Effects of Ammonia Stress on Liver Tissue Structure, Enzyme Activities, and Metabolome of Juvenile Largemouth Bass Micropterus salmoides
Abstract
1. Introduction
2. Materials and Methods
2.1. Experimental Fish and Experimental Design
2.2. Sample Collection
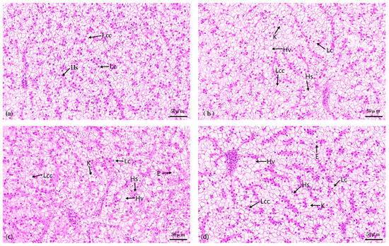
2.3. Organizational Structure of the Liver
2.4. Enzyme Activity Assay
2.5. Broadly Targeted Metabolomics
2.5.1. Sample Preparation and Extraction
2.5.2. T3 UPLC Conditions
2.5.3. ESI-QTRAP-MS/MS
2.6. Statistics and Analysis
3. Results
3.1. Effects of Ammonia on the Liver Tissue Structure of Micropterus salmoides
3.2. Effect of Ammonia on Antioxidant Indices of Micropterus salmoides Liver
3.3. Effect of Ammonia on the Activity of Liver Immunoenzymes in Micropterus salmoides
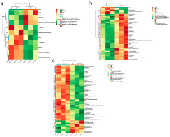
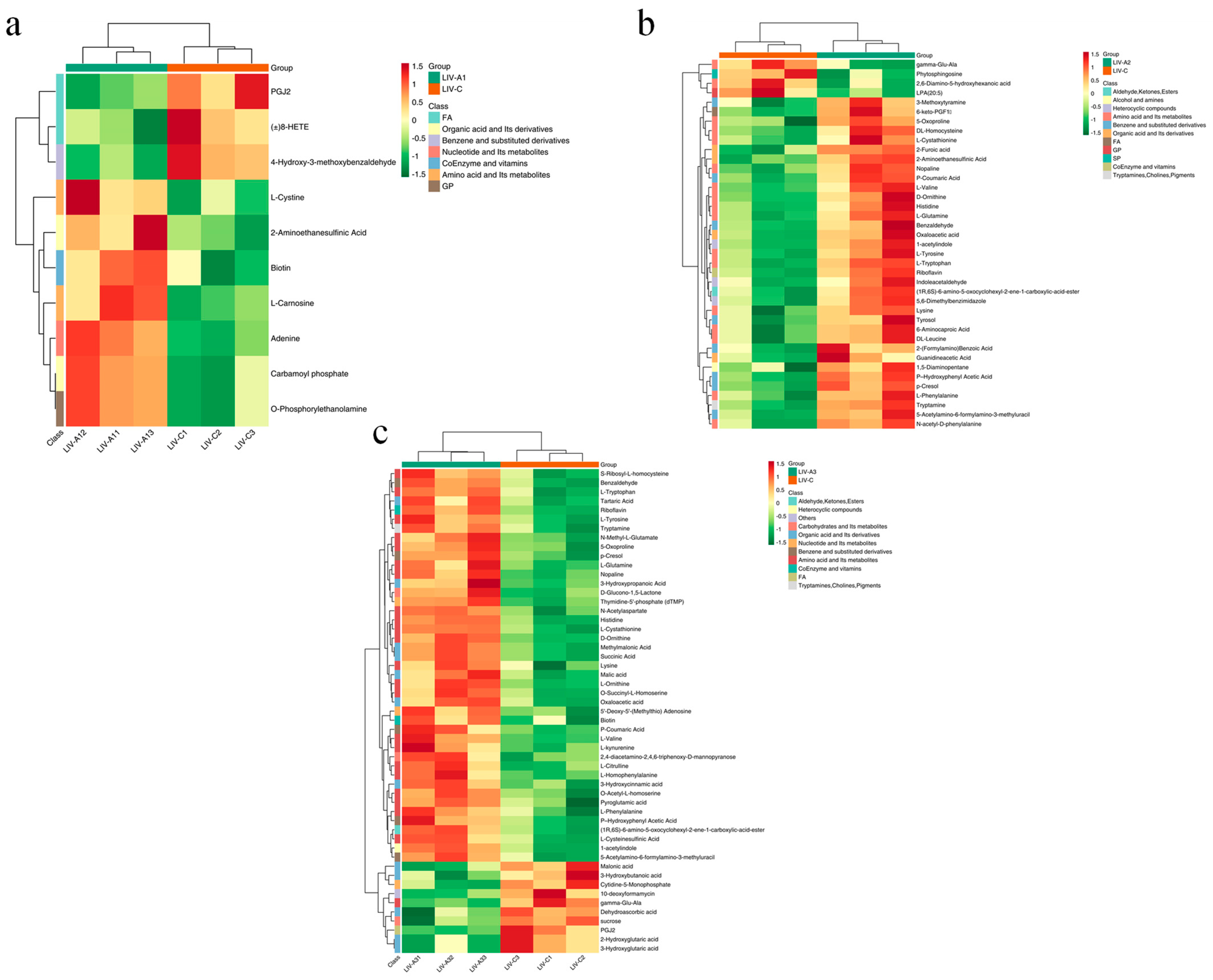
3.4. Effects of Ammonia on the Liver Metabolome of Micropterus salmoides
3.4.1. Overall Changes in Metabolites
3.4.2. Differential Metabolite Screening
3.4.3. KEGG Metabolic Pathway of Differential Metabolites
4. Discussion
4.1. Ammonia Stress Causes Liver Tissue Damage
4.2. Ammonia Exposure Induces Oxidative Stress in the Liver
4.3. Ammonia Exposure Affects Liver Immunity
4.4. Ammonia Exposure Alters the Hepatic Metabolic Profile
4.4.1. Metabolism of Small Peptides
4.4.2. Fatty Acid Metabolism
4.4.3. Amino Acid Metabolism
5. Conclusions
Author Contributions
Funding
Institutional Review Board Statement
Informed Consent Statement
Data Availability Statement
Conflicts of Interest
References
- Liang, Z.; Li, R.; Zhao, D.; Wang, L.; Sun, M. Ammonia exposure induces oxidative stress, endoplasmic reticulum stress and apoptosis in hepatopancreas of pacific white shrimp (Litopenaeus vannamei). Fish Shellfish Immunol. 2016, 54, 523–528. [Google Scholar] [CrossRef] [PubMed]
- Zhang, T.; Zhou, Y.; Wen, H.; Ma, X.; Xu, D. Integrated analysis of physiological, transcriptome, and metabolome analyses of the gills in Solenaia oleivora under ammonia exposure. Ecotoxicol. Environ. Saf. 2024, 271, 115949. [Google Scholar] [CrossRef] [PubMed]
- Wang, F.; Huang, L.; Liao, M.; Dong, W.; Liu, C.; Zhuang, X.; Liu, Y.; Yin, X.; Liang, Q.; Wang, W. Pva-miR-252 participates in ammonia nitrogen-induced oxidative stress by modulating autophagy in Penaeus vannamei. Ecotoxicol. Environ. Saf. 2021, 225, 112774. [Google Scholar] [CrossRef]
- Zhang, W.; Xia, S.; Zhu, J.; Miao, L.; Ren, M.; Lin, Y.; Ge, X.; Sun, S. Growth performance, physiological response and histology changes of juvenile blunt snout bream, Megalobrama amblycephala exposed to chronic ammonia. Aquaculture 2019, 506, 424–436. [Google Scholar] [CrossRef]
- Sun, Z.; Wang, S.; Zhang, M.; Jiang, H.; Li, M. Chronic toxicity study of ammonia exposure in juvenile yellow catfish Pelteobagrus fulvidraco. Aquaculture 2023, 567, 739266. [Google Scholar] [CrossRef]
- Liu, S.; Luo, L.; Zuo, F.; Huang, X.; Zhong, L.; Liu, S.; Geng, Y.; Ou, Y.; Chen, D.; Cai, W.; et al. Ammonia nitrogen stress damages the intestinal mucosal barrier of yellow catfish (Pelteobagrus fulvidraco) and induces intestinal inflammation. Front. Physiol. 2023, 14, 1279051. [Google Scholar] [CrossRef]
- Chai, Y.; Peng, R.; Jiang, M.; Jiang, X.; Han, Q.; Han, Z. Effects of ammonia nitrogen stress on the blood cell immunity and liver antioxidant function of Sepia pharaonis. Aquaculture 2022, 546, 737417. [Google Scholar] [CrossRef]
- Meng, Q.; Mo, D.; Li, H.; Wang, W.; Lu, H. Divergent responses in the gut microbiome and liver metabolome to ammonia stress in three freshwater turtles. Sci. Total Environ. 2023, 859, 160372. [Google Scholar] [CrossRef]
- Chen, H.; Zhang, Z.; Wu, Z.; Peng, R.; Jiang, X.; Han, Q.; Jiang, M. Effect of ammonia nitrogen on the detoxification metabolic pathway of cuttlefish (Sepia pharaonis). Aquaculture 2022, 553, 738133. [Google Scholar] [CrossRef]
- Lu, J.; Tuo, Y.; Shi, S.; Ye, L. Effects of acute ammonia nitrogen exposure on metabolic and immunological responses in the Hong Kong oyster Crassostrea hongkongensis. Ecotoxicol. Environ. Saf. 2022, 237, 113518. [Google Scholar] [CrossRef]
- Wang, Z.; Guo, X.; Tu, J.; Shi, X.; Gan, L.; Zhang, M.; Jiang, H.; Zhang, X.; Shao, J. Responses of Micropterus salmoides under Ammonia Stress and the Effects of a Potential Ammonia Antidote. Animals 2023, 13, 397. [Google Scholar] [CrossRef] [PubMed]
- Li, D.; Chen, S.; Liu, C.; Wei, B.; Li, X. Liver transcriptome analysis reveals biological pathways and transcription factors in response to high ammonia exposure. Inhal. Toxicol. 2022, 34, 219–229. [Google Scholar] [CrossRef] [PubMed]
- Guo, M.; Xu, Z.; Zhang, H.; Mei, J.; Xie, J. The Effects of Acute Exposure to Ammonia on Oxidative Stress, Hematological Parameters, Flesh Quality, and Gill Morphological Changes of the Large Yellow Croaker (Larimichthys crocea). Animals 2023, 13, 2534. [Google Scholar] [CrossRef] [PubMed]
- Qi, Q.; Zhang, C.; Shi, S.; Liu, X.; Liu, Y.; Fu, L.; Liu, Y.; Meng, P.; Zhang, Y.; Lv, P. Effects of ammonia stress on liver microstructure, antioxidant capability and inflammation-related genes and post-exposure recovery in the hybrid sturgeon (Acipenser baerii ♀ × Acipenser schrencki ♂). Aquac. Res. 2021, 53, 1782–1789. [Google Scholar] [CrossRef]
- Guo, H.; Wang, L.; Wu, X.; Wang, L.; Zhang, D.; Li, L.; Li, D.; Tang, R.; Yang, L.; Qiu, Y. Survival strategies of Wuchang bream (Megalobrama amblycephala) juveniles for chronic ammonia exposure: Antioxidant defense and the synthesis of urea and glutamine. Comp. Biochem. Physiol. Part C Toxicol. Pharmacol. 2020, 230, 108707. [Google Scholar] [CrossRef]
- Zhu, Z.; Jiang, D.; Li, B.; Qin, H.; Meng, Z.; Lin, H.; Xia, J. Differential Transcriptomic and Metabolomic Responses in the Liver of Nile Tilapia (Oreochromis niloticus) Exposed to Acute Ammonia. Mar. Biotechnol. 2019, 21, 488–502. [Google Scholar] [CrossRef]
- Wu, Y.; Xia, Y.; Hu, A.; Xiong, G.; Wu, W.; Shi, L.; Chen, L.; Guo, X.; Qiao, Y.; Liu, C.; et al. Difference in muscle metabolism caused by metabolism disorder of rainbow trout liver exposed to ammonia stress. Sci. Total Environ. 2024, 924, 171576. [Google Scholar] [CrossRef]
- Fisheries and Fisheries Administration, Ministry of Agriculture and Rural Affairs of the People’s Republic of China. China Fishery Statistical Yearbook; China Agriculture Press: Beijing, China, 2023. [Google Scholar]
- Liu, P.; Wang, B.; Li, C.; Yan, S.; Li, Q.; Luo, X.; Zhang, S.; Zhang, Y.; Yao, L. Liver transcriptome of largemouth bass (Micropterus samoides) under acute ammonia nitrogen stress. Acta Hydrobiol. Sin. 2024, 48, 713–724. [Google Scholar] [CrossRef]
- Wei, M.; Zhen, T.; Lu, S.; Qiang, J.; Tao, Y.; Li, Y.; Xu, P. Ammonia-n stress on tissue structure, enzyme activity and intestinal microbiota of Macropterus salmoides. Acta Hydrobiol. Sin. 2024, 48, 10–22. [Google Scholar] [CrossRef]
- Tang, Z.; Zhang, J.; Zhou, G.; Qiang, J.; Xu, P.; Xu, G.; Wang, P.; Qing, H. Effects of ammonia nitrogen on acute toxicity and physiological changes for introduction of Micropterus salmoides F1 juvenile. Freshw. Fish. 2023, 53, 97–103. [Google Scholar] [CrossRef]
- Zou, J.; Hu, P.; Wang, M.; Chen, Z.; Wang, H.; Guo, X.; Gao, J.; Wang, Q. Liver Injury and Metabolic Dysregulation in Largemouth Bass (Micropterus salmoides) after Ammonia Exposure. Metabolites 2023, 13, 274. [Google Scholar] [CrossRef] [PubMed]
- Nathan, E.; Renukdas, N.; Ramena, Y.; Yadav, A.K.; Kelly, A.M.; Lochmann, R.T. Physiological insights into largemouth bass (Micropterus salmoides) survival during long-term exposure to high environmental ammonia. Aquat. Toxicol. 2019, 207, 72–82. [Google Scholar] [CrossRef]
- Qiu, J.; Zhang, C.; Lv, Z.; Zhang, Z.; Chu, X.; Shang, D.; Chen, Y.; Chen, C. Analysis of changes in nutrient salts and other water quality indexes in the pond water for largemouth bass (Micropterus salmoides) farming. Heliyon 2024, 10, e24996. [Google Scholar] [CrossRef] [PubMed]
- Lin, H. Effects of Acoustie Stress on Physiological and Biochemical Indexes and Hsp70 Expression of Epinephelus coioides. Master’s Thesis, Guangdong Ocean University, Zhanjiang, China, 2020. [Google Scholar]
- Xu, Z.; Cao, J.; Qin, X.; Qiu, W.; Mei, J.; Xie, J. Toxic Effects on Bioaccumulation, Hematological Parameters, Oxidative Stress, Immune Responses and Tissue Structure in Fish Exposed to Ammonia Nitrogen: A Review. Animals 2021, 11, 3304. [Google Scholar] [CrossRef] [PubMed]
- Wang, M.; Ma, B.; Wang, W.; Chen, J.; Wang, H.; Zhu, M. Effects of chronic ammonia stress on growth, immunity and histological structure of juvenile taiwan loach (Paramisgurnus dabryanus ssp. taiwan). Acta Hydrobiol. Sin. 2021, 45, 267–274. [Google Scholar] [CrossRef]
- Wang, Z.; Chen, S.; Cao, D.; Lu, B.; Chang, Q.; Liu, C.; Yan, J. Effects of Acute Ammonia Nitrogen Stress on Histopathology of Gill and Liver and Enzyme Activities of Juvenile Verasper variegatus. Prog. Fish. Sci. 2017, 38, 59–69. [Google Scholar] [CrossRef]
- Jin, J.; Wang, Y.; Wu, Z.; Hergazy, A.; Lan, J.; Zhao, L.; Liu, X.; Chen, N.; Lin, L. Transcriptomic analysis of liver from grass carp (Ctenopharyngodon idellus) exposed to high environmental ammonia reveals the activation of antioxidant and apoptosis pathways. Fish Shellfish Immunol. 2017, 63, 444–451. [Google Scholar] [CrossRef]
- Cao, J.; Feng, C.; Xie, L.; Li, L.; Chen, J.; Yun, S.; Guo, W.; Wang, T.; Wu, Y.; Meng, R.; et al. Sesamin attenuates histological alterations, oxidative stress and expressions of immune-related genes in liver of zebrafish (Danio rerio) exposed to fluoride. Fish Shellfish Immunol. 2020, 106, 715–723. [Google Scholar] [CrossRef]
- Margis, R.; Dunand, C.; Teixeira, F.K.; Margis-Pinheiro, M. Glutathione peroxidase family-an evolutionary overview. FEBS J. 2008, 275, 3959–3970. [Google Scholar] [CrossRef]
- Zhang, L.; Zhao, Z.; Fan, Q. Effects of ammonia on growth, digestion and antioxidant capacity in juvenile yellow catfish Pelteobagrus fulvidraco (Richardson, 1846). J. Appl. Ichthyol. 2016, 32, 1205–1212. [Google Scholar] [CrossRef]
- Laborde, E. Glutathione transferases as mediators of signaling pathways involved in cell proliferation and cell death. Cell Death Differ. 2010, 17, 1373–1380. [Google Scholar] [CrossRef] [PubMed]
- Prysyazhnyuk, V.; Sydorchuk, L.; Sydorchuk, R.; Prysiazhniuk, I.; Bobkovych, K.; Buzdugan, I.; Dzuryak, V.; Prysyazhnyuk, P. Glutathione-S-transferases genes-promising predictors of hepatic dysfunction. World J. Hepatol. 2021, 13, 620–633. [Google Scholar] [CrossRef] [PubMed]
- Li, L.; Yuan, H.; Hu, Z.; Wu, Y. Response of Glutathione in Carp (Cyprinus carpio L.) to Ammonia Stress. J. Anhui Agric. Sci. 2015, 43, 130–131. [Google Scholar] [CrossRef]
- Hegazi, M.M.; Attia, Z.I.; Ashour, O.A. Oxidative stress and antioxidant enzymes in liver and white muscle of Nile tilapia juveniles in chronic ammonia exposure. Aquat. Toxicol. 2010, 99, 118–125. [Google Scholar] [CrossRef] [PubMed]
- Maltez, L.C.; Stringhetta, G.R.; Enamorado, A.D.; Okamoto, M.H.; Romano, L.A.; Monserrat, J.M.; Sampaio, L.A.; Garcia, L. Ammonia exposure and subsequent recovery trigger oxidative stress responses in juveniles of Brazilian flounder Paralichthys orbignyanus. Fish Physiol. Biochem. 2017, 43, 1747–1759. [Google Scholar] [CrossRef]
- Liu, K.; Lin, W.; Luo, M.; Luo, Y.; Lin, S.; Zhang, Y.; Yang, P. Effects of ammonia nitrogen stress on acute toxicity and antioxidant capacity of juvenile Dongtingking crucian carp (Carassius auratus indigentiaus). J. Hunan Univ. Arts Sci. 2023, 35, 57–61+87. [Google Scholar]
- Morales, M.; Munné-Bosch, S. Malondialdehyde: Facts and Artifacts. Plant Physiol. 2019, 180, 1246–1250. [Google Scholar] [CrossRef]
- Arafa, S.S.I.; Omar, E.A.; Yousef, M.I.; Srour, T.M.; Shehata, A.I. Modulation of growth performance, feed utilization, and physiological traits in redbelly Tilapia (Tilapia zillii) through environmental and sex-based interactions. J. Anim. Physiol. Anim. Nutr. 2024, 108, 611–634. [Google Scholar] [CrossRef]
- Guo, H.; Li, W.; Zhu, K.; Liu, B.; Zhang, N.; Liu, B.; Yang, J.; Zhang, D. Pathology, Enzyme Activity and Immune Responses after Cryptocaryon irritans Infection of Golden Pompano Trachinotus ovatus (Linnaeus 1758). J. Mar. Sci. Eng. 2023, 11, 262. [Google Scholar] [CrossRef]
- Liu, W.; Wang, M.; Dai, L.; Dong, S.; Yuan, X.; Yuan, S.; Tang, Y.; Liu, J.; Peng, L.; Xiao, Y. Enhanced Immune Response Improves Resistance to Cadmium Stress in Triploid Crucian Carp. Front. Physiol. 2021, 12, 666363. [Google Scholar] [CrossRef]
- Li, Y.; Liu, Z.; Li, M.; Jiang, Q.; Wu, D.; Huang, Y.; Jiao, Y.; Zhang, M.; Zhao, Y. Effects of nanoplastics on antioxidant and immune enzyme activities and related gene expression in juvenile Macrobrachium nipponense. J. Hazard. Mater. 2020, 398, 122990. [Google Scholar] [CrossRef] [PubMed]
- Wang, X.; Xing, H.; Jiang, Y.; Wu, H.; Sun, G.; Xu, Q.; Xu, S. Accumulation, histopathological effects and response of biochemical markers in the spleens and head kidneys of common carp exposed to atrazine and chlorpyrifos. Food Chem. Toxicol. 2013, 62, 148–158. [Google Scholar] [CrossRef] [PubMed]
- Xu, Y. Physiological Response to Stress of Ammonia and Nitrite in Tilapia, Oreochromis niloticus. Master’s Thesis, Nanjing Agricultural University, Nanjing, China, 2015. [Google Scholar]
- Yan, X.; Chen, Y.; Dong, X.; Tan, B.; Liu, H.; Zhang, S.; Chi, S.; Yang, Q.; Liu, H.; Yang, Y. Ammonia Toxicity Induces Oxidative Stress, Inflammatory Response and Apoptosis in Hybrid Grouper (♀ Epinephelus fuscoguttatus × ♂ E. lanceolatu). Front. Mar. Sci. 2021, 8, 667432. [Google Scholar] [CrossRef]
- Gao, J.; Wu, H.; Li, S.; Xie, M.; Li, W.; Song, R. Ammonia nitrogen and cadmium stress on antioxidant system and immune function of furong Crucian carp (Cyprinus capio furong.♀ × Carassius auratus red var.♂). Acta Hydrobiol. Sin. 2022, 46, 448–456. [Google Scholar] [CrossRef]
- Ramakrishnan, S.R.; Jeong, C.R.; Park, J.W.; Cho, S.S. A review on the processing of functional proteins or peptides derived from fish by-products and their industrial applications. Heliyon 2023, 9, e14188. [Google Scholar] [CrossRef]
- Li, G.; Le, G.; Shi, Y. Absorption and physiological effects of small peptides in animal protein nutrition. Bull. Biol. 2004, 01, 20–22. [Google Scholar]
- Si, B.; Wu, Z.; Qiu, Y.; Huang, Y.; Lv, S.; Liu, Q.; Zhao, H.; Chen, N.; Liu, Y.; He, S. Advancements in the utilization of peptides in livestock feed research. China Feed. 2024, 17, 1–11. [Google Scholar] [CrossRef]
- Mesgari-Abbasi, M.; Valizadeh, H.; Mirzakhani, N.; Vahdatpour, T. Protective effects of di- and tri-peptides containing proline, glycine, and leucine on liver enzymology and histopathology of diabetic mice. Arch. Physiol. Biochem. 2022, 128, 59–68. [Google Scholar] [CrossRef]
- Farvin, K.H.S.; Andersen, L.L.; Otte, J.; Nielsen, H.H.; Jessen, F.; Jacobsen, C. Antioxidant activity of cod (Gadus morhua) protein hydrolysates: Fractionation and characterisation of peptide fractions. Food Chem. 2016, 204, 409–419. [Google Scholar] [CrossRef]
- Moore, J.M.; Bell, E.L.; Hughes, R.O.; Garfield, A.S. ABC transporters: Human disease and pharmacotherapeutic potential. Trends Mol. Med. 2023, 29, 152–172. [Google Scholar] [CrossRef]
- Kroll, T.; Prescher, M.; Smits, S.H.J.; Schmitt, L. Structure and Function of Hepatobiliary ATP Binding Cassette Transporters. Chem. Rev. 2020, 121, 5240–5288. [Google Scholar] [CrossRef] [PubMed]
- Sonnweber, T.; Pizzini, A.; Nairz, M.; Weiss, G.; Tancevski, I. Arachidonic Acid Metabolites in Cardiovascular and Metabolic Diseases. Int. J. Mol. Sci. 2018, 19, 3285. [Google Scholar] [CrossRef] [PubMed]
- Wu, J. The Analysis of Effects and Mechanisms of Dietary ARA on Sex Steroid Hormone Regulation of Stage II Female Chinese Sturgeon. Master’s Thesis, Yangtze University, Jingzhou, China, 2022. [Google Scholar]
- Wang, Z.; Aris, V.M.; Ogburn, K.D.; Soteropoulos, P.; Figueiredo-Pereira, M.E. Prostaglandin J2 Alters Pro-survival and Pro-death Gene Expression Patterns and 26 S Proteasome Assembly in Human Neuroblastoma Cells. J. Biol. Chem. 2006, 281, 21377–21386. [Google Scholar] [CrossRef] [PubMed]
- Li, W.; Xie, J.; Yang, L.; Yang, Y.; Yang, L.; Li, L. 15-deoxy-Δ12,14-prostaglandin J2 relieved acute liver injury by inhibiting macrophage migration inhibitory factor expression via PPARγ in hepatocyte. Int. Immunopharmacol. 2023, 121, 110491. [Google Scholar] [CrossRef] [PubMed]
- Suk, F.M.; Chen, C.H.; Lin, S.Y.; Cheng, C.J.; Yen, S.J.; Hung, L.F.; Liu, D.Z.; Liang, Y.C. 15-Deoxy-Δ12,14-prostaglandin J2 inhibits fibrogenic response in human hepatoma cells. Toxicol. Lett. 2009, 187, 22–27. [Google Scholar] [CrossRef]
- Frungieri, M.B.; Albrecht, M.; Raemsch, R.; Mayerhofer, A. The action of the mast cell product tryptase on cyclooxygenase-2 (COX2) and subsequent fibroblast proliferation involves activation of the extracellular signal-regulated kinase isoforms 1 and 2 (erk1/2). Cell. Signal. 2005, 17, 525–533. [Google Scholar] [CrossRef]
- Miyauchi, M.; Takata, T.; Ito, T.T.H.; Ogawa, I.; Kobayashi, J.; Nikai, H.; Ijuhin, N. Immunohistochemical detection of prostaglandins E2, F2α, and 6-keto-prostaglandin F1α in experimentally induced periapical inflammatory lesions in rats. J. Endod. 1996, 22, 635–637. [Google Scholar] [CrossRef]
- Siemieniuch, M.J.; Kozdrowski, R.; Szóstek-Mioduchowska, A.Z.; Raś, A.; Nowak, M. Evidence for Increased Content of PGF2α, PGE2, and 6-keto-PGF1α in Endometrial Tissue Cultures from Heavy Draft Mares in Anestrus with Endometritis. J. Equine Vet. Sci. 2019, 77, 107–113. [Google Scholar] [CrossRef]
- Myers, S.I.; Evans, C.T.; Inman, L.; Demian, S.; Bartula, L.; Kalley-Taylor, B.; Riva, A. Acute cholecystitis potentiates bradykinin stimulated fibroblast prostanoid release in the rabbit. Mol. Cell. Endocrinol. 1993, 95, 129–138. [Google Scholar] [CrossRef]
- Closa, D.; Roselló-Catafau, J.; Hotter, G.; Bulbena, O.; Fernandez-Cruz, L.; Gelpi, E. Cyclooxygenase and lipoxygenase metabolism in sodium taurocholate induced acute hemorrhagic pancreatitis in rats. Prostaglandins 1993, 45, 315–322. [Google Scholar] [CrossRef]
- Chen, P. Effects of Ammonia Nitrogen on Intestinal Respiratory Rate and Intestinal Ammonia Transport of Paramisgurnus dabryanus. Master’s Thesis, Sichuan Agricultural University, Ya’an, China, 2023. [Google Scholar]
- Gao, N.; Zhu, L.; Guo, Z.; Yi, M.; Zhang, L. Effects of chronic ammonia exposure on ammonia metabolism and excretion in marine medaka Oryzias melastigma. Fish Shellfish Immunol. 2017, 65, 226–234. [Google Scholar] [CrossRef] [PubMed]
- Limón, I.D.; Angulo-Cruz, I.; Sánchez-Abdon, L.; Patricio-Martínez, A. Disturbance of the Glutamate-Glutamine Cycle, Secondary to Hepatic Damage, Compromises Memory Function. Front. Neurosci. 2021, 15, 578922. [Google Scholar] [CrossRef]
- Zhou, Y.; Eid, T.; Hassel, B.; Danbolt, N.C. Novel aspects of glutamine synthetase in ammonia homeostasis. Neurochem. Int. 2020, 140, 104809. [Google Scholar] [CrossRef] [PubMed]
- Jow, L.Y.; Chew, S.F.; Lim, C.B.; Anderson, P.M.; Ip, Y.K. The marble goby Oxyeleotris marmoratus activates hepatic glutamine synthetase and detoxifies ammonia to glutamine during air exposure. J. Exp. Biol. 1999, 202, 237–245. [Google Scholar] [CrossRef] [PubMed]
- Clark, T.C.; Tinsley, J.; Macqueen, D.; Martin, S.A.M. Rainbow trout (Oncorhynchus mykiss) urea cycle and polyamine synthesis gene families show dynamic expression responses to inflammation. Fish Shellfish Immunol. 2019, 89, 290–300. [Google Scholar] [CrossRef] [PubMed]
- Sun, M. Effects of Urea Supplementation on Liver Transcriptome, Gut Fermentation Parameters and Bacterial Communities in Fattening Hu Lambs. Master’s Thesis, Nanjing Agricultural University, Nanjing, China, 2022. [Google Scholar]
- Banerjee, B.; Koner, D.; Hasan, R.; Saha, N. Molecular characterization and ornithine-urea cycle genes expression in air-breathing magur catfish (Clarias magur) during exposure to high external ammonia. Genomics 2020, 112, 2247–2260. [Google Scholar] [CrossRef]
- Zhang, M.; Wang, S.; Sun, L.; Gan, L.; Lin, Y.; Shao, J.; Jiang, H.; Li, M. Ammonia induces changes in carbamoyl phosphate synthetase I and its regulation of glutamine synthesis and urea cycle in yellow catfish Pelteobagrus fulvidraco. Fish Shellfish Immunol. 2022, 120, 242–251. [Google Scholar] [CrossRef]
- Song, P.; Li, M.; Zhang, M.; Jiang, H.; Shao, J.; Wang, R.; Qian, Y.; Feng, D. Inhibition of argininosuccinate synthase (ASS) affected ammonia excretion in yellow catfish Pelteobagrus fulvidraco during acute ammonia poisoning. Aquac. Rep. 2022, 22, 100931. [Google Scholar] [CrossRef]
- Pan, Z.; Perez-Polo, R. Increased uptake ofl-cysteine andl-cystine by nerve growth factor in rat pheochromocytoma cells. Brain Res. 1996, 740, 21–26. [Google Scholar] [CrossRef]
- Lu, S.C. Regulation of glutathione synthesis. Mol. Asp. Med. 2009, 30, 42–59. [Google Scholar] [CrossRef]
- Mousa, A.; Aldebasi, Y.H. L-carnosine mitigates interleukin-1α-induced dry eye disease in rabbits via its antioxidant, anti-inflammatory, antiapoptotic, and antifibrotic effects. Cutan. Ocul. Toxicol. 2021, 40, 241–251. [Google Scholar] [CrossRef] [PubMed]
- Alsheblak, M.M.; Elsherbiny, N.M.; El-Karef, A.; El-Shishtawy, M.M. Protective effects of L-carnosine on CCl4-induced hepatic injury in rats. Eur. Cytokine Netw. 2016, 27, 6–15. [Google Scholar] [CrossRef] [PubMed]
- Wright, P.; Felskie, A.; Anderson, P. Induction of Ornithine-Urea Cycle Enzymes and Nitrogen Metabolism and Excretion in Rainbow Trout (Oncorhynchus Mykiss) During Early Life Stages. J. Exp. Biol. 1995, 198, 127–135. [Google Scholar] [CrossRef] [PubMed]











Disclaimer/Publisher’s Note: The statements, opinions and data contained in all publications are solely those of the individual author(s) and contributor(s) and not of MDPI and/or the editor(s). MDPI and/or the editor(s) disclaim responsibility for any injury to people or property resulting from any ideas, methods, instructions or products referred to in the content. |
© 2024 by the authors. Licensee MDPI, Basel, Switzerland. This article is an open access article distributed under the terms and conditions of the Creative Commons Attribution (CC BY) license (https://creativecommons.org/licenses/by/4.0/).
Share and Cite
Pu, D.; Wang, Z.; Zheng, J.; Li, P.; Wei, X.; Li, D.; Gao, L.; Zhou, L.; Wang, Y. Effects of Ammonia Stress on Liver Tissue Structure, Enzyme Activities, and Metabolome of Juvenile Largemouth Bass Micropterus salmoides. Metabolites 2024, 14, 649. https://doi.org/10.3390/metabo14120649
Pu D, Wang Z, Zheng J, Li P, Wei X, Li D, Gao L, Zhou L, Wang Y. Effects of Ammonia Stress on Liver Tissue Structure, Enzyme Activities, and Metabolome of Juvenile Largemouth Bass Micropterus salmoides. Metabolites. 2024; 14(12):649. https://doi.org/10.3390/metabo14120649
Chicago/Turabian StylePu, Decheng, Zhengxi Wang, Jishu Zheng, Peiyuan Li, Xiuli Wei, Dongsheng Li, Lihong Gao, Lin Zhou, and Yu Wang. 2024. "Effects of Ammonia Stress on Liver Tissue Structure, Enzyme Activities, and Metabolome of Juvenile Largemouth Bass Micropterus salmoides" Metabolites 14, no. 12: 649. https://doi.org/10.3390/metabo14120649
APA StylePu, D., Wang, Z., Zheng, J., Li, P., Wei, X., Li, D., Gao, L., Zhou, L., & Wang, Y. (2024). Effects of Ammonia Stress on Liver Tissue Structure, Enzyme Activities, and Metabolome of Juvenile Largemouth Bass Micropterus salmoides. Metabolites, 14(12), 649. https://doi.org/10.3390/metabo14120649
