Salivary Metabolomics in Patients with Long COVID-19 Infection
Abstract
1. Introduction
2. Materials and Methods
2.1. Electrical Bioimpedance
2.2. Quality of Life and Dyspnea Severity Questionnaires
2.3. Arterial Blood Gases
2.4. Lung Function
2.5. Six-Minute Walk Test
2.6. Severity of the Acute Infection
2.7. Metabolomics Analysis
2.8. Statistical Analysis
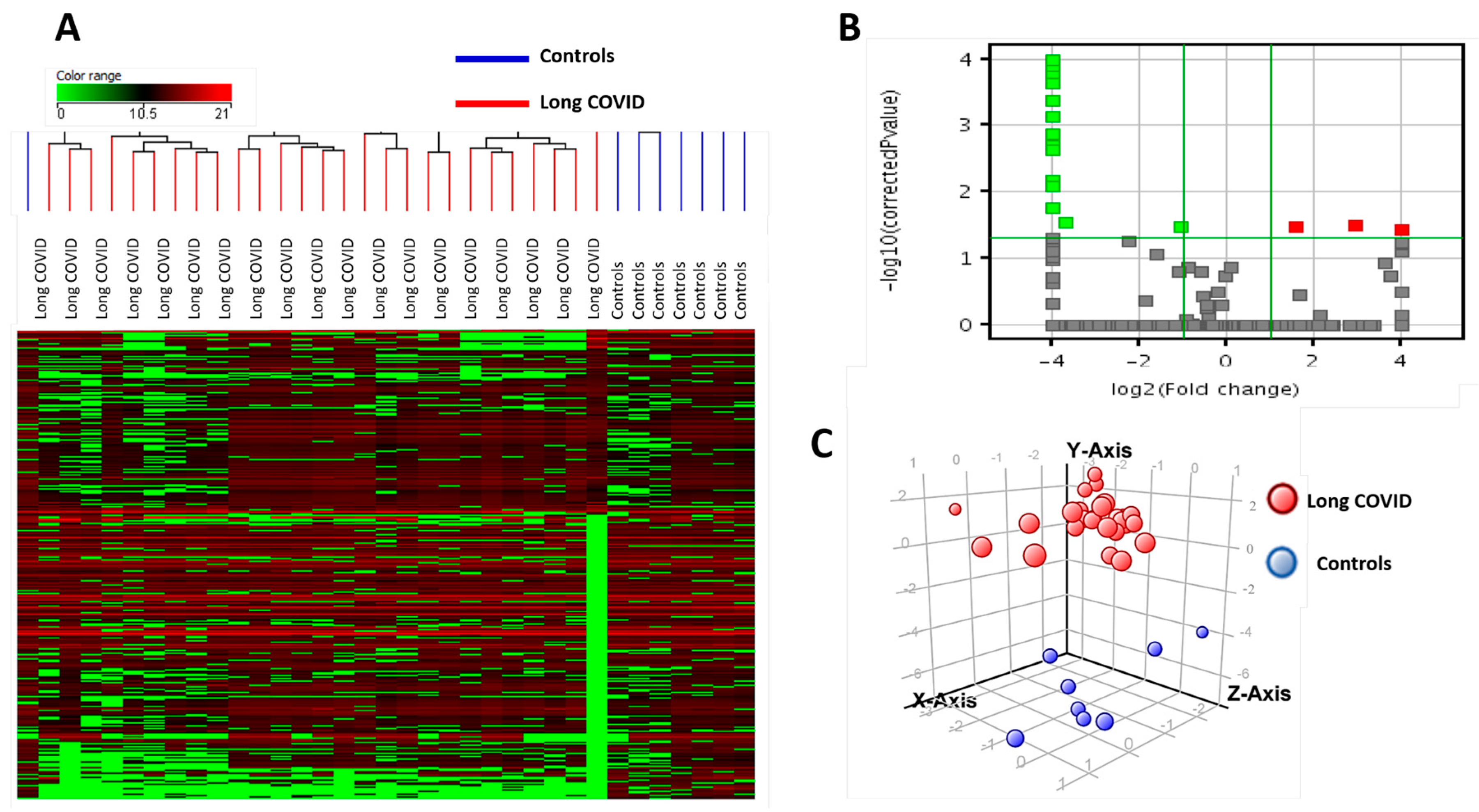
3. Results
4. Discussion
5. Conclusions
Author Contributions
Funding
Institutional Review Board Statement
Informed Consent Statement
Data Availability Statement
Acknowledgments
Conflicts of Interest
References
- World Health Organization. WHO Coronavirus Disease (COVID-19) Dashboard. Available online: https://covid19.who.int/ (accessed on 18 April 2024).
- Huang, C.; Wang, Y.; Li, X.; Ren, L.; Zhao, J.; Hu, Y.; Zhang, L.; Fan, G.; Xu, J.; Gu, X.; et al. Clinical features of patients infected with 2019 novel coronavirus in Wuhan, China. Lancet 2020, 395, 497–506. [Google Scholar] [CrossRef] [PubMed]
- Romero-Gameros, C.A.; Colin-Martínez, T.; Waizel-Haiat, S.; Vargas-Ortega, G.; Ferat-Osorio, E.; Guerrero-Paz, J.A.; Intriago-Alor, M.; López-Moreno, M.A.; Cuevas-García, C.F.; Mendoza-Zubieta, V.; et al. Diagnostic accuracy of symptoms as a diagnostic tool for SARS-CoV-2 infection: A cross-sectional study in a cohort of 2173 patients. BMC Infect. Dis. 2021, 21, 255. [Google Scholar] [CrossRef] [PubMed]
- Kakodkar, P.; Kaka, N.; Baig, M. A Comprehensive Literature Review on the Clinical Presentation, and Management of the Pandemic Coronavirus Disease 2019 (COVID-19). Cureus 2020, 12, e7560. [Google Scholar] [CrossRef] [PubMed]
- Simonnet, A.; Chetboun, M.; Poissy, J.; Raverdy, V.; Noulette, J.; Duhamel, A.; Labreuche, J.; Mathieu, D.; Pattou, F.; Jourdain, M.; et al. High Prevalence of Obesity in Severe Acute Respiratory Syndrome Coronavirus-2 (SARS-CoV-2) requiring invasive mechanical ventilation. Obesity 2020, 28, 1195–1199. [Google Scholar] [CrossRef]
- Palaiodimos, L.; Kokkinidis, D.G.; Li, W.; Karamanis, D.; Ognibene, J.; Arora, S.; Southern, W.N.; Mantzoros, C.S. Severe obesity, increasing age and male sex are independently associated with worse in-hospital outcomes, and higher in-hospital mortality, in a cohort of patients with COVID-19 in the Bronx, New York. Metabolism 2020, 108, 154262. [Google Scholar] [CrossRef]
- Ranzani, O.T.; Bastos, L.S.L.; Gelli, J.G.M.; Marchesi, J.F.; Baião, F.; Hamacher, S.; Bozza, F.A. Characterisation of the first 250,000 hospital admissions for COVID-19 in Brazil: A retrospective analysis of nationwide data. Lancet Respir. Med. 2021, 9, 407–418. [Google Scholar] [CrossRef]
- Wiersinga, W.J.; Rhodes, A.; Cheng, A.C.; Peacock, S.J.; Prescott, H.C. Fisiopatologia, transmissão, diagnóstico e tratamento da doença do coronavírus 2019 (COVID-19): Uma revisão. JAMA 2020, 324, 782–793. [Google Scholar] [CrossRef]
- Tanni, S.E.; Fabro, A.T.; de Albuquerque, A.; Ferreira, E.V.M.; Verrastro, C.G.Y.; Sawamura, M.V.Y.; Ribeiro, S.M.; Baldi, B.G. Pulmonary fibrosis secondary to COVID-19: A narrative review. Expert Rev. Respir. Med. 2021, 15, 791–803. [Google Scholar] [CrossRef]
- Tanni, S.E.; Tonon, C.R.; Gatto, M.; Mota, G.A.F.; Okoshi, M.P. Post-COVID-19 syndrome: Cardiovascular manifestations. Int. J. Cardiol. 2022, 369, 80–81. [Google Scholar] [CrossRef]
- World Health Organization. COVID-19 Rapid Guideline: Managing the Long-Term Effects of COVID-19; National Institute for Health and Care Excellence: London, UK, 2020. [Google Scholar]
- Levison, M.E. Commentary: What We Know So Far About Post-COVID Syndrome; Merck Manual Consumer Version: Rahway, NJ, USA, 2020. [Google Scholar]
- Carfi, A.; Bernabei, R.; Landi, F. Persistent symptoms in patients after acute COVID-19. JAMA 2020, 324, 603–605. [Google Scholar] [CrossRef]
- Greenhalgh, T.; Knight, M.; A’Court, C.; Buxton, M.; Husain, L. Management of post-acute COVID-19 in primary care. BMJ 2020, 370, m3026. [Google Scholar] [CrossRef] [PubMed]
- Huang, C.; Huang, L.; Wang, Y.; Li, X.; Ren, L.; Gu, X.; Kang, L.; Guo, L.; Liu, M.; Zhou, X.; et al. 6-month consequences of COVID-19 in patients discharged from hospital: A cohort study. Lancet 2021, 397, 220–232. [Google Scholar] [CrossRef] [PubMed]
- Chopra, V.; Flanders, S.A.; O’Malley, M.; Malani, A.N.; Prescott, H.C. Sixty-Day Outcomes among Patients Hospitalized with COVID-19. Ann. Intern. Med. 2021, 174, 576–578. [Google Scholar] [CrossRef]
- Kojima, N.; Turner, F.; Slepnev, V.; Bacelar, A.; Deming, L.; Kodeboyina, S.; Klausner, J.D. Self-Collected Oral Fluid and Nasal Swabs Demonstrate Comparable Sensitivity to Clinician-Collected Nasopharyngeal Swabs for Coronavirus Disease 2019 Detection. Clin. Infect. Dis. 2021, 73, e3106–e3109. [Google Scholar] [CrossRef]
- Sapkota, D.; Soland, T.M.; Galtung, H.K.; Sand, L.P.; Giannecchini, S.; To, K.K.W.; Mendes-Correa, M.C.; Giglio, D.; Hasséus, B.; Braz-Silva, P.H. COVID-19 salivary signature: Diagnostic and research opportunities. J. Clin. Pathol. 2020, 74, 344–349. [Google Scholar] [CrossRef]
- Kaczor-Urbanowicz, K.E.; Martin Carreras-Presas, C.; Aro, K.; Tu, M.; Garcia-Godoy, F.; Wong, D.T. Saliva diagnostics—Current views and directions. Exp. Biol. Med. 2017, 242, 459–472. [Google Scholar] [CrossRef]
- Zhang, C.Z.; Cheng, X.Q.; Li, J.Y.; Zhang, P.; Yi, P.; Xu, X.; Zhou, X.D. Saliva in the diagnosis of diseases. Int. J. Oral Sci. 2016, 8, 133–137. [Google Scholar] [CrossRef]
- Castro, T.; Sabalza, M.; Barber, C.; Abrams, W.; Da Costa, A.C.; Milagres, F.A.D.P.; Braz-Silva, P.H.; Malamud, D.; Gallottini, M. Rapid diagnosis of Zika virus through saliva and urine by Loop-mediated isothermal amplification (LAMP). J. Oral Microbiol. 2018, 10, 1510712. [Google Scholar] [CrossRef]
- Braz-Silva, P.H.; Pallos, D.; Giannecchini, S.; To, K.K. SARS-CoV-2: What can saliva tell us? Oral Dis. 2020, 27, 746–747. [Google Scholar] [CrossRef]
- Chen, L.; Zhao, J.; Peng, J.; Li, X.; Deng, X.; Geng, Z.; Shen, Z.; Guo, F.; Zhang, Q.; Jin, Y.; et al. Detection of SARS-CoV-2 in saliva and characterization of oral symptoms in COVID-19 patients. Cell Prolif. 2020, 53, e12923. [Google Scholar] [CrossRef]
- Mali, S.N.; Thorat, B.R.; Chopade, A.R. A Viewpoint on angiotensin-converting enzyme 2, anti-hypertensives and Coronavirus Disease 2019 (COVID-19). Infect. Disord. Drug Targets 2021, 21, 311–313. [Google Scholar] [PubMed]
- Hoffmann, M.; Kleine-Weber, H.; Schroeder, S.; Krüger, N.; Herrler, T.; Erichsen, S.; Schiergens, T.S.; Herrler, G.; Wu, N.H.; Nitsche, A.; et al. SARS-CoV-2 cell entry depends on ACE2 and TMPRSS2 and is blocked by a clinically proven protease inhibitor. Cell 2020, 181, 271–280. [Google Scholar] [CrossRef] [PubMed]
- Ellinghaus, D.; Degenhardt, F.; Bujanda, L.; Buti, M.; Albillos, A.; Invernizzi, P.; Fernández, J.; Prati, D.; Baselli, G.; Asselta, R.; et al. Genomewide Association Study of Severe Covid-19 with Respiratory Failure. N. Engl. J. Med. 2020, 383, 1522–1534. [Google Scholar] [CrossRef] [PubMed]
- Schulte-Schrepping, J.; Reusch, N.; Paclik, D.; Baßler, K.; Schlickeiser, S.; Zhang, B.; Krämer, B.; Krammer, T.; Brumhard, S.; Bonaguro, L.; et al. Severe COVID-19 Is Marked by a Dysregulated Myeloid Cell Compartment. Cell 2020, 182, 1419–1440. [Google Scholar] [CrossRef]
- Silvin, A.; Chapuis, N.; Dunsmore, G.; Goubet, A.G.; Dubuisson, A.; Derosa, L.; Almire, C.; Hénon, C.; Kosmider, O.; Droin, N.; et al. Elevated Calprotectin and Abnormal Myeloid Cell Subsets Discriminate Severe from Mild COVID-19. Cell 2020, 182, 1401–1418. [Google Scholar] [CrossRef]
- Shen, B.; Yi, X.; Sun, Y.; Bi, X.; Du, J.; Zhang, C.; Quan, S.; Zhang, F.; Sun, R.; Qian, L.; et al. Proteomic and Metabolomic Characterization of COVID-19 Patient Sera. Cell 2020, 182, 59–72. [Google Scholar] [CrossRef]
- Sousa, T.C.; Jardim, J.R.; Jones, P. Validation of the Saint George Respiratory Questionnaire (SGRQ) in patients with chronic obstructive disease in Brazil. J. Bras. Pneumol. 2000, 26, 119–125. [Google Scholar] [CrossRef]
- Kovelis, D.; Segretti, N.O.; Probst, V.S.; Lareau, S.C.; Brunetto, A.F.; Pitta, F. Validation of the Modified Pulmonary Functional Status and Dyspnea Questionnaire and the Medical Research Council scale for use in Brazilian patients with chronic obstructive pulmonary disease. J. Bras. Pneumol. 2008, 34, 1008–1018. [Google Scholar] [CrossRef]
- Teixeira, C.A.; Santos, J.E.; Silva, G.A.; Souza, E.S.T.; Martinez, J.A.B. Dispneia: Novos conhecimentos sobre um velho problema. J. Bras. Pneumol. 2007, 33, 28–35. [Google Scholar] [CrossRef]
- Miller, M.R.; Hankinson, J.; Brusasco, F.; Burgos, R.; Casaburi, R.; Coates, R.; Crapo, R.; Enright, C.P.M.; van der Grinten, P.; Gustafsson, R.; et al. General considerations for lung function testing. Eur. Respir. J. 2005, 26, 153–161. [Google Scholar] [CrossRef]
- ATS Committee on Proficiency Standards for Clinical Pulmonary Function Laboratories. ATS statement: Guidelines for the six-minute walk test. Am. J. Respir. Crit. Care Med. 2002, 166, 111–117. [Google Scholar] [CrossRef] [PubMed]
- Borg, G. Escala CR10 de Borg. In Escalas de Borg Para Dor E Esforço Percebido; Manole: São Paulo, Brazil, 2000; pp. 43–47. [Google Scholar]
- Geretti, A.M.; Stockdale, A.J.; Kelly, S.H.; Cevik, M.; Collins, S.; Waters, L.; Villa, G.; Docherty, A.; Harrison, E.M.; Turtle, L.; et al. Outcomes of Coronavirus Disease 2019 (COVID-19) Related Hospitalization Among People with Human Immunodeficiency Virus (HIV) in the ISARIC World Health Organization (WHO) Clinical Characterization Protocol (UK): A Prospective Observational Study. Clin. Infect. Dis. 2021, 73, e2095–e2106. [Google Scholar] [CrossRef] [PubMed]
- Vincent, J.L.; Moreno, R.; Takala, J.; Willatts, S.; De Mendonça, A.; Bruining, H.; Reinhart, C.K.; Suter, P.M.; Thijs, L.G. The SOFA (Sepsis-related Organ Failure Assessment) score to describe organ dysfunction/failure. Intensive Care Med. 1996, 22, 707–710. [Google Scholar] [CrossRef] [PubMed]
- Moreno, R.P.; Metnitz, P.G.; Almeida, E.; Jordan, B.; Bauer, P.; Campos, R.A.; Iapichino, G.; Edbrooke, D.; Capuzzo, M.; Le Gall, J.R.; et al. SAPS 3—From evaluation of the patient to evaluation of the intensive care unit. Part 2: Development of a prognostic model for hospital mortality at ICU admission. Intensive Care Med. 2005, 31, 1345–1355. [Google Scholar] [CrossRef] [PubMed]
- Salluh, J.I.; Soares, M. ICU severity of illness scores: APACHE, SAPS and MPM. Curr. Opin. Crit. Care 2014, 20, 557–565. [Google Scholar] [CrossRef]
- Zhu, J.; Liu, Y.; Chen, C.; Chen, H.; Huang, J.; Luo, Y.; Zhao, K.; Chen, D.; Xu, Z.; Li, W.; et al. Cyasterone accelerates fracture healing by promoting MSCs migration and osteogenesis. J. Orthop. Transl. 2021, 28, 28–38. [Google Scholar] [CrossRef] [PubMed] [PubMed Central]
- Petronelli, A.; Pannitteri, G.; Testa, U. Triterpenoids as new promising anticancer drugs. Anti-Cancer Drugs 2009, 20, 880–892. [Google Scholar] [CrossRef] [PubMed]
- Ryu, S.Y.; Oak, M.H.; Yoon, S.K.; Cho, D.I.; Yoo, G.S.; Kim, T.S.; Kim, K.M. Anti-allergic and anti-inflammatory triterpenes from the herb of Prunella vulgaris. Planta Med. 2000, 66, 358–360. [Google Scholar] [CrossRef] [PubMed]
- Yamaguchi, Y.; Yamada, K.; Yoshikawa, N.; Nakamura, K.; Haginaka, J.; Kunitomo, M. Corosolic acid prevents oxidative stress, inflammation and hypertension in SHR/NDmcr-cp rats, a model of metabolic syndrome. Life Sci. 2006, 79, 2474–2479. [Google Scholar] [CrossRef] [PubMed]
- Lee, B.; Lee, D.Y.; Yoo, K.H.; Baek, N.I.; Park, J.H.; Chung, I.S. Calenduloside E 6′-methyl ester induces apoptosis in CT-26 mouse colon carcinoma cells and inhibits tumor growth in a CT-26 xenograft animal model. Oncol. Lett. 2012, 4, 22–28. [Google Scholar] [CrossRef] [PubMed] [PubMed Central]
- Pagadala, N.S.; Landi, A.; Maturu, P.; Tuszynski, J. In silico identification of RBD subdomain of spike protein from Pro322-Thr581 for applications in vaccine development against SARS-CoV2. J. Mol. Struct. 2021, 1240, 130534. [Google Scholar] [CrossRef] [PubMed] [PubMed Central]
- Moneim, A.A.; Radwan, M.A.; Yousef, A.I. COVID-19 and cardiovascular disease: Manifestations, pathophysiology, vaccination, and long-term implication. Curr. Med. Res. Opin. 2022, 38, 1071–1079. [Google Scholar] [CrossRef] [PubMed]
- Franks, A.H.; Harmsen, H.J.; Raangs, G.C.; Jansen, G.J.; Schut, F.; Welling, G.W. Variations of bacterial populations in human feces measured by fluorescent in situ hybridization with group-specific 16S rRNA-targeted oligonucleotide probes. Appl. Environ. Microbiol. 1998, 64, 3336–3345. [Google Scholar] [CrossRef] [PubMed] [PubMed Central]
- Gibson, G.R.; Roberfroid, M.B. Dietary modulation of the human colonic microbiota: Introducing the concept of prebiotics. J. Nutr. 1995, 125, 1401–1412. [Google Scholar] [CrossRef] [PubMed]
- Chung, J.Y.; Kim, Y.S.; Kim, Y.; Yoo, S.H. Regulation of Inflammation by Sucrose Isomer, Turanose, in Raw 264.7 Cells. J. Cancer Prev. 2017, 22, 195–201. [Google Scholar] [CrossRef] [PubMed] [PubMed Central]
- Dahlqvist, A. Characterization of three different hog intestinal maltases. Acta Chem. Scand. 1960, 14, 1–8. [Google Scholar] [CrossRef]
- Wyss, M.; Kaddurah-Daouk, R. Creatine and creatinine metabolism. Physiol. Rev. 2000, 80, 1107–1213. [Google Scholar] [CrossRef]
- Hanna-El-Daher, L.; Braissant, O. Creatine synthesis and exchanges between brain cells: What can be learned from human creatine deficiencies and various experimental models? Amino Acids 2016, 48, 1877–1895. [Google Scholar] [CrossRef]
- Saito, S.; Shahbaz, S.; Luo, X.; Osman, M.; Redmond, D.; Cohen Tervaert, J.W.; Li, L.; Elahi, S. Metabolomic and immune alterations in long COVID patients with chronic fatigue syndrome. Front. Immunol. 2024, 15, 1341843. [Google Scholar] [CrossRef] [PubMed] [PubMed Central]
- López-Hernández, Y.; Monárrez-Espino, J.; López, D.A.G.; Zheng, J.; Borrego, J.C.; Torres-Calzada, C.; Elizalde-Díaz, M.; Mandal, R.; Berjanskii, M.; Martínez-Martínez, E.; et al. The plasma metabolome of long COVID patients two years after infection. Sci. Rep. 2023, 13, 12420. [Google Scholar] [CrossRef] [PubMed] [PubMed Central]
- Berezhnoy, G.; Bissinger, R.; Liu, A.; Cannet, C.; Schäfer, H.; Kienzle, K.; Bitzer, M.; Häberle, H.; Göpel, S.; Trautwein, C.; et al. Maintained imbalance of triglycerides, apolipoproteins, energy metabolites and cytokines in long-term COVID-19 syndrome patients. Front. Immunol. 2023, 14, 1144224. [Google Scholar] [CrossRef] [PubMed] [PubMed Central]
- Li, H.; Li, X.; Wu, Q.; Wang, X.; Qin, Z.; Wang, Y.; He, Y.; Wu, Q.; Li, L.; Chen, H. Plasma proteomic and metabolomic characterization of COVID-19 survivors 6 months after discharge. Cell Death Dis. 2022, 13, 235. [Google Scholar] [CrossRef] [PubMed] [PubMed Central]
- Meyer, R.A.; Brown, T.R.; Krilowicz, B.L.; Kushmerick, M.J. Phosphagen and intracellular pH changes during contraction of creatine-depleted rat muscle. Am. J. Physiol. 1986, 250, C264–C274. [Google Scholar] [CrossRef] [PubMed]
- De Benedetto, F.; Pastorelli, R.; Ferrario, M.; de Blasio, F.; Marinari, S.; Brunelli, L.; Wouters, E.F.M.; Polverino, F.; Celli, B.R.; Interdisciplinary Association for Research in Lung Disease (AIMAR) Study Group. Supplementation with Qter® and Creatine improves functional performance in COPD patients on long-term oxygen therapy. Respir. Med. 2018, 142, 86–93. [Google Scholar] [CrossRef] [PubMed]


| Variables | |
|---|---|
| Hospitalization period (days, n = 30) | 10.4 ± 6.16 |
| 4C score (n = 29) | 9 (1–13) |
| SOFA (n = 21) | 2 (0–9) |
| SAPS III (n = 19) | 14.5 (0–46) |
| APACHE II (n = 20) | 8 (1–39) |
| Mechanical ventilation, % | 13 |
| Renal replacement therapy, % | 10 |
| Variables | n = 30 |
|---|---|
| Gender F/M (n) | 10/20 |
| Age (years) | 60.4 ± 14.4 |
| Weight (kg) | 89.8 ± 19.8 |
| Height (cm) | 166 ± 9.5 |
| BMI (kg/m2) | 32.2 ± 7.04 |
| Fat-free mass (kg) | 30.7 ± 7.30 |
| Fat mass (kg) | 34.4 ± 13.7 |
| MIP (cm H2O; n = 26; %) | 90.1 ± 31.6 |
| MEP (cm H2O; n = 26; %) | 97.3 ± 31.0 |
| Handgrip (R; %) | 35.5 ± 12.4 |
| Handgrip (L; %) | 30.7 ± 11.3 |
| SGRQ, total (%) | 24.3 ± 14.9 |
| MMRC (score) | 0.86 ± 0.97 |
| BDI | 9.5 ± 2.62 |
| 6mWT (m; n = 24) | 418 ± 130 |
| Variables | n = 30 |
|---|---|
| White blood cells (×103/mm3) | 6.68 ± 2.05 |
| D-dimer (ng/mL; n = 15) | 503 (172–2221) |
| PaO2 (mmHg) | 86.1 ± 9.62 |
| PaCO2 (mmHg) | 34.8 ± 3.87 |
| SaO2 (%) | 96.7 ± 1.45 |
Disclaimer/Publisher’s Note: The statements, opinions and data contained in all publications are solely those of the individual author(s) and contributor(s) and not of MDPI and/or the editor(s). MDPI and/or the editor(s) disclaim responsibility for any injury to people or property resulting from any ideas, methods, instructions or products referred to in the content. |
© 2024 by the authors. Licensee MDPI, Basel, Switzerland. This article is an open access article distributed under the terms and conditions of the Creative Commons Attribution (CC BY) license (https://creativecommons.org/licenses/by/4.0/).
Share and Cite
Machado, L.; Prudente, R.; Franco, E.; Gatto, M.; Mota, G.; Pagan, L.; Brizola, L.; dos Santos, M.; Cunha, T.; Sabino-Silva, R.; et al. Salivary Metabolomics in Patients with Long COVID-19 Infection. Metabolites 2024, 14, 598. https://doi.org/10.3390/metabo14110598
Machado L, Prudente R, Franco E, Gatto M, Mota G, Pagan L, Brizola L, dos Santos M, Cunha T, Sabino-Silva R, et al. Salivary Metabolomics in Patients with Long COVID-19 Infection. Metabolites. 2024; 14(11):598. https://doi.org/10.3390/metabo14110598
Chicago/Turabian StyleMachado, Luiz, Robson Prudente, Estefânia Franco, Mariana Gatto, Gustavo Mota, Luana Pagan, Luís Brizola, Maércio dos Santos, Thulio Cunha, Robinson Sabino-Silva, and et al. 2024. "Salivary Metabolomics in Patients with Long COVID-19 Infection" Metabolites 14, no. 11: 598. https://doi.org/10.3390/metabo14110598
APA StyleMachado, L., Prudente, R., Franco, E., Gatto, M., Mota, G., Pagan, L., Brizola, L., dos Santos, M., Cunha, T., Sabino-Silva, R., Goulart, L., Martins, M., Santos, P., Maia, L., Albuquerque, A., Ferreira, E., Baldi, B., Okoshi, M., & Tanni, S. (2024). Salivary Metabolomics in Patients with Long COVID-19 Infection. Metabolites, 14(11), 598. https://doi.org/10.3390/metabo14110598

