Comparison of Metabolites and Main Nutritional Components between Uncooked and Cooked Purple Rice
Abstract
:1. Introduction
2. Materials and Methods
2.1. Plant Materials and Growth Conditions
2.2. Sample Collection
2.3. Evaluation of Physiological and Biochemical Parameters
2.4. Determination of Plant Element Content
2.5. Metabolite Extraction and Ultrahigh-Performance Liquid Chromatography-Mass Spectrometry (UHPLC-MS/MS)
2.6. Metabolite Statistical Analysis
2.7. Amino Acid Standards and Reagents
2.8. Determination of Amino Acid Content
2.9. Amino Acid Data Mass Spectral Analysis
2.10. Statistical Analysis
3. Results
3.1. Analysis of Multiple Variables
3.2. Statistical Chart Analysis of Compounds
3.3. KEGG Analysis
3.4. Analysis of Flavonoids, Total Antioxidant Capacity, and Related Nutrient Content
3.5. Differential Analysis of Mineral Element Content
3.6. Differential Analysis of Amino Acid Content
3.7. Flavonoid, Total Antioxidant Capacity, Nutrient, and Metabolite Correlation Analysis
3.8. Mineral Element and Metabolite Correlation Analysis
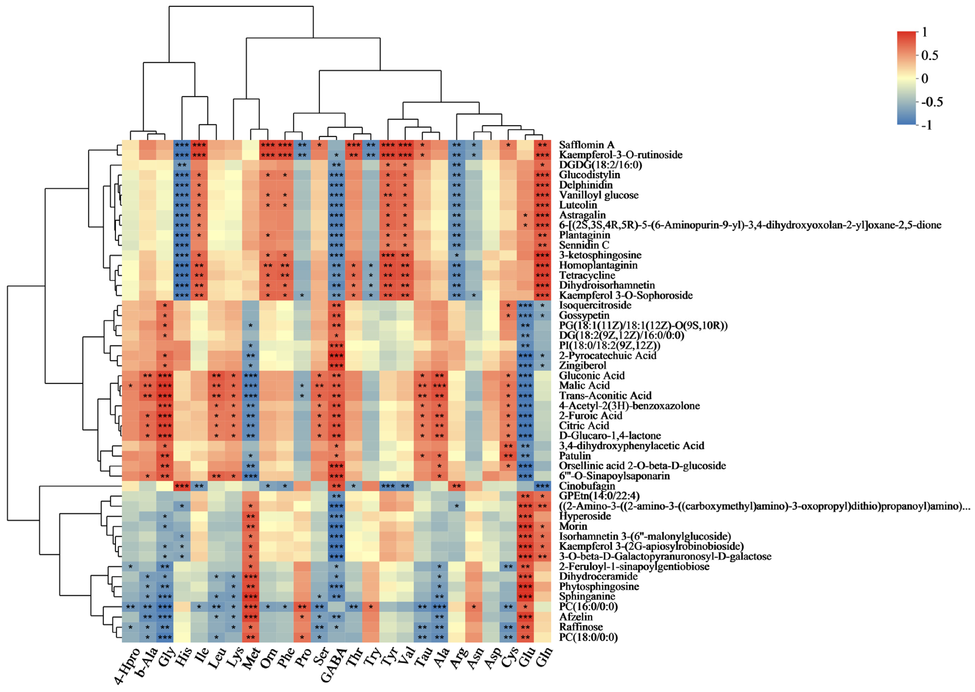
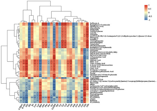
3.9. Amino Acid and Metabolite Correlation Analysis
3.10. Receiver Operating Characteristic (ROC) Analysis
4. Discussion
5. Conclusions
Supplementary Materials
Author Contributions
Funding
Institutional Review Board Statement
Informed Consent Statement
Data Availability Statement
Conflicts of Interest
Abbreviations
References
- Zhao, D.; Zhang, C.; Li, Q.; Liu, Q. Genetic control of grain appearance quality in rice. Biotechnol. Adv. 2022, 60, 108014. [Google Scholar] [CrossRef]
- Zhu, J.; Shi, Q.; Sun, C.; Hu, J.; Zhou, N.; Wei, H.; He, H.; Zhou, D.; Zhang, H.; Xiong, Q. Processing affects (decreases or increases) metabolites, flavonoids, black rice pigment, and total antioxidant capacity of purple glutinous rice grains. Food Chem. X 2022, 16, 100492. [Google Scholar] [CrossRef]
- Xiong, Q.; Zhang, J.; Shi, Q.; Zhang, Y.; Sun, C.; Li, A.; Lu, W.; Hu, J.; Zhou, N.; Wei, H.; et al. The key metabolites associated with nutritional components in purple glutinous rice. Food Res. Int. 2022, 160, 111686. [Google Scholar] [CrossRef]
- Sirilun, S.; Chaiyasut, C.; Pattananandecha, T.; Apichai, S.; Sirithunyalug, J.; Sirithunyalug, B.; Saenjum, C. Enhancement of the Colorectal Chemopreventive and Immunization Potential of Northern Thai Purple Rice Anthocyanin Using the Biotransformation by β-Glucosidase-Producing Lactobacillus. Antioxidants 2022, 11, 305. [Google Scholar] [CrossRef]
- Xiong, Q.; Sun, C.; Li, A.; Zhang, J.; Shi, Q.; Zhang, Y.; Hu, J.; Zhou, N.; Wei, H.; Liu, B.; et al. Metabolomics and biochemical analyses revealed metabolites important for the antioxidant properties of purple glutinous rice. Food Chem. 2022, 389, 133080. [Google Scholar] [CrossRef]
- Anuyahong, T.; Chusak, C.; Adisakwattana, S. Incorporation of anthocyanin-rich riceberry rice in yogurts: Effect on physicochemical properties, antioxidant activity and in vitro gastrointestinal digestion. LWT 2020, 129, 109571. [Google Scholar] [CrossRef]
- Le, F.; Li, G.; Jing, H. Search for purple glutinous rice. J. World Food 2012, 60, 48–51. [Google Scholar]
- Yao, W.; Li, Y.; Qian, H.; Zhang, H.; Wang, L. Research progress on the correlation between starch fine structure and rice cooking and eating quality. J. Food Ferment. Ind. 2023, 49, 321–327. [Google Scholar]
- Deng, H.; Wu, G.; Zhang, R.; Yin, Q.; Xu, B.; Zhou, L.; Chen, Z. Comparative nutritional and metabolic analysis reveals the taste variations during yellow rambutan fruit maturation. Food Chem. X 2023, 17, 100580. [Google Scholar] [CrossRef]
- Deng, H.; Wu, G.; Guo, L.; Hu, F.; Zhou, L.; Xu, B.; Yin, Q.; Chen, Z. Metabolic Profiling and Potential Taste Biomarkers of Two Rambutans during Maturation. Molecules 2023, 28, 1390. [Google Scholar] [CrossRef]
- Fan, R.; Xie, S.; Wang, S.; Yu, Z.; Sun, X.; Du, Q.; Yang, Y.; Han, R. Identification markers of goat milk adulterated with bovine milk based on proteomics and metabolomics. Food Chem. X 2023, 17, 100601. [Google Scholar] [CrossRef]
- Zhu, D.; Kebede, B.; McComb, K.; Hayman, A.; Chen, G.; Frew, R. Milk biomarkers in relation to inherent and external factors based on metabolomics. Trends Food Sci. Technol. 2021, 109, 51–64. [Google Scholar] [CrossRef]
- Zhu, J.; Li, A.; Sun, C.; Zhang, J.; Hu, J.; Wang, S.; Zhou, N.; Xiong, Q. Rice Quality-Related Metabolites and the Regulatory Roles of Key Metabolites in Metabolic Pathways of High-Quality Semi-Glutinous Japonica Rice Varieties. Foods 2022, 11, 3676. [Google Scholar] [CrossRef]
- Shen, S.; Zhan, C.; Yang, C.; Fernie, A.R.; Luo, J. Metabolomics-centered mining of plant metabolic diversity and function: Past decade and future perspectives. Mol. Plant 2022, 16, 43–63. [Google Scholar] [CrossRef]
- Xu, Y.; Yao, G.; Liu, P.; Zhao, J.; Wang, X.; Sun, J.; Qian, Y. Review on the application of metabolomic approaches to investigate and analysis thenutrition and quality of agro-products. Sci. Agric. Sin. 2019, 52, 3163–3176. [Google Scholar]
- Xiong, Q.; Zhang, J.; Sun, C.; Wang, R.; Wei, H.; He, H.; Zhou, D.; Zhang, H.; Zhu, J. Metabolomics revealed metabolite biomarkers of antioxidant properties and flavonoid metabolite accumulation in purple rice after grain filling. Food Chem. X 2023, 18, 100720. [Google Scholar] [CrossRef]
- Yu, X.; Yang, T.; Qi, Q.; Du, Y.; Shi, J.; Liu, X.; Liu, Y.; Zhang, H.; Zhang, Z.; Yan, N. Comparison of the contents of phenolic compounds including flavonoids and antioxidant activity of rice (Oryza sativa) and Chinese wild rice (Zizania latifolia). Food Chem. 2020, 344, 128600. [Google Scholar] [CrossRef]
- Song, X.-C.; Canellas, E.; Asensio, E.; Nerín, C. Predicting the antioxidant capacity and total phenolic content of bearberry leaves by data fusion of UV–Vis spectroscopy and UHPLC/Q-TOF-MS. Talanta 2020, 213, 120831. [Google Scholar] [CrossRef]
- Naheed, Z.; Cheng, Z.; Wu, C.; Wen, Y.; Ding, H. Total polyphenols, total flavonoids, allicin and antioxidant capacities in garlic scape cultivars during controlled atmosphere storage. Postharvest Biol. Technol. 2017, 131, 39–45. [Google Scholar] [CrossRef]
- Ren, Y.; Yu, G.; Shi, C.; Liu, L.; Guo, Q.; Han, C.; Zhang, D.; Zhang, L.; Liu, B.; Gao, H.; et al. Majorbio Cloud: A one-stop, comprehensive bioinformatic platform for multiomics analyses. iMeta 2022, 1, e12. [Google Scholar] [CrossRef]
- Sangma, H.C.R.; Parameshwari, S. Health benefits of black rice (Zizania aqatica)—A review. Mater. Today Proc. 2021, 80, 3380–3384. [Google Scholar] [CrossRef]
- Leonarski, E.; Kuasnei, M.; Cesca, K.; de Oliveira, D.; Zielinski, A.A.F. Black rice and its by-products: Anthocyanin-rich extracts and their biological potential. Crit. Rev. Food Sci. Nutr. 2023, 54, 1–19. [Google Scholar] [CrossRef]
- Neves, D.; Andrade, P.B.; Videira, R.A.; de Freitas, V.; Cruz, L. Berry anthocyanin-based films in smart food packaging: A mini-review. Food Hydrocoll. 2022, 133, 107885. [Google Scholar] [CrossRef]
- Wang, G. Variable Parameter Rice Cooking Process and Quality Measurement and Evaluation. Master’s Thesis, Jilin University, Changchun, China, 2020. [Google Scholar]
- Wu, N.-N.; Li, R.; Li, Z.-J.; Tan, B. Effect of germination in the form of paddy rice and brown rice on their phytic acid, GABA, γ-oryzanol, phenolics, flavonoids and antioxidant capacity. Food Res. Int. 2022, 159, 111603. [Google Scholar] [CrossRef]
- Liu, S.; Zang, D.; Sun, Y.; Li, J.; Zhao, H. Research advances on biosynthesis pathway of anthocyanins and relevant key enzymes. J. Soils Crops 2022, 11, 336–346. [Google Scholar]
- Câmara, J.S.; Locatelli, M.; Pereira, J.A.; Oliveira, H.; Arlorio, M.; Fernandes, I.; Perestrelo, R.; Freitas, V.; Bordiga, M. Behind the Scenes of Anthocyanins—From the Health Benefits to Potential Applications in Food, Pharmaceutical and Cosmetic Fields. Nutrients 2022, 14, 5133. [Google Scholar] [CrossRef]
- Zhao, M.; Pu, S. Analysis of the influence of trace elements and red blood cell four items on iron deficiency anemia in children. J. Stud. Trace Elem. Health 2023, 40, 24–26. [Google Scholar]
- Leal, M.F.C.; Catarino, R.I.L.; Pimenta, A.M.; Souto, M.R.S. The influence of the biometals Cu, Fe, and Zn and the toxic metals Cd and Pb on human health and disease. Trace Elem. Electrolytes 2023, 40, 1–22. [Google Scholar] [CrossRef]
- Neri-Numa, I.A.; Arruda, H.S.; Geraldi, M.V.; Júnior, M.R.M.; Pastore, G.M. Natural prebiotic carbohydrates, carotenoids and flavonoids as ingredients in food systems. Curr. Opin. Food Sci. 2020, 33, 98–107. [Google Scholar] [CrossRef]
- Karak, P. Biological activities of flavonoids: An overview. Int. J. Pharm. Sci. Res. 2019, 10, 1567–1574. [Google Scholar]
- Zhang, C. Study on the Antioxidation of Lycopene, Beta-Carotene, and Delphindin and Pelargonidin Quantum Chemistry. Master’s Thesis, Nanchang University, Nanchang, China, 2018. [Google Scholar]
- Husain, A.; Chanana, H.; Alam Khan, S.; Dhanalekshmi, U.M.; Ali, M.; Alghamdi, A.A.; Ahmad, A. Chemistry and Pharmacological Actions of Delphinidin, a Dietary Purple Pigment in Anthocyanidin and Anthocyanin Forms. Front. Nutr. 2022, 9, 746881. [Google Scholar] [CrossRef] [PubMed]
- Lin, Y.; Liu, L.; Sun, J.; Li, Y. Research Progress in the Mechanism Luteolin in Preventing and Treating Diabetes Mellitus. Pharmacol. Clin. Chin. Mater. Medica 2023, 39, 1–12. [Google Scholar] [CrossRef]
- Muruganathan, N.; Dhanapal, A.R.; Baskar, V.; Muthuramalingam, P.; Selvaraj, D.; Aara, H.; Abdullah, M.Z.S.; Sivanesan, I. Recent Updates on Source, Biosynthesis, and Therapeutic Potential of Natural Flavonoid Luteolin: A Review. Metabolites 2022, 12, 1145. [Google Scholar] [CrossRef] [PubMed]
- Sun, S.; Li, K.; Du, H.; Luo, J.; Jiang, Y.; Wang, J.; Liu, M.; Liu, G.; Han, S.; Che, H. Integrating Widely Targeted Lipidomics and Transcriptomics Unravels Aberrant Lipid Metabolism and Identifies Potential Biomarkers of Food Allergies in Rats. Mol. Nutr. Food Res. 2023, 67, e2200365. [Google Scholar] [CrossRef] [PubMed]






| Name | YZN1U | YZN1C | YZ6U | YZ6C |
|---|---|---|---|---|
| Flavonoids (mg g−1 DW) | 9.62 a | 5.46 c | 7.54 b | 6.03 c |
| OPC (mg g−1 DW) | 2.65 a | 0.56 c | 1.27 b | 0.38 c |
| TP (mg g−1 DW) | 6.45 a | 3.45 c | 4.91 b | 3.05 c |
| DPPH (μmol Trolox g−1 DW) | 10.61 a | 5.77 b | 3.22 c | 1.81 d |
| FRAP (μmol Trolox g−1 DW) | 10.58 a | 8.95 b | 7.27 c | 4.24 d |
| ABTS (μmol Trolox g−1 DW) | 44.91 a | 23.12 bc | 25.53 b | 19.94 c |
| Total starch (mg g−1 DW) | 521.48 a | 556.66 a | 453.69 b | 563.58 a |
| Total sugar (mg g−1 DW) | 156.16 bc | 176.20 a | 147.34 c | 169.76 ab |
| Cellulose (mg g−1 DW) | 31.87 ab | 29.97 b | 33.93 a | 33.88 a |
| Ash (%) | 1.30% ab | 1.35% ab | 1.54% a | 1.17% b |
| Crude protein (g kg−1) | 78.81 a | 88.44 a | 82.70 a | 79.04 a |
| Dietary fiber (g 100 g−1) | 38.41 a | 39.33 a | 38.37 a | 37.01 a |
| Name | YZN1U | YZN1C | YZ6U | YZ6C |
|---|---|---|---|---|
| P (g kg−1) | 3.25 a | 3.18 a | 3.60 a | 3.45 a |
| K (g kg−1) | 1.95 a | 0.78 c | 1.75 b | 0.76 c |
| Na (mg kg−1) | 263.19 a | 189.51 b | 189.69 b | 140.73 c |
| Fe (mg kg−1) | 141.79 a | 96.88 c | 114.73 b | 85.95 d |
| Mn (mg kg−1) | 25.54 a | 12.65 b | 27.22 a | 12.87 b |
| Zn (mg kg−1) | 20.94 a | 11.47 b | 20.88 a | 10.68 b |
| Cu (mg kg−1) | 3.28 ab | 1.74 c | 3.98 a | 2.58 b |
| Ca (mg kg−1) | 336.44 a | 265.95 b | 313.91 a | 209.51 c |
| Mg (mg kg−1) | 1094.14 a | 441.28 c | 1065.71 a | 529.72 b |
| Name | YZN1U | YZN1C | YZ6U | YZ6C |
|---|---|---|---|---|
| 4-Hpro | 910.97 a | 968.78 a | 780.34 a | 924.66 a |
| b-Ala | 4661.50 a | 4758.96 a | 2580.01 c | 3869.98 b |
| GABA | 11,167.20 c | 42,466.62 b | 8245.45 c | 63,503.05 a |
| Ala | 186,191.47 b | 209,312.39 a | 139,039.34 c | 169,689.40 b |
| Arg | 265,796.44 b | 280,304.41 b | 294,406.48 ab | 325,229.20 a |
| Asn | 268,552.20 bc | 257,955.75 c | 331,560.66 a | 314,272.70 ab |
| Asp | 434,741.15 a | 396,841.79 ab | 327,149.06 b | 399,860.46 ab |
| Cys | 348.48 b | 1331.48 a | 0.00 | 0.00 |
| Glu | 649,528.57 b | 450,483.26 c | 777,920.98 a | 453,643.33 c |
| Gln | 152,509.77 a | 79,477.97 b | 79,592.49 b | 46,372.64 c |
| Gly | 42,381.16 b | 51,521.92 a | 27,391.61 c | 41,473.36 b |
| His | 17,140.27 c | 19,810.90 bc | 22,550.80 b | 32,258.33 a |
| Ile | 17,265.17 a | 14,516.98 b | 7269.94 b | 7827.60 b |
| Leu | 61,892.60 a | 59,930.33 a | 41,562.00 b | 56,443.22 a |
| Lys | 64,504.26 a | 67,700.66 a | 51,797.24 b | 62,056.12 ab |
| Met | 1634.11 b | 1531.42 b | 2000.62 a | 1515.12 b |
| Orn | 6893.36 a | 6845.44 a | 3232.35 b | 3350.01 b |
| Phe | 37,691.70 a | 32,574.72 b | 17,537.64 c | 19,916.29 c |
| Pro | 17,646.80 b | 14,969.46 b | 27,222.65 a | 25,333.40 a |
| Ser | 132,369.94 a | 139,742.35 a | 103,033.81 b | 116,182.70 b |
| Thr | 28,914.74 a | 27,433.44 a | 15,646.30 c | 18,450.26 b |
| Try | 34,376.07 b | 32,810.18 b | 50,102.78 a | 48,492.18 a |
| Tyr | 22,342.79 a | 18,029.16 b | 14,341.00 c | 13,969.16 c |
| Val | 34,089.36 a | 25,858.97 b | 13,524.16 c | 13,834.82 c |
| Tau | 8079.56 b | 9247.74 a | 5849.12 c | 6582.99 c |
Disclaimer/Publisher’s Note: The statements, opinions and data contained in all publications are solely those of the individual author(s) and contributor(s) and not of MDPI and/or the editor(s). MDPI and/or the editor(s) disclaim responsibility for any injury to people or property resulting from any ideas, methods, instructions or products referred to in the content. |
© 2023 by the authors. Licensee MDPI, Basel, Switzerland. This article is an open access article distributed under the terms and conditions of the Creative Commons Attribution (CC BY) license (https://creativecommons.org/licenses/by/4.0/).
Share and Cite
Gu, W.; Peng, Y.; Wang, R.; Wang, R.; Wu, H.; Zhu, J.; Ni, X.; Xiong, Q. Comparison of Metabolites and Main Nutritional Components between Uncooked and Cooked Purple Rice. Metabolites 2023, 13, 1018. https://doi.org/10.3390/metabo13091018
Gu W, Peng Y, Wang R, Wang R, Wu H, Zhu J, Ni X, Xiong Q. Comparison of Metabolites and Main Nutritional Components between Uncooked and Cooked Purple Rice. Metabolites. 2023; 13(9):1018. https://doi.org/10.3390/metabo13091018
Chicago/Turabian StyleGu, Wenfei, Yuehong Peng, Ruizhi Wang, Runnan Wang, Han Wu, Jinyan Zhu, Xinhua Ni, and Qiangqiang Xiong. 2023. "Comparison of Metabolites and Main Nutritional Components between Uncooked and Cooked Purple Rice" Metabolites 13, no. 9: 1018. https://doi.org/10.3390/metabo13091018
APA StyleGu, W., Peng, Y., Wang, R., Wang, R., Wu, H., Zhu, J., Ni, X., & Xiong, Q. (2023). Comparison of Metabolites and Main Nutritional Components between Uncooked and Cooked Purple Rice. Metabolites, 13(9), 1018. https://doi.org/10.3390/metabo13091018
