Metabolic Rewiring in Tea Plants in Response to Gray Blight Disease Unveiled by Multi-Omics Analysis
Abstract
:1. Introduction
2. Materials and Methods
2.1. Chemical and Reagents
2.2. Plant Materials, Pathogen Inoculation and Sampling
2.3. Metabolite Extraction and UPLC-QTOFMS Analysis
2.4. Metabolite Annotation and Multivariate Analysis
2.5. Transcriptome Analysis
2.6. Quantitative Real-Time PCR (qRT-PCR)
2.7. Statistical Analysis
3. Results and Discussion
3.1. Morphological Analysis of Gray Blight Symptom Development in Tea Leaves
3.2. Metabolic Analysis of Tea Plant Response to P. theae Infection
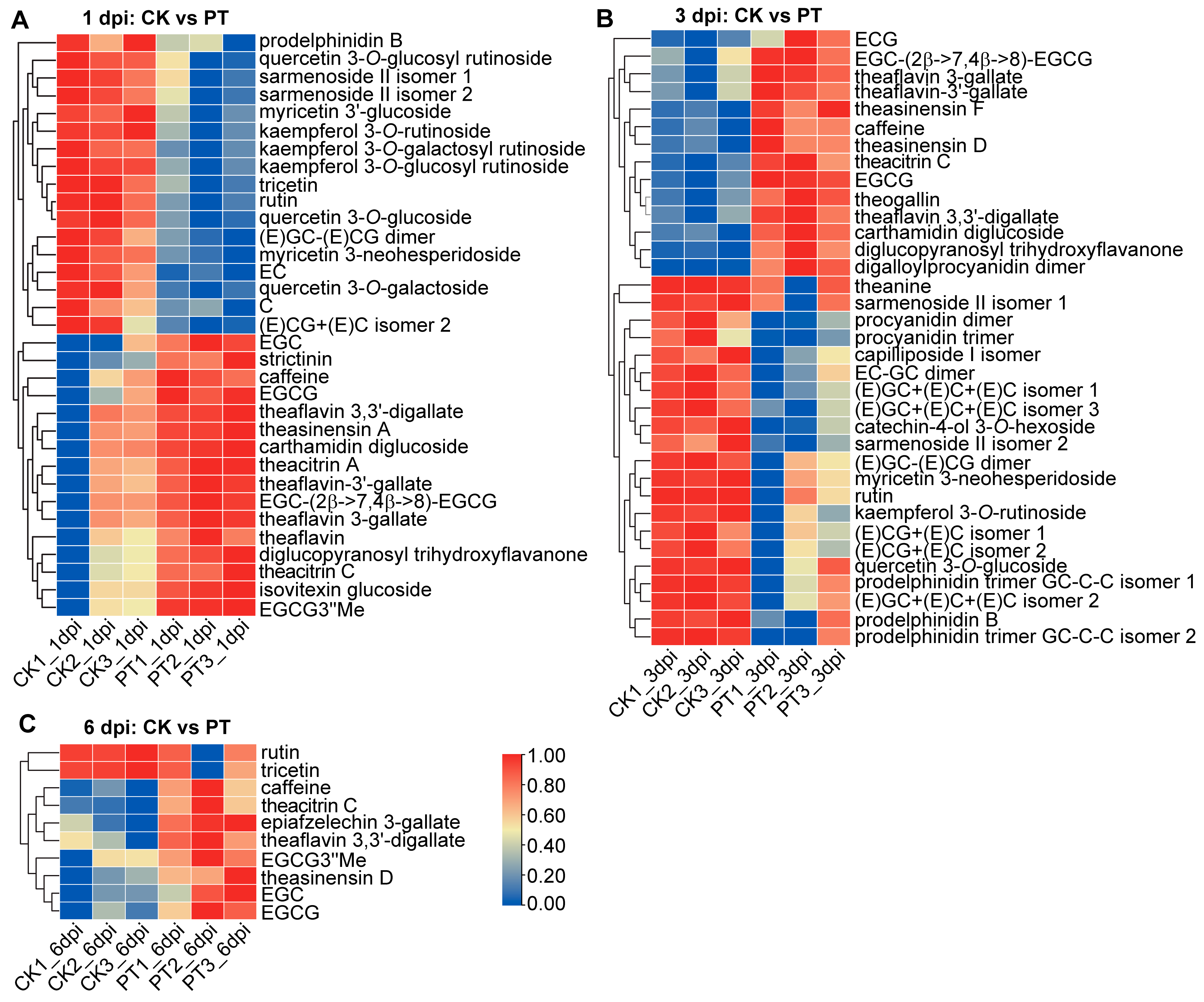
3.3. Metabolic Reprogramming of Flavonoid Biosynthesis in Tea Plants against P. theae Infection
3.4. Transcriptomic Analysis of Tea Plant Response to P. theae Infection
3.5. Transcriptomic Rewiring of Phenylpropanoid and Flavonoid Metabolism in Tea Plants in Response to P. theae Infection
4. Conclusions
Supplementary Materials
Author Contributions
Funding
Institutional Review Board Statement
Informed Consent Statement
Data Availability Statement
Acknowledgments
Conflicts of Interest
References
- Food and Agriculture Organization Statistics. FAOSTAT (Online). 2021. Available online: http://www.fao.org/faostat/en/#data/QC (accessed on 16 June 2022).
- Pandey, A.K.; Sinniah, G.D.; Babu, A.; Tanti, A. How the global tea industry copes with fungal diseases-challenges and opportunities. Plant Dis. 2021, 105, 1868–1879. [Google Scholar] [CrossRef]
- Wang, S.; Mi, X.; Wu, Z.; Zhang, L.; Wei, C. Characterization and pathogenicity of Pestalotiopsis-like species associated wth gray blight disease on Camellia sinensis in Anhui Province, China. Plant Dis. 2019, 103, 2786–2797. [Google Scholar] [CrossRef] [PubMed]
- Maharachchikumbura, S.S.N.; Guo, L.-D.; Cai, L.; Chukeatirote, E.; Wu, W.P.; Sun, X.; Crous, P.W.; Bhat, D.J.; McKenzie, E.H.C.; Bahkali, A.H.; et al. A multi-locus backbone tree for Pestalotiopsis, with a polyphasic characterization of 14 new species. Fungal Divers. 2012, 56, 95–129. [Google Scholar] [CrossRef]
- Chen, Y.; Zeng, L.; Shu, N.; Jiang, M.; Wang, H.; Huang, Y.; Tong, H. Pestalotiopsis-like species causing gray blight disease on Camellia sinensis in China. Plant Dis. 2018, 102, 98–106. [Google Scholar] [CrossRef] [PubMed]
- Takeda, Y. Genetic analysis of tea gray blight resistance in tea plants. Jpn. Agric. Res. Q. 2002, 36, 143–150. [Google Scholar] [CrossRef]
- Joshi, S.; Sanjay, R.; Baby, U.; Mandal, A.K. Molecular characterization of Pestalotiopsis spp. associated with tea (Camellia sinensis) in southern India using RAPD and ISSR markers. Indian J. Biotechnol. 2009, 8, 377–383. [Google Scholar]
- Liu, F.; Hou, L.; Raza, M.; Cai, L. Pestalotiopsis and allied genera from Camellia, with description of 11 new species from China. Sci. Rep. 2017, 7, 866. [Google Scholar] [CrossRef]
- Pandey, A.K.; Hubbali, M.; Vandana; Dutta, P.; Babu, A. Characterization and identification of fungicide insensitive Pestalotiopsis-like species pathogenic to tea crop in India. World J. Microbiol. Biotechnol. 2022, 39, 34. [Google Scholar] [CrossRef]
- Yamada, K.; Sonoda, R.; Ishikawa, K. Population genetic structure of QoI-resistant Pestalotiopsis longiseta isolates causing tea gray blight. Plant Dis. 2016, 100, 1686–1691. [Google Scholar] [CrossRef] [PubMed]
- Nishad, R.; Ahmed, T.; Rahman, V.J.; Kareem, A. Modulation of plant defense system in response to microbial interactions. Front. Microbiol. 2020, 11, 1298. [Google Scholar] [CrossRef]
- Lindsay, W.P.; Lamb, C.J.; Dixon, R.A. Microbial recognition and activation of plant defense systems. Trends Microbiol. 1993, 1, 181–187. [Google Scholar] [CrossRef]
- González-Lamothe, R.; Mitchell, G.; Gattuso, M.; Diarra, M.S.; Malouin, F.; Bouarab, K. Plant antimicrobial agents and their effects on plant and human pathogens. Int. J. Mol. Sci. 2009, 10, 3400–3419. [Google Scholar] [CrossRef]
- Zeng, L.; Zhou, X.; Liao, Y.; Yang, Z. Roles of specialized metabolites in biological function and environmental adaptability of tea plant (Camellia sinensis) as a metabolite studying model. J. Adv. Res. 2021, 34, 159–171. [Google Scholar] [CrossRef] [PubMed]
- Friedman, M. Overview of antibacterial, antitoxin, antiviral, and antifungal activities of tea flavonoids and teas. Mol. Nutr. Food Res. 2007, 51, 116–134. [Google Scholar] [CrossRef]
- Yang, Y.; Zhang, T. Antimicrobial activities of tea polyphenol on phytopathogens: A review. Molecules 2019, 24, 816. [Google Scholar] [CrossRef] [PubMed]
- Wang, L.; Wang, Y.; Cao, H.; Hao, X.; Zeng, J.; Yang, Y.; Wang, X. Transcriptome Analysis of an Anthracnose-Resistant Tea Plant Cultivar Reveals Genes Associated with Resistance to Colletotrichum camelliae. PLoS ONE 2016, 11, e0148535. [Google Scholar] [CrossRef]
- Wang, S.; Liu, L.; Mi, X.; Zhao, S.; An, Y.; Xia, X.; Guo, R.; Wei, C. Multi-omics analysis to visualize the dynamic roles of defense genes in the response of tea plants to gray blight. Plant J. 2021, 106, 862–875. [Google Scholar] [CrossRef]
- Zheng, S.; Chen, R.; Wang, Z.; Liu, J.; Cai, Y.; Peng, M.; Zhang, T.; Li, Y.; Wang, B.; Bao, J.; et al. High-quality genome assembly of Pseudopestalotiopsis theae, the pathogenic fungus causing tea gray blight. Plant Dis. 2021, 105, 3723–3726. [Google Scholar] [CrossRef]
- Yu, X.; Xiao, J.; Chen, S.; Yu, Y.; Ma, J.; Lin, Y.; Li, R.; Lin, J.; Fu, Z.; Zhou, Q.; et al. Metabolite signatures of diverse Camellia sinensis tea populations. Nat. Commun. 2020, 11, 5586. [Google Scholar] [CrossRef] [PubMed]
- Montenegro-Burke, J.R.; Guijas, C.; Siuzdak, G. METLIN: A tandem mass spectral library of standards. Methods Mol. Biol. 2020, 2104, 149–163. [Google Scholar] [CrossRef]
- Horai, H.; Arita, M.; Kanaya, S.; Nihei, Y.; Ikeda, T.; Suwa, K.; Ojima, Y.; Tanaka, K.; Tanaka, S.; Aoshima, K.; et al. MassBank: A public repository for sharing mass spectral data for life sciences. J. Mass Spectrom. 2010, 45, 703–714. [Google Scholar] [CrossRef] [PubMed]
- Wishart, D.S.; Guo, A.; Oler, E.; Wang, F.; Anjum, A.; Peters, H.; Dizon, R.; Sayeeda, Z.; Tian, S.; Lee, B.L.; et al. HMDB 5.0: The Human Metabolome Database for 2022. Nucleic Acids Res. 2022, 50, D622–D631. [Google Scholar] [CrossRef] [PubMed]
- Patro, R.; Duggal, G.; Love, M.I.; Irizarry, R.A.; Kingsford, C. Salmon provides fast and bias-aware quantification of transcript expression. Nat. Methods 2017, 14, 417–419. [Google Scholar] [CrossRef] [PubMed]
- Yu, G.; Wang, L.G.; Han, Y.; He, Q.Y. clusterProfiler: An R package for comparing biological themes among gene clusters. Omics A J. Integr. Biol. 2012, 16, 284–287. [Google Scholar] [CrossRef] [PubMed]
- Mao, X.; Cai, T.; Olyarchuk, J.G.; Wei, L. Automated genome annotation and pathway identification using the KEGG Orthology (KO) as a controlled vocabulary. Bioinformatics 2005, 21, 3787–3793. [Google Scholar] [CrossRef]
- Zhao, X.; Chen, S.; Wang, S.; Shan, W.; Wang, X.; Lin, Y.; Su, F.; Yang, Z.; Yu, X. Defensive responses of tea plants (Camellia sinensis) against tea green leafhopper attack: A multi-omics study. Front. Plant Sci. 2020, 10, 1705. [Google Scholar] [CrossRef]
- Livak, K.J.; Schmittgen, T.D. Analysis of relative gene expression data using real-time quantitative PCR and the 2(-Delta Delta C(T)) Method. Methods 2001, 25, 402–408. [Google Scholar] [CrossRef]
- Chen, C.; Chen, H.; Zhang, Y.; Thomas, H.R.; Frank, M.H.; He, Y.; Xia, R. TBtools: An integrative toolkit developed for interactive analyses of big biological data. Mol. Plant 2020, 13, 1194–1202. [Google Scholar] [CrossRef]
- Shen, Y.; Liu, N.; Li, C.; Wang, X.; Xu, X.; Chen, W.; Xing, G.; Zheng, W. The early response during the interaction of fungal phytopathogen and host plant. Open Biol. 2017, 7, 170057. [Google Scholar] [CrossRef]
- Wiklund, S.; Johansson, E.; Sjöström, L.; Mellerowicz, E.; Edlund, U.; Shockcor, J.; Gottfries, J.; Moritz, T.; Trygg, J. Visualization of GC/TOF-MS-based metabolomics data for identification of biochemically interesting compounds using OPLS class models. Anal. Chem. 2008, 80, 115–122. [Google Scholar] [CrossRef]
- Kim, Y.-S.; Choi, Y.E.; Sano, H. Plant vaccination: Stimulation of defense system by caffeine production in planta. Plant Signal. Behav. 2010, 5, 489–493. [Google Scholar] [CrossRef] [PubMed]
- Zhang, Z. Antifungal activity of caffeine against fungal pathogens of tea plant. J. Nanjing Agric. Univ. 2010, 2, 63–67. [Google Scholar]
- Ramaroson, M.-L.; Koutouan, C.; Helesbeux, J.-J.; Clerc, V.; Latifa, H.; Geoffriau, E.; Briard, M. Role of phenylpropanoids and flavonoids in plant resistance to pests and diseases. Molecules 2022, 27, 8371. [Google Scholar] [CrossRef]
- Chen, Z.M.; Sun, X.L.; Dong, W.X. Genetics and chemistry of the resistance of tea plant to pests. In Global Tea Breeding; Chen, L., Apostolides, Z., Chen, Z.-M., Eds.; Zhejiang University Press: Zhejiang, China, 2012; pp. 343–360. [Google Scholar]
- Balentine, D.A.; Wiseman, S.A.; Bouwens, L.C. The chemistry of tea flavonoids. Crit. Rev. Food Sci. Nutr. 1997, 37, 693–704. [Google Scholar] [CrossRef]
- Davis, A.L.; Lewis, J.R.; Cai, Y.; Powell, C.; Davis, A.P.; Wilkins, J.P.G.; Pudney, P.; Clifford, M.N. A polyphenolic pigment from black tea. Phytochemistry 1997, 46, 1397–1402. [Google Scholar] [CrossRef]
- Matsuo, Y.; Li, Y.; Watarumi, S.; Tanaka, T.; Kouno, I. Production and degradation mechanism of theacitrin C, a black tea pigment derived from epigallocatechin-3-O-gallate via a bicyclo[3.2.1]octane-type intermediate. Tetrahedron 2011, 67, 2051–2059. [Google Scholar] [CrossRef]
- Liao, Y.; Yu, Z.; Liu, X.; Zeng, L.; Cheng, S.; Li, J.; Tang, J.; Yang, Z. Effect of major tea insect attack on formation of quality-related nonvolatile specialized metabolites in tea (Camellia sinensis) leaves. J. Agric. Food. Chem. 2019, 67, 6716–6724. [Google Scholar] [CrossRef]
- Duan, S.; Jin, J.; Gao, Y.; Jin, C.; Mu, J.; Zhen, W.; Sun, Q.; Xie, C.; Ma, J. Integrated transcriptome and metabolite profiling highlights the role of benzoxazinoids in wheat resistance against Fusarium crown rot. Crop J. 2022, 10, 407–417. [Google Scholar] [CrossRef]
- Lu, Y.; Yao, J. Chloroplasts at the crossroad of photosynthesis, pathogen infection and plant defense. Int. J. Mol. Sci. 2018, 19, 3900. [Google Scholar] [CrossRef]
- Naoumkina, M.A.; Zhao, Q.; Gallego-Giraldo, L.; Dai, X.; Zhao, P.X.; Dixon, R.A. Genome-wide analysis of phenylpropanoid defence pathways. Mol. Plant Pathol. 2010, 11, 829–846. [Google Scholar] [CrossRef]
- Volpi e Silva, N.; Mazzafera, P.; Cesarino, I. Should I stay or should I go: Are chlorogenic acids mobilized towards lignin biosynthesis? Phytochemistry 2019, 166, 112063. [Google Scholar] [CrossRef] [PubMed]
- Yadav, S.; Chattopadhyay, D. Lignin: The building block of defense responses to stress in plants. J. Plant Growth Regul. 2023, 42, 6652–6666. [Google Scholar] [CrossRef]
- Moura, J.C.; Bonine, C.A.; de Oliveira Fernandes Viana, J.; Dornelas, M.C.; Mazzafera, P. Abiotic and biotic stresses and changes in the lignin content and composition in plants. J. Integr. Plant Biol. 2010, 52, 360–376. [Google Scholar] [CrossRef] [PubMed]
- Ithal, N.; Recknor, J.; Nettleton, D.; Maier, T.; Baum, T.J.; Mitchum, M.G. Developmental transcript profiling of cyst nematode feeding cells in soybean roots. Mol. Plant-Microbe Interact. 2007, 20, 510–525. [Google Scholar] [CrossRef]
- Boerjan, W.; Ralph, J.; Baucher, M. Lignin Biosynthesis. Annu. Rev. Plant Biol. 2003, 54, 519–546. [Google Scholar] [CrossRef]







| No. | Metabolite Assignment | RT (min) | Metabolite Class | Adducts | Formula | Theoretical m/z | Measured m/z | PPM Error | MS/MS Fragments | Time Point |
|---|---|---|---|---|---|---|---|---|---|---|
| 1 | theanine * | 1.40 | amino acids | [M−H]− | C7H14N2O3 | 173.0926 | 173.0931 | 2.89 | 155.0826, 128.0945 | 3 dpi |
| 2 | theogallin * | 2.92 | phenolic acids and derivatives | [M−H]− | C14H16O10 | 343.0665 | 343.0672 | 2.04 | 191.0568, 169.0143, 125.0244 | 3 dpi |
| 3 | prodelphinidin B | 4.14 | polymerized catechin derivatives | [M−H]− | C30H26O14 | 609.1244 | 609.1250 | 0.99 | 441.0826, 423.0716, 305.0665, 125.0242 | 1, 3 dpi |
| 4 | EGC-(2->7,4->8)-EGCG | 4.16 | polymerized catechin derivatives | [M−H]− | C37H28O18 | 759.1197 | 759.1191 | −0.79 | 605.0929 | 1, 3 dpi |
| 5 | catechin-4-ol 3-O-hexoside | 4.53 | flavanols | [M−H]− | C21H24O12 | 467.1190 | 467.1188 | −0.43 | 305.0659, 125.0246 | 3 dpi |
| 6 | prodelphinidin trimer GC-C-C isomer 1 | 4.74 | polymerized catechin derivatives | [M−H]− | C45H38O20 | 897.1878 | 897.1879 | 0.11 | 771.1569 | 3 dpi |
| 7 | EC-GC dimer | 4.81 | polymerized catechin derivatives | [M+H]+ | C30H26O13 | 595.1452 | 595.1440 | −2.02 | 279.0922 | 3 dpi |
| 8 | theacitrin A | 4.86 | polymerized catechin derivatives | [M−H]− | C37H28O18 | 759.1197 | 759.1194 | −0.40 | 741.1062, 571.0869 | 1 dpi |
| 9 | prodelphinidin trimer GC-C-C isomer 2 | 4.86 | polymerized catechin derivatives | [M−H]− | C45H38O20 | 897.1878 | 897.1875 | −0.33 | 771.158 | 3 dpi |
| 10 | epigallocatechin * | 4.91 | flavanols | [M−H]− | C15H14O7 | 305.0661 | 305.0666 | 1.64 | 179.0352, 125.0251 | 1, 6 dpi |
| 11 | unknown | 4.93 | unknown | [M−H]− | C45H40O20 | 899.2035 | 899.2035 | 0.00 | ND | 3 dpi |
| 12 | (E)GC+(E)C+(E)C isomer 1 | 5.14 | polymerized catechin derivatives | [M−H]− | C45H38O19 | 881.1929 | 881.1926 | −0.34 | 423.0722, 305.0671, 287.0561, 125.0248 | 3 dpi |
| 13 | catechin * | 5.33 | flavanols | [M−H]− | C15H14O6 | 289.0712 | 289.0718 | 2.08 | 179.0347, 137.0241, 123.0451 | 1 dpi |
| 14 | strictinin | 5.34 | hydrolysable tannins | [M−2H]2− | C27H22O18 | 633.0728 | 633.0730 | 0.32 | 316.0328, 300.9989, 275.0194 | 1 dpi |
| 15 | (E)GC+(E)C+(E)C isomer 2 | 5.56 | polymerized catechin derivatives | [M−H]− | C45H38O19 | 881.1929 | 881.1927 | −0.23 | 305.0649, 287.0550 | 3 dpi |
| 16 | caffeine * | 5.56 | alkaloids | [M+H]+ | C8H10N4O2 | 195.0882 | 195.0893 | 5.64 | 138.0671, 110.0720 | 0, 1, 3, 6 dpi |
| 17 | procyanidin dimer | 5.68 | polymerized catechin derivatives | [M−H]− | C30H26O12 | 577.1346 | 577.1350 | 0.69 | 451.1026, 425.0873, 407.0768, 289.0715 | 3 dpi |
| 18 | theasinensin A | 5.71 | polymerized catechin derivatives | [M−2H]2− | C44H34O22 | 913.1463 | 913.1446 | −1.86 | 743.1231, 591.1140, 169.0142, 125.0243 | 1 dpi |
| 19 | unknown | 5.72 | unknown | [M−2H]2− | C26H43O36 | 930.1456 | 930.1450 | −0.65 | ND | 1, 3 dpi |
| 20 | (E)GC-(E)CG dimer | 5.86 | polymerized catechin derivatives | [M−H]− | C37H30O17 | 745.1405 | 745.1399 | −0.81 | 593.1121, 423.0715, 169.0145, 125.0249 | 1, 3 dpi |
| 21 | theasinensin D | 5.90 | polymerized catechin derivatives | [M−H]− | C44H34O22 | 913.1463 | 913.1435 | −3.07 | 423.0709, 285.0396, 169.0140, 125.0241 | 3, 6 dpi |
| 22 | procyanidin trimer | 6.00 | polymerized catechin derivatives | [M−H]− | C45H38O18 | 865.1980 | 865.1980 | 0.00 | 739.1656, 713.1496, 695.1396, 413.0866, 245.0472 | 3 dpi |
| 23 | carthamidin diglucoside | 6.03 | flavonol glycosides | [M−H]− | C27H32O16 | 611.1612 | 611.1628 | 2.62 | 491.1191, 449.1241, 397.0771 | 1, 3 dpi |
| 24 | isovitexin glucoside | 6.03 | flavone glycosides | [M+H]+ | C27H30O15 | 595.1663 | 595.1656 | −1.18 | 433.1122, 313.0711 | 1 dpi |
| 25 | (E)GC+(E)C+(E)C isomer 3 | 6.10 | polymerized catechin derivatives | [M−H]− | C45H38O19 | 881.1929 | 881.1922 | −0.79 | 423.0712, 305.0658, 287.0557, 125.0240 | 3 dpi |
| 26 | unknown | 6.10 | unknown | [M−H]− | C38H32O19 | 791.1460 | 791.1453 | −0.88 | ND | 1 dpi |
| 27 | diglucopyranosyl trihydroxyflavanone | 6.12 | flavanone glycosides | [M−H]− | C27H32O15 | 595.1663 | 595.1667 | 0.67 | 475.1249, 433.1353, 313.0934 | 1, 3 dpi |
| 28 | epicatechin * | 6.23 | flavanols | [M−H]− | C15H14O6 | 289.0712 | 289.0722 | 3.46 | 245.0820, 203.0710, 123.0451 | 1 dpi |
| 29 | unknown | 6.30 | unknown | [M−H]− | C19H30O8 | 385.1862 | 385.1854 | −2.08 | 153.0916 | 1 dpi |
| 30 | epigallocatechin gallate * | 6.35 | flavanols | [M−H]− | C22H18O11 | 457.0771 | 457.0788 | 3.72 | 305.0669, 169.0152, 125.0248 | 1, 3, 6 dpi |
| 31 | theacitrin C | 6.36 | polymerized catechin derivatives | [M−H]− | C44H32O22 | 911.1307 | 911.1317 | 1.10 | 453.0459, 231.0278 | 1, 3, 6 dpi |
| 32 | unknown | 6.37 | unknown | [M−H]− | C13H18O4 | 227.0344 | 227.0347 | 1.32 | ND | 1, 3 dpi |
| 33 | unknown | 6.38 | unknown | [M−H]− | C19H32O8 | 387.2019 | 387.2006 | −3.36 | ND | 1, 3 dpi |
| 34 | unknown | 6.38 | unknown | [M−H]− | C38H36O19 | 795.1773 | 795.1773 | 0.00 | ND | 1 dpi |
| 35 | unknown | 6.50 | unknown | [M−H]− | C38H32O19 | 791.1460 | 791.1457 | −0.38 | ND | 1 dpi |
| 36 | (E)CG+(E)C isomer 1 | 6.70 | polymerized catechin derivatives | [M−H]− | C37H30O16 | 729.1456 | 729.1457 | 0.14 | 577.1154, 407.0759, 289.0709, 125.0242 | 3 dpi |
| 37 | unknown | 6.72 | unknown | [M−H]− | C38H32O19 | 791.1460 | 791.1459 | −0.13 | ND | 1 dpi |
| 38 | theasinensin F | 6.75 | polymerized catechin derivatives | [M−2H]2− | C44H34O21 | 897.1514 | 897.1505 | −1.00 | 575.1186 | 3 dpi |
| 39 | (E)CG+(E)C isomer 2 | 6.80 | polymerized catechin derivatives | [M−H]− | C37H30O16 | 729.1456 | 729.1446 | −1.37 | 577.1193, 407.0758, 289.0710, 125.0249 | 1, 3 dpi |
| 40 | myricetin 3-neohesperidoside | 6.96 | flavonol glycosides | [M−H]− | C27H30O17 | 625.1404 | 625.1405 | 0.16 | 316.0224 | 1, 3 dpi |
| 41 | myricetin 3’-glucoside | 7.15 | flavonol glycosides | [M−H]− | C21H20O13 | 479.0826 | 479.0829 | 0.63 | 316.0225 | 1 dpi |
| 42 | unknown | 7.35 | unknown | [M−H]− | C39H50O25 | 917.2563 | 917.2569 | 0.65 | ND | 1 dpi |
| 43 | quercetin 3-O-glucosyl rutinoside | 7.39 | flavonol glycosides | [M−H]− | C33H40O21 | 771.1984 | 771.1988 | 0.52 | 609.1451, 463.0621, 301.0350, 300.0278 | 1 dpi |
| 44 | epigallocatechin 3-(3-O-methylgallate) * | 7.43 | flavanols | [M−H]− | C23H20O11 | 471.0927 | 471.0932 | 1.06 | 287.0556, 269.0453 | 1, 6 dpi |
| 45 | digalloylprocyanidin dimer | 7.53 | polymerized catechin derivatives | [M−H]− | C44H34O20 | 881.1565 | 881.1568 | 0.34 | 729.1407, 711.1342, 169.0141 | 3 dpi |
| 46 | rutin * | 7.73 | flavonol glycosides | [M−H]− | C27H30O16 | 609.1456 | 609.1457 | 0.16 | 533.1294, 300.0277, 271.0251, 255.0299, 243.0298 | 1, 3, 6 dpi |
| 47 | kaempferol 3-O-galactosyl rutinoside | 7.75 | flavonol glycosides | [M−H]− | C33H40O20 | 755.2035 | 755.2030 | −0.66 | 533.1287, 285.0403 | 1 dpi |
| 48 | epicatechin 3-O-gallate * | 7.85 | flavanols | [M−H]− | C22H18O10 | 441.0822 | 441.0833 | 2.49 | 331.0458, 289.0720, 169.0146, 125.0247 | 3 dpi |
| 49 | tricetin | 7.92 | flavones | [M+H]+ | C15H10O7 | 303.0505 | 303.0504 | −0.33 | 285.0421 | 1, 6 dpi |
| 50 | quercetin 3-O-galactoside | 7.93 | flavonol glycosides | [M−H]− | C21H20O12 | 463.0877 | 463.0881 | 0.86 | 300.0276 | 1 dpi |
| 51 | kaempferol 3-O-glucosyl rutinoside | 8.02 | flavonol glycosides | [M−H]− | C33H40O20 | 755.2035 | 755.2036 | 0.13 | 285.0404 | 1 dpi |
| 52 | quercetin 3-O-glucoside * | 8.04 | flavonol glycosides | [M−H]− | C21H20O12 | 463.0877 | 463.0872 | −1.08 | 301.0344, 300.0272 | 1, 3 dpi |
| 53 | capilliposide I isomer | 8.17 | flavonol glycosides | [M−H]− | C48H56O27 | 1063.2931 | 1063.2919 | −1.13 | 917.2332, 755.1826, 609.1454, 377.0873, 301.0343, 300.0270 | 3 dpi |
| 54 | unknown | 8.39 | unknown | [M−H]− | C24H42O11 | 505.2649 | 505.2645 | −0.79 | 551.2706 | 1, 3 dpi |
| 55 | kaempferol 3-O-rutinoside * | 8.46 | flavonol glycosides | [M−H]− | C27H30O15 | 593.1506 | 593.1504 | −0.34 | 1187.3071, 285.0398 | 1, 3 dpi |
| 56 | unknown | 8.58 | unknown | [M−H]− | C20H36O9 | 419.2281 | 419.2269 | −2.86 | 355.1054 | 1 dpi |
| 57 | epiafzelechin 3-gallate | 8.94 | flavanols | [M−H]− | C22H18O9 | 425.0873 | 425.0877 | 0.94 | 273.0763, 255.0652 | 6 dpi |
| 58 | sarmenoside II isomer 1 | 10.31 | flavonol glycosides | [M−H]− | C42H46O22 | 901.2402 | 901.2404 | 0.22 | 755.1822, 609.1461, 301.0351, 300.0274 | 1, 3 dpi |
| 59 | theaflavin * | 10.59 | polymerized catechin derivatives | [M−H]− | C29H24O12 | 563.1190 | 563.1193 | 0.53 | 425.0883, 269.0456, 137.0246 | 1 dpi |
| 60 | sarmenoside II isomer 2 | 10.91 | flavonol glycosides | [M−H]− | C42H46O22 | 901.2402 | 901.2402 | 0.00 | 755.1823, 609.1449, 301.0346, 300.0270 | 1, 3 dpi |
| 61 | theaflavin 3-gallate * | 10.97 | polymerized catechin derivatives | [M−H]− | C36H28O16 | 715.1299 | 715.1302 | 0.42 | 563.1178, 423.2219, 125.0244 | 1, 3 dpi |
| 62 | theaflavin 3,3’-digallate * | 11.17 | polymerized catechin derivatives | [M−H]− | C43H32O20 | 867.1409 | 867.1413 | 0.46 | 697.1193, 389.0657, 178.8423 | 1, 3, 6 dpi |
| 63 | theaflavin-3’-gallate * | 11.21 | polymerized catechin derivatives | [M−H]− | C36H28O16 | 715.1299 | 715.1287 | −1.68 | 563.1173, 125.0238 | 1, 3 dpi |
| 64 | unknown | 13.78 | unknown | [M−H]− | C33H54O15 | 689.3384 | 689.3376 | −1.20 | 671.3262, 653.3162 | 0 dpi |
Disclaimer/Publisher’s Note: The statements, opinions and data contained in all publications are solely those of the individual author(s) and contributor(s) and not of MDPI and/or the editor(s). MDPI and/or the editor(s) disclaim responsibility for any injury to people or property resulting from any ideas, methods, instructions or products referred to in the content. |
© 2023 by the authors. Licensee MDPI, Basel, Switzerland. This article is an open access article distributed under the terms and conditions of the Creative Commons Attribution (CC BY) license (https://creativecommons.org/licenses/by/4.0/).
Share and Cite
Zheng, S.; Du, Z.; Wang, X.; Zheng, C.; Wang, Z.; Yu, X. Metabolic Rewiring in Tea Plants in Response to Gray Blight Disease Unveiled by Multi-Omics Analysis. Metabolites 2023, 13, 1122. https://doi.org/10.3390/metabo13111122
Zheng S, Du Z, Wang X, Zheng C, Wang Z, Yu X. Metabolic Rewiring in Tea Plants in Response to Gray Blight Disease Unveiled by Multi-Omics Analysis. Metabolites. 2023; 13(11):1122. https://doi.org/10.3390/metabo13111122
Chicago/Turabian StyleZheng, Shiqin, Zhenghua Du, Xiaxia Wang, Chao Zheng, Zonghua Wang, and Xiaomin Yu. 2023. "Metabolic Rewiring in Tea Plants in Response to Gray Blight Disease Unveiled by Multi-Omics Analysis" Metabolites 13, no. 11: 1122. https://doi.org/10.3390/metabo13111122
APA StyleZheng, S., Du, Z., Wang, X., Zheng, C., Wang, Z., & Yu, X. (2023). Metabolic Rewiring in Tea Plants in Response to Gray Blight Disease Unveiled by Multi-Omics Analysis. Metabolites, 13(11), 1122. https://doi.org/10.3390/metabo13111122

