Discovery of Synergistic Drug Combinations for Colorectal Cancer Driven by Tumor Barcode Derived from Metabolomics “Big Data”
Abstract
1. Introduction
2. Results and Discussion
2.1. Study Workflow
2.2. Literature Searching
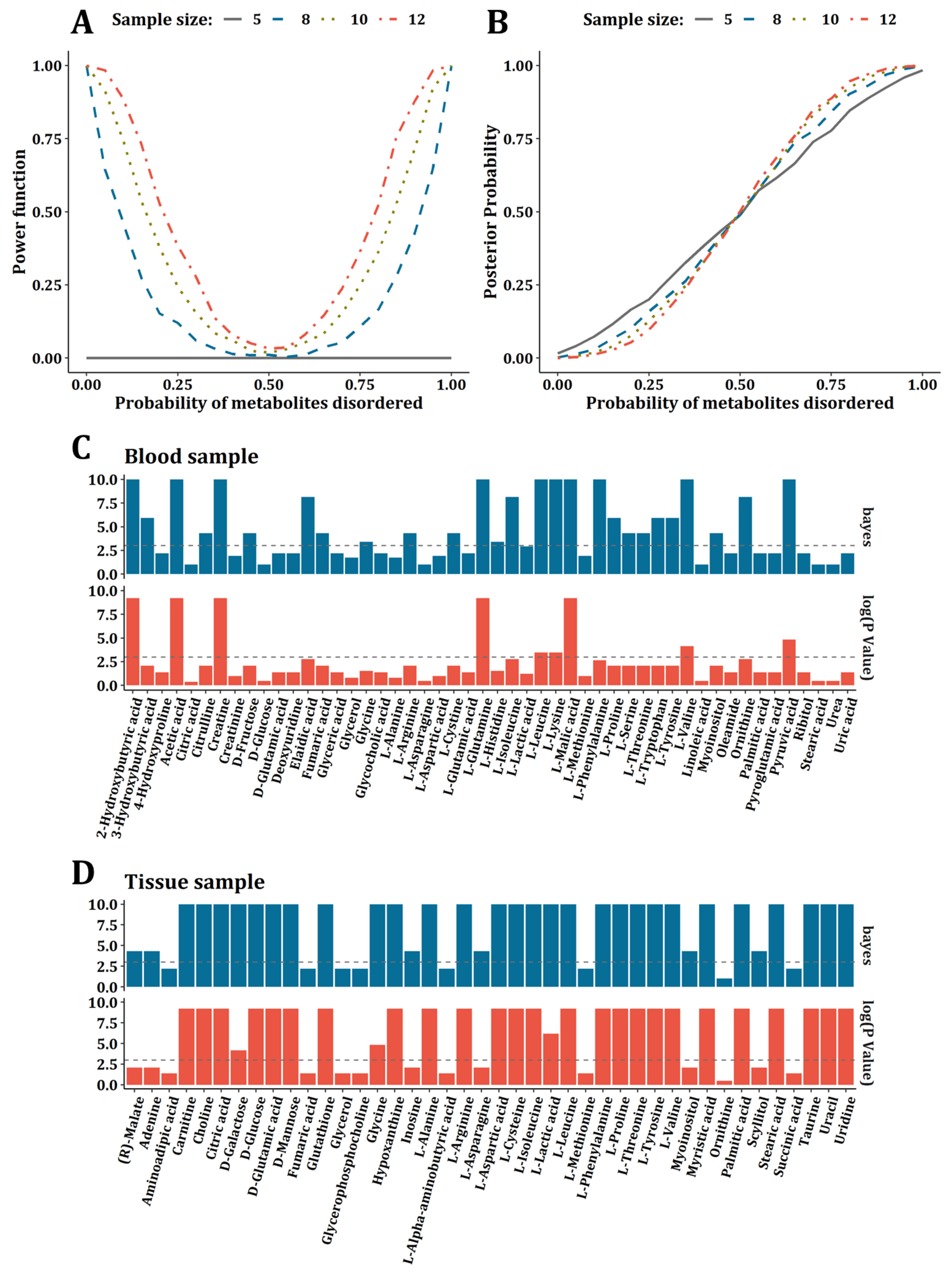
2.3. Comparisons between Bayesian Frame and Sign Test
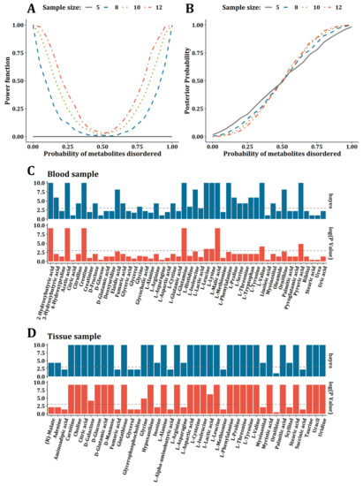
2.4. CRC Tumor Barcodes Establishment
2.5. Oncometabolite-Protein Network Construction and Its Application in the Discovery of Potential Drug Combinations
2.6. Validation for the Synergistic Effect between MK-2206 and CPT-11 on CRC Cells
3. Materials and Methods
3.1. Data Collection
3.2. Tumor Barcodes Establishment
3.3. Oncometabolite–Protein Network Construction with Random Walk with Restart
3.4. Prediction Models for Finding Potential Sensitizing Agents of Irinotecan
3.5. Cell Experiments
3.6. Data Analysis
4. Conclusions
Supplementary Materials
Author Contributions
Funding
Institutional Review Board Statement
Informed Consent Statement
Data Availability Statement
Conflicts of Interest
References
- Hofmanova, J.; Slavik, J.; Ciganek, M.; Ovesna, P.; Tylichova, Z.; Karasova, M.; Zapletal, O.; Strakova, N.; Prochazkova, J.; Bouchal, J.; et al. Complex Alterations of Fatty Acid Metabolism and Phospholipidome Uncovered in Isolated Colon Cancer Epithelial Cells. Int. J. Mol. Sci. 2021, 22, 6650. [Google Scholar] [CrossRef] [PubMed]
- Zhao, X.; Fu, J.; Hu, B.; Chen, L.; Wang, J.; Fang, J.; Ge, C.; Lin, H.; Pan, K.; Fu, L.; et al. Serine Metabolism Regulates YAP Activity Through USP7 in Colon Cancer. Front. Cell Dev. Biol. 2021, 9, 639111. [Google Scholar] [CrossRef] [PubMed]
- Shen, Y.; Sun, M.; Zhu, J.; Wei, M.; Li, H.; Zhao, P.; Wang, J.; Li, R.; Tian, L.; Tao, Y.; et al. Tissue metabolic profiling reveals major metabolic alteration in colorectal cancer. Mol. Omics 2021, 17, 464–471. [Google Scholar] [CrossRef] [PubMed]
- Ren, Z.; Rajani, C.; Jia, W. The Distinctive Serum Metabolomes of Gastric, Esophageal and Colorectal Cancers. Cancers 2021, 13, 720. [Google Scholar] [CrossRef] [PubMed]
- Psychogios, N.; Hau, D.D.; Peng, J.; Guo, A.C.; Mandal, R.; Bouatra, S.; Sinelnikov, I.; Krishnamurthy, R.; Eisner, R.; Gautam, B.; et al. The human serum metabolome. PLoS ONE 2011, 6, e16957. [Google Scholar] [CrossRef] [PubMed]
- Simo, C.; Ibanez, C.; Gomez-Martinez, A.; Ferragut, J.A.; Cifuentes, A. Is metabolomics reachable? Different purification strategies of human colon cancer cells provide different CE-MS metabolite profiles. Electrophoresis 2011, 32, 1765–1777. [Google Scholar] [CrossRef] [PubMed]
- Zhu, J.J.; Djukovic, D.; Deng, L.L.; Gu, H.W.; Himmati, F.; Chiorean, E.G.; Raftery, D. Colorectal Cancer Detection Using Targeted Serum Metabolic Profiling. J. Proteome Res. 2014, 13, 4120–4130. [Google Scholar] [CrossRef]
- Williams, M.D.; Zhang, X.; Park, J.J.; Siems, W.F.; Gang, D.R.; Resar, L.M.S.; Reeves, R.; Hill, H.H. Characterizing metabolic changes in human colorectal cancer. Anal. Bioanal. Chem. 2015, 407, 4581–4595. [Google Scholar] [CrossRef]
- Ma, Y.; Zhang, P.; Wang, F.; Liu, W.; Yang, J.; Qin, H. An Integrated Proteomics and Metabolomics Approach for Defining Oncofetal Biomarkers in the Colorectal Cancer. Ann. Surg. 2012, 255, 720–730. [Google Scholar] [CrossRef]
- Miyagi, Y.; Higashiyama, M.; Gochi, A.; Akaike, M.; Ishikawa, T.; Miura, T.; Saruki, N.; Bando, E.; Kimura, H.; Imamura, F.; et al. Plasma Free Amino Acid Profiling of Five Types of Cancer Patients and Its Application for Early Detection. PLoS ONE 2011, 6, e24143. [Google Scholar] [CrossRef]
- Roointan, A.; Gheisari, Y.; Hudkins, K.L.; Gholaminejad, A. Non-invasive metabolic biomarkers for early diagnosis of diabetic nephropathy: Meta-analysis of profiling metabolomics studies. Nutr. Metab. Cardiovasc. Dis. 2021, 31, 2253–2272. [Google Scholar] [CrossRef]
- Rikke, B.A.; Wynes, M.W.; Rozeboom, L.M.; Barón, A.E.; Hirsch, F.R. Independent validation test of the vote-counting strategy used to rank biomarkers from published studies. Biomark. Med. 2015, 9, 751–761. [Google Scholar] [CrossRef]
- Goveia, J.; Pircher, A.; Conradi, L.C.; Kalucka, J.; Lagani, V.; Dewerchin, M.; Eelen, G.; DeBerardinis, R.J.; Wilson, I.D.; Carmeliet, P. Meta-analysis of clinical metabolic profiling studies in cancer: Challenges and opportunities. EMBO Mol. Med. 2016, 10, 1134–1142. [Google Scholar] [CrossRef]
- Mallafre-Muro, C.; Llambrich, M.; Cumeras, R.; Pardo, A.; Brezmes, J.; Marco, S.; Guma, J. Comprehensive Volatilome and Metabolome Signatures of Colorectal Cancer in Urine: A Systematic Review and Meta-Analysis. Cancers 2021, 13, 2534. [Google Scholar] [CrossRef]
- Dienes, Z. Using Bayes to get the most out of non-significant results. Front. Psychol. 2014, 5, 781. [Google Scholar] [CrossRef]
- Szklarczyk, D.; Santos, A.; von Mering, C.; Jensen, L.J.; Bork, P.; Kuhn, M. STITCH 5: Augmenting protein-chemical interaction networks with tissue and affinity data. Nucleic Acids Res. 2016, 44, D380–D384. [Google Scholar] [CrossRef]
- Szklarczyk, D.; Morris, J.H.; Cook, H.; Kuhn, M.; Wyder, S.; Simonovic, M.; Santos, A.; Doncheva, N.T.; Roth, A.; Bork, P.; et al. The STRING database in 2017: Quality-controlled protein-protein association networks, made broadly accessible. Nucleic Acids Res. 2017, 45, D362–D368. [Google Scholar] [CrossRef]
- Li, J.; Li, X.; Feng, X.; Wang, B.; Zhao, B.; Wang, L. A novel target convergence set based random walk with restart for prediction of potential LncRNA-disease associations. BMC Bioinform. 2019, 20, 626. [Google Scholar] [CrossRef]
- Catalano, V.; Loupakis, F.; Graziano, F.; Torresi, U.; Bisonni, R.; Mari, D.; Fornaro, L.; Baldelli, A.M.; Giordani, P.; Rossi, D.; et al. Mucinous histology predicts for poor response rate and overall survival of patients with colorectal cancer and treated with first-line oxaliplatin- and/or irinotecan-based chemotherapy. Br. J. Cancer 2009, 100, 881–887. [Google Scholar] [CrossRef]
- Liu, Y.; Hu, B.; Fu, C.; Chen, X. DCDB: Drug combination database. Bioinformatics 2010, 26, 587–588. [Google Scholar] [CrossRef][Green Version]
- Liesenfeld, D.B.; Grapov, D.; Fahrmann, J.F.; Salou, M.; Scherer, D.; Toth, R.; Habermann, N.; Böhm, J.; Schrotzking, P.; Gigic, B. Metabolomics and transcriptomics identify pathway differences between visceral and subcutaneous adipose tissue in colorectal cancer patients: The ColoCare study. Am. J. Clin. Nutr. 2016, 102, 433–443. [Google Scholar] [CrossRef] [PubMed]
- Abbondante, S.; Eckelmahan, K.L.; Ceglia, N.J.; Baldi, P.; Sassonecorsi, P. Comparative Circadian Metabolomics reveal Differential Effects of Nutritional Challenge in the Serum and Liver. J. Biol. Chem. 2016, 291, 2812. [Google Scholar] [CrossRef] [PubMed]
- Bhutia, Y.D.; Babu, E.; Ramachandran, S.; Ganapathy, V. Amino Acid transporters in cancer and their relevance to “glutamine addiction”: Novel targets for the design of a new class of anticancer drugs. Cancer Res. 2015, 75, 1782–1788. [Google Scholar] [CrossRef] [PubMed]
- Toda, K.; Nishikawa, G.; Iwamoto, M.; Itatani, Y.; Takahashi, R.; Sakai, Y.; Kawada, K. Clinical Role of ASCT2 (SLC1A5) in KRAS-Mutated Colorectal Cancer. Int. J. Mol. Sci. 2017, 18, 1632. [Google Scholar] [CrossRef]
- Dang, C.V. Therapeutic targeting of Myc-reprogrammed cancer cell metabolism. Cold Spring Harb. Symp. Quant. Biol. 2011, 76, 369–374. [Google Scholar] [CrossRef]
- Nugent, J.L.; McCoy, A.N.; Addamo, C.J.; Jia, W.; Sandler, R.S.; Keku, T.O. Altered Tissue Metabolites Correlate with Microbial Dysbiosis in Colorectal Adenomas. J. Proteome Res. 2014, 13, 1921–1929. [Google Scholar] [CrossRef]
- Tan, B.B.; Qiu, Y.P.; Zou, X.; Chen, T.L.; Xie, G.X.; Cheng, Y.; Dong, T.T.; Zhao, L.J.; Feng, B.; Hu, X.F.; et al. Metabonomics Identifies Serum Metabolite Markers of Colorectal Cancer. J. Proteome Res. 2013, 12, 3000–3009. [Google Scholar] [CrossRef]
- Li, F.; Qin, X.; Chen, H.; Qiu, L.; Guo, Y.; Liu, H.; Chen, G.; Song, G.; Wang, X.; Li, F.; et al. Lipid profiling for early diagnosis and progression of colorectal cancer using direct-infusion electrospray ionization Fourier transform ion cyclotron resonance mass spectrometry. Rapid Commun. Mass Spectrom. 2013, 27, 24–34. [Google Scholar] [CrossRef]
- Hirai, H.; Arai, T.; Okada, M.; Nishibata, T.; Kobayashi, M.; Sakai, N.; Imagaki, K.; Ohtani, J.; Sakai, T.; Yoshizumi, T.; et al. MK-1775, a small molecule Wee1 inhibitor, enhances anti-tumor efficacy of various DNA-damaging agents, including 5-fluorouracil. Cancer Biol. 2010, 9, 514–522. [Google Scholar] [CrossRef]
- Yin, Y.; Shen, Q.; Tao, R.; Chang, W.; Li, R.; Xie, G.; Liu, W.; Zhang, P.; Tao, K. Wee1 inhibition can suppress tumor proliferation and sensitize p53 mutant colonic cancer cells to the anticancer effect of irinotecan. Mol. Med. Rep. 2018, 17, 3344–3349. [Google Scholar] [CrossRef]
- Mueller, A.; Bachmann, E.; Linnig, M.; Khillimberger, K.; Schimanski, C.C.; Galle, P.R.; Moehler, M. Selective PI3K inhibition by BKM120 and BEZ235 alone or in combination with chemotherapy in wild-type and mutated human gastrointestinal cancer cell lines. Cancer Chemother. Pharmacol. 2012, 69, 1601–1615. [Google Scholar] [CrossRef]
- Wang, J.; Li, Y.; Sun, W.; Liu, J.; Chen, W. Synergistic effects of rmhTRAIL and 17-AAG on the proliferation and apoptosis of multiple myeloma cells. Hematology 2018, 23, 620–625. [Google Scholar] [CrossRef]
- Demidenko, E.; Miller, T.W. Statistical determination of synergy based on Bliss definition of drugs independence. PLoS ONE 2019, 14, e0224137. [Google Scholar] [CrossRef]
- Arnold, C.N.; Goel, A.; Blum, H.E.; Richard Boland, C. Molecular pathogenesis of colorectal cancer: Implications for molecular diagnosis. Cancer Interdiscip. Int. J. Am. Cancer Soc. 2005, 104, 2035–2047. [Google Scholar] [CrossRef]
- Bakbergenuly, I.; Kulinskaya, E. Beta-binomial model for meta-analysis of odds ratios. Stat. Med. 2017, 36, 1715–1734. [Google Scholar] [CrossRef]
- Efron, B. Microarrays, Empirical Bayes and the Two-Groups Model. Stat. Sci. 2008, 23, 1–22. [Google Scholar]





Publisher’s Note: MDPI stays neutral with regard to jurisdictional claims in published maps and institutional affiliations. |
© 2022 by the authors. Licensee MDPI, Basel, Switzerland. This article is an open access article distributed under the terms and conditions of the Creative Commons Attribution (CC BY) license (https://creativecommons.org/licenses/by/4.0/).
Share and Cite
Lv, B.; Xu, R.; Xing, X.; Liao, C.; Zhang, Z.; Zhang, P.; Xu, F. Discovery of Synergistic Drug Combinations for Colorectal Cancer Driven by Tumor Barcode Derived from Metabolomics “Big Data”. Metabolites 2022, 12, 494. https://doi.org/10.3390/metabo12060494
Lv B, Xu R, Xing X, Liao C, Zhang Z, Zhang P, Xu F. Discovery of Synergistic Drug Combinations for Colorectal Cancer Driven by Tumor Barcode Derived from Metabolomics “Big Data”. Metabolites. 2022; 12(6):494. https://doi.org/10.3390/metabo12060494
Chicago/Turabian StyleLv, Bo, Ruijie Xu, Xinrui Xing, Chuyao Liao, Zunjian Zhang, Pei Zhang, and Fengguo Xu. 2022. "Discovery of Synergistic Drug Combinations for Colorectal Cancer Driven by Tumor Barcode Derived from Metabolomics “Big Data”" Metabolites 12, no. 6: 494. https://doi.org/10.3390/metabo12060494
APA StyleLv, B., Xu, R., Xing, X., Liao, C., Zhang, Z., Zhang, P., & Xu, F. (2022). Discovery of Synergistic Drug Combinations for Colorectal Cancer Driven by Tumor Barcode Derived from Metabolomics “Big Data”. Metabolites, 12(6), 494. https://doi.org/10.3390/metabo12060494

