Metabolomics Reveals 5-Aminolevulinic Acid Improved the Ability of Tea Leaves (Camellia sinensis L.) against Cold Stress
Abstract
:1. Introduction
2. Results
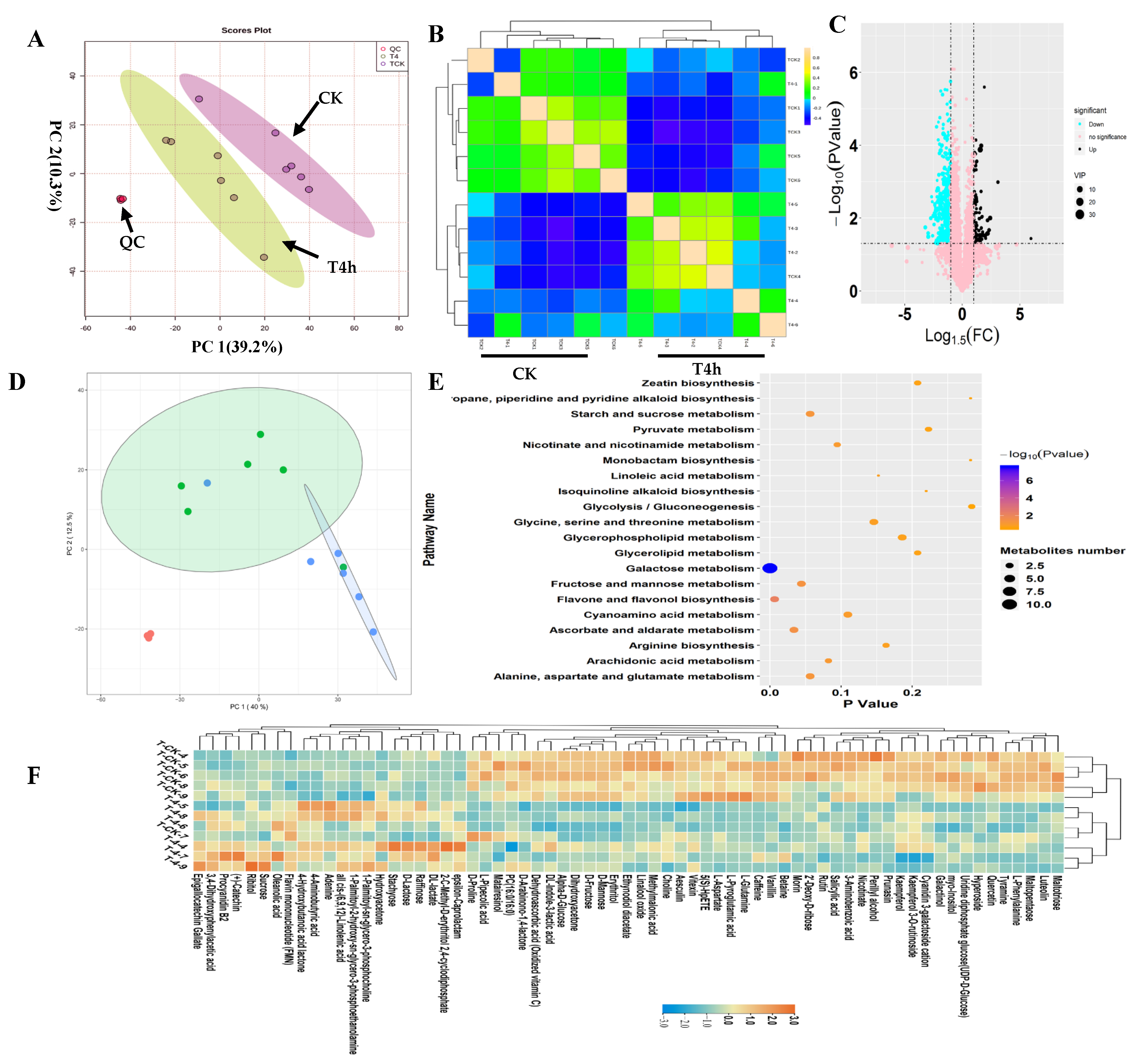
2.1. Cold Stress Induced Dramatic Alterations of Secondary Metabolites in Tea Leaves
2.2. ALA Altered Flavonoid and Carbohydrate Compositions in Tea Leaves
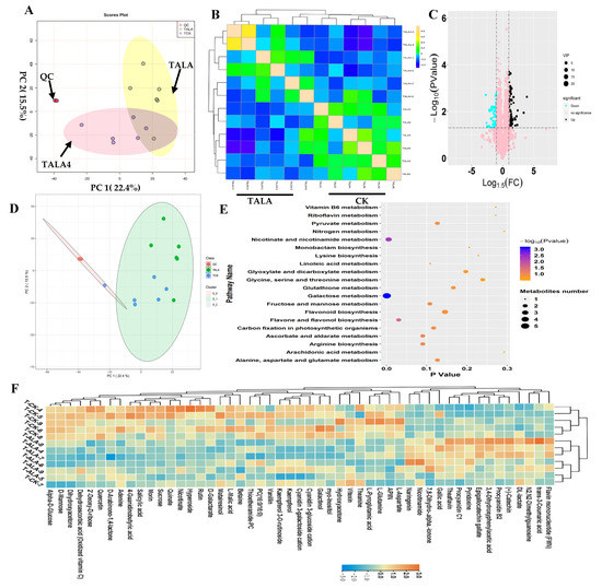
2.3. Exogenous ALA Affected Metabolite Levels Associated with Cold Stress
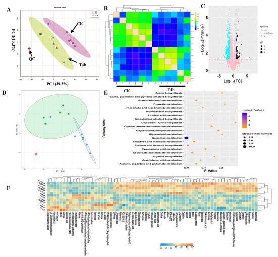
2.4. ALA Strengthened Induced Cold Resistance through Altering Tea Leaves’ Metabolic Patterns
3. Discussion
4. Materials and Methods
4.1. Sample Preparation and Collection
4.2. Metabolite Extraction
4.3. LC–MS/MS Analysis
4.4. Data Preprocessing and Annotation
4.5. Pathway Enrichment Analysis and Co-Expression Network Construction
5. Conclusions
Supplementary Materials
Author Contributions
Funding
Institutional Review Board Statement
Informed Consent Statement
Data Availability Statement
Acknowledgments
Conflicts of Interest
References
- Ding, C.Q.; Zeng, J.M.; Li, N.N.; Yang, Y.J.; Wang, X.C.; Wang, L.; Hao, X.Y. Effects of low temperature and freezing injury on physiological characteristics and countermeasures of tea tree. China Tea 2020, 42, 13–16. [Google Scholar]
- Vyas, D.; Kumar, S. Purification and partial characterization of a low temperature responsive Mn-SOD from tea (Camellia sinensis (L.) O. Kuntze). Biochem. Biophys. Res. Commun. 2005, 329, 831–838. [Google Scholar] [CrossRef] [PubMed]
- Fang, Y.; Mu, Z.Z.; Yu, L.J.; Sun, L.; Liu, C.L.; Liu, C.L. Tea tree varieties and high efficiency tea garden cultivation technology in Shandong. For. Sci. Technol. Dev. 2005, 19, 62–64. [Google Scholar]
- Zheng, C.; Zhao, L.; Wang, Y.; Shen, J.Z.; Zhang, Y.F.; Jia, S.S.; Li, Y.S.; Ding, Z.T. Integrated RNA-Seq and sRNA-Seq analysis identifies chilling and freezing responsive key molecular players and pathways in tea plant (Camellia sinensis). PLoS ONE 2015, 10, e0125031. [Google Scholar] [CrossRef]
- Shi, H.; Wang, Y.; Zhou, K.F. Changes of active oxygen metabolism and osmotic regulation substance content in Tea leaves under low temperature Stress. Shandong Agric. Sci. 2012, 44, 22–25. [Google Scholar]
- Lin, Z.H.; Zhong, Q.S.; You, X.M.; Chen, Z.H.; Chen, C.S.; Shan, R.Y.; Wan, Q.C. Effects of low temperature stress on antioxidant enzyme activity in Tea plant. Tea Sci. 2018, 38, 363–371. [Google Scholar]
- Li, Y.Y.; Pang, L.; Chen, Q.W. Effects of low temperature stress on physiological characteristics of tea leaves. J. Northwest AF Univ. 2012, 40, 134–138. [Google Scholar]
- Yin, H.C.; Li, L.L.; Song, W.L. Research progress of cold resistance mechanism and its application in tea plant. J. Anhui Agric. Sci. 2019, 47, 22–25. [Google Scholar]
- Yu, W.; Jiang, C.J.; Li, Y.Y.; Wei, C.L.; Deng, W.W. CsICE1 and CsCBF1: Two transcription factors involved in cold responses in Camellia sinensis. Plant Cell Rep. 2012, 31, 27–34. [Google Scholar]
- Wang, L.; Li, X.; Zhao, Q.; Jing, S.L.; Chen, S.F.; Yuan, H.Y. Identification of genes induced in response to low-temperature treatment in tea leaves. Plant Mol. Biol. Rep. 2009, 27, 257–265. [Google Scholar] [CrossRef]
- Li, X.W.; Feng, Z.G.; Yang, H.M.; Zhu, X.P.; Liu, J.; Yuan, H.Y. A novel cold-regulated gene from Camellia sinensis, CsCOR1, enhances salt- and dehydration-tolerance in tobacco. Biochem. Biophys. Res. Commun. 2010, 394, 354–359. [Google Scholar] [CrossRef] [PubMed]
- Pieter, V.; Rene, H.; Marjo, B.; Martin, R.; Theo, V.L.; Mitanda, H.; Adire, F.; Jerina, P.; Johan, P.; Martin, K.; et al. AFLP: A new technique for DNA finger printing. Nucleic Acids Res. 1995, 21, 4407–4414. [Google Scholar]
- Huang, H.T.; Liu, Z.S.; Zhuang, W.F. Studies on cold resistance physiology of Tea plant: Enzyme and Cell membrane permeability and cold resistance of Tea plant. J. Tea Sci. 1989, 6, 41–48. [Google Scholar]
- Gao, M.; Wang, Q.; Wan, R.; Fei, Z.; Wang, X. Identification of genes differentially expressed in grapevine associated with resistance to Elsinoe ampelina through suppressive subtraction hybridization. Plant Physiol. Biochem. 2012, 58, 253–268. [Google Scholar] [CrossRef]
- Zhang, C.; Jia, H.; Wu, W.; Wang, X.; Fang, J.; Wang, C. Functional conservation analysis and expression modes of grape anthocyanin synthesis genes responsive to low temperature stress. Gene 2015, 10574, 168–177. [Google Scholar] [CrossRef]
- Khatun, A.; Nakajima, K.; Saito, M. In vitro and vivo antioxidant potential of Japanese Kumaisasa bamboo leaf (Sasa senanensis Rehd). J. Biochem. Pharm. Res. 2013, 1, 236–244. [Google Scholar]
- Morgan, J.M. Osmoregulation and water stress in high plants. Ann. Rev. Plant Physiol. 1984, 35, 299–319. [Google Scholar] [CrossRef]
- Plazek, A.; Zur, I. Cold-induced plant resistance to necrotrophic pathogens and antioxidant enzyme activities and cell membrane permeability. Plant Sci. 2003, 164, 1019–1028. [Google Scholar] [CrossRef]
- Benina, M.; Obata, T.; Mehterov, N.; Ivanov, I.; Petrov, V.; Toneva, V.; Fernie, A.R.; Gechev, T.S. Comparative metabolic profiling of Haberlea rhodopensis, Thellungiella halophyla, and Arabidopsis thaliana exposed to low temperature. Front. Plant Sci. 2013, 4, 499. [Google Scholar] [CrossRef] [Green Version]
- Lee, J.H.; Yu, D.J.; Kim, S.J.; Choi, D.; Lee, H.J. Intraspecies differences in cold hardiness, carbohydrate content and beta-amylase gene expression of Vaccinium corymbosum during cold acclimation and deacclimation. Tree Physiol. 2012, 32, 1533–1540. [Google Scholar] [CrossRef] [Green Version]
- Janska, A.; Aprile, A.; Zamecnik, J.; Cattivelli, L.; Ovesna, J. Transcriptional responses of winter barley to cold indicate nucleosome remodelling as a specific feature of crown tissues. Funct. Integr. Genom. 2011, 11, 307–325. [Google Scholar] [CrossRef] [PubMed] [Green Version]
- Gupta, A.K.; Kaur, N. Sugar signaling and gene expression in relation to carbohydrate metabolism under abiotic stresses in plants. J. Biosci. 2005, 30, 761–776. [Google Scholar] [CrossRef] [PubMed]
- Schepper, V.D.; Vanhaecke, L. Localized stem chilling alters carbon processes in the adjacent stem and in source leaves. Tree Physiol. 2011, 31, 1194. [Google Scholar] [CrossRef] [Green Version]
- Yue, C.; Cao, H.L.; Wang, L.; Zhou, Y.H.; Huang, Y.T.; Hao, X.Y.; Wang, Y.C.; Wang, B.; Yang, Y.J.; Wang, X.C. Effects of cold acclimation on sugar metabolism and sugar-related gene expression in tea plant during the winter season. Plant Mol. Biol. 2015, 88, 591–608. [Google Scholar] [CrossRef] [PubMed]
- Kaplan, F.; Sung, D.Y.; Guy, C.L. Roles of β-amylase and starch breakdown during temperatures stress. Physiol. Plantarum. 2006, 126, 120–128. [Google Scholar] [CrossRef]
- Ito, A.; Sugiura, T.; Sakamoto, D.; Moriguchi, T. Effects of dormancy progression and low-temperature response on changes in the sorbitol concentration in xylem sap of Japanese pear during winter season. Tree Physiol. 2013, 33, 398–408. [Google Scholar] [CrossRef] [Green Version]
- Baena-Gonzalez, E.; Sheen, J. Convergent energy and stress signaling. Trends Plant Sci. 2008, 13, 474–482. [Google Scholar] [CrossRef] [PubMed] [Green Version]
- Smeekens, S.; Ma, J.; Hanson, J.; Rolland, F. Sugar signals and molecular networks controlling plant growth. Curr. Opin. Plant Biol. 2010, 13, 274–279. [Google Scholar] [CrossRef]
- Chai, Q.; Gan, Y.; Zhao, C.; Xu, H.L.; Waskom, R.M.; Niu, Y.; Siddique, K.H. Regulated deficit irrigation for crop production under drought stress: A review. Agron. Sustain. Dev. 2016, 36, 3. [Google Scholar] [CrossRef] [Green Version]
- An, Y.Y.; Feng, X.X.; Liu, L.B.; Xiong, L.J.; Wang, L.J. ALA-induced flavonols accumulation in guard cells is involved in scavenging H2O2 and inhibiting stomatal closure in Arabidopsis Cotyledons. Front. Plant Sci. 2016, 7, 1713. [Google Scholar] [CrossRef] [Green Version]
- Castelfranco, P.A.; Beale, S.I. Chlorophyll biosynthesis: Recent advances and areas of current interest. Annu. Rev. Plant Physiol. 1983, 34, 241. [Google Scholar] [CrossRef]
- Bindu, C.R.; Vivekanandan, M. Role of aminolevulinic acid in improving biomass production in Vigna catjung, V. mungo, and V. radiate. Biol. Plantarum. 1998, 41, 211–215. [Google Scholar]
- Akram, N.A.; Ashraf, M. Regulation in plant stress tolerance by a potential plant growth regulator, 5-aminolevulinic acid. J. Plant Growth Regul. 2013, 32, 663–679. [Google Scholar] [CrossRef]
- Wang, Y.; Wei, S.; Wang, J.; Su, X.; Suo, B.; Qin, F.; Zhao, H. Exogenous application of 5-aminolevulinic acid on wheat seedlings under drought stress enhances the transcription of psbA and psbD genes and improves photosynthesis. Braz. J. Bot. 2018, 41, 275–285. [Google Scholar] [CrossRef]
- Hotta, Y.; Tanaka, T.; Takaoka, H.; Takeuchi, Y.; Konnai, M. New physiological effects of 5-aminolevulinic acid in plants: The increase of photosynthesis, chlorophyll content, and plant growth. Biosci. Biotechnol. Biochem. 1997, 61, 2025–2028. [Google Scholar] [CrossRef] [PubMed]
- Feng, S.; Li, M.F.; Wu, F.; Li, W.-L.; Li, S.-P. 5-Aminolevulinic acid affects fruit coloration, growth, and nutrition quality of Litchi chinensis Sonn. cv. Feizixiao in Hainan, tropical China. Sci. Hortic. 2015, 193, 188–194. [Google Scholar] [CrossRef]
- Zhang, M.Y.; Sun, J.L.; Zhao, B.L. Effects of Exogenous ALA on photosynthetic characteristics and fruit quality of Cressen seedless grape. Acta Bot. Boreali-Occident. Sin. 2018, 38, 493. [Google Scholar]
- Gao, J.J.; Feng, X.X.; Duan, C.H.; Li, J.H.; Shi, Z.X.; Gao, F.Y.; Wang, L.J. Effects of ALA on photosynthesis and fruit quality of Apple leaves. J. Fruit Sci. 2013, 30, 944. [Google Scholar]
- Zhang, F.; Yu, J.H.; Jie, J.M.; Feng, Z.; Zhang, G.B.; Li, W.L. Effects of Exogenous ALA and Spd on photosynthesis and antioxidant system of Pepper seedlings under low temperature and weak light. Sci. Agric. Sin. 2013, 46, 2298. [Google Scholar]
- Jiang, W.H.; Yan, F.; Fu, J.; Qu, D.; Feng, Z.L. Effect of exogenous 5- aminolevulinic acid on photosynthetic characteristics of tea plants under low temperature stress. J. Northwest AF Univ. 2020, 48, 108–126. [Google Scholar]
- Chen, C.; Zhu, H.; Kang, J.; Warusawitharana, H.K.; Chen, S.; Wang, K.; Yu, F.; Wu, Y.; He, P.; Tu, Y.; et al. Comparative Transcriptome and Phytochemical Analysis Provides Insight into Triterpene Saponin Biosynthesis in Seeds and Flowers of the Tea Plant (Camellia sinensis). Metabolites 2022, 12, 204. [Google Scholar] [CrossRef] [PubMed]
- Green, R. UV-B-Induced PR-1 Accumulation Is Mediated by Active Oxygen Species. Plant Cell. Online 1995, 7, 203–212. [Google Scholar] [CrossRef] [Green Version]
- Liu, W.Y. Stress and Genes in Plants; Beijing Institute of Technology Press: Beijing, China, 2015. [Google Scholar]
- Miguez, F.; Fernandez-Marin, B. Activation of photoprotective winter photoinhibition in plants from different environments: A literature compilation and meta-analysis. Physiol. Plant. 2015, 155, 414–423. [Google Scholar] [CrossRef] [PubMed]
- Zhao, Y.; Han, Q.; Ding, C.; Huang, Y.; Yuan, M. Effect of Low Temperature on Chlorophyll Biosynthesis and Chloroplast Biogenesis of Rice Seedlings during Greening. Int. J. Mol. Sci. 2020, 21, 1390. [Google Scholar] [CrossRef] [PubMed] [Green Version]
- Wang, Y.; Li, J.; Gu, W.R.; Zhang, Q.; Tian, L.X.; Guo, S.; Wei, S. Exogenous application of 5-aminolevulinic acid improves low-temperature stress tolerance of maize seedlings. Crop. Pasture Sci. 2018, 69, 587–593. [Google Scholar] [CrossRef]
- Anwar, A.; Wang, J.; Yu, X.; He, C.; Li, Y. Substrate Application of 5-Aminolevulinic Acid Enhanced Low-temperature and Weak-light Stress Tolerance in Cucumber (Cucumis sativus L.). Agronomy 2020, 10, 472. [Google Scholar] [CrossRef] [Green Version]
- Liu, T.; Du, Q.; Li, S.; Yang, J.; Hu, X. GSTU43 gene involved in ALA-regulated redox homeostasis, to maintain coordinated chlorophyll synthesis of tomato at low temperature. BMC Plant Biol. 2019, 19, 323. [Google Scholar] [CrossRef] [Green Version]
- Doppler, M.; Kluger, B.; Bueschl, C.; Schneider, C.; Krska, R.; Delcambre, S.; Hiller, K.; Lemmens, M.; Schuhmacher, R. Stable Isotope-Assisted Evaluation of Different Extraction Solvents for Untargeted Metabolomics of Plants. Int. J. Mol. Sci. 2016, 17, 1017. [Google Scholar] [CrossRef] [Green Version]
- Wang, J.L.; Zhang, T.; Shen, X.T.; Liu, J.; Zhao, D.L.; Sun, Y.W.; Wang, L.; Liu, Y.J.; Gong, X.Y.; Liu, Y.X.; et al. Serum metabolomics for early diagnosis of esophageal squamous cell carcinoma by UHPLC-QTOF/MS. Metabolomics 2016, 12, 116. [Google Scholar] [CrossRef]
- Smith, C.A.; Want, E.J.; O’Maille, G.; Abagyan, R.; Siuzdak, G. XCMS: Processing mass spectrometry data for metabolite profiling using nonlinear peak alignment, matching, and identification. Anal. Chem. 2006, 78, 779–787. [Google Scholar] [CrossRef]





Publisher’s Note: MDPI stays neutral with regard to jurisdictional claims in published maps and institutional affiliations. |
© 2022 by the authors. Licensee MDPI, Basel, Switzerland. This article is an open access article distributed under the terms and conditions of the Creative Commons Attribution (CC BY) license (https://creativecommons.org/licenses/by/4.0/).
Share and Cite
Yan, F.; Qu, D.; Chen, X.; Zeng, H.; Li, X.; Hu, C.Y. Metabolomics Reveals 5-Aminolevulinic Acid Improved the Ability of Tea Leaves (Camellia sinensis L.) against Cold Stress. Metabolites 2022, 12, 392. https://doi.org/10.3390/metabo12050392
Yan F, Qu D, Chen X, Zeng H, Li X, Hu CY. Metabolomics Reveals 5-Aminolevulinic Acid Improved the Ability of Tea Leaves (Camellia sinensis L.) against Cold Stress. Metabolites. 2022; 12(5):392. https://doi.org/10.3390/metabo12050392
Chicago/Turabian StyleYan, Fei, Dong Qu, Xiaohua Chen, Haitao Zeng, Xinsheng Li, and Ching Yuan Hu. 2022. "Metabolomics Reveals 5-Aminolevulinic Acid Improved the Ability of Tea Leaves (Camellia sinensis L.) against Cold Stress" Metabolites 12, no. 5: 392. https://doi.org/10.3390/metabo12050392
APA StyleYan, F., Qu, D., Chen, X., Zeng, H., Li, X., & Hu, C. Y. (2022). Metabolomics Reveals 5-Aminolevulinic Acid Improved the Ability of Tea Leaves (Camellia sinensis L.) against Cold Stress. Metabolites, 12(5), 392. https://doi.org/10.3390/metabo12050392

