Redox Metabolism Measurement in Mammalian Cells and Tissues by LC-MS
Abstract
1. Introduction
2. Results
2.1. A Method to Quantify Redox Metabolites by LC-MS
2.2. Optimization of Mammalian Cell Sample Preparation for Redox Metabolite Detection
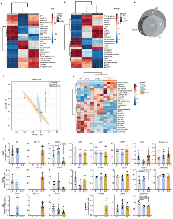
2.3. Application of the Redox Metabolite Detection Method for Mammalian Tissues and Biofluids
2.4. Application of the Redox Metabolite Detection Method for Profiling Redox State Following Pharmacologic Perturbations of Redox Balance in Cells
3. Discussion
4. Materials and Methods
4.1. Animal Care, CSF and Organ Collection
4.2. Cell Culture and Treatments
4.3. Sample Preparation for LC-MS Analysis of Polar Metabolites from Tissues or Cultured Cells (with Considerations for NADH and NADPH Detection)
4.3.1. Extraction buffer A
4.3.2. Extraction buffer B
4.3.3. Extraction buffer C and C + Ellman’s
4.4. Sample Preparation for LC-MS Analysis of Polar Metabolites from CSF (with Special Considerations for NADH and NADPH Detection)
4.5. Chromatographic Conditions for LC-MS
4.5.1. ZIC-pHILIC Chromatography
4.5.2. Accucore-HILIC Chromatography
4.5.3. LUNA-NH2 Chromatography
4.6. Orbitrap Conditions for Targeted Analysis of Polar Metabolites
4.7. Data Analysis and Statistics
4.8. Data Deposition Information
Supplementary Materials
Author Contributions
Funding
Institutional Review Board Statement
Informed Consent Statement
Data Availability Statement
Acknowledgments
Conflicts of Interest
References
- Sies, H.; Jones, D.P. Reactive oxygen species (ROS) as pleiotropic physiological signalling agents. Nat. Rev. Mol. Cell Biol. 2020, 21, 363–383. [Google Scholar] [CrossRef] [PubMed]
- Chandel, N.S. Navigating Metabolism; Bubbeo, K., Ed.; Cold Spring Harbor Laboratory Press: Cold Spring Harbor, NY, USA, 2015. [Google Scholar]
- Auten, R.L.; Davis, J.M. Oxygen toxicity and reactive oxygen species: The devil is in the details. Pediatr. Res. 2009, 66, 121–127. [Google Scholar] [CrossRef]
- Hayes, J.D.; Dinkova-Kostova, A.T.; Tew, K.D. Oxidative Stress in Cancer. Cancer Cell 2020, 38, 167–197. [Google Scholar] [CrossRef]
- Harris, I.S.; DeNicola, G.M. The Complex Interplay between Antioxidants and ROS in Cancer. Trends Cell Biol. 2020, 30, 440–451. [Google Scholar] [CrossRef]
- Kong, H.; Chandel, N.S. Regulation of redox balance in cancer and T cells. J. Biol. Chem. 2018, 293, 7499–7507. [Google Scholar] [CrossRef] [PubMed]
- Muri, J.; Kopf, M. Redox regulation of immunometabolism. Nat. Rev. Immunol. 2020. [Google Scholar] [CrossRef]
- Lin, M.T.; Beal, M.F. Mitochondrial dysfunction and oxidative stress in neurodegenerative diseases. Nature 2006, 443, 787–795. [Google Scholar] [CrossRef]
- Xiao, H.; Jedrychowski, M.P.; Schweppe, D.K.; Huttlin, E.L.; Yu, Q.; Heppner, D.E.; Li, J.; Long, J.; Mills, E.L.; Szpyt, J.; et al. A Quantitative Tissue-Specific Landscape of Protein Redox Regulation during Aging. Cell 2020, 180, 968–983.e924. [Google Scholar] [CrossRef] [PubMed]
- Woolley, J.F.; Stanicka, J.; Cotter, T.G. Recent advances in reactive oxygen species measurement in biological systems. Trends Biochem. Sci. 2013, 38, 556–565. [Google Scholar] [CrossRef] [PubMed]
- Murphy, M.P.; Holmgren, A.; Larsson, N.G.; Halliwell, B.; Chang, C.J.; Kalyanaraman, B.; Rhee, S.G.; Thornalley, P.J.; Partridge, L.; Gems, D.; et al. Unraveling the biological roles of reactive oxygen species. Cell Metab. 2011, 13, 361–366. [Google Scholar] [CrossRef]
- Griendling, K.K.; Touyz, R.M.; Zweier, J.L.; Dikalov, S.; Chilian, W.; Chen, Y.R.; Harrison, D.G.; Bhatnagar, A.; American Heart Association Council on Basic Cardiovascular Sciences. Measurement of Reactive Oxygen Species, Reactive Nitrogen Species, and Redox-Dependent Signaling in the Cardiovascular System: A Scientific Statement From the American Heart Association. Circ. Res. 2016, 119, e39–e75. [Google Scholar] [CrossRef] [PubMed]
- Dikalov, S.I.; Polienko, Y.F.; Kirilyuk, I. Electron Paramagnetic Resonance Measurements of Reactive Oxygen Species by Cyclic Hydroxylamine Spin Probes. Antioxid. Redox Signal. 2018, 28, 1433–1443. [Google Scholar] [CrossRef] [PubMed]
- Hou, C.; Hsieh, C.J.; Li, S.; Lee, H.; Graham, T.J.; Xu, K.; Weng, C.C.; Doot, R.K.; Chu, W.; Chakraborty, S.K.; et al. Development of a Positron Emission Tomography Radiotracer for Imaging Elevated Levels of Superoxide in Neuroinflammation. ACS Chem. Neurosci. 2018, 9, 578–586. [Google Scholar] [CrossRef]
- Carroll, V.; Michel, B.W.; Blecha, J.; VanBrocklin, H.; Keshari, K.; Wilson, D.; Chang, C.J. A boronate-caged [(1)(8)F]FLT probe for hydrogen peroxide detection using positron emission tomography. J. Am. Chem. Soc. 2014, 136, 14742–14745. [Google Scholar] [CrossRef]
- Al-Karmi, S.; Albu, S.A.; Vito, A.; Janzen, N.; Czorny, S.; Banevicius, L.; Nanao, M.; Zubieta, J.; Capretta, A.; Valliant, J.F. Preparation of an (18) F-Labeled Hydrocyanine Dye as a Multimodal Probe for Reactive Oxygen Species. Chemistry 2017, 23, 254–258. [Google Scholar] [CrossRef] [PubMed]
- Oparka, M.; Walczak, J.; Malinska, D.; van Oppen, L.; Szczepanowska, J.; Koopman, W.J.H.; Wieckowski, M.R. Quantifying ROS levels using CM-H2DCFDA and HyPer. Methods 2016, 109, 3–11. [Google Scholar] [CrossRef] [PubMed]
- Eruslanov, E.; Kusmartsev, S. Identification of ROS using oxidized DCFDA and flow-cytometry. Methods Mol. Biol. 2010, 594, 57–72. [Google Scholar] [CrossRef]
- Hanson, G.T.; Aggeler, R.; Oglesbee, D.; Cannon, M.; Capaldi, R.A.; Tsien, R.Y.; Remington, S.J. Investigating mitochondrial redox potential with redox-sensitive green fluorescent protein indicators. J. Biol. Chem. 2004, 279, 13044–13053. [Google Scholar] [CrossRef] [PubMed]
- Belousov, V.V.; Fradkov, A.F.; Lukyanov, K.A.; Staroverov, D.B.; Shakhbazov, K.S.; Terskikh, A.V.; Lukyanov, S. Genetically encoded fluorescent indicator for intracellular hydrogen peroxide. Nat. Methods 2006, 3, 281–286. [Google Scholar] [CrossRef] [PubMed]
- Deidda, M.; Noto, A.; Bassareo, P.P.; Cadeddu Dessalvi, C.; Mercuro, G. Metabolomic Approach to Redox and Nitrosative Reactions in Cardiovascular Diseases. Front. Physiol. 2018, 9, 672. [Google Scholar] [CrossRef]
- Wang, X.; Shults, N.V.; Suzuki, Y.J. Oxidative profiling of the failing right heart in rats with pulmonary hypertension. PLoS ONE 2017, 12, e0176887. [Google Scholar] [CrossRef]
- Liu, H.; Xu, F.; Gao, Y.; Pang, Y.; Xie, C.; Jiang, C. An Integrated LC-MS/MS Strategy for Quantifying the Oxidative-Redox Metabolome in Multiple Biological Samples. Anal. Chem. 2020, 92, 8810–8818. [Google Scholar] [CrossRef]
- Andrisic, L.; Dudzik, D.; Barbas, C.; Milkovic, L.; Grune, T.; Zarkovic, N. Short overview on metabolomics approach to study pathophysiology of oxidative stress in cancer. Redox. Biol. 2018, 14, 47–58. [Google Scholar] [CrossRef] [PubMed]
- Chen, W.W.; Freinkman, E.; Wang, T.; Birsoy, K.; Sabatini, D.M. Absolute Quantification of Matrix Metabolites Reveals the Dynamics of Mitochondrial Metabolism. Cell 2016, 166, 1324–1337.e1311. [Google Scholar] [CrossRef] [PubMed]
- Lee, C.C.; Freinkman, E.; Sabatini, D.M.; Ploegh, H.L. The protein synthesis inhibitor blasticidin s enters mammalian cells via leucine-rich repeat-containing protein 8D. J. Biol. Chem. 2014, 289, 17124–17131. [Google Scholar] [CrossRef] [PubMed]
- Ellman, G.L. Tissue sulfhydryl groups. Arch. Biochem. Biophys. 1959, 82, 70–77. [Google Scholar] [CrossRef]
- Lu, W.; Wang, L.; Chen, L.; Hui, S.; Rabinowitz, J.D. Extraction and Quantitation of Nicotinamide Adenine Dinucleotide Redox Cofactors. Antioxid. Redox Signal. 2018, 28, 167–179. [Google Scholar] [CrossRef]
- Chen, L.; Ducker, G.S.; Lu, W.; Teng, X.; Rabinowitz, J.D. An LC-MS chemical derivatization method for the measurement of five different one-carbon states of cellular tetrahydrofolate. Anal. Bioanal. Chem. 2017, 409, 5955–5964. [Google Scholar] [CrossRef] [PubMed]
- Giustarini, D.; Tsikas, D.; Colombo, G.; Milzani, A.; Dalle-Donne, I.; Fanti, P.; Rossi, R. Pitfalls in the analysis of the physiological antioxidant glutathione (GSH) and its disulfide (GSSG) in biological samples: An elephant in the room. J. Chromatogr. B Analyt. Technol. Biomed. Life Sci. 2016, 1019, 21–28. [Google Scholar] [CrossRef] [PubMed]
- Kim, Y.C.; Yamaguchi, Y.; Kondo, N.; Masutani, H.; Yodoi, J. Thioredoxin-dependent redox regulation of the antioxidant responsive element (ARE) in electrophile response. Oncogene 2003, 22, 1860–1865. [Google Scholar] [CrossRef] [PubMed]
- Salomon, A.R.; Voehringer, D.W.; Herzenberg, L.A.; Khosla, C. Understanding and exploiting the mechanistic basis for selectivity of polyketide inhibitors of F(0)F(1)-ATPase. Proc. Natl. Acad. Sci. USA 2000, 97, 14766–14771. [Google Scholar] [CrossRef]
- Elango, T.; Dayalan, H.; Gnanaraj, P.; Malligarjunan, H.; Subramanian, S. Impact of methotrexate on oxidative stress and apoptosis markers in psoriatic patients. Clin. Exp. Med. 2014, 14, 431–437. [Google Scholar] [CrossRef] [PubMed]
- Miyazono, Y.; Gao, F.; Horie, T. Oxidative stress contributes to methotrexate-induced small intestinal toxicity in rats. Scand. J. Gastroenterol. 2004, 39, 1119–1127. [Google Scholar] [CrossRef]
- Heidari, R.; Ahmadi, A.; Mohammadi, H.; Ommati, M.M.; Azarpira, N.; Niknahad, H. Mitochondrial dysfunction and oxidative stress are involved in the mechanism of methotrexate-induced renal injury and electrolytes imbalance. Biomed. Pharmacother. 2018, 107, 834–840. [Google Scholar] [CrossRef] [PubMed]
- Kozminski, P.; Halik, P.K.; Chesori, R.; Gniazdowska, E. Overview of Dual-Acting Drug Methotrexate in Different Neurological Diseases, Autoimmune Pathologies and Cancers. Int. J. Mol. Sci. 2020, 21, 3483. [Google Scholar] [CrossRef] [PubMed]
- Kuehne, A.; Emmert, H.; Soehle, J.; Winnefeld, M.; Fischer, F.; Wenck, H.; Gallinat, S.; Terstegen, L.; Lucius, R.; Hildebrand, J.; et al. Acute Activation of Oxidative Pentose Phosphate Pathway as First-Line Response to Oxidative Stress in Human Skin Cells. Mol. Cell 2015, 59, 359–371. [Google Scholar] [CrossRef] [PubMed]
- Mullarky, E.; Cantley, L.C. Diverting Glycolysis to Combat Oxidative Stress. In Innovative Medicine: Basic Research and Development; Springer: Tokyo, Japan, 2015; pp. 3–23. [Google Scholar] [PubMed]
- Shipley, F.B.; Dani, N.; Xu, H.; Deister, C.; Cui, J.; Head, J.P.; Sadegh, C.; Fame, R.M.; Shannon, M.L.; Flores, V.I.; et al. Tracking Calcium Dynamics and Immune Surveillance at the Choroid Plexus Blood-Cerebrospinal Fluid Interface. Neuron 2020, 108, 623–639.e610. [Google Scholar] [CrossRef] [PubMed]
- Pang, Z.; Chong, J.; Li, S.; Xia, J. MetaboAnalystR 3.0: Toward an Optimized Workflow for Global Metabolomics. Metabolites 2020, 10, 186. [Google Scholar] [CrossRef] [PubMed]





| Standard Name | Exact Mass | Neg m/z | Pos m/z | Mode | RT (min.) ZIC-pHILIC | RT (min.) Accucore HILIC | RT (min.) LUNA-NH2 |
|---|---|---|---|---|---|---|---|
| Alanine | 89.0477 | 88.0404 | 90.055 | pos | 8.85 | 10.4 | 8.1 |
| ATP | 506.9958 | 505.9885 | 508.003 | neg | 10.83 | 9.96 | 15.75 |
| Citric acid | 192.027 | 191.0197 | 193.0343 | neg | 12.23 | 9.7 | 13.42 |
| Glucose | 180.0634 | 179.0561 | 181.0707 | neg | 9.33 | 7.5 | 6.46 |
| Glutamine | 146.0691 | 145.0619 | 147.0764 | pos | 9.13 | 9.12 | 8.92 |
| Histidine | 155.0695 | 154.0622 | 156.0768 | pos | 9.31 | 12 | 9.47 |
| Inosine | 268.0808 | 267.0735 | 269.088 | pos | 5.98 | 4.3 | 8.69 |
| Lactic acid | 90.0317 | 89.0244 | 91.039 | neg | 5.41 | 2.82 | 6.46 |
| Malic acid | 134.0215 | 133.0142 | 135.0288 | neg | 10.74 | 6.6 | 11.56 |
| Choline phosphate | 183.066 | 182.0588 | 184.0733 | pos | 10.17 | 14.66 | 10.95 |
| Proline | 115.0633 | 114.0561 | 116.0706 | pos | 7.22 | 9.04 | 7.67 |
| Pyruvic acid | 88.016 | 87.0084 | 89.0233 | neg | 4.32 | 2.34 | N/A |
| Tryptophan | 204.0899 | 203.0826 | 205.0972 | pos | 6.25 | 4.08 | 7.61 |
| Tyrosine | 181.0739 | 180.0666 | 182.0812 | pos | 6.16 | 5.85 | 8.71 |
| Uracil | 112.0273 | 111.02 | 113.0346 | neg | 4.1 | 3.67 | 3.66 |
| Uridine | 244.0695 | 243.0623 | 245.0768 | neg | 4.81 | 5.38 | 5.13 |
| Glutathione | 307.0838 | 306.0765 | 308.0911 | pos | 9.64 | 12.80 | 11.13 |
| Oxidized glutathione | 612.1520 | 611.1447 | 613.1592 | pos | 11.95 | 15.02 | 13.55 |
| GSH-Ellman’s | 504.0625 | 503.0552 | 505.0698 | neg | 9.85 | 12.07 | 12.02 |
| NAD+ | 664.1170 | 662.1019 | 664.1164 | pos | 9.36 | 12.69 | 10.99 |
| NADH | 665.1248 | 664.1175 | 666.1320 | pos | 8.85 | 12.22 | 12.60 |
| NADP+ | 744.0833 | 742.0682 | 744.0827 | pos | 11.13 | 14.95 | 14 |
| NADPH | 745.0911 | 744.0838 | 746.0984 | pos | 11.44 | 14.15 | 16.24 |
| Standard Name | ZIC | ACC | LUNA | ||||||
|---|---|---|---|---|---|---|---|---|---|
| R2 | Sy.x | N | R2 | Sy.x | N | R2 | Sy.x | N | |
| GSH | 0.8796 | 0.4638 | 4 | 0.9160 | 0.3891 | 2 | 0.9979 | 0.0656 | 1 |
| GSH-Ell | 0.9682 | 0.1915 | 4 | 0.9919 | 0.1066 | 2 | N/A | N/A | - |
| GSSG | 0.9860 | 0.1571 | 3 | 0.9200 | 0.3288 | 2 | 0.9985 | 0.0354 | 1 |
| NADH | 0.9506 | 0.3078 | 2 | 0.9277 | 0.3473 | 2 | 0.9804 | 0.1423 | 2 |
| NADPH | 0.9688 | 0.2285 | 2 | 0.9009 | 0.3987 | 2 | 0.9578 | 0.2225 | 2 |
| Buffer | Composition | Reference |
|---|---|---|
| A | 40:40:20 acetonitrile:methanol:water, 0.1 M formic acid | [28] Lu W, et al. Antioxid Redox Signal. 2018 Jan 20;28(3):167–179. |
| B | 80% methanol, 20% 25 mM Ammonium Acetate, 2.5 mM Na-Ascorbate | [29] Chen L, et al. Anal Bioanal Chem. 2017 Oct;409(25):5955–5964. |
| C | Solution1: 100% Methanol Solution2: 25 mM Ammonium Acetate, 2.5 mM Na-Ascorbate Use 80% Solution 1/20% Solution 2 | |
| C + Ellman’s | 20 mM Ellman’s in Solution 2 | [27] Ellman, G.L., Tissue sulfhydryl groups. Arch Biochem Biophys, 1959. 82(1): p. 70–7 |
| Buffer | A | B | C | C+Ell | |
|---|---|---|---|---|---|
| Metabolite | |||||
| GSH | 0.9999; 5.36 | 0.9999; 5.96 | 0.9254; 25.98 | 0.9983; 3.44 | |
| GSSG | 0.9999; 8.76 | 0.9988; 56.18 | 0.9828; 17.93 | 0.9973; 23.60 | |
| NAD+ | 0.9999;3.52 | 0.9999; 7.43 | 0.9996; 3.75 | 0.9999; 5.57 | |
| NADP+ | 0.9970; 5.72 | 0.7124; 78.45 | 0.9986; 5.93 | 0.9984; 3.85 | |
| NADPH | 0.8614; 28.18 | N/A; N/A | 0.7407; 63.25 | 0.9999; 11.16 | |
| Column | Metabolites—R2 | Metabolites—CV (%) |
|---|---|---|
| ZIC | 121—0.97 122—0.95 | 152—30% 141—20% |
| Acc | 69—0.97 69—0.95 | 78—30% 58—20% |
| LUNA | 26—0.97 39—0.95 | 79—30% 45—20% |
| Name | m/z | Polarity | NCE | RT Range (min) |
|---|---|---|---|---|
| GSH-Ellman’s | 503.0552 | negative | 20, 40, 60, 80 | 8–12 |
| GSH-13C2-15N-Ellman’s | 506.0580 | negative | 20, 40, 60, 80 | 8–12 |
| GSH | 308.0911 | positive | 20, 40, 60, 80 | 8–12 |
| GSH-13C2-15N | 309.0802 | positive | 20, 40, 60, 80 | 8–12 |
| GSSG | 613.1592 | positive | 20, 40, 60, 80 | 10–14 |
| NADPH | 746.0984 | positive | 20, 40, 60, 80 | 9–14 |
| NADP+ | 744.0827 | positive | 20, 40, 60, 80 | 8–13 |
| NADH | 666.1320 | positive | 20, 40, 60, 80 | 6–11 |
| NAD+ | 664.1164 | positive | 20, 40, 60, 80 | 6–11 |
Publisher’s Note: MDPI stays neutral with regard to jurisdictional claims in published maps and institutional affiliations. |
© 2021 by the authors. Licensee MDPI, Basel, Switzerland. This article is an open access article distributed under the terms and conditions of the Creative Commons Attribution (CC BY) license (https://creativecommons.org/licenses/by/4.0/).
Share and Cite
Petrova, B.; Warren, A.; Vital, N.Y.; Culhane, A.J.; Maynard, A.G.; Wong, A.; Kanarek, N. Redox Metabolism Measurement in Mammalian Cells and Tissues by LC-MS. Metabolites 2021, 11, 313. https://doi.org/10.3390/metabo11050313
Petrova B, Warren A, Vital NY, Culhane AJ, Maynard AG, Wong A, Kanarek N. Redox Metabolism Measurement in Mammalian Cells and Tissues by LC-MS. Metabolites. 2021; 11(5):313. https://doi.org/10.3390/metabo11050313
Chicago/Turabian StylePetrova, Boryana, Anna Warren, Nuria Yulia Vital, Andrew J. Culhane, Adam G. Maynard, Alan Wong, and Naama Kanarek. 2021. "Redox Metabolism Measurement in Mammalian Cells and Tissues by LC-MS" Metabolites 11, no. 5: 313. https://doi.org/10.3390/metabo11050313
APA StylePetrova, B., Warren, A., Vital, N. Y., Culhane, A. J., Maynard, A. G., Wong, A., & Kanarek, N. (2021). Redox Metabolism Measurement in Mammalian Cells and Tissues by LC-MS. Metabolites, 11(5), 313. https://doi.org/10.3390/metabo11050313

