Abstract
The current study aims to validate and apply an instrument to assess the relationship between institutional support, technological literacy, and self-efficacy on the intention to participate in the Facebook Metaverse using social cognitive theory. We performed a cross-sectional, analytical study of 410 citizens in Peru to assess the influence of institutional support, technological literacy, and self-efficacy on the intention to participate in the Facebook Metaverse during the COVID-19 pandemic. The research model was validated using partial least square structural equation modeling (PLS-SEM) to establish the influence of variables on the model. Institutional support and technological literacy were found to influence the self-efficacy of participating in the metaverse positively by correlations of 0.573 and 0.257, respectively. Self-efficacy of participating positively influenced the intention to participate in the Facebook Metaverse by 0.808. The model explained 65.4% of the intention to participate in the Facebook Metaverse. Bootstrapping demonstrated that the path coefficients of the research model were statistically significant. The research outcomes may help firms to develop planning and investment in the metaverse, as well as understanding the factors that influence a higher intention to participate in the Facebook Metaverse.
1. Introduction
The use of technology increasingly leads to an intense relationship between people and online media. This increased involvement could be achieved if the proposal recently raised by Facebook materializes: living in the metaverse. The term metaverse was first used by Neal Stephenson in his science fiction novel Snow Crash published in 1992; in the said novel, the metaverse is described as a virtual environment that has its origin in a computer and is based on various concepts [1]. Previous studies in the literature have not assessed the willingness and factors to participate in the metaverse.
Due to the COVID-19 pandemic and the associated lockdown to prevent contagion, various aspects of common life were affected, such as health [2,3,4,5,6,7,8,9,10,11,12,13,14] and the direct impact on the Sustainable Development Goals (SDGs) [15], which has generated an increase in care through telemedicine [16]. On the other hand, education was impacted [17,18,19], causing a rapid increase in the use of synchronous and asynchronous technological tools. These changes in the world generated greater interconnectivity, which created the right conditions for the overcrowding of the metaverse.
Currently, the metaverse can be recognized as a level of user experience with video games [20], which can be played through laptops, cell phones or different consoles. It is also possible to see the experience of purchasing products and services online using different connected devices and forms of online payment [21]. Another relevant component is their experience during normal browsing and the reception of different types of advertising, whether in pop-up formats such as spam or subscription links [22]. Online stores are constantly perfecting immersive and personalized purchase offers [23] through more sophisticated tools adaptable to the end-users’ needs and characteristics [24]. On the other hand, this computational experience has increased the development of more specific and sophisticated tools such as spatial computing with geospatial mapping [25]. At the same time, the user experience is moving towards a deeper stimulation of the user’s senses based on virtual reality (VR), augmented reality (AR), and extended reality (XR) [25]. The security provided by blockchain positively impacted the user experience in monetary transactions online [26], with closer integration of wearable devices and the online environment [27], using neural networks more efficiently [28]. Furthermore, the widespread availability of Wi-Fi and network connections allow for constant connectivity, whether you are at the university cafeteria, the veterinary clinic, or the bus station [29], linked with microelectromechanical sensors (MEMS) that allow the control of transport systems to ensure efficiency and safety of the constant connection [30].
Recording people’s daily activities, the metaverse is the primary information source [31,32]. Thus, it is possible to generate a detailed profile of people or human groups that constantly post opinions about different topics on different social networks. For instance, the trends generated on Twitter have been used for the generation of television programs, movies, and even online games [33]. Similarly, Instagram [34] and Tik Tok [35], Google Maps, and Waze have been used to feed content into immersive platforms such as SecondLife [36]. In the metaverse, a crucial component is an avatar that each user has, reflecting what we do in the real world. Historically, avatars were idealized and allowed to project desired profiles with desired characteristics that can play a protagonist role in the virtual world [37,38]. The metaverse more recently proposed devices that can capture expressions from the physical world and transmit them directly to the virtual avatar [39], which implies a virtual copy of the real world, with the highest possible fidelity in features and functions [39].
The current study aims to measure relevant variables related to social cognitive theory that can have an effect on the intention to participate in the metaverse, such as institutional support, technological literacy, and participation self-efficacy. In social cognitive theory, individuals possess a self-system that allows them to measure control of their thoughts, feelings, motivation, and actions. This self-system provides referential mechanisms and a set of sub-functions to perceive, regulate, and evaluate behaviors, resulting in the interplay between the system and the sources of environmental effect. Thus, it serves as a self-regulatory function to convert individuals with the capacity to have an effect on their cognitive processes to alter their environment.
Institutional support is defined as the support supplied by universities and firms by access and training in technology for their users [40]. Technological literacy is the knowledge and skills a person must develop to carry out daily activities using technological devices [41]. This variable refers to a person’s ability to conduct their daily use of computers successfully. Technological literacy can be modified by external effects, such as training schools for students and jobs for workers. In the current study, technological literacy was measured by the respondents’ reports of their expertise in using Microsoft Office, the Microsoft Windows environment, social networks, efficient e-mail management, and video games. Self-efficacy is the behavioral intention to perform an action based on their intention and knowledge, as established in the Theory of Planned Action [42]. As Meta-Facebook has proposed, this advance of the metaverse could accelerate in the coming years, so it is necessary to know people’s willingness to immerse themselves in the metaverse for their daily activities.
Several companies are increasingly interested in investing in the metaverse, so it is helpful to know the current effect of these factors, and, finally, it is key to know the intention to participate in the Facebook Metaverse. It is also necessary to know the effect the support received by users in their schools or companies may have on their self-efficacy to participate in the metaverse. Likewise, as mentioned earlier, it is essential to know the effect of technological literacy, that is, the basic knowledge of using digital tools on self-efficacy. For this reason, the objective of this study is to measure and verify the proposed explanatory model that institutional support, technological literacy, and self-efficacy are factors that explain the intention of participation in the Facebook Metaverse by citizens in Peru. By testing the model, it would be possible to verify whether increasing technological literacy and institutional support positively affect self-efficacy and ultimately increase the intention to participate in the metaverse.
2. Literature Review
There are reports describing system builds that help scalability into the metaverse, such as writing response times for massive activity such as the Massively Multiplayer Online Game (MMOG) [43,44], development of 3D models from the real world for integration into the metaverse [45,46], analysis programmed against cybercrime [47,48], multiplayers in the metaverse [20,49]. Moreover, it evaluated the interoperability of heterogeneous virtual environments in the metaverse [50,51]. Another investigated component is the results of simultaneously applying user interaction techniques to virtual and physical environments [52]. Other research has focused on evaluating the performance of users’ avatars, which increasingly become a critical element in the development of commercial offers by involving analysis of the user’s projected behavior, i.e., the person’s consumption preferences will not necessarily coincide with those of their avatar [53]. An important experience in the literature is the virtual services that have been rising due to the present pandemic such as virtual museum visits [54] and virtual tourism [55]. Moreover, it was reported that religious activities impact the metaverse [56]. Education is one of the global activities with more changes in the development of applicability of metaverse-based platforms, incorporating a vast range of devices, utilities, and systems to generate a better and more significant student experience [57,58]. Other relevant research on the metaverse was its contribution to the creation of smart cities [59] based on logging [60,61], augmented reality [62,63], and extended reality [64,65].
2.1. Scientific Theory
Theory of Social Cognitive
Social Learning Theory was proposed in the 1960s [66], and, in 1986, it evolved into Social Cognitive Theory (SCT) [67]. SCT states that learning in people occurs in a social context as a reciprocal and dynamic interaction of the person, behavior, and environment [67]. Furthermore, it considers a person’s past experiences contributing to behavioral action. The theory aims to explain how people regulate their behavior through control and reinforcement to achieve a specific behavior that is intended to achieve a goal and can be maintained over time [67]. Self-efficacy is transcendental in the present research. Self-efficacy refers to a person’s confidence level in their ability to successfully perform a specific behavior [67]. Self-efficacy is unique to social cognitive theory and has been added to other theories in later years. In one model, self-efficacy is influenced by a person’s specific abilities, other individual factors, and environmental factors [68,69]. We utilized the social cognitive theory, which proposes that the behaviors within the individual’s control can augment self-efficacy, and self-efficacy is a predictor of the intention of a specific behavior.
3. Approach
3.1. Hypotheses
3.1.1. Intention of Participation in the Facebook Metaverse
This variable allows us to know what people want in the virtual world, where they feel there is virtual potential, the interest to have greater participation in the Internet, and the willingness to integrate the physical world with the virtual world. Even though everything promised by the Facebook Metaverse is in a preliminary phase, the primary offer is the integration of people using devices to have a unified real-virtual life. Previous studies show technological literacy as a predictor of intention to participate in social media [70], self-efficacy as a predictor of intention to participate in the use of computers [71], social media [72], and Facebook [73] based in social cognitive theory. The contribution of this study is to integrate this evidence to generate a model that links the institutional support that a person has for the place where they work or study, the literacy they have regarding technology, the ability they feel to be able to have efficient online participation, and finally the intention to participate in the Facebook Metaverse. The aim is, therefore, to determine whether the variables presented below have a positive and significant effect on self-efficacy and whether they also have a positive and significant effect on the intention to participate in the Facebook Metaverse.
3.1.2. Institutional Support
Institutional support is the support that the universities and firms supply in terms of access and training in technology for their users [40,74]. Schools and jobs play a fundamental role in people’s lives as they spend many hours of the day there. Thus, people depend on what they are programmed to be taught in terms of technology; while students may have some computer courses within the curriculum, they may have no other learning inputs [75]. Likewise, workers may have minimal exposure to technology, or it may only be based on sending and receiving emails, leaving aside the maximization of the use of digital tools.
Hypothesis 1.
Institutional support has a positive and significant effect on the self-efficacy of participating in the metaverse.
3.1.3. Technological Literacy
This variable includes the capability of a person to carry out their daily use of computers in a successful way [76]. Technological literacy can be modified by an external effect such as school training in students and workers’ jobs.
Hypothesis 2.
Technological literacy has a positive and significant effect on self-efficacy in participating in the metaverse.
3.1.4. Self-Efficacy of Participating in the Metaverse
Self-efficacy is the belief that a person has about their ability to do any activity successfully and incorporate concrete behaviors into their usual routine [77]. Self-efficacy can also be defined in the previous step as the intention of adopting a specific behavior [77].
Hypothesis 3.
Self-efficacy in participating has a positive and significant effect on the intention to participate in the Facebook Metaverse.
Self-efficacy is expected to mediate between institutional support, technological literacy, and intention to participate in the Facebook Metaverse.
Hypothesis 4.
Self-efficacy has a significant mediating role between institutional support and intention to participate in the Facebook Metaverse.
Hypothesis 5.
Self-efficacy has a significant mediating role between technological literacy and intention to participate in the Facebook Metaverse.
3.2. Research Model
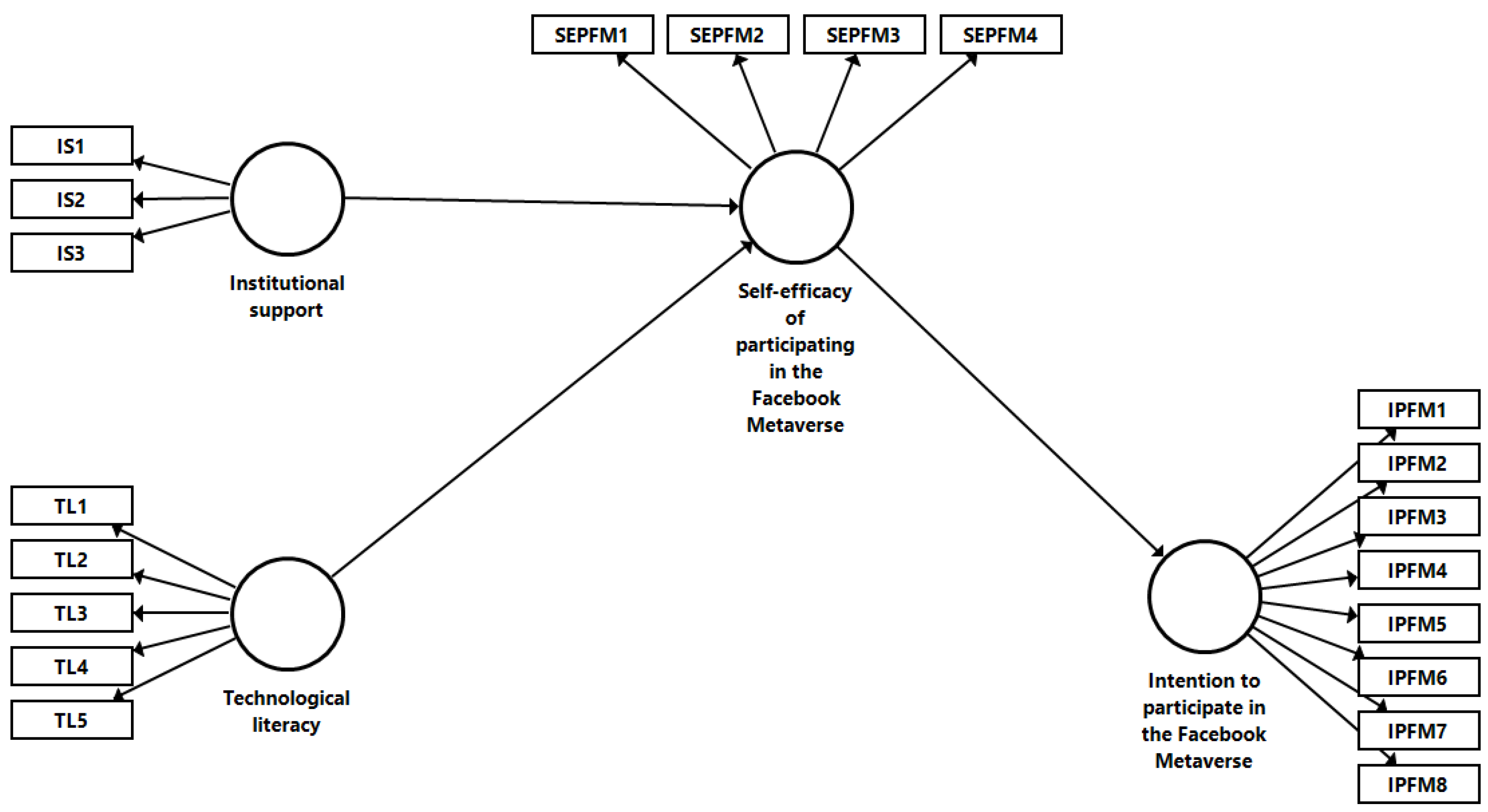
The research model considers institutional support, technological literacy, self-efficacy in participating in the metaverse, and intention to participate in the Facebook Metaverse. The research model details the relationship between the variables (Figure 1).
Figure 1.
Research model.
4. Methodology
4.1. Research Design and Sample
This study aims to describe the effect and significance of factors explaining the intention to participate in the Facebook Metaverse. The methodology includes an observational study with both a descriptive and inferential design. Data on citizens from Peru were collected through non-probabilistic sampling (snowball sampling).
4.2. Instrument
The questionnaire validated by experts included questions to evaluate the effect of institutional support and technological literacy mediated by self-efficacy of participating on the intention to participate in the Facebook Metaverse. The three items of institutional support items were adapted from Alvarez-Risco et al. [78]; technological literacy included five items adapted from Cruz-Torres et al. [79]. The four items for self-efficacy of participating in the metaverse were adopted from previous studies [78]. Finally, the authors developed eight items for intention to participate in the Facebook Metaverse. All the items are assessed through a five-point Likert-type scale.
4.3. Sample
The data were collected from 410 participants, 254 women (61.95%) and 156 men (38.05%) over 18 years of age between 15 November to 15 December 2021, through an online survey shared by emails and WhatsApp. The questionnaires from citizens who agreed to participate in the study were considered valid.
4.4. Data Analysis
The data obtained were analyzed by the statistical program SmartPLS version 3.3.3. The reason for using PLS-SEM is that the model and theory associated are still under development, and exploratory analysis is needed. Moreover, PLS-SEM shows the significance of relationships between constructs to demonstrate how well the model performs. Thus, PLS-SEM can handle independent variables simultaneously. Goodness-of-fit helps analyze the discrepancy between the observed values and those expected from the model in a customarily distributed case. In PLS-SEM, the reliability of the variables was evaluated by examining the loadings of each item considering reliable values higher than 0.50. The internal consistency was calculated using Cronbach’s alpha and compositive reliability [80]. The average extracted variance allowed for evaluating the fit of the model. A good fit corresponds to values higher than 50%, and discriminant validity was analyzed using the Fornell–Larcker criterion [80,81].
5. Results
5.1. Reliability of Scales
The reliability of scales was calculated by analysis of internal consistency. As shown in Table 1, the variables’ scales showed reliability coefficients (Cronbach’s Alpha) higher than 0.7. According to the values reached in the sub-scales, it is possible to confirm the composite reliability of the questionnaire. All loading of items exceeds 0.5, which is considered the minimum required for exploratory analysis.
Table 1.
Construct validity using PLS-SEM.
5.1.1. Convergent Validity and Discriminant Validity Using SEM-PLS
Convergent validity was evaluated through the average variance extracted (AVE), which was higher than 0.5, the minimum recommended, showing that the construct explains more than 50% of the variance of each item. Finally, discriminant validity was analyzed through the Fornell–Larcker criterion [80]. It corroborated that the variance extracted square root was more significant than the correlations presented by one subscale compared to the rest. Moreover, the shared variance of all model constructs was not more significant than their respective AVEs, demonstrating discriminant validity. Table 2 shows compliance with this criterion in all subscales (diagonals between parentheses), demonstrating the discriminant validity of the instrument analyzed.
Table 2.
Discriminant validity.
Table 3 shows the R Square and R Square Adjusted to judge the model’s goodness-of-fit.
Table 3.
R Square and R Square Adjusted.
5.1.2. Structural Model Assessment
According to Streukens and Leroi-Werelds [81], the bootstrapping technique is a non-parametric procedure to verify if the path coefficients are significant. For the statistical significance of relations, it applied the bootstrapping method at 5000 resamples since all p-values < 0.05; hypotheses from 1 to 3 are supported. Moreover, the effect size (f 2) was added to understand the direct impact of a variable (Table 4). The variance inflation factor (VIF) by item was between 1.969 and 4.086, focusing on formative assessment and confirming the absence of multicollinearity.
Table 4.
Convergent validity and discriminant validity.
Table 5 shows the specific indirect effects evidenced in the overall model. Self-efficacy in participating in the metaverse is a mediator between Technology literacy and Intention to participate in the Facebook Metaverse. Moreover, Self-efficacy of participating in the metaverse function was a mediator between Institutional support and Intention to participate in the Facebook Metaverse, demonstrating that increased Self-efficacy of participating in the metaverse due to high institutional support and Technological literacy increases Intention to participate in Facebook Metaverse
Table 5.
Specific indirect effects.
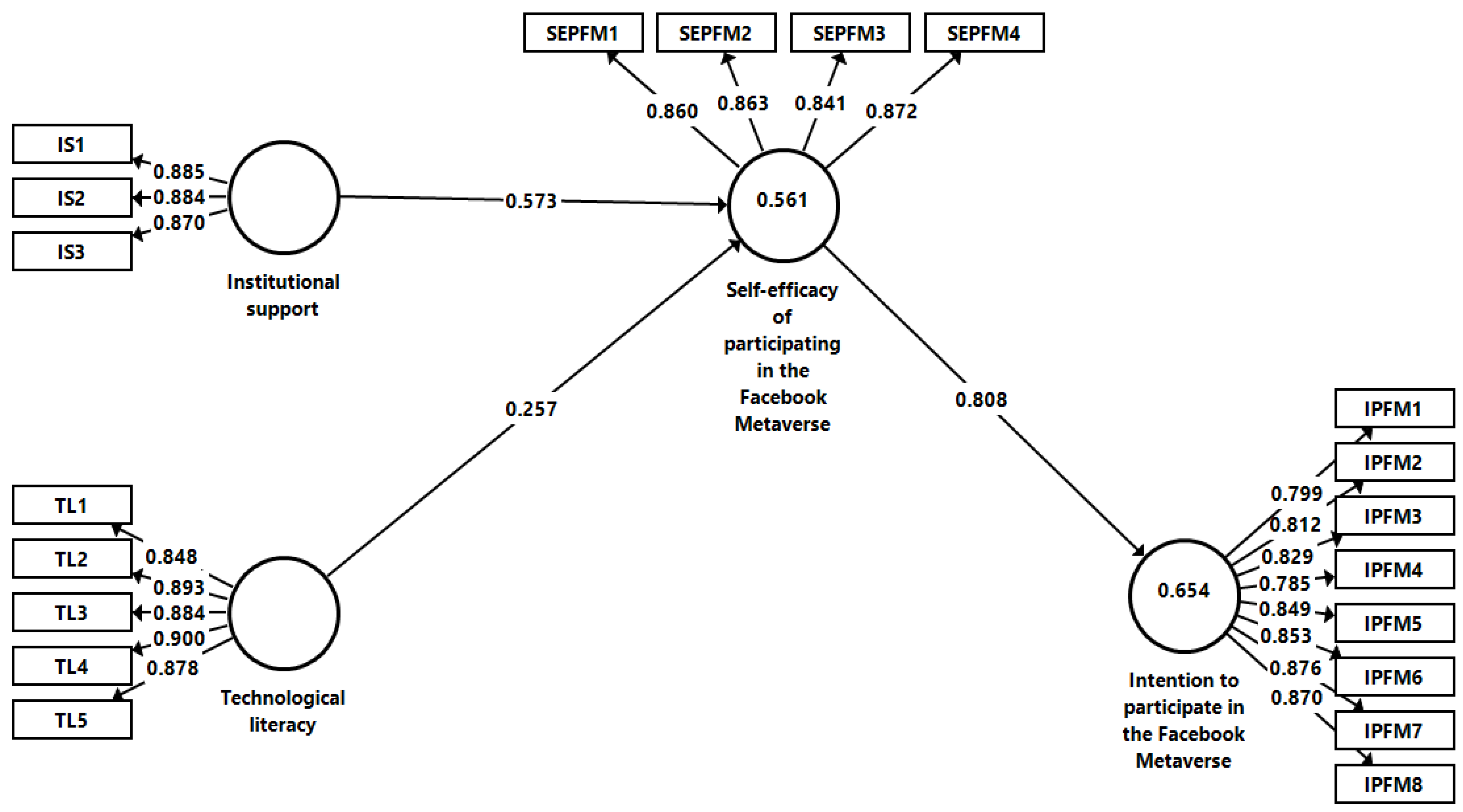
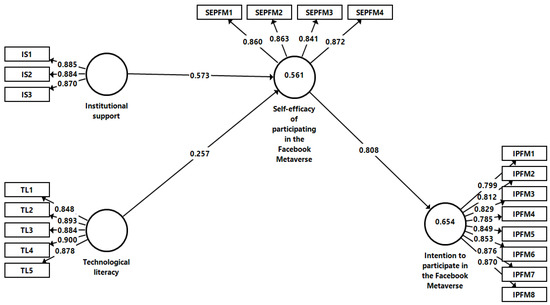
The results confirmed that institutional support, technological literacy through self-efficacy of participating in the metaverse predicted intention to participate in the Facebook Metaverse (Figure 2).
Figure 2.
Research model evaluated.
5.1.3. Test of Hypothesis
According to the analysis, institutional support has a significant and positive effect of 0.573 on self-efficacy of participating in the metaverse. Hypothesis 1 was confirmed. Technological literacy has a significant and positive effect of 0.257 on self-efficacy of participating in the metaverse. Hypothesis 2 was confirmed.
Self-efficacy in participating in the metaverse has a significant and positive effect of 0.808 on intention to participate in the Facebook Metaverse. Hypothesis 3 was confirmed. In an analysis of specific indirect effects, self-efficacy showed a significant mediating role between institutional support and intention to participate in the Facebook Metaverse (p-value: 0.000). Hypothesis 4 was confirmed. Self-efficacy showed a significant mediating role between technological literacy and intention to participate in the Facebook Metaverse (p-value: 0.000). Hypothesis 5 was confirmed. The institutional support and technological literacy explained 56.1% of the self-efficacy of participating in the metaverse. The variables in the model explained 65.4% of the intention to participate in the Facebook Metaverse.
6. Discussion
The current study evaluated the model and the relationship between institutional support, technological literacy, self-efficacy in participating in the metaverse, and intention to participate in the Facebook Metaverse in citizens in Peru. The results showed that the questionnaire was valid, reliable, and statistically relevant in applying to the sample and that the model explained the variables that describe the intention to participate in the Facebook Metaverse.
Our study shows that institutional support has a significant and positive effect on self-efficacy. Previous research reports that institutional support has an effect on self-efficacy in the entrepreneurial environment [82,83,84], computer and information industry [85,86], creativity and social areas [87,88], education and academic research [89,90]. Several universities reported to have institutional support for technological knowledge and skills as reported in Malaysia [91], Jordan [92], Australia [93], India [94], and Russia [95].
It is relevant to mention that STEM (Science, Technology, Engineering, and Mathematics) careers are the only ones that should have strong computational support since the contents of the careers are associated with digital interaction. However, students in non-STEM careers have been reported that could be deprived of institutional support for their best technological performance [96]. These gaps in training from universities and companies generate disparity in training and, therefore, disparate results in academic and work teams’ performance. Specifically, some examples of technology training centers at universities include Stanford University with its Technology Training [97], where technology training is offered on encryption, data storage, backups, Oracle Business Intelligence Enterprise Edition, OpenText, SALLIE, VPN, Confluence, Drupal, JIRA, Qualtrics, Cloud gateway, and other tools. Other examples include the University of Alberta [98] and the University of Edinburgh [99]. It is important to note that regardless of what an educational institution might offer as part of its curricula, a student can access additional training at a different institution or self-train in technological competencies at their own pace if necessary.
We observed in our study that self-efficacy increases as technological literacy increases. It was reported in different fields that literacy is vital to have an effect on decision-making because it impacts self-efficacy, behavioral intention, and behavior. For instance, Triana et al. [100] showed that technological literacy is a barrier to telehealth, which would become an essential service in the metaverse. The effect of technological literacy on self-efficacy for usage objectives of social networks was identified to be crucial for fluent communication between teachers and students [101], especially considering that students are increasingly connected to digital devices and have an overwhelming preference to communicate by these means leaving aside more traditional means such as email or phone calls [101]. Similarly, the benefits of improving technological literacy were reported in students [102] and firms [103].
Finally, following social cognitive theory, it was possible to demonstrate the effect of self-efficacy on the intention to participate in the Facebook Metaverse. Self-efficacy is a strong predictor of technological and behavioral intention in South Korea [104], Australia [105], Malaysia [106], the United States [107], China [108], Taiwan [109], and the United Arab Emirates [110]. The research outcomes may help firms to develop planning and investment in the metaverse, as well as understand the factors that have an effect on a higher intention to participate in the Facebook Metaverse.
The main contribution of the current study was to report some factors that explain the intention to participate in the Facebook Metaverse. This study is among the first worldwide to evaluate the metaverse with a multivariate technique (PLS-SEM) to measure the effect of the factors that explain people’s intention to participate in the Facebook Metaverse. Knowing the effects of variables makes it easier for companies and educational centers to plan how to incorporate students and workers into this new ecosystem. The replication of this study in other countries and continents give a clearer picture of what the world’s population is expecting from this disruptive technological offer from Facebook. Currently, several companies are already making business agreements and strategic alliances to make this integration of the real and virtual world a reality in the short term, with all the economic benefits involved and with the change in the social dynamics of people that the metaverse implies.
Limitations
Our data were collected in Peru, a country with limited access to the internet, and it remains unclear whether the access to the Facebook Metaverse is widely implemented or available compared to other countries that might have more access to social media or the internet. However, knowing the intention to use this virtual universe can help companies to work on improving connectivity and download speed in that country, which results in more customers, more downloads, and longer connection times.
We surveyed Peru citizens older than 18 years, but the intention to use the metaverse might be higher in teenagers who are more willing to use emerging technologies. It remains to be determined what the Facebook Metaverse offers on its first version and how ready to use the various functionalities and user devices to understand the user experience, either positive or negative. In the future, it is recommended to re-assess the intention to use once the Facebook Metaverse is fully launched. Further research is warranted in different countries, age groups, and the specific preferences on the Facebook Metaverse functionalities.
7. Conclusions
The COVID-19 pandemic accelerated the acceptance of virtuality in all age groups, and Facebook’s proposal of the Facebook Metaverse comes as a timely offer. We observed that institutional support, technological literacy, and participation self-efficacy have a positive and significant effect on the intention to participate in the metaverse. Special attention needs to be provided by schools and firms to develop planning and investment in the metaverse, as well as understanding the factors that have an effect on a higher intention to participate in the Facebook Metaverse.
Author Contributions
Conceptualization, A.A.-R., and S.D.-A.-A.; methodology, A.A.-R., M.A.R., J.A.Y., and S.D.-A.-A.; validation, S.D.-A.-A.; formal analysis, A.A.-R.; investigation, S.D.-A.-A.; data curation, S.D.-A.-A.; writing—original draft preparation, A.A.-R., S.D.-A.-A., J.A.Y., and M.A.R.; writing—review and editing, A.A.-R., J.A.Y., and M.A.R.; visualization, A.A.-R., M.A.R., J.A.Y., and S.D.-A.-A. All authors have read and agreed to the published version of the manuscript.
Funding
This research received no external funding. Authors financed this work.
Institutional Review Board Statement
Not applicable.
Informed Consent Statement
All procedures performed in studies involving human participants were by the ethical standards with the 1964 Helsinki Declaration and its later amendments or comparable ethical standards. Informed consent was obtained from all individual participants included in the study.
Data Availability Statement
The data presented in this study are available on request from the corresponding author.
Conflicts of Interest
The authors declare no conflict of interest.
References
- Stephenson, N. Snow Crash; Bantam Books: New York, NY, USA, 1992. [Google Scholar]
- Yáñez, J.A.; Alvarez-Risco, A.; Delgado-Zegarra, J. COVID-19 in Peru: From supervised walks for children to the first case of Kawasaki-like syndrome. BMJ (Clin. Res.) 2020, 369, m2418. [Google Scholar] [CrossRef]
- Rojas Román, B.; Moscoso, S.; Chung, S.A.; Limpias Terceros, B.; Álvarez-Risco, A.; Yáñez, J.A. Tratamiento de la COVID-19 en Perú y Bolivia y los riesgos de la automedicación. Rev. Cuba. De Farm. 2020, 53, e435. [Google Scholar]
- Vizcardo, D.; Salvador, L.F.; Nole-Vara, A.; Dávila, K.P.; Alvarez-Risco, A.; Yáñez, J.A.; Mejia, C.R. Sociodemographic Predictors Associated with the Willingness to Get Vaccinated against COVID-19 in Peru: A Cross-Sectional Survey. Vaccines 2022, 10, 48. [Google Scholar] [CrossRef]
- Ruiz-Aquino, M.; Trinidad, V.G.C.; Alvarez-Risco, A.; Yáñez, J.-A. Validation of an instrument to assess self-care behaviors against COVID-19 in university students of Huanuco, Peru. Int. J. Ment. Health Promot. 2022; in press. [Google Scholar]
- Del-Aguila-Arcentales, S.; Alvarez-Risco, A.; Villalobos-Alvarez, D.; Carhuapoma-Yance, M.; Yáñez, J.-A. COVID-19, Mental Health and Its Relationship with Workplace Accidents. Int. J. Ment. Health Promot. 2022, 24, 503–509. [Google Scholar] [CrossRef]
- Chen, J.; Zhang, S.X.; Yin, A.; Yáñez, J.A. Mental health symptoms during the COVID-19 pandemic in developing countries: A systematic review and meta-analysis. J. Glob. Health 2022, 12, 05011. [Google Scholar] [CrossRef]
- Yáñez, J.A.; Chung, S.A.; Román, B.R.; Hernández-Yépez, P.J.; Garcia-Solorzano, F.O.; Del-Aguila-Arcentales, S.; Inga-Berrospi, F.; Mejia, C.R.; Alvarez-Risco, A. Chapter 14-Prescription, over-the-counter (OTC), herbal, and other treatments and preventive uses for COVID-19. In Environmental and Health Management of Novel Coronavirus Disease (COVID-19); Hadi Dehghani, M., Karri, R.R., Roy, S., Eds.; Academic Press: Cambridge, MA, USA, 2021; pp. 379–416. [Google Scholar]
- Yan, J.; Kim, S.; Zhang, S.X.; Foo, M.-D.; Alvarez-Risco, A.; Del-Aguila-Arcentales, S.; Yáñez, J.A. Hospitality workers’ COVID-19 risk perception and depression: A contingent model based on transactional theory of stress model. Int. J. Hosp. Manag. 2021, 95, 102935. [Google Scholar] [CrossRef]
- Villena-Tejada, M.; Vera-Ferchau, I.; Cardona-Rivero, A.; Zamalloa-Cornejo, R.; Quispe-Florez, M.; Frisancho-Triveño, Z.; Abarca-Meléndez, R.C.; Alvarez-Sucari, S.G.; Mejia, C.R.; Yañez, J.A. Use of medicinal plants for COVID-19 prevention and respiratory symptom treatment during the pandemic in Cusco, Peru: A cross-sectional survey. PLoS ONE 2021, 16, e0257165. [Google Scholar] [CrossRef]
- Quispe-Cañari, J.F.; Fidel-Rosales, E.; Manrique, D.; Mascaró-Zan, J.; Huamán-Castillón, K.M.; Chamorro–Espinoza, S.E.; Garayar–Peceros, H.; Ponce–López, V.L.; Sifuentes-Rosales, J.; Alvarez-Risco, A.; et al. Self-medication practices during the COVID-19 pandemic among the adult population in Peru: A cross-sectional survey. Saudi Pharm. J. 2021, 29, 1–11. [Google Scholar] [CrossRef]
- Chung, S.A.; Rebollo, A.; Quiroga, A.; Paes, I.; Yáñez, J.A. Factores de riesgo de ansiedad en estudiantes de Bolivia durante la pandemia de la COVID-19. Rev. Cuba. Farm. 2021, 54, 4. [Google Scholar]
- Yáñez, J.A.; Jahanshahi, A.A.; Alvarez-Risco, A.; Li, J.; Zhang, S.X. Anxiety, distress, and turnover intention of healthcare workers in Peru by their distance to the epicenter during the COVID-19 crisis. Am. J. Trop. Med. Hyg. 2020, 103, 1614–1620. [Google Scholar] [CrossRef]
- Alvarez-Risco, A.; Mejia, C.R.; Delgado-Zegarra, J.; Del-Aguila-Arcentales, S.; Arce-Esquivel, A.A.; Valladares-Garrido, M.J.; Rosas del Portal, M.; Villegas, L.F.; Curioso, W.H.; Sekar, M.C.; et al. The Peru Approach against the COVID-19 Infodemic: Insights and Strategies. Am. J. Trop. Med. Hyg. 2020, 103, 583–586. [Google Scholar] [CrossRef]
- Alvarez-Risco, A.; Del-Aguila-Arcentales, S.; Diaz-Risco, S. Pharmacovigilance as a tool for sustainable development of healthcare in Peru. Pharm. Rev. 2018, 10, 4–6. [Google Scholar]
- Alvarez-Risco, A.; Del-Aguila-Arcentales, S.; Yanez, J.A. Telemedicine in Peru as a Result of the COVID-19 Pandemic: Perspective from a Country with Limited Internet Access. Am. J. Trop. Med. Hyg. 2021, 105, 6–11. [Google Scholar] [CrossRef]
- Alvarez-Risco, A.; Estrada-Merino, A.; Anderson-Seminario, M.M.; Mlodzianowska, S.; García-Ibarra, V.; Villagomez-Buele, C.; Carvache-Franco, M. Multitasking behavior in online classrooms and academic performance: Case of university students in Ecuador during COVID-19 outbreak. Interact. Technol. Smart Educ. 2021, 18, 422–434. [Google Scholar] [CrossRef]
- Gonzáles-Gutierrez, V.; Alvarez-Risco, A.; Estrada-Merino, A.; Anderson-Seminario, M.M.; Mlodzianowska, S.; Del-Aguila-Arcentales, S.; Yáñez, J.-A. Multitasking Behavior and Perceptions of Academic Performance in University Business Students in Mexico during the COVID-19 Pandemic. Int. J. Ment. Health Promot. 2022, 24, 565–581. [Google Scholar] [CrossRef]
- Alvarez-Risco, A.; Del-Aguila-Arcentales, S.; Yáñez, J.A.; Rosen, M.A.; Mejia, C.R. Influence of Technostress on Academic Performance of University Medicine Students in Peru during the COVID-19 Pandemic. Sustainability 2021, 13, 8949. [Google Scholar] [CrossRef]
- Nevelsteen, K.J.L. Virtual world, defined from a technological perspective and applied to video games, mixed reality, and the Metaverse. Comput. Animat. Virtual Worlds 2018, 29, e1752. [Google Scholar] [CrossRef]
- Swilley, E. Moving virtual retail into reality: Examining metaverse and augmented reality in the online shopping experience. In Looking Forward, Looking Back: Drawing on the Past to Shape the Future of Marketing; Campbell, C., Ma, J., Eds.; Springer International Publishing: Cham, Switzerland, 2016; pp. 675–677. [Google Scholar]
- Kim, J. Advertising in the metaverse: Research agenda. J. Interact. Advert. 2021, 21, 141–144. [Google Scholar] [CrossRef]
- Gadalla, E.; Keeling, K.; Abosag, I. Metaverse-retail service quality: A future framework for retail service quality in the 3D internet. J. Mark. Manag. 2013, 29, 1493–1517. [Google Scholar] [CrossRef]
- Ondrejka, C. Escaping the gilded cage: User created content and building the metaverse. NYL Sch. L. Rev. 2004, 49, 81. [Google Scholar]
- Sui, D.; Goodchild, M. The convergence of GIS and social media: Challenges for GIScience. Int. J. Geogr. Inf. Sci. 2011, 25, 1737–1748. [Google Scholar] [CrossRef]
- Ryskeldiev, B.; Ochiai, Y.; Cohen, M.; Herder, J. Distributed metaverse: Creating decentralized blockchain-based model for peer-to-peer sharing of virtual spaces for mixed reality applications. In Proceedings of the 9th Augmented Human International Conference, Seoul, Korea, 7–9 February 2018; pp. 1–3. [Google Scholar]
- Maier, M.; Ebrahimzadeh, A.; Rostami, S.; Beniiche, A. The internet of no things: Making the internet disappear and “See the Invisible”. IEEE Commun. Mag. 2020, 58, 76–82. [Google Scholar] [CrossRef]
- Siyaev, A.; Jo, G.S. Neuro-symbolic speech understanding in aircraft maintenance metaverse. IEEE Access 2021, 9, 154484–154499. [Google Scholar] [CrossRef]
- de Roo, G.; Hillier, J. The metaverse as lab to experiment with problems of organized complexity. In Complexity and Planning; Routledge: Oxfordshire, UK, 2016; pp. 387–402. [Google Scholar]
- Cohen, M. From killing trees to executing bits: A survey of computer-enabled reading enhancements for evolving literacy. In Proceedings of the International Conference on Virtual Systems & Multimedia (VSMM), Hong Kong, China, 9–12 December 2014; pp. 69–76. [Google Scholar]
- Saloot, M.A.; Idris, N.; Mahmud, R. Malaysian lifelogging over twitter. In Proceedings of the 1st International Conference on Artificial Intelligence, Modelling and Simulation, Kota Kinabalu, Malaysia, 3–5 December 2013; pp. 123–128. [Google Scholar]
- Liu, G.; Rehman, M.U.; Wu, Y. Personal trajectory analysis based on informative lifelogging. Multimed. Tools Appl. 2021, 80, 22177–22191. [Google Scholar]
- Yen, A.-Z.; Huang, H.-H.; Chen, H.-H. Detecting personal life events from twitter by multi-task lstm. In Companion Proceedings of the Web Conference, Lyon, France, 23–27 April 2018; International World Wide Web Conferences Steering Committee: Geneva, Switzerland, 2018; pp. 21–22. [Google Scholar]
- Georgakopoulou, A.; Iversen, S.; Stage, C. Measuring and narrating the disrupted self on Instagram. In Quantified Storytelling: A Narrative Analysis of Metrics on Social Media; Georgakopoulou, A., Iversen, S., Stage, C., Eds.; Springer International Publishing: New York, NY, USA, 2020; pp. 31–59. [Google Scholar]
- Wang, S.; Fu, R. Research on the influencing factors of the communication effect of Tik Tok short videos about intangible cultural heritage. In Advances in Creativity, Innovation, Entrepreneurship and Communication of Design; Springer International Publishing: New York, NY, USA, 2020; pp. 275–282. [Google Scholar]
- Suzuki, S.-N.; Kanematsu, H.; Barry, D.M.; Ogawa, N.; Yajima, K.; Nakahira, K.T.; Shirai, T.; Kawaguchi, M.; Kobayashi, T.; Yoshitake, M. Virtual experiments in metaverse and their applications to collaborative projects: The framework and its significance. Procedia Comput. Sci. 2020, 176, 2125–2132. [Google Scholar] [CrossRef]
- Gonzalez-Franco, M.; Cohn, B.; Ofek, E.; Burin, D.; Maselli, A. The self-avatar follower effect in virtual reality. In Proceedings of the IEEE Conference on Virtual Reality and 3D User Interfaces (VR), Atlanta, GA, USA, 22–26 March 2020; pp. 18–25. [Google Scholar]
- Waltemate, T.; Gall, D.; Roth, D.; Botsch, M.; Latoschik, M.E. The impact of avatar personalization and immersion on virtual body ownership, presence, and emotional response. IEEE Trans. Vis. Comput. Graph. 2018, 24, 1643–1652. [Google Scholar]
- Kegel, L.C.; Brugger, P.; Frühholz, S.; Grunwald, T.; Hilfiker, P.; Kohnen, O.; Loertscher, M.L.; Mersch, D.; Rey, A.; Sollfrank, T.; et al. Dynamic human and avatar facial expressions elicit differential brain responses. Soc. Cogn. Affect. Neurosci. 2020, 15, 303–317. [Google Scholar] [CrossRef] [PubMed]
- Diamantidis, A.D.; Chatzoglou, P. Factors affecting employee performance: An empirical approach. Int. J. Product. Perform. Manag. 2019, 68, 171–193. [Google Scholar] [CrossRef]
- Farrell, L.; Newman, T.; Corbel, C. Literacy and the workplace revolution: A social view of literate work practices in Industry 4.0. Discourse Stud. Cult. Politics Educ. 2021, 42, 898–912. [Google Scholar]
- Ajzen, I.; Fishbein, M. Attitude-behavior relations: A theoretical analysis and review of empirical research. Psychol. Bull. 1977, 84, 888–918. [Google Scholar] [CrossRef]
- Ratan, R.A.; Chung, J.E.; Shen, C.; Williams, D.; Poole, M.S. Schmoozing and smiting: Trust, social institutions, and communication patterns in an MMOG. J. Comput. Mediat. Commun. 2010, 16, 93–114. [Google Scholar] [CrossRef]
- Yun, J.; Goh, Y.; Chung, J.-M.; Kim, O.; Shin, S.-W.; Choi, J.; Kim, Y. MMOG user participation based decentralized consensus scheme and proof of participation analysis on the bryllite blockchain system. KSII Trans. Int. Inf. Systems. Korean Soc. Int. Inf. (KSII) 2019, 13, 4093–4107. [Google Scholar]
- Johansson, M.; Roupé, M.; Bosch-Sijtsema, P. Real-time visualization of building information models (BIM). Autom. Constr. 2015, 54, 69–82. [Google Scholar] [CrossRef]
- Terrace, J.; Cheslack-Postava, E.; Levis, P.; Freedman, M.J. Unsupervised conversion of 3D models for interactive metaverses. In Proceedings of the IEEE International Conference on Multimedia and Expo, Washington, DC, USA, 9–13 July 2012; pp. 902–907. [Google Scholar]
- Hudic, A.; Krombholz, K.; Otterbein, T.; Platzer, C.; Weippl, E. Automated analysis of underground marketplaces. In Advances in Digital Forensics X; Peterson, G., Shenoi, S., Eds.; Springer: Berlin/Heidelberg, Germany, 2014; pp. 31–42. [Google Scholar]
- Bhalerao, R.; Aliapoulios, M.; Shumailov, I.; Afroz, S.; McCoy, D. Mapping the underground: Supervised discovery of cybercrime supply chains. In Proceedings of the APWG Symposium on Electronic Crime Research (eCrime), Pittsburgh, PA, USA, 13–15 November 2019; pp. 1–16. [Google Scholar]
- Frish, S.; Druchok, M.; Shchur, H. Molecular MR Multiplayer: A cross-platform collaborative interactive game for scientists. In Proceedings of the 26th ACM Symposium on Virtual Reality Software and Technology, New York, NY, USA, 1–4 November 2020; pp. 1–2. [Google Scholar]
- Dionisio, J.D.N.; Burns III, W.G.; Gilbert, R. 3D Virtual worlds and the metaverse: Current status and future possibilities. ACM Comput. Surv. 2013, 45, 1–38. [Google Scholar] [CrossRef]
- Jot, J.M.; Audfray, R.; Hertensteiner, M.; Schmidt, B. Rendering spatial sound for interoperable experiences in the audio metaverse. In Proceedings of the 2021 Immersive and 3D Audio: From Architecture to Automotive (I3DA), Bologna, Italy, 8–10 September 2021; pp. 1–15. [Google Scholar]
- Gamelin, G.; Chellali, A.; Cheikh, S.; Ricca, A.; Dumas, C.; Otmane, S. Point-cloud avatars to improve spatial communication in immersive collaborative virtual environments. Pers. Ubiquitous Comput. 2021, 25, 467–484. [Google Scholar] [CrossRef]
- Ratan, R.; Beyea, D.; Li, B.J.; Graciano, L. Avatar characteristics induce users’ behavioral conformity with small-to-medium effect sizes: A meta-analysis of the proteus effect. Media Psychol. 2020, 23, 651–675. [Google Scholar] [CrossRef]
- Meier, C.; Berriel, I.S.; Nava, F.P. Creation of a virtual museum for the dissemination of 3D models of historical clothing. Sustainability 2021, 13, 12581. [Google Scholar] [CrossRef]
- Lu, J.; Xiao, X.; Xu, Z.; Wang, C.; Zhang, M.; Zhou, Y. The potential of virtual tourism in the recovery of tourism industry during the COVID-19 pandemic. Curr. Issues Tour. 2021, 25, 441–457. [Google Scholar] [CrossRef]
- Jun, G. Virtual reality church as a new mission frontier in the metaverse: Exploring theological controversies and missional potential of virtual reality church. Transformation 2020, 37, 297–305. [Google Scholar] [CrossRef]
- Jeon, J.; Jung, S.K. Exploring the educational applicability of metaverse-based platforms. Korean Soc. Inf. Educ. Proc. Conf. 2021, 8a, 361–368. Available online: https://koreascience.kr/article/CFKO202130548299122.page (accessed on 20 July 2022).
- Kim, J. A study on the development of information protection education contents in the maritime using metaverse. J. Korea Inst. Inf. Secur. Cryptol. 2021, 31, 1011–1020. [Google Scholar]
- Kwon, C. Smart city-based metaverse a study on the solution of urban problems. J. Chosun Nat. Sci. 2021, 14, 21–26. [Google Scholar]
- Laha, S.K.; Ganguly, A.; Bhattacharya, R.; Sadhu, P.K.; Naskar, A.K. IoT based street light visibility and water logging monitoring for development of a smart city. In Proceedings of the 7th International Conference on Reliability, Infocom Technologies and Optimization (Trends and Future Directions) (ICRITO), Noida, India, 29–31 August 2018; pp. 671–677. [Google Scholar]
- Prachchhak, G.; Bhatt, C.; Thik, J. Data logging and visualization using bolt IoT. In International Conference on Advanced Computing Networking and Informatic; Kamal, R., Henshaw, M., Nair, P.S., Eds.; Springer: Singapore, 2019; pp. 155–164. [Google Scholar]
- Parker, C.; Tomitsch, M.; Fredericks, J. Chapter 10-Smart engagement for smart cities: Design patterns for digitally augmented, situated community engagement. In Shaping Smart for Better Cities; Aurigi, A., Odendaal, N., Eds.; Academic Press: Cambridge, MA, USA, 2021; pp. 177–200. [Google Scholar]
- Kohli, V.; Tripathi, U.; Chamola, V.; Rout, B.K.; Kanhere, S.S. A review on virtual reality and augmented reality use-cases of brain computer interface based applications for smart cities. Microprocess. Microsyst. 2021, 88, 104392. [Google Scholar] [CrossRef]
- Andrade, T.; Bastos, D. Extended reality in IoT scenarios: Concepts, applications and future trends. In Proceedings of the 5th Experiment International Conference (exp.at’19), Madeira, Portugal, 12–14 June 2019; pp. 107–112. [Google Scholar]
- Çöltekin, A.; Lochhead, I.; Madden, M.; Christophe, S.; Devaux, A.; Pettit, C.; Lock, O.; Shukla, S.; Herman, L.; Stachoň, Z.; et al. Extended reality in spatial sciences: A review of research challenges and future directions. ISPRS Int. J. Geo-Inf. 2020, 9, 439. [Google Scholar] [CrossRef]
- Bandura, A. Influence of models’ reinforcement contingencies on the acquisition of imitative responses. J. Personal. Soc. Psychol. 1965, 1, 589–595. [Google Scholar] [CrossRef]
- Bandura, A. Social Foundations of Thought and Action: A Social Cognitive Theory; Prentice-Hall: Englewood Cliffs, NJ, USA, 1986. [Google Scholar]
- Pan, X. Technology Acceptance, Technological Self-Efficacy, and Attitude Toward Technology-Based Self-Directed Learning: Learning Motivation as a Mediator. Front. Psychol. 2020, 11, 564294. [Google Scholar] [CrossRef] [PubMed]
- Niu, Z.; Willoughby, J.; Zhou, R. Associations of Health Literacy, Social Media Use, and Self-Efficacy With Health Information–Seeking Intentions Among Social Media Users in China: Cross-sectional Survey. J. Med. Int. Res. 2021, 23, e19134. [Google Scholar] [CrossRef]
- Yuan, D.; Rahman, M.K.; Issa Gazi, M.A.; Rahaman, M.A.; Hossain, M.M.; Akter, S. Analyzing of User Attitudes Toward Intention to Use Social Media for Learning. SAGE Open 2021, 11, 1–13. [Google Scholar] [CrossRef]
- Wang, D.; Xu, L.; Chan, H.C. Understanding the continuance use of social network sites: A computer self-efficacy perspective. Behav. Inf. Technol. 2015, 34, 204–216. [Google Scholar] [CrossRef]
- Balakrishnan, V. Key determinants for intention to use social media for learning in higher education institutions. Univers. Access Inf. Soc. 2017, 16, 289–301. [Google Scholar] [CrossRef]
- Shao, C.; Kwon, K.H. Clicks intended: An integrated model for nuanced social feedback system uses on Facebook. Telemat. Inform. 2019, 39, 11–24. [Google Scholar] [CrossRef]
- Tondeur, J.; Aesaert, K.; Prestridge, S.; Consuegra, E. A multilevel analysis of what matters in the training of pre-service teacher’s ICT competencies. Comput. Educ. 2018, 122, 32–42. [Google Scholar] [CrossRef]
- Stephan, U.; Uhlaner, L.M.; Stride, C. Institutions and social entrepreneurship: The role of institutional voids, institutional support, and institutional configurations. J. Int. Bus. Stud. 2015, 46, 308–331. [Google Scholar] [CrossRef]
- Hasse, C. Technological literacy for teachers. Oxf. Rev. Educ. 2017, 43, 365–378. [Google Scholar] [CrossRef]
- Bandura, A. Self-efficacy mechanism in psychobiologic functioning. In Self-Efficacy: Thought Control of Action; Hemisphere Publishing Corp: Washington, DC, USA, 1992; pp. 355–394. [Google Scholar]
- Alvarez-Risco, A.; Mlodzianowska, S.; García-Ibarra, V.; Rosen, M.A.; Del-Aguila-Arcentales, S. Factors affecting green entrepreneurship intentions in business university students in COVID-19 pandemic times: Case of Ecuador. Sustainability 2021, 13, 6447. [Google Scholar] [CrossRef]
- Cruz-Torres, W.; Alvarez-Risco, A.; Del-Aguila-Arcentales, S. Impact of Enterprise Resource Planning (ERP) Implementation on Performance of an Education Enterprise: A Structural Equation Modeling (SEM). Stud. Bus. Econ. 2021, 16, 37–52. [Google Scholar] [CrossRef]
- Fornell, C.; Larcker, D.F. Evaluating Structural Equation Models with Unobservable Variables and Measurement Error. J. Mark. Res. 1981, 18, 39–50. [Google Scholar] [CrossRef]
- Streukens, S.; Leroi-Werelds, S. Bootstrapping and PLS-SEM: A step-by-step guide to get more out of your bootstrap results. Eur. Manag. J. 2016, 34, 618–632. [Google Scholar] [CrossRef]
- Kazumi, T.; Kawai, N. Institutional support and women’s entrepreneurial self-efficacy. Asia Pac. J. Innov. Entrep. 2017, 11, 345–365. [Google Scholar] [CrossRef]
- Elnadi, M.; Gheith, M.H. Entrepreneurial ecosystem, entrepreneurial self-efficacy, and entrepreneurial intention in higher education: Evidence from Saudi Arabia. Int. J. Manag. Educ. 2021, 19, 100458. [Google Scholar] [CrossRef]
- Li, C.; Murad, M.; Shahzad, F.; Khan, M.A.S.; Ashraf, S.F.; Dogbe, C.S.K. Entrepreneurial passion to entrepreneurial behavior: Role of entrepreneurial alertness, entrepreneurial self-efficacy and proactive personality. Front. Psychol. 2020, 11, 1611. [Google Scholar] [CrossRef]
- Scott, J.E.; Walczak, S. Cognitive engagement with a multimedia ERP training tool: Assessing computer self-efficacy and technology acceptance. Inf. Manag. 2009, 46, 221–232. [Google Scholar] [CrossRef]
- Soroya, S.H.; Iqbal, M.M.Y.; Soroya, M.S.; Mahmood, K. Predictors of information literacy self-efficacy among medical students: PLS-SEM analysis. Libr. Hi Tech. 2021, 39, 670–689. [Google Scholar] [CrossRef]
- Akbari, M.; Bagheri, A.; Imani, S.; Asadnezhad, M. Does entrepreneurial leadership encourage innovation work behavior? The mediating role of creative self-efficacy and support for innovation. Eur. J. Innov. Manag. 2021, 24, 1–22. [Google Scholar] [CrossRef]
- Hossain, M.U.; Arefin, M.S.; Yukongdi, V. Personality traits, social self-efficacy, social support, and social entrepreneurial intention: The moderating role of gender. J. Soc. Entrep. 2021, 12, 1–21. [Google Scholar] [CrossRef]
- Kumar, P.; Kumar, N.; Ting, H. An impact of content delivery, equity, support and self-efficacy on student’s learning during the COVID-19. Curr. Psychol. 2021, 7, 1–11. [Google Scholar] [CrossRef] [PubMed]
- Hallinger, P.; Hosseingholizadeh, R.; Hashemi, N.; Kouhsari, M. Do beliefs make a difference? Exploring how principal self-efficacy and instructional leadership impact teacher efficacy and commitment in Iran. Educ. Manag. Adm. Leadersh. 2017, 46, 800–819. [Google Scholar] [CrossRef]
- Chong, C.W.; Teh, P.-L.; Tan, B.C. Knowledge sharing among Malaysian universities’ students: Do personality traits, class room and technological factors matter? Educ. Stud. 2014, 40, 1–25. [Google Scholar] [CrossRef]
- Pastor, R.; Tobarra, L.; Robles-Gómez, A.; Cano, J.; Hammad, B.; Al-Zoubi, A.; Hernández, R.; Castro, M. Renewable energy remote online laboratories in Jordan universities: Tools for training students in Jordan. Renew. Energy 2020, 149, 749–759. [Google Scholar] [CrossRef]
- Devlin, M.; McKay, J. Teaching students using technology: Facilitating success for students from low socioeconomic status backgrounds in Australian universities. Australas. J. Educ. Technol. 2016, 32, 92–106. [Google Scholar] [CrossRef]
- Verma, C.; Dahiya, S. Gender difference towards information and communication technology awareness in Indian universities. SpringerPlus 2016, 5, 370. [Google Scholar] [CrossRef]
- Vershitskaya, E.R.; Mikhaylova, A.V.; Gilmanshina, S.I.; Dorozhkin, E.M.; Epaneshnikov, V.V. Present-day management of universities in Russia: Prospects and challenges of e-learning. Educ. Inf. Technol. 2020, 25, 611–621. [Google Scholar] [CrossRef]
- Xie, Y.; Fang, M.; Shauman, K. STEM Education. Annu. Rev. Sociol. 2015, 41, 331–357. [Google Scholar] [CrossRef]
- University of Stanford Technology Training. Available online: https://uit.stanford.edu/service/techtraining (accessed on 12 September 2021).
- University of Alberta Technology Training Centre. Available online: https://www.ualberta.ca/technology-training/index.html (accessed on 12 November 2021).
- The University of Edinburgh Learning Technology Training. Available online: https://www.ed.ac.uk/information-services/learning-technology/learning-technology-training (accessed on 12 November 2021).
- Triana, A.J.; Gusdorf, R.E.; Shah, K.P.; Horst, S.N. Technology literacy as a barrier to telehealth during COVID-19. Telemed. e-Health 2020, 26, 1118–1119. [Google Scholar] [CrossRef]
- Yildiz Durak, H. Modeling of relations between K-12 teachers’ TPACK levels and their technology integration self-efficacy, technology literacy levels, attitudes toward technology and usage objectives of social networks. Interact. Learn. Environ. 2021, 29, 1136–1162. [Google Scholar] [CrossRef]
- Santoso, A.; Lestari, S. The roles of technology literacy and technology integration to improve students’ teaching competencies. In Proceedings of the International Conference on Economics, Education, Business and Accounting, Semarang, Indonesia, 30–31 July 2019; pp. 243–256. [Google Scholar]
- Neumeyer, X.; Santos, S.C.; Morris, M.H. Overcoming barriers to technology adoption when fostering entrepreneurship among the poor: The role of technology and digital literacy. IEEE Trans. Eng. Manag. 2021, 68, 1605–1618. [Google Scholar] [CrossRef]
- Joo, Y.J.; Park, S.; Lim, E. Factors influencing preservice teachers’ intention to use technology TPACK, teacher self-efficacy, and Ttchnology acceptance model. J. Educ. Technol. Soc. 2018, 21, 48–59. [Google Scholar]
- Banas, J.R.; York, C.S. Authentic learning exercises as a means to influence preservice teachers’ technology integration self-efficacy and intentions to integrate technology. Australas. J. Educ. Technol. 2014, 30, 728–746. [Google Scholar] [CrossRef]
- Ariff, M.S.M.; Yeow, S.M.; Zakuan, N.; Jusoh, A.; Bahari, A.Z. The effects of computer self-efficacy and technology acceptance model on behavioral Intention in Internet banking systems. Procedia Soc. Behav. Sci. 2012, 57, 448–452. [Google Scholar] [CrossRef]
- Li, K.; Li, Y.; Franklin, T. Preservice teachers’ intention to adopt technology in their future classrooms. J. Educ. Comput. Res. 2016, 54, 946–966. [Google Scholar] [CrossRef]
- Lee, Y.-K. Impacts of digital technostress and digital technology self-efficacy on fintech usage intention of chinese gen Z consumers. Sustainability 2021, 13, 5077. [Google Scholar] [CrossRef]
- Chen, L.S.-L.; Wu, K.I.-F. Antecedents of intention to use CUSS system: Moderating effects of self-efficacy. Serv. Bus. 2014, 8, 615–634. [Google Scholar] [CrossRef]
- Saeed Al-Maroof, R.; Alhumaid, K.; Salloum, S. The continuous intention to use E-learning, from two different perspectives. Educ. Sci. 2021, 11, 6. [Google Scholar] [CrossRef]
Publisher’s Note: MDPI stays neutral with regard to jurisdictional claims in published maps and institutional affiliations. |
© 2022 by the authors. Licensee MDPI, Basel, Switzerland. This article is an open access article distributed under the terms and conditions of the Creative Commons Attribution (CC BY) license (https://creativecommons.org/licenses/by/4.0/).

