Abstract
The fashion industry has been continuously growing over the years, yet it is an industry that was greatly affected by the COVID-19 pandemic. The purpose of the study was to determine the factors affecting buying behavior of Filipinos towards clothing apparel during the COVID-19 pandemic. There were 457 respondents who voluntarily participated and answered an online questionnaire. Structural equation modeling (SEM) indicated that marketing mix was found to have significant effects on attitude, subjective norm, and perceived behavioral control, which subsequently led to purchase intention. In addition, the COVID-19 latent variable was found to have significant effects on self-perceived severity and self-efficacy, which subsequently led to attitude and purchase intention. Interestingly, marketing mix was found to have the highest effect on actual purchase, which indicated that innovation dynamics are the keys for the buying behavior. The SEM construct can be applied to determine the clothing apparel buying behaviors of consumers in other countries, particularly during the COVID-19 pandemic. Finally, advertisements, promotions, sales, and health safety should be considered as innovation dynamics during the COVID-19 pandemic.
1. Introduction
The fashion industry has gained interest and attention due to the continued growth of the global fashion industry and brands [1]. The global clothing and apparel market has achieved $758.4 billion with a Compound Annual Growth Rate (CAGR) of 7.5% from 2014. In addition, it is projected to increase up to 11% with $1182.9 billion by 2022 [2]. Having the fashion brands that consistently ranked in the top 100 brands in the world, the fashion industry has experienced changes over the years that led to significant success [3].
The significant success of the fashion industry has been the result of an assortment of two products: basic items and fashion items [4]. Basic items correspond in being efficient to meet the market’s demands, while fashion items are the response to the current trend in the market [5]. One of the global brands that have successfully responded to the market demands and fashion trends were Zara and H&M [5]. These brands became one of the drivers of the fast fashion industry that has successfully encouraged the market to spend.
Population figures can be associated with consumer spending [6]. The Philippines, as the second-most populous country in Southeast Asia, has a high consumer spending (Figure 1) [7]. The Philippines has encouraged new firms in the fashion industry to enter its country over the past decade. This led to the continuous growth of the market and has been eyed by the wholesale and retail industry [8]. The retail industry’s growth in the country can also be associated with the Filipinos attachments to the malls, which have resulted in the continuous mall expansion and openings [8]. This drew great interest among foreign brands that have been entering the country over the years [7]. With that, Figure 2 presents the clothing shares, both import and export, in countries around the world. This highlights how the consumer’s spending can be immensely evident even in different countries from products across the world.
Figure 1.
Percentage distribution of establishments for wholesale and retail trade: Philippines, 2017 [7].
Figure 2.
Export and import clothing shares across the world [9].
Several studies about the fashion industry have discussed consumer buying behavior, which can be classified into compulsive buying and impulsive buying. Compulsive buying is a buying habit that is exposed by excessive buying—with a lack of impulse control [10]. On the other hand, impulsive buying is spontaneous and immediate without any pre-shopping intentions [11]. It positively affects personality variables such as shopping enjoyment, which urge consumers to purchase. This shopping enjoyment is categorized as a hedonic motive, a type of motivation characterized by a desire for pleasure and fun. Aside from the hedonic motive, another type of shopping motive is the utilitarian motive. It is a type of motivation that considers shopping as a functional or practical task. Hedonic and utilitarian motives are considered as types of shop browsing [12].
Apart from the different behaviors and motives, unusual purchasing behavior has been observed during the COVID-19 pandemic. COVID-19 pandemic is a pandemic caused by a new strain of coronavirus, which is an infectious disease that was unknown before an outbreak started in Wuhan, China, in December 2019 [13]. With the health threat that the COVID-19 has and the limited mobility of consumers due to quarantine protocols, retailers are experiencing unusual buying behavior from the consumers [14]. The unusual consumer behavior during the initial stages of the pandemic was noted, wherein consumers were hoarding essential goods and foods to be able to self-isolate due to cyberchondria [14]. Cyberchondria is characterized as an excessive or repetitive online search for health-related data, pressured by the need to relieve health-related distress or anxiety, but it results in its worsening instead [15]. Using the different information gathered online and offline by the consumers, it led to anxiety, and behavioral response that intends to isolate that made the unusual purchase. Previous research has also found the behavioral change in the consumer during outbreaks is due to internal motivation and government policy and restrictions [16].
With the different changes that are caused by the COVID-19 pandemic, the common literature found is regarding consumers buying behavior towards panic buying of essential goods that are consists of foods, medicines, and other household needs [17,18,19], whereas there is limited available literature for other industries affected by the pandemic, such as the fashion industry. The study would like to address the gap in the present literature in order to help the fashion industry adapt during unprecedented situations, specifically, the COVID-19 pandemic.
The purpose of the study was to determine factors affecting buying behavior of consumers in the Philippines towards clothing apparel during the COVID-19 pandemic. Extending the previous studies [12,14,20,21,22], the study integrated protection motivation theory and extended theory of planned behavior by utilizing the structural equation modeling (SEM) approach. This study is one of the first studies that explore the buying behaviors of consumers, particularly related to the fashion industry during the COVID-19 pandemic. The SEM construct can be a theoretical foundation that will be beneficial for academicians, retailers, and even the government. Finally, the SEM construct can be applied and extended to analyze the buying behaviors of consumers in other countries, particularly during the COVID-19 pandemic.
2. Conceptual Framework and Innovation Dynamics
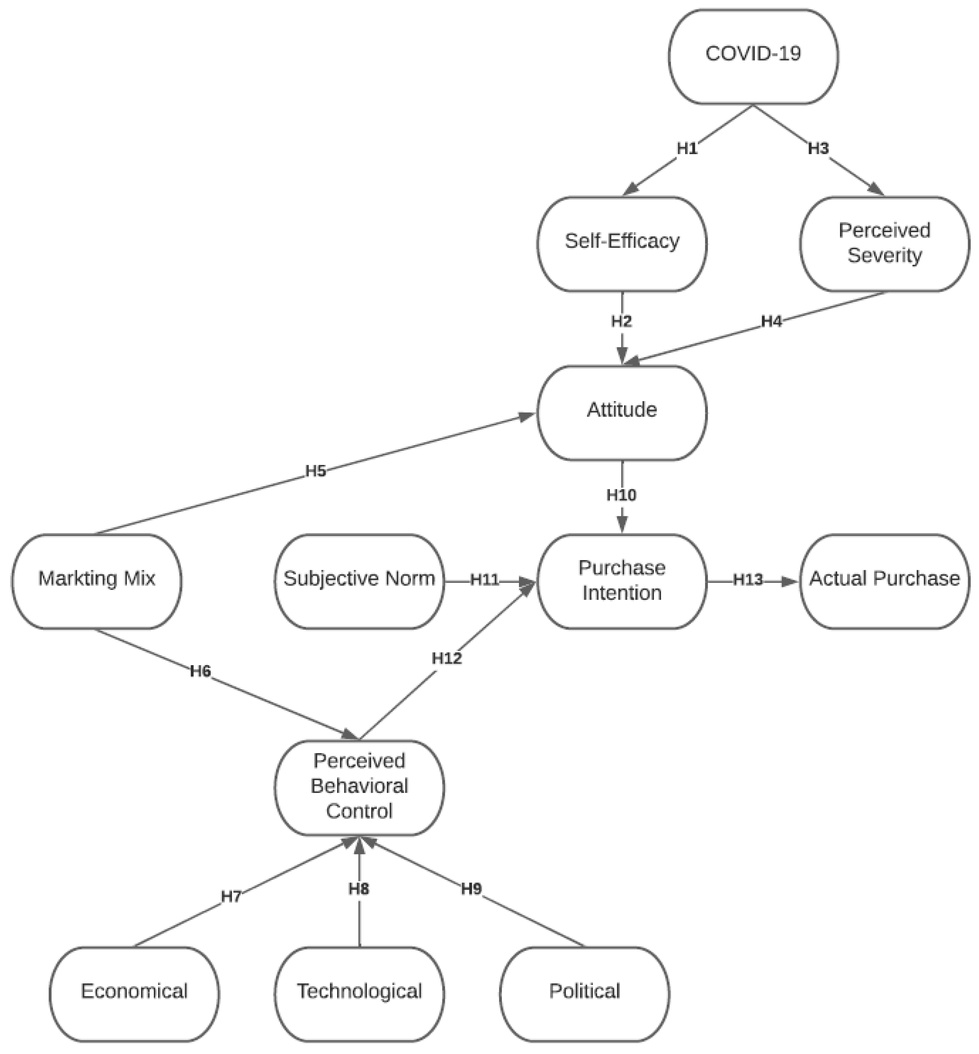
Figure 3 represents the conceptual framework and innovation dynamics of the study with five exogenous latent variables (COVID-19, marketing mix—product, and macro-environmental factors—economic, technological, and political) and seven endogenous latent variables (self-efficacy, attitude towards the behavior, perceived severity, subjective norm, purchase intention, perceived behavioral control, and actual purchase).
Figure 3.
Conceptual framework.
2.1. Protection Motivation Theory
In order to identify the effect of COVID-19 on buying behavior, protection motivation theory was integrated with the theory of planned behavior (TPB). Protection motivation theory (PMT) is a theory of social cognition designed to explain how individuals respond to health threats such as COVID-19 [23], wherein perceived severity and self-efficacy predict adoption of individual prevention measures. Perceived severity refers to the seriousness of the whole situation (e.g., COVID-19 can lead to death) [14,23,24]. Self-efficacy refers to when an individual is assured that they have the ability to perform a defensive act (e.g., I consider the clothes as sanitized before purchase) [24,25].
Protection motivation theory in the study is composed of self-efficacy and perceived severity. Self-efficacy refers to the individual’s ability to successfully perform the preventative behavior [26]. O’Leary stated that an individual need to feel assured in their ability and knowledge to perform preventive measures [26]. Studies found that when an individual’s knowledge towards a threat is high, then a higher self-efficacy is expected [24,27]. In order to validate if the current pandemic affects self-efficacy and if self-efficacy can affect an individual’s behavior, we hypothesized that:
Hypothesis 1 (H1).
COVID-19 has a significant effect on self-efficacy.
Hypothesis 2 (H2).
Self-rfficacy has a significant effect on attitude towards behavior.
Perceived severity is defined as predictive of actual behavioral intention [28]. When an individual who had greater perceived severity to a health threat has already adopted the preventive measure, the individual would likely assume that they are less vulnerable to a health threat. On the other hand, Lau et al. found that perceived severity related to a pandemic was not significant [28]. Based on the different findings, this study would want to determine if an individual would take action to prevent COVID-19. Thus, we hypothesized that:
Hypothesis 3 (H3).
COVID-19 has a significant effect on perceived severity.
Hypothesis 4 (H4).
Perceived severity has a significant effect on attitude towards the behavior.
2.2. Marketing Mix
Apart from the different factors that could affect behavioral intentions, retailers must have strategic ways on how to survive. To compete effectively and efficiently, retailers must focus on the different factors that affect the consumer’s purchasing power [29]. In order to do this, using the different micro- (marketing mix) and macro-environmental factors were utilized as an instrument. For the micro factors, the 7Ps model was used. As compared to 4Ps, the 7Ps model offers a more systematic and informative method for evaluating the marketing mix of a service product [30]. With macro-environmental forces, it depends on the landscape of the industry, the evolving retail landscape that made e-commerce grew rapidly because of its benefits [31], and the present crisis that the world is facing caused by the pandemic and having limited mobility of consumers due to quarantine protocols has caused global recession [32].
The marketing mix is a comprehensive plan to create various approaches on the target market, which is identified based on the company’s capabilities and goals on how to transforms consumers time, money, and energy into sales [33]. The marketing mix in the study is composed of the six factors from the 7Ps (product, price, place, promotion, people, and process). The study of Nugroho and Irena considered marketing mix towards consumer’s purchasing intention in Surabaya [34]. However, their study focused on the Halal cosmetic market. Anjani et al. considered the 7P’s marketing mix and the relationship with customer loyalty in traditional markets of Indonesia [35]. Lastly, Kusumawati et al. considered the 7P’s marketing mix in buying intention of music products in Indonesia [36]. It could be seen that studies have linked marketing mix with people’s behavior. Thus, this study incorporated a marketing mix to extend the theory of planned behavior. Thus, the following were hypothesized:
Hypothesis 5 (H5).
Marketing mix factors have a significant effect on attitude towards the behavior.
Hypothesis 6 (H6).
Marketing mix factors have a significant effect on perceived behavioral control.
According to Venkatesh et al., PBC is defined as an easy way to perform a behavior and overcome the constraints with the different health protocols and prevention such as lockdowns, which resulted in economic consequences [37]. According to the study of International et al., there is a recession in the economic aspect of people globally during the COVID-19 [32]. With that, their funds or money are said to be only spent on the needs of a person. However, the perception of needs would depend on an individual’s point of view [14,38]. With the recession, political factors such as being on lockdown and strict implementation of limited people able to go out during the COVID-19 pandemic may also be a factor that affects buying behavior. Moreover, the study of Chen et al. and Peng et al. showed how technological aspects such as access to different online stores and the user’s response are affected by their shopping behavior [39,40]. Thus, the following were hypothesized:
Hypothesis 7 (H7).
Economic factors have a significant effect on perceived behavioral control.
Hypothesis 8 (H8).
Technological factors have a significant effect on perceived behavioral control.
Hypothesis 9 (H9).
Political factors have a significant effect on perceived behavioral control.
2.3. Theory of Planned Behavior
To measure the buying behavior holistically, TPB was integrated. TPB is one of the most commonly studied models by social psychologists for predicting behavioral intention [41,42]. It indicates that purchasing intention is a very powerful predictor of actual purchase [41,42]. Thus, this study uses purchasing intention to represent the buying behavior of the consumer. Moreover, the TPB in this study utilized the variables such as attitude towards the act of behavior, subjective norm, and perceived behavioral control. The attitude towards the act of behavior is when an individual’s intention is impacted by the person’s attitude toward an act (e.g., purchasing clothing apparel is a good idea) [43]. Subjective norm is the attitude towards the behavior along with the impact of the relevant reference people (e.g., people around me influence my purchasing behavior), and the perceived behavioral control is defined as the ease or difficulty to perform a behavior (e.g., I intend to purchase clothing apparel in my next purchase) [44].
The study would want to validate how society affects or influence the purchase intention of an individual. Attitude is one of the most addressed variables in the field of research aiming to understand the reasons why people choose to develop such behavioral intention [45]. Tommasetti et al. identified attitude as a concept of belief of an individual [45]. Likewise, Kayagil considered attitude to be a state of mind capable of exerting a direct or indirect effect on the individual’s reaction to all objects and circumstances associated with it [46]. On the other hand, subjective norm (SN) is identified as an individual’s belief that people who are significant to an individual should (should not) carry out a particular action [47]. According to Kim et al., subjective norm plays an important part in influencing behavioral intentions [48]. This can affect actual behavior, not only directly but can also convey personal norms. Studies have verified that attitude and subjective norm have a strong ability to distinguish the individuals’ behavioral intention [49,50]. However, in certain instances, the effect of the two variables has not proved to be adequate [51]. Thus, the following were hypothesized:
Hypothesis 10 (H10).
Attitude towards the behavior has a significant effect on purchase intention.
Hypothesis 11 (H11).
Subjective norm has a significant effect on purchase intention.
Perceived behavioral control (PBC) is intended to affect both intent and behavior [49,51]. According to Armitage and Conner, PBC is more likely to hinder than influence the actual intention of the behavior [49]. Robinson and Smith have the same result where it stated that consumers are not highly confident in their ability to purchase [50]. Hence, it was hypothesized that:
Hypothesis 12 (H12).
Perceived behavioral control has a significant effect on purchase intention.
According to Tommasetti et al., behavioral intention is a variable that influences the actual behavior taken, but can at the same time be dependent on other factors (attitude, subjective norms, and perceived behavior) [45]. Ajzen also stated that behavioral intention is a predictor of an individual’s action because it is aligned with the different motivational factors [51]. These factors carry out the intention if an opportunity arises. Therefore, it was hypothesized that:
Hypothesis 13 (H13).
Purchase intention has a significant effect on actual purchase.
3. Methodology
3.1. Participants
The study included a total of 457 respondents that had an interest in clothing apparel seen in Table 1. The convenience sampling method was done in choosing the respondents who voluntarily answered an online questionnaire distributed through social media platforms. The survey was made available on Facebook in a public setting. Aside from posting as status, the survey was also posted in different Facebook groups to obtain more respondents and was made available from December 2020 to February 2021.
Table 1.
Demographic profiles of the respondents (N = 457).
Most of the participants were within the age range of 23–30 (47%), followed by 15–22 (31%). About 8% of the respondents were 31–38 years of age, 6% were aged between 39–46, 4% were of ages 47–54, while 55–62 and 63–70 were 3% and 1%, respectively. For the educational level of the respondents, the majority were University/College graduates (70%), while Graduate School Graduates are about 15%, High School and Vocational Graduates were 14% and 1%, respectively. As for the employment status, 49% of the respondents were employed, 30% were students, 12% were self-employed, about 8% were unemployed, and 1% were already retired. For the monthly family income, 23% of the respondents has between PhP 21,914 and PhP 43,828, 19% were between PhP 43,828 and PhP 76,699, 18% were between PhP 10,957 and PhP 21,914, 14% were between PhP 76,699 and PhP 131,484, at least PhP 219,140 were 11%, 9% and 6% were less than PhP 10,957 per month and between PhP 131,483 and PhP 219,140, respectively. For the region, most of the respondents are from Metro Manila/NCR with 74%, followed by CALABRAZON with 17%, Central Luzon at 4%, and the rest were from different regions in the Philippines.
3.2. Questionnaire
A self-administered questionnaire was designed for this study following the conceptual framework (Table 2). With the advantage of convenient distribution and convenient filling process, an online survey was done via Google Form. The questionnaire was composed of 2 parts: demographics and structural equation model (SEM) constructs. The first part of the questionnaire was demographic questions of the participants: age, education level, marital status, and employment status, followed by SEM questionnaires.
Table 2.
The questionnaire construct in the current study.
Structural equation modeling (SEM) was be used to check, both empirically and simultaneously, the relationship between the factors of the developed framework [45]. The questionnaire for SEM was created with 4 sections—marketing mix, macro factors, protection motivation theory, and theory of planned behavior, wherein participants rated the questionnaire via a 5-point Likert scale (from 1 = ‘Strongly Disagree’ to 5 = ‘Strongly Agree’). For marketing mix, 7Ps marketing mix framework was used in order to help marketers make decisions regarding segmentation, positioning, and differentiation. With this, marketers may enhance a product’s marketing mix for an improved sales results [52]. The macro-environmental factors were used in order to consider other factors that would affect the retailers and the consumers buying behavior. It is an indicator that reflects the significance and attractiveness of the industry that would help create competitive strategies [51]. The theory of planned behavior was developed to point out and understand the specific behaviors that the consumer possess in purchasing [45]. Protection motivation theory was adapted in order to determine how purchasing behavior affects behavioral change during a global pandemic [14].
3.3. Statistical Analysis
For the statistical analysis, SEM, a powerful tool that measures the causal relationship of the constructs, was utilized. The first step in the analysis would be to check, empirically and simultaneously, the relationships among the factors of the developed framework using SEM through SPSS Statistics 23 and AMOS version 26 [45]. SEM is broadly acknowledged as an empirical method in the marketing and consumer behavior disciplines for theoretical research and expansion [3]. For the assessment of structural model fit, Incremental Fit Index (IFI), Tucker Lewis Index (TLI), Comparative Index (CFI), Goodness-of-Fit Index (GFI), and Adjusted Goodness-of-Fit Index (AGFI), and Root Mean Square Error of Approximation (RMSEA) were used [72].
4. Results
Structural Equation Model
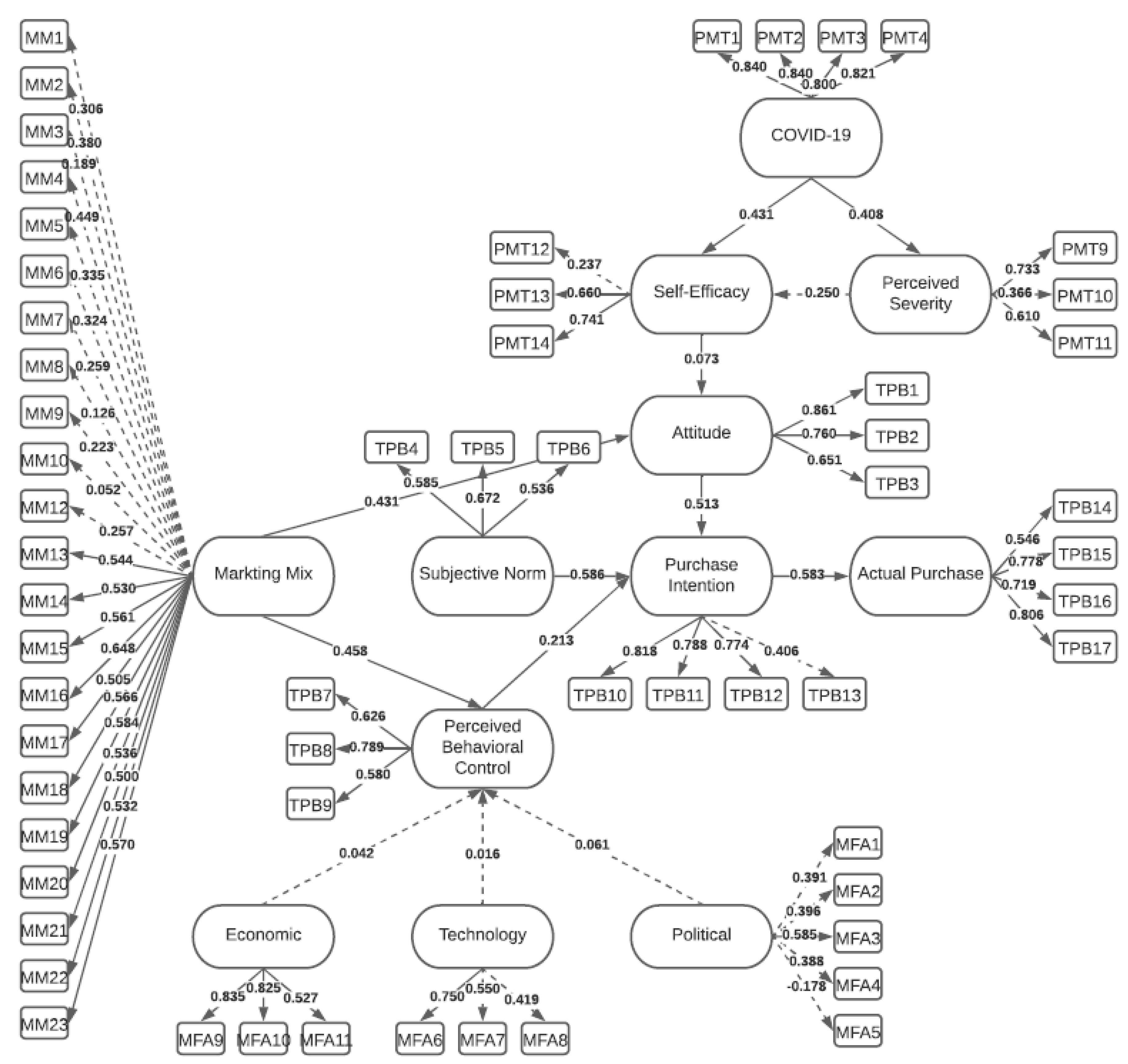
Figure 4 represents the initial SEM evaluating the Filipino consumers buying behavior during COVID-19. However, the initial SEM shows non-significance in some of the factors, thus leading to a revised SEM. From the figure, it could be seen that there are constructs that are deemed not significant following the suggestion of Hair [45]. Therefore, the initial model was revised, removing the non-significant latent and constructs.
Figure 4.
Initial SEM with indicators.
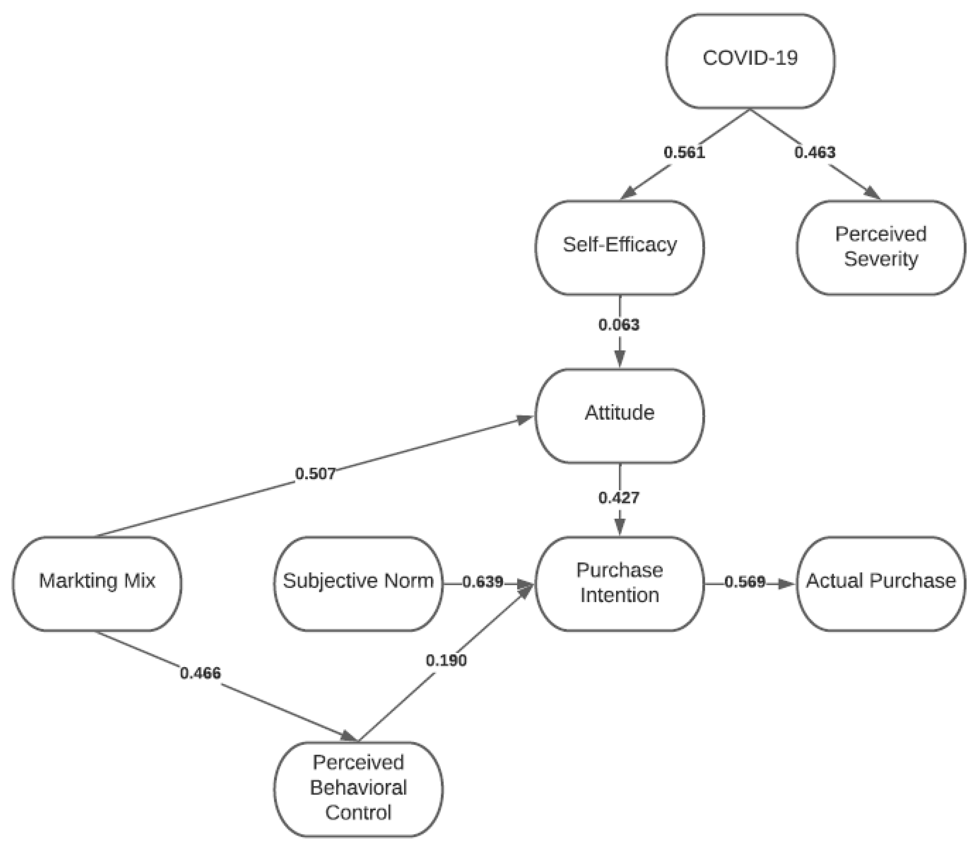
Table 3 presents the initial and final descriptive statistics of the factor loading. Following the suggestion of [73] and Hair [45], constructs that had values less than 0.5, together with the non-significant latent (p-value < 0.05), could be removed to enhance the model fit of the study. With that, Figure 5 represents the final SEM evaluating the Filipino consumers buying behavior during the COVID-19 pandemic.
Table 3.
Descriptive statistics of the constructs.
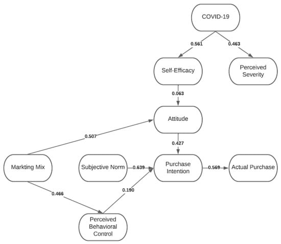
Figure 5.
Final SEM for identifying consumer buying behavior.
Presented in Table 4 is the model fit of this study. It can be seen that the Incremental Fit Index (IFI) has a parameter estimate of 0.808, Tucker Lewis Index (TLI) has 0.888, while Comparative Fit Index (CFI) with 0.807, Goodness-of-Fit Index (GFI) has 0.868, and Adjusted Goodness-of-Fit Index (AGFI) has 0.857. The values of the indices were greater than 0.800, which is closer to 1 that are considered adequate values according to [73,74]. Moreover, the Root Mean Square Error of Approximation (RMSEA) was 0.063, which is acceptable since it is lower than the recommended value, 0.07 [74]. The fitness of the model allowed us to accept and reject the hypothesis, as seen in the final SEM in Figure 4.
Table 4.
SEM goodness-of-fit measurements.
Table 5 presents the validity of the constructs. Following the suggestion of Hair [74], average variance extracted (AVE) will be considered acceptable if the values are greater than 0.5. In addition, Cronbach’s alpha and composite reliability (CR) should have a value greater than 0.70. With that, it could be seen that all constructs showed internal consistency and validity.
Table 5.
Composite reliability.
Table 6 presents the path analysis of the model. From the results, it could be seen that subjective norm (SN) had the highest significant direct effect on purchasing intention (PI) (β: 0.512; p = 0.012) with an indirect effect in actual purchase (β: 0.048; p = 0.012). This supports hypothesis 11. Marketing mix (MM) was seen to have a direct effect in attitude (β: 0.370; p = 0.006; hypothesis 5) and perceived behavioral control (PBC) (β: 0.299; p = 0.012; hypothesis 4). Moreover, it was seen that MM had an indirect effect to PI (β: 0.412; p = 0.002) and actual purchase (AP) (β: 0.226; p = 0.002), following which is the PI being significant and directly affects AP (β: 0.469; p = 0.019; hypothesis 13). In addition, COVID-19 risks and knowledge had a significant and direct effect to self-efficacy (SE) (β: 0.343; p = 0.010) and perceived severity (β: 0.306; p = 0.007). This justifies Hypotheses 1 and 3. It could also be seen that PBC had a direct significant effect to PI (β: 0.087; p = 0.030) and an indirect effect in AP (β: 0.048; p = 0.028), both of which justified hypothesis 12. Interestingly, SE showed a negative direct significant effect in attitude (β: −0.020; p = 0.049), justifying hypothesis 2. This shows that even with the COVID-19 pandemic, customers would still tend to purchase what they want. If they have preventive measures, such as wearing a face mask and following protocols, people will continue with their daily living [69] and even have a positive behavior towards purchasing [29,44]. Interestingly, economic, technological, and political factors were not significant to PBC. This shows that actual products are more preferred by customers when purchasing clothing apparel and that they have the means to shop, even during the COVID-19 pandemic (Hypotheses 7–9). Lastly, attitude was not seen to be a significant factor in PBC (hypothesis 10). The result showed that self-efficacy had the highest contributing factor, and PBC was the main factor leading to the actual purchase of clothing apparel.
Table 6.
Path statistics.
5. Discussion
SEM was utilized to assess the causal relationship between the constructs. Based on the results, consumers are aware and understand the risks and protocols for COVID-19, wherein this could develop different perceptions and behaviors during a pandemic. From the results, it could be seen that subjective norm (SN) had the highest direct significant effect in purchase intention (PI) (β: 0.512; p = 0.012). The customers do feel the impact of parents and friends. It could be seen from the constructs that people around them influence their buying behavior since they are expected to have new clothing apparel. This led to the indirect effect of SN on actual purchase (β: 0.048; p = 0.012).
It could be deduced from the results that the brand image, endorsement, sales/promos, and social media advertisements greatly affect the promotion side of clothing apparel. This is a great finding for different brands of clothing apparel since advertising promotes the different products they have. In addition, people such as the sales personnel showed great effect towards enticing the customers to buy clothing apparels. Companies should take into consideration how enticing the customer would lead to positive buying behavior. Lastly, customers saw that the processes such as maintenance of stock, availability, merchandise displays, even store or website design greatly affects customer’s positive buying behavior through the subjective norm. Thus, the indirect effect of MM led to high effect in buying intention (β: 0.412; p = 0.002) and actual purchase (β: 0.226; p = 0.002).
Armitage et al. showed that purchase intention is primarily driven by attitude and subjective norms, which is reflected in the current study’s results [49]. This shows how a consumer’s intention of purchasing is driven by the influence of its own belief and environment. Thus, it confirms how intentions are developed with consumer’s cognition and emotion which results in actual purchase [22]. Moreover, this proves that the result of the current study showed purchase intentions significantly affect actual purchase (β: 0.469; p = 0.019) as the third-highest factor. The indicators showed that consumers are continuously purchasing clothing apparel even during COVID-19. However, it is not the customer’s top priority, unlike pre-COVID-19.
The result also showed that COVID-19 had a significant direct effect to self-efficacy (SE) (β: 0.343; p = 0.010) and perceived severity (β: 0.306; p = 0.007). This provides insight into how customers purchase. From the constructs, customers believe that the clothing apparel is sanitized every time, they are protected against COVID-19 when shopping (following the protocol set by the government), and they disinfect the purchases. Even with the COVID-19 pandemic, people still consider clothing apparel as essential, though not the priority. From the constructs, it could be stated that if the customers feel safe, they will continue to purchase clothing apparel. The previous study has shown to significantly predict perceived severity in a pandemic [77]. The indicators under perceived severity show that customers are aware that COVID-19 could lead to death and can be transmitted when going to malls or in public places [15]. On the other hand, the study shows that there is no perceived severity in getting infected when buying online. This can be connected to self-efficacy indicator PMT14, wherein consumers believe that disinfecting purchase could prevent COVID-19 [70].
In line with the result, the infection of COVID-19 led to the negative direct effect of SE on attitude (β: −0.020; p = 0.049). Though customers continue to buy clothing apparels, it is not their top priority during the COVID-19 pandemic. They do not believe that buying more apparel during the COVID-19 pandemic is a wise idea. In contrast to the constructs of SE, it is interesting that people believe that as long as they are wearing a face mask and the different available preventive measures to the virus [69] are considered, consumers still consider purchasing as a positive behavioral response [44,45].
Marketing mix had a direct significant effect on perceived behavioral control (β: 299; p = 0.012), and PBC was seen to have a direct significant effect on purchasing intention (β: 0.087; p = 0.030). Lastly, PBC had an indirect effect to actual purchase (β: 0.048; p = 0.028). This is an interesting finding in line with the overall results. Based on the constructs, if people have the means and resources to buy clothing apparel, participate in buying clothing apparel, and are free to choose which one to buy, then they have a positive effect on the actual purchase of different clothing apparel. Customers believe in buying clothing apparels, recommend buying clothing apparel, and they have plenty of opportunities to buy clothing apparel.
In building the indicators, the study determined that SN and attitude had the highest factor affecting purchase intention. Moreover, customers’ positive perceived behavioral control greatly affected the actual purchase of clothing apparel. Other studies indicated that customer satisfaction has an effect on consumers buying behavior since previous studies showed customer satisfaction is a way to predict consumer’s retention that affects consumer’s purchases [31,78,79]. However, the findings of the study measured actual purchase behavior from different customers. It is evident that even during the COVID-19 pandemic, people would still purchase and consider clothing apparel as essential but not a priority. Proper advertisement, sales/promotions, and health safety are being considered by customers when purchasing clothing apparel. This could be taken into consideration when creating a marketing strategy in engaging people to continue purchasing clothing apparel despite the COVID-19 pandemic.
The Relation between Consumer Behavior and Open Innovation Dynamics in Clothing Industry
This study has a great impact on business model development in the clothing industry. The COVID-19 pandemic became a challenge for business, especially in clothing industries, wherein the perceived severity and self-efficacy affected attitude leading to buying apparel. The environmental factors [80,81], such as the current state and subjective norms like public and self-consciousness [82,83], have a contributing effect on consumers’ behavior. This greatly contributes towards open innovation with regards to the marketing strategies during the COVID-19 pandemic. With the different brands continuously investing in operating in the Philippines, the highlight of their branding as a marketing strategy may be their way of promotion. Similar to the study of Lee and Workman [84], brand loyalty and attachment are attributes that engage consumers to buy a product in the clothing industry. Moreover, Le et al. [85] indicated that the local brands might also capitalize on this as a marketing strategy, looking for ways to promote their own brands in the local market and eventually internationally.
The recommendation to consider the framework created from the study of Tsakalidis and Vergidis [86] may be utilized as a roadmap to redesigning the business process during this unprecedented time. In addition, the results from the study of Patricio et al. [87] may be considered for managing clothing industries. From their results, knowledge accumulation, integration, utilization, reconfiguration, sensing, and seizing may be applied to the clothing industries as well to highlight how they can manage the business during the COVID-19 pandemic. Lastly, the study of Rodionov et al. [88] has considered changes in the business for the digital economy. These studies could be beneficial for redesigning the current business state of the clothing industry.
With the changes that may be made in the clothing industry during the COVID-19 pandemic, the consumers may have a better experience and would lead to the intention to purchase. This would also highlight how a company would be customer-experience- driven from open innovation, similar to the study of Kokins et al. [89]. This could be an advantage for building brand personality in the new normal [90], which could be a pillar of open management during the COVID-19 pandemic. This may also be extended to consider new product development [91]. Moreover, the marketing difference may also be studied upon by upcoming emerging business or those who plans to take a path in business [92].
6. Conclusions
The continued growth of the global fashion industry and brands is associated with consumers spending, wherein several studies have discussed consumers buying behavior towards clothing apparel with different methods and approaches from different countries. However, clothing apparel buying behavior is not widely discussed during a pandemic despite being one of the industries that are greatly affected. Hence, this led to the purpose of the study—to determine the factors affecting buying behavior of consumers in the Philippines towards clothing apparel during the COVID-19 pandemic. The study consisted of 457 respondents that voluntarily participated and answered an online questionnaire. From the SEM, the results indicated how COVID-19 directly affects perceived severity and self-efficacy while attitude towards behavior is driven by self-efficacy, which shows how changes in current events and environment affect consumer’s buying behavior. Moreover, the framework shows that purchase intention is mainly driven by subjective norms and attitudes towards the behavior, which lead to actual purchases. Integrating the PMT and TBP could help practitioners and researchers identify the buying behaviors of Filipino consumers during a pandemic. As discussed, it is evident that during the COVID-19 pandemic, people would still purchase and consider clothing apparel as essential but not a priority. Proper advertisement, sales/promotions, and health safety are being considered by customers when purchasing clothing apparels. This could be taken into consideration when creating a marketing strategy in engaging people to continue purchasing clothing apparel despite the COVID-19 pandemic.
6.1. Theoretical Contributions
The integrated framework of PMT and TPB holistically measured the purchasing behavior of customers for clothing apparel. With the PMT, it was seen to measure the consideration of people of the COVID-19 virus and how they move with it. It could be seen that safety is still the priority of the people as measured in the PMT. Moreover, knowing how to be safe led to positive behavior towards customer’s intention. With the extension of TPB with marketing mix (MM), it was a great contribution on how to engage people in buying behavior, purchasing intentions, and actual purchase. Therefore, the inclusion of MM was seen to be a way to create strategies. It could be deduced that the integrated framework did not only consider the behavior but also showed great contribution in creating marketing strategies among clothing apparel. The integrated framework could then be utilized to measure and create strategies for other products and even services.
6.2. Practical Applications with Open Innovation Dynamics
The result of the study is particularly useful for retail brand management. The study highlighted the factors affecting the purchasing behavior of consumers during unprecedented times and identify which attributes to focus on in order to achieve consumer’s trust. The framework and findings of the study should be used to guide management and start-up businesses in identifying the positioning and differentiation that the market prefers. This is due to the unique research setting, which identified not only the important attributes that consumers prefer but also the relationship between factors in reaching actual purchase.
For the open innovation dynamics, the SEM showed the decision-making process of consumers behavior that would help marketing managers in creating a marketing strategy to trigger consumer’s willingness to purchase. In addition, the study showed how the attitude towards the behavior and subjective norm becomes the driving forces of purchase intention. This can be applied in the planning element of attracting customers. Marketing materials and activities of the company/brand must give emphasis on where the consumers and its environment are focused and invested.
6.3. Limitations and Future Research
The study can be applied and extended for evaluating the fashion industry in other countries. However, it has several limitations. First, regarding the demographic factors, the geographical sampling was not diverse since most of the respondents are from the Luzon region, specifically Metro Manila, while there is only a limited number of respondents from the provinces, especially in the Visayas and Mindanao regions. Additionally, the study was not able to capture the gender identity of the respondents wherein it could have created a huge impact on the understanding of the consumer’s buying behavior. Future researchers could improve this by having a more diverse sampling process and making sure that different demographic factors are included in future studies. Moreover, the study was not able to consider and differentiate between online and in-person retail purchases. This would be a great extension of this study by considering the purchasing intention of a person. It is suggested to utilize conjoint analysis [93,94] and clustering like K-Means to clearly show how a person considers purchasing intention. The marketing mix could be highlighted [81,95,96], specifically, the 7Ps, especially the person to clearly determine if online and in-person retail affects the buying behavior or purchase intention.
Second, the study has 14 hypotheses, but only 10 were seen to be significant. Future studies may further investigate these and identify new findings. Furthermore, the study was not able to relate the demographic characteristics of the respondent to its behavior which would have created a deeper explanation of the consumers’ buying behavior. Thus, future researchers are encouraged to produce insights on it. Moreover, the creation of questionnaires and chosen attributes are based on the researchers’ experience as practitioners in the fashion retail industry and can be improved by future researchers. Practitioners and researchers may further use the findings, questionnaires, and metrics in future research and apply new methods and different theories in order to produce new insights and understanding regarding consumer’s buying behavior. Lastly, future researchers may explore consumers’ buying behavior after the pandemic or once the vaccines are available to identify how the behavior of the consumers will shift.
Author Contributions
Conceptualization, A.K.S.O., M.A.C. and Y.T.P.; methodology, A.K.S.O., M.A.C. and Y.T.P.; software, A.K.S.O. and Y.T.P.; validation, T.C.; formal analysis, A.K.S.O., M.A.C. and Y.T.P.; investigation, A.K.S.O., M.A.C. and Y.T.P.; resources, M.A.C.; writing—original draft preparation, A.K.S.O., M.A.C. and Y.T.P.; writing—review and editing, M.N.Y., J.F.T.D., R.N. and A.A.N.P.R.; supervision, Y.T.P., M.N.Y., J.F.T.D., R.N. and A.A.N.P.R.; funding acquisition, Y.T.P. and M.N.Y. All authors have read and agreed to the published version of the manuscript.
Funding
This research was funded by Mapúa University Directed Research for Innovation and Value Enhancement (DRIVE).
Institutional Review Board Statement
This study was approved by Mapua University Research Ethics Committees.
Informed Consent Statement
Informed consent was obtained from all subjects involved in the study.
Data Availability Statement
The data presented in this study are available on request from the corresponding author.
Acknowledgments
The researchers would like to extend their deepest gratitude to the respondents of this study despite the current COVID-19 inflation rate.
Conflicts of Interest
The authors declare no conflict of interest.
References
- Wen, X.; Choi, T.-M.; Chung, S.-H. Fashion retail supply chain management: A review of operational models. Int. J. Prod. Econ. 2019, 207, 34–55. [Google Scholar] [CrossRef]
- Wood, L. Global $1,182.9 Billion Clothing and Apparel Market Analysis, Opportunities and Strategies to 2022. Available online: https://www.businesswire.com/news/home/20191025005178/en/Global-1182.9-Billion-Clothing-and-Apparel-Market-Analysis-Opportunities-and-Strategies-to-2022---ResearchAndMarkets.com (accessed on 13 August 2021).
- Nikhashemi, S.; Jebarajakirthy, C.; Nusair, K. Uncovering the roles of retail brand experience and brand love in the apparel industry: Non-linear structural equation modelling approach. J. Retail. Consum. Serv. 2019, 48, 122–135. [Google Scholar] [CrossRef]
- Mehrjoo, M.; Pasek, Z.J. Impact of product variety on supply chain in fast fashion apparel industry. Procedia CIRP 2014, 17, 296–301. [Google Scholar] [CrossRef][Green Version]
- Mrad, M.; Majdalani, J.; Cui, C.C.; El Khansa, Z. Brand addiction in the contexts of luxury and fast-fashion brands. J. Retail. Consum. Serv. 2020, 55, 102089. [Google Scholar] [CrossRef]
- Galkin, A.; Mykola, K.; Balandina, I.; Anton, R.; Litomin, I.; Davidich, N.; Kumar, C. Assessing the impact of population mobility on consumer expenditures while shopping. Transp. Res. Procedia 2020, 48, 2187–2196. [Google Scholar] [CrossRef]
- Tayao-Juego, A. PH Retail Scene Alive and Kicking. Available online: https://business.inquirer.net/289371/ph-retail-scene-alive-and-kicking (accessed on 22 March 2021).
- Reuters. Shopping Malls Boom as Filipinos Shrug off Inflation. 2018. Available online: https://asia.nikkei.com/Editor-s-Picks/FT-Confidential-Research/Shopping-malls-boom-as-Filipinos-shrug-off-inflation (accessed on 22 March 2021).
- WorldBank.org. Philippine Textiles and Clothing Exports, Imports, Traffis by Country and Region 2019. Available online: https://wits.worldbank.org/CountryProfile/en/Country/PHL/Year/2019/TradeFlow/EXPIMP/Partner/all/Product/50-63_TextCloth# (accessed on 13 August 2021).
- Ridgway, N.M.; Kukar-Kinney, M.; Monroe, K.B. An expanded conceptualization and a new measure of compulsive buying. J. Consum. Res. 2008, 35, 622–639. [Google Scholar] [CrossRef]
- Bellini, S.; Cardinali, M.G.; Grandi, B. A structural equation model of impulse buying behaviour in grocery retailing. J. Retail. Consum. Serv. 2017, 36, 164–171. [Google Scholar] [CrossRef]
- Park, E.J.; Kim, E.Y.; Funches, V.M.; Foxx, W. Apparel product attributes, web browsing, and e-impulse buying on shopping websites. J. Bus. Res. 2012, 65, 1583–1589. [Google Scholar] [CrossRef]
- Dennison Himmelfarb, C.R.; Baptiste, D. Coronavirus Disease (COVID-19): Implications for Cardiovascular and Socially At-risk Populations. J. Cardiovasc. Nurs. 2020, 35, 318–321. [Google Scholar] [CrossRef]
- Laato, S.; Islam, A.N.; Farooq, A.; Dhir, A. Unusual purchasing behavior during the early stages of the COVID-19 pandemic: The stimulus-organism-response approach. J. Retail. Consum. Serv. 2020, 57, 102224. [Google Scholar] [CrossRef]
- Starcevic, V.; Berle, D. Cyberchondria: Towards a better understanding of excessive health-related Internet use. Expert Rev. Neurother. 2013, 13, 205–213. [Google Scholar] [CrossRef]
- Wen, Z.; Huimin, G.; Kavanaugh, R.R. The impacts of SARS on the consumer behaviour of Chinese domestic tourists. Curr. Issues Tour. 2005, 8, 22–38. [Google Scholar] [CrossRef]
- Kostev, K.; Lauterbach, S. Panic buying or good adherence? Increased pharmacy purchases of drugs from wholesalers in the last week prior to Covid-19 lockdown. J. Psychiatr. Res. 2020, 130, 19–21. [Google Scholar] [CrossRef]
- Lins, S.; Aquino, S. Development and initial psychometric properties of a panic buying scale during COVID-19 pandemic. Heliyon 2020, 6, e04746. [Google Scholar] [CrossRef]
- Naeem, M. Do social media platforms develop consumer panic buying during the fear of Covid-19 pandemic. J. Retail. Consum. Serv. 2021, 58, 102226. [Google Scholar] [CrossRef]
- Grosso, M.; Castaldo, S.; Grewal, A. How store attributes impact shoppers’ loyalty in emerging countries: An investigation in the Indian retail sector. J. Retail. Consum. Serv. 2018, 40, 117–124. [Google Scholar] [CrossRef]
- Herbst, F.; Burger, C. Attributes used by young consumers when assessing a fashion product: A conjoint analysis approach. J. Consum. Sci. 2002, 30, 40–45. [Google Scholar] [CrossRef]
- Sierra, J.J.; Hyman, M.R. Outlet mall shoppers’ intentions to purchase apparel: A dual-process perspective. J. Retail. Consum. Serv. 2011, 18, 341–347. [Google Scholar] [CrossRef]
- Ling, M.; Kothe, E.J.; Mullan, B.A. Predicting intention to receive a seasonal influenza vaccination using Protection Motivation Theory. Soc. Sci. Med. 2019, 233, 87–92. [Google Scholar] [CrossRef]
- Brug, J.; Aro, A.R.; Richardus, J.H. Risk perceptions and behaviour: Towards pandemic control of emerging infectious diseases. Int. J. Behav. Med. 2009, 16, 3–6. [Google Scholar] [CrossRef]
- Rukuni, T.F.; Maziriri, E.T. Data on corona-virus readiness strategies influencing customer satisfaction and customer behavioural intentions in South African retail stores. Data Brief 2020, 31, 105818. [Google Scholar] [CrossRef]
- O’Leary, A. Social-cognitive theory mediators of behavior change in the National Institute of Mental Health Multisite HIV Prevention Trial. Health Psychol. 2001, 20, 369. [Google Scholar] [CrossRef]
- Farooq, A.; Laato, S.; Islam, A.N. Impact of online information on self-isolation intention during the COVID-19 pandemic: Cross-sectional study. J. Med. Internet Res. 2020, 22, e19128. [Google Scholar] [CrossRef]
- Lau, J.T.; Yeung, N.C.; Choi, K.; Cheng, M.Y.; Tsui, H.; Griffiths, S. Factors in association with acceptability of A/H1N1 vaccination during the influenza A/H1N1 pandemic phase in the Hong Kong general population. Vaccine 2010, 28, 4632–4637. [Google Scholar] [CrossRef]
- Grewal, D.; Levy, M.; Kumar, V. Customer experience management in retailing: An organizing framework. J. Retail. 2009, 85, 1–14. [Google Scholar] [CrossRef]
- Loo, P.T.; Leung, R. A service failure framework of hotels in Taiwan: Adaptation of 7Ps marketing mix elements. J. Vacat. Mark. 2018, 24, 79–100. [Google Scholar] [CrossRef]
- Arnold, M.J.; Reynolds, K.E. Hedonic shopping motivations. J. Retail. 2003, 79, 77–95. [Google Scholar] [CrossRef]
- FAO. Global Economic Recession: Avoiding Hunger Must Be at the Centre of the Economic Stimulus; FAO: Rome, Italy, 2020; Volume 19, p. 10. [Google Scholar]
- Turhan, G.; Akalın, M.; Zehir, C. Literature review on selection criteria of store location based on performance measures. Procedia-Soc. Behav. Sci. 2013, 99, 391–402. [Google Scholar] [CrossRef]
- Nugroho, A.R.; Irena, A. The impact of marketing mix, consumer’s characteristics, and psychological factors to consumer’s purchase intention on brand “w” in surabaya. Ibuss Manag. 2017, 5. Available online: https://www.neliti.com/publications/182962/the-impact-of-marketing-mix-consumers-characteristics-and-psychological-factors#cite (accessed on 11 April 2021).
- Anjani, H.D.; Irham, I.; Waluyati, L.R. Relationship of 7P Marketing Mix and Consumers’ Loyalty in Traditional Markets. Agro Ekon. 2018, 29, 261–273. [Google Scholar] [CrossRef]
- Kusumawati, R.D.; Oswari, T.; Utomo, R.B.; Kumar, V. The influence of 7P’s of marketing mix on buying intention of music product in Indonesia. Procedia Eng. 2014, 97, 1765–1771. [Google Scholar] [CrossRef][Green Version]
- Venkatesh, V.; Morris, M.G.; Davis, G.B.; Davis, F.D. User acceptance of information technology: Toward a unified view. MIS Q. 2003, 27, 425–478. [Google Scholar] [CrossRef]
- Wilkinson, L.R.; Schafer, M.H.; Wilkinson, R. How painful is a recession? An assessment of two future-oriented buffering mechanisms. Soc. Sci. Med. 2020, 255, 112455. [Google Scholar] [CrossRef]
- Peng, C.; Kim, Y.G. Application of the stimuli-organism-response (SOR) framework to online shopping behavior. J. Internet Commer. 2014, 13, 159–176. [Google Scholar] [CrossRef]
- Chen, H.-M.; Wu, C.-H.; Tsai, S.-B.; Yu, J.; Wang, J.; Zheng, Y. Exploring key factors in online shopping with a hybrid model. SpringerPlus 2016, 5, 2046. [Google Scholar] [CrossRef]
- Savari, M.; Gharechaee, H. Application of the extended theory of planned behavior to predict Iranian farmers’ intention for safe use of chemical fertilizers. J. Clean. Prod. 2020, 263, 121512. [Google Scholar] [CrossRef]
- To, P.-L.; Liao, C.; Lin, T.-H. Shopping motivations on Internet: A study based on utilitarian and hedonic value. Technovation 2007, 27, 774–787. [Google Scholar] [CrossRef]
- Choi, D.; Johnson, K.K. Influences of environmental and hedonic motivations on intention to purchase green products: An extension of the theory of planned behavior. Sustain. Prod. Consum. 2019, 18, 145–155. [Google Scholar] [CrossRef]
- Zhang, L.; Fan, Y.; Zhang, W.; Zhang, S. Extending the theory of planned behavior to explain the effects of cognitive factors across different kinds of green products. Sustainability 2019, 11, 4222. [Google Scholar] [CrossRef]
- Tommasetti, A.; Singer, P.; Troisi, O.; Maione, G. Extended theory of planned behavior (ETPB): Investigating customers’ perception of restaurants’ sustainability by testing a structural equation model. Sustainability 2018, 10, 2580. [Google Scholar] [CrossRef]
- Kayagil, S. Development of an attitude scale towards integral. Procedia-Soc. Behav. Sci. 2012, 46, 3598–3602. [Google Scholar] [CrossRef][Green Version]
- Fishbein, M.; Ajzen, I. Predicting and Changing Behavior: The Reasoned Action Approach; Psychology Press: Hove, UK, 2011. [Google Scholar]
- Kim, S.H.; Seock, Y.-K. The roles of values and social norm on personal norms and pro-environmentally friendly apparel product purchasing behavior: The mediating role of personal norms. J. Retail. Consum. Serv. 2019, 51, 83–90. [Google Scholar] [CrossRef]
- Armitage, C.J.; Conner, M. Efficacy of the theory of planned behaviour: A meta-analytic review. Br. J. Soc. Psychol. 2001, 40, 471–499. [Google Scholar] [CrossRef] [PubMed]
- Robinson, R.; Smith, C. Psychosocial and demographic variables associated with consumer intention to purchase sustainably produced foods as defined by the Midwest Food Alliance. J. Nutr. Educ. Behav. 2002, 34, 316–325. [Google Scholar] [CrossRef]
- Ajzen, I. The theory of planned behavior. Organ. Behav. Hum. Decis. Process. 1991, 50, 179–211. [Google Scholar] [CrossRef]
- Hanssens, D.M.; Pauwels, K.H.; Srinivasan, S.; Vanhuele, M.; Yildirim, G. Consumer attitude metrics for guiding marketing mix decisions. In Long-Term Impact of Marketing: A Compendium; World Scientific: Singapore, 2018; pp. 557–600. [Google Scholar]
- Kaushik, V.; Khare, A.; Boardman, R.; Cano, M.B. Why do online retailers succeed? The identification and prioritization of success factors for Indian fashion retailers. Electron. Commer. Res. Appl. 2020, 39, 100906. [Google Scholar] [CrossRef]
- Swoboda, B.; Weindel, J.; Hälsig, F. Predictors and effects of retail brand equity–A cross-sectoral analysis. J. Retail. Consum. Serv. 2016, 31, 265–276. [Google Scholar] [CrossRef]
- Asuquo, E.E.; Igbongidi, P.B. Retail Store Merchandise Assortment and Display and their Influence on Consumer Impulse Buying Behaviour in North-west Nigeria. Glob. J. Manag. Bus. Res. 2015, 15. Available online: https://journalofbusiness.org/index.php/GJMBR/article/view/1776/1678 (accessed on 12 April 2021).
- Murray, J.; Elms, J.; Teller, C. Examining the role of store design on consumers’ cross-sectional perceptions of retail brand loyalty. J. Retail. Consum. Serv. 2017, 38, 147–156. [Google Scholar] [CrossRef]
- Aghekyan-Simonian, M.; Forsythe, S.; Kwon, W.S.; Chattaraman, V. The role of product brand image and online store image on perceived risks and online purchase intentions for apparel. J. Retail. Consum. Serv. 2012, 19, 325–331. [Google Scholar] [CrossRef]
- Wang, H.; Song, Z.; Shi, R.; Mei, Y.; Liu, C. How expertise congruency effect matters in celebrity/brand endorsements: Electrophysiological time course evidence. Neurosci. Lett. 2019, 712, 134436. [Google Scholar] [CrossRef]
- Jin, S.V.; Ryu, E. “I’ll buy what she’s# wearing”: The roles of envy toward and parasocial interaction with influencers in Instagram celebrity-based brand endorsement and social commerce. J. Retail. Consum. Serv. 2020, 55, 102121. [Google Scholar]
- Thai, T.D.-H.; Wang, T. Investigating the effect of social endorsement on customer brand relationships by using statistical analysis and fuzzy set qualitative comparative analysis (fsQCA). Comput. Hum. Behav. 2020, 113, 106499. [Google Scholar] [CrossRef]
- Leszczyc, P.T.P.; Timmermans, H. Experimental choice analysis of shopping strategies. J. Retail. 2001, 77, 493–509. [Google Scholar] [CrossRef]
- Arditto, L.; Cambra-Fierro, J.J.; Fuentes-Blasco, M.; Jaraba, A.O.; Vázquez-Carrasco, R. How does customer perception of salespeople influence the relationship? A study in an emerging economy. J. Retail. Consum. Serv. 2020, 54, 101952. [Google Scholar] [CrossRef]
- Ryari, H.; Alavi, S.; Wieseke, J. Drown or blossom? the impact of perceived chronic time pressure on retail salespeople’s performance and customer–salesperson relationships. J. Retail. 2021, 97, 217–237. [Google Scholar] [CrossRef]
- He, Y.; Oppewal, H. See how much we’ve sold already! Effects of displaying sales and stock level information on consumers’ online product choices. J. Retail. 2018, 94, 45–57. [Google Scholar] [CrossRef]
- Koos, S.E.; Shaikh, N.I. Dynamics of consumers’ dissatisfaction due to stock-outs. Int. J. Prod. Econ. 2019, 208, 461–471. [Google Scholar] [CrossRef]
- Li, X.; Xu, S.; Yu, M.; Wang, K.; Tao, Y.; Zhou, Y.; Shi, J.; Zhou, M.; Wu, B.; Yang, Z. Risk factors for severity and mortality in adult COVID-19 inpatients in Wuhan. J. Allergy Clin. Immunol. 2020, 146, 110–118. [Google Scholar] [CrossRef]
- Prasetyo, Y.T.; Castillo, A.M.; Salonga, L.J.; Sia, J.A.; Seneta, J.A. Factors affecting perceived effectiveness of COVID-19 prevention measures among Filipinos during enhanced community quarantine in Luzon, Philippines: Integrating Protection Motivation Theory and extended Theory of Planned Behavior. Int. J. Infect. Dis. 2020, 99, 312–323. [Google Scholar] [CrossRef]
- Coccia, M. Factors determining the diffusion of COVID-19 and suggested strategy to prevent future accelerated viral infectivity similar to COVID. Sci. Total Environ. 2020, 729, 138474. [Google Scholar] [CrossRef]
- World Health Organization. Advice on the Use of Masks in the Context of COVID-19: Interim Guidance, 5 June 2020; World Health Organization: Geneva, Switzerland, 2020. [Google Scholar]
- Bashirian, S.; Jenabi, E.; Khazaei, S.; Barati, M.; Karimi-Shahanjarini, A.; Zareian, S.; Rezapur-Shahkolai, F.; Moeini, B. Factors associated with preventive behaviours of COVID-19 among hospital staff in Iran in 2020: An application of the Protection Motivation Theory. J. Hosp. Infect. 2020, 105, 430–433. [Google Scholar] [CrossRef] [PubMed]
- Maichum, K.; Parichatnon, S.; Peng, K.-C. Application of the extended theory of planned behavior model to investigate purchase intention of green products among Thai consumers. Sustainability 2016, 8, 1077. [Google Scholar] [CrossRef]
- Kamboj, S.; Sarmah, B.; Gupta, S.; Dwivedi, Y. Examining branding co-creation in brand communities on social media: Applying the paradigm of Stimulus-Organism-Response. Int. J. Inf. Manag. 2018, 39, 169–185. [Google Scholar] [CrossRef]
- Garson, D. Factor Analysis. In Blue Book Series; Statistical Associates Publishers: Asheboro, NC, USA, 2012. [Google Scholar]
- Hair, J.F. Multivariate Data Analysis: A Global Perspective; Prentice Hall: Hoboken, NJ, USA, 2010. [Google Scholar]
- Hu, L.T.; Bentler, P.M. Cutoff criteria for fit indexes in covariance structure analysis: Conventional criteria versus new alternatives. Struct. Equ. Modeling A Multidiscip. J. 1999, 6, 1–55. [Google Scholar] [CrossRef]
- Gefen, D.; Straub, D.; Boudreau, M.-C. Structural equation modeling and regression: Guidelines for research practice. Commun. Assoc. Inf. Syst. 2000, 4, 7. [Google Scholar] [CrossRef]
- Bults, M.; Beaujean, D.J.; Richardus, J.H.; Voeten, H.A. Perceptions and behavioral responses of the general public during the 2009 influenza A (H1N1) pandemic: A systematic review. Disaster Med. Public Health Prep. 2015, 9, 207–219. [Google Scholar] [CrossRef]
- Gountas, J.; Gountas, S. Personality orientations, emotional states, customer satisfaction, and intention to repurchase. J. Bus. Res. 2007, 60, 72–75. [Google Scholar] [CrossRef]
- Rodríguez, P.G.; Villarreal, R.; Valiño, P.C.; Blozis, S. A PLS-SEM approach to understanding E-SQ, e-satisfaction and e-loyalty for fashion e-retailers in Spain. J. Retail. Consum. Serv. 2020, 57, 102201. [Google Scholar] [CrossRef]
- Dabija, D.C. Enhancing green loyalty towards apparel retail stores: A cross-generational analysis on an emerging market. J. Open Innov. Technol. Mark. Complex. 2018, 4, 8. [Google Scholar] [CrossRef]
- Ahmad, A.; Madi, Y.; Abuhashesh, M.M.; Nusairat, N.; Masa’deh, R. The Knowledge, Attitude, and Practice of the Adoption of Green Fashion Innovation. J. Open Innov. Technol. Mark. Complex. 2020, 6, 107. [Google Scholar] [CrossRef]
- Lee, S.-H.; Workman, J. How Do Face Consciousness and Public Self-Consciousness Affect Consumer Decision-Making? J. Open Innov. Technol. Mark. Complex. 2020, 6, 144. [Google Scholar] [CrossRef]
- Shahzad, M.F.; Khan, K.I.; Saleem, S.; Rashid, T. What Factors Affect the Entrepreneurial Intention to Start-Ups? The Role of Entrepreneurial Skills, Propensity to Take Risks, and Innovativeness in Open Business Models. J. Open Innov. Technol. Mark. Complex. 2021, 7, 173. [Google Scholar] [CrossRef]
- Lee, S.-H.; Workman, J.E. Compulsive buying and branding phenomena. J. Open Innov. Technol. Mark. Complex. 2015, 1, 3. [Google Scholar] [CrossRef]
- Le, Q.A.; Tran, V.A.; Nguyen Duc, B.L. The Belt and Road Initiative and Its Perceived Impacts on the Textile and Garment Industry of Vietnam. J. Open Innov. Technol. Mark. Complex. 2019, 5, 59. [Google Scholar] [CrossRef]
- Tsakalidis, G.; Vergidis, K. A Roadmap to Critical Redesign Choices That Increase the Robustness of Business Process Redesign Initiatives. J. Open Innov. Technol. Mark. Complex. 2021, 7, 178. [Google Scholar] [CrossRef]
- Patrício, V.; Lopes da Costa, R.; Pereira, L.; António, N. Project Management in the Development of Dynamic Capabilities for an Open Innovation Era. J. Open Innov. Technol. Mark. Complex. 2021, 7, 164. [Google Scholar] [CrossRef]
- Rodionov, D.; Zaytsev, A.; Konnikov, E.; Dmitriev, N.; Dubolazova, Y. Modeling Changes in the Enterprise Information Capital in the Digital Economy. J. Open Innov. Technol. Mark. Complex. 2021, 7, 166. [Google Scholar] [CrossRef]
- Kokins, G.; Straujuma, A.; Lapiņa, I. The Role of Consumer and Customer Journeys in Customer Experience Driven and Open Innovation. J. Open Innov. Technol. Mark. Complex. 2021, 7, 185. [Google Scholar] [CrossRef]
- García-Salirrosas, E.E.; Gordillo, J.M. Brand Personality as a Consistency Factor in the Pillars of CSR Management in the New Normal. J. Open Innov. Technol. Mark. Complex. 2021, 7, 134. [Google Scholar] [CrossRef]
- Iqbal, M.; Suzianti, A. New Product Development Process Design for Small and Medium Enterprises: A Systematic Literature Review from the Perspective of Open Innovation. J. Open Innov. Technol. Mark. Complex. 2021, 7, 153. [Google Scholar] [CrossRef]
- Rodrigues, R.G.; Silva, R.; Leal, C.; Mainardes, E.W. Marketing Differences Study Motivations between Luso and Brazil Students. J. Open Innov. Technol. Mark. Complex. 2021, 7, 124. [Google Scholar] [CrossRef]
- Ong, A.K.; Prasetyo, Y.T.; Libiran, M.A.; Lontoc, Y.M.; Lunaria, J.A.; Manalo, A.M.; Miraja, B.A.; Young, M.N.; Chuenyindee, T.; Persada, S.F.; et al. Consumer preference analysis on attributes of milk tea: A conjoint analysis approach. Foods 2021, 10, 1382. [Google Scholar] [CrossRef]
- Ong, A.K.; Prasetyo, Y.T.; Young, M.N.; Diaz, J.F.; Chuenyindee, T.; Kusonwattana, P.; Yuduang, N.; Nadlifatin, R.; Redi, A.A. Students’ preference analysis on online learning attributes in industrial engineering education during the covid-19 pandemic: A conjoint analysis approach for sustainable industrial engineers. Sustainability 2021, 13, 8339. [Google Scholar] [CrossRef]
- Gaudenzi, B.; Mola, L.; Rossignoli, C. Hitting or missing the target: Resources and capabilities for alternative e-commerce pathways in the fashion industry. Ind. Mark. Manag. 2021, 93, 124–136. [Google Scholar] [CrossRef]
- Brydges, T. Closing the loop on take, make, waste: Investigating circular economy practices in the Swedish fashion industry. J. Clean. Prod. 2021, 293, 126245. [Google Scholar] [CrossRef]
Publisher’s Note: MDPI stays neutral with regard to jurisdictional claims in published maps and institutional affiliations. |
© 2021 by the authors. Licensee MDPI, Basel, Switzerland. This article is an open access article distributed under the terms and conditions of the Creative Commons Attribution (CC BY) license (https://creativecommons.org/licenses/by/4.0/).




