Continuance Intention of E-Learning: The Condition and Its Connection with Open Innovation
Abstract
1. Introduction
2. Literature Review
2.1. Expectation-Confirmation Model of IS Continuance
2.2. Information System Success Model
2.3. Sociability Quality
2.4. Teacher Self-Efficacy
2.5. Structural Equation Modeling (SEM)
2.6. IPA-Kano Model Integration
3. Materials and Methods
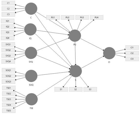
3.1. Framework Development
3.2. Sample
4. Results
4.1. Model Test Results
4.2. Regression Analysis
4.3. Strategy Recommendations Analysis
- Information Quality
- (a)
- Improve quality of information, especially through accuracy and timeliness.
- (b)
- Provide and enhance learning materials backed by main and support references.
- (c)
- Improve ease of understanding e-learning applications through, for instance, use of icons, symbols, illustrations, and wording easily understood by both students and teachers.
- Quality System
- (d)
- Provide facilities that support e-learning success, for instance, assignment collection mechanisms, assessment, and student attendance tracking.
- (e)
- Provide tools and features for visual presentations and online discussion rooms that can support learning activities anywhere, anytime.
- (f)
- Provide electronic devices, for instance, computers and laptops, to schools that do not have such equipment.
- (g)
- Provide free Internet access with powerful servers to teachers and students in e-learning programs.
- Teachers’ Self-efficacy
- (h)
- Increase teacher awareness of creating a positive learning atmosphere through, for instance, their ability to understand student needs and to motivate, pay attention to, and respect students.
- (i)
- Organize professional development training to facilitate teachers’ perception and implementation of e-learning’s usefulness.
- (j)
- Advance professional development through certification of qualified, competent e-learning teachers who, for instance, understand learning materials and are able to implement instructional design and learning.
5. Discussion: IPA Recommendations by Quadrant, Kano Classifications, and Open Innovation
5.1. Strategies Based on IPA Recommendations by Quadrant
5.2. Kano Classifications
5.3. Continuance Intention of E-Learning and Open Innovation
6. Conclusions and Limitations
6.1. Conclusions
6.2. Limitations
- Future research can expand the number of research respondents to make it more even so that it can reflect the situation and conditions for each province and also segment research results based on demographic, behavioural, psychographic, and experience using e-learning by the respondents to deepen the results of the analysis.
- Subsequent research can obtain expert selection from the government division authorized and expert teachers who are more experienced in e-learning exploration and traditional learning with longer experience for validation strategy recommendations.
- Future research can focus on specific types of e-learning so that the results can be more focused.
Author Contributions
Funding
Data Availability Statement
Conflicts of Interest
References
- Wadhwani, P.; Gankar, S. E-learning Market Trends 2020–2026|Global Research Report. 2020. Available online: https://www.gminsights.com/industry-analysis/elearning-market-size (accessed on 6 January 2021).
- Katadata. Empat Juta Pengajar Melakukan Pembelajaran Jarak Jauh. 2020. Available online: https://databoks.katadata.co.id/datapublish/2020/05/05/empat-juta-pengajar-melakukan-pembelajaran-jarak-jauh# (accessed on 6 January 2021).
- Katadata. Pandemi Covid-19, Puluhan Juta Murid Belajar di Rumah. In Katadata.Co.Id. 2020. Available online: https://databoks.katadata.co.id/datapublish/2020/05/05/pandemi-covid-19-puluhan-juta-siswa-belajar-di-rumah (accessed on 6 January 2021).
- Hung, M.C.; Chang, I.C.; Hwang, H.G. Exploring academic teachers’ continuance toward the web-based learning system: The role of causal attributions. Comput. Educ. 2011, 57, 1530–1543. [Google Scholar] [CrossRef]
- Wartakota.com. Mendikbud Nadiem Makarim Permanenkan Belajar dari Rumah Meski Pandemi Covid Sudah Berakhir-Warta Kota. 2020. Available online: https://wartakota.tribunnews.com/2020/07/03/mendikbud-nadiem-makarim-permanenkan-belajar-dari-rumah-meski-pandemi-covid-sudah-berakhir (accessed on 6 January 2021).
- Suhartono, S. Blended learning approach initiating application instructional media such as books, globes, and other. J. Kreat. 2017, 7, 177–188. [Google Scholar]
- Petruzzellis, L.; D’Uggento, A.M.; Romanazzi, S. Student satisfaction and quality of service in Italian universities. Manag. Serv. Qual. 2006, 16, 349–364. [Google Scholar] [CrossRef]
- Anastasiades, P.S. Distance learning in elementary schools in Cyprus: The evaluation methodology and results. Comput. Educ. 2003, 40, 17–40. [Google Scholar] [CrossRef]
- Al-Maroof, R.S.; Salloum, S.A. An integrated model of continuous intention to use of google classroom. In Recent Advances in Intelligent Systems and Smart Applications; Hassanien, A.E., Shaalan, K., Al-Emran, M., Eds.; Springer: Berlin/Heidelberg, Germany, 2020; pp. 311–335. Available online: https://link.springer.com/chapter/10.1007/978-3-030-47411-9_18 (accessed on 6 January 2021).
- Venter, M.; Swart, A.J. An integrated model for the continuous use intention of Microsoft Office simulation software. In Proceedings of the IEEE Global Engineering Education Conference, EDUCON, Canary Islands, Spain, 18–20 April 2018; pp. 320–329. [Google Scholar] [CrossRef]
- Bhattacherjee, A. Understanding information systems continuance: An expectation-confirmation model. MIS Q. 2001, 25, 351–370. [Google Scholar] [CrossRef]
- Lin, W.S.; Wang, C.H. Antecedences to continued intentions of adopting e-learning system in blended learning instruction: A contingency framework based on models of information system success and task-technology fit. Comput. Educ. 2012, 58, 88–99. [Google Scholar] [CrossRef]
- DeLone, W.H.; McLean, E.R. Information systems success: The quest for the dependent variable. Uncertain Supply Chain Manag. 1992, 19, 9–30. [Google Scholar] [CrossRef]
- DeLone, W.H.; McLean, E.R. The DeLone and McLean model of information systems success: A ten-year update. J. Manag. Inf. Syst. 2003, 19, 9–30. [Google Scholar] [CrossRef]
- Salam, M.; Farooq, M.S. Does sociability quality of web-based collaborative learning information system influence students’ satisfaction and system usage? Int. J. Educ. Technol. High. Educ. 2020, 17, 26. [Google Scholar] [CrossRef]
- Fryer, L.K.; Bovee, H.N. Supporting students’ motivation for e-learning: Teachers matter on and offline. Internet High. Educ. 2016, 30, 21–29. [Google Scholar] [CrossRef]
- Parmenter, L. Achieving equity and quality in Japanese elementary schools: Balancing the roles of state, teachers, and students. Front. Educ. China 2016, 11, 272–298. [Google Scholar] [CrossRef][Green Version]
- Dellinger, A.B.; Bobbett, J.J.; Olivier, D.F.; Ellett, C.D. Measuring teachers’ self-efficacy beliefs: Development and use of the TEBS-Self. Teach. Teach. Educ. 2008, 24, 751–766. [Google Scholar] [CrossRef]
- González, A.; Conde, Á.; Díaz, P.; García, M.; Ricoy, C. Instructors’ teaching styles: Relation with competences, self-efficacy, and commitment in pre-service teachers. High. Educ. 2018, 75, 625–642. [Google Scholar] [CrossRef]
- Chin, W.W. Issues and opinion on structural equation modeling. MIS Q. Manag. Inf. Syst. 1998, 22, vii–xvi. Available online: https://www.jstor.org/stable/249674?seq=1 (accessed on 6 January 2021).
- Hair, J.F.; Hult GT, M.; Ringle, C.M.; Sarstedt, M. A Primer on Partial Least Squares Structural Equation Modeling (PLS-SEM); Sage: Thousand Oaks, CA, USA, 2017; Volume 51. [Google Scholar]
- Sampson, S.; Showalter, M. The Performance-Importance Response Function: Observations and Implications. Serv. Ind. J. 1999, 19, 1–25. [Google Scholar] [CrossRef]
- Kano, N. Attractive quality and must-be quality. Hinshitsu (Qual. J. Jpn. Soc. Qual. Control) 1984, 14, 39–48. [Google Scholar]
- Kuo, Y.F.; Chen, J.Y.; Deng, W.J. IPA-Kano model: A new tool for categorising and diagnosing service quality attributes. Total Qual. Manag. Bus. Excell. 2012, 23, 731–748. [Google Scholar] [CrossRef]
- Barclay, D.; Higgins, C.; Thompson, R. The Partial Least Squares (PLS) Approach to Casual Modeling: Personal Computer Adoption ans Use as an Illustration. Technol. Stud. 1995, 2, 285–290. [Google Scholar]
- Cronbach, L.J. Coefficient alpha and the internal structure of tests. Psychometrika 1951, 16, 297–334. [Google Scholar] [CrossRef]
- Bøe, T.; Gulbrandsen, B.; Sørebø, O. How to stimulate the continued use of ICT in higher education: Integrating Information Systems Continuance Theory and agency theory. Comput. Hum. Behav. 2015, 50, 375–384. [Google Scholar] [CrossRef]
- Chen, C.P.; Lai, H.M.; Ho, C.Y. Why do teachers continue to use teaching blogs? The roles of perceived voluntariness and habit. Comput. Educ. 2015, 82, 236–249. [Google Scholar] [CrossRef]
- Cheng, Y.M. A hybrid model for exploring the antecedents of cloud ERP continuance: Roles of quality determinants and task-technology fit. Int. J. Web Inf. Syst. 2019, 15, 215–235. [Google Scholar] [CrossRef]
- Cheng, Y.M. Investigating medical professionals’ continuance intention of the cloud-based e-learning system: An extension of expectation–confirmation model with flow theory. J. Enterp. Inf. Manag. 2020. [Google Scholar] [CrossRef]
- Molinillo, S.; Anaya-Sánchez, R.; Aguilar-Illescas, R.; Vallespín-Arán, M. Social media-based collaborative learning: Exploring antecedents of attitude. Internet High. Educ. 2018, 38, 18–27. [Google Scholar] [CrossRef]
- Motaghian, H.; Hassanzadeh, A.; Moghadam, D.K. Factors affecting university instructors’ adoption of web-based learning systems: Case study of Iran. Comput. Educ. 2013, 61, 158–167. [Google Scholar] [CrossRef]
- On, N.; Ryu, G.M.; Koh, M.J.; Lee, J.R.; Kim, N.G. An empirical study on the intention to reuse computational science and engineering platforms: A case study of EDISON. Ksii Trans. Internet Inf. Syst. 2020, 14, 3437–3456. [Google Scholar] [CrossRef]
- Hiele, T.M.; Widjaja, A.E.; Chen, J.V.; Hariguna, T. Investigating students’ collaborative work to continue to use the social networking site. Int. J. Adv. Trends Comput. Sci. Eng. 2019, 8, 375–386. [Google Scholar] [CrossRef]
- Roberts, N.; Galluch, P.S.; Dinger, M.; Grover, V. Absorptive capacity and information systems research: Review, synthesis, and directions for future research. MIS Q. 2012, 36, 625–648. [Google Scholar] [CrossRef]
- Zain, M.Z.B.M.; Hussin, A.R.B.C. Development of instrument for assessing information systems continuance use. ACM Int. Conf. Proceeding Ser. 2019, 213–217. [Google Scholar] [CrossRef]
- Chesbrough, W.; Vanhaverbeke, J. West, Open Innovation: Researching a New Paradigm; Oxford University Press: Oxford, UK, 2006. [Google Scholar]
- Cui, T.; Wu, Y.; Tong, Y. Exploring ideation and implementation openness in open innovation projects: IT-enabled absorptive capacity perspective. Inf. Manag. 2018, 55, 576–587. [Google Scholar] [CrossRef]
- Enkel, E.; Gassmann, O.; Chesbrough, H. Open R&D and open innovation: Exploring the phenomenon. RD Manag. 2009, 39, 311–316. [Google Scholar] [CrossRef]
- Venkatesh, V. Technology acceptance model 3 and a research agenda on interventions. Decis. Sci. 2008, 39, 273–315. [Google Scholar] [CrossRef]
- Zammuto, R.F.; Griffith, T.L.; Majchrzak, A.; Dougherty, D.J.; Faraj, S. Information technology and the changing fabric of organization. Organiz. Sci. 2007, 18, 749–762. [Google Scholar] [CrossRef]
- Malhotra, A.; Gosain, S.; Sawy, O.A.E. Absorptive capacity configurations in supply chains: Gearing for partner-enabled market knowledge creation. MIS Q. 2005, 7, 145–187. [Google Scholar] [CrossRef]




| Hypothesis | Description |
|---|---|
| H1 | Confirmation positively affects perceived usefulness. |
| H2 | Confirmation positively affects satisfaction. |
| H3 | Information quality positively affects perceived usefulness. |
| H4 | Information quality positively affects satisfaction. |
| H5 | System quality positively affects perceived usefulness. |
| H6 | System quality positively affects satisfaction. |
| H7 | Sociability quality positively affects satisfaction. |
| H8 | Teacher self-efficacy positively affects satisfaction. |
| H9 | Perceived usefulness positively affects satisfaction. |
| H10 | Perceived usefulness positively affects continuance intention. |
| H11 | Satisfaction positively affects continuance intention. |
| Variable | List of Questions |
|---|---|
| Confirmation | E-learning fulfills my need in delivering effective learning |
| E-learning supports my teaching activities more than expected | |
| Overall, most of my expectations for using e-learning in education have been confirmed | |
| Information Quality | E-learning provides accurate information |
| E-learning provides information in a timely manner. | |
| E-learning provides me with information contained on the relevant platform/according to my needs | |
| E-learning provides me with information that is easy to understand | |
| System Quality | E-learning allows me to control my teaching activities |
| E-learning can be used flexibly in a specific time and context | |
| E-learning provides the functionality I need to conduct my teaching activities successfully | |
| I have sufficient software and hardware to use e-learning | |
| Sociability Quality | E-learning allows me to easily contact my students. |
| E-learning facilitates sharing of information and documents with my students | |
| I can easily communicate my ideas/opinions | |
| Teachers’ Self-Efficacy | I believe I understand very well about the teaching material. |
| I understand the needs of each student individually. | |
| I believe I can motivate students who show low interests in using e-learning | |
| I believe I can respond quickly and efficiently to student needs by using e-learning | |
| I can control disturbing behavior in online classes | |
| Perceived Usefulness | Using e-learning improves the quality of my teaching |
| The use of e-learning increases my productivity as a teacher | |
| The use of e-learning increases my effectiveness in my educational work | |
| Overall, the use of e-learning is useful in my work as a teacher | |
| Satisfaction | I am satisfied with my decision to use e-learning |
| I thought I was doing the right thing by deciding to use e-learning | |
| I am quite happy with using the e-learning system | |
| Continuance Intention | Regardless of government policies, I intend to continue and even increase the use of e-learning in primary education next year |
| Regardless of government policy, I have the intention to use e-learning frequently in the future. | |
| Regardless of government policy, I would advise my peers to use e-learning. |
| Hypotheses | Original Sample | Sample Mean | Standard Deviation | T Statistics | p Values | Status | |
|---|---|---|---|---|---|---|---|
| H1 | Confirmation → Perceived Usefulness | 0.118 | 0.119 | 0.071 | 1.671 | 0.095 | Rejected |
| H2 | Confirmation → Satisfaction | 0.147 | 0.145 | 0.049 | 2.999 | 0.003 | Accepted |
| H3 | Information Quality → Perceived Usefulness | 0.313 | 0.310 | 0.076 | 4.096 | 0.000 | Accepted |
| H4 | Information Quality → Satisfaction | 0.048 | 0.048 | 0.065 | 0.728 | 0.467 | Rejected |
| H5 | System Quality → Perceived Usefulness | 0.430 | 0.433 | 0.064 | 6.749 | 0.000 | Accepted |
| H6 | System Quality → Satisfaction | 0.119 | 0.116 | 0.056 | 2.109 | 0.035 | Accepted |
| H7 | Sociability Quality → Satisfaction | 0.064 | 0.071 | 0.058 | 1.107 | 0.269 | Rejected |
| H8 | Teacher Self-Efficacy → Satisfaction | 0.159 | 0.159 | 0.047 | 3.353 | 0.001 | Accepted |
| H9 | Perceived Usefulness → Satisfaction | 0.487 | 0.483 | 0.063 | 7.675 | 0.000 | Accepted |
| H10 | Perceived Usefulness → Continuance Intention | 0.035 | 0.038 | 0.113 | 0.313 | 0.755 | Rejected |
| H11 | Satisfaction → Continuance Intention | 0.632 | 0.630 | 0.103 | 6.128 | 0.000 | Accepted |
| Measured Variable | Measured Variable Regression | Latent Variables | Latent Variable Regression |
|---|---|---|---|
| C1 | 0.874 | Confirmation | 0.118 (PU) 0.147 (S) |
| C2 | 0.914 | ||
| C3 | 0.864 | ||
| IQ1 | 0.865 | Information Quality | 0.313 (PU) 0.048(S) |
| IQ2 | 0.913 | ||
| IQ3 | 0.907 | ||
| IQ4 | 0.827 | ||
| PU1 | 0.871 | Perceived Usefulness | 0.487 (S) 0.035 (CI) |
| PU2 | 0.914 | ||
| PU3 | 0.899 | ||
| PU4 | 0.862 | ||
| S1 | 0.919 | Satisfaction | 0.632 (CI) |
| S2 | 0.928 | ||
| S3 | 0.912 | ||
| SYQ1 | 0.808 | System Quality | 0.430 (PU) 0.119 (S) |
| SYQ2 | 0.725 | ||
| SYQ3 | 0.838 | ||
| SYQ4 | 0.710 |
| Attributes | IPA Results | Kano Results | IPA-Kano Category |
|---|---|---|---|
| a | Concentrate here | One-dimensional | Defenseless strategy point |
| b | Concentrate here | One-dimensional | Defenseless strategy point |
| c | Keep up the good work | Must-be | Survival |
| d | Keep up the good work | One-dimensional | Major Weapons |
| e | Keep up the good work | Indifferent | Elimination |
| f | Concentrate here | One-dimensional | Defenseless strategy point |
| g | Low priority | Indifferent | Elimination |
| h | Concentrate here | One-dimensional | Defenseless strategy point |
| i | Keep up the good work | One-dimensional | Major Weapons |
| j | Low priority | Indifferent | Elimination |
| Attribute | Strategy | Improvement Priority |
|---|---|---|
| a | Improve quality of information, especially through accuracy and timeliness. | 1 |
| b | Provide and enhance learning materials that are equipped with main references and support references. | 1 |
| f | Provide electronic devices, for instance, computers and laptops, to schools that do not have facilities. | 1 |
| h | Increase teacher awareness of creating a positive learning atmosphere, for instance, teachers’ ability to understand student needs and to motivate, pay attention to, and respect students. | 1 |
| Attribute | Strategy | Keep-Up-the-Good Work Priority |
|---|---|---|
| c | Improve ease of understanding e-learning applications, for instance, through use of icons, symbols, illustrations, and wording easily understood by both students and teachers. | 1 |
| d | Provide facilities that support e-learning success, for instance, assignment collection mechanisms, assessment, and student attendance tracking. | 2 |
| i | Organize professional development training to facilitate teachers’ perception and implementation of e-learning’s usefulness. | 2 |
Publisher’s Note: MDPI stays neutral with regard to jurisdictional claims in published maps and institutional affiliations. |
© 2021 by the authors. Licensee MDPI, Basel, Switzerland. This article is an open access article distributed under the terms and conditions of the Creative Commons Attribution (CC BY) license (http://creativecommons.org/licenses/by/4.0/).
Share and Cite
Suzianti, A.; Paramadini, S.A. Continuance Intention of E-Learning: The Condition and Its Connection with Open Innovation. J. Open Innov. Technol. Mark. Complex. 2021, 7, 97. https://doi.org/10.3390/joitmc7010097
Suzianti A, Paramadini SA. Continuance Intention of E-Learning: The Condition and Its Connection with Open Innovation. Journal of Open Innovation: Technology, Market, and Complexity. 2021; 7(1):97. https://doi.org/10.3390/joitmc7010097
Chicago/Turabian StyleSuzianti, Amalia, and Sabrina Ayu Paramadini. 2021. "Continuance Intention of E-Learning: The Condition and Its Connection with Open Innovation" Journal of Open Innovation: Technology, Market, and Complexity 7, no. 1: 97. https://doi.org/10.3390/joitmc7010097
APA StyleSuzianti, A., & Paramadini, S. A. (2021). Continuance Intention of E-Learning: The Condition and Its Connection with Open Innovation. Journal of Open Innovation: Technology, Market, and Complexity, 7(1), 97. https://doi.org/10.3390/joitmc7010097

