How Big Data Analytics Boosts Organizational Performance: The Mediating Role of the Sustainable Product Development
Abstract
1. Introduction
1.1. Literature Review
1.1.1. Resource-Based View (RBV)
1.1.2. Big Data
1.1.3. Big Data Analytics (BDA)
1.1.4. BDA Management Capability
1.1.5. BDA Technology Capability
1.1.6. BDA Talent Capability
1.1.7. Sustainable Product Development
1.1.8. Environment
1.1.9. Social
1.1.10. Economy
1.1.11. Organizational Performance
1.2. Hypothesis Development
1.2.1. Big Data Analytics and Sustainable Product Development
1.2.2. Sustainable Product Development and Organizational Performance
1.2.3. Mediating Role of Sustainable Product Development
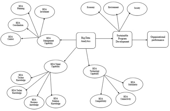
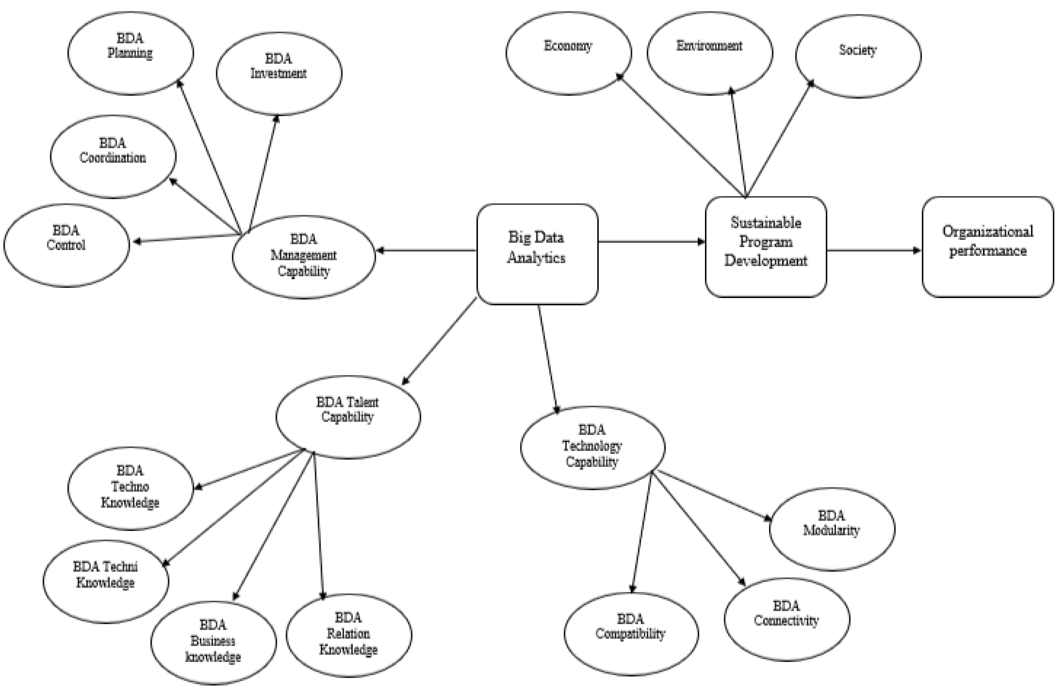
2. Materials and Methods
Construction of the Hierarchal Component Model
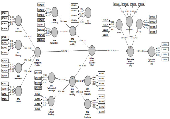
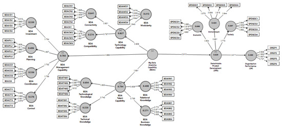
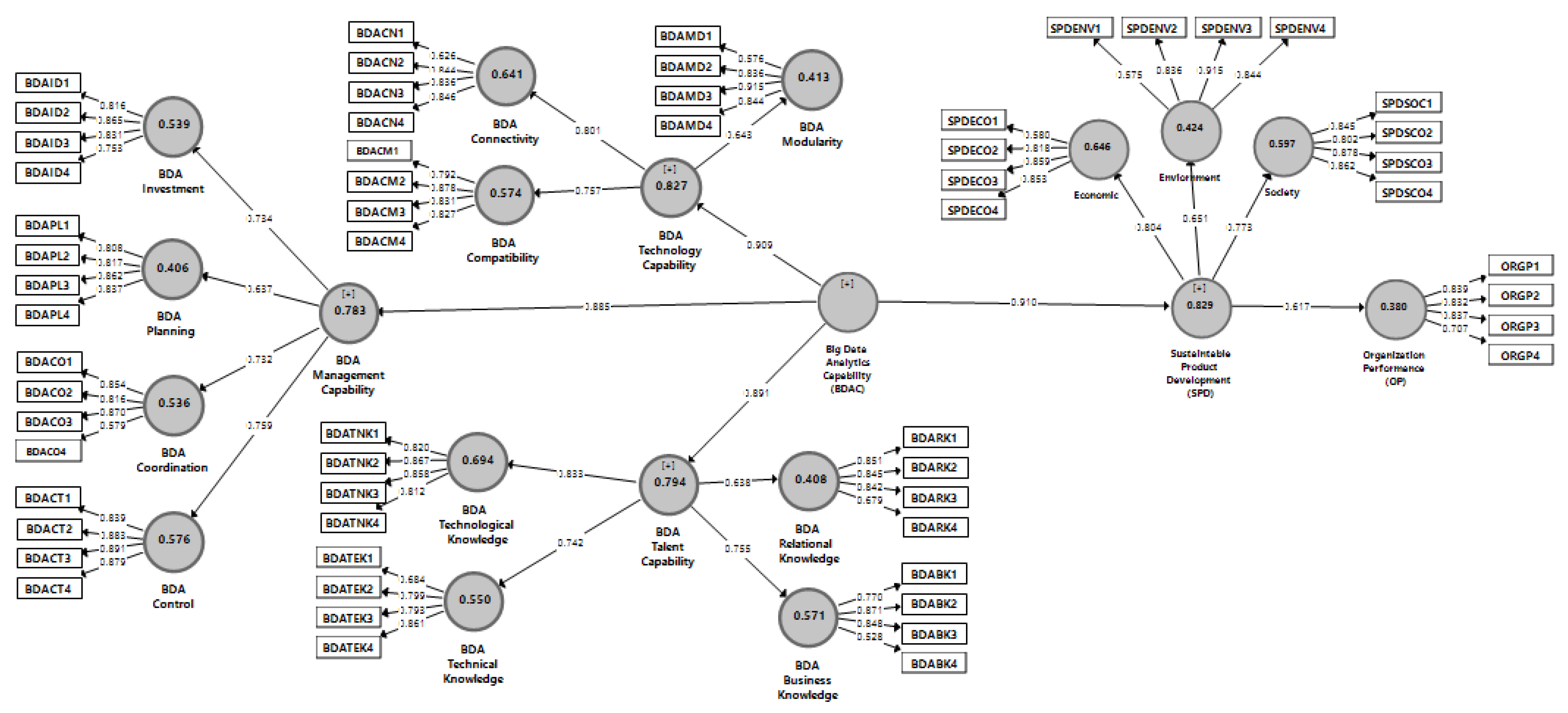
3. Results
3.1. Measurement Model
3.2. Structural Model
4. Discussion
4.1. Theoretical Contribution
4.2. Managerial Contribution
5. Conclusions
Limitation and Future Directions
Author Contributions
Funding
Conflicts of Interest
Appendix A
| Constructs | Items |
|---|---|
| Big data analytics Planning | We continuously examine the innovative opportunities for the strategic use of big data analytics. |
| We enforce adequate plans for the introduction and utilization of big data analytics. | |
| We perform big data analytics planning processes in systematic and formalized ways. | |
| We frequently adjust big data analytics plans to better adapt to changing conditions | |
| Big data analytics Investment decision | When we make big data analytics investment decisions, we think about and estimate the effect they will have on the productivity of the employees’ work |
| When we make big data analytics investment decisions, we considerand project about how much these options will help end-users make quicker decisions. | |
| When we make big data analytics investment decisions, we thinkabout and estimate the cost of training that end-users will need. | |
| When we make big data analytics investment decisions, we considerand estimate the time managers will need to spend overseeing thechange | |
| Big data analytics Coordination | In our organization, business analysts and line people meet frequently to discuss important issues both formally and informally. |
| In our organization, business analysts and line people from various departments frequently attend cross-functional meetings. | |
| In our organization, business analysts and line people coordinatetheir efforts harmoniously. | |
| In our organization, information is widely shared between businessanalysts and line people so that those who make decisions or perform jobs have access to all available know-how | |
| Big data analytics Control | In our organization, the responsibility for big data analytics development is clear. |
| We are confident that big data analytics project proposals areproperly appraised. | |
| We constantly monitor the performance of the big data analytics function. | |
| Our analytics department is clear about its performance criteria. | |
| Connectivity | Compared to rivals within our industry, our organization has the foremost available analytics systems. |
| All remote, branch, and mobile offices are connected to the central office for analytics. | |
| Our organization utilizes open systems network mechanisms to boost analytics connectivity | |
| There are no identifiable communications bottlenecks within our organization when sharing analytics insights. | |
| Compatibility | Software applications can be easily transported and used across multiple analytics platforms. |
| Our user interfaces provide transparent access to all platforms and applications. | |
| Analytics-driven information is shared seamlessly across our organization, regardless of the location. | |
| Our organization provides multiple analytics interfaces or entry pointsfor external end-users. | |
| Modularity | Reusable software modules are widely used in new analytics modeldevelopment |
| End-users utilize object-oriented tools to create their own analyticsapplications. | |
| Object-oriented technologies are utilized to minimize the development time for new analytics applications. | |
| Applications can be adapted to meet a variety of needs duringanalytics tasks | |
| Technical Knowledge | Our analytics personnel are very capable in terms of programmingskills. |
| Our analytics personnel are very capable in terms of managing project life cycles. | |
| Our analytics personnel are very capable in the areas of data andnetwork management and maintenance. | |
| Our analytics personnel create very capable decision support systemsdriven by analytics. | |
| Technology Management Knowledge | Our analytics personnel show superior understanding of technologicaltrends. |
| Our analytics personnel show superior ability to learn new technologies. | |
| Our analytics personnel are very knowledgeable about the criticalfactors for the success of our organization. | |
| Our analytics personnel are very knowledgeable about the role of bigdata analytics as a means, not an end. | |
| Business Knowledge | Our analytics personnel understand our organization’s policies and plans at a very high level. |
| Our analytics personnel are very capable in interpreting businessproblems and developing appropriate technical solutions. | |
| Our analytics personnel are very knowledgeable about businessfunctions | |
| Our analytics personnel are very knowledgeable about the businessenvironment. | |
| Relational Knowledge | Our analytics personnel are very capable in terms of planning, organizing, and leading projects. |
| Our analytics personnel are very capable in terms of planning andexecuting work in a collective environment. | |
| Our analytics personnel are very capable in terms of teaching others | |
| Our analytics personnel work closely with customers and maintain productive user/client relationships. | |
| Organizational performance | Using big data analytics improved ____ during the last 3 years relative to competitors: |
| Customer retention | |
| Sales growth | |
| Profitability | |
| Return on investment | |
| Social | Our firm believes in gender equality |
| Our firm pays significant attention to the mortality rate of the daily wage workers children | |
| Our firm believes in poverty reduction | |
| Our firm pays significant attention to the nutritional status of the meal served in the canteen | |
| Environmental performance | Our organization has adopted adequate measures for reduction of air emissions |
| Our organization has adopted adequate measures for re-cycling waste water | |
| Our organization has adopted adequate measures to prevent discharge of solid waste | |
| Our organization has adopted adequate measures to prevent consumption of hazardous harmful toxic materials | |
| Economic | Decrease of cost for materials purchasing |
| Decrease of cost for energy consumption | |
| Decrease of fee for waste treatment | |
| Decrease of fee for waste discharge |
References
- Song, Y.; Guo, S.; Zhang, M. Assessing customers’ perceived value of the anti-haze cosmetics under haze pollution. Sci. Total Environ. 2019, 685, 753–762. [Google Scholar] [CrossRef] [PubMed]
- Mao, G.; Huang, N.; Chen, L.; Wang, H. Research on biomass energy and environment from the past to the future: A bibliometric analysis. Sci. Total Environ. 2018, 635, 1081–1090. [Google Scholar] [CrossRef] [PubMed]
- Jamal, S. Pakistan Air Pollution Is a ‘Public Health Emergency’. Pakistan–Gulf News. Gulf News Asia. 2018. Available online: https://gulfnews.com/world/asia/pakistan/pakistan-air-pollution-is-a-public-health-emergency-1.60607482 (accessed on 7 October 2019).
- Olugu, E.U.; Wong, K.Y.; Shaharoun, A.M. A Comprehensive Approach in Assessing the Performance of an Automobile Closed-Loop Supply Chain. Sustainability 2010, 2, 871–889. [Google Scholar] [CrossRef]
- Lettice, F.; Wyatt, C.; Evans, S. Buyer–supplier partnerships during product design and development in the global automotive sector: Who invests, in what and when? Int. J. Prod. Econ. 2010, 127, 302–319. [Google Scholar] [CrossRef]
- Xia, X.; Govindan, K.; Zhu, Q. Analyzing internal barriers for automotive parts remanufacturers in China using grey-DEMATEL approach. J. Clean. Prod. 2015, 87, 811–825. [Google Scholar] [CrossRef]
- Kushwaha, G.S.; Sharma, N.K. Green initiatives: A step towards sustainable development and firm’s performance in the automobile industry. J. Clean. Prod. 2016, 121, 116–129. [Google Scholar] [CrossRef]
- Pakistan & Gulf Economist. Overview of auto sector of Pakistan—Pakistan & Gulf Economist. 2019. Available online: https://www.pakistangulfeconomist.com/2019/01/14/overview-of-auto-sector-of-pakistan/ (accessed on 11 December 2020).
- The News International. Automobile Sector Stares at 40–60pc Skid in Sales, 150,000 Job Cuts. 2019. Available online: https://www.thenews.com.pk/print/502153-automobile-sector-stares-at-40-60pc-skid-in-sales-150-000-job-cuts (accessed on 11 December 2020).
- The News International. Pakistan Auto Industry in Worst Crisis. 2019. Available online: https://www.thenews.com.pk/print/498262-pakistan-auto-industry-in-worst-crisis (accessed on 11 December 2020).
- Abubakar, S.M. Pakistan 7th Most Vulnerable Country to Climate Change, Says Germanwatch-Pakistan-DAWN.COM. 2017. Available online: https://www.dawn.com/news/1369425 (accessed on 11 December 2020).
- Zahra-Malik, M. In Lahore, Pakistan, Smog Has Become a ‘Fifth Season’—The New York Times. The New York Times. 2017. Available online: https://www.nytimes.com/2017/11/10/world/asia/lahore-smog-pakistan.html (accessed on 7 October 2019).
- CARTO. NO2 Hotspots. 2018. Available online: https://energydesk.carto.com/builder/4c2ece4f-3367-4432-a418-8ce61ca01801/embed (accessed on 11 December 2020).
- Khan, M.A.; Amir, A.P.; Ramay, S.A.; Ahmad, V. National Environmental, Economic and Development Study (NEEDS), Pakistan. 2011. Available online: https://unfccc.int/files/adaptation/application/pdf/pakistanneeds.pdf (accessed on 11 December 2020).
- Arshad, D.; Ullah, D.N.; Khan, B.; Javed, M.; Arslan, M.; Qureshi, M. Electric Vehicles in Pakistan: Policy Recommendation. LUMS Energy Institute & U.S.-Pakistan Center for Advanced Studies in Energy (USPCAS-E), Lums. 2019. Available online: http://web.lums.edu.pk/~eig/ev.html (accessed on 7 October 2019).
- Mishra, D.; Luo, Z.; Hazen, B.; Hassini, E.; Foropon, C. Organizational Capabilities That Enable Big Data and Predictive Analytics Diffusion and Organizational Performance: A Resource-Based Perspective. In Management Decision; Emerald Group Publishing Ltd. 2018. Available online: https://www.researchgate.net/publication/326108437_Organizational_capabilities_that_enable_big_data_and_predictive_analytics_diffusion_and_organizational_performance_A_resource-based_perspective (accessed on 7 October 2019).
- Constantiou, I.D.; Kallinikos, J. New games, new rules: Big data and the changing context of strategy. J. Inf. Technol. 2015, 30, 44–57. [Google Scholar] [CrossRef]
- Akter, S.; Wamba, S.F.; Gunasekaran, A.; Dubey, R.; Childe, S.J. How to improve firm performance using big data analytics capability and business strategy alignment? Int. J. Prod. Econ. 2016, 182, 113–131. [Google Scholar] [CrossRef]
- Barton, D.; Court, D. Making advanced analytics work for you. Harv. Bus. Rev. 2012, 90, 78–83. [Google Scholar]
- Davenport, T.H.; Harris, J.G. Competing on Analytics: The New Science of Winning; Harvard Business School Press Brighton: Boston, MA, USA, 2007. [Google Scholar]
- George, G.; Haas, M.R.; Pentland, A. Big Data and Management: From the Editors. Acad. Manag. J. 2014, 57, 321–326. [Google Scholar] [CrossRef]
- Mikalef, P.; Boura, M.; Lekakos, G.; Krogstie, J. Big data analytics and firm performance: Findings from a mixed-method approach. J. Bus. Res. 2019, 98, 261–276. [Google Scholar] [CrossRef]
- Himesh, S.; Prakasa Rao, E.V.S.; Gouda, K.C.; Ramesh, K.V.; Rakesh, V.; Mohapatra, G.N. Digital revolution and Big Data: A new revolution in agriculture. CAB Rev. Perspect. Agric. Vet. Sci. Nutr. Nat. Resour. 2018, 13. [Google Scholar] [CrossRef]
- Rizk, A.; Elragal, A. Data science: Developing theoretical contributions in information systems via text analytics. J. Big Data 2020, 7. [Google Scholar] [CrossRef]
- Gartner. Gartner Says Worldwide IT Spending on Pace to Grow 3.2 Percent in 2014. 2014. Available online: https://www.gartner.com/en/newsroom/press-releases/2014-04-02-gartner-says-worldwide-it-spending-on-pace-to-grow-3-percent-in-2014 (accessed on 11 December 2020).
- Columbus, L. 84% of Enterprises See Big Data Analytics Changing Their Industries’ Competitive Landscapes in the Next Year. Forbes. 2014. Available online: https://www.forbes.com/sites/louiscolumbus/2014/10/19/84-of-enterprises-see-big-data-analytics-changing-their-industries-competitive-landscapes-in-the-next-year/?sh=335f530417de (accessed on 7 October 2019).
- Kiron, D.; Prentice, P.; Ferguson, R. The analytics mandate. MIT Sloan Manag. Rev. 2014, 51, 1–25. [Google Scholar]
- Columbus, L. Making Analytics Accountable: 56% of Executives Expect Analytics to Contribute to 10% or More Growth in 2014, Forbes. 2014. Available online: https://abogadoaly.wordpress.com/2014/12/10/making-analytics-accountable-56-of-executives-expect-analytics-to-contribute-to-10-or-more-growth-in-2014/ (accessed on 7 October 2019).
- Salehan, M.; Kim, D. Predicting the performance of online consumer reviews: A sentiment mining approach to big data analytics. Decis. Support Syst. 2016, 81, 30–40. [Google Scholar] [CrossRef]
- Tan, K.H.; Zhan, Y. Improving new product development using big data: A case study of an electronics company. R D Manag. 2017, 47, 570–582. [Google Scholar] [CrossRef]
- Front Stream. The Three Pillars of Sustainability. 2020. Available online: https://www.frontstream.com/blog/the-three-pillars-of-sustainability (accessed on 7 October 2019).
- Jeble, S.; Dubey, R.; Childe, S.J.; Papadopoulos, T.; Roubaud, D.; Prakash, A. Impact of big data and predictive analytics capability on supply chain sustainability. Int. J. Logist. Manag. 2018, 29, 513–538. [Google Scholar] [CrossRef]
- Ahmad, H.M.A.H.; Iteng, R.; Saad, R.; Rahim, M.K.I.A. The criteria’s of sustainable product development and organizational performance. Int. J. Supply Chain Manag. 2018, 7, 497–501. [Google Scholar]
- Sharma, R.; Mithas, S.; Kankanhalli, A. Transforming decision-making processes: A research agenda for understanding the impact of business analytics on organisations. Eur. J. Inf. Syst. 2014, 23, 433–441. [Google Scholar] [CrossRef]
- Troilo, M.; Bouchet, A.; Urban, T.L.; Sutton, W.A. Perception, reality, and the adoption of business analytics: Evidence from North American professional sport organizations. Omega 2016, 59, 72–83. [Google Scholar] [CrossRef]
- Del Vecchio, P.; Mele, G.; Ndou, V.; Secundo, G. Open innovation and social big data for sustainability: Evidence from the tourism industry. Sustainability 2018, 10, 3215. [Google Scholar] [CrossRef]
- Ramanathan, R.; Philpott, E.; Duan, Y.; Cao, G. Adoption of business analytics and impact on performance: A qualitative study in retail. Prod. Plan. Control 2017, 28, 985–998. [Google Scholar] [CrossRef]
- Schuberth, F.; Rademaker, M.E.; Henseler, J. Estimating and assessing second-order constructs using PLS-PM: The case of composites of composites. Ind. Manag. Data Syst. 2020. [Google Scholar] [CrossRef]
- Sarstedt, M.; Hair, J.F.; Cheah, J.H.; Becker, J.M.; Ringle, C.M. How to specify, estimate, and validate higher-order constructs in PLS-SEM. Australas. Mark. J. 2019, 27, 197–211. [Google Scholar] [CrossRef]
- Barney, J. Firm Resources and Sustained Competitive Advantage. J. Manag. 1991, 17, 99–120. [Google Scholar] [CrossRef]
- Anwar, M.; Khan, S.Z.; Shah, S.Z.A. Big Data Capabilities and Firm’s Performance: A Mediating Role of Competitive Advantage. J. Inf. Knowl. Manag. 2018, 17, 1–28. [Google Scholar] [CrossRef]
- Amit, R.; Schoemaker, P.J.H. Strategic assets and organizational rent. Strateg. Manag. J. 2012, 14, 33–46. [Google Scholar] [CrossRef]
- Peppard, J.; Ward, J. The Strategic Management of Information Systems: Building a Digital Strategy, 4th ed.; John Wiley & Sons: Hoboken, NJ, USA, 2016. [Google Scholar]
- Peteraf, M.A.; Barney, J.B. Unraveling the resource-based tangle. Manag. Decis. Econ. 2003, 24, 309–323. [Google Scholar] [CrossRef]
- Barney, J.; Hesterly, W. Strategic Management and Competitive Advantage: Concepts; Prentice Hall: Englewood Cliffs, NJ, USA, 2012; Available online: https://www.worldcat.org/title/strategic-management-and-competitive-advantage-concepts-and-cases/oclc/297146325 (accessed on 7 October 2019).
- Erevelles, S.; Fukawa, N.; Swayne, L. Big Data consumer analytics and the transformation of marketing. J. Bus. Res. 2016, 69, 897–904. [Google Scholar] [CrossRef]
- Gunasekaran, A.; Papadopoulos, T.; Dubey, R.; Wamba, S.F.; Childe, S.J.; Hazen, B.; Akter, S. Big data and predictive analytics for supply chain and organizational performance. J. Bus. Res. 2017, 70, 308–317. [Google Scholar] [CrossRef]
- Wojcik, P. Exploring Links Between Dynamic Capabilities Perspective and Resource-Based View: A Literature Overview. Int. J. Manag. Econ. 2015, 45, 83–107. [Google Scholar] [CrossRef]
- Morgan, N.A.; Slotegraaf, R.J.; Vorhies, D.W. Linking marketing capabilities with profit growth. Int. J. Res. Mark. 2009, 26, 284–293. [Google Scholar] [CrossRef]
- Melville, N.; Kraemer, K.; Gurbaxani, V. Information technology and organizational performance: An integrative model of IT business value. MIS Q. 2004, 28, 283–322. [Google Scholar] [CrossRef]
- Delen, D.; Zolbanin, H.M. The analytics paradigm in business research. J. Bus. Res. 2018, 90, 186–195. [Google Scholar] [CrossRef]
- Chae, B.; Yang, C.; Olson, D.; Sheu, C. The impact of advanced analytics and data accuracy on operational performance: A contingent resource based theory (RBT) perspective The Impact of Advanced Analytics and Data Accuracy on Operational Performance: A Contingent Resource Based Theory (RBT) Per. Decis. Support Syst. 2014, 59, 119–126. [Google Scholar] [CrossRef]
- Kaufman, B.E. The RBV theory foundation of strategic HRM: Critical flaws, problems for research and practice, and an alternative economics paradigm. Hum. Resour. Manag. J. 2015, 25, 516–540. [Google Scholar] [CrossRef]
- Wu, S.J.; Melnyk, S.A.; Flynn, B.B. Operational Capabilities: The Secret Ingredient. Decis. Sci. 2010, 41, 721–754. [Google Scholar] [CrossRef]
- Viaene, S. Data Scientists Aren’t Domain Experts. IT Prof. 2013, 15, 12–17. [Google Scholar] [CrossRef]
- Cox, M.; Ellsworth, D. Managing Big Data for Scientific Visualization. ACM Siggraph 1997, 97, 1–17. [Google Scholar]
- Goes, P. Big data and IS research. Mis Q. 2014, 38, 3–8. [Google Scholar]
- Einav, L.; Levin, J. The Data Revolution and Economic Analysis. Innov. Policy Econ. Natl. Bur. Econ. Res. 2013, 14, 1–24. [Google Scholar]
- O’Leary, D. Artificial intelligence and big data. IEEE Intell. Syst. 2013, 28, 96–99. [Google Scholar] [CrossRef]
- Kauffman, R.J.; Srivastava, J.; Vayghan, J. Business and data analytics: New innovations for the management of e-commerce. Electron. Commer. Res. Appl. 2012, 11, 85–88. [Google Scholar] [CrossRef]
- Beyer, M.; Laney, D. The Importance of ’Big Data’: A definition; Gartner: Stamford, CT, USA, 2012. [Google Scholar]
- Garmaki, M.; Boughzala, I.; Wamba, S.F. Association for Information Systems AIS Electronic Library (AISeL) the effect of big data analytics capability on firm performance recommended citation the effect of big data analytics capability on firm performance. Pacific Asia Conf. Inf. Syst. 2016, 301. Available online: https://www.semanticscholar.org/paper/The-effect-of-Big-Data-Analytics-Capability-on-Firm-Garmaki-Boughzala/7ea1cdf8d22c9f28b53b48a16212d585fe7a6242?p2df (accessed on 13 December 2020).
- APICS. APICS 2012 Big Data Insights and Innovations Executive Summary; American Inventory and Production Control Society; APICS: Chicago, IL, USA, 2012. [Google Scholar]
- Kwon, O.; Lee, N.; Shin, B. Data quality management, data usage experience and acquisition intention of big data analytics. Int. J. Inf. Manag. 2014, 34, 387–394. [Google Scholar] [CrossRef]
- Gupta, M.; George, J. Toward the development of a big data analytics capability. Inf. Manag. 2016, 53, 1049–1064. [Google Scholar] [CrossRef]
- Lavalle, S.; Lesser, E.; Shockley, R.; Hopkins, M.S.; Kruschwitz, N. Big Data, Analytics and the Path from Insights to Value. MIT Sloan Manag. Rev. 2011, 52, 21–32. [Google Scholar]
- Davenport, T. Competing on analytics. Harv. Bus. Rev. 2006, 84, 98–107. [Google Scholar]
- Kim, G.; Shin, B.; Kwon, O. Investigating the value of sociomaterialism in conceptualizing it capability of a firm. J. Manag. Inf. Syst. 2012, 29, 327–362. [Google Scholar]
- Kim, G.; Shin, B.; Kim, K.K.; Lee, H.G. IT Capabilities, Process-Oriented Dynamic Capabilities, and Firm Financial Performance. J. Assoc. Inf. Syst. 2011, 12, 487–517. [Google Scholar] [CrossRef]
- DeSanctis, G.; Jackson, B.M. Coordination of Information Technology Management: Team Based Structures and Computer Based Communication Systems. J. Manag. Inf. Syst. 1994, 10, 85–110. [Google Scholar] [CrossRef]
- Ryan, S.D.; Harrison, D.A.; Schkade, L.L. Information-technology investment decisions: When do costs and benefits in the social subsystem matter? J. Manag. Inf. Syst. 2002, 19, 85–127. [Google Scholar] [CrossRef]
- Karimi, J.; Somers, T.M.; Gupta, Y.P. Impact of information technology management practices on customer service. J. Manag. Inf. Syst. 2001, 17, 125–158. [Google Scholar] [CrossRef]
- Makadok, R. Toward a synthesis of the resource-based and dynamic-capability views of rent creation. Strateg. Manag. J. 2001, 22, 387–401. [Google Scholar] [CrossRef]
- Ramaswamy, S. What the Companies Winning at Big Data Do Differently; Bloomberg: NewYork, NY, USA, 2013. [Google Scholar]
- Li, E.; Jiang, J.; Klein, G. The Impact of Organizational Coordination and Climate on Marketing Executives’ Satisfaction with Information Systems Services. J. Assoc. Inf. Syst. 2003, 4, 99–117. [Google Scholar] [CrossRef]
- Schroeck, M.; Shockley, R.; Smart, J.; Romero-Morales, D.; Tufano, P. Analytics: The real-world use of big data. IBM Glob. Bus. Serv. 2012, 12, 1–20. [Google Scholar]
- Byrd, T.A.; Turner, D.E. Measuring the flexibility of information technology infrastructure: Exploratory analysis of a construct. J. Manag. Inf. Syst. 2000, 17, 167–208. [Google Scholar]
- Bharadwaj, A. A resource-based perspective on information technology capability and firm performance: An empirical investigation. MIS Q. 2000, 24, 169–196. [Google Scholar] [CrossRef]
- Lu, Y.; Ramamurthy, K. Understanding the link between information technology capability and organizational agility: An empirical examination. MIS Q. Manag. Inf. Syst. 2011, 35, 931–954. [Google Scholar] [CrossRef]
- Byrd, T.A.; Turner, D.E. An Exploratory Analysis of the Value of the Skills of IT Personnel: Their Relationship to IS Infrastructure and Competitive Advantage. Decis. Sci. 2001, 32, 21–54. [Google Scholar] [CrossRef]
- Lee, D.; Trauth, E.; Farwell, D. Critical skills and knowledge requirements of IS professionals: A joint academic/industry investigation. MIS Q. 1995, 19, 313–340. [Google Scholar] [CrossRef]
- Tippins, M.J.; Sohi, R.S. IT competency and firm performance: Is organizational learning a missing link? Strateg. Manag. J. 2003, 24, 745–761. [Google Scholar] [CrossRef]
- Tesch, D.; Jiang, J.J.; Klein, G. The impact of information system personnel skill discrepancies on stakeholder satisfaction. A J. Decis. Sci. Inst. 2003, 34, 107–129. [Google Scholar] [CrossRef]
- Rockart, J.F.; Earl, M.J.; Ross, J.W. Eight Imperatives for the New IT Organization. Sloan Manag. Rev. 1996, 38, 43–56. [Google Scholar]
- Aral, S.; Weill, P. IT assets, organizational capabilities, and firm performance: How resource allocations and organizational differences explain performance variation. Organ. Sci. 2007, 18, 763–780. [Google Scholar] [CrossRef]
- Jiang, J.J.; Klein, G.; van Slyke, C.; Cheney, P. A Note on Interpersonal and Communication Skills for IS Professionals: Evidence of Positive Influence. A J. Decis. Sci. Institue 2003, 34, 799–812. [Google Scholar] [CrossRef]
- Johnson, J.S.; Friend, S.B.; Lee, H.S. Big Data Facilitation, Utilization, and Monetization: Exploring the 3Vs in a New Product Development Process. J. Prod. Innov. Manag. 2017, 34, 640–658. [Google Scholar] [CrossRef]
- Abdul-Rashid, S.H.; Sakundarini, N.; Ghazilla, R.A.R.; Thurasamy, R. The impact of sustainable manufacturing practices on sustainability performance: Empirical evidence from Malaysia. Int. J. Oper. Prod. Manag. 2017, 37, 182–204. [Google Scholar] [CrossRef]
- Del Vecchio, P.; di Minin, A.; Petruzzelli, A.M.; Panniello, U.; Pirri, S. Big data for open innovation in SMEs and large corporations: Trends, opportunities, and challenges. Creat. Innov. Manag. 2018, 27, 6–22. [Google Scholar] [CrossRef]
- Ratiu, C.; Anderson, B.B. The multiple identities of sustainability. World J. Sci. Technol. Sustain. Dev. 2015, 12, 194–205. [Google Scholar] [CrossRef]
- Trudel, R.; Cotte, J. Does it pay to be good? MIT Sloan Manag. Rev. 2009, 50, 61–69. [Google Scholar]
- Laroche, M.; Bergeron, J.; Barbaro-Forleo, G. Targeting consumers who are willing to pay more for environmentally friendly products. J. Consum. Mark. 2001, 18, 503–520. [Google Scholar] [CrossRef]
- Zhao, R.; Liu, Y.; Zhang, N.; Huang, T. An optimization model for green supply chain management by using a big data analytic approach. J. Clean. Prod. 2017, 142, 1087–1097. [Google Scholar] [CrossRef]
- Xie, H.; He, Y.; Xie, X. Exploring the factors influencing ecological land change for China’s Beijing–Tianjin–Hebei Region using big data. J. Clean. Prod. 2017, 142, 677–687. [Google Scholar] [CrossRef]
- An, Q.; Wen, Y.; Xiong, B.; Yang, M.; Chen, X. Allocation of carbon dioxide emission permits with the minimum cost for Chinese provinces in big data environment. J. Clean. Prod. 2017, 142, 886–893. [Google Scholar] [CrossRef]
- Mani, V.; Agrawal, R.; Sharma, V. Supply chain social sustainability: A comparative case analysis in indian manufacturing industries. Procedia-Soc. Behav. Sci. 2015, 189, 234–251. [Google Scholar] [CrossRef]
- Thomas, A.; Byard, P.; Francis, M.; Fisher, R.; White, G. Profiling the resiliency and sustainability of UK manufacturing companies. J. Manuf. Technol. Manag. 2016, 27, 82–99. [Google Scholar] [CrossRef]
- Mani, V.; Agrawal, R.; Sharma, V. Supplier selection using social sustainability: AHP based approach in India. Int. Strateg. Manag. Rev. 2014, 2, 98–112. [Google Scholar] [CrossRef]
- Lindsey, A.; King, E.; McCausland, T.; Jones, K.; Dunleavy, E. What we know and don’t: Eradicating employment discrimination 50 years after the Civil Rights Act. Ind. Organ. Psychol. 2013, 64, 391–413. [Google Scholar] [CrossRef]
- Zadek, S. The Path to Corporate Responsibility. Harv. Bus. Rev. 2004, 12. [Google Scholar] [CrossRef]
- Ashby, M. Materials and the Environment: Eco-Informed Material Choice; Elsevier: Amsterdam, The Netherlands, 2012. [Google Scholar]
- Song, M.; Cen, L.; Zheng, Z.; Fisher, R.; Liang, X.; Wang, Y.; Huisingh, D. How would big data support societal development and environmental sustainability? Insights and practices. J. Clean. Prod. 2017, 142, 489–500. [Google Scholar] [CrossRef]
- Ahmad, M.A.; Asaad, M.N.; Saad, R.; Iteng, R.; Rahim, M.; Abdul, K.I. Mediating effect of sustainable product development on relationship between quality management practices and organizational performance: Empirical study of Malaysian automotive industry. AIP Conf. Proc. 2016, 1761. [Google Scholar] [CrossRef]
- Svensson, G.; Wagner, B. Implementing and managing economic, social and environmental efforts of business sustainability propositions for measurement and structural models. Manag. Environ. Qual. Int. J. 2015, 26, 195–213. [Google Scholar] [CrossRef]
- Foster, R.; Kaplan, S. Creative Destruction: Why Companies That Are Built to Last Underperform the Market—And How to Success Fully Transform Them, Currency. 2001. Available online: https://www.amazon.com/Creative-Destruction-Underperform-Market-Successfully/dp/038550134X (accessed on 7 October 2019).
- Tseng, S.M.; Lee, P.S. The effect of knowledge management capability and dynamic capability on organizational performance. J. Enterp. Inf. Manag. 2014, 27, 158–179. [Google Scholar] [CrossRef]
- Masa’deh, R.; Tarhini, A.; Al-Dmour, R.; Obeidat, B. Strategic IT-Business Alignment as Managers’ Explorative and Exploitative Strategies. Eur. Sci. J. 2015, 11, 437–457. [Google Scholar]
- Jarad, I.A.; Yusof, N.; Shafiei, M.W.M. The organizational performance of housing developers in Peninsular Malaysia. Int. J. Hous. Mark. Anal. 2010, 3, 146–162. [Google Scholar] [CrossRef]
- Shahin, A.; Naftchali, J.S.; KhazaeiPool, J. Developing a model for the influence of perceived organizational climate on organizational citizenship behaviour and organizational performance based on balanced score card. Int. J. Product. Perform. Manag. 2014, 63, 290–307. [Google Scholar] [CrossRef]
- Masa’deh, R.; Obeidat, B.Y.; Tarhini, A. A Jordanian empirical study of the associations among transformational leadership, transactional leadership, knowledge sharing, job performance, and firm performance. J. Manag. Dev. 2016, 35, 681–705. [Google Scholar] [CrossRef]
- Al-Ansaari, Y.; Bederr, H.; Chen, C. Strategic orientation and business performance: An empirical study in the UAE context. Manag. Decis. 2015, 53, 2287–2302. [Google Scholar] [CrossRef]
- Dess, G.G. Consensus on strategy formulation and organizational performance: Competitors in a fragmented industry. Strateg. Manag. J. 1987, 8, 259–277. [Google Scholar] [CrossRef]
- Powell, T.C. Organizational alignment as competitive advantage. Strateg. Manag. J. 1992, 13, 551–558. [Google Scholar] [CrossRef]
- Powell, T.C.; Dent-Micallef, A. Information technology as competitive advantage: The role of human, business, and technology resources. Strateg. Manag. J. 1997, 18, 375–405. [Google Scholar] [CrossRef]
- Spanos, Y.E.; Lioukas, S. An examination into the causal logic of rent generation: Contrasting Porter’s competitive strategy framework and the resource-based perspective. Strateg. Manag. J. 2001, 22, 907–934. [Google Scholar] [CrossRef]
- Bughin, J.; Chui, M.; Manyika, J. Clouds, big data, and smart assets: Ten tech-enabled business trends to watch. McKinsey Q. 2010, 56, 75–86. [Google Scholar]
- Pan, Y.; Tian, Y.; Liu, X.; Gu, D.; Hua, G. Urban big data and the development of city intelligence. Engineering 2016, 2, 171–178. [Google Scholar] [CrossRef]
- Koseleva, N.; Ropaite, G. Big data in building energy efficiency: Understanding of big data and main challenges. Procedia Eng. 2017, 172, 544–549. [Google Scholar] [CrossRef]
- Man, D.; Strandhagen, J. An Industry 4.0 research agenda for sustainable business models. Procedia Cirp 2017, 63, 721–726. [Google Scholar] [CrossRef]
- Seles, B.R.P.M.; Jabbour, A.B.L.d.; Jabbour, C.J.C.; Fiorini, P.D.C.; Mohd-Yusoff, Y.; Thome, A.M.T. Business opportunities and challenges as the two sides of the climate change: Corporate responses and potential implications for big data management towards a low carbon society. J. Clean. Prod. 2018, 189, 763–774. [Google Scholar] [CrossRef]
- Singh, S.K.; El-Kassar, A. Role of big data analytics in developing sustainable capabilities. J. Clean. Prod. 2019, 213, 1264–1273. [Google Scholar] [CrossRef]
- Jagtap, S.; Duong, L.N.K. Improving the new product development using big data: A case study of a food company. Br. Food J. 2019. ahead of print. [Google Scholar]
- Karim, A.; Arif-Uz-Zaman, K. A methodology for effective implementation of lean strategies and its performance evaluation in manufacturing organizations. Bus. Process Manag. J. 2013, 19, 169–196. [Google Scholar] [CrossRef]
- Aydin, S.; Cetin, A.; Ozer, G. The relationship between marketing and product development process and their effects on firm performance. Acad. Mark. Stud. J. 2007, 11, 53–68. [Google Scholar]
- Namusonge, A.; Mukulu, E.; Mokaya, S. Relationship Between Strategic Product Development Practices and Financial Performance of Telecommunication Firms in Kenya. Int. J. Acad. Res. Bus. Soc. Sci. 2017, 7, 309–326. [Google Scholar] [CrossRef]
- Montoya-Weiss, M.; Calantone, R. Determinants of new product performance: A review and meta-analysis. J. Prod. Innov. Manag. 1994, 11, 397–417. [Google Scholar] [CrossRef]
- Munodawafa, R.T.; Johl, S.K. Eco-Innovation and Industry 4.0: A Big Data Usage conceptual model. SHS Web Conf. 2018, 56. [Google Scholar] [CrossRef][Green Version]
- Long, X.; Chen, Y.; Du, J.; Oh, K.; Han, I.; Yan, J. The effect of environmental innovation behavior on economic and environmental performance of 182 Chinese firms. Ournal Clean. Prod. 2017, 166, 1274–1282. [Google Scholar] [CrossRef]
- Xu, J.; Shan, X.G.; Xiu, W.L. Empirical Study on the Relationship between External Knowledge Acquisition, New Product Development and Firm Performance. R D Manag. 2008, 5. Available online: http://en.cnki.com.cn/Article_en/CJFDTotal-YJYF200805011.htm (accessed on 9 December 2020).
- Anand, A.; Wamba, S.F.; Sharma, R. The effects of firm IT capabilities on firm performance: The mediating effects of process improvement. In Proceedings of the 24th Australasian Conference on Information Systems, Melbourne, VIC, Australia, 4–6 December 2013; pp. 1–10. [Google Scholar]
- Aydiner, A.S.; Tatoglu, E.; Bayraktar, E.; Zaim, S.; Delen, D. Business analytics and firm performance: The mediating role of business process performance. J. Bus. Res. 2019, 96, 228–237. [Google Scholar] [CrossRef]
- Lin, Y.; Wu, L. Exploring the role of dynamic capabilities in firm performance under the resource-based view framework. J. Bus. Res. 2014, 67, 407–413. [Google Scholar] [CrossRef]
- Morabito, V. Big Data and Analytics: Strategic and Organizational Impacts; Springer International Publishing: Berlin/Heidelberg, Germany, 2015. [Google Scholar]
- Podsakoff, P.M.; MacKenzie, S.B.; Podsakoff, N.P. Sources of method bias in social science research and recommendations on how to control it. Annu. Rev. Psychol. 2012, 63, 539–569. [Google Scholar] [CrossRef]
- Yeo, V.C.S.; Goh, S.-K.; Rezaei, S. Consumer experiences, attitude and behavioral intention toward online food delivery (OFD) services. J. Retail. Consum. Serv. 2017, 35, 150–162. [Google Scholar] [CrossRef]
- Ali, S.; Ullah, H.; Akbar, M.; Akhtar, W.; Zahid, H. Determinants of Consumer Intentions to Purchase Energy-Saving Household Products in Pakistan. Sustainability 2019, 11, 1462. [Google Scholar] [CrossRef]
- Syed, F.; Akhtar, M.W.; Kashif, M.; Husnain, M. Interplay of Exploitative Leadership & Fear of Negative Evaluation on Knowledge Hiding & Outcomes. Acad. Manag. Proc. 2019, 17050. [Google Scholar] [CrossRef]
- Hair, J.F.; Ringle, C.M.; Sarstedt, M. PLS-SEM: Indeed a Silver Bullet PLS-SEM: Indeed a Silver Bullet. J. Mark. Theory Pract. 2011, 19, 37–41. [Google Scholar] [CrossRef]
- Duarte, P.; Amaro, S. Methods for modelling reflective-formative second order constructs in PLS An application to online travel shopping Paulo. Eletronic Libr. 2017, 34, 1–5. [Google Scholar]
- Ciavolino, E.; Nitti, M. High-Order Constructs for the Structural Equation Model. Dyses 2010, 1–5. Available online: https://www.researchgate.net/profile/Mariangela_Nitti/publication/235762640_High-order_Constructs_for_the_Structural_Equation_Model/links/02bfe51348859ef648000000/High-order-Constructs-for-the-Structural-Equation-Model.pdf (accessed on 9 December 2020).
- Hair, J.F., Jr.; Hult, G.T.M.; Ringle, C.; Sarstedt, M. A Primer on Partial Least Squares Structural Equation Modeling (PLS-SEM). 2014. Available online: https://us.sagepub.com/en-us/nam/a-primer-on-partial-least-squares-structural-equation-modeling-pls-sem/book244583 (accessed on 9 December 2020).
- Ali, F.; Rasoolimanesh, S.M.; Sarstedt, M.; Ringle, C.M.; Ryu, K. An assessment of the use of partial least squares structural equation modeling (PLS-SEM) in hospitality research. Int. J. Contemp. Hosp. Manag. 2018, 30, 514–538. [Google Scholar] [CrossRef]
- Henseler, J.; Ringle, C.M.; Sarstedt, M. A new criterion for assessing discriminant validity in variance-based structural equation modeling. J. Acad. Mark. Sci. 2014, 43, 115–135. [Google Scholar] [CrossRef]
- Richter, N.; Cepeda-Carrion, G.; Roldán, J.; Ringle, C. European management research using Partial Least Squares Structural Equation Modeling (PLS-SEM). Eur. Manag. J. 2016, 34, 589–597. [Google Scholar] [CrossRef]
- Hair, J.F.; Sarstedt, M.; Hopkins, L.; Kuppelwieser, V.G. Partial least squares structural equation modeling (PLS-SEM): An emerging tool in business research. Eur. Bus. Rev. 2014, 26, 106–121. [Google Scholar] [CrossRef]
- Rehman, S.U.; Bhatti, A.; Mohamed, R.; Ayoup, H. The moderating role of trust and commitment between consumer purchase intention and online shopping behavior in the context of Pakistan. J. Glob. Entrep. Res. 2019, 9. [Google Scholar] [CrossRef]
- Osborne, J.W. Improving your data transformations: Applying the Box-Cox transformation. Pract. Assess. Res. Eval. 2010, 15, 1–9. [Google Scholar]
- Ramayah, T.; Ahmad, N.H.; Halim, H.A.; Zainal, S.R.M.; Lo, M.-C. Discriminant analysis: An illustrated example. African J. Bus. Manag. 2010, 4, 1654–1667. [Google Scholar]
- Ringle, C.M.; Wende, S.; Becker, J.-M. ‘SmartPLS 3.’ Boenningstedt: SmartPLS GmbH. 2015. Available online: https://www.researchgate.net/publication/270883448_SmartPLS_3 (accessed on 9 December 2020).
- Danish, M.; Ali, S.; Ahmad, M.A.; Zahid, H. The Influencing Factors on Choice Behavior Regarding Green Electronic Products: Based on the Green Perceived Value Model. Economies 2019, 7, 99. [Google Scholar] [CrossRef]
- Ali, S.; Danish, M.; Khuwaja, F.M.; Sajjad, M.S.; Zahid, H. The intention to adopt green IT products in Pakistan: Driven by the modified theory of consumption values. Environments 2019, 6, 53. [Google Scholar] [CrossRef]
- Akbar, A.; Ali, S.; Ahmad, M.A.; Akbar, M.; Danish, M. Understanding the Antecedents of Organic Food Consumption in Pakistan: Moderating Role of Food Neophobia. Int. J. Environ. Res. Public Health 2019, 16, 4043. [Google Scholar] [CrossRef]
- Ali, S.; Poulova, P.; Akbar, A.; Javed, H.M.U.; Danish, M. Determining the Influencing Factors in the Adoption of Solar Photovoltaic Technology in Pakistan: Model Approach sector is worldwide. Economies 2020, 8, 108. [Google Scholar] [CrossRef]
- Anderson, J.C.; Gerbing, D.W. Structural Equation Modeling in Practice: A Review and Recommended Two-Step Approach. Psychol. Bull. 1988, 103, 411–423. [Google Scholar] [CrossRef]
- Kline, R.B. Principles and Practice of Structural Equation Modeling; Guilford Publications: New York, NY, USA, 2015. [Google Scholar]
- Gold, A.H.; Malhotra, A.; Albert, H. Knowledge Management: An Organizational Capabilities Perspective. J. Manag. Inf. Syst. 2001, 18, 185–214. [Google Scholar] [CrossRef]
- Wang, Z.; Ali, S.; Akbar, A.; Rasool, F. Determining the influencing factors of biogas technology adoption intention in Pakistan: The moderating role of social media. Int. J. Environ. Res. Public Health 2020, 17, 2311. [Google Scholar] [CrossRef]
- Rasoolimanesh, S.M.; Roldán, J.L.; Jaafar, M.; Ramayah, T. Factors influencing residents’ perceptions toward tourism development: Differences across rural and urban world heritage sites. J. Travel Res. 2017, 56, 760–775. [Google Scholar] [CrossRef]
- Aslam, M.K.; Sadaf, M.; Ali, S.; Danish, M. Consumers’ Intention towards Plastic bags usage in a developing Nation: Applying and Extending the Theory of Planned Behavior. Pacific Bus. Rev. Int. 2019, 12, 81–95. [Google Scholar]
- Cohen, J. Statistical Power Analysis for the Behavioral Sciences, 2nd ed.; Erlbaum Associates: Mahwah, NJ, USA, 1988. [Google Scholar]
- Phillips-Wren, G.; Iyer, L.S.; Kulkarni, U.; Ariyachandra, T. Business Analytics in the Context of Big Data: A Roadmap for Research. Commun. Assoc. Inf. Syst. 2015, 37, 448–472. [Google Scholar] [CrossRef]



| Characteristics | Frequency | Percentage | |
|---|---|---|---|
| Gender | Male | 205 | 55.1 |
| Female | 167 | 44.9 | |
| Age | 18–21 | 48 | 12.9 |
| 22–25 | 69 | 18.5 | |
| 26–29 | 107 | 28.8 | |
| 30–over | 148 | 39.8 | |
| Education level | Undergraduate | 85 | 22.8 |
| Graduate | 165 | 44.4 | |
| Postgraduate | 122 | 32.8 | |
| Experienced | 3–5 | 72 | 19.4 |
| 6–8 | 189 | 50.8 | |
| 9–12 | 111 | 29.8 |
| First-Order Construct | Second-Order Construct | Third-Order Construct | Items | Loadings | CR | AVE |
|---|---|---|---|---|---|---|
| BDA Investment | BDAID1 | 0.816 | 0.889 | 0.668 | ||
| BDAID2 | 0.865 | |||||
| BDAID3 | 0.831 | |||||
| BDAID4 | 0.753 | |||||
| BDA Planning | BDAPL1 | 0.808 | 0.899 | 0.691 | ||
| BDAPL2 | 0.817 | |||||
| BDAPL3 | 0.862 | |||||
| BDAPL4 | 0.837 | |||||
| BDA Coordination | BDACO1 | 0.854 | 0.865 | 0.622 | ||
| BDACO2 | 0.816 | |||||
| BDACO3 | 0.870 | |||||
| BDACO4 | 0.579 | |||||
| BDA control | BDACT1 | 0.839 | 0.928 | 0.763 | ||
| BDACT2 | 0.883 | |||||
| BDACT3 | 0.891 | |||||
| BDACT4 | 0.879 | |||||
| BDA Management Capability | BDAID | 0.734 | 0.877 | 0.716 | ||
| BDAPL | 0.637 | |||||
| BDACO | 0.732 | |||||
| BDACT | 0.759 | |||||
| BDA Modularity | BDAMD1 | 0.576 | 0.876 | 0.645 | ||
| BDAMD2 | 0.836 | |||||
| BDAMD3 | 0.915 | |||||
| BDAMD4 | 0.844 | |||||
| BDA Connectivity | BDACN1 | 0.626 | 0.870 | 0.630 | ||
| BDACN2 | 0.844 | |||||
| BDACN3 | 0.836 | |||||
| BDACN4 | 0.846 | |||||
| BDA Compatibility | BDACM1 | 0.792 | 0.900 | 0.693 | ||
| BDACM2 | 0.878 | |||||
| BDACM3 | 0.831 | |||||
| BDACM4 | 0.827 | |||||
| BDA Technology Capability | BDAMD | 0.643 | 0.864 | 0.734 | ||
| BDACN | 0.801 | |||||
| BDACM | 0.757 | |||||
| BDA Technology knowledge | BDATNK1 | 0.820 | 0.905 | 0.705 | ||
| BDATNK2 | 0.867 | |||||
| BDATNK3 | 0.858 | |||||
| BDATNK4 | 0.812 | |||||
| BDA Technical Knowledge | BDATEK1 | 0.684 | 0.866 | 0.619 | ||
| BDATEK2 | 0.799 | |||||
| BDATEK3 | 0.793 | |||||
| BDATEK4 | 0.861 | |||||
| BDA Relationship Knowledge | BDARK1 | 0.851 | 0.881 | 0.652 | ||
| BDARK2 | 0.845 | |||||
| BDARK3 | 0.842 | |||||
| BDARK4 | 0.679 | |||||
| BDA Business Knowledge | BDABK1 | 0.770 | 0.847 | 0.588 | ||
| BDABK2 | 0.871 | |||||
| BDABK3 | 0.848 | |||||
| BDABK4 | 0.528 | |||||
| BDA Talent Capability | BDATNK | 0.833 | 0.887 | 0.742 | ||
| BDATEK | 0.742 | |||||
| BDARK | 0.638 | |||||
| BDABK | 0.755 | |||||
| BDA Data Analytics | BDAMGTC | 0.885 | 0.941 | 0.895 | ||
| BDATECHC | 0.909 | |||||
| BDATELC | 0.891 | |||||
| Economic | SDPECO1 | 0.580 | 0.863 | 0.617 | ||
| SDPECO2 | 0.818 | |||||
| SDPECO3 | 0.859 | |||||
| SDPECO4 | 0.853 | |||||
| Environment | SDPENV1 | 0.575 | 0.876 | 0.645 | ||
| SDPENV2 | 0.836 | |||||
| SDPENV3 | 0.915 | |||||
| SDPENV4 | 0.844 | |||||
| Society | SDPSC1 | 0.845 | 0.910 | 0.717 | ||
| SDPSC2 | 0.802 | |||||
| SDPSC3 | 0.878 | |||||
| SDPSC4 | 0.862 | |||||
| Sustainable Product Development | SDPEC0 | 0.804 | 0.868 | 0.743 | ||
| SDPENV | 0.651 | |||||
| SDPSC | 0.773 | |||||
| Organizational Performance | ORGP1 | 0.839 | 0.881 | 0.645 | ||
| ORGP2 | 0.832 | |||||
| ORGP3 | 0.837 | |||||
| ORGP4 | 0.707 |
| BDA ID | BDA PL | BDARK | BDATNK | BDABK | BDACM | BDACN | BDACT | BDACO | BDAMD | BDATEK | ECO | ENV | ORGP | SOC | |
|---|---|---|---|---|---|---|---|---|---|---|---|---|---|---|---|
| BDA ID | |||||||||||||||
| BDA PL | 0.295 | ||||||||||||||
| BDARK | 0.722 | 0.214 | |||||||||||||
| BDATNK | 0.479 | 0.216 | 0.382 | ||||||||||||
| BDABK | 0.443 | 0.331 | 0.331 | 0.695 | |||||||||||
| BDACM | 0.342 | 0.278 | 0.361 | 0.419 | 0.539 | ||||||||||
| BDACN | 0.759 | 0.326 | 0.779 | 0.522 | 0.569 | 0.460 | |||||||||
| BDACT | 0.401 | 0.410 | 0.342 | 0.294 | 0.430 | 0.396 | 0.460 | ||||||||
| BDACO | 0.561 | 0.381 | 0.520 | 0.675 | 0.771 | 0.733 | 0.690 | 0.476 | |||||||
| BDAMD | 0.522 | 0.076 | 0.528 | 0.570 | 0.436 | 0.224 | 0.533 | 0.258 | 0.653 | ||||||
| BDATEK | 0.634 | 0.335 | 0.530 | 0.742 | 0.772 | 0.564 | 0.720 | 0.463 | 0.675 | 0.674 | |||||
| ECO | 0.759 | 0.362 | 0.799 | 0.512 | 0.546 | 0.461 | 0.728 | 0.462 | 0.699 | 0.536 | 0.723 | ||||
| ENV | 0.522 | 0.076 | 0.528 | 0.570 | 0.436 | 0.224 | 0.533 | 0.258 | 0.653 | 0.645 | 0.674 | 0.536 | |||
| ORGP | 0.722 | 0.214 | 0.546 | 0.382 | 0.331 | 0.361 | 0.779 | 0.342 | 0.520 | 0.528 | 0.530 | 0.799 | 0.528 | ||
| SOC | 0.347 | 0.272 | 0.404 | 0.445 | 0.583 | 0.366 | 0.472 | 0.399 | 0.798 | 0.275 | 0.592 | 0.471 | 0.275 | 0.404 |
| Hypothesis | Relationship | Path Coeff | Std. Error | t Value | p-Value | Supported | R2 | Q2 | F2 |
|---|---|---|---|---|---|---|---|---|---|
| H1 | BDAC→SDP | 0.910 | 0.011 | 89.280 | 0.000 | Yes | 0.38 | 0.237 | 0.008 |
| H2 | SDP→ORGP | 0.617 | 0.037 | 16.325 | 0.000 | Yes | 0.025 | ||
| H3 | BDAC→SDP→ORGP | 0.561 | 0.039 | 14.463 | 0.000 | Yes | 0.070 |
Publisher’s Note: MDPI stays neutral with regard to jurisdictional claims in published maps and institutional affiliations. |
© 2020 by the authors. Licensee MDPI, Basel, Switzerland. This article is an open access article distributed under the terms and conditions of the Creative Commons Attribution (CC BY) license (http://creativecommons.org/licenses/by/4.0/).
Share and Cite
Ali, S.; Poulova, P.; Yasmin, F.; Danish, M.; Akhtar, W.; Usama Javed, H.M. How Big Data Analytics Boosts Organizational Performance: The Mediating Role of the Sustainable Product Development. J. Open Innov. Technol. Mark. Complex. 2020, 6, 190. https://doi.org/10.3390/joitmc6040190
Ali S, Poulova P, Yasmin F, Danish M, Akhtar W, Usama Javed HM. How Big Data Analytics Boosts Organizational Performance: The Mediating Role of the Sustainable Product Development. Journal of Open Innovation: Technology, Market, and Complexity. 2020; 6(4):190. https://doi.org/10.3390/joitmc6040190
Chicago/Turabian StyleAli, Saqib, Petra Poulova, Fakhra Yasmin, Muhammad Danish, Waheed Akhtar, and Hafiz Muhammad Usama Javed. 2020. "How Big Data Analytics Boosts Organizational Performance: The Mediating Role of the Sustainable Product Development" Journal of Open Innovation: Technology, Market, and Complexity 6, no. 4: 190. https://doi.org/10.3390/joitmc6040190
APA StyleAli, S., Poulova, P., Yasmin, F., Danish, M., Akhtar, W., & Usama Javed, H. M. (2020). How Big Data Analytics Boosts Organizational Performance: The Mediating Role of the Sustainable Product Development. Journal of Open Innovation: Technology, Market, and Complexity, 6(4), 190. https://doi.org/10.3390/joitmc6040190

