Online Buyers and Open Innovation: Security, Experience, and Satisfaction
Abstract
1. Introduction
2. Literature Review and Hypothesis
2.1. Website Security and Responsible and Panic Buyers
2.2. Website Security and Consumer Satisfaction
2.3. Socially Responsible Buyers, Panic Buyers, and the Level of Satisfaction
2.4. The Socially Responsible Buyer and Panic Buyer Experience, and Customer Satisfaction
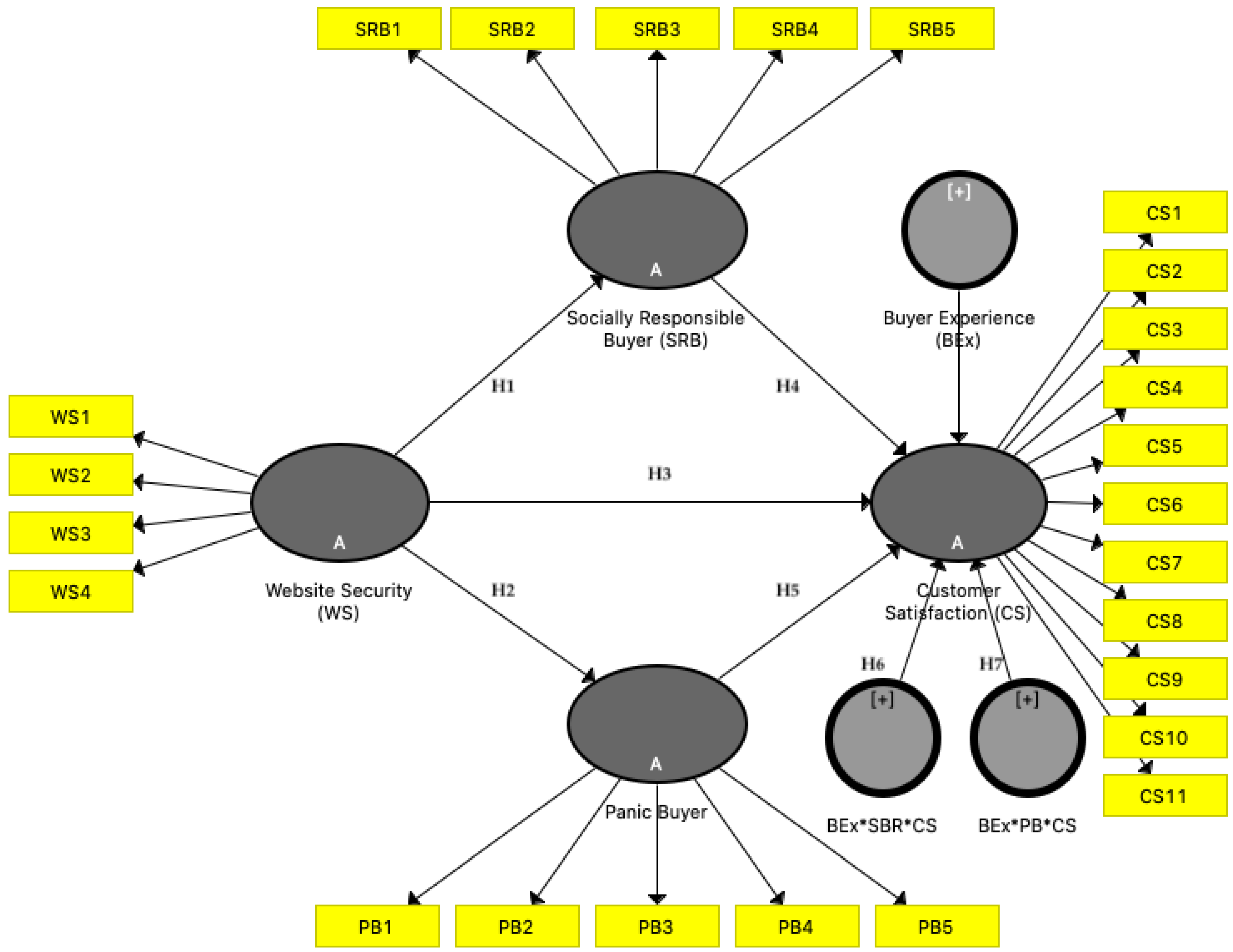
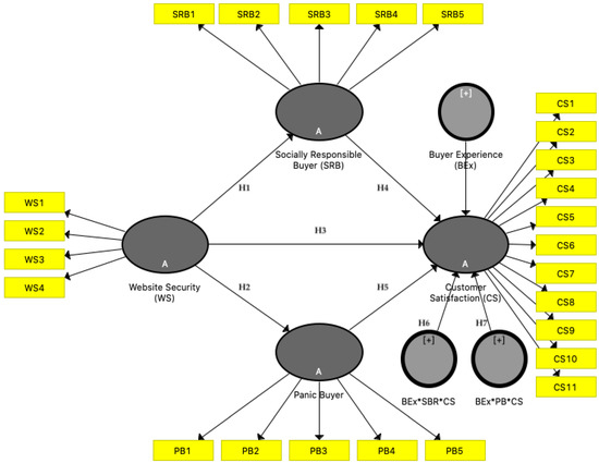
2.5. Explanation of Our Theoretical Model
3. Methodology
3.1. Population and Sample
3.2. Validation of the Questionnaire
3.3. Measurement of Variables
3.3.1. Website Security (WS)
3.3.2. Socially Responsible Buyer (SRB)
3.3.3. Panic Buyer (PB)
3.3.4. Customer Satisfaction (CS)
3.3.5. Buyer Experience (BEx)
3.4. Discriminant Validity of the Model
4. Results
4.1. Results of the Moderating Effect
4.2. Multi-Group Analysis
5. Discussion
5.1. Online Buying and Social Responsibility
5.2. Online Buying and Open Innovation
6. Conclusions
Author Contributions
Funding
Informed Consent Statement
Data Availability Statement
Conflicts of Interest
References
- Downes, S.M. Evolutionary psychology is not the only productive evolutionary approach to understanding consumer behavior. J. Consum. Psychol. 2013, 23, 400–403. [Google Scholar] [CrossRef]
- Sobol, K.; Cleveland, M.; Laroche, M. Globalization, national identity, biculturalism and consumer behavior: A longitudinal study of Dutch consumers. J. Bus. Res. 2018, 82, 340–353. [Google Scholar] [CrossRef]
- Sahu, A.K.; Padhy, R.K.; Dhir, A. Envisioning the future of behavioral decision-making: A systematic literature review of behavioral reasoning theory. Australas. Mark. J. 2020, 28, 1–15. [Google Scholar] [CrossRef]
- Sheppard, B.H.; Hartwick, J.; Warshaw, P.R. The Theory of Reasoned Action: A Meta-Analysis of Past Research with Recommendations for Modifications and Future Research. J. Consum. Res. 1988, 15, 325. [Google Scholar] [CrossRef]
- Ajzen, I. The theory of planned behavior. Organ. Behav. Hum. Decis. Process. 1991, 50, 179–211. [Google Scholar] [CrossRef]
- Singh, K.; Leong, S.M.; Tan, C.T.; Wong, K.C. A theory of reasoned action perspective of voting behavior: Model and empirical test. Psychol. Mark. 1995, 12, 37–51. [Google Scholar] [CrossRef]
- Westaby, J.D. Behavioral reasoning theory: Identifying new linkages underlying intentions and behavior. Organ. Behav. Hum. Decis. Process. 2005, 98, 97–120. [Google Scholar] [CrossRef]
- Gupta, A.; Arora, N. Understanding determinants and barriers of mobile shopping adoption using behavioral reasoning theory. J. Retail. Consum. Serv. 2017, 36, 1–7. [Google Scholar] [CrossRef]
- Kabanda, S.K.; Brown, I. E-commerce enablers and barriers in tanzanian small and medium enterprises. Electron. J. Inf. Syst. Dev. Ctries. 2015, 67, 1–24. [Google Scholar] [CrossRef]
- Müller, J.M.; Buliga, O.; Voigt, K.-I. Fortune favors the prepared: How SMEs approach business model innovations in Industry 4.0. Technol. Forecast. Soc. Chang. 2018, 132, 2–17. [Google Scholar] [CrossRef]
- Lee, Y.; Kozar, K.A. Designing usable online stores: A landscape preference perspective. Inf. Manag. 2009, 46, 31–41. [Google Scholar] [CrossRef]
- Tandon, U.; Kiran, R.; Sah, A.N.; Kiran, R. The influence of website functionality, drivers and perceived risk on customer satisfaction in online shopping: An emerging economy case. Inf. Syst. e-Bus. Manag. 2018, 16, 57–91. [Google Scholar] [CrossRef]
- Riegelsberger, J.; Sasse, M.A.; McCarthy, J.D. The mechanics of trust: A framework for research and design. Int. J. Hum. Comput. Stud. 2005, 62, 381–422. [Google Scholar] [CrossRef]
- Liu, Y.; Li, H.; Hu, F. Website attributes in urging online impulse purchase: An empirical investigation on consumer perceptions. Decis. Support Syst. 2013, 55, 829–837. [Google Scholar] [CrossRef]
- Kulviwat, S.; Bruner, G.C.; Kumar, A.; Nasco, S.A.; Clark, T. Toward a unified theory of consumer acceptance technology. Psychol. Mark. 2007, 24, 1059–1084. [Google Scholar] [CrossRef]
- Yuen, K.F.; Wang, X.; Ma, F.; Li, K.X. The Psychological Causes of Panic Buying Following a Health Crisis. Int. J. Environ. Res. Public Health 2020, 17, 3513. [Google Scholar] [CrossRef]
- Nicola, M.; Alsafi, Z.; Sohrabi, C.; Kerwan, A.; Al-Jabir, A.; Iosifidis, C.; Agha, M.; Agha, R. The socio-economic implications of the coronavirus pandemic (COVID-19): A review. Int. J. Surg. 2020, 78, 185–193. [Google Scholar] [CrossRef]
- Arafat, S.M.Y.; Kar, S.K.; Menon, V.; Kaliamoorthy, C.; Mukherjee, S.; Alradie-Mohamed, A.; Sharma, P.; Marthoenis, M.; Kabir, R. Panic buying: An insight from the content analysis of media reports during COVID-19 pandemic. Neurol. Psychiatry Brain Res. 2020, 37, 100–103. [Google Scholar] [CrossRef]
- Fernandes, N. Economic Effects of Coronavirus Outbreak (COVID-19) on the World Economy. SSRN Electron. J. 2020. [Google Scholar] [CrossRef]
- Laato, S.; Islam, A.K.M.N.; Farooq, A.; Dhir, A. Unusual purchasing behavior during the early stages of the COVID-19 pandemic: The stimulus-organism-response approach. J. Retail. Consum. Serv. 2020, 57, 102224. [Google Scholar] [CrossRef]
- Eggers, F. Masters of disasters? Challenges and opportunities for SMEs in times of crisis. J. Bus. Res. 2020, 116, 199–208. [Google Scholar] [CrossRef]
- Lejoyeux, M.; Weinstein, A. Compulsive buying. Am. J. Drug Alcohol Abuse 2010, 36, 248–253. [Google Scholar] [CrossRef]
- Kukar-Kinney, M.; Scheinbaum, A.C.; Schaefers, T. Compulsive buying in online daily deal settings: An investigation of motivations and contextual elements. J. Bus. Res. 2016, 69, 691–699. [Google Scholar] [CrossRef]
- Akram, U.; Hui, P.; Kaleem Khan, M.; Tanveer, Y.; Mehmood, K.; Ahmad, W. How website quality affects online impulse buying: Moderating effects of sales promotion and credit card use. Asia Pacific J. Mark. Logist. 2018, 30, 235–256. [Google Scholar] [CrossRef]
- Yuan, D.; Lin, Z.; Filieri, R.; Liu, R.; Zheng, M. Managing the product-harm crisis in the digital era: The role of consumer online brand community engagement. J. Bus. Res. 2020, 115, 38–47. [Google Scholar] [CrossRef]
- West, J.; Salter, A.; Vanhaverbeke, W.; Chesbrough, H. Open innovation: The next decade. Res. Policy 2014, 43, 805–811. [Google Scholar] [CrossRef]
- Badawy, A.M. Open Innovation: The New Imperative for Creating and Profiting from Technology. J. Eng. Technol. Manag. 2004, 21, 241–244. [Google Scholar] [CrossRef]
- Huang, H.-C. Technological innovation capability creation potential of open innovation: A cross-level analysis in the biotechnology industry. Technol. Anal. Strateg. Manag. 2011, 23, 49–63. [Google Scholar] [CrossRef]
- Schiavi, G.S.; Behr, A.; Marcolin, C.B. Conceptualizing and qualifying disruptive business models. RAUSP Manag. J. 2019, 54, 269–286. [Google Scholar] [CrossRef]
- Hsu, M.H.; Chang, C.M.; Chu, K.K.; Lee, Y.J. Determinants of repurchase intention in online group-buying: The perspectives of DeLone & McLean is success model and trust. Comput. Human Behav. 2014, 36, 234–245. [Google Scholar] [CrossRef]
- Pavlou, P.A. Consumer acceptance of electronic commerce: Integrating trust and risk with the technology acceptance model. Int. J. Electron. Commer. 2003, 7, 101–134. [Google Scholar] [CrossRef]
- Perea, Y.; Monsuwé, T.; Dellaert, B.G.C.; De Ruyter, K. What drives consumers to shop online? A literature review. Int. J. Serv. Ind. Manag. 2004, 15, 102–121. [Google Scholar] [CrossRef]
- WHO World Health Organization. Epidemiological Update Coronavirus Disease (COVID-19); WHO: Washington, DC, USA, 2020. [Google Scholar]
- CEPAL Economic Commission for Latin America and the Caribbean. Sectors and Companies Facing COVID-19: Emergency and Reactivation; CEPAL: Santiago, Chile, 2020. [Google Scholar]
- OECD Organisation for Economic Co-Operation and Development. Information and Communication Technology (ICT)—Internet Access—OECD Data. Available online: https://data.oecd.org/ict/internet-access.htm (accessed on 29 December 2020).
- Yun, J.H.J.; Won, D.K.; Park, K.B. Entrepreneurial cyclical dynamics of open innovation. J. Evol. Econ. 2018, 28, 1151–1174. [Google Scholar] [CrossRef]
- Teece, D.J. Business models, business strategy and innovation. Long Range Plann. 2010, 43, 172–194. [Google Scholar] [CrossRef]
- van de Vrande, V.; de Jong, J.P.J.; Vanhaverbeke, W.; de Rochemont, M. Open innovation in SMEs: Trends, motives and management challenges. Technovation 2009, 29, 423–437. [Google Scholar] [CrossRef]
- Hassan, M.U.; Iqbal, Z.; Malik, M.; Ahmad, M.I. Exploring the role of technological developments and open innovation in the survival of SMEs: An empirical study of Pakistan. Int. J. Bus. Forecast. Mark. Intell. 2018, 4, 64. [Google Scholar] [CrossRef]
- Ajzen, I. The theory of planned behaviour: Reactions and reflections. Psychol. Health 2011, 26, 1113–1127. [Google Scholar] [CrossRef] [PubMed]
- Mustafa, S.Z.; Kar, A.K.; Janssen, M.F.W.H.A. Understanding the impact of digital service failure on users: Integrating Tan’s failure and DeLone and McLean’s success model. Int. J. Inf. Manag. 2020, 53. [Google Scholar] [CrossRef]
- Csikszentmihalyi, M. The costs and benefits of consuming. J. Consum. Res. 2000, 27, 267–272. [Google Scholar] [CrossRef]
- Talwar, S.; Talwar, M.; Kaur, P.; Dhir, A. Consumers’ resistance to digital innovations: A systematic review and framework development. Australas. Mark. J. 2020. [Google Scholar] [CrossRef]
- Hogg, M.A.; Ridgeway, C.L. Social Identity: Sociological and Social Psychological Perspectives. Soc. Psychol. Q. 2003, 66, 97–100. [Google Scholar]
- Sidanius, J.; Pratto, F. Online Resources Social Identity Theory. J. Pers. Soc. Psychol. 2014, 67, 741–763. [Google Scholar]
- Bartels, J.; Hoogendam, K. The role of social identity and attitudes toward sustainability brands in buying behaviors for organic products. J. Brand Manag. 2011, 18, 697–708. [Google Scholar] [CrossRef]
- Fielding, K.S.; Hornsey, M.J. A Social Identity Analysis of Climate Change and Environmental Attitudes and Behaviors: Insights and Opportunities. Front. Psychol. 2016, 7, 121. [Google Scholar] [CrossRef] [PubMed]
- DeLone, W.H.; McLean, E.R. Measuring e-commerce success: Applying the DeLone and McLean Information Systems Success Model. Int. J. Electron. Commer. 2004, 9, 31–47. [Google Scholar] [CrossRef]
- Venkatesh, V.; Davis, F.D. A theoretical extension of the technology acceptance model: Four longitudinal field studies. Manag. Sci. 2000, 46, 186–204. [Google Scholar] [CrossRef]
- Lee, Y.; Kozar, K.A.; Larsen, K.R.T.; Lee, Y.; Kozar, K.A.; Lee, Y.; Kozar, K.A.; Larsen, K.R.T. The Technology Acceptance Model: Past, Present, and Future. Commun. Assoc. Inf. Syst. 2003, 12, 752–780. [Google Scholar] [CrossRef]
- Al-Qirim, N. The adoption of eCommerce communications and applications technologies in small businesses in New Zealand. Electron. Commer. Res. Appl. 2007, 6, 462–473. [Google Scholar] [CrossRef]
- Bt Mohd, N.A.; Zaaba, Z.F. A review of usability and security evaluation model of E-commerce website. In Proceedings of the Procedia Computer Science; Elsevier B.V.: Amsterdam, The Netherlands, 2019; Volume 161, pp. 1199–1205. [Google Scholar]
- Blut, M. E-Service Quality: Development of a Hierarchical Model. J. Retail. 2016, 92, 500–517. [Google Scholar] [CrossRef]
- Rita, P.; Oliveira, T.; Farisa, A. The impact of e-service quality and customer satisfaction on customer behavior in online shopping. Heliyon 2019, 5, e02690. [Google Scholar] [CrossRef]
- Hasan, L.; Morris, A.; Probets, S. A comparison of usability evaluation methods for evaluating e-commerce websites. Behav. Inf. Technol. 2012, 31, 707–737. [Google Scholar] [CrossRef]
- Limbu, Y.B.; Wolf, M.; Lunsford, D. Perceived ethics of online retailers and consumer behavioral intentions: The mediating roles of trust and attitude. J. Res. Interact. Mark. 2012, 6, 133–154. [Google Scholar] [CrossRef]
- Kim, J.; Lennon, S.J. Effects of reputation and website quality on online consumers’ emotion, perceived risk and purchase intention: Based on the stimulus-organism-response model. J. Res. Interact. Mark. 2013, 7, 33–56. [Google Scholar] [CrossRef]
- Odusanya, K.; Aluko, O.; Lal, B. Building Consumers’ Trust in Electronic Retail Platforms in the Sub-Saharan Context: An exploratory study on Drivers and Impact on Continuance Intention. Inf. Syst. Front. 2020, 1–15. [Google Scholar] [CrossRef]
- Pernot, D. Internet shopping for Everyday Consumer Goods: An examination of the purchasing and travel practices of click and pickup outlet customers. Res. Transp. Econ. 2020, 100817. [Google Scholar] [CrossRef]
- Hurlburt, G.F. Web 2.0 Social Media: A Commercialization Conundrum. IT Prof. 2012, 14, 6–8. [Google Scholar] [CrossRef]
- Wang, Y.; Xiang, D.; Yang, Z.Y.; Ma, S.S. Unraveling customer sustainable consumption behaviors in sharing economy: A socio-economic approach based on social exchange theory. J. Clean. Prod. 2019, 208, 869–879. [Google Scholar] [CrossRef]
- Oláh, J.; Kitukutha, N.; Haddad, H.; Pakurár, M.; Máté, D.; Popp, J. Achieving Sustainable E-Commerce in Environmental, Social and Economic Dimensions by Taking Possible Trade-Offs. Sustainability 2018, 11, 89. [Google Scholar] [CrossRef]
- Rovetta, A.; Bhagavathula, A.S. COVID-19-Related Web Search Behaviors and Infodemic Attitudes in Italy: Infodemiological Study. JMIR Public Heal. Surveill. 2020, 6, e19374. [Google Scholar] [CrossRef]
- Naeem, M. Do social media platforms develop consumer panic buying during the fear of Covid-19 pandemic. J. Retail. Consum. Serv. 2021, 58, 102226. [Google Scholar] [CrossRef]
- Gassmann, O.; Enkel, E.; Chesbrough, H. The future of open innovation. R D Manag. 2010, 40, 213–221. [Google Scholar] [CrossRef]
- Chen, J.V.; Yen, D.C.; Widjaja, A.E.; Chen, J.V.; Pornpriphet, W. E-commerce web site loyalty: A cross cultural comparison. Inf. Syst. Front. 2014. [Google Scholar] [CrossRef]
- Casaló, L.; Flavián, C.; Guinalíu, M. The role of perceived usability, reputation, satisfaction and consumer familiarity on the website loyalty formation process. Comput. Human Behav. 2008, 24, 325–345. [Google Scholar] [CrossRef]
- Flavián, C.; Gurrea, R.; Orús, C. Feeling Confident and Smart with Webrooming: Understanding the Consumer’s Path to Satisfaction. J. Interact. Mark. 2019, 47, 1–15. [Google Scholar] [CrossRef]
- Cheah, J.H.; Lim, X.J.; Ting, H.; Liu, Y.; Quach, S. Are privacy concerns still relevant? Revisiting consumer behaviour in omnichannel retailing. J. Retail. Consum. Serv. 2020, 102242. [Google Scholar] [CrossRef]
- Chi, T. Mobile Commerce Website Success: Antecedents of Consumer Satisfaction and Purchase Intention. Artic. J. Internet Commer. 2018, 17, 189–215. [Google Scholar] [CrossRef]
- Zhu, D.H.; Deng, Z.Z.; Chang, Y.P. Understanding the influence of submission devices on online consumer reviews:A comparison between smartphones and PCs. J. Retail. Consum. Serv. 2020, 54, 102028. [Google Scholar] [CrossRef]
- Sia, W.C.; Tiu, R.A.; Tangsoc, J.C. A user experience evaluation for wendy’s online delivery website geared towards improving customer experience. In Proceedings of the 2017 IEEE International Conference on Industrial Engineering and Engineering Management (IEEM), Singapore, 10–13 December 2017; pp. 1853–1857. [Google Scholar]
- Chang, S.H.; Chih, W.H.; Liou, D.K.; Yang, Y.T. The mediation of cognitive attitude for online shopping. Inf. Technol. People 2016, 29, 618–646. [Google Scholar] [CrossRef]
- Ingenbleek, P.T.M.; Meulenberg, M.T.G.; Van Trijp, H.C.M. Buyer social responsibility: A general concept and its implications for marketing management. J. Mark. Manag. 2015, 31, 1428–1448. [Google Scholar] [CrossRef]
- Kim, M.; Yin, X.; Lee, G. The effect of CSR on corporate image, customer citizenship behaviors, and customers’ long-term relationship orientation. Int. J. Hosp. Manag. 2020, 88, 102520. [Google Scholar] [CrossRef]
- Swaen, V.; Chumpitaz, R.C. Impact of Corporate Social Responsibility on Consumer Trust. Rech. Appl. Mark. Engl. Ed. 2008, 23, 7–34. [Google Scholar] [CrossRef]
- Becchetti, L.; Corrado, G.; Pelligra, V.; Rossetti, F. Satisfaction and preferences in a legality social dilemma: Does corporate social responsibility impact consumers’ behaviour? J. Policy Model. 2020, 42, 483–502. [Google Scholar] [CrossRef]
- He, H.; Harris, L. The impact of Covid-19 pandemic on corporate social responsibility and marketing philosophy. J. Bus. Res. 2020, 116, 176–182. [Google Scholar] [CrossRef] [PubMed]
- Panda, T.K.; Kumar, A.; Jakhar, S.; Luthra, S.; Garza-Reyes, J.A.; Kazancoglu, I.; Nayak, S.S. Social and environmental sustainability model on consumers’ altruism, green purchase intention, green brand loyalty and evangelism. J. Clean. Prod. 2020, 243, 118575. [Google Scholar] [CrossRef]
- Fazal-e-Hasan, S.M.; Ahmadi, H.; Mortimer, G.; Grimmer, M.; Kelly, L. Examining the role of consumer hope in explaining the impact of perceived brand value on customer–brand relationship outcomes in an online retailing environment. J. Retail. Consum. Serv. 2018, 41, 101–111. [Google Scholar] [CrossRef]
- Kim, J.; Park, T. How corporate social responsibility (CSR) saves a company: The role of gratitude in buffering vindictive consumer behavior from product failures. J. Bus. Res. 2020, 117, 461–472. [Google Scholar] [CrossRef]
- Rahimah, A.; Khalil, S.; Dang, H.P.; Ming-Sung Cheng, J. The terror of death and consumers’ sustainability attitudes. J. Retail. Consum. Serv. 2020, 57, 102196. [Google Scholar] [CrossRef]
- Islam, D.T.; Pitafi, D.H.; Wang, D.Y.; Aryaa, D.V.; Mubarik, D.S.; Akhater, D.N.; Xiaobei, D.L. Panic Buying in the COVID-19 Pandemic: A Multi-Country Examination. J. Retail. Consum. Serv. 2020, 57, 2–55. [Google Scholar] [CrossRef]
- Pantano, E.; Pizzi, G.; Scarpi, D.; Dennis, C. Competing during a pandemic? Retailers’ ups and downs during the COVID-19 outbreak. J. Bus. Res. 2020, 116, 209–213. [Google Scholar] [CrossRef]
- Saini, C. Difficulty in Transition: Study on Hindrances in Online Shopping for Potential Shoppers. Rev. Int. Mark. Online 2020, 10, 17–29. [Google Scholar] [CrossRef]
- Harris, P.; Dall’Olmo Riley, F.; Hand, C. Multichannel shopping: The effect of decision making style on shopper journey configuration and satisfaction. J. Retail. Consum. Serv. 2021, 58, 102286. [Google Scholar] [CrossRef]
- Kirk, C.P.; Rifkin, L.S. I’ll trade you diamonds for toilet paper: Consumer reacting, coping and adapting behaviors in the COVID-19 pandemic. J. Bus. Res. 2020, 117, 124–131. [Google Scholar] [CrossRef] [PubMed]
- Constantinides, E. Influencing the online consumer’s behavior: The Web experience Efthymios Constantinides. Internet Res. 2004, 14, 111–126. [Google Scholar] [CrossRef]
- Yang, Y.; Gong, Y.; Land, L.P.W.; Chesney, T. Understanding the effects of physical experience and information integration on consumer use of online to offline commerce. Int. J. Inf. Manag. 2020, 51, 102046. [Google Scholar] [CrossRef]
- Javed, M.K.; Wu, M. Effects of online retailer after delivery services on repurchase intention: An empirical analysis of customers’ past experience and future confidence with the retailer. J. Retail. Consum. Serv. 2020, 54, 101942. [Google Scholar] [CrossRef]
- Robina-Ramírez, R.; Chamorro-Mera, A.; Moreno-Luna, L. Organic and online attributes for buying and selling agricultural products in the e-marketplace in Spain. Electron. Commer. Res. Appl. 2020, 42, 100992. [Google Scholar] [CrossRef]
- Tsao, Y.C.; Thanh, V.V.; Lu, J.C.; Wei, H.H. A risk-sharing-based resilient renewable energy supply network model under the COVID-19 pandemic. Sustain. Prod. Consum. 2021, 25, 484–498. [Google Scholar] [CrossRef]
- Vancic, A.; Pärson, G.F.A. Changed Buying Behavior in the COVID-19 pandemic: The influence of Price Sensitivity and Perceived Quality; Kristianstad University: Kristianstad, Sweden, 2020. [Google Scholar]
- Hao, N.; Wang, H.H.; Zhou, Q. The impact of online grocery shopping on stockpile behavior in Covid-19. China Agric. Econ. Rev. 2020, 12, 459–470. [Google Scholar] [CrossRef]
- Duygun, A.; Üniversitesi, G.; Şen, E. Evaluation of Consumer Purchasing Behaviors in the COVID-19 Pandemic Period in the Context of Maslow’s Hierarchy of Needs. PazarlamaTeorisi ve Uygulamaları Dergisi 2020, 6, 45–68. [Google Scholar]
- Pappas, I.O.; Pateli, A.G.; Giannakos, M.N.; Chrissikopoulos, V. Moderating effects of online shopping experience on customer satisfaction and repurchase intentions Satisfaction and repurchase intentions 187. Int. J. Retail Distrib. Manag. 2014, 42, 187–204. [Google Scholar] [CrossRef]
- Khalifa, M.; Liu, V. Online consumer retention: Contingent effects of online shopping habit and online shopping experience. Eur. J. Inf. Syst. 2007, 16, 780–792. [Google Scholar] [CrossRef]
- INEGI National Institute of Geography, Informatics and Statistics. Occupation and Employment Indicators, Unemployment Rate, December 2018 DECEMBER 2018 Seasonally Adjusted and Trend-Cycle Series (Percentage of the EAP); INEG: Aguascalientes, Mexico, 2019. [Google Scholar]
- Mexican Internet Association. Movilidad en el Usuario de Internet Mexicano; AMIPCI: Mexico City, Mexico, 2019. [Google Scholar]
- Diamantopoulos, A.; Siguaw, J.A. Formative versus reflective indicators in organizational measure development: A comparison and empirical illustration. Br. J. Manag. 2006, 17, 263–282. [Google Scholar] [CrossRef]
- Devon, H.A.; Block, M.E.; Moyle-Wright, P.; Ernst, D.M.; Hayden, S.J.; Lazzara, D.J.; Savoy, S.M.; Kostas-Polston, E. A psychometric toolbox for testing validity and reliability. J. Nurs. Scholarsh. 2007, 39, 155–164. [Google Scholar] [CrossRef] [PubMed]
- Diamantopoulos, A.; Reynolds, N.; Schlegelmilch, B. Pretesting in Questionnaire Design: The Impact of Respondent Characteristics on Error Detection. Mark. Res. Soc. J. 1994, 36, 1–15. [Google Scholar] [CrossRef]
- Malhotra, N.K.; Kim, S.S.; Patil, A. Common Method Variance in IS Research: A Comparison of Alternative Approaches and a Reanalysis of Past Research. Manag. Sci. 2006, 52, 1865–1883. [Google Scholar] [CrossRef]
- Podsakoff, P.M.; MacKenzie, S.B.; Lee, J.; Podsakoff, N.P. Common Method Bias in Behavioral Research: A Critical Review of the Literature and Recommended Remedies. J. Appl. Psychol. 2003, 885. [Google Scholar] [CrossRef]
- Van Riel, A.C.R.; Henseler, J.; Kemény, I.; Sasovova, Z. Estimating hierarchical constructs using consistent partial least squares. Ind. Manag. Data Syst. 2017, 117, 459–477. [Google Scholar] [CrossRef]
- Lee, M.K.O.; Turban, E. A trust model for consumer internet shopping. Int. J. Electron. Commer. 2001, 6, 75–91. [Google Scholar] [CrossRef]
- Diamantopoulos, A.; Schlegelmilch, B.B.; Sinkovics, R.R.; Bohlen, G.M. Can socio-demographics still play a role in profiling green consumers? A review of the evidence and an empirical investigation. J. Bus. Res. 2003, 56, 465–480. [Google Scholar] [CrossRef]
- Barbarossa, C.; De Pelsmacker, P. Positive and Negative Antecedents of Purchasing Eco-friendly Products: A Comparison between Green and Non-green Consumers. J. Bus. Ethics 2016, 134, 229–247. [Google Scholar] [CrossRef]
- Buerke, A.; Straatmann, T.; Lin-Hi, N.; Müller, K. Consumer awareness and sustainability-focused value orientation as motivating factors of responsible consumer behavior. Rev. Manag. Sci. 2017, 11, 959–991. [Google Scholar] [CrossRef]
- Zeithami, V.; Berry, L.L.; Parasuraman, A. The behavioral consequences of service quality. J. Mark. 1996, 60, 31–46. [Google Scholar] [CrossRef]
- Hausman, A.V.; Siekpe, J.S. The effect of web interface features on consumer online purchase intentions. J. Bus. Res. 2009, 62, 5–13. [Google Scholar] [CrossRef]
- Fornell, C.; Larcker, D.F. Evaluating Structural Equation Models with Unobservable Variables and Measurement Error. J. Mark. Res. 1981, 18, 39–50. [Google Scholar] [CrossRef]
- Henseler, J.; Ringle, C.M.; Sarstedt, M. A new criterion for assessing discriminant validity in variance-based structural equation modeling. J. Acad. Mark. Sci. 2015, 43, 115–135. [Google Scholar] [CrossRef]
- Henseler, J. Bridging Design and Behavioral Research with Variance-Based Structural Equation Modeling. J. Advert. 2017, 46, 178–192. [Google Scholar] [CrossRef]
- Gold, A.H.; Malhotra, A.; Segars, A.H. Knowledge Management: An Organizational Capabilities Perspective. J. Manag. Inf. Syst. 2001, 18, 185–214. [Google Scholar] [CrossRef]
- Hair, J.F., Jr.; Sarstedt, M.; Ringle, C.M.; Gudergan, S.P. Advanced Issues in Partial Least Squares Structural Equation Modeling; SAGE: Thousand Oaks, CA, USA, 2017; EISBN 1483377385; EISBN-13 9781483377384. [Google Scholar]
- Sanchez-Franco, M.J.; Cepeda-Carrion, G.; Roldán, J.L. Understanding relationship quality in hospitality services. Internet Res. 2019, 29, 478–503. [Google Scholar] [CrossRef]
- Henseler, J.; Ringle, C.M.; Sinkovics, R.R. The use of partial least squares path modeling in international marketing. In New Challenges to International Marketing; Emerald Group Publishing: Bradford, UK, 2009; pp. 277–319. [Google Scholar]
- Hair, J.F.; Sarstedt, M.; Hopkins, L.; Kuppelwieser, V.G. Partial least squares structural equation modeling (PLS-SEM): An emerging tool in business research. Eur. Bus. Rev. 2014, 26, 106–121. [Google Scholar] [CrossRef]
- Chin, W.W.; Dibbern, J. Handbook of Partial Least Squares; Springer Science & Business Media: Berlin, Germany, 2010; ISBN 978-3-540-32825-4. [Google Scholar]
- Chin, W.W. The partial least squares approach to structural equation modeling. In Modern Methods for Business Research; Marcoulides, G.A., Ed.; Lawrence Erlbaum: New Jersey, NJ, USA, 1998; pp. 295–336. [Google Scholar]
- Hu, L.; Bentler, P.M. Cutoff criteria for fit indexes in covariance structure analysis: Conventional criteria versus new alternatives. Struct. Equ. Model. A Multidiscip. J. 1999, 6, 1–55. [Google Scholar] [CrossRef]
- Henseler, J.; Hubona, G.; Ray, P.A. Using PLS path modeling in new technology research: Updated guidelines. Ind. Manag. Data Syst. 2016, 116, 2–20. [Google Scholar] [CrossRef]
- Hair, J.F.; Risher, J.J.; Sarstedt, M.; Ringle, C.M. When to use and how to report the results of PLS-SEM. Eur. Bus. Rev. 2019, 31, 2–24. [Google Scholar] [CrossRef]
- Becker, J.-M.; Ringle, C.M.; Sarstedt, M. Estimating Moderating Effects in PLS-SEM and PLSc-SEM: Interaction Term Generation*Data Treatment SmartPLS 3.x View project Application of PLS-SEM in Banking & Finance View project. J. Appl. Struct. Equ. Model. 2018. [Google Scholar] [CrossRef]
- Henseler, J.; Ringle, C.M.; Sarstedt, M. Testing measurement invariance of composites using partial least squares. Int. Mark. Rev. 2016, 33, 405–431. [Google Scholar] [CrossRef]
- Tandon, A.; Dhir, A.; Kaur, P.; Kushwah, S.; Salo, J. Why do people buy organic food? The moderating role of environmental concerns and trust. J. Retail. Consum. Serv. 2020, 57, 102247. [Google Scholar] [CrossRef]
- Walls, A.R.; Okumus, F.; (Raymond) Wang, Y.; Kwun, D.J.-W. An epistemological view of consumer experiences. Int. J. Hosp. Manag. 2011, 30, 10–21. [Google Scholar] [CrossRef]
- Niranjanamurthy, M.; Kavyashree, N.; Jagannath, S.; Chahar, D. Analysis of E-Commerce and M-Commerce: Advantages, Limitations and Security Issues. Int. J. Adv. Res. Comput. Commun. Eng. 2013, 2, 2360–2370. [Google Scholar]
- Chiou, J.S.; Chou, S.Y.; Shen, G.C.C. Consumer choice of multichannel shopping: The effects of relationship investment and online store preference. Internet Res. 2017, 27, 2–20. [Google Scholar] [CrossRef]
- Ahmad, S.Z.; Abu Bakar, A.R.; Faziharudean, T.M.; Mohamad Zaki, K.A. An Empirical Study of Factors Affecting e-Commerce Adoption among Small- and Medium-Sized Enterprises in a Developing Country: Evidence from Malaysia. Inf. Technol. Dev. 2015, 21, 555–572. [Google Scholar] [CrossRef]
- Cyr, D.; Bonanni, C.; Bowes, J.; Ilsever, J. Beyond Trust: Website Design Preferences across Cultures Beyond Trust: Website Design Preferences across Cultures. JGIM 2005, 13, 25–54. [Google Scholar] [CrossRef]
- Talwar, S.; Jabeen, F.; Tandon, A.; Sakashita, M.; Dhir, A. What drives willingness to purchase and stated buying behavior toward organic food? A Stimulus–Organism–Behavior–Consequence (SOBC) perspective. J. Clean. Prod. 2021, 125882. [Google Scholar] [CrossRef]
- Cavaleri, S.; Shabana, K. Rethinking sustainability strategies. J. Strateg. Manag. 2018, 11, 2–17. [Google Scholar] [CrossRef]
- Lau, A.; Lee, S.; Jung, S. The Role of the Institutional Environment in the Relationship between CSR and Operational Performance: An Empirical Study in Korean Manufacturing Industries. Sustainability 2018, 10, 834. [Google Scholar] [CrossRef]
- Abdul-Muhmin, A.G. Explaining consumers’ willingness to be environmentally friendly. Int. J. Consum. Stud. 2007, 31, 237–247. [Google Scholar] [CrossRef]
- Sudbury-Riley, L.; Kohlbacher, F. Ethically minded consumer behavior: Scale review, development, and validation. J. Bus. Res. 2016, 69, 2697–2710. [Google Scholar] [CrossRef]
- Davis, J.L.; Love, T.P.; Fares, P. Collective Social Identity: Synthesizing Identity Theory and Social Identity Theory Using Digital Data. Soc. Psychol. Q. 2019, 82, 254–273. [Google Scholar] [CrossRef]
- Chesbrough, H.W. Open Innovation: The New Imperative for Creating and Profiting from Technology; Harvard Business School Press: Boston, MA, USA, 2006; ISBN 9781422102831. [Google Scholar]
- Becker, B.A.; Eube, C. Open innovation concept: Integrating universities and business in digital age. Eube J. Open Innov. Technol. Mark. Complex. 2018, 4, 12. [Google Scholar] [CrossRef]
- Leitão, J.; Pereira, D.; de Brito, S. Inbound and Outbound Practices of Open Innovation and Eco-Innovation: Contrasting Bioeconomy and Non-Bioeconomy Firms. J. Open Innov. Technol. Mark. Complex 2020, 6, 145. [Google Scholar] [CrossRef]
- Tucci, C.L.; Chesbrough, H.; Piller, F.; West, J. When do firms undertake open, collaborative activities? Introduction to the special section on open innovation and open business models. Ind. Corp. Chang. 2016, 25, 283–288. [Google Scholar] [CrossRef]
- Podmetina, D.; Soderquist, K.E.; Petraite, M.; Teplov, R. Developing a competency model for open innovation: From the individual to the organisational level. Manag. Decis. 2018. [Google Scholar] [CrossRef]
- Yun, J.H.J.; Zhao, X.; Jung, K.H.; Yigitcanlar, T. The culture for open innovation dynamics. Sustainability 2020, 12, 5076. [Google Scholar] [CrossRef]
- Jugend, D.; Fiorini, P.D.C.; Armellini, F.; Ferrari, A.G. Public support for innovation: A systematic review of the literature and implications for open innovation. Technol. Forecast. Soc. Chang. 2020, 156, 119985. [Google Scholar] [CrossRef]
- Teece, D.J. Dynamic capabilities and entrepreneurial management in large organizations: Toward a theory of the (entrepreneurial) firm. Eur. Econ. Rev. 2016, 86, 202–216. [Google Scholar] [CrossRef]
- Yun, J.J.; Zhao, X.; Park, K. Sustainability Condition of Open Innovation: Dynamic Growth of Alibaba from SME to Large Enterprise. Sustainability 2020, 12, 4379. [Google Scholar] [CrossRef]
- Oduro, S. Exploring the barriers to SMEs’ open innovation adoption in Ghana: A mixed research approach. Int. J. Innov. Sci. 2020. [Google Scholar] [CrossRef]
- Haaker, T.; Ly, P.T.M.; Nguyen-Thanh, N.; Nguyen, H.T.H. Business model innovation through the application of the Internet-of-Things: A comparative analysis. J. Bus. Res. 2021, 126, 126–136. [Google Scholar] [CrossRef]
- Yun, J.J. Business Model Design Compass; Management for Professionals; Springer: Singapore, 2017; ISBN 978-981-10-4126-6. [Google Scholar]
- Mishra, C.S.; Zachary, R.K. The Theory of Entrepreneurship: Creating and Sustaining Entrepreneurial Value; Springer International Publishing: Berlin/Heidelberg, Germany, 2014; ISBN 9781137371461. [Google Scholar]
- Shahab, Y.; Chengang, Y.; Arbizu, A.D.; Haider, M.J. Entrepreneurial self-efficacy and intention: Do entrepreneurial creativity and education matter? Int. J. Entrep. Behav. Res. 2019, 25, 259–280. [Google Scholar] [CrossRef]
- Wirtz, J.; So, K.K.F.; Mody, M.A.; Liu, S.Q.; Chun, H.E.H. Platforms in the peer-to-peer sharing economy. J. Serv. Manag. 2019, 30, 452–483. [Google Scholar] [CrossRef]
- Altman, E.J.; Tushman, M.L. Platforms, open/user innovation, and ecosystems: A strategic leadership perspective. Adv. Strateg. Manag. 2017, 37, 177–207. [Google Scholar] [CrossRef]
- Sthapit, E.; Björk, P.; Jiménez Barreto, J. Negative memorable experience: North American and British Airbnb guests’ perspectives. Tour. Rev. 2020. [Google Scholar] [CrossRef]
- Guttentag, D. Progress on Airbnb: A literature review. J. Hosp. Tour. Technol. 2019, 10, 233–263. [Google Scholar] [CrossRef]
- Schumpeter, J. The creative response in economic history. J. Econ. Hist. 1947, 7, 149–159. [Google Scholar] [CrossRef]
- Teece, D.J. Explicating dynamic capabilities: The nature and microfoundations of (sustainable) enterprise performance. Strateg. Manag. J. 2007, 28, 1319–1350. [Google Scholar] [CrossRef]
- Nosratabadi, S.; Mosavi, A.; Shamshirband, S.; Kazimieras Zavadskas, E.; Rakotonirainy, A.; Chau, K.W. Sustainable Business Models: A Review. Sustainability 2019, 11, 1663. [Google Scholar] [CrossRef]


| Age (Years) | ||||
|---|---|---|---|---|
| Sex | 20 to 30 | 31 to 45 | 46 to 55 | Total |
| Female | 250 | 138 | 65 | 453 |
| Male | 97 | 62 | 51 | 210 |
| Total | 347 | 200 | 116 | 663 |
| Age (Years) | Smartphone | Laptop | Desktop | Electronic Tablet | Total |
|---|---|---|---|---|---|
| 20 to 30 | 231 | 91 | 15 | 10 | 347 |
| 31 to 45 | 117 | 59 | 21 | 3 | 200 |
| 46 to 55 | 47 | 41 | 24 | 4 | 116 |
| Total | 395 | 191 | 60 | 17 | 663 |
| Construct | AVE | CS | PB | SRB | WS |
|---|---|---|---|---|---|
| Customer Satisfaction (CS) | 0.601 | 0.775 | |||
| Panic Buyer (PB) | 0.647 | 0.073 | 0.804 | ||
| Socially Responsible Buyer (SRB) | 0.644 | 0.311 | 0.161 | 0.803 | |
| Website Security (WS) | 0.557 | 0.434 | 0.144 | 0.205 | 0.746 |
| Construct | AVE | CS | PB | SBR | WS |
|---|---|---|---|---|---|
| Customer Satisfaction (CS) | 0.601 | ||||
| Panic Buyer (PB) | 0.647 | 0.091 | |||
| Socially Responsible Buyer (SRB) | 0.644 | 0.338 | 0.194 | ||
| Website Security (WS) | 0.557 | 0.479 | 0.150 | 0.246 |
| Hypothesis | Path Coefficient | SD | T Score | F2 | CI 5–95% | Bias Corrected 5% CI | 95% CI | Result | |
|---|---|---|---|---|---|---|---|---|---|
| H1: WS → SRB | 0.205 *** | 0.040 | 5.096 | 0.000 | 0.044 | 0.137 | 0.268 | 0.133 | Supported |
| H2: WS → PB | 0.144 *** | 0.043 | 3.345 | 0.001 | 0.021 | –0.002 | 0.190 | 0.022 | Supported |
| H3: WS → CS | 0.388 *** | 0.035 | 11.178 | 0.000 | 0.188 | 0.327 | 0.443 | 0.328 | Supported |
| H4: SRB → CS | 0.235 *** | 0.043 | 5.503 | 0.000 | 0.068 | 0.163 | 0.302 | 0.163 | Supported |
| H5: PB → CS | −0.020 | 0.053 | 0.379 | 0.705 | 0.004 | –0.136 | 0.052 | −0.124 | Unsupported |
| Hypothesis | Path Coefficient | SD | T Score | p-Value | Result |
|---|---|---|---|---|---|
| H6: Buyer Experience × PB * → CS | −0.007 ns | 0.052 | 0.133 | 0.894 | Unsupported |
| H7: Buyer Experience × SBR → CS | −0.103 ** | 0.041 | 2.516 | 0.012 | Supported |
| Construct | Correlation | Correlation of Permutation Means | 5.0% | p-Value | Result of Invariance |
|---|---|---|---|---|---|
| CS | 0.994 | 0.998 | 0.997 | 0.057 | Yes |
| PB | 0.942 | 0.841 | 0.439 | 0.722 | Yes |
| SRB | 0.978 | 0.993 | 0.979 | 0.062 | Yes |
| WS | 0.999 | 0.987 | 0.962 | 0.988 | Yes |
| Hypothesis | Path G1–G2 | T-Value (G1 vs. G2) | p-Value (G1 vs. G2) | Results |
|---|---|---|---|---|
| H1: WS → SRB | 0.002 | 0.436 | 0.872 | Not significant |
| H2: WS → PB | 0.116 | 0.176 | 0.352 | Not significant |
| H3: WS → CS | 0.002 | 0.481 | 0.962 | Not significant |
| H4: SRB → CS | −0.386 | 0.997 | 0.006 | Significant |
| H5: PB → CS | 0.382 | 0.009 | 0.018 | Significant |
| Construct | R2 (G1) | R2 (G2) | T-Value (G1) | T-Value (G2) | p-Value (G1) | p-Value (G2) |
|---|---|---|---|---|---|---|
| CS | 0.177 | 0.326 | 2.875 | 5.614 | 0.002 | 0.000 |
| PB | 0.022 | −0.002 | 0.645 | 0.127 | 0.260 | 0.449 |
| SRB | 0.027 | 0.030 | 0.727 | 1.011 | 0.234 | 0.156 |
| Construct | R2 (G1–G2) | p-Value (G1 vs. G2) | p-Value New (G1 vs. G2) |
|---|---|---|---|
| CS | −0.148 | 0.955 | 0.090 |
| PB | 0.024 | 0.273 | 0.547 |
| SRB | −0.002 | 0.535 | 0.929 |
Publisher’s Note: MDPI stays neutral with regard to jurisdictional claims in published maps and institutional affiliations. |
© 2021 by the authors. Licensee MDPI, Basel, Switzerland. This article is an open access article distributed under the terms and conditions of the Creative Commons Attribution (CC BY) license (http://creativecommons.org/licenses/by/4.0/).
Share and Cite
Valdez-Juárez, L.E.; Gallardo-Vázquez, D.; Ramos-Escobar, E.A. Online Buyers and Open Innovation: Security, Experience, and Satisfaction. J. Open Innov. Technol. Mark. Complex. 2021, 7, 37. https://doi.org/10.3390/joitmc7010037
Valdez-Juárez LE, Gallardo-Vázquez D, Ramos-Escobar EA. Online Buyers and Open Innovation: Security, Experience, and Satisfaction. Journal of Open Innovation: Technology, Market, and Complexity. 2021; 7(1):37. https://doi.org/10.3390/joitmc7010037
Chicago/Turabian StyleValdez-Juárez, Luis Enrique, Dolores Gallardo-Vázquez, and Elva Alicia Ramos-Escobar. 2021. "Online Buyers and Open Innovation: Security, Experience, and Satisfaction" Journal of Open Innovation: Technology, Market, and Complexity 7, no. 1: 37. https://doi.org/10.3390/joitmc7010037
APA StyleValdez-Juárez, L. E., Gallardo-Vázquez, D., & Ramos-Escobar, E. A. (2021). Online Buyers and Open Innovation: Security, Experience, and Satisfaction. Journal of Open Innovation: Technology, Market, and Complexity, 7(1), 37. https://doi.org/10.3390/joitmc7010037

