Abstract
The purpose of this paper was to develop and validate an instrument to measure life satisfaction (LS). Eighteen items were selected to assess the LS questionnaire developed from concepts and theory. The questionnaire was applied as a cross-sectional study and data were collected as establishing factors to confirm and ascertain construct validity. Reliability was tested by measuring internal consistency. Relationships with family and other people, personal life, life and society, and working life and self-development factors were identified. Findings confirmed the constructs between theoretical concepts and empirical evidence. The validity of this LS questionnaire will facilitate future studies to test the boundaries of LS assessment in the context of Human resource (HR) practitioners. This instrument can support and assist researchers to develop a comprehensive and intuitive understanding of LS and promote further investigation of its potential in future studies.
1. Introduction
The concept of life satisfaction (LS) has attracted increasing attention over the past two decades [1] as an important issue in studies of human psychology. Researchers have focused on the positive supports and rewards that enable people to form perceptions, be happy and empathize with others rather than feelings of sadness and unhappiness such as anxiety, depression and undesirable emotions [2,3,4]. LS evokes happiness in mind with the sense of self-value, complacency, satisfaction with working life, tolerance towards challenges and positive perceptions and attitudes towards oneself, others and society [5,6]. These factors are important for well-being; they result in perception of self-efficacy, self-esteem, good personalities, positive emotions and attitudes and also heighten career success. Erdogan et al. [7] found that LS positively related to individual work aspects such as job satisfaction, work performance, intention to leave the company and employee engagement. Therefore, the concept of LS is very important for studying cognitive psychology and for optimizing human resource efficiency and effectiveness.
Life satisfaction can be defined as the evaluation of one’s life as a whole. This appraisal can be positive or negative depending on expectations or hope [8]. Perceptions can be evaluated through a cognitive process to determine life value and well-being. Sousa and Lyubomirsky [9] defined life satisfaction as satisfaction or acceptance of life conditions or achievement of all desires or needs for life. Life satisfaction is considered as an important factor in the life quality of human resource (HR) practitioners, since levels of satisfaction determine how people adapt to their surrounding environment [10]. Previous studies have confirmed the importance of life satisfaction on HR practitioners as a positive benefit regarding work performance. If people possess life satisfaction, they will build relationships with others effectively and be able to adapt to work well with colleagues and other working units. Life satisfaction also promotes enhanced mental health of HR practitioners. Freire and Ferreira [11] found that life satisfaction was a protective factor of students’ mental sickness such as depressive disorder and suicide. Life satisfaction also reduced the incidence of drug addiction. Therefore, the systematic study concerning the life satisfaction of HR practitioners is important. Information gained can be used for planning and ameliorating mental health problems of HR practitioners such as tension, tiredness, conflict, depression, drug addiction and even suicide.
Diener, Emmons, Larsen and Griffin [8] developed an instrument to measure LS. Their scale has been widely used, applied and examined in many countries, with 24,649 recorded citations. However, Margolis, Schwitzgebel, Ozer and Lyubomirsky [5] argued that the scale items used by Diener, Emmons, Larsen and Griffin [8] could not comprehensively measure all dimensions of LS according to the related theoretical concepts. Their scale may also be inconsistent given the current changing contexts and environments and may not accurately and precisely reflect the measured level.
Here, LS was studied in the Thai context where satisfaction in life is regarded as an important issue for support and development [12]. As a keyword, LS was searched in papers from ThaiJo2 which is a reliable academic research resource database that is financially supported by the government sector. Retrieval results discovered 15 academic and research articles, mostly focusing on testing the relationships between LS and other variables such as career expectation, happiness, and work stress. In Thailand, no studies detailing and addressing the life satisfaction of HR practitioners were found in the main databases, even though HR departments and practitioners are very important in the administration and management of personnel [13]. The available literature covering scales to measure the life satisfaction of HR practitioners in Thailand was searched from the main databases; however, no scales were found. Life satisfaction scales used in Thailand have been adapted and improved from foreign scales. These improved scales have been tested for use with other variables, but they lack rigidity in construct validity and reliability according to the principles of behavioral scale development. DeVellis [14] stated that scale development can be applied to many different uses in diverse and specific contexts. Two different purposes of scale development can be identified. The first is for problem-solving applications and this type of scale is generally neutral, while the second is used in specific contexts to accurately predict results. As there is a lack of studies concerning the life satisfaction parameters of HR practitioners in Thailand, the body of knowledge is limited. This research developed and validated a scale of life satisfaction to fill this knowledge gap. Our developed scale can be applied in the Thai context to provide important information for effectively testing levels of life satisfaction and other factors. Furthermore, this scale developed in the Thai context can also be applied to other occupations in both Asian and Western environments.
Research Objectives and Questions
Research to increase the body of knowledge of LS in human resource practitioners is essential and urgently required in Thailand, where the numbers of LS in human resource practitioner research papers are significantly lower than for studies in other fields. Furthermore, accurate, valid and reliable measures are required for each study of LS in human resource practitioner to facilitate the availability of measuring tools for people interested in this field and to provide background information to improve the instruments according to the context of the study. Thus, based on the significances and problems of LS in human resource practitioner, the current study aimed to develop a valid and reliable instrument for LS in human resource practitioner measurement. The two main research questions are (a) “What are the constructs of LS in human resource practitioner?” and (b) “How is the instrument consisting of such constructs confirmed for their effectiveness in measuring LS in human resource practitioner?” This instrument will be useful for researchers, educators, students and the general public who are interested in further studies concerning LS in human resource practitioner.
2. Literature Reviews and Research Framework
2.1. Boundary Management Preferences
Previously established boundaries between work and personal life have blurred, with rapid information technology (IT) development now creating a continuous work–life environment. This has resulted in psychological and behavioral changes in workforces. Specific aspects with different attributes can be defined by the boundary management theory and include permeability, flexibility and boundary management preferences [15,16,17,18].
The boundary management theory states that people form boundaries in mental and behavioral aspects to separately organize the domains of work and private lives [19,20]. These boundaries can be analyzed continuously for preferences between work and nonwork. Some people prefer to completely separate work and leisure time. For example, they may have different email accounts for work and personal use. They turn off mobile phones after work and only manage their personal activities during break times or free time [21]. On the other hand, some people blend their work and personal lives by merging the two domains. For example, they send messages to friends from their workplace or call to discuss work-related topics in their free time [22,23]. The level of permeability reflects the strength of the boundary between each person’s work and nonwork domains. The boundary between these two domains can be regarded as a place where each person tries to balance desire and expectation. As a result, engagement occurs in the process of “work boundary” [19].
Boundary management preference is a fundamental concept that can be used to explain people’s life satisfaction. This concept explains the characteristics of people in terms of their mental condition as perception and selection to behave according to their desired boundary preferences.
2.2. Related Literature
LS is what everyone desires since it is an important element of living a happy life [24]. LS occurs as a result of an overall assessment process. Appropriate standards are set and then compared with the emerging results [25]. Zhao et al. [26] stated that LS is determined as an overall perception of life and is one dimension of subjective well-being. Meanwhile, Steel et al. [27] mentioned that LS assesses a person’s overall life quality based on individually selected criteria. LS determinants depend on the comparison of environments and relate to acceptable suitable standards.
Neugarten, Havighurst and Tobin [6] proposed five factors of LS as (1) zest of life that refers to LS in everyday life, enthusiasm to do activities and attention to one’s own living conditions; (2) resolution and fortitude as the acceptance of life values, tolerance of problems encountered in life and perception to problems as experience and learning resources; (3) congruence between desired and achieved goals as the desire to respond as expected to previous success; (4) self-concept that refers to satisfaction on health, proud of one’s own roles as meaningful for others and society and the ability to face various possible challenges; and (5) mood tone as knowing how to be happy, having good attitudes and emotions, towards both others and the surroundings, and the ability to cope with isolated and distressing events. According to Maslow’s (1970) theory of needs, higher needs in the hierarchy begin to emerge when people feel that they have sufficiently satisfied the previous need. Maslow divided human needs into five levels as physiological, safety, love and belonging, esteem and self-actualization. He believed that if people’s various hierarchical needs are responded, such people will be satisfied and happy in their lives [28].
Later, Flanagan [29] studied American life quality and determined one dimension of life quality as satisfaction. This perceptional dimension of people’s needs is closely related to the concept of Maslow. Research findings revealed that people’s LS can be divided into five domains as (1) physical and material well-being that includes objects which are necessary for everyday living with happiness and safety; (2) personal relations that refer to a person’s relationship with family members or surrounding related people such as spouses or lovers, parents and other family members, or friends; (3) social activities that a person arranges, joins or involves with for physical and psychological purposes; (4) self-development and work fulfilment that includes intelligence development, understanding one’s own life goals, acceptance from groups, creative thinking, good and sufficient rewards and work success; and (5) recreation, which refers to activities or interactions with people known in society both within and outside family members, and time spent indulging in favorite activities such as watching television (TV), listening to music, reading books, going to the cinema, relaxation by doing exercises, playing sports and going on trips. Similarly, Poitrenaud et al. [30] suggested that LS covered five aspects as (1) professional life that expresses work satisfaction, good relationships with colleagues and positive feelings with one’s own related working environment; (2) sentimental life as perception or satisfaction in terms of love in relation to people; (3) family life as satisfaction in relations or relationships among family members such as spouses, children and relatives; (4) social life as positive perception or satisfaction towards social activities; and (5) leisure activities as satisfaction with various recreational activities such as hobbies, sports, music or just hanging out with friends.
2.3. Measurement of LS
Many different unidimensional and multidimensional instruments of LS have been proposed by researchers and educators depending on their perspectives, measuring methods, study contexts and particular characteristics of the samples. Robinson et al. [31] developed a unidimensional single-item satisfaction scale that consisted of 7-level response options (from 1 referring to not satisfied at all to 7 referring to completely satisfied), while Andrews and Withey [32] proposed the measurement of LS in the form of seven smiley icons to convey the respondents’ emotions. Those who were mostly satisfied chose smiling faces while those who were mostly unsatisfied selected angry faces. Neugarten, Havighurst and Tobin [6] presented LS assessment in three aspects; firstly as five dimensions, each consisting of five items in a 5-level rating scale assessed by interviews and experts’ evaluations; secondly, a LS index A as self-assessment for 20 items covering contents in five dimensions of ‘agree’, ‘disagree’ and ‘unsure’; and lastly, LS index B covering five content dimensions as 12 items of ‘never’, ‘sometimes’ and ‘usually’.
Measuring instruments of LS have been developed to be appropriate for different countries. Ngamal et al. [33] applied the LS scale of Diener, Emmons, Larsen and Griffin [8] to test on Malaysians by translating an English version to a Melay version. All items were modified to become positive in the form of a 7-level scale as ‘strongly disagree’ to ‘strongly agree’, and reliability of the whole LS scale was 0.85. Similarly, Margolis, Schwitzgebel, Ozer and Lyubomirsky [5] developed an LS scale with six items, each with seven levels of ‘strongly disagree’ to ‘strongly agree’ with reliability of 0.92, while Jiang et al. [34] developed a students’ LS scale with five items as a 5-level Likert scale comprising ‘strongly disagree’ to ‘strongly agree’. This scale was studied using American and Chinese students and validated with exploratory and confirmatory factor analysis consistent with the related concepts and theories.
Understanding this concept is fundamental and paramount for developing a life satisfaction scale. Such a body of knowledge was synthesized to find the main common and different points of various scales. Then, the existing concepts and theories of life satisfaction were compared to determine whether different points were suitable in the contexts of the sample units to be studied. Finally, experts in organizational behaviors and related fields considered the scale for content validity.
Life satisfaction can be linked with open innovation as a new corporate concept; however, very little research has addressed this relationship [35]. Na-Nan et al. [36] stated that satisfaction encouraged employees to create open innovation, while Lee, Chen, Tsui and Yu [35] observed that satisfaction had a significant influence on above average customer service behaviors and cooperation, suggesting that satisfied employees go ‘the extra mile’ to provide outstanding customer service. Satisfaction refers to the positive feelings or pleasures experienced by employees who shoulder their responsibilities and offer positive innovation when performing their jobs [37,38].
2.4. Research Methodology
This study recruited two groups of 270 sampled human resource practitioners each (540 samples). The first group was used to validate the LS instrument questionnaire using exploratory factor analysis (EFA) and the second group was used to confirm LS construct. The study population comprised 20,907 human resource practitioners working in small and medium enterprises and members of the HR community. The rationale behind the selection of HR practitioners as the study population was because these people play important roles in managing and developing human resources in organizations; they also act as mediators between employer and employees and perform repetitive tasks under pressure from various sectors that possibly result in work stress. People operating in human resource departments learn how to work happily since their jobs entail building and enhancing employees’ satisfaction in work and life to realize their full potentials.
Regarding sample size, Steven [39] indicated that the ratio of sample units and number of items should be 15:1. Here, 18 items were regarded as proportional for 270 sample units using a random convenience sampling method to recruit the samples. The questionnaire was presented in an online format with permission requested from admin departments to post details and directions. All respondents voluntarily completed the questionnaire without the requirement to specify their identities.
The development of the LS scale involved summarizing and synthesizing definitions of LS from the existing literature (Table 1). Important issues in the coverage of LS were then identified and used to design the items. A Likert scale was applied as five levels: strongly disagree (1), disagree (2), indifferent (3), agree (4), and strongly agree (5). The questionnaire was tested for content validity by five experts in the fields of human resource management, human resource development, behavioral science, industrial psychology and testing and evaluation. Tiantong and Tongchin [40] stated that questionnaire items should be tested for content validity by five experts to determine consistency and accuracy as well as relevance and then modified according to their suggestions. Test results showed item–objective congruence (IOC) between 0.8 and 1 with instrument reliability at 0.855. Bonett and Wright [41] suggested that the alpha coefficient should be more than 0.60. Here, the alpha coefficient exceeded this criterion, indicating that the items possessed internal consistency and reliability.
Table 1.
LS item development.
Various statistical methods were used to analyses each aspect of the data. Descriptive statistics were used to describe sample characteristics and variable levels, while exploratory factor analysis (EFA) was used to classify and identify construct relationships among the test items. IBM SPSS and confirmatory factor analysis (CFA) were used to confirm construct measurements according to theories and empirical data using IBM AMOS.
3. Analysis
3.1. Exploratory Factor Analysis
Among the group of 270 samples, 60.70% were female and the remainder were male. About a third were over 40 years old, followed by 31–35 and 36–41 at 23.70% and 18.50%, respectively, while only 11.90% were 20–25. Half of samples (50.40%) were single, followed by 47.00% married and 2.60% divorced. More than half (55.20%) graduated with a bachelor’s degree, 23.30% with a lower than bachelor’s degree and 21.50% with master’s degree and doctoral degree. Regarding their work experience, nearly half (47.80%) had worked for more than 10 years, followed by 6–10 years (25.60%) and only 6.70% with less than 1 year. Nearly half of the respondents were employees (46.30%) with senior officers (33.30%) and supervisors (20.40%).
The appropriateness of factor analysis was tested using the Kaiser–Meyer–Olkin (KMO) method to examine sample sufficiency for the measurement. KMO was determined at 0.868 and analysis by Bartlett’s test resulted in 2570.642 with 153 degrees of freedom (df) at p-value = 0.000. Results were analyzed and classified into four factors with percentage accumulative variance at 61.756 of the total variance. Next, orthogonal rotation using the Varimax method was applied as rotation with squared factor weights for each column of the matrix. Factors with maximum value of the first variance explained the variance of the first and second factors at up to 36.081%, while factors 2, 3 and 4 explained the variance at 10.525%, 8.509% and 6.640% of the total variance, respectively. Table 2 illustrates the exploratory factor analysis results of the items in four components.
Table 2.
EFA results of the LS questionnaire.
The first component, entitled ‘relationship with family and other people’ included items LS 10, LS 11, LS 12, LS 13, LS 14 and LS 15 with factor weights ranging between 0.652 and 0.822. The second component entitled ‘personal life’ included items LS 6, LS 7, LS 8 and LS 9 with factor weights ranging between 0.626 and 0.827. The third component entitled ‘life and society’ included items LS 16, LS 17 and LS 18 with factor weights ranging between 0.778 and 0.879. The last component entitled ‘working life and self-development’ included items LS 1, LS 2, LS 3, LS 4 and LS 5 with factor weights ranging between 0.624 and 0.805. Turner and Carlson [42] suggested that an appropriate exploratory factor weight should be more than 0.500. Similarly, Hair et al. [43] determined that factor weight at more than 0.700 could be regarded as very good.
At the end of this phase, the first research question (“What are the constructs of LS”) was answered. That is relationship with family and other people, personal life, life and society and working life and self-development are statistically tested to be the four constructs of LS.
Eighteen items were developed, and these passed the basic assumptions of confirmatory factor analysis. These items were grouped into four types: relationships with family and other people, personal life, life and society, and working life and self-development. All items had factor weights from 0.601 to 0.847 at the significance level of < 0.05, indicating that the developed items were congruent with the theory of life satisfaction. Each developed item was based on the occupation of human resources in the Thai context to enable accurate and valid study measurements.
3.2. Confirmatory Factor Analysis
The targeted population was 20,907 human resource practitioners working in small and medium enterprises and members of the HR community. Samples size were determined according to Steven [39] at the proportion of 1:15 (i.e., 15 respondents per one manifest variable). There were 18 items so minimum sample size was 270 units. Letters were sent to the Admin of fan page asking for permission to forward the questionnaires to the difference samples in the EFA phrase. The questionnaires were sent online to the inboxes of the selected employees according to sampling scheme. Among the group of 270 samples, 65.90% were female and the remainder were male. About a third were over 40 years old (65.60%), followed by 31–35 and 36–40 at 19.30% and 16.30%, respectively, while only 15.60% were 26–30 and 14.40% were 20–25. More than half (57.80%) were single, followed by 37.40% married and 4.80% divorced. Nearly two-thirds (64.00%) graduated with a bachelor’s degree, 31.50% with a master’s degree and 4.5% with lower than bachelor’s degree and doctoral degree. Regarding their work experience, nearly half (49.30) had worked for more than 10 years, followed by 6–10 years (20.70%) and only 8.50% with less than 1 year and 4–5 years. One third of the respondents were senior officers (34.80%) with employees (33.30%) and supervisors (31.90%).
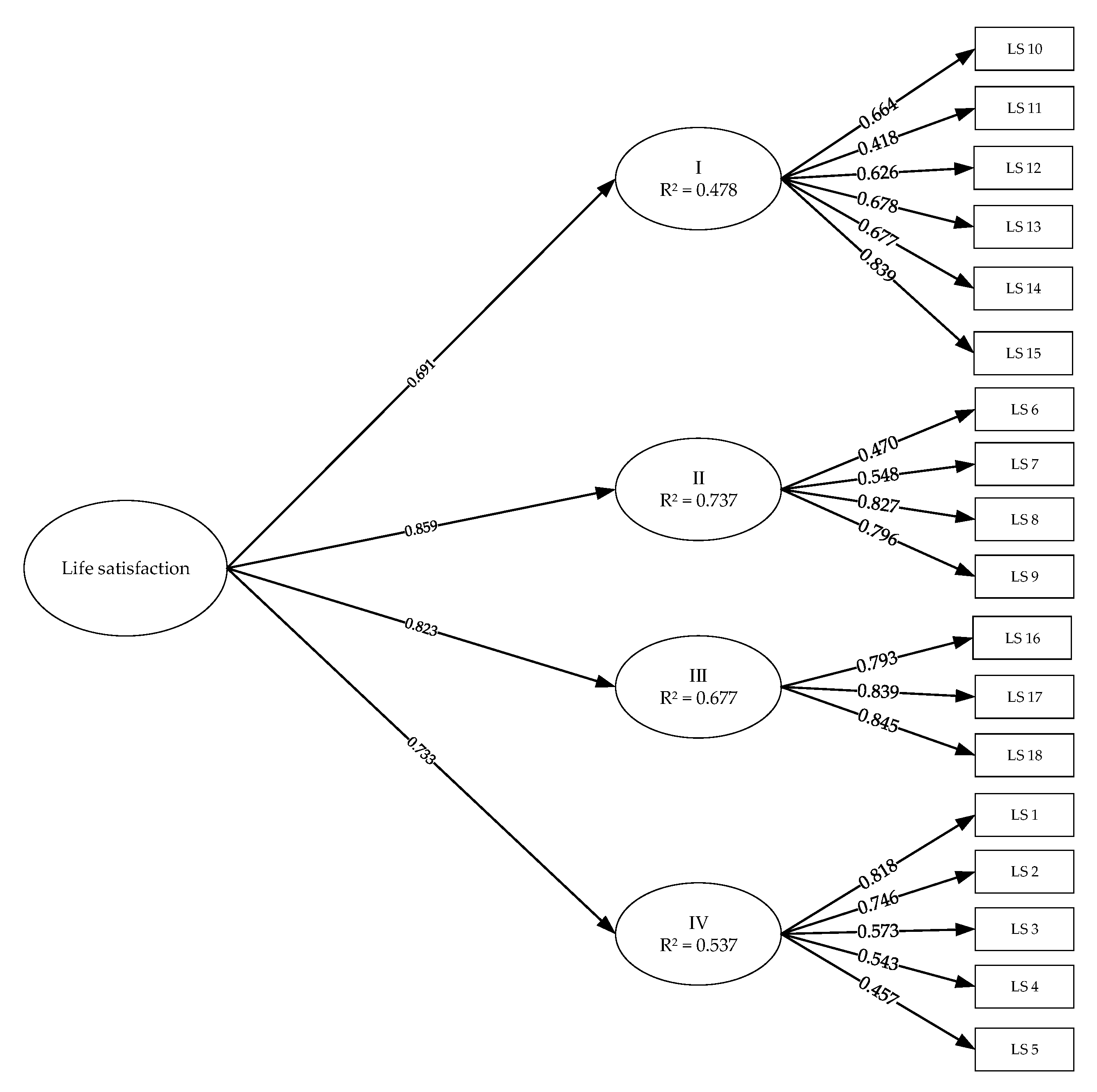
Confirmatory factor analysis was used to test the construct validity of each variable factor in the model to determine whether the factor was real according to theories and concepts when tested against the empirical data. Determination for statistical consistency was tested using Chi-square (χ2), relative Chi-square (χ2/df), goodness of fit index (GFI), adjust goodness of fit index (AGFI), comparative fit index (CFI), standardized root mean square residual (SRMR) and root mean square error of approximation (RMSEA) (Byrne, 2016). Important factor weights were compared with empirical data to determine the four factor weights. Two orders of confirmatory factor analysis were conducted. The first order was used to examine construct validity and whether the items LS 10, LS 11, LS 12, LS 13, LS 14 and LS 15 were indicators of relationship with family and other people, whether the items LS 6, LS 7, LS 8 and LS 9 were indicators of personal life, whether the items LS 16, LS 17 and LS 18 were indicators of life and society and whether the items LS 1, LS 2, LS 3, LS 4 and LS 5 were indicators of working life and self-development. Meanwhile, second order confirmatory analysis was used to examine whether the four dimensions (relationship with family and other people, personal life, life and society and working life and self-development) were factors of LS. Results (Figure 1) showed consistency between the model and empirical data i.e., χ2 = 105.208, df = 106, χ2/df = 0.993, p = 0.503, GFI = 0.960, AGFI = 0.936, RMSEA = 0.000 and RMR = 0.039. Findings conformed to the concept of Byrne [44] that χ2/df should be less than 2; GFI, AGFI and CFI should be more than 0.900 or close to 1.000 and RMR and RMSEA should not be more than 0.05. First-order confirmatory factor analysis results with 18 items were as follows. The first factor of relationship with family and other people (Factor I) with items LS 10–LS 15 had the factor weights ranging between 0.418 and 0.839 and R2 between 0.175 and 0.460. Personal life (Factor II) with items Sat 6–Sat 9 had factor weights ranging between 0.470 and 0.827 and R2 between 0.221 and 0.684. Life and society (Factor III) with items Sat 16–Sat 18 had factor weights ranging between 0.793 and 0.893 and R2 between 0.628 and 0.797. Working life and self-development (Factor IV) with items Sat 1–Sat 5 had factor weights ranging between 0.457 and 0.818 and R2 between 0.092 and 0.556. Conversely, second order confirmatory factor analysis of the four latent factors relationship with family and other people, personal life, life and society, and working life and self-development had factor weights at 0.691, 0.859, 0.823 and 0.733, respectively (Table 2). All factor weights in the first and second orders were statistically significant since each was more than 0.300 (p < 0.050) [45].
Figure 1.
LS structural model. χ2 = 105.208, df = 106, χ2/df = 0.993, p = 0.503, GFI = 0.960, AGFI = 0.936, RMSEA = 0.000 and RMR = 0.039.
From the confirmatory factor analysis, the items were groups into relationships with family and other people, personal life, life and society, and working life and self-development. The developed items showed congruence between empirical data and concepts and theories, indicating that they were reliable and consistent with the existing concepts and theories. Regarding the predictive value, every factor was able to predict at more than 50%, indicating the accuracy of scale prediction. When considering the second-order factor analysis, personal life had the most factor weight (0.807), followed by life and society (0.783), relationships with family and other people (0.711) and working life and self-development (0.710), all at the significance level of 0.001. This indicated that the analyzed item factors had construct validity according to the theories and concepts of life satisfaction.
Results of the composite reliability (CR) of construct validity for confirmatory factor analysis in relationship with family and other people, personal life, life and society, and working life and self-development were 0.818, 0.763, 0.881 and 0.769, respectively (Table 3). All values were over 0.70 and determined as statistically significant [43]. Average variance extracted (AVE) was between 0.411 and 0.713, conforming to the suggestion of Zaiţ and Bertea (2011) that AVE should be more than 0.50 to be regarded as statistically significant. AVE of relationship with family and other people, personal life and working life and self-development were lower than the given criteria; however, these values were acceptable because Fornell and Larcker [46] stated that in the case of AVE lower than 0.50 but critical ratio (CR) higher than 0.60, the convergent validity of the instrument was still sufficient for construct measurement.
Table 3.
Construct validity of first and second order CFA results.
Discriminant validity was analyzed to ratify the accuracy of the instrument attributes according to theoretical concepts. The analysis was performed following the suggestion of Fornell and Larcker [46] that the square root of the AVE value should be higher than the relationship in rows and columns. Results determined that the analyzed validity conformed to the given criterion as shown in Table 4. The analyzing results of discriminant validity showed that the developed scale of LS was capable for measuring LS accurately according to the related concepts and theories. Since the statistical results met the given criteria, the scale for measuring relationship with family and other people was clearly distinctive from that of personal life, life and society and working life and self-development under the basis of the related concepts and theories.
Table 4.
Discriminant validity analysis.
At the end of this phase, the second research question (“How is the scale consisting of such constructs confirmed for their effectiveness in measuring LS?”) was confirmed. That the instrument using such four constructs (relationship with family and other people, personal life, life and society and working life and self-development) contains the items which can be used for measuring LS effectively.
4. Discussion: Life Satisfaction Instruments and Open Innovation
Boundary management preference refers to conditions of people’s boundary preferences to perceive and behave in work and personal life [19,20]. It is the fundamental concept to explain aspects of people’s life satisfaction in working life and personal life and can be used as an indicator of people’s consequent life satisfaction [15,16,17,18]. Statistical analysis of the results conformed well with the empirical data and indicated that satisfaction could be reclassified into four factors as relationship with family and other people, personal life, life and society and working life and self-development. This classification differed from classification into five factors by Diener, Emmons, Larsen and Griffin [8] since factors of working life and self-development were integrated into one factor. Factor analysis gave weights of each item at more than 0.60 [43,47], indicating that relationships between the variables and each factor were acceptable. Confirmatory factor analysis was utilized to examine the consistency of empirical data and theoretical concepts, with results indicating that the data conformed well internally [44]. Two orders of confirmatory factor analysis were tested. Results showed that the 18 items developed from the existing concepts and theories of De Vos [48], Diener, Emmons, Larsen and Griffin [8], Flanagan [29], Jiang, Fang, Stith, Liu and Huebner [34], Landry [49], Margolis, Schwitzgebel, Ozer and Lyubomirsky [5], Miller et al. [50], Neugarten, Havighurst and Tobin [6], Ngamal, Amir, Kutty, Mastor and Hisham [33], Pavot and Diener [25], Poitrenaud, Vallery-Masson, Valleron, Demeestere and Lion [30], Robinson, Shaver and Wrightsman [31], Steel, Schmidt, Bosco and Uggerslev [27], Zhao, Zhang, Liu, Ji and Lew [26] and reclassified into the first four factors (in the first order) were all confirmed to be real factors of LS (in the second order). All factor weights were statistically significant at more than 0.05 and passed the acceptable analysis criterion of confirmatory factor analysis at more than 0.30 [51,52]. Regarding the discriminant validity of the factors, the developed instrument measured the attributes accurately according to the theoretical concepts, with the square root of the AVE value more than the relationship in rows and columns as conditioned by Fornell and Larcker [46]. Instrument reliability after reclassifying and confirming the factors was determined at 0.887. This value indicated a good level according to the criteria of Mohamad et al. [53]; it was similar to the reliability of satisfaction scales studied previously such as Jiang, Fang, Stith, Liu and Huebner [34] and Ngamal, Amir, Kutty, Mastor and Hisham [33] who determined reliability of their developed scales at 0.84 and 0.85, respectively.
Findings revealed that relationship with family and other people represented the satisfaction to spend time or do activities with family members such as spouses, children or relatives. This relationship also included the desire that family members were healthy and having a good relationship with the surrounding related people. Such relationships were measured using six items developed from comprehensive definitions. These items were tested for reliability and validity with advanced statistics to enable optimal accuracy of the instrument. The scale of relationships with family and other people was developed to examine and measure employees’ satisfaction. The personal life variable with four items was also validated on content validity and statistical reliability before administering the real test. Analysis results of all factors conformed to the criteria. The scale of personal life can be used to test satisfaction towards physical aspects and objects which are necessary for earning an everyday living with happiness, safety and remaining healthy as well as freedom for travelling. Similar to the concepts and theories of Flanagan [29] and Poitrenaud, Vallery-Masson, Valleron, Demeestere and Lion [30] everyone wants to respond to their physical and psychological needs. If the basic needs necessary for living and safety are met, people will be satisfied. The variables of personal life consisted of three items to examine positive perception or satisfaction on activities in the community or society, participation in activities or being members of preferred or desired organizations of both physical and psychological purposes. This was similar to the concepts of Diener, Emmons, Larsen and Griffin [8], Flanagan [29], Maslow [28], Poitrenaud, Vallery-Masson, Valleron, Demeestere and Lion [30], Robinson, Shaver and Wrightsman [31], Steel, Schmidt, Bosco and Uggerslev [27] and Zhao, Zhang, Liu, Ji and Lew [26] who indicated that people want to become involved as members of groups or be accepted by society through involvement in physical and psychological activities. If these needs are responded, they will be somewhat satisfied. The last variable of working life and self-development consisted of five items concerning perceived good relationships with supervisors and colleagues, related environments, upgrading one’s own potential, career stability and sufficient income for living. This conformed to the concepts of Flanagan [29], Jiang, Fang, Stith, Liu and Huebner [34], Margolis, Schwitzgebel, Ozer and Lyubomirsky [5], Maslow [28] and Poitrenaud, Vallery-Masson, Valleron, Demeestere and Lion [30], who stated that people need work growth to encourage them to upgrade their capabilities, manifest good relationships with colleagues and have positive feelings towards their related work environment.
Our developed scale of life satisfaction is more compact in terms of factors and items for measurement compared with previous scales. This enables the collation of effective responses, leading to highly accurate, valid and reliable results. Moreover, our scale of life satisfaction is developed on the basis of current environments and modern society; the items reflect the lifestyle of the specific study samples of HR practitioners. Such a body of knowledge is limited, while this scale is capable of accurately measuring HR employees’ performances. HR is regarded as an important department concerning all personnel in organizations. If HR practitioners are happy or satisfied with life, they will deliver happiness or make employees in different units happy with their work and life.
The findings of this research did positively respond to the two main questions stated in the research objective part. The first question was answered that LS consists of four constructs which are relationship with family and other people, personal life, life and society and working life and self-development. The second question was confirmed by a statistical method (SEM) that all three constructs were appropriate to be put in an instrument used for measuring LS. However, further studies for the instrument improvements are needed since context, culture, and workplace locations seem to be influential factors in variation of LS. Considering the impact of life satisfaction to well-being, commitment, and good behavior, more comparative studies in LS would be beneficial to advance the knowledge in human resources management and development, organizational behavior, and management subjects.
Life satisfaction can also be considered as the way in which people show their emotions and feelings (moods) and how they view future options to promote new ideas and create alternative methods, services or products to benefit the company. Therefore, life satisfaction defines perimeter contribution factors that promote innovation and discovery [54]. Companies that encourage and promote the life satisfaction of their employees with open innovation and outflow of knowledge will accelerate internal innovation and market expansion [55,56]. The concept of life satisfaction is an essential variable to activate open innovation and increase company prosperity [57,58].
5. Conclusions
Theoretical and Practical Implications
The findings of this study support the existing concepts and theories of satisfaction and will be helpful for researchers and academics to extend knowledge of LS, particularly in Thai and Asian contexts. Educators can use these findings to clearly explain the characteristics of employees’ LS as four factors: relationship with family and other people, personal life, life and society and working life and self-development. Eighteen items were intensively validated to measure employees’ LS for use in further studies and as a new scale for Thai employees’ LS. Educators and researchers can use this scale of LS as initial variables in their studies to measure the levels of employees’ LS. The new scales can also be used to test against other independent or dependent variables as well as moderators which might influence or be influenced or mediators to transfer the effects to other variables.
All selected items were carefully developed and tested for content validity and reliability. Advanced statistics were used to analyze, classify and confirm the constructs. These procedures render the developed scale highly reliable. Human resource practitioners, organizational behaviorists or managers can use the developed scale to measure satisfaction levels of their employees and then apply the results to supply resources and enhance or support activities helpful for employees to be satisfied with their lives. Moreover, these findings can also be used to explain the characteristics, manifestations and levels of employees’ LS. Human resource personnel or managers who want to enhance and support LS to increase employee engagement, good behaviors and work performance can use this developed scale as an indicator for further LS examination.
This scale of life satisfaction was developed based on the existing concepts and theories for forming the measuring items. Then, exploratory factor analysis was conducted to classify the new items, followed by confirmatory factor analysis to make the life satisfaction scale more reliable. Moreover, this scale was more compact than previous scales. The developed factors were grouped into 4 types with only 18 items, compared with five types from previous research classifications consisting of 20 items for measuring life satisfaction [6,32]. This scale was developed on the basis of Thai contexts with samples of HR practitioners to enable more effective measurement and application than scales developed in Western contexts. This scale can be easily applied to other occupations or in closed contexts and is more appropriate than previous scales. Furthermore, this scale is updated and modern since it was developed in the current context of rapid changes in administrative environments compared to previous slow transitions.
6. Research Limitations and Future Research Topics
It is inevitable that limitations occur and these are indicated for the related people. Firstly, scale development of life situations was conducted with a sample group of only human resource managers in Thai contexts and Thai language; thus, the samples lacked variety. Future scale development should be performed with samples from various occupations, contexts, cultures or economies to test scale robustness and quality. Moreover, future studies should compare scale application in different contexts for a more profound understanding of the characteristics of LS in each occupation. This research was a cross-sectional study at only one particular time point. This may result in errors. Therefore, a longitudinal study with similar sample groups might reflect the findings more accurately with greater precision and reliability.
Author Contributions
Conceptualization, K.N.-N. and S.W.; Methodology, K.N.-N.; Software, K.N.-N.; Validation, K.N.-N.; Formal Analysis, K.N.-N. and S.W.; Investigation, K.N.-N.; Resources, K.N.-N.; Data Curation, K.N.-N.; Writing-Original Draft Preparation, K.N.-N.; Writing-Review & Editing, K.N.-N. and S.W.; Visualization, K.N.-N. and S.W.; Supervision, S.W.; Project Administration, K.N.-N.; Funding Acquisition, K.N.-N. and S.W. All authors have read and agreed to the published version of the manuscript.
Funding
This research received no external funding.
Conflicts of Interest
The authors declare no conflict of interest.
References
- Diener, E. The remarkable changes in the science of subjective well-being. Perspect. Psychol. Sci. 2013, 8, 663–666. [Google Scholar] [CrossRef] [PubMed]
- Chang, E.C.; Chang, O.D.; Kamble, S.V. Examining the relationship between positive mood and life satisfaction in Easterners and Westerners: Is feeling good associated with building agency, broadening pathways, or both? J. Happiness Stud. 2019, 20, 2159–2172. [Google Scholar] [CrossRef]
- Kim, D.Y. The implicit life satisfaction measure. Asian J. Soc. Psychol. 2004, 7, 236–262. [Google Scholar] [CrossRef]
- Seligman, M.E.P.; Csikszentmihalyi, M. Positive psychology: An introduction. In Flow and the Foundations of Positive Psychology; Csikszentmihalyi, M., Ed.; Springer: Dordrecht, The Netherlands, 2014; pp. 279–298. [Google Scholar]
- Margolis, S.; Schwitzgebel, E.; Ozer, D.J.; Lyubomirsky, S. A new measure of life satisfaction: The riverside life satisfaction scale. J. Pers. Assess. 2018, 101, 1–10. [Google Scholar] [CrossRef] [PubMed]
- Neugarten, B.L.; Havighurst, R.J.; Tobin, S.S. The Measurement of Life Satisfaction. J. Gerontol. 1961, 16, 134–143. [Google Scholar] [CrossRef]
- Erdogan, B.; Bauer, T.N.; Truxillo, D.M.; Mansfield, L.R. Whistle while you work: A review of the life satisfaction literature. J. Manage. 2012, 38, 1038–1083. [Google Scholar] [CrossRef]
- Diener, E.; Emmons, R.A.; Larsen, R.J.; Griffin, S. The satisfaction with life scale. J. Pers. Assess. 1985, 49, 71–75. [Google Scholar] [CrossRef]
- Sousa, L.; Lyubomirsky, S. Life satisfaction. In Encyclopedia of Women and Gender, Two-Volume Set: Sex Similarities and Differences and the Impact of Society on Gender, 1st ed.; Worell, J., Ed.; Academic Press: San Diego, CA, USA, 2001; Volume 2, pp. 667–676. [Google Scholar]
- Kanthe, R.U.; Kanthe, R. An empirical study on problems faced by hr practitioners in implementing hr practices in small firms. Innov. J. Bus. Manag. 2013, 1, 57–59. [Google Scholar]
- Freire, T.; Ferreira, G. Health-related quality of life of adolescents: Relations with positive and negative psychological dimensions. Int. J. Adolesc. Youth 2018, 23, 11–24. [Google Scholar] [CrossRef]
- Apinunmahakul, A.; Mongsawad, P. The impacts of econmic developemtn on life satisfaction of Thai citizens. NIDA Dev. J. 2013, 53, 191–219. [Google Scholar]
- Taylor, S.; Armstrong, M. Armstrong’s Handbook of Human Resource Management Practice; Kogan Page: Philadelphia, PA, USA, 2020. [Google Scholar]
- DeVellis, R.F. Scale Development: Theory and Applications, 4th ed.; Sage publications: London, UK, 2016. [Google Scholar]
- Ashforth, B.E.; Kreiner, G.E.; Fugate, M. All in a day’s work: Boundaries and micro role transitions. Acad. Manag. Rev. 2000, 25, 472–491. [Google Scholar] [CrossRef]
- Matthews, R.A.; Barnes-Farrell, J.L.; Bulger, C.A. Advancing measurement of work and family domain boundary characteristics. J. Vocat. Behav. 2010, 77, 447–460. [Google Scholar] [CrossRef]
- Winkel, D.E.; Clayton, R.W. Transitioning between work and family roles as a function of boundary flexibility and role salience. J. Vocat. Behav. 2010, 76, 336–343. [Google Scholar] [CrossRef]
- Mellner, C.; Aronsson, G.; Kecklund, G. Boundary management strategies and work-life balance in knowledge intense, flexible work. In Proceedings of the 21st International Symposium of Shiftwork and Working Time, Costa do Sauipe, Brazil, 4–8 November 2013. [Google Scholar]
- Clark, S.C. Work/family border theory: A new theory of work/family balance. Hum. Relat. 2000, 53, 747–770. [Google Scholar] [CrossRef]
- Nippert-Eng, C.E. Home and Work: Negotiating Boundaries through Everyday Life; University of Chicago Press: Chicago, IL, USA, 2008. [Google Scholar]
- Kossek, E.E.; Ruderman, M.N.; Braddy, P.W.; Hannum, K.M. Work–nonwork boundary management profiles: A person-centered approach. J. Vocat. Behav. 2012, 81, 112–128. [Google Scholar] [CrossRef]
- Kreiner, G.E.; Hollensbe, E.C.; Sheep, M.L. Balancing borders and bridges: Negotiating the work-home interface via boundary work tactics. Acad. Manag. J. 2009, 52, 704–730. [Google Scholar] [CrossRef]
- Cousins, K.; Robey, D. Managing work-life boundaries with mobile technologies: An interpretive study of mobile work practices. Inf. Technol. People 2015, 28, 34–71. [Google Scholar] [CrossRef]
- Deimling, G.; Phelps, E.K.; Gilbert, M.; Ciaralli, S. Life satisfaction among older adult, long-term cancer survivors: A comparison of Black with White survivors. Psychooncology 2019, 28, 1335–1341. [Google Scholar] [CrossRef]
- Pavot, W.; Diener, E. Review of the satisfaction with life scale. In Assessing Well-Being; Diener, E., Ed.; Springer: Dordrecht, The Netherlands, 2009; Volume 39, pp. 101–117. [Google Scholar]
- Zhao, S.B.; Zhang, J.; Liu, Y.Z.; Ji, H.Y.; Lew, B. The association between psychological strains and life satisfaction: Evidence from medical staff in China. J. Affect. Disord. 2020, 260, 105–110. [Google Scholar] [CrossRef]
- Steel, P.; Schmidt, J.A.; Bosco, F.; Uggerslev, K. The effects of personality on job satisfaction and life satisfaction: A meta-analytic investigation accounting for bandwidth–fidelity and commensurability. Hum. Relat. 2019, 72, 217–247. [Google Scholar] [CrossRef]
- Maslow, A.H. Motivation and Personality, 2nd ed.; Harper & Row: New York, NY, USA, 1970. [Google Scholar]
- Flanagan, J.C. A research approach to improving our quality of life. Am. Psychol. 1978, 33, 126–147. [Google Scholar] [CrossRef]
- Poitrenaud, J.; Vallery-Masson, J.; Valleron, A.J.; Demeestere, M.; Lion, M.R. Factors related to attitude towards retirement among French preretired managers and top executives. J. Gerontol. 1979, 34, 723–727. [Google Scholar] [CrossRef] [PubMed]
- Robinson, J.P.; Shaver, P.R.; Wrightsman, L.S. Criteria for scale selection and evaluation. In Measures of Personality and Social Psychological Attitudes; Robinson, J.P., Shaver, P.R., Wrightsman, L.S., Eds.; Academic Press: San Diego, CA, USA, 1991; pp. 1–5. [Google Scholar]
- Andrews, F.M.; Withey, S.B. Social Indicators of Well-Being: Americans’ Perceptions of Life Quality; Springer: London, UK, 2012. [Google Scholar]
- Ngamal, A.Z.M.; Amir, R.; Kutty, F.M.; Mastor, K.A.; Hisham, R.R.I.R. Exploratory factor Analysis on Satisfaction with Life Scale (SWLS) with Army Veterans Sample in Malaysia. Int. J. Acad. Res. Bus. Soc. Sci. 2018, 8, 1482–1493. [Google Scholar] [CrossRef]
- Jiang, X.J.; Fang, L.; Stith, B.R.; Liu, R.-d.; Huebner, E.S. A cross-cultural evaluation of the students’ life satisfaction scale in chinese and american adolescents. Curr. Psychol. 2019, 38, 1–9. [Google Scholar] [CrossRef]
- Lee, C.-S.; Chen, Y.-C.; Tsui, P.-L.; Yu, T.-H. Examining the relations between open innovation climate and job satisfaction with a PLS path model. Qual. Quant. 2014, 48, 1705–1722. [Google Scholar] [CrossRef]
- Na-Nan, K.; Kanthong, S.; Joungtrakul, J.; Smith, I.D. Mediating Effects of Job Satisfaction and Organizational Commitment between Problems with Performance Appraisal and Organizational Citizenship Behavior. J. Open Innov. Technol. Mark. Complex. 2020, 6, 64. [Google Scholar] [CrossRef]
- Chiamaka, O.J.-A.; Stephen, E.I.; Collins, I.N. Leader-member Exchange and Transformational Leadership Style: A Prediction to Thriving at Work. Asian J. Adv. Res. Rep. 2020, 12, 37–43. [Google Scholar] [CrossRef]
- Kim, S.-J.; Choi, S.O. The effects of job mismatch on pay, job satisfaction, and performance. J. Open Innov. Technol. Mark. Complex. 2018, 4, 49. [Google Scholar] [CrossRef]
- Steven, J. Applied Multivariate Statistics for the Social Sciences; Lawrence Erlbaum Associates: Hillsdale, NJ, USA, 1986. [Google Scholar]
- Tiantong, M.; Tongchin, P. A multiple intelligences supported web-based collaborative learning model using Stufflebeam’s CIPP evaluation model. Int. J. Humanit. Soc. Sci. 2013, 3, 157–165. [Google Scholar]
- Bonett, D.G.; Wright, T.A. Cronbach’s alpha reliability: Interval estimation, hypothesis testing, and sample size planning. J. Organ. Behav. 2015, 36, 3–15. [Google Scholar] [CrossRef]
- Turner, R.C.; Carlson, L. Indexes of item-objective congruence for multidimensional items. Int. J. Test. 2003, 3, 163–171. [Google Scholar] [CrossRef]
- Hair, J.F.; Black, W.C.; Babin, B.J.; Anderson, R.E. Multivariate Data Analysis: Pearson New international Edition, 7th ed.; Pearson Higher Ed: Upper Saddle River, NJ, USA, 2013. [Google Scholar]
- Byrne, B.M. Structural Equation Modeling with AMOS: Basic Concepts, Applications, and Programming, 3rd ed.; Routledge: New York, NY, USA, 2016. [Google Scholar]
- Kime, J.-O.; Mueller, C.W. Factor Analysis: Statistical Methods and Practical Issues; Sage publications: London, UK, 1978. [Google Scholar]
- Fornell, C.; Larcker, D.F. Structural equation models with unobservable variables and measurement error: Algebra and statistics. J. Mark. Res. 1981, 18, 382–388. [Google Scholar] [CrossRef]
- Chin, W.W.; Gopal, A.; Salisbury, W.D. Advancing the theory of adaptive structuration: The development of a scale to measure faithfulness of appropriation. Inf. Syst. Res. 1997, 8, 342–367. [Google Scholar] [CrossRef]
- De Vos, J. Analysing the effect of trip satisfaction on satisfaction with the leisure activity at the destination of the trip, in relationship with life satisfaction. Transportation 2019, 46, 623–645. [Google Scholar] [CrossRef]
- Landry, M.B. The effects of life satisfaction and job satisfaction on reference librarians and their work. Ref. User Serv. Q. 2000, 40, 166–177. [Google Scholar]
- Miller, B.K.; Zivnuska, S.; Kacmar, K.M. Self-perception and life satisfaction. Pers. Individ. Differ. 2019, 139, 321–325. [Google Scholar] [CrossRef]
- Yusoff, M.S.B.; Rahim, A.F.A.; Mat Pa, M.N.; See, C.M.; Ja’afar, R.; Esa, A.R. The validity and reliability of the USM Emotional Quotient Inventory (USMEQ-i): Its use to measure Emotional Quotient (EQ) of future medical students. Int. Med. J. 2011, 18, 293–299. [Google Scholar]
- Arifin, W.N.; Yusoff, M.S.B. Confirmatory factor analysis of the Universiti Sains Malaysia Emotional Quotient Inventory among medical students in Malaysia. SAGE Open 2016, 6, 2158244016650240. [Google Scholar] [CrossRef]
- Mohamad, M.M.; Sulaiman, N.L.; Sern, L.C.; Salleh, K.M. Measuring the validity and reliability of research instruments. Procedia-Soc. Behav. Sci. 2015, 204, 164–171. [Google Scholar] [CrossRef]
- Van de Vrande, V.; de Jong, J.P.J.; Vanhaverbeke, W.; de Rochemont, M. Open innovation in SMEs: Trends, motives and management challenges. Technovation 2009, 29, 423–437. [Google Scholar] [CrossRef]
- Yun, J.J.; Zhao, X.F.; Wu, J.X.; Yi, J.C.; Park, K.; Jung, W. Business Model, Open Innovation, and Sustainability in Car Sharing Industry—Comparing Three Economies. Sustainability 2020, 12, 1883. [Google Scholar] [CrossRef]
- Yun, J.J.; Won, D.; Park, K. Entrepreneurial cyclical dynamics of open innovation. J. Evol. Econ. 2018, 28, 1151–1174. [Google Scholar] [CrossRef]
- Chiaroni, D.; Chiesa, V.; Frattini, F. Unravelling the process from Closed to Open Innovation: Evidence from mature, asset--intensive industries. R D Manag. 2010, 40, 222–245. [Google Scholar] [CrossRef]
- Yun, J.J.; Liu, Z. Micro-and macro-dynamics of open innovation with a quadruple-helix model. Sustainability 2019, 11, 3301. [Google Scholar] [CrossRef]
© 2020 by the authors. Licensee MDPI, Basel, Switzerland. This article is an open access article distributed under the terms and conditions of the Creative Commons Attribution (CC BY) license (http://creativecommons.org/licenses/by/4.0/).
