Mediating Effects of Job Satisfaction and Organizational Commitment between Problems with Performance Appraisal and Organizational Citizenship Behavior
Abstract
1. Introduction
2. Theories for Explaining the Concepts and Study Framework
2.1. Organizational Citizenship Behavior
2.2. Problems with Performance Appraisal
2.3. Job Satisfaction as a Mediator
2.4. Organizational Commitment as a Mediator
2.5. Research Objectives and Questions
3. Research Methodology
3.1. Population and Samples
3.2. Measurement, Validity, and Reliability
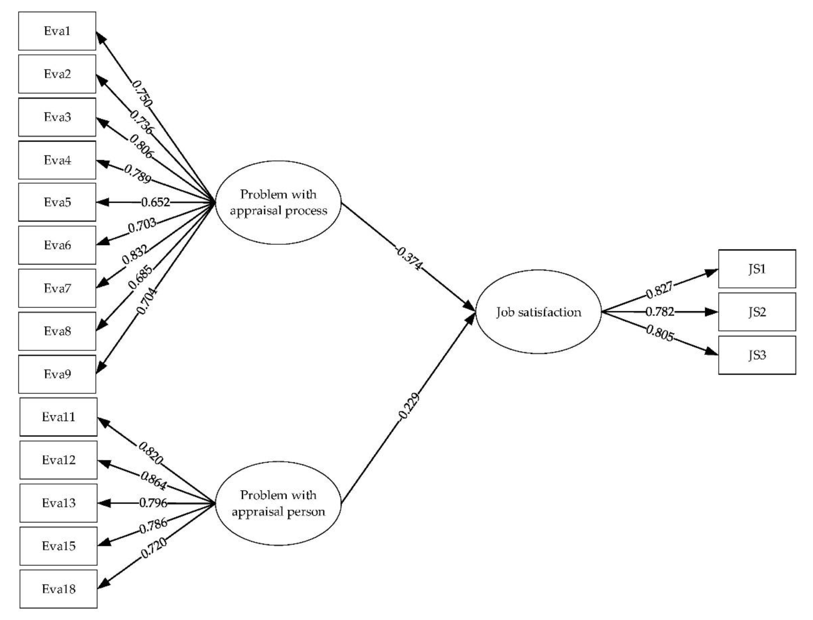
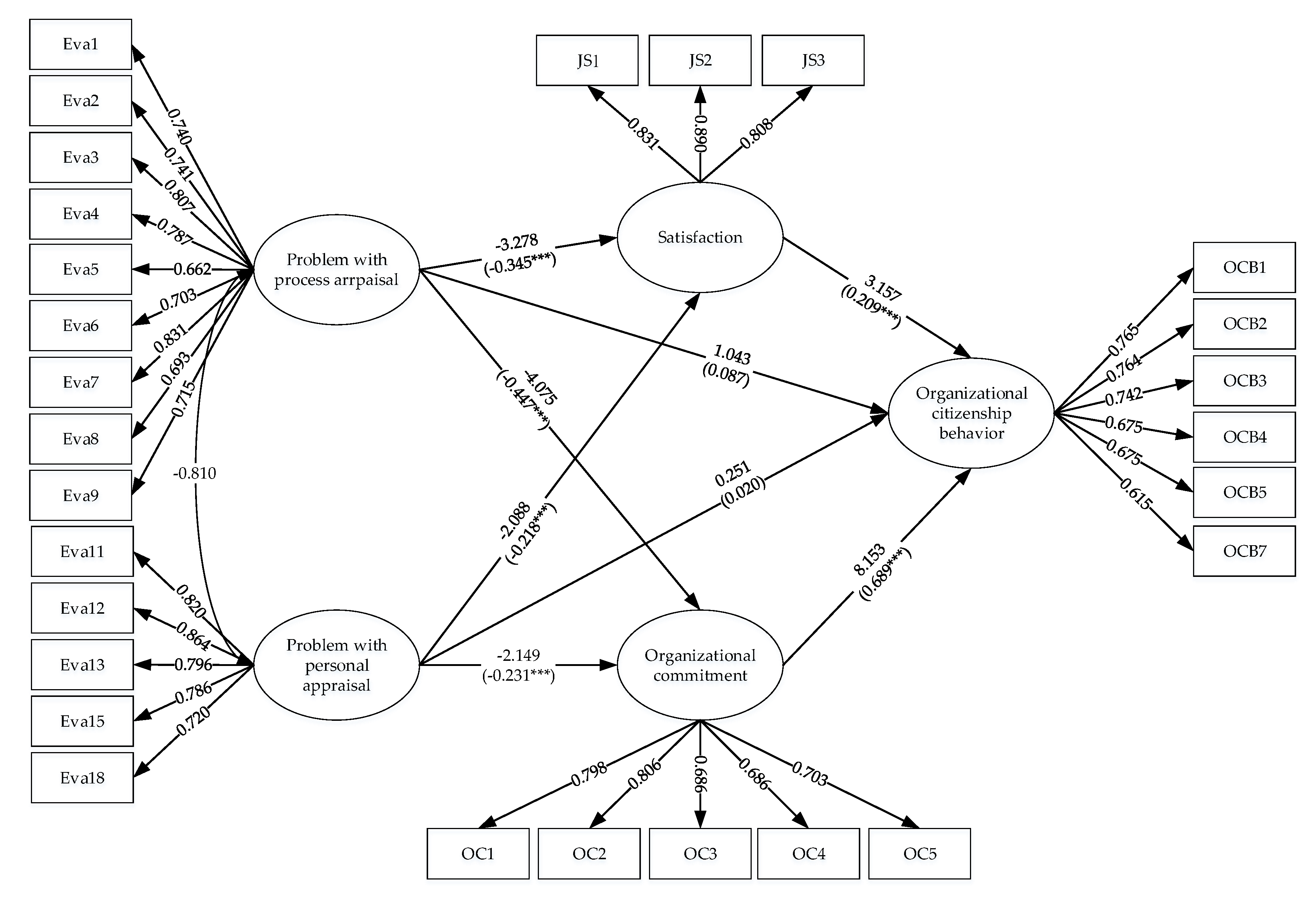
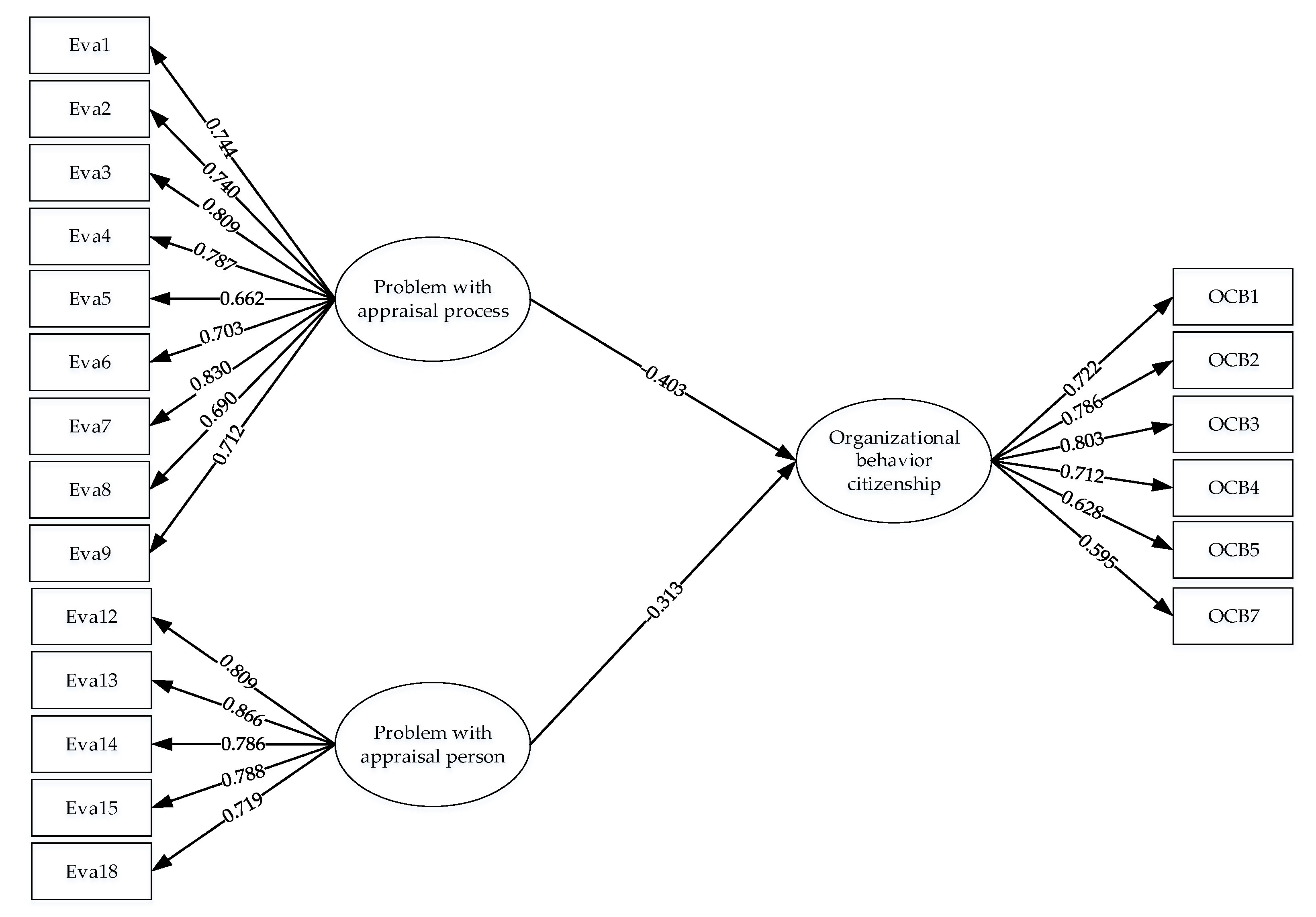
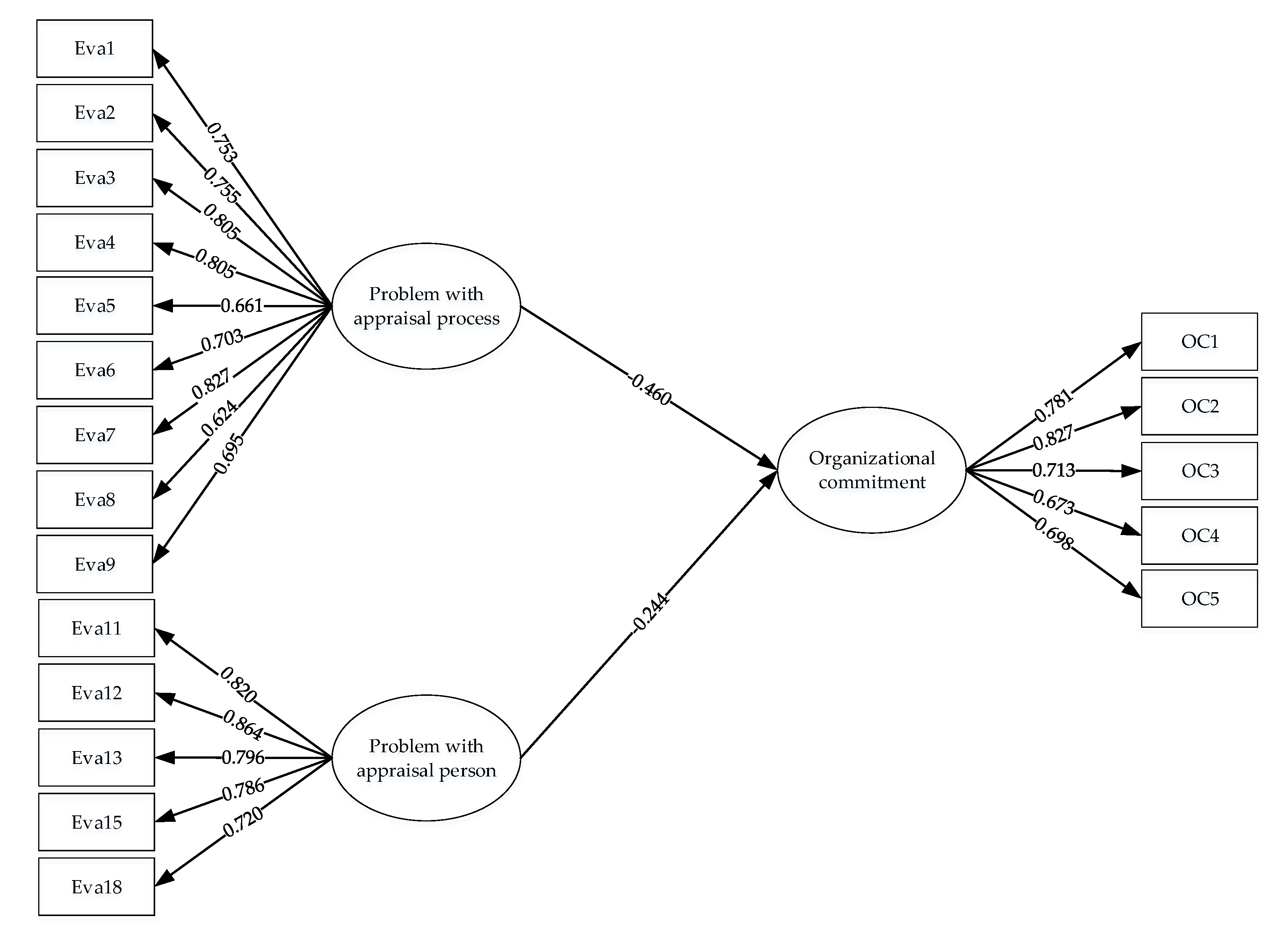
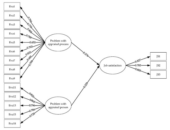
4. Data Analysis
5. Discussion
6. Conclusions
6.1. Theoretical Implications
6.2. Practical Implications
6.3. Limitations
Author Contributions
Funding
Conflicts of Interest
References
- de Geus, C.J.C.; Ingrams, A.; Tummers, L.; Pandey, S.K. Organizational Citizenship Behavior in the Public Sector: A Systematic Literature Review and Future Research Agenda. Public Adm. Rev. 2020, 80, 259–270. [Google Scholar] [CrossRef]
- Podsakoff, P.M.; MacKenzie, S.B. Impact of organizational citizenship behavior on organizational performance: A review and suggestion for future research. Hum. Perform. 1997, 10, 133–151. [Google Scholar] [CrossRef]
- He, J.; Zhang, H.; Morrison Alastair, M. The impacts of corporate social responsibility on organization citizenship behavior and task performance in hospitality: A sequential mediation model. Int. J. Contemp. Hosp. Manag. 2019, 31, 2582–2598. [Google Scholar] [CrossRef]
- Ferreira Aristides, I.; Martinez Luis, F.; Lamelas José, P.; Rodrigues Rosa, I. Mediation of job embeddedness and satisfaction in the relationship between task characteristics and turnover: A multilevel study in Portuguese hotels. Int. J. Contemp. Hosp. Manag. 2017, 29, 248–267. [Google Scholar] [CrossRef]
- Chen, P.; Sparrow, P.; Cooper, C. The relationship between person-organization fit and job satisfaction. J. Manag. Psychol. 2016, 31, 946–959. [Google Scholar] [CrossRef]
- Kontoghiorghes, C. Linking high performance organizational culture and talent management: Satisfaction/motivation and organizational commitment as mediators. Int. J. Hum. Resour. Manag. 2016, 27, 1833–1853. [Google Scholar] [CrossRef]
- Chiu, C.-N.; Chen, H.-H. The study of knowledge management capability and organizational effectiveness in Taiwanese public utility: The mediator role of organizational commitment. SpringerPlus 2016, 5, 15–20. [Google Scholar] [CrossRef]
- Indarti, S.; Solimun, S.; Fernandes Adji Achmad, R.; Hakim, W. The effect of OCB in relationship between personality, organizational commitment and job satisfaction on performance. J. Manag. Dev. 2017, 36, 1283–1293. [Google Scholar] [CrossRef]
- Devece, C.; Palacios-Marqués, D.; Pilar Alguacil, M. Organizational commitment and its effects on organizational citizenship behavior in a high-unemployment environment. J. Bus. Res. 2016, 69, 1857–1861. [Google Scholar] [CrossRef]
- Prasetio, A.P.; Batu, T.B.; Yuniarsih, T.; No, J.S.; Ahman, E. Perceived work-life interface and organizational citizenship behavior: Are job satisfaction and organizational commitment mediates the relations? (Study on star hotels employees in Indonesia). Relation 2017, 7, 122–135. [Google Scholar]
- Rahman, U.; Sulaiman, W.S.W.; Nasir, R.; Omar, F. The role of job satisfaction as mediator in the relationship between self-efficacy and organizational citizenship behavior among indonesian teachers. Int. J. Bus. Soc. Sci. 2014, 5, 255–261. [Google Scholar]
- Fraga, D.G.M.; Sudiro, A.; Noermijati, S. Organizational commitment and job satisfaction as a mediator the effect of leadership style on organizational citizenship behavior of employees. Aust. J. Basic Appl. Sci. 2015, 9, 498–508. [Google Scholar]
- Pitaloka, E.; Sofia, I.P. The affect of work environment, job satisfaction, organization commitment on OCB of internal auditors. Int. J. Bus. Econ. Law 2014, 5, 10–18. [Google Scholar]
- Ibeogu, P.H.; Ozturen, A. Perception of Justice in Performance Appraisal and Effect on Satisfaction: Empirical Findings from Northern Cyprus Banks. Procedia Econo. Financ. 2015, 23, 964–969. [Google Scholar] [CrossRef]
- Su, X.; Liu, Y.; Hanson-Rasmussen, N. Voice Behavior, Supervisor Attribution and Employee Performance Appraisal. Sustainability 2017, 9, 1829. [Google Scholar] [CrossRef]
- Jacobson, W.S.; Sowa, J.E. Strategic human capital management in municipal government: An assessment of implementation practices. Public Pers. Manag. 2015, 44, 317–339. [Google Scholar] [CrossRef]
- Palaiologos, A.; Papazekos, P.; Panayotopoulou, L. Organizational justice and employee satisfaction in performance appraisal. J. Eur. Ind. Train. 2011, 35, 826–840. [Google Scholar] [CrossRef]
- Suliman, A.; Al Kathairi, M. Organizational justice, commitment and performance in developing countries: The case of the UAE. Empl. Relat. 2012, 35, 98–115. [Google Scholar] [CrossRef]
- Vilela, B.B.; González, J.A.V.; Ferrín, P.F. Person–organization fit, OCB and performance appraisal: Evidence from matched supervisor–salesperson data set in a Spanish context. Ind. Mark. Manag. 2008, 37, 1005–1019. [Google Scholar] [CrossRef]
- Nalbandian, J. Performance appraisal: If only people were not involved. Public Adm. Rev. 1981, 41, 392–396. [Google Scholar] [CrossRef] [PubMed]
- Cook, M. Performance appraisal and true performance. J. Manag. Psychol. 1995, 10, 3–7. [Google Scholar] [CrossRef]
- Bret Becton, J.; Giles, W.F.; Schraeder, M. Evaluating and rewarding OCBs: Potential consequences of formally incorporating organisational citizenship behaviour in performance appraisal and reward systems. Empl. Relat. 2008, 30, 494–514. [Google Scholar] [CrossRef]
- Adams, J.S. Inequity in social exchange. In Advances in Experimental Social Psychology; Berkowitz, L., Ed.; Academic Press: New York, NY, USA, 1965; Volume 2, pp. 267–299. [Google Scholar]
- Bakhshi, A.; Kumar, K.; Rani, E. Organizational justice perceptions as predictor of job satisfaction and organization commitment. Int. J. Bus. Manag. 2009, 4, 145–154. [Google Scholar] [CrossRef]
- Ozel, A.; Bayraktar, C.A. Effect of Organizational Justice on Job Satisfaction. In Proceedings of the Industrial Engineering and Its Application Areas, Vienna, Austria, 20–21 July 2018; pp. 205–218. [Google Scholar]
- Suifan Taghrid, S.; Diab, H.; Abdallah Ayman, B. Does organizational justice affect turnover-intention in a developing country? The mediating role of job satisfaction and organizational commitment. J. Manag. Dev. 2017, 36, 1137–1148. [Google Scholar] [CrossRef]
- Jiang, Z.; Gollan, P.J.; Brooks, G. Relationships between organizational justice, organizational trust and organizational commitment: A cross-cultural study of China, South Korea and Australia. Int. J. Hum. Resour. Manag. 2017, 28, 973–1004. [Google Scholar] [CrossRef]
- Akan, O.H.; Allen, R.S.; White, C.S. Equity sensitivity and organizational citizenship behavior in a team environment. Small Group Res. 2009, 40, 94–112. [Google Scholar] [CrossRef]
- Deng, G. An empirical study of organizational justice, organizational citizenship behavior and service fairness. In Technology for Education and Learning; Springer: Berlin/Heidelberg, Germany, 2012; pp. 27–34. [Google Scholar]
- Singh Sanjay, K.; Singh Ajai, P. Interplay of organizational justice, psychological empowerment, organizational citizenship behavior, and job satisfaction in the context of circular economy. Manag. Decis. 2019, 57, 937–952. [Google Scholar] [CrossRef]
- Na-Nan, K.; Joungtrakul, J.; Smith, I.; Sanamthong, E. Reliability and Validation of an Instrument for Measuring Problems with Performance Appraisal: Exploratory and Confirmatory Factor Analysis; Rajamangala University of Technology Thanyaburi: Khlong Hok, Thailand, 2019. [Google Scholar]
- Organ, D.W. Organizational Citizenship Behavior: The Good Soldier Syndrome; Lexington Books: Lexington, MA, USA, 1988. [Google Scholar]
- Podsakoff, P.M.; MacKenzie, S.B.; Moorman, R.H.; Fetter, R. Transformational leader behaviors and their effects on followers’ trust in leader, satisfaction, and organizational citizenship behaviors. Leadersh. Q. 1990, 1, 107–142. [Google Scholar] [CrossRef]
- Podsakoff, P.M.; MacKenzie, S.B.; Paine, J.B.; Bachrach, D.G. Organizational citizenship behaviors: A critical review of the theoretical and empirical literature and suggestions for future research. J. Manag. 2000, 26, 513–563. [Google Scholar] [CrossRef]
- Mogotsi, I.; Boon, J.; Fletcher, L. Modelling the relationships between knowledge sharing, organisational citizenship, job satisfaction and organisational commitment among school teachers in Botswana. Afr. J. Libr. Arch. Inf. Sci. 2011, 21, 41–59. [Google Scholar]
- O’driscoll, M.P.; Pierce, J.L.; Coghlan, A.-M. The psychology of ownership: Work environment structure, organizational commitment, and citizenship behaviors. Group Organ. Manag. 2006, 31, 388–416. [Google Scholar] [CrossRef]
- Gilliland, S.W.; Langdon, J.C. Creating performance management systems that promote perceptions of fairness. In Performance Appraisal: State of the Art in Practice; Smither, J.W., Ed.; Josey-Bass: San Francisco, CA, USA, 1998; pp. 209–243. [Google Scholar]
- Shrivastava, S.; Jones, R.; Selvarajah, C.; Van Gramberg, B. Organisational justice: A Senian perspective. J. Bus. Ethics 2016, 135, 99–116. [Google Scholar] [CrossRef]
- Umair, T.; Javaid, M.F.; Amir, H.; Luqman, M.K. Effect of Perceived Appraisal Fairness on Job Satisfaction. J. Appl. Environ. Biol. Sci. 2016, 6, 12–20. [Google Scholar]
- Pichler, S. Performance appraisal reactions: A review and research agenda. In Feedback at Work; Steelman, L.A., Williams, J.R., Eds.; Springer: Cham, Switzerland, 2019; pp. 75–96. [Google Scholar]
- Nikpeyma, N.; Abed_Saeedi, Z.; Azargashb, E.; Alavi_Majd, H. Problems of clinical nurse performance appraisal system: A qualitative study. Asian Nurs. Res. 2014, 8, 15–22. [Google Scholar] [CrossRef]
- Paul, D.J. Seven biggest problems with performance appraisals: And seven development approaches to rectify them. Dev. Learn. Organ. Int. J. 2012, 26, 11–14. [Google Scholar] [CrossRef]
- Grund, C.; Przemeck, J. Subjective performance appraisal and inequality aversion. Appl. Econ. 2012, 44, 2149–2155. [Google Scholar] [CrossRef]
- Bayo-Moriones, A.; Galdon-Sanchez, J.E.; Martinez-de-Morentin, S. Performance appraisal: Dimensions and determinants. Int. J. Hum. Resour. Manag. 2019, 1–32. [Google Scholar] [CrossRef]
- Iqbal, M.Z.; Akbar, S.; Budhwar, P.; Shah, S.Z.A. Effectiveness of performance appraisal: Evidence on the utilization criteria. J. Bus. Res. 2019, 101, 285–299. [Google Scholar] [CrossRef]
- Hui, L.; Qin-xuan, G. Performance appraisal: What’s the matter with you? Procedia Earth Planet. Sci. 2009, 1, 1751–1756. [Google Scholar] [CrossRef][Green Version]
- Lavigne, E. How structural and procedural features of managers’ performance appraisals facilitate their politicization: A study of Canadian university deans’ reappointments. Eur. Manag. J. 2018, 36, 638–648. [Google Scholar] [CrossRef]
- Ahmed, I.; Mohammad, S.K.; Islam, T. The relationship between perceived fairness in performance appraisal and organizational citizenship behavior in the banking sector of Pakistan: The mediating role of organizational commitment. Int. J. Manag. Innov. 2013, 5, 75–78. [Google Scholar]
- Bauwens, R.; Audenaert, M.; Huisman, J.; Decramer, A. Performance management fairness and burnout: Implications for organizational citizenship behaviors. Stud. High. Educ. 2019, 44, 584–598. [Google Scholar] [CrossRef]
- Chattopadhyay, R. Impact of forced distribution system of performance evaluation on organizational citizenship behaviour. Glob. Bus. Rev. 2017, 20, 826–837. [Google Scholar] [CrossRef]
- Teh, C.J.; Boerhannoeddin, A.; Ismail, A. Organizational culture and performance appraisal process: Effect on organizational citizenship behavior. Asian Bus. Manag. 2012, 11, 471–484. [Google Scholar] [CrossRef]
- Lu, H.; Yue, A.; Han, Y.; Chen, H. Exploring the Effect of Different Performance Appraisal Purposes on Miners’ Organizational Citizenship Behavior: The Mediating Role of Organization Identification. Sustainability 2018, 10, 4254. [Google Scholar] [CrossRef]
- Zheng, W.; Zhang, M.; Li, H. Performance appraisal process and organizational citizenship behavior. J. Manag. Psychol. 2012, 27, 732–752. [Google Scholar] [CrossRef]
- Greenberg, J.; ve Baron, R. Behavior in Organizations; Prentice-Hall: Upper Saddle River, NJ, USA, 2000. [Google Scholar]
- Hackman, J.R.; Oldham, G.R. The Job Diagnostic Survey: An Instrument for the Diagnosis of Jobs and the Evaluation of Job Redesign Projects; ERIC, Dept of Administrative Sciences, Yale University: New Haven, CT, USA, 1974. [Google Scholar]
- Whitman, D.S.; Van Rooy, D.L.; Viswesvaran, C. Satisfaction, citizenship behaviors, and performance in work units: A meta-analysis of collective construct relations. Pers. Psychol. 2010, 63, 41–81. [Google Scholar] [CrossRef]
- Organ, D.W. Organizational citizenship behavior: It’s construct clean-up time. Hum. Perform. 1997, 10, 85–97. [Google Scholar] [CrossRef]
- Podsakoff, P.M.; MacKenzie, S.B.; Bommer, W.H. Transformational leader behaviors and substitutes for leadership as determinants of employee satisfaction, commitment, trust, and organizational citizenship behaviors. J. Manag. 1996, 22, 259–298. [Google Scholar] [CrossRef]
- Ilies, R.; Fulmer, I.S.; Spitzmuller, M.; Johnson, M.D. Personality and citizenship behavior: The mediating role of job satisfaction. J. Appl. Psychol. 2009, 94, 945–959. [Google Scholar] [CrossRef]
- Paillé, P. Perceived stressful work, citizenship behaviour and intention to leave the organization in a high turnover environment: Examining the mediating role of job satisfaction. J. Manag. Res. 2011, 3. [Google Scholar] [CrossRef]
- Sendjaya, S.; Pekerti, A.A.; Cooper, B.K.; Zhu, C.J. Fostering organisational citizenship behaviour in asia: The mediating roles of trust and job satisfaction. In Leading for High Performance in Asia: Contemporary Research and Evidence-Based Practices; Sendjaya, S., Ed.; Springer: Singapore, 2019; pp. 1–18. [Google Scholar]
- Steers, R.M.; Porter, L.W. Employee commitment to organizations. Motiv. Work Behav. 1983, 99, 441–451. [Google Scholar]
- Meyer, J.P.; Allen, N.J. A three-component conceptualization of organizational commitment. Hum. Resour. Manag. Rev. 1991, 1, 61–89. [Google Scholar] [CrossRef]
- Maharaj, I.; Schlechter, A.F. Meaning in life and meaning of work: Relationships with organisational citizenship behaviour, commitment and job satisfaction. Manag. Dyn. J. S. Afr. Inst. Manag. Sci. 2007, 16, 24–41. [Google Scholar]
- Allameh, S.M.; Amiri, S.; Asadi, A. A survey of relationship between organizational commitments and organizational citizenship behavior case study: Regional water organization of Mazandaran Province. Interdiscip. J. Contemp. Res. Bus. 2011, 3, 360–368. [Google Scholar]
- Javadi, M.; Yavarian, J. Effect of organizational identity and commitment on organizational citizenship behaviour (Case study: Educational Department of Isfahan province). Interdiscip. J. Contemp. Res. Bus. 2011, 3, 100–112. [Google Scholar]
- Mowday, R.T. Reflections on the study and relevance of organizational commitment. Hum. Resour. Manag. Rev. 1998, 8, 387–401. [Google Scholar] [CrossRef]
- Colquitt, J.A.; Conlon, D.E.; Wesson, M.J.; Porter, C.O.L.H.; Ng, K.Y. Justice at the millennium: A meta-analytic review of 25 years of organizational justice research. J. Appl. Psychol. 2001, 86, 425–445. [Google Scholar] [CrossRef]
- Ahmed, I.; Ramzan, M.; Mohammad, S.K.; Islam, T. Relationship between perceived fairness in performance appraisal and OCB: Mediating role of organizational commitment. Int. J. Acad. Res. 2011, 3, 15–20. [Google Scholar]
- Kampkötter, P. Performance appraisals and job satisfaction. Int. J. Hum. Resour. Manag. 2017, 28, 750–774. [Google Scholar] [CrossRef]
- Kunna, C. A Comparative study of the relationships between perceptions of justice in the evaluation of work performance, work motivation and organizational citizenship behaviors of personnel at Phetchaburi Rajabhat University. J. Mod. Manag. Sci. 2007, 7, 1–14. [Google Scholar]
- Department of Industrial Works. Factory Information. Available online: https://www.diw.go.th/hawk/content.php?mode=dataservice&tabid=1 (accessed on 12 October 2019).
- Hair, J.F.; Black, W.C.; Babin, B.J.; Anderson, R.E.; Tatham, R.L. Multivariate Data Analysis; Prentice Hall: Upper Saddle River, NJ, USA, 2009. [Google Scholar]
- Cammann, C.; Fichman, M.; Jenkins, D.; Klesh, J. Overall job satisfaction. In Taking the Measures of Work: A Guide to Validate Scales for Organizational Research and Diagnosis; Fields, D.L., Ed.; Sage Publications: New Delhi, India; Thousand Oaks, CA, USA, 1983. [Google Scholar]
- Meyer, J.P.; Herscovitch, L. Commitment in the workplace: Toward a general model. Hum. Resour. Manag. Rev. 2001, 11, 299–326. [Google Scholar] [CrossRef]
- Williams, L.J.; Anderson, S.E. Job satisfaction and organizational commitment as predictors of organizational citizenship and in-role behaviors. J. Manag. 1991, 17, 601–617. [Google Scholar] [CrossRef]
- Rovinelli, R.J.; Hambleton, R.K. On the use of content specialists in the assessment of criterion-referenced test item validity. In Proceedings of the Annual Meeting of the American Educational Research Association 60th, San Francisco, CA, USA, 19–23 April 1976; pp. 2–37. [Google Scholar]
- Fornell, C.; Larcker, D.F. Structural equation models with unobservable variables and measurement error: Algebra and statistics. J. Mark. Res. 1981, 18, 382–388. [Google Scholar] [CrossRef]
- Byrne, B.M. Structural Equation Modeling with AMOS: Basic Concepts, Applications, and Programming; Taylor & Francis Group: New York, NY, USA, 2016; p. 7384. [Google Scholar]
- Kline, R.B. Principles and Practice of Structural Equation Modeling; Guilford Publications: New York, NY, USA, 2015. [Google Scholar]
- Baron, R.M.; Kenny, D.A. The moderator–mediator variable distinction in social psychological research: Conceptual, strategic, and statistical considerations. J. Personal. Soc. Psychol. 1986, 51, 1173–1182. [Google Scholar] [CrossRef]
- Preacher, K.J.; Hayes, A.F. Asymptotic and resampling strategies for assessing and comparing indirect effects in multiple mediator models. Behav Res Methods. 2008, 3, 879–891. [Google Scholar] [CrossRef]
- Piriyakul, M. Test of moderation effect in structural equation modeling. J. Ind. Technol. 2016, 12, 78–91. [Google Scholar]
- Schumacker, R.E.; Lomax, R.G. A Beginner’s Guide to Structural Equation Modeling, 3rd ed.; Lawrence Erlbaum Associates: Mahwah, NJ, USA, 2010. [Google Scholar]
- Hox, J.J.; Maas, C.J.M.; Brinkhuis, M.J.S. The effect of estimation method and sample size in multilevel structural equation modeling. Stat. Neerl. 2010, 64, 157–170. [Google Scholar] [CrossRef]
- Diamantopoulos, A.; Siguaw, J.A. Introducing Lisrel: A Guide for the Uninitiated; Sage: Newbury Park, NJ, USA, 2000. [Google Scholar]
- Kline, R.B. Structural Equation Modeling; Guilford: New York, NY, USA, 1998. [Google Scholar]
- Mulaik, S.A.; James, L.R.; Van Alstine, J.; Bennett, N.; Lind, S.; Stilwell, C.D. Evaluation of goodness-of-fit indices for structural equation models. Psychol. Bull. 1989, 105, 430–445. [Google Scholar] [CrossRef]
- Chiaroni, D.; Chiesa, V.; Frattini, F. The Open Innovation Journey: How firms dynamically implement the emerging innovation management paradigm. Technovation 2011, 31, 34–43. [Google Scholar] [CrossRef]
- Yun, J.J.; Won, D.; Park, K. Entrepreneurial cyclical dynamics of open innovation. J. Evol. Econ. 2018, 28, 1151–1174. [Google Scholar] [CrossRef]
- Chiaroni, D.; Chiesa, V.; Frattini, F. Unravelling the process from Closed to Open Innovation: Evidence from mature, asset-intensive industries. R&D Manag. 2010, 40, 222–245. [Google Scholar]
- Yun, J.J.; Liu, Z. Micro-and macro-dynamics of open innovation with a quadruple-helix model. Sustainability 2019, 11, 3301. [Google Scholar] [CrossRef]
- Yun, J.J.; Zhao, X.; Jung, K.; Yigitcanlar, T. The Culture for Open Innovation Dynamics. Sustainability 2020, 12, 5076. [Google Scholar] [CrossRef]
- Yun, J.J.; Jeong, E.; Zhao, X.; Hahm, S.D.; Kim, K. Collective intelligence: An emerging world in open innovation. Sustainability 2019, 11, 4495. [Google Scholar] [CrossRef]






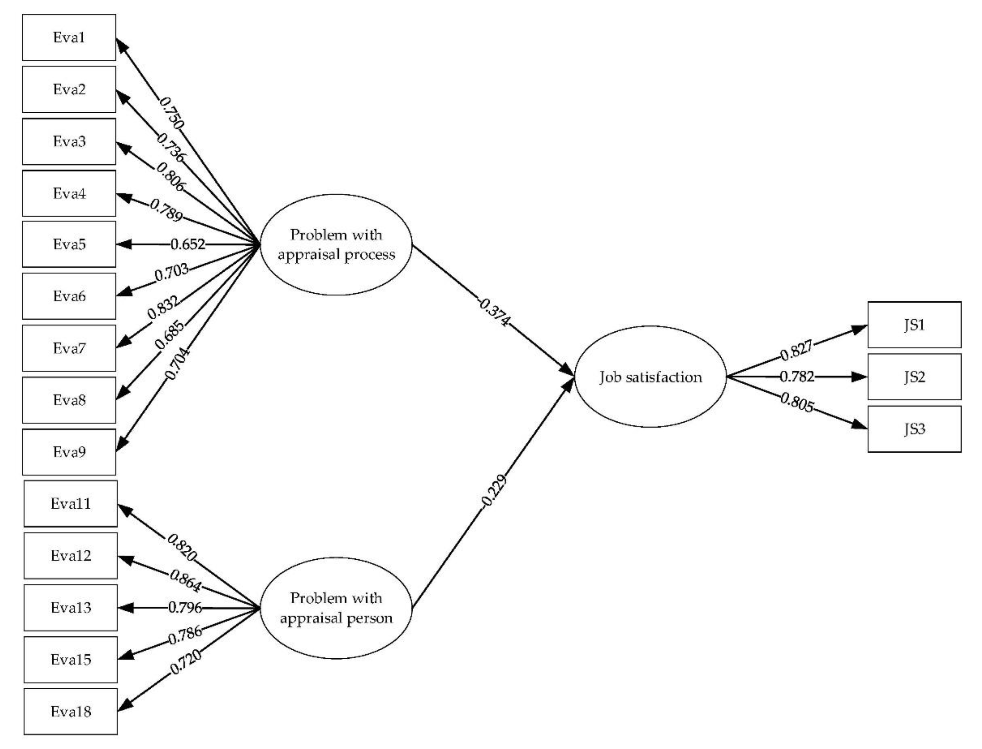
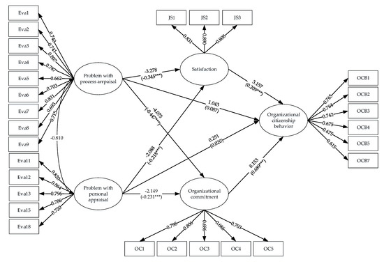
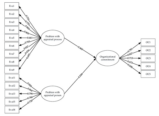
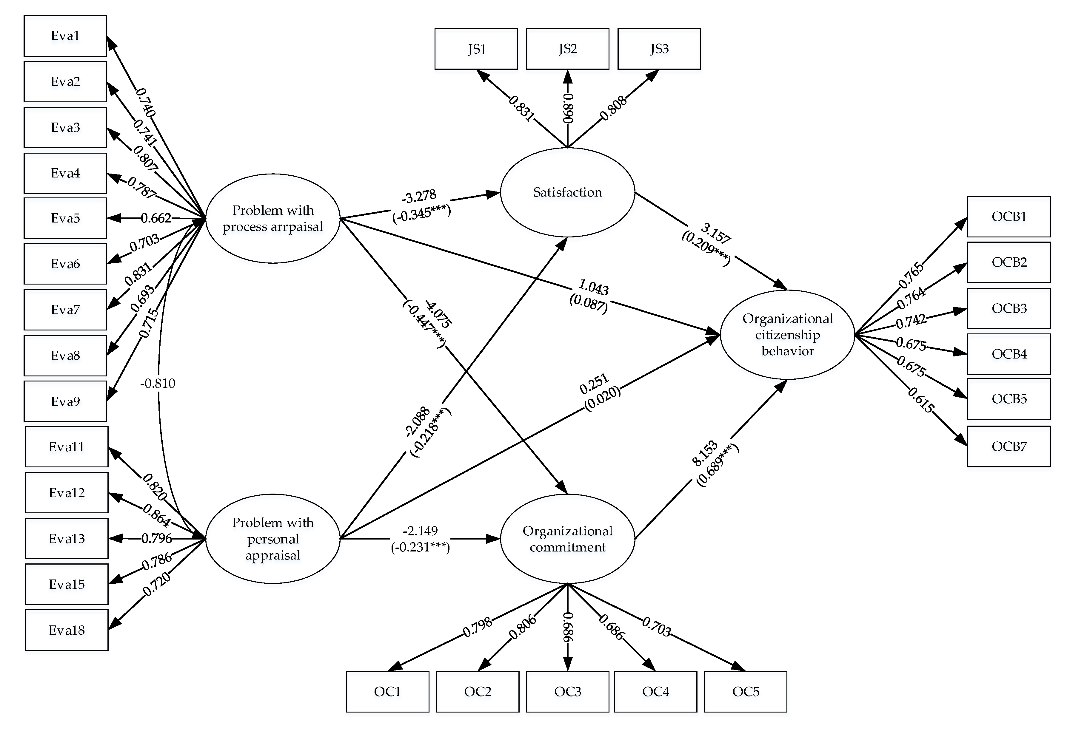
| Latent Factors/Questions | Standardized Factor Loading | AVE and Composite Reliability (α) |
|---|---|---|
| Problems with the appraisal process (Pro) = 29.468, df = 21, p-value = 0.103, /df = 0.103, GFI = 0.985, AGFI = 0.967, RMR = 0.034, RMSEA = 0.031 | ||
| Pro | α = 0.916 AVE = 0.550 | |
| Eva1 | 0.779 | |
| Eva2 | 0.757 | |
| Eva3 | 0.815 | |
| Eva4 | 0.804 | |
| Eva5 | 0.662 | |
| Eva6 | 0.701 | |
| Eva7 | 0.819 | |
| Eva8 | 0.632 | |
| Eva9 | 0.682 | |
| Problems with the appraising person (Per) = 5.134, df = 4, p-value = 0.274, /df = 1.283, GFI = 0.995, AGFI = 0.982, RMR = 0.017, RMSEA = 0.026 | ||
| Per | α = 0.885 AVE = 0.609 | |
| Eva11 | 0.822 | |
| Eva12 | 0.912 | |
| Eva13 | 0.732 | |
| Eva15 | 0.740 | |
| Eva18 | 0.674 | |
| Job satisfaction (JS) = 0.524, df = 1, p-value = 0.471, /df = 0.521, GFI = 0.999, AGFI = 0.995, RMR = 0.013, RMSEA = 0.000 | ||
| JS | α = 0.879 AVE = 0.708 | |
| JS1 | 0.819 | |
| JS2 | 0.812 | |
| JS3 | 0.892 | |
| Organizational commitment (OC) = 4.616, df = 3, p-value = 0.202, /df = 1.539, GFI = 0.996, AGFI = 0.978, RMR = 0.015, RMSEA = 0.036 | ||
| OC | α = 0.860 AVE = 0.555 | |
| OC1 | 0.742 | |
| OC2 | 0.882 | |
| OC3 | 0.761 | |
| OC4 | 0.642 | |
| OC5 | 0.673 | |
| Organizational citizenship behavior (OCB) = 8.847, df = 8, p-value = 0.355, /df = 1.106, GFI = 0.994, AGFI = 0.979, RMR = 0.018, RMSEA = 0.016 | ||
| OCB | α = 0.862 AVE = 0.515 | |
| OCB1 | 0.804 | |
| OCB2 | 0.812 | |
| OCB3 | 0.803 | |
| OCB4 | 0.667 | |
| OCB5 | 0.616 | |
| OCB6 * | - | |
| OCB7 | 0.566 | |
| Model | df | p | CFI | GFI | AGFI | TLI | PGFI | RMR | RMSEA | |
|---|---|---|---|---|---|---|---|---|---|---|
| 1a | 167.308 | 140 | 0.058 | 0.994 | 0.964 | AGFI | 0.992 | 0.642 | 0.021 | 0.058 |
| 1b | 148.016 | 123 | 0.062 | 0.995 | 0.965 | AGFI | 0.993 | 0.625 | 0.052 | 0.022 |
| 1c | 119.849 | 98 | 0.066 | 0.993 | 0.967 | 0.948 | 0.995 | 0.619 | 0.041 | 0.023 |
| 1d | 73.934 | 60 | 0.107 | 0.996 | 0.967 | 0.958 | 0.994 | 0.642 | 0.058 | 0.021 |
| Parameter | Estimate | SE | t | 95% CI | p | |||
|---|---|---|---|---|---|---|---|---|
| Lower | Upper | |||||||
| JS | <--- | Per | −0.281 | 0.086 | −3.278 | −0.450 | −0.131 | <0.01 |
| OC | <--- | Per | −0.322 | 0.079 | −4.075 | −0.477 | −0.179 | <0.01 |
| JS | <--- | Pro | −0.185 | 0.089 | −2.088 | −0.353 | −0.033 | <0.05 |
| OC | <--- | Pro | −0.174 | 0.081 | −2.149 | −0.323 | −0.027 | <0.05 |
| OCB | <--- | JS | 0.196 | 0.062 | 3.157 | 0.054 | 0.353 | <0.05 |
| OCB | <--- | CC | 0.727 | 0.089 | 8.153 | 0.542 | 0.944 | <0.01 |
| OCB | <--- | Per | 0.066 | 0.063 | 1.043 | −0.035 | 0.168 | 0.304 |
| OCB | <--- | Pro | 0.016 | 0.065 | 0.251 | −0.082 | 0.129 | 0.780 |
| Variable | JS | OC | OCB | ||||||
|---|---|---|---|---|---|---|---|---|---|
| DE | IE | TE | DE | IE | TE | DE | IE | TE | |
| Pro | −0.347 | - | −0.347 | −0.446 | - | −0.446 | 0.087 | −0.380 | −0.293 |
| Per | −0.220 | - | −0.220 | −0.230 | - | −0.230 | 0.020 | −0.205 | −0.185 |
| JS | - | - | - | - | - | - | 0.214 | - | 0.214 |
| OC | - | - | - | - | - | - | 0.686 | - | 0.686 |
© 2020 by the authors. Licensee MDPI, Basel, Switzerland. This article is an open access article distributed under the terms and conditions of the Creative Commons Attribution (CC BY) license (http://creativecommons.org/licenses/by/4.0/).
Share and Cite
Na-Nan, K.; Kanthong, S.; Joungtrakul, J.; Smith, I.D. Mediating Effects of Job Satisfaction and Organizational Commitment between Problems with Performance Appraisal and Organizational Citizenship Behavior. J. Open Innov. Technol. Mark. Complex. 2020, 6, 64. https://doi.org/10.3390/joitmc6030064
Na-Nan K, Kanthong S, Joungtrakul J, Smith ID. Mediating Effects of Job Satisfaction and Organizational Commitment between Problems with Performance Appraisal and Organizational Citizenship Behavior. Journal of Open Innovation: Technology, Market, and Complexity. 2020; 6(3):64. https://doi.org/10.3390/joitmc6030064
Chicago/Turabian StyleNa-Nan, Khahan, Suteeluck Kanthong, Jamnean Joungtrakul, and Ian David Smith. 2020. "Mediating Effects of Job Satisfaction and Organizational Commitment between Problems with Performance Appraisal and Organizational Citizenship Behavior" Journal of Open Innovation: Technology, Market, and Complexity 6, no. 3: 64. https://doi.org/10.3390/joitmc6030064
APA StyleNa-Nan, K., Kanthong, S., Joungtrakul, J., & Smith, I. D. (2020). Mediating Effects of Job Satisfaction and Organizational Commitment between Problems with Performance Appraisal and Organizational Citizenship Behavior. Journal of Open Innovation: Technology, Market, and Complexity, 6(3), 64. https://doi.org/10.3390/joitmc6030064

