Long-Term Caregiving Impact and Self-Care Strategies in Family Caregivers of People with Neuropsychiatric Disorders: A Mixed-Method Study
Abstract
1. Introduction
2. Materials and Methods
2.1. Research Questions, Aims, and Objectives
- -
- To describe the sociodemographic characteristics and clinical data of family caregivers and caregivers’ recipients.
- -
- To explore the health situation of family caregivers with a holistic approach, including caregiver burden, anxiety or depressive symptoms, sleep quality, quality of life, self-care, adherence to the Mediterranean diet, self-reported physical activity, and body mass index.
- -
- To understand the impact of long-term caregiving and the unmet needs from the family caregivers’ perspective.
- -
- To identify the self-care strategies developed by family caregivers.
2.2. Design of the Study
2.3. Study Setting and Sampling
2.4. Inclusion and Exclusion Criteria
2.5. Data Collection
Qualitative Methodology
2.6. Data Analysis
2.7. Quantitative Methodology
Instruments with Validity and Reliability and Data Collection
2.8. Statistical Analysis
2.9. Ethical Considerations
3. Results
3.1. Characteristics of the Sample
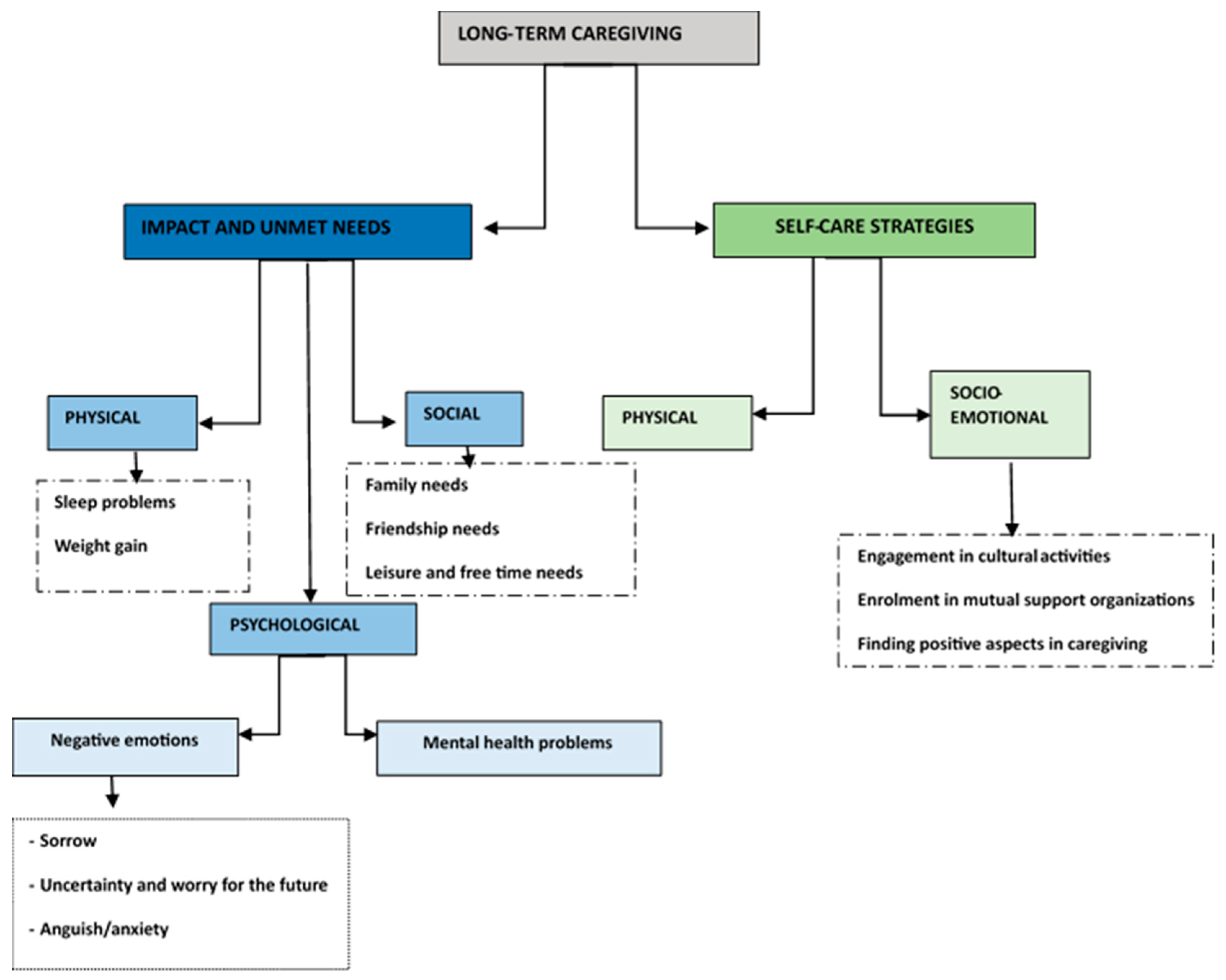
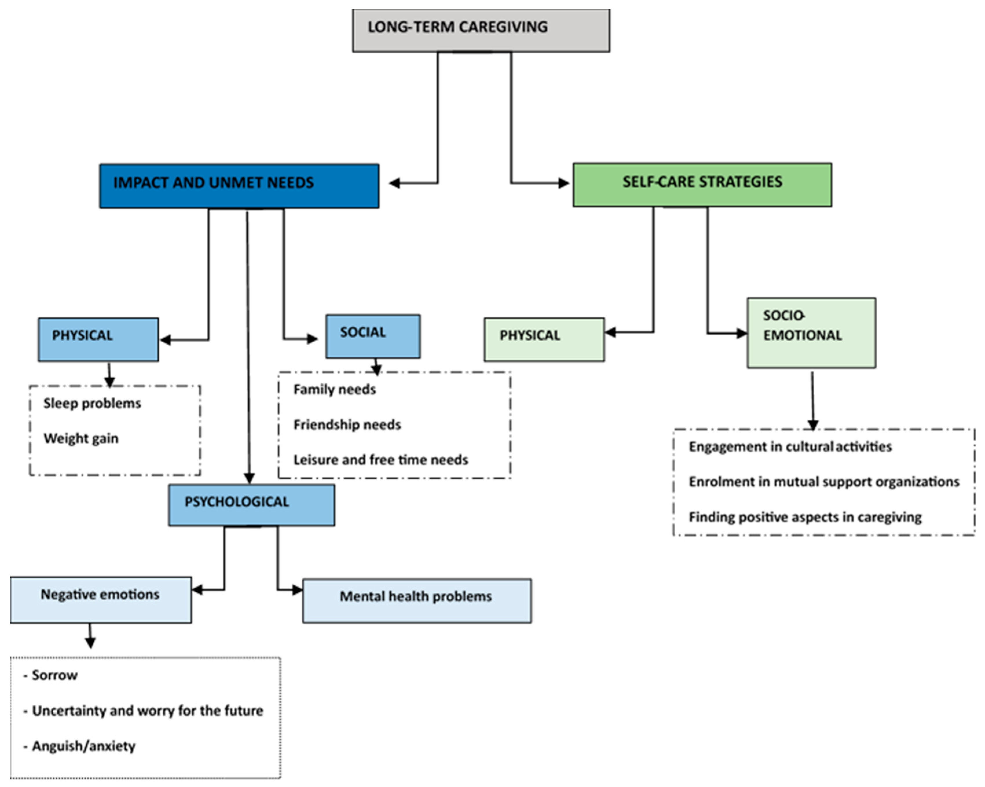
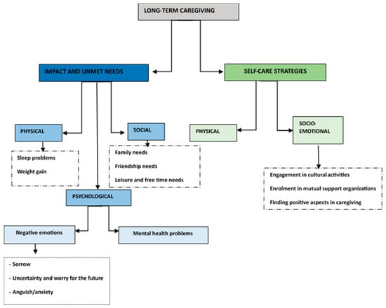
3.2. Impact of Long-Term Caregiving and Unmet Needs of Caregivers
3.2.1. Physical Impact and Unmet Needs
3.2.2. Sleep Problems
3.2.3. Weight Gain
3.2.4. Exhaustion
3.2.5. Reduced Self-Care
C1: (…) I don’t go to the doctors, I don’t go anywhere because I don’t want to or feel like it, and when I can, I lie down on the couch to sleep (…) because you’re tired out, it’s exhausting.
3.3. Psychological Impact and Unmet Needs
3.3.1. Negative Emotions and Emotional Discomfort
3.3.2. Sorrow
3.3.3. Uncertainty and Worry About the Future
C10: “I can’t get over my husband’s situation; I can see how he’s getting worse every day”.
3.3.4. Anguish/Anxiety
C7: “She’s managed to bring out the worst in me; I’ve even wished she would die…”
3.3.5. Loss of the Ability to Disconnect
C13: “And that’s it, that’s my life, always keeping an eye on him”.
3.3.6. Guilt
3.3.7. Mental Health Problems
3.4. Social Impact and Unmet Needs
3.4.1. Family Needs
C25: “My daughters and their husbands need to get on with their lives (…) I’m all alone, but don’t ever tell me that I made a mess of this. I think that it is what it is. In other words, their father and I have the problem (…). These things are for me to deal with. I’ll make my bed, and I’ll lie in it”.
C18: “One of my children doesn’t understand the situation, and he simply says that it’s our fault; why don’t we put him (i.e., the affected person) out on the street to work”.
C19: “We’ve been living in the same house for two years, but we don’t speak to each other, (…) we don’t live together; we don’t eat together; He sleeps in the big bedroom, and I sleep in another one”.
C28: “We live with someone who is always watching us, and we can’t talk about anything. What I miss most is the privacy my wife and I could have regarding being a couple”.
C6: “I’m on my own all day; it’s as if I was a widower”.
3.4.2. Friendship Needs
C11: “My daughter encourages me to go to the pensioner’s center, but I don’t feel like it. I’ve never been one for bars. I prefer to stay home”.
3.4.3. Leisure and Free Time Needs/Respite Time
C1: “They depend on you so much that you have no life of your own”.
C8: “My other daughters don’t help me. I don’t have time for anything. And what’s more, I take care of their children, my grandchildren”.
3.4.4. Economic and Household Needs
C28: “We have changed our lives. His mother and I sold the apartment we had, and we moved to a bigger one because, at his age, it’s tough for him (the affected person) to have financial stability, so he has to live with us”.
3.5. Caregivers’ Sense of Abandonment by Professionals
C23: “They could provide courses for caregivers on how to manage anxiety or exercises to deal with stress because anxiety is what affects us the most, as well as the diseases that come from anxiety and somatization”.
3.6. Caregivers’ Successful Self-Care Strategies
3.7. Physical Self-Care Strategies
3.8. Socio-Emotional Self-Care Strategies
3.8.1. Engagement in Cultural Activities
3.8.2. Enrolment in Mutual Support Organizations
C24: “They told me about the options for support my daughter could receive. That was a relief then”.
3.8.3. Finding Positive Aspects in Caregiving
3.8.4. Respite Time
C1: “I need to get away at times. To be free. Going out for a walk, shopping, or sunbathing does me good”.
3.9. Analysis of Caregiver Characteristics
4. Discussion
5. Conclusions
Author Contributions
Funding
Institutional Review Board Statement
Informed Consent Statement
Data Availability Statement
Acknowledgments
Conflicts of Interest
References
- Marín-Maicas, P.; Corchón, S.; Ambrosio, L.; Portillo, M.C. Living with Long Term Conditions from the Perspective of Family Caregivers. A Scoping Review and Narrative Synthesis. Int. J. Environ. Res. Public Health 2021, 18, 7294. [Google Scholar] [CrossRef] [PubMed]
- World Health Organization. Global Status Report on Noncommunicable Diseases. Attaining the Nine Global Noncommunicable Diseases Targets a Shared Responsibility. 2014. Available online: https://iris.who.int/bitstream/handle/10665/148114/9789241564854_eng.pdf (accessed on 6 March 2023).
- Confederation of Family Organizations in the European Union Disability. European Charter for Family Carers. Eur. Community Programme Employ. Soc. Solidar. 2011. Available online: http://www.coface-eu.org/ (accessed on 23 May 2021).
- Hellis, E.; Mukaetova-Ladinska, E.B. Informal Caregiving and Alzheimer’s Disease: The Psychological Effect. Medicina 2022, 59, 48. [Google Scholar] [CrossRef] [PubMed]
- Rico-Blázquez, M.; García-Sanz, P.; Martín-Martín, M.; López-Rodríguez, J.A.; Morey-Montalvo, M.; Sanz-Cuesta, T.; Rivera-Álvarez, A.; Araujo-Calvo, M.; Frías-Redondo, S.; Escortell-Mayor, E.; et al. Effectiveness of a home-based nursing support and cognitive restructuring intervention on the quality of life of family caregivers in primary care: A pragmatic cluster-randomized controlled trial. Int. J. Nurs. Stud. 2021, 120, 103955. [Google Scholar] [CrossRef]
- Denham, A.M.J.; Wynne, O.; Baker, A.L.; Spratt, N.J.; Turner, A.; Magin, P.; Palazzi, K.; Bonevski, B. An online survey of informal caregivers’ unmet needs and associated factors. PLoS ONE 2020, 15, e0243502. [Google Scholar] [CrossRef]
- Lally, J.; Maloudi, S.; Krivoy, A.; Murphy, K.C. Simple Schizophrenia: A Forgotten Diagnosis in Psychiatry. J. Nerv. Ment. Dis. 2019, 207, 721–725. [Google Scholar] [CrossRef] [PubMed]
- Zwingmann, I.; Michalowsky, B.; Esser, A.; Kaczynski, A.; Monsees, J.; Keller, A.; Hertel, J.; Wucherer, D.; Thyrian, J.R.; Eichler, T.; et al. Identifying Unmet Needs of Family Dementia Caregivers: Results of the Baseline Assessment of a Cluster-Randomized Controlled Intervention Trial. J. Alzheimers Dis. 2019, 67, 527–539. [Google Scholar] [CrossRef] [PubMed]
- Creswell, J.W.; Plano Clark, V.L. Designing and Conducting Mixed Methods Research, 3rd ed.; SAGE Publications Inc.: New York, NY, USA, 2017. [Google Scholar]
- Saunders, B.; Sim, J.; Kingstone, T.; Baker, S.; Waterfield, J.; Bartlam, B.; Burroughs, H.; Jinks, C. Saturation in qualitative research: Exploring its conceptualization and operationalization. Qual. Quant. 2018, 52, 1893–1907. [Google Scholar] [CrossRef] [PubMed]
- Soratto, J.; Pires, D.E.P.; Friese, S. Thematic content analysis using ATLAS.ti software: Potentialities for research in health. Rev. Bras. Enferm. 2020, 73, e20190250. [Google Scholar] [CrossRef]
- Tong, A.; Sainsbury, P.; Craig, J. Consolidated criteria for reporting qualitative research (COREQ): A 32-item checklist for interviews and focus groups. Int. J. Qual. Health Care 2007, 19, 349–357. [Google Scholar] [CrossRef]
- Martin-Carrasco, M.; Otermin, P.; Pérez-Camo, V.; Pujol, J.; Agüera, L.; Martín, M.J.; Gobartt, A.L.; Pons, S.; Balañá, M. EDUCA study: Psychometric properties of the Spanish version of the Zarit Caregiver Burden Scale. Aging Ment. Health 2010, 14, 705–711. [Google Scholar] [CrossRef]
- Martín, M.; Salvadó, I.; Nadal, S.; Miji, L.C.; Rico, J.M.; Lanz, P.; Taussig, M.I. Adaptación para nuestro medio de la Escala de Sobrecarga del Cuidador (Caregiver Burden Interview) de Zarit. Rev. Gerontol. 1996, 6, 338–346. [Google Scholar]
- Goldberg, D.; Bridges, K.; Duncan-Jones, P.; Grayson, D. Detecting anxiety and depression in general medical settings. Br. Med. J. 1998, 6653, 897–899. [Google Scholar] [CrossRef] [PubMed]
- Montón, C.; Pérez Echeverría, M.J.; Campos, R.; García Campayo, J.; Lobo, A. Escalas de ansiedad y depresión de Goldberg: Una guía de entrevista eficaz para la detección del malestar psíquico [Anxiety scales and Goldberg’s depression: An efficient interview guide for the detection of psychologic distress]. Aten. Primaria 1993, 12, 345–349. [Google Scholar] [PubMed]
- Soldatos, C.R.; Dikeos, D.G.; Paparrigopoulos, T.J. Athens Insomnia Scale: Validation of an instrument based on ICD-10 criteria. J. Psychosom. Res. 2000, 48, 555–560. [Google Scholar] [CrossRef]
- Gómez-Benito, J.; Ruiz, C.; Guilera, G.A. Spanish version of the Athens Insomnia Scale. Qual. Life Res. 2011, 20, 931–937. [Google Scholar] [CrossRef]
- Ware, J.E.; Sherbourne, C.D. The MOS 36-item short-form health survey (SF-36). I. Conceptual framework and item selection. Med. Care 1992, 30, 473–483. [Google Scholar] [CrossRef]
- Söderhamn, O.; Cliffordson, C. The structure of self-care in a group of elderly people. Nurs. Sci. Q. 2001, 14, 55–58. [Google Scholar] [CrossRef]
- Cabriales, E.G. Validez y confiabilidad de la versión en español de la escala: Valoración de las Capacidades de Auto-cuidado. Desarro. Científ Enferm. 1998, 6, 260–266. [Google Scholar]
- Schröder, H.; Fitó, M.; Estruch, R.; Martínez-González, M.A.; Corella, D.; Salas-Salvadó, J.; Lamuela-Raventós, R.; Ros, E.; Salaverría, I.; Fiol, M.; et al. A short screener is valid for assessing Mediterranean diet adherence among older Spanish men and women. J. Nutr. 2011, 141, 1140–1145. [Google Scholar] [CrossRef]
- Craig, C.L.; Marshall, A.L.; Sjöström, M.; Bauman, A.E.; Booth, M.L.; Ainsworth, B.E.; Pratt, M.; Ekelund, U.; Yngve, A.; Sallis, J.F.; et al. International physical activity questionnaire: 12-country reliability and validity. Med. Sci. Sports Exerc. 2003, 35, 1381–1395. [Google Scholar] [CrossRef]
- Román, B.; Serra, L.; Hagströmer, M.; Ramon, J.M.; Ribas, L.; Sjöström, M. International physical activity questionnaire: Reliability and validity in Spain. Med. Sci. Sports Exerc. 2006, 38, S563. [Google Scholar] [CrossRef]
- World Health Organization. Waist Circumference and Waist-Hip Ratio: Report of a WHO Expert Consultation, Geneva, 8–11 December 2008; WHO Press: Geneva, Switzerland, 2011. [Google Scholar]
- Sit, H.F.; Huang, L.; Chang, K.; Chau, W.I.; Hall, B.J. Caregiving burden among informal caregivers of people with disability. Br. J. Health Psychol. 2020, 25, 790–813. [Google Scholar] [CrossRef] [PubMed]
- Koopman, E.; Heemskerk, M.; van der Beek, A.J.; Coenen, P. Factors associated with caregiver burden among adult (19–64 years) informal caregivers—An analysis from Dutch Municipal Health Service data. Health Soc. Care Community 2020, 28, 1578–1589. [Google Scholar] [CrossRef]
- Yıldız, M.; Demir, Y.; Kırcalı, A.; İncedere, A. Caregiver Burden in Schizophrenia and Autism Spectrum Disorders: A Comparative Study. Psychiatry Investig. 2021, 18, 1180–1187. [Google Scholar] [CrossRef]
- van Roij, J.; Brom, L.; Sommeijer, D.; van de Poll-Franse, L.; Raijmakers, N.; eQuiPe Study Group. Self-care, resilience, and caregiver burden in relatives of patients with advanced cancer: Results from the eQuiPe study. Support. Care Cancer 2021, 29, 7975–7984. [Google Scholar] [CrossRef]
- Piercy, K.L.; Troiano, R.P.; Ballard, R.M.; Carlson, S.A.; Fulton, J.E.; Galuska, D.A.; George, S.M.; Olson, R.D. The Physical Activity Guidelines for Americans. JAMA 2018, 320, 2020–2028. [Google Scholar] [CrossRef]
- Schrempft, S.; Jackowska, M.; Hamer, M.; Steptoe, A. Associations between social isolation, loneliness, and objective physical activity in older men and women. BMC Public Health 2019, 19, 74. [Google Scholar] [CrossRef] [PubMed]
- Shankar, A.; McMunn, A.; Banks, J.; Steptoe, A. Loneliness, social isolation, and behavioral and biological health indicators in older adults. Health Psychol. 2011, 30, 377–385. [Google Scholar] [CrossRef]
- Phillips, R.; Durkin, M.; Engward, H.; Cable, G.; Iancu, M. The impact of caring for family members with mental illnesses on the caregiver: A scoping review. Health Promot. Int. 2023, 38, daac049. [Google Scholar] [CrossRef]
- Lindeza, P.; Rodrigues, M.; Costa, J.; Guerreiro, M.; Rosa, M.M. Impact of dementia on informal care: A systematic review of family caregivers’ perceptions. BMJ Support. Palliat. Care 2020, 14, e38–e49. [Google Scholar] [CrossRef]
- Wang, X.R.; Liu, S.X.; Robinson, K.M.; Shawler, C.; Zhou, L. The impact of dementia caregiving on self-care management of caregivers and facilitators: A qualitative study. Psychogeriatrics 2019, 19, 23–31. [Google Scholar] [CrossRef] [PubMed]
- Waligora, K.J.; Bahouth, M.N.; Han, H.R. The Self-Care Needs and Behaviors of Dementia Informal Caregivers: A Systematic Review. Gerontologist 2019, 59, e565–e583. [Google Scholar] [CrossRef]
- Mitsonis, C.; Voussoura, E.; Dimopoulos, N.; Psarra, V.; Kararizou, E.; Latzouraki, E.; Zervas, I.; Katsanou, M.N. Factors associated with caregiver psychological distress in chronic schizophrenia. Soc. Psychiatry Psychiatr. Epidemiol. 2012, 47, 331–337. [Google Scholar] [CrossRef] [PubMed]
- Rhee, T.G.; Rosenheck, R.A. Does improvement in symptoms and quality of life in chronic schizophrenia reduce family caregiver burden? Psychiatry Res. 2019, 271, 402–404. [Google Scholar] [CrossRef]
- Özgönül, M.L.; Bademli, K. Ethical problems experienced by family caregivers of patient with schizophrenia: A hermeneutic phenomenological study. Perspect. Psychiatr. Care 2022, 58, 2127–2136. [Google Scholar] [CrossRef]
- Özden, S.A.; Tekindal, M.; Tekindal, M.A. Quality of Life of people with Schizophrenia: A meta-analysis. Int. J. Soc. Psychiatry 2023, 69, 1444–1452. [Google Scholar] [CrossRef]
- Casaleiro, T.; Caldeira, S.; Cardoso, D.; Apóstolo, J. Spiritual aspects of the family caregivers’ experiences when caring for a community-dwelling adult with severe mental illness: A systematic review of qualitative evidence. J. Psychiatr. Ment. Health Nurs. 2022, 29, 240–273. [Google Scholar] [CrossRef] [PubMed]
- Pione, R.D.; Spector, A.; Cartwright, A.V.; Stoner, C.R. A psychometric appraisal of positive psychology outcome measures in use with carers of people living with dementia: A systematic review. Int. Psychogeriatr. 2021, 33, 385–404. [Google Scholar] [CrossRef] [PubMed]
- Shiraishi, N.; Reilly, J. Positive and negative impacts of schizophrenia on family caregivers: A systematic review and qualitative meta-summary. Soc. Psychiatry Psychiatr. Epidemiol. 2019, 54, 277–290. [Google Scholar] [CrossRef]
- Pope, N.; Giger, J.; Lee, J.; Ely, G. Predicting personal self-care in informal caregivers. Soc. Work Health Care 2017, 56, 822–839. [Google Scholar] [CrossRef]
- Streiner, D.L. Breaking up is hard to do: The heartbreak of dichotomizing continuous data. Can. J. Psychiatry 2002, 47, 62–66. [Google Scholar] [CrossRef] [PubMed]

| Caregivers’ Characteristics | Care Recipients’ Characteristics | ||||||||
|---|---|---|---|---|---|---|---|---|---|
| Alias | Age | Gender | Years Caring | Number of Chronic Conditions | Kinship | Help at Home | Disorder | Age | Gender |
| C1 | 53 | F | 10 | 1 | Daughter | Yes | AD | 86 | F |
| C2 | 82 | M | 3 | 1 | Husband | Yes | AD | 80 | F |
| C3 | 73 | M | 20 | 2 | Husband | No | AD | 75 | F |
| C4 | 72 | M | 4 | 1 | Husband | No | AD | 75 | F |
| C5 | 83 | F | 3 | 1 | Wife | No | AD | 84 | M |
| C6 | 77 | M | 11 | 1 | Husband | Yes | AD | 78 | F |
| C7 | 57 | F | 13 | 1 | Daughter | Yes | AD | 84 | F |
| C8 | 66 | F | 3 | 2 | Wife | No | AD | 68 | M |
| C9 | 80 | M | 6 | 1 | Husband | Yes | AD | 79 | F |
| C10 | 80 | F | 8 | 1 | Wife | No | AD | 80 | M |
| C11 | 76 | M | 3 | 2 | Husband | No | AD | 77 | F |
| C12 | 53 | F | 3 | 1 | Wife | No | AD | 56 | M |
| C13 | 66 | F | 12 | 2 | Wife | No | AD | 75 | M |
| C14 | 84 | M | 15 | 1 | Husband | Yes | AD | 87 | F |
| C15 | 69 | F | 14 | 1 | Wife | No | AD | 68 | M |
| C16 | 61 | M | 15 | 3 | Father | Yes | SMD | 34 | F |
| C17 | 63 | F | 20 | 1 | Sister | Yes | SMD | 50 | M |
| C18 | 70 | F | 20 | 3 | Mother | No | SMD | 33 | M |
| C19 | 70 | F | 6 | 2 | Mother | No | SMD | 23 | M |
| C20 | 75 | F | 25 | 2 | Mother | Yes | SMD | 47 | M |
| C21 | 79 | F | 24 | 1 | Mother | No | SMD | 44 | M |
| C22 | 49 | F | 7 | 1 | Mother | No | SMD | 21 | M |
| C23 | 59 | F | 10 | 2 | Sister | Yes | SMD | 61 | F |
| C24 | 74 | M | 10 | 2 | Father | No | SMD | 45 | F |
| C25 | 71 | F | 10 | 2 | Mother | No | SMD | 40 | M |
| C26 | 65 | F | 14 | 3 | Mother | No | SMD | 36 | F |
| C27 | 58 | F | 3 | 2 | Mother | Yes | SMD | 40 | M |
| C28 | 59 | M | 3 | 0 | Father | Yes | SMD | 40 | M |
| Alias | Caregiver Burden | Anxiety Symptoms | Depressive Symptoms | Sleep Quality | Self-Care Agency | Quality of Life | Body-Mass Index | Adherence to Mediterranean Diet | Physical Activity |
|---|---|---|---|---|---|---|---|---|---|
| C1 | |||||||||
| C2 | |||||||||
| C3 | |||||||||
| C4 | |||||||||
| C5 | |||||||||
| C6 | |||||||||
| C7 | |||||||||
| C8 | |||||||||
| C9 | |||||||||
| C10 | |||||||||
| C11 | |||||||||
| C12 | |||||||||
| C13 | |||||||||
| C14 | |||||||||
| C15 | |||||||||
| C16 | |||||||||
| C17 | |||||||||
| C18 | |||||||||
| C19 | |||||||||
| C20 | |||||||||
| C21 | |||||||||
| C22 | |||||||||
| C23 | |||||||||
| C24 | |||||||||
| C25 | |||||||||
| C26 | |||||||||
| C27 | |||||||||
| C28 |
| Theme | Subtheme | Category | Citations |
|---|---|---|---|
| IMPACT OF LONG-TERM CAREGIVING AND UNMET NEEDS | PHYSICAL IMPACT AND UNMET NEEDS | Sleep problems | C10: I take hypnotic drugs to be able to sleep; otherwise, I wouldn’t sleep… he’s in bed, and when he moves, it’s like an earthquake… C4: “[…] my head’s going over things all night […] on and on, all night …” |
| Weight gain | C8: “I’ve put on a lot of weight, a lot; I don’t even want to weigh myself”. | ||
| Reduced self-care | C27: “I often don’t feel like taking care of myself, eating healthily, for example”. | ||
| PSYCHOLOGICAL IMPACT AND UNMET NEEDS | Negative emotions | Sorrow C25: “I’m very sorry about what’s happening to him”. C23: “It upsets me; it hurts me a lot because she has a terrible time. When she’s unwell, I get very upset”. Uncertainty and worry about the future C11: “I’m scared to think about what will happen when she gets worse”. C2: “If something happens to me, I don’t know what will become of her”. Anguish/anxiety C1: “I argue with her all day, which makes me stressed and upsets me a lot”. C13: “Sometimes I can’t do it anymore, and I say I’ve had enough”. C26: “It’s anxiety every day for me, an internal worry and pain, knowing that you have someone who isn’t well and who lives on his own. It’s a constant struggle. No matter how much the psychologist tells me that I have to live my own life, I can’t because he is my life”. Guilt C17: “Every time I go on holiday, I have a guilty conscience. I used to live somewhere else, and it happened to me then as well; it’s the worst thing I have to deal with”. C28: “I thought that giving him (the affected person) responsibilities could be the answer, but it made it much worse; he was even possibly very affected by the fact that I didn’t understand the situation […] His mother and I have blamed ourselves; we must have done something wrong”. | |
| Mental health problems | C27: “The doctor increased my antidepressant at my last appointment.”. C13: “I only get out of bed because my daughters and grandchildren need me […] I feel like I’m suffocating”. | ||
| SOCIAL IMPACT AND UNMET NEEDS | Family needs | C20: “If my son weren’t ill, I would have been able to spend more time with my grandchildren. My daughter didn’t want to bring my granddaughter to see me if my son was here. If he wasn’t well, I had to stay with him. They say, come and stay for the weekend, mum, and I ask, “But how am I going to go to your house if your brother is here?” C1: “I’m my mother’s mother” […], “and it’s complicated with my daughter, very difficult because she hasn’t accepted that her grandma has this illness… and you can’t teach her… […] you can tell her a thousand times, write it down for her on a piece of paper, put a clock on it… it’s all the same. But it’s hard to understand that; it’s hard…” | |
| Friendship needs | C6: “Although I can’t always make it, I still try my best to have lunch with my friends”. C3: “I’ve lost everyone, my friends and even my family […] My relationship with my friends has completely deteriorated”. | ||
| Leisure and free time needs | C3: “This isn’t a life or anything; I can’t do anything. My life is boring”. C25: “I haven’t done anything of mine these last few months. In other words, I prepare the food, do the dusting, sit down, and pretend to be enthusiastic, and that’s it. But I feel very sorry because I paint icons, and I’ve completely given that up because an icon requires affection, love… and a lot of peace to do it…” C16: “No leisure, no plans, no weekends, nothing. I’ve been like this for quite a few months without being able to do anything else. Completely paralyzed, just overcome by the problem”. | ||
| Economic and household needs | C5: “I need a girl to come in and help me, but I don’t have the money for it”. C1: “Everything’s very expensive. I’ve had to buy a bed, a walker […]” C15: “He goes to the day center at the association, which is very helpful, but we’d like him to go for more days, and we can’t do it because it’s costly”. | ||
| Sense of abandonment by professionals | C26: “With the mental disorder, we don’t have any help from anyone. She has an appointment with her psychiatrist every 4 or 5 months; she goes on her own. I think she needs an appointment with everyone who treats her, and together, we can get her out of her hole. The fact that they treat her with appointments so far into the future and that they don’t take her family into account makes me feel that the system is failing us”. | ||
| CAREGIVERS’ SUCCESSFUL SELF-CARE STRATEGIES | PHYSICAL SELF-CARE STRATEGIES | Physical self-care strategies | C20: “What relaxes me is going to the pool; I do 1.5 h of exercise, and then I get into the jacuzzi, and you interact with other people and switch off”. C23: When I get up in the morning, I do my exercise board guided by the physio for half an hour. I also go to pilates two days a week and therapeutic swimming one day; I exercise daily. |
| SOCIOEMOTIONAL SELF-CARE STRATEGIES | Engagement in cultural activities | C6: “The others, it’s an enjoyable event because the people who are there are all quite nice, and so you spend time there, you paint, you look at the others, you get ideas, they give you ideas, whether you paint well or paint badly, You do your best, well, you know”. C20: “I go to class and university with many friends. I like to read; I’m in a book club. […]. I squeeze 24 h out of a day. I read, I go to class…” | |
| Finding positive aspects in caregiving | C16: “Really, what would make me happy now is having my son back because I got along very well with him when he was a child and a youngster, but we argued a lot starting when he became an adolescent.”. C1: “It’s a comfort to know that you’re taking care of her”. C17: “For me, it’s a satisfaction to be able to do it because I’m retired and have time”. | ||
| Respite time time | C14: “I relax by writing and painting pictures”. C13: “My daughter always encourages me to go out and dance. I have a lot of friends there. We laugh, we don’t talk about anything important, and we switch off”. C12: “I need to work. Not only for the money but also to switch it off. It is the only place where I can do it”. | ||
| Mutual support organizations | C27: “We found out about ASIEM, and we’re pleased because it’s made us think about all this a lot”. C1: “Sharing experiences with people who are going through the same thing is a comfort”. C23: “The organization has been a significant help because of the talks by the professionals who come to help you learn more about the disease, knowing that you have help there when you need it. With the group, knowing that you have their help and cooperation, and sharing many things that happen with the disease… They give you tools so you know how to cope with it. It’s been priceless”. |
| Self-Reported Measures of Burden, Health Behaviors, Sleep, and Mental Well-Being | MH (Mean ± Standard Deviation) | AD (Mean ± Standard Deviation) | p-Value |
|---|---|---|---|
| Age (years) | 65.9 ± 8.4 | 72.7 ± 10.6 | 0.118 |
| Duration of caregiving (years) | 13.4 ± 7.6 | 8.0 ± 6.0 | 0.142 |
| Caregiver burden (Zarit scale score score) | 24.3 ± 14.2 | 41.8 ± 9.9 | 0.001 * |
| Anxiety symptoms (Goldberg scale score) | 2.8 ± 3.5 | 4.0 ± 2.5 | 0.717 |
| Depressive symptoms (Goldberg scale score) | 1.8 ± 2.7 | 1.4 ± 2.5 | 0.718 |
| Sleep quality (Athens insomnia scale score) | 3.2 ± 3.4 | 7.3 ± 4.7 | 0.170 |
| Self-care agency (Appraisal of Self-care Agency Scale) | 58.8 ± 8.0 | 57.2 ± 8.6 | 0.302 |
| Quality of life (Short Form-36 Health Survey) | 102.8 ± 6.0 | 99.3 ± 8.0 | 0.046 * |
| Body-mass index (self-reported weight/height) | 26.2 ± 4.7 | 27.5 ± 4.7 | 0.614 |
| A healthy diet (Adherence to the Mediterranean diet scale score) | 9.4 ± 2.0 | 9.6 ± 1.9 | 0.618 |
| Physical activity (minutes/week based on the International Physical Activity Questionnaire) | 620.0 ± 688.1 | 55.3 ± 90.8 | 0.008 * |
Disclaimer/Publisher’s Note: The statements, opinions and data contained in all publications are solely those of the individual author(s) and contributor(s) and not of MDPI and/or the editor(s). MDPI and/or the editor(s) disclaim responsibility for any injury to people or property resulting from any ideas, methods, instructions or products referred to in the content. |
© 2024 by the authors. Licensee MDPI, Basel, Switzerland. This article is an open access article distributed under the terms and conditions of the Creative Commons Attribution (CC BY) license (https://creativecommons.org/licenses/by/4.0/).
Share and Cite
Sánchez-Martínez, V.; Cauli, O.; Corchón, S. Long-Term Caregiving Impact and Self-Care Strategies in Family Caregivers of People with Neuropsychiatric Disorders: A Mixed-Method Study. Diseases 2024, 12, 292. https://doi.org/10.3390/diseases12110292
Sánchez-Martínez V, Cauli O, Corchón S. Long-Term Caregiving Impact and Self-Care Strategies in Family Caregivers of People with Neuropsychiatric Disorders: A Mixed-Method Study. Diseases. 2024; 12(11):292. https://doi.org/10.3390/diseases12110292
Chicago/Turabian StyleSánchez-Martínez, Vanessa, Omar Cauli, and Silvia Corchón. 2024. "Long-Term Caregiving Impact and Self-Care Strategies in Family Caregivers of People with Neuropsychiatric Disorders: A Mixed-Method Study" Diseases 12, no. 11: 292. https://doi.org/10.3390/diseases12110292
APA StyleSánchez-Martínez, V., Cauli, O., & Corchón, S. (2024). Long-Term Caregiving Impact and Self-Care Strategies in Family Caregivers of People with Neuropsychiatric Disorders: A Mixed-Method Study. Diseases, 12(11), 292. https://doi.org/10.3390/diseases12110292

