Next Article in Journal
Study of Algorithms for Wind Direction Retrieval from X-Band Marine Radar Images
Next Article in Special Issue
Experiments on a Real-Time Energy Management System for Islanded Prosumer Microgrids
Previous Article in Journal
Efficiency Tests of DBA Algorithms in XG-PON
 
 
Due to scheduled maintenance work on our servers, there may be short service disruptions on this website between 11:00 and 12:00 CEST on March 28th.
Font Type:
Arial Georgia Verdana
Font Size:
Aa Aa Aa
Line Spacing:
Column Width:
Background:
Article

LoBEMS—IoT for Building and Energy Management Systems

1
Instituto Universitário de Lisboa (ISCTE-IUL), ISTAR-IUL, 1649-026 Lisboa, Portugal
2
INOV INESC Inovação—Instituto de Novas Tecnologias, 1000-029 Lisboa, Portugal
3
Future Internet Technologies, Instituto Superior de Engenharia de Lisboa, Instituto Politécnico de Lisboa & LASIGE/Faculdade de Ciências, Universidade de Lisboa, 1959-007 Lisboa, Portugal
*
Author to whom correspondence should be addressed.
Electronics 2019, 8(7), 763; https://doi.org/10.3390/electronics8070763
Submission received: 31 May 2019 / Revised: 4 July 2019 / Accepted: 4 July 2019 / Published: 8 July 2019
(This article belongs to the Special Issue Energy Management Based on Internet of Things)

Abstract

This work presents the efforts on optimizing energy consumption by deploying an energy management system using the current IoT component/system/platform integration trends through a layered architecture. LoBEMS (LoRa Building and Energy Management System), the proposed platform, was built with the mindset of proving a common platform that would integrate multiple vendor locked-in systems together with custom sensor devices, providing critical data in order to improve overall building efficiency. The actions that led to the energy savings were implemented with a ruleset that would control the already installed air conditioning and lighting control systems. This approach was validated in a kindergarten school during a three-year period, resulting in a publicly available dataset that is useful for future and related research. The sensors that feed environmental data to the custom energy management system are composed by a set of battery operated sensors tied to a System on Chip with a LoRa communication interface. These sensors acquire environmental data such as temperature, humidity, luminosity, air quality but also motion. An already existing energy monitoring solution was also integrated. This flexible approach can easily be deployed to any building facility, including buildings with existing solutions, without requiring any remote automation facilities. The platform includes data visualization templates that create an overall dashboard, allowing management to identify actions that lead to savings using a set of pre-defined actions or even a manual mode if desired. The integration of the multiple systems (air-conditioning, lighting and energy monitoring) is a key differentiator of the proposed solution, especially when the top energy consumers for modern buildings are cooling and heating systems. As an outcome, the evaluation of the proposed platform resulted in a 20% energy saving based on these combined energy saving actions.

1. Introduction

Buildings use electricity as a source of energy in order to provide thermal comfort (cooling and heating), lighting, communication, and entertainment to their inhabitants. This consumption represents 40% of total energy consumption nowadays. Buildings are one of the major sources of energy consumption and the ratio of this energy against total energy consumption increased from 34% to 41% in 30 years (1980 to 2010) [1]. The ratio of building energy consumption to total energy consumption increased from 33.7% to 41.1% between 1980 and 2010 in the U.S. [2].
Higher Education institution campuses can introduce Building and Energy Management Systems (BEMS), using Internet of Things (IoT) principles, in order to provide device connectivity and introduce automation, thereby reducing energy consumption costs campus-wide, improving energy efficiency at classrooms with intelligent control of climate and lighting, and also providing means for reducing wasted energy.
Several trials have already been performed, such as at New Richmond schools in Tipp City, Ohio that saved approximately $128,000 each year by using a web-based system that controls all mechanical equipment inside its buildings [3]. Also saving in water can be performed with control of loses and automation for garden watering systems [4].
Nowadays building management is possible through an easy installation of sensors with batteries (no cables or associated power issues), allowing the deployment of solutions to control energy consumption and identify actions that would introduce savings and consequently reduce costs.
The IoT economy is growing in all areas with the increasing availability of low cost sensors, research on new transmission solutions introducing longer ranges and improved power management integrated with other platforms, that store, visualize and manipulate the data providing intelligence. Forecasting agencies, such as McKinsey Global predict that this will be a market of $6.3 trillion by 2025 [5].
Today Building Management Systems (BMS) that provide control over specific building features such as environment conditions or access control, or Energy Management Systems (EMS) that provide control or monitoring functions over a building energy grid, are expensive, with costs of $2.5 to $7 per square meter [6], making the demand for low-cost solutions rise exponentially. This fact-challenged us to create a low-cost, feature-rich and flexible Building and Energy Management System (BEMS) that we called LoBEMS (LoRa BEMS system), with an estimated cost of $2 per square meter, equivalent to a cost reduction of 38%–78%, considering the previously mentioned values. Despite every EMS or BMS requiring an investment, payback time is reduced due to savings applied on labor costs because of the introduction of automated actions.
Traditional Building and Energy Management Systems are based on pre-defined rules created by developers or administrators who follow a traditional approach of using a general best practice, making them less effective when compared with IoT context-aware solutions, where systems perform data fusion between multiple data sources such as real-time environmental indoor sensors, external temperature, number of persons in a room and thermal performance of the building material.
Regarding communications, LoRaWAN (LoRa Wide Area Network), a protocol that provides a network stack using LoRa as the physical layer, fulfils the IoT requirements providing an addressable bi-directional communication link for long-range low power devices. LoRaWAN is available in 140 countries, and big companies like Cisco are providing commercial solutions. There are three types of LoRaWAN devices: (1) Class A, which are devices that wake up only at specific times to send data to save power and support bidirectional communication, (2) Class B, that use extra receive windows, coordinated with the network, during the downlink period in addition to two time slots specified in Class-A; and (3) Class C devices, that are always listening. They can work as emergency alerts or automation controls with the lowest latency on the downlink [7]. The LoRa modulation technique performs better in buildings due to the ability of penetration on walls with less interference compared with others like Wi-Fi, Bluetooth, ZigBee or Z-Wave. Also, more than 80 million LoRa connected devices have already been introduced in more than 100 countries and with a CAGR (Compound Annual Growth Rate) for 100% or double each year (https://inbuildingtech.com/smart-buildings/lora-iot-inbuilding-connectivity/).
Considering this scenario and based on previous works [8,9], we developed a low-cost LoRa/LoRAWAN solution to monitor building environment with the objective of cost reduction. Our work, besides the kindergarten, is also being applied in a university campus and a data centre. We aimed for the creation of a cable-free installation in order to provide an easier deployment, another objective of our work was to develop an open-source platform for the collection of sensors that would include an interface for data visualization and alerting. The platform also interacts with existing lighting, heating and cooling systems using infrared.

2. Building and Energy Management System Survey

Energy management in the context of the building is a similar system to our proposal, but traditionally these Energy Management Systems (EMS) or Building Management Systems (BMS) are based on Smart devices, Wireless Sensor Networks (WSN), and a centralized platform for data presentation and management. Example of this systems are in references [10,11,12,13], including implementations of Energy Management Systems with Wireless Sensor Networks that use ZigBee Module for communication with sensor nodes. Other works have been extended to longer ranges in the IoT paradigm utilizing the GSM/GPRS (Global System for Mobile/General Packet Radio Service) networks to remotely control the end-devices [14,15], but these networks have the problem of power consumption and range. We consider this a drawback for battery-powered sensors that have the advantage of avoiding installation cables. Other studies applied scheduling approaches to optimize HVAC energy consumption [16,17,18]. In reference [19], a home controller system integrated with sensor devices is responsible for aggregated energy reporting of all devices to homeowners. In reference [20], authors create an IoT based Direct Current (DC) powered home to develop a DC distribution system encompassing all residential DC-based loads that interact with each other. However, the lack of standardized protocols and regulations were the main challenges in considering intelligent DC powered homes as a suitable replacement to Alternated Current (AC) power systems. Challenges could be overcome with IoT that will provide an integrated platform for DC powered technologies with inefficient energy distribution. Using smart meter data, this EMS can monitor and provide real-time information on home energy consumption along with online access to devices status, thus allowing remote control of devices by customers. The proposed design is based on standard Hypertext Transfer Protocol (HTTP) protocol and does not provide support for lighter-weight communication protocol like Message Queuing Telemetry Transport (MQTT) which is essential to scale up the system in order to accommodate multiple residential areas. In reference [21], a residential gateway controller was developed with a central management system that generated an operation plan for all the connected nodes in a home network depending on weather conditions.
Additionally, the researchers in reference [22] propose a cost modeling scheme for an optimization-based energy management model that aims at reducing energy expenses of consumers. Another study found that a Home energy management system can reduce electricity consumption by 15%, potentially with acceptable discomfort [23,24].
In reference [25] the authors compiled several electricity savings studies to determine what type of feedback an energy management system should have to optimize the results, and concluded that Real-time feedback systems are the most efficient, rather than estimated or periodical feedback reports.
In Table 1, we summarized alternative Building and Energy Management Systems, together with our proposal, taking into account the following data facts: (1) The domain of application reported in the work; (2) If it is associated with data collection in a real implementation case; (3) If a data set was provided for scientific usage and the number of years of this dataset; (4) The data collected from implemented sensors divided into utilities (electricity, water, and gas) and environment data (temperature/humidity, Gases-CO/NO2/O3/SO2, this is a sensor layer description; (5) Communication layer description with the communication protocol used; (6) Application layer, associated with IoT Platform; (7) Information related to energy savings and related topics divided by automatic actions and Human actions that can be divided by in the following interactive features: (i) real time information sensor data available on mobile devices; (ii) user behavior modeling processes through any interactive applied process; (8) if the system has implemented any prediction process using collected data; and (9) If the system development is a commercial type or open source based.
So our system LoBEMS (LoRa Building and Energy Management System) is differentiated from others because we provide 3-year data set (www.kaggle.com/brunomataloto/loems-lora) in a real scenario implementation using a LoRaWAN implementation, with real-time actions savings based on pre-defined heuristics created from data visualization. We are working on modeling user behavior towards savings with real-time and predictive information to employees.
Most works related to BEMS are based on simulations and test datasets. Our system is fully implemented and running with real-time data on a 24/7 basis. It also differentiates itself from other systems due to the amount of provided features such as automated savings and the impact caused on user behavior once they begin to interact with it.
The technology LoBEMS uses, also allows easy deployment and extended coverage from the gateway, on the other hand, ZigBee and WiFi, usually used by other BEMS, rely on proximity to the gateway.

2.1. Energy Reducing Approaches

Feedback on energy consumption at home potentially results in up to 15% in energy savings [26]. This is a basic approach to providing information about energy consumption in a certain period. Past studies show energy savings typically fall in the region of 5%–20% [27]. User behavior is also an important factor in this saving process of consumed energy [28]. Report information on users shows that energy levels have the potential to be reduced with little or no impact on household well-being [26]. Also, user reports about consumption lead them to engage in energy-saving behaviors.
Eco-feedback applications are usually based on the assumption that individuals lack awareness and understanding of how their everyday activities affect the environment [29]. Therefore, eco-feedback applications not only present the amount of consumed or conserved energy as feedback, but also have the potential to point out the consequences of this consumption on the environment. Further, eco-feedback applications can provide comparisons between a user’s consumption vis-à-vis that of their neighbors and friends, as well as disclose devices or activities that are energy intensive. The manner in which individuals will react to the information content of the feedback provided is largely dependent on their motivation to conserve energy. A recent survey [30] performs a systematic overview of current approaches in this topic divided into conceptual and experimental approaches. Taking into account the experimental studies, most of these studies focus on exploring and identifying challenges in user behavior modification towards savings actions. But few on commercial applications and it is hard to identify long term savings based on user behavior. Our approach was to perform an automatization process of savings actions, taking into account locally collected data. The collected data can be manipulated in pre-defined templates (this can be used in any system) into reports that allow users to extract heuristics. Most important savings are achieved with the heating/cooling system working times, but we can also apply saving rules to lights and other electrical appliances. These working rules can be programmed to work automatic using infrared remote commands on air conditioners or even with the application of an openADR standard [9,31]. This protocol allows the remote turn on/off and any appliance that has this standard implemented. Also, these heuristics can be applied during any system phase, since they do not require any previous data.

2.2. Remote Actions

Electrical appliance interaction is a problem due to the diversity of suppliers and missing standardization. These remote actions can be performed automatically and allow savings because they perform on a regular basis without failures. We developed tools based on collected data to perform actions in an automatic way with pre-defined programmed rules. In this work, we perform remote interaction with local A/C using infrared, but it is possible to perform these actions using OpenADR (https://www.openadr.org), standard defined by the open alliance for the problem of demand response [32]. One appliance has this protocol implemented and on/off commands can be performed. This approach allows for continuous saving (programmed based) without failures.

3. Internet of Things Platform Proposal

Our platform follows the principles of system integration through a common platform for multiple devices, all these devices transmit data to the platform using the Internet of Things (IoT) related technologies. The proposed system can be structured in 3 separated layers, see Figure 1, the Physical layer with the sensors and actuators, the Network layer with all the IP and LoRa communications and finally the Application layer where all the data is fused, processed and displayed. In Section 4, the developed work towards the implementation of an energy saving actions process is presented.
The platform can be deployed to any building in any place. As major requisites, we identify the following: (1) The need for a local person that manages the place with the ability to use graphics configuration templates and from this customize data representation identify savings rules; (2) Energy monitor process with Current transformers (CT) sensors need space at switchboards or there is a need to perform installation changes; (3) The installation of the sensors in Figure 2a, since they are battery power is based on wall assembly with hot glue, see Figure 3; (4) There is also the need for Lora communication; if it is not available, it is possible to buy a small gateway or assemble one with a Raspberry PI (Figure 2b), like in our study case; (5) Heating/cooling system remote interaction is mandatory; we integrated a solution with infrared commands, but others can be applied like the OpenADR (https://www.openadr.org) implementation for on/off commands, using local equipment Application Programming Interfaces (API). Figure 3 shows an example of an installation in our validation case that we will describe in Section 5.
The proposed system can be structured in 3 separated layers, the Physical layer with the sensors and actuators, the Network layer with all the IP and LoRa communications and finally the Application layer where all the data is fused, processed and displayed.

3.1. Physical Layer

The developed board (Figure 2a), consists of 4 different types of sensors, temperature/humidity with a DHT22 sensor, light with a photoresistor sensor, motion with a Passive infrared (PIR) sensor and air quality with a MQ-135 sensor suitable for detecting of Ammonia (NH3), nitrogen oxide (NOx), alcohol, Benzene, smoke, Carbon Dioxide (CO2), all connected to a SoC powered by a Lithium Polymer battery with a capacity of 2400 mAh and a small solar panel to restore its power over time, since the sensors are configured to send data every 5 min.
The hardware equipment was chosen based on the following principles: (1) Assembly flexibility —how easy is it to assemble from of-the-self components; (2) Accuracy and Versatility—how the sensors perform and what is their form factor; (3) Price—Low cost; (4) Modularity—Compatibility with other hardware ecosystems; (5) Power—Low/optimized consumption devices.
For Flexibility to assembly (1), simple and low-cost sensors were chosen, mostly used for development with Arduino and other microcontrollers, that can be easily attached to the microcontroller using jump wires, or as in our case, soldering to an empty circuit board.
To evaluate accuracy and versatility (2) multiple sensors were tested throughout the project development, and some of them had to be excluded due to unreliable outputs and low quality, such as the temperature/humidity sensor “DHT11” that had a precision of ±2 °C, whose output was compared with a highly sensitive IR temperature thermometer. The light sensor was tested under different light conditions such as natural light only, artificial light only or both, and the motion sensor was tested for false positives (when the output is one but it should be zero). The air quality sensor was calibrated by the manufacturer, but we also tested it with a few substances such as alcohol.
For Price—Low cost (3), the LoRa board that we used costs €13 and each sensor costs €2 on average. Comparing with commercial solutions, our developed board has a much lower cost.
Since the LoRa board is fully programmable and customizable, the platform is able to send all the necessary information over the LoRa network and access it from multiple applications such as Node-Red or IFTTT and all the APIs it provides.
One of LoRa’s best features is the extremely low power consumption (5) required to transmit the data, and since when the board is not transmitting, during a sleep mode state, the average power consumption is 3.1 mA, meaning that a 2400 mAh can power the sensor for a month, while other WiFi approaches such as an ESP32 microcontroller, spend 230 mA on average. These values were measured on the Lab for several weeks by storing the battery voltage on a database. The WiFi board consumption value was also measured using a similar code with the same working periods.
A detailed power consumption evaluation of the LoRa board was performed at the lab, by comparing the battery duration with the amount of data sent by the sensors and the periodicity. The results concluded that increasing periodicity to 10 min (the double), also doubles the battery duration as expected, because during sleep mode the board spends only 0.005 mA which means that only 0.16% of the energy is spent on sleep mode, while 99.84% of the energy is spent when it sends data to the gateway.
To test the effects of reducing the size of the messages sent by the board, sensor’s values were encoded using simple arithmetic operations, for instance, the humidity reading was divided by four in order to reduce the size of the number and therefore optimize the payload sent over LoRa.
We managed to cut the message size by half and the results prove that battery duration was extended more than two and half times. This can be explained because the board sending time is reduced and since the message is smaller, the microcontroller processes it faster and therefore spends less energy, 2.3 mA on average.
We can assume, based on our experiments, that payload size optimizations have slightly more impact than changing the sending periodicity, however, if combined together, this approach can extend the battery duration much more than previously expected.
The Raspberry Pi, (Figure 2b) is the core of the system, functioning as a LoRaWAN gateway and as an application server LoRaWAN connection with The Things Network (TTN), data processing and storage functions.
The energy system (Figure 2c) is an ongoing solution that uses 3 amperometric clamps attached to the main power cables to detect the current that is passing throw them and sends the data over the Internet to a dedicated web platform. This solution will be integrated into our system.
Smart wall switches, (Figure 2d) work as an interface between the ceiling lights and WiFi, and the same with smart sockets, (Figure 2e) and appliances, allowing their control over the Internet and therefore the automation system.
A WiFi controlled device that emits infra-red signals, (Figure 2f) will be used to send commands to air conditioning units, mimicking their remote control. This device captures Infrared signals and stores them as commands. Each command works as the A/C remote buttons, allowing the system to change each parameter independently such as fan speed, temperature, or working mode (winter/summer/dehumidifier).
Table 2 summarizes each device function and communication type.
Figure 3 presents the blueprint of our case study building, a kindergarten, with the chosen hardware locations. The sensors (marked in yellow) were placed where it would be easier to detect motion. It was also considered the solar orientation because of the solar panels minimum required light, to allow the batteries to be recharged, the A/Cs position (marked in blue), to avoid false sensor’s readings and the line of sight between the Infra-Red emitters (marked in red) and the A/C receiver.

3.2. Network Layer

The entire system depends on 3 wireless communications protocols, LoRaWAN, WiFi and IR.
LoRa uses ISM bands (868 MHz in Europe, 915 MHz in North America, 433 MHz in China), however in order to improve SNR and providing long ranges (approximately 18.5 km in rural areas and 6.5 km in urban areas [25]), it only supports an extremely low data rate. This limitation is of little relevance when we refer to IoT devices, as sensors do not require very low latency or high-frequency transmissions [33].
A schematic of the project communication network is shown in Figure 4.
The LoRaWAN protocol is used to establish a connection between Class A sensors and the LoRa gateway running on the Raspberry Pi as previously mentioned.
As a member of the LoRa Alliance, The Things Network, or TTN, is a worldwide project focused on developing open access and secure IoT network based on LoRa technology and LoRaWAN protocol [34]. One of TTN’s best feature is the possibility of creating a Gateway with relatively cheap and readily available hardware. The software setup is fully documented and, in a few hours, the Gateway is ready to receive and send messages from/to sensors.
Each sensor is added on the network using the TTN console that provides a user-friendly interface to make device management as easy as possible. It also allows the integration of a variety of services such as HTTP, however, the Application server that will be used is going to connect directly to TTN.
TCP/IP over WiFi will connect all the other devices, actuators and energy monitoring system to the Raspberry Pi, where HTTP requests will be originated to change devices states.
If This Then That, or IFTTT, is a free Web platform that allows the interaction between services and dozens of different Application programming interfaces (APIs) provided by many manufacturers all around the world, like weather service, time service, HTTP service, voice assistant APIs or smart devices APIs.
As both are IR emitters, WiFi switches and power sockets require interaction with their API to be remotely controlled. This is done using IFTTT HTTP service, and all notifications are also sent using IFTTT email services.

3.3. Application Layer

The Raspberry Pi is where services and applications run (aside gateway functions). These include instances of Node-RED and Maria-DB.
Node-RED is an open source software available for many platforms including the Raspberry Pi. It is a flow-based programming software, created specifically for IoT applications where it is possible to connect APIs, physical devices, other network interfaces and web services. It also allows the programming of rules in JavaScript to run or keep from running specific flows or the installation of extra features such as a TTN node that provides connectivity to TTN. Node-RED will also connect to a local MySQL database where all the data will be stored. Temperature, humidity, light, motion, air quality values and other variables for each classroom will be acquired and stored locally and will allow data extraction at a later stage. A set of reports were developed and main applied results are shown in Section 5.

4. Energy Saving Actions Process

Savings approach were implemented based on pre-defined templates to create a data visualization tool for local users understand collected data and based on this visualization creates saving rules for automatic actions

4.1. Templates for Data Representation

Pre-defined templates (Figure 5) based on previously identified heuristics allow users without programming skills to retrieve important information about their company environment and power usage from automatically generated charts and indicators. With this information, the user can activate automatic rules such as temperature control inside the building, or manually control appliances or devices accordingly to their needs. These templates were programmed in Node-Red and oriented to three re-defined goals and have some goal of MDA (Model Driven Approach) [https://www.omg.org/mda/] in software code development:
  • Environment perception with the data representation of temperature in °C, humidity in relative % luminosity in % (considering the max and min detected), air quality in % (considering the max and min detected), and presence. The user can change each classroom temperature interval;
  • Global Energy Consumption with Real-Time, hourly and daily power consumption in watts and kilowatts. These templates are useful to identify working anomalies in A/C or another system;
  • Individual Energy Consumption with A/Cs working time in minutes or hours per day and a graphical interface to turn on or off individual devices such as lights or plugs. These templates are used to defined working time periods of individual equipment.
Our platform until the moment has the following developed templates, that can be re-used and applied to different cases:
  • Template 1—Dashboard visualization of environment variables. The goal of this template is to gather real-time readings from each sensor and present them in gauges and similar indicators;
  • Template 2—Time window graphic of the environment variable. This template allows users to choose the day and window time (start hour and finish hour) and variable to represent. This template’s goal is to present a time window overview of the environment variables. An example of this output is a chart, where the graphics allow seeing a time overview of this environment collected data;
  • Template 3—Energy indicators. This template uses the current date to show, besides real-time consumption, the last hour and last 24 h statistics with minimum and maximum values divided by color groups;
  • Template 4—Energy consumption charts. This template concatenates all power consumption records of each day and presents them in a linear chart and an accumulated chart;
  • Template 5—User controllable devices and variables. A/Cs current state indicators, with user inputs for variables setup, such as each room temperature, and manual device’s controls. This template allows the user to choose equipment (this case A/C);
  • Template 6—Detailed usage of each device. This template’s goal is to show the user, on a bar chart, how much time in minutes, each A/C (the biggest energy consumer device) worked in each room, per day. Each room is presented in a different color;
  • Template 7—Global comparison chart. This template joins multiple variables with interest for the user to relate. In this case, the chart where this template was applied, joins the sum of all A/Cs working time, in hours (green bars), the daily energy consumed in kilowatts (white bars), the maximum district temperature in °C (red bars), with the minimum district temperature (blue bars). This allows the user to relate all these variables with each other and detect patterns such as higher A/C working time when the district minimum temperatures are lower.

4.2. Reports and Heuristics Rules for Saving Actions

As previously mentioned, pre-defined reports with indicators and graphics were developed in Node-RED (see Section 5) based on heuristics related to the building itself and the consumer needs, however, the LoBEMS system approach allows it to be easily implemented on any building. All the data retrieved and presented allowed us to understand all possible saving actions, thus defining an automation strategy for the system.
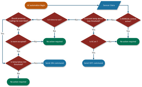
Running on AUTO mode, each A/C works following a list of pre-set rules and priorities. Manual override is considered the highest priority, followed by the maximum temperature value defined so that when the room is at a desirable temperature, there is no need to turn on the A/C. A weekly schedule determines whether it should be on or off during each hour of the week, then a daily timer overrides the motion sensor for determined periods of the day when the A/C should be on, but no motion is detected, meaning sleep hours. Finally, during winter, if the room is below minimum temperature, the weekly schedule indicates an on state, and if the motion sensor is active, the A/C is turned on until the required temperature is reached. During summer, the maximum temperature is considered as the trigger to turn on the A/C.
The following flowchart, Figure 6, provides a simplified view of how the automation rules work. If humidity values reach above 70% [35], a dehumidification command is triggered and sent to A/C units, so that excess moisture is removed from the air.
For the ceiling lights, the light sensors are able to distinguish between natural light and artificial light, so that the system can evaluate if the natural light is enough. After some calibration and position adjustments on the circuit board, the following automation rules were implemented:
  • Similar to the A/C automation rules, the manual override has the highest priority, followed by the weekly schedule dedicated to lighting purposes.
  • If the difference between 2 consecutive light values is above a determined percentage, it means the light has been turned on, and if the oldest light value was considered enough, the light is forced to be turned off.
  • When the light is on, a motion-based rule compares the last 2 values and if both show no motion, the light is turned off.
  • When the light is on, but the room is occupied, if the value corresponds to the artificial light plus a determined margin, it means that natural light is enough and the light is turned off.
A variety of notification alarms were also set for lights, and A/Cs that turned on when no motion is detected at the school.
Air quality is mostly used as a trigger for air renewal and for parent’s knowledge, however, equipping each room’s ionic air filter with a smart power socket (Figure 2e), allows them to be turned on when the air quality is too low. Air quality statistics can also be sent to parent’s emails or mobile phone apps through an IFTTT email service.

5. Implementation at a school

As technology progresses and people become aware of all the new possibilities for well-being improvement, energy savings and resource management, local companies try to invest and obtain visible results.
In reference [36], the authors studied what encourages people to increase their home’s efficiency, and how they attempt to do it. Most popular approaches are focused on home renovations to decrease energy costs, however, people don’t know how much energy it is possible to save by reducing the defined A/C temperature difference, compared to the outdoor temperature, or the potential a building and energy management system has to increase savings and automate some actions.
In our case study, the owners were already taking measures to increase the school’s efficiency and reduce energy costs, however, they were also aware of technology’s potential to increase both savings and comfort, and that awareness led them to immediately accept the project.
“Pequenos Sorrisos, Lda.”, a private kindergarten (Figure 7) with 50 students and 12 rooms of 16 to 40 m2 located at Amadora, Lisbon, Portugal, (latitude 38.7664 and longitude −9.2388) has been working on a sustainability project since 2016, which includes a real-time energy monitoring platform available on the market, total information digitalization and total lighting systems upgrade to LEDs. The building was constructed in 2007 and it has natural light from all sides, despite being currently surrounded by vegetation, as shown in Figure 7. The kindergarten also has electric blinds that are open during working hours.
This case study was chosen because the building category is related to our work environment and it presents appropriate dimensions for our project deployment. The owners gave us the opportunity to design and implement the system following their guidelines, and conduct our project, potentially increasing the quality of education in our city in the process.
Some detected issues were related to standby consumptions, however, the main part of the energy bill was due to kitchen appliances and the air conditioning system.
In reference [37] the authors present an “overheating risk and thermal comfort assessment of a prototype building to understand what causes a major impact on the building environment and how it affects the occupant’s comfort and health”. The authors concluded that besides the number of people using each room, the building construction materials can have different capacities to absorb heat and therefore increase or reduce the time it takes for the building to heat up or cool down. Also, the building orientation has a major impact on the environment inside because facades more heavily exposed to direct sunlight can heat up much faster than others. It was also concluded that human interaction can reduce the impact of these factors, for instance, opening the windows when the outdoor temperature is more comfortable and the air flow can regulate indoor temperature.
Since our case study building has windows from all sides, solar exposure could be a problem, however, the vegetation around the North, East and West facade, keeps most direct solar radiation from reaching the windows. Each classroom at the kindergarten has a different capacity, so it is expected that it will affect each room’s temperature and humidity. As the authors in reference [37] also concluded, on our case study, employees did not know when to use natural ventilation, and sometimes, they would open the windows with much less comfortable temperatures outside, or even with the A/C turned on.
As dealing with standby energy consumption was unavoidable, replacing kitchen appliances would introduce higher costs and because managing the air conditioning system is very time consuming and reliant on staff behavior, the owners agreed to integrate a LoRa intelligent automation system to monitor each room’s conditions and interact with the air conditioning system, the lighting (which was often unintentionally left on), and smart WiFi sockets, based on the collected and processed information.

5.1. Data Visualization Reports

Developed templates allow users to create easily personalized reports based on these pre-defined templates where users can choose visualization parameters. This approach allows users with low knowledge to develop or create personalized reports as a big picture and from this, the creation of local and personalized saving rules for automatic actions can occur. Most indicators provide the user with a quick and easy way to see the current state of a classroom, for example, if the light is on and the room is empty, or if the room is too cold and the air conditioning is off. Each column on the dashboard (Figure 8), represents a single room with all the sensors values and other values such as current air conditioning state, daily air conditioning working time and current light state. These types of figures allow the visualization and the users’ perceptions about environment parameters to be developed based on data available from local implemented sensors. These values, mainly around room temperature, can be used together with energy consumption to create trigger temperature rules to turn on/off A/C or increase/decrease the power.
At a secondary window (Figure 9) on the dashboard, all variables are displayed in line charts with a 12-h time period. Air quality percentage is calculated by comparing the sensor reading with the maximum and minimum readings ever detected, since the used sensor does not allow a direct conversion of the output signal into a specific unit.
As part of the existing energy management system integration, the available API was used to retrieve real-time data presented on the energy management tab (Figure 10) was more accurate than the solution provided with the system because the original website is limited to a minimum real-time consumption of 100 watts, which reduces this tool’s capabilities.
This tab also presents indicators of the real-time consumption (measured every 15 s) and the minimum and maximum recorded consumption values within the last hour and the last 24 h.
These values are divided into categories with different colors, with cold colors equivalent to lower consumption values, and warm colors equivalent to higher consumption values.
This feature was requested by the school owners as a preventative measure for unwanted energy waste, especially on weekends.
A notification email is sent to specific employees when an abnormal consumption is detected during non-work days or during the night, for which no automation rule is possible.
From the data analysis, we found that air conditioning systems are one of the biggest energy consumers in the building, and standby power (measured during the night) makes up approximately 15% of the total amount of energy spent per day.
Figure 11, shows a daily view of energy consumptions by 2 different modes, linear and accumulated, which is useful for detecting the periods of the day when energy consumption increases or decreases relative to other days, and minimum and maximum consumption values recorded each hour, which are particularly useful for detecting anomalies and power limits.
In Figure 11, the chart on the left shows that it is possible to determine that the beginning of the day, lunch and afternoon is when more energy is spent, and on the second chart, it is possible to understand in which period of a certain day more energy than the average was spent, such as the day identified with a white arrow, such as at 16:00 h where an extra 2.5 kilowatts hour was spent.
By knowing the maximum power usage per hour, it is possible to determine the necessary contracted power that also represents part of the energy bill.
The dashboard interface, as mentioned before, includes interactive buttons and controllers, mainly for A/C and lighting control purposes. The A/Cs of each room can be turned On or Off from the dashboard remotely for 1 h, or for the rest of the day, however, the default mode is AUTO, meaning, autonomous control based on sensor readings. The user can define a minimum and maximum temperature for the room to be used with the automatic rules. Ceiling lights and plugs can also be turned on or off from the dashboard, using the WiFi switches in Figure 12 as a bridge between the platform and the circuit itself.
A dedicated section (Figure 13) shows the time each room’s A/C was on, allowing the user to understand which rooms require more heating or cooling per day.
On the bar chart, each color represents a different room A/C working time. By analyzing the data, we can observe that the last 2 days on the chart (01-04-2019 and 02-04-2019) only 1 room required heating. The room usually doesn’t have more than 5 children inside because it is where they sleep when necessary, and this also explains why it required more heating than the others for every day during the previous week.
It’s also possible to compare the total amount of time of all A/Cs together, with the maximum and minimum expected temperatures for the District, and understand how outdoor temperatures and general weather affects indoor temperatures and humidities and also daily consumption. Figure 14 shows another example of template 7 output, where for each day we show the:
  • Sum of all rooms A/Cs working time in hours;
  • Total daily energy consumption;
  • District minimum outdoor temperature;
  • District maximum outdoor temperature.
It is possible to observe a direct relation between outdoor temperatures and A/C usage, since when the temperature drops (02-04-2019 till 05-04-2019), A/C increases and the opposite occurs when the temperature rises (09-04-2019 till 14-04-2019). It is also possible to observe how much more energy is spent when A/Cs work for more time.

5.2. Savings Actions Outputs

Before the automation rules were created, all sensors data were observed for a week, to understand how temperature and humidity changed considering the time of the day and outdoor temperatures. Users templates allow us to create a big picture overview and from this, the local administrator used works using the definition of rules for automatic actions. We chose this user manual approach over data analytics because local users introduce a human perception about the environment that allows increasing savings. In this section, we show some examples of this.
As expected, during the night period, temperatures were lower at around 2–3 °C and humidity was lower at 10%–20% (Figure 15, created from template 2). During labor hours, the temperature would quickly rise in the morning when the A/Cs were turned on, then remain constant until closing hours when it begins to drop after the A/Cs were turned off. To keep a constant temperature on each room during the day, air conditioning systems remain on until being manually turned off, and despite the pre-set temperature on the remote, the real room temperature is 1 to 2 degrees above that of the remote, which proves the inefficiency of standard A/Cs’ AUTO mode.
After the automation rules were implemented, the temperature behavior altered completely, changing from constant to a saw line type, (Figure 16), this is due to the established maximum and minimum temperatures that regulate each room’s temperature according to these two limits. Besides limiting the temperature to a certain range, the system also prevents unnecessary usage when the room is empty and because the amount of time it remains off is significant, the energy saved is reflected on the daily consumption.
The amount of time each room takes to lower 1 degree after the A/C is turned off, is directly proportional to the room size and inversely proportional to the room capacity during the day, meaning that a smaller room with fewer students cools down much faster and requires more heating and more often.
This is perceived on the next graph, (Figure 17, created based on template 6), where the first column of each day representing the same room has more working time than all the others recurrently. This an example of an anomaly detected by interpretation of system data that allowed for discovering defective window isolation when during a rainy night, when the humidity all rooms was getting lower, while the humidity on a single classroom was showing the opposite behavior and getting higher. The interpretation of these facts allows the creation of rules to generate alerts and in some cases trigger actions.
The room that presented the fastest temperature drop rate, on a windy day, began to display unusual A/C working times, since it worked for hours straight without stopping. aAfter a detailed analysis of the room, it was discovered that a pipe inside a decommissioned energy circuit board cabinet connected to the high ceiling where temperatures are much lower and there is much less isolation, causing the cold air from the street to flow down the pipe into the room. This room is presented in the next chart (Figure 17), as the first column of each day (green column).
Besides the anomalies mentioned above, another anomaly was detected multiple times, related to strange consumption values during the night or weekends, such as devices being left turned on when it was not expected, stand-by consumptions or malfunctioning appliances.

5.3. Energy Savings

Since 2016 when the energy monitoring system was implemented, and daily energy consumption during winter was on average 33 kWh, and daily energy consumption during Summer was 20 kWh on average, the knowledge about the consumption of the building allowed us to better understand the pattern and associate it with electric equipment who are responsible for most of the energy bill. Energy saving policies were established and allowed a significant reduction in power usage and costs for the first months.
This reduction was followed by a stability period when it was apparently impossible to reduce power usage and costs even more. However, as soon as the LoRa system was created another significant power consumption reduction took place.
As previously mentioned, the data analysis concluded that Kitchen appliances such as fridges or the dishwasher, and air conditioning systems were the main power consumers in the building, however with more precise data, the Node-Red dashboard allowed us to discover other cases where energy was being wasted. Doing an experiment with each circuit breaker at the main electrical switchboard the following standby power was detected:
  • 3 circuit breakers powering an air conditioning unit each, and each of them had a persistent energy waste of 30 watts even with all units off, which meant 90 watts in total;
  • Emergency lights with a persistent power consumption of 50 watts;
  • Kitchen appliances such as the mosquito net spend 60 watts;
  • Each computer and monitor spends 5 watts even if they are completely off.
All the referred power usage is considered to be waste during non-labor days, non-labor hours, which represents 50% of the day or even more when there is no use during labor hours.
Using smart WiFi power sockets and a WiFi power socket for energy circuits, on each of these devices, and scheduling on and off timers, it’s possible to save more than 3 kWh per day, which at the current energy price is equivalent to approximately €364 per year, more than 3 regular months of energy costs.
Figure 18 presents a monthly chart with the total energy consumption divided by the difference between 20 °C and the mean temperature of each month.
Since most parts of the system were implemented in February 2019 and the mean temperature increased during May 2019 (no A/C was required), the system effectiveness is only evident during March and April 2019.

5.4. Project Costs

Considering that item three and five were purchased during 2016 in Stage 1, and the rest of the hardware was purchased for and after the LoRa management system implementation, Stage 2 started on February 2019. The total project payback time is one year and seven months approximately; however, the LoRa system payback time is approximately ten months.
The project cost breakdown is described in Table 3, considering all the acquired hardware since 2016. We can estimate from these values an initial cost of €194 for the energy monitoring system and a cost of €63.3 per room, or €4.4/m² in total. Devices such as the LoRa gateway installed on the Raspberry Pi would not be necessary if the building was within range of a LoRa antenna. Considering other facilities with bigger areas and more rooms, the project cost is expected to be significantly lower, since the LoRa approach allows the system to be easily scaled without further investments other than the sensor board itself.

6. Discussion

In 2016 the system was implemented, and successive improvements were performed based on the current approach of automatic saving actions based on the local working rules created by the local administrator based on data personalized visualization created by pre-defined templates. We introduced a novel MDA approach that provides automatic visualization personalized graphics to users that know the place but are not able to program. This easy approach to visualize collected data allows the creation of local heuristics to performs automatic saving actions on a regular basis. Another important factor is the LoRa communication (or similar low power long range communication) that allows battery sensors to be placed across the building without the requirement of a power outlet or a power source replacement for a few years, and continuously provide reliable data, essential to apply sustainable and efficient measures. Since the project began, more than 750,000 sensor readings were taken and stored, including 150,000 temperature readings.
During the project, we were able to identify several anomalies within the building, such as poor window isolation, appliances left on during the night, missed usage of ceiling lights with enough natural light and many devices with unnecessary standby power consumption. We also detected a major improvement on each room’s temperature levels with the LoBEMS system running and resulting energy savings.
In our case study shows in three years period, it was possible to save 3400 kWh (around €850) in a small building environment; taking into account the building tested area of 130 m2, this gives a saving of €2.2/m2 in a year. This solution applied to big scale building allows for even bigger savings.
Also, a real-time notification can be performed for email, SMS or mobile device App to alert for unexpected behavior. This approach can be applied to any building from houses to companies and campus, provide a monitor control environment. In this IoT, Low Power and Long Range communication, like LoRa, play an important role since sensors can be easily installed without cables using internal batteries. For measurements every 5 min, the small solar panels can easily recharge the batteries during the day, even if the total charge is enough to keep the sensors running for several weeks.
This information visualized and correspondent actions in these three years, conduct to save around 20% to 25% of the total energy consumption, and investments were paid in the first year of operation. Another important finding that we detected is that the system effectiveness at reducing energy consumption was continuously improving since the local administrator started to use it by himself. This was possible because Node-Red visualization templates enabled the modification of data visualization over time. Based on the available templates, variables and predefined charts, the administrator immediately started to changed heuristics and perfect the saving rules, by analyzing the provided indicators, as he intended, such as the chosen temperatures for each room, plugs schedules or warning employees about unsustainable behaviors detected with the system.

7. Conclusions

In this research work, we developed a novel approach that helps local administration entity to identify savings from personalized data visualization. These savings actions were locally implemented with the definition of personalized heuristics that are applied automatically. This is an interaction method with air conditioning (A/C) or heating systems that was developed based on an infrared approach, and can be applied to a diversity of equipment. The collected data is manipulated to create an integrated view in dashboards that can be sent to mobile devices.
Main highlights from this research work: a low-cost and fully developed solution for EMS, with an installation cost of around $2 per square meter with custom features design for the user. LoRa allows easy installation because no cabling is involved and real-time information and user behavior influence play an important role. Data visualization and data analytics are important for automation savings actions based on pre-defined rules. This node red visualization templates can be reused and allow for local building administrators to configure and personalize data visualization in a similar MDA approach for software that is developed based on pre-defined templates. This approach also allows for reducing development costs since we can reuse parts and provide automatic savings actions.
Our three-year data set is available at (www.kaggle.com/brunomataloto/loems-lora) for scientific community usage. A/C units were turned on and off 3060 times when their usage was required or not required, and more than 130 kWh was saved, based on historical data. Besides all the improvements the system provided, both students and employees sense of comfort has increased. We use only open source software [29,30,31], where a set of pre-defined templates, that can be used to other cases, allows data visualization and from this consumption, reports are available in real-time. From another tested implementation at our university campus, we found that, at public places where local administrator entity does not enrol in sustainability actions, this proposed approach also works, but it doesn’t provide increasing savings through time, because the system works partly based on initial performed configuration and also further user interactions to perfect the implemented rules from the gathered data. To overcome this limitation, we are working in a user collaborative approach, where local context real-time information is provided to users’ mobile devices in a form that can influence them to perform saving actions.

8. Future Work

We are also working this approach towards and prediction process and data presentation that can influence users towards pre-defined saving goals or defined energy standards. We think this approach adds additional features to this proposal and could be applied on shared space with a local interaction to users that do not administer the space, however, this kind of approach would be much more related with a user interface and user experience research paper in order to influence behaviors.

Author Contributions

B.M. is a Master student that performed all development work. J.C.F. is thesis supervisor and organized all work in the computer science subject, and N.C. revised LoRa connections and performed a major work revision.

Funding

This work has been partially supported by FCT through funding of LASIGE Research Unit, ref.UID/CEC/00408/2019 and Gulbenkian sustainable program funding to our project of University Community Engagement in Technologies for Sustainability: a Social Architecture.

Acknowledgments

J.C.F. receives support from Portuguese National funds through FITEC - Programa Interface, with reference CIT “INOV - INESC INOVAÇÃO - Financiamento Base.

Conflicts of Interest

The authors declare no conflict of interest.

Nomenclature

IoTInternet of Things
LoRaLow Range
LoRaWANLoRa Wide Area Networks
LoBEMSLoRa Building and Energy Management System
BMSBuilding Management System
EMSEnergy Management System
WSNWide sensor network
CAGRCompound annual growth rate
GSMGlobal System for Mobile Communications
GPRSGeneral Packet Radio Service
HVACHeating, Ventilation, & Air Conditioning
AC/DCAlternated Current/Direct Current
HTTPHypertext Transfer Protocol
MQTTMessage Queuing Telemetry Transport
A/CAir Conditioning
OpenADROpen Automated Demand Response
IPInternet Protocol
PIRPassive Infrared
IRInfra-Red
APIApplication programming interfaces
TTNThe Thinks Network
ISN bandsindustrial, scientific and medical bands
IFTTTIf This Than That
MDAModel-Driven Approach

References

  1. IEA—Transition to Sustainable Buildings: Strategies and Opportunities to 2050. 2013. Available online: http://www.iea.org/etp/buildings/ (accessed on 2 March 2019).
  2. Cao, X.D.; Dai, X.L.; Liu, J.J. Building energy-consumption status worldwide and the state-of-the-art technologies for zero-energy buildings during the past decade. Energy Build. 2016, 128, 198–213. [Google Scholar] [CrossRef]
  3. Meola, A. How IoT in Education is Changing the Way We Learn. 16 September 2016. Available online: https://www.businessinsider.com/internet-of-things-education-2016-9 (accessed on 18 March 2019).
  4. Asseo, I.; Johnson, M.; Nilsson, B.; Chalapathy, N.; Costello, T.J. The Internet of Things: Riding the Wave in Higher Education. Available online: https://er.educause.edu/articles/2016/6/the-internet-of-things-riding-the-wave-in-higher-education (accessed on 27 June 2016).
  5. James, M.; Michael, C.; Peter, B.; Jonathan, W.; Richard, D.; Jacques, B.; Dan, A. Unlocking the potential of the Internet of Things. Available online: https://www.mckinsey.com/business-functions/digital-mckinsey/our-insights/the-internet-of-things-the-value-of-digitizing-the-physical-world (accessed on 24 March 2019).
  6. Limitations of Building Management System (BMS) Data. Report. Available online: https://www.enertiv.com/resources/blog/4-limitations-bms-data (accessed on 7 May 2018).
  7. Cheong, P.S.; Bergs, J.; Hawinkel, C.; Famaey, J. Comparison of LoRaWAN classes and their power consumption. In Proceedings of the 2017 IEEE Symposium on Communications and Vehicular Technology, (SCVT), Leuven, Belgium, 14 November 2017. [Google Scholar]
  8. Ferreira, J.C.; Monteiro, V.; Afonso, J.; Afonso, J.L. An energy management platform for public buildings. Electronics 2018, 7, 294. [Google Scholar] [CrossRef]
  9. João, C.F.; Ana, L.M. Building a community of users for open market energy. Energies 2018, 11, 2330. [Google Scholar] [CrossRef]
  10. Abo-Zahhad, M.; Ahmed, S.M.; Farrag, M.; Ahmed, M.F.A.; Ali, A. Design and implementation of building energy monitoring and management system based on wireless sensor networks. In Proceedings of the 2015 Tenth International Conference on Computer Engineering & Systems (ICCES), Cairo, Egypt, 23–24 December 2015; pp. 230–233. [Google Scholar]
  11. Nguyen, N.H.; Tran, Q.T.; Leger, J.M.; Vuong, T.P. A real-time control using wireless sensor network for intelligent energy management system in buildings. In Proceedings of the 2010 IEEE Workshop on Environmental Energy and Structural Monitoring Systems, Taranto, Italy, 9–9 September 2010; pp. 87–92. [Google Scholar]
  12. Byun, J.; Hong, I.; Kang, B.; Park, S. Implementation of an Adaptive Intelligent Home Energy Management System Using a Wireless Ad-Hoc and Sensor Network in Pervasive Environments. In Proceedings of the 20th International Conference on Computer Communications and Networks (ICCCN), Maui, HI, USA, 31 July–4 August 2011; pp. 1–6. [Google Scholar]
  13. Han, J.; Choi, C.S.; Choi, W.; Park, K.; Lee, I.; Kim, S.H. Smart home energy management system including renewable energy based on ZigBee and PLC. IEEE Trans. Consum. Electron. 2014, 60, 198–202. [Google Scholar] [CrossRef]
  14. Wang, J.; Huang, J.; Chen, W.; Liu, J.; Xu, D. Design of IoT-based energy efficiency management system for building ceramics production line. In Proceedings of the 2016 IEEE 11th Conference on Industrial Electronics and Applications (ICIEA), Hefei, China, 5–7 June 2016; pp. 912–917. [Google Scholar]
  15. Mingming, G.; Liangshan, S.; Xiaowei, H.; Qingwei, S. The System of Wireless Smart House Based on GSM and ZigBee. In Proceedings of the 2010 International Conference on Intelligent Computation Technology and Automation, Changsha, China, 11–12 May 2010; pp. 1017–1020. [Google Scholar]
  16. Serra, J.; Pubill, D.; Antonopoulos, A.; Verikoukis, C. Smart HVAC control in IoT: Energy consumption minimization with user comfort constraints. Sci. World J. 2014, 2014, 1–11. [Google Scholar] [CrossRef] [PubMed]
  17. Fong, K.F.; Hanby, V.I.; Chow, T.T. HVAC system optimization for energy management by evolutionary programming. Energy Build. 2006, 38, 220–231. [Google Scholar] [CrossRef]
  18. Lee, T.; Jeon, S.; Kang, D.; Park, L.W.; Park, S. Design and implementation of intelligent HVAC system based on IoT and Bigdata platform. In Proceedings of the 2017 IEEE International Conference on Consumer Electronics (ICCE), Las Vegas, NV, USA, 8–11 January 2017; pp. 398–399. [Google Scholar]
  19. Lee, Y.T.; Hsiao, W.H.; Huang, C.M.; Chou, S.C.T. An integrated cloud-based smart home management system with community hierarchy. IEEE Trans. Consum. Electron. 2016, 62, 1–9. [Google Scholar] [CrossRef]
  20. Rodriguez-Diaz, E.; Vasquez, J.C.; Guerrero, J.M. Intelligent DC Homes in Future Sustainable Energy Systems: When efficiency and intelligence work together. IEEE Consum. Electron. Mag. 2016, 5, 74–80. [Google Scholar] [CrossRef]
  21. Kushiro, N.; Suzuki, S.; Nakata, M.; Takahara, H.; Inoue, M. Integrated residential gateway controller for home energy management system. IEEE Trans. Consum. Electron. 2003, 49, 629–636. [Google Scholar] [CrossRef]
  22. Erol-Kantarci, M.; Mouftah, H.T. Wireless Sensor Networks for Cost-Efficient Residential Energy Management in the Smart Grid. IEEE Trans. Smart Grid 2011, 2, 314–325. [Google Scholar] [CrossRef]
  23. Dittawit, K.; Aagesen, F.A. Home energy management system for electricity cost savings and comfort preservation. In Proceedings of the 2014 IEEE Fourth International Conference on Consumer Electronics Berlin (ICCE-Berlin), Berlin, Germany, 7–10 september 2014; pp. 309–313. [Google Scholar]
  24. Ehrhardt-Martinez, K.; Donnelly, K.A.; Laitne, J. Advanced Metering Initiatives and Residential Feedback Programs: A Meta-Review for Household Electricity-Saving Opportunities; American Council for an Energy-Efficient Economy: Washington, DC, USA, 2010. [Google Scholar]
  25. Sanchez-Iborra, R.; Sanchez-Gomez, J.; Ballesta-Viñas, J.; Cano, M.D.; Skarmeta, A.F. Performance evaluation of lora considering scenario conditions. Sensors 2018, 18, 772. [Google Scholar] [CrossRef] [PubMed]
  26. Kathryn, B.; Riccardo, R.; Ben, A. Feeding back about eco-feedback: How do consumers use and respond to energy monitors? Energy Policy 2014, 73, 138–146. [Google Scholar] [CrossRef]
  27. Darby, S. The Effectiveness of Feedback on Energy Consumption: A review for DEFRA of the literature on metering, billing, and direct displays; Environmental Change Institute, University of Oxford: England, UK, 2006. [Google Scholar]
  28. Petkov, P.; Goswami, S.; Köbler, F.; Krcmar, H. Personalised eco-feedback as a design technique for motivating energy saving behaviour at home. In Proceedings of the 7th Nordic Conference on Human-Computer Interaction: Making Sense Through Design, Copenhagen, Denmark, 14–17 October 2012; ACM: New York, NY, USA, 2012; pp. 587–596. [Google Scholar]
  29. Froehlich, J.; Findlater, L.; Landay, J. The Design of Eco-Feedback Technology. In Proceedings of the SIGCHI Conference on Human Factors in Computing Systems (CHI 2010), Atlanta, GA, USA, 10–15 April 2010; ACM: New York, NY, USA, 2010. [Google Scholar]
  30. Coskun, A.; Zimmerman, J.; Erbug, C. Promoting sustainability through behavior change: A review. Des. Stud. 2015, 41, 183–204. [Google Scholar] [CrossRef]
  31. Ferreira, J.; Martins, H.; Barata, M.; Monteiro, V.; Afonso, J.L. In OpenADR—Intelligent Electrical Energy Consumption Towards Internet-of-Things. In CONTROLO 2016. Lecture Notes in Electrical Engineering; Garrido, P., Soares, F., Moreira, A., Eds.; Springer: Cham, Switzerland, 2016; Volume 402. [Google Scholar]
  32. Ferreira, J.C.; Monteiro, V.; Pinto, J.G.; Martins, A.L.; Afonso, J.L. Decision Process to Manage Renewable Energy Production in Smart Grid Environment. In Proceedings of the International Conference on Practical Applications of Agents and Multi-Agent Systems, Porto, Portugal, 26–28 June 2017; Springer: Cham, Switzerland, 2017; pp. 299–306. [Google Scholar]
  33. Augustin, A.; Yi, J.; Clausen, T.; Townsley, W.M. A Study of LoRa: Long Range & Low Power Networks for the Internet of Things. Sensors 2016, 16, 1466. [Google Scholar]
  34. The Things Network, “LoRaWAN Overview”. thethingsnetwork.org, 2019. Available online: https://www.thethingsnetwork.org/docs/lorawan/ (accessed on 27 May 2019).
  35. Hamehkasi, M. Effects of Low Humidity on Confort, Health and Indoor Enviromental Quality; Department of Biological and Agricultural Engineering: Manhattan, KS, USA, 2016. [Google Scholar]
  36. Ozarisoy, B.; Altan, H.; Ozarisoy, B.; Altan, H. Adoption of Energy Design Strategies for Retrofitting Mass Housing Estates in Northern Cyprus. Sustainability 2017, 9, 1477. [Google Scholar] [CrossRef]
  37. Ozarisoy, B.; Elsharkawy, H. Assessing overheating risk and thermal comfort in state-of-the-art prototype houses that combat exacerbated climate change in UK. Energy Build. 2019, 187, 201–217. [Google Scholar] [CrossRef]
Figure 1. IoT Platform System and related work developed for savings.
Figure 1. IoT Platform System and related work developed for savings.
Electronics 08 00763 g001
Figure 2. Measurement and control hardware. (a) Developed sensor board; (b) Raspberry Pi with LoRa Hat; (c) Energy monitoring system and amperometric clamps; (d) Smart wall switch; (e) Smart power socket; (f) WIFI/Infra-Red Emitter.
Figure 2. Measurement and control hardware. (a) Developed sensor board; (b) Raspberry Pi with LoRa Hat; (c) Energy monitoring system and amperometric clamps; (d) Smart wall switch; (e) Smart power socket; (f) WIFI/Infra-Red Emitter.
Electronics 08 00763 g002
Figure 3. Kindergarten blueprint with each sensor’s location marked in yellow, Air conditioning units marked in blue and Infra-Red emitters marked in red.
Figure 3. Kindergarten blueprint with each sensor’s location marked in yellow, Air conditioning units marked in blue and Infra-Red emitters marked in red.
Electronics 08 00763 g003
Figure 4. System network schematic.
Figure 4. System network schematic.
Electronics 08 00763 g004
Figure 5. Templates Overview.
Figure 5. Templates Overview.
Electronics 08 00763 g005
Figure 6. A/C automation rules working flow.
Figure 6. A/C automation rules working flow.
Electronics 08 00763 g006
Figure 7. Kindergarten, the case study building.
Figure 7. Kindergarten, the case study building.
Electronics 08 00763 g007
Figure 8. Node-RED Dashboard, indicators and real time consumption view.
Figure 8. Node-RED Dashboard, indicators and real time consumption view.
Electronics 08 00763 g008
Figure 9. Node-RED Dashboard, Temperature charts in Degrees Celsius, Relative Humidity Charts and Air Quality charts in percentage values.
Figure 9. Node-RED Dashboard, Temperature charts in Degrees Celsius, Relative Humidity Charts and Air Quality charts in percentage values.
Electronics 08 00763 g009
Figure 10. Node-RED Dashboard, Real time, last 1h and last 24h consumption indicators.
Figure 10. Node-RED Dashboard, Real time, last 1h and last 24h consumption indicators.
Electronics 08 00763 g010
Figure 11. Node-RED Dashboard, daily linear and cumulated consumption.
Figure 11. Node-RED Dashboard, daily linear and cumulated consumption.
Electronics 08 00763 g011
Figure 12. Node-RED Dashboard, A/C controllers (in Portuguese) and lights/plugs controllers.
Figure 12. Node-RED Dashboard, A/C controllers (in Portuguese) and lights/plugs controllers.
Electronics 08 00763 g012
Figure 13. Node-RED Dashboard, each color represents a different classroom A/C usage time in minutes.
Figure 13. Node-RED Dashboard, each color represents a different classroom A/C usage time in minutes.
Electronics 08 00763 g013
Figure 14. Node-RED Dashboard, A/C usage time in hours vs outdoor temperatures vs daily energy consumption.
Figure 14. Node-RED Dashboard, A/C usage time in hours vs outdoor temperatures vs daily energy consumption.
Electronics 08 00763 g014
Figure 15. Node-RED Dashboard, temperature variation overnight period.
Figure 15. Node-RED Dashboard, temperature variation overnight period.
Electronics 08 00763 g015
Figure 16. Node-RED Dashboard, temperature variation during system operation.
Figure 16. Node-RED Dashboard, temperature variation during system operation.
Electronics 08 00763 g016
Figure 17. Node-RED Dashboard, A/C working time per room.
Figure 17. Node-RED Dashboard, A/C working time per room.
Electronics 08 00763 g017
Figure 18. Monthly energy consumption since October 2016 till May 2019, in kWh divided by a constant (20 °C) less the mean temperature of each month.
Figure 18. Monthly energy consumption since October 2016 till May 2019, in kWh divided by a constant (20 °C) less the mean temperature of each month.
Electronics 08 00763 g018
Table 1. Building and Energy Management Systems comparison table.
Table 1. Building and Energy Management Systems comparison table.
Reference CaseApplication DomainDataset size (years)UtilitiesEnvironmentCom. ProtocolsIoT PlatformUser FeedbackRealTime MeasureRealTime SavingsUser Behavior ModelingPredictive AnalyticsComercial/OpenSource
ElectricityWaterNatural GasTemperature/Humidity/Light/MotionGases CO/NO2/O3/SO2
LoBEMSSchoolYesYesNoNoT/H/L/MYesLoRaLocal OSYesYesYesYesNoOpenSource
[10]HomeNoYesNoNoNoNoZigBeeClioudYesYesNoYesNoNA
[12]HomeNoYesNoNoTNoZigBeeLocal OSNoYesYesNoNoNA
[13]HomeYesYesNoNoT/H/L/MYesZigBeeCloudNoYesYesNoYesComercial
[14]FactoryNoYesNoNoNoNoWiFiCloudYesYesNoNoNoComercial
[15]HomeNoYesNoNoT/MYesZigBeeLocal OSYesYesNoYesNoComercial
[16]OfficeYesYesNoNoTNoWiFiLocal OSYesYesYesNoYesOpenSoruce
[17]SubwayNoYesNoNoTNoNANANAYesYesNoYesComercial
[18]OfficeYesNoNoNoT/H/LYesWiFiCloudYesYesNoYesNoNA
[19]HomeNoYesNoNoT/H/LNoWiFiCloudYesYesNoYesNoComercial
[21]HomeYesYesNoNoTNoWiFiLocal OSYesYesNoNoNoComercial
[22]HomeNoYesNoNoNoNoZigBeeLocal OSNoYesNoNoNoNA
[23]HomeYesYesNoNoNoNoNALoca OSNoNoNoYesNoNA
OS: Open Source; NA: Not Available; Environment measurements (T/H/L/M): Temperature, Humidity, luminosity, motion; Com: Communication.
Table 2. Hardware list with description.
Table 2. Hardware list with description.
DeviceFunctionCommunication Technology
(a) Developed sensor board
  • Collect ambient data with temperature/humidity, light, motion and air quality sensor
LoRa
(b) Raspberry Pi with LoRa hat
  • Establish LoRa network communications
  • Store data into a database
  • Run dashboard services
LoRa and WiFi
(c) Energy monitoring system (Brand: Engage Efergy)
  • Measure real-time energy consumption with amperometric clamps at the main switchboard
WiFi
(d) Smart wall switch (Brand: Sonoff)
  • Control ceiling lights over WiFi using relays
WiFi
(e) Smart power socket (Brand: Sonoff)
  • Control electrical appliances over WiFi using relays
WiFi
(f) WiFi/Infra-Red Emitter
  • Control infra-red appliances over WiFi
Infra-Red/WiFi
Table 3. Project hardware costs.
Table 3. Project hardware costs.
ItemDescriptionPrice
Stage 1
1Energy Monitoring System€194
24 × WiFi/Infra-red Emitters€60
3Stage 2
6 × (Sensors, microcontroller, battery and solar panel)€124
4Raspberry Pi with LoRa Hat€100
54 × (WiFi Light switches and power sockets€96
Total€574

Share and Cite

MDPI and ACS Style

Mataloto, B.; Ferreira, J.C.; Cruz, N. LoBEMS—IoT for Building and Energy Management Systems. Electronics 2019, 8, 763. https://doi.org/10.3390/electronics8070763

AMA Style

Mataloto B, Ferreira JC, Cruz N. LoBEMS—IoT for Building and Energy Management Systems. Electronics. 2019; 8(7):763. https://doi.org/10.3390/electronics8070763

Chicago/Turabian Style

Mataloto, Bruno, Joao C. Ferreira, and Nuno Cruz. 2019. "LoBEMS—IoT for Building and Energy Management Systems" Electronics 8, no. 7: 763. https://doi.org/10.3390/electronics8070763

APA Style

Mataloto, B., Ferreira, J. C., & Cruz, N. (2019). LoBEMS—IoT for Building and Energy Management Systems. Electronics, 8(7), 763. https://doi.org/10.3390/electronics8070763

Note that from the first issue of 2016, this journal uses article numbers instead of page numbers. See further details here.

Article Metrics

Back to TopTop