A Trust Framework to Detect Malicious Nodes in Cognitive Radio Networks
Abstract
1. Introduction
1.1. Motivation
1.2. Contribution
- Recognizing the role of the trust based security structure in the CRN milieu.
- Recommending a trusted security structure for the CRN environment via the TTA algorithm by computing the TF (Trust Factor)/TV (Trust Value) of each node.
- Ensuring a secure data transmission among CUs by computing their rates and trust values using SITO.
2. Related Work
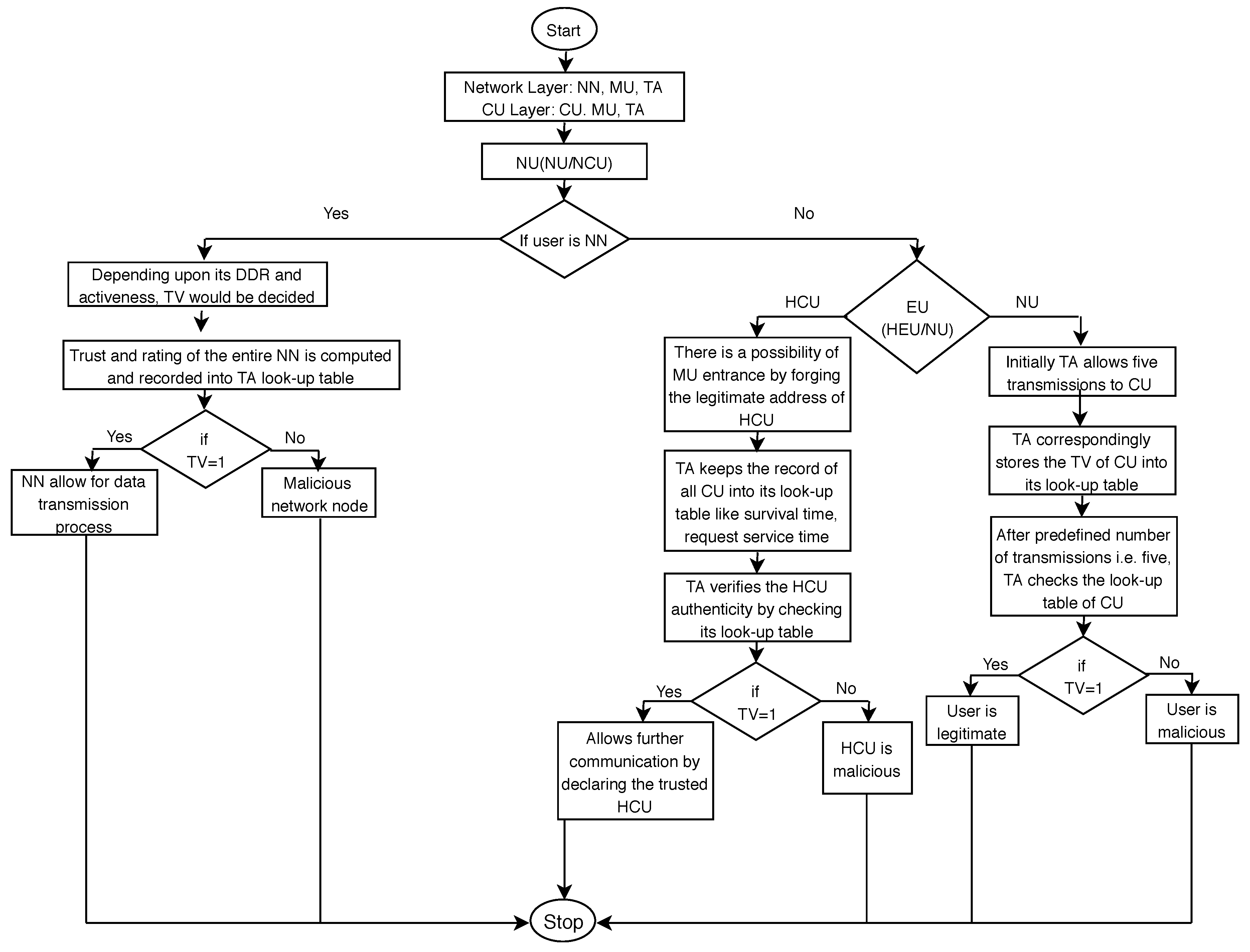
3. CR Secure Handoff Mechanism
3.1. System Model
3.1.1. AT the NN Layer
| Algorithm 1: Computation of the rating and TF/TV of all CNs. |
| Assumption: All the cognitive nodes are divided into certain levels (i.e., as depicted in Figure 5: node P is at Level 0, nodes Q, R and S are at level 1, and so on) Input: A network with n number of cognitive nodes Output: Node identified as either legitimate or malicious Step 1: Primarily each node computes the TF/TV of its neighbouring nodes via SITO by calculating the following factors; Compute activeness (); Compute DDR(); Step 2: Apply TTA at every level so as to calculate or finalize the rating and trust of each Compute level of trust (); Compute rating (); Step 3: At level i, dispenses the rating and TV to level () Step 4: Extinction of the recursion Step 3 waiting for all the to have the rating and TV |
| Algorithm 2: Calculation of Activeness(). |
![]() |
| Algorithm 3: Calculation of DDR(). |
![]() |
| Algorithm 4: Calculation of TF(). |
![]() |
| Algorithm 5: Calculation of Level Trust(). |
![]() |
| Algorithm 6: Calculation of Rating(). |
| Input: The TV and ratings of all CUs 1. At level i, consigns the TV that will rate the at level i + 1. 2. The level i + 1 rating will likely be Rating = Max (level i ( (rating))) |
3.1.2. AT CU Layer
| Algorithm 7: Compute the best trusted path among and . |
![]() |
4. Performance Evaluation and Complexity of the Proposed Approach
5. Simulation Results
5.1. Performance Evaluation Metrics
- Relative Trust: This metric is related to the trust of the network, indicating the highly trusted parameter in order to ensure a node’s legitimacy. It is calculated via Equation (2):
- Packet Delivery Ratio (PDR): This depicts the amount of packets that are successfully received by the nodes. Let be the number of received packets and the number of packets that are expected to be received in the network.
- Packet Delivery Delay (PDD): This shows the amount of delay required by each (legitimate/malicious) node to forward the incoming packets. Let be the total number of packet received and the total number of packets generated, then PDD can mathematically be represented as:
- Network throughput: This is defined as the total number of packets transmitted by the source node over the number of packets received by the destination node at a given period of time. Let be the total number of packets transmitted and the total number of packets received, then the network throughput can be given as:
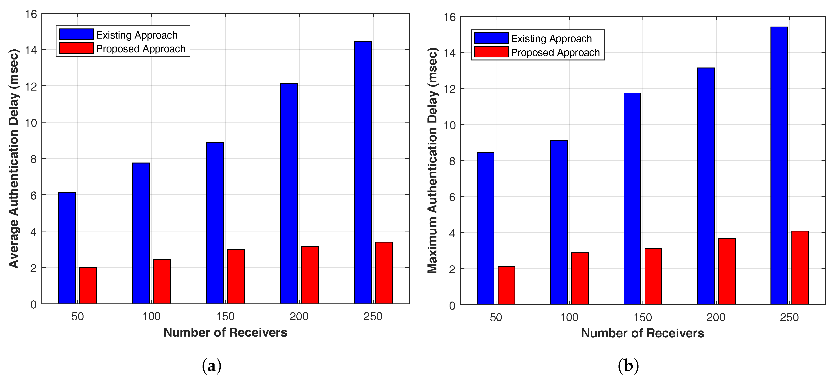
- Average Authentication Delay (AAD): This is defined as the average amount of time required for validating the number of nodes. AAD is a request delay that indicates the difference between the time taken by requesting nodes and the time to authenticate it.
- Maximum Authentication Delay (MAD): This is the maximum time required to authenticate a particular node in the network.
- True Positive Rate (TPR): This is defined as the measure of how efficiently the mechanism can identify the malicious number of packets as presented in Equation (7):where a True Positive (TP) is the number of packets that have been dropped after their successfully identification and registration as malicious by the network. In addition, a False Negative (FN) is the number of packets that have been forwarded instead of being dropped after their incorrect identification as benign.
- True Negative Rate (TNR): TNR is the measure of the number of legitimate packets identified by the mechanism, as depicted in Equation (8):where a True Negative (TN) is the number of packets that have been forwarded after their correct identification as benign by the network. Further, a False Positive (FP) is the number of packets that have been dropped instead of being forwarded after their incorrect registration as malicious.
5.2. Existing Method
5.3. Results
5.4. Discussion
6. Conclusions
Author Contributions
Funding
Conflicts of Interest
Abbreviations
| CU | Cognitive User |
| PU | Primary User |
| CRN | Cognitive Radio Network |
| CUEA | Cognitive User Emulation Attack |
| HCU | Handoff Cognitive User |
| TA | Trust Analyser |
| SITO | Social Impact Theory Optimizer |
| NCU | New Cognitive User |
| TTA | Tidal Trust Algorithm |
| TF/TV | Trust Factor/Trust Value |
| OTPH | Optimal Transmission Proactive Spectrum Handoff |
| NN | Network Node |
| RE | Residual Energy |
| ND | Node Distance |
| PL | Packet Loss |
| PHI | Previous History Interaction |
| TPR | True Positive Rate |
| TNR | True Negative Rate |
| TP | True Positive |
| TN | True Negative |
| FP | False Positive |
| FN | False Negative |
References
- Mitola, J.; Maguire, G.Q. Cognitive Radio: Making Software Radios More Personal. IEEE Pers. Commun. 1999, 6, 13–18. [Google Scholar] [CrossRef]
- Lee, W. Resource Allocation for Multi-Channel Underlay Cognitive Radio Network based on Deep Neural Network. IEEE Commun. Lett. 2018, 22, 1942–1945. [Google Scholar] [CrossRef]
- Zheng, M.; Wang, C.; Du, M.; Chen, L.; Liang, W.; Yu, H. A Short Preamble Cognitive MAC Protocol in Cognitive Radio Sensor Networks. IEEE Sens. J. 2019, 19, 6530–6538. [Google Scholar] [CrossRef]
- Li, S.; Xiao, S.; Zhang, M.; Zhang, X. Power Saving and Improving the Throughput of Spectrum Sharing in Wideband Cognitive Radio Networks. J. Commun. Netw. 2015, 17, 394–405. [Google Scholar] [CrossRef]
- Ding, X.; Zou, Y.; Zhang, G.; Chen, X.; Wang, X.; Hanzo, L. The Security-Reliability Tradeoff of Multiuser Scheduling Aided Energy Harvesting Cognitive Radio Networks. IEEE Trans. Commun. 2019. [Google Scholar] [CrossRef]
- Mishra, M.K.; Trivedi, A.; Pattanaik, K. Outage and Energy Efficiency Analysis for Cognitive based Heterogeneous Cellular Networks. Wirel. Netw. 2018, 24, 847–865. [Google Scholar] [CrossRef]
- Kumar, K.; Prakash, A.; Tripathi, R. A Spectrum Handoff Scheme for Optimal Network selection in Cognitive Radio Vehicular Networks: A Game Theoretic Auction Theory Approach. Phys. Commun. 2017, 24, 19–33. [Google Scholar] [CrossRef]
- Piran, M.J.; Tran, N.H.; Suh, D.Y.; Song, J.B.; Hong, C.S.; Han, Z. QoE-Driven Channel Allocation and Handoff Management for Seamless Multimedia in Cognitive 5G Cellular Networks. IEEE Trans. Veh. Technol. 2016, 66, 6569–6585. [Google Scholar] [CrossRef]
- Lu, H.; Zhang, L.; Jiang, M.; Wu, Z. High-Security Chaotic Cognitive Radio System with Subcarrier Shifting. IEEE Commun. Lett. 2015, 19, 1726–1729. [Google Scholar] [CrossRef]
- Chae, C.J.; Cho, H.J. Enhanced Secure Device Authentication Algorithm in P2P-based Smart Farm System. Peer Netw. Appl. 2018, 11, 1230–1239. [Google Scholar] [CrossRef]
- Fan, K.; Wang, J.; Wang, X.; Li, H.; Yang, Y. Secure, Efficient and Revocable Data Sharing Scheme for Vehicular Fogs. Peer Netw. Appl. 2018, 11, 766–777. [Google Scholar] [CrossRef]
- Polese, M.; Giordani, M.; Mezzavilla, M.; Rangan, S.; Zorzi, M. Improved Handover through Dual Connectivity in 5G MMWave Mobile Networks. IEEE J. Sel. Areas Commun. 2017, 35, 2069–2084. [Google Scholar] [CrossRef]
- Wang, L.C.; Wang, C.W.; Chang, C.J. Modeling and Analysis for Spectrum Handoffs in Cognitive Radio Networks. IEEE Trans. Mob. Comput. 2011, 11, 1499–1513. [Google Scholar] [CrossRef]
- Nejatian, S.; Syed-Yusof, S.K.; Latiff, N.M.A.; Asadpour, V.; Hosseini, H. Proactive Integrated Handoff Management in Cognitive Radio Mobile Ad-Hoc Networks. EURASIP J. Wirel. Commun. Netw. 2013, 2013, 224. [Google Scholar] [CrossRef]
- Akilarasu, G.; Shalinie, S.M. Wormhole-Free Routing and DoS Attack Defense in Wireless Mesh Networks. Wirel. Netw. 2017, 23, 1709–1718. [Google Scholar] [CrossRef]
- Barka, E.; Kerrache, C.A.; Benkraouda, H.; Shuaib, K.; Ahmad, F.; Kurugollu, F. Towards A Trusted Unmanned Aerial System using Blockchain (BUAS) for the Protection of Critical Infrastructure. Wiley Trans. Emerg. Telecommun. Technol. 2019. [Google Scholar] [CrossRef]
- Rathee, G.; Saini, H.; Singh, G. Aspects of Trusted Routing Communication in Smart Networks. Wirel. Pers. Commun. 2018, 98, 2367–2387. [Google Scholar] [CrossRef]
- Wu, F.; Xu, L.; Kumari, S.; Li, X. A New and Secure Authentication Scheme for Wireless Sensor Networks with Formal Proof. Peer Netw. Appl. 2017, 10, 16–30. [Google Scholar] [CrossRef]
- Ahmad, F.; Franqueira, V.N.L.; Adnane, A. TEAM: A Trust Evaluation and Management Framework in Context-Enabled Vehicular Ad-Hoc Networks. IEEE Access 2018, 6, 28643–28660. [Google Scholar] [CrossRef]
- Sultana, S.; Ghinita, G.; Bertino, E.; Shehab, M. A Lightweight Secure Scheme for Detecting Provenance Forgery and Packet Drop attacks in Wireless Sensor Networks. IEEE Trans. Dependable Secur. Comput. 2013, 12, 256–269. [Google Scholar] [CrossRef]
- Altisen, K.; Devismes, S.; Jamet, R.; Lafourcade, P. SR3: Secure Resilient Reputation-Based Routing. Wirel. Netw. 2017, 23, 2111–2133. [Google Scholar] [CrossRef][Green Version]
- Ferng, H.W.; Khoa, N.M. On Security of Wireless Sensor Networks: A Data Authentication Protocol using Digital Signature. Wirel. Netw. 2017, 23, 1113–1131. [Google Scholar] [CrossRef]
- Borkar, G.M.; Mahajan, A. A Secure and Trust based On-Demand Multipath Routing Scheme for Self-Organized Mobile Ad-Hoc Networks. Wirel. Netw. 2017, 23, 2455–2472. [Google Scholar] [CrossRef]
- Sharifi, M.; Sharifi, A.A.; Niya, M.J.M. Cooperative Spectrum Sensing in the Presence of Primary User Emulation Attack in Cognitive Radio Network: Multi-Level Hypotheses Test Approach. Wirel. Netw. 2018, 24, 61–68. [Google Scholar] [CrossRef]
- Zhu, C.; Rodrigues, J.J.; Leung, V.C.; Shu, L.; Yang, L.T. Trust-Based Communication for the Industrial Internet-of-Things. IEEE Commun. Mag. 2018, 56, 16–22. [Google Scholar] [CrossRef]
- Gilbert, E.P.K.; Kaliaperumal, B.; Rajsingh, E.B.; Lydia, M. Trust based Data Prediction, Aggregation and Reconstruction using Compressed Sensing for Clustered Wireless Sensor Networks. Comput. Electr. Eng. 2018, 72, 894–909. [Google Scholar] [CrossRef]
- Xu, D.; Zhang, S.; Chen, J.; Ma, M. A Provably Secure Anonymous Mutual Authentication Scheme with Key Agreement for SIP using ECC. Peer Netw. Appl. 2018, 11, 837–847. [Google Scholar] [CrossRef]
- Wang, C.W.; Wang, L.C. Analysis of Reactive Spectrum Handoff in Cognitive Radio Networks. IEEE J. Sel. Areas Commun. 2012, 30, 2016–2028. [Google Scholar] [CrossRef]
- Wu, Y.; Yang, Q.; Liu, X.; Kwak, K.S. Delay-Constrained Optimal Transmission with Proactive Spectrum Handoff in Cognitive Radio Networks. IEEE Trans. Commun. 2016, 64, 2767–2779. [Google Scholar] [CrossRef]
- Tayel, A.F.; Rabia, S.I.; Abouelseoud, Y. An Optimized Hybrid Approach for Spectrum Handoff in Cognitive Radio Networks with Non-Identical Channels. IEEE Trans. Commun. 2016, 64, 4487–4496. [Google Scholar] [CrossRef]
- Liu, X.; Zheng, K.; Liu, X.Y.; Wang, X.; Dai, G. Towards Secure and Energy-Efficient CRNs via Embracing Interference: A Stochastic Geometry Approach. IEEE Access 2018, 6, 36757–36770. [Google Scholar] [CrossRef]
- Maji, P.; Roy, S.D.; Kundu, S. Physical Layer Security in Cognitive Radio Network with Energy Harvesting Relay and Jamming in the Presence of Direct Link. IET Commun. 2018, 12, 1389–1395. [Google Scholar] [CrossRef]
- Shah, H.A.; Koo, I. A Novel Physical Layer Security Scheme in OFDM-based Cognitive Radio Networks. IEEE Access 2018, 6, 29486–29498. [Google Scholar] [CrossRef]
- Zhang, M.; Liu, Y. Secure Beamforming for Untrusted MISO Cognitive Radio Networks. IEEE Trans. Wirel. Commun. 2018, 17, 4861–4872. [Google Scholar] [CrossRef]
- Salameh, H.A.B.; Almajali, S.; Ayyash, M.; Elgala, H. Spectrum Assignment in Cognitive Radio Networks for Internet-of-Things Delay-Sensitive Applications under Jamming Attacks. IEEE Internet Things J. 2018, 5, 1904–1913. [Google Scholar] [CrossRef]
- Rajkumari, R.; Marchang, N. Secure Non-Consensus based Spectrum Sensing in Non-Centralized Cognitive Radio Networks. IEEE Sens. J. 2018, 18, 3883–3890. [Google Scholar] [CrossRef]
- Bennaceur, J.; Idoudi, H.; Azouz Saidane, L. Trust Management in Cognitive Radio Networks: A Survey. Int. J. Netw. Manag. 2018, 28, e1999. [Google Scholar] [CrossRef]
- Jin, F.; Varadharajan, V.; Tupakula, U. A Trust Model based Energy Detection for Cognitive Radio Networks. In Proceedings of the Australasian Computer Science Week Multiconference, Brisbane, Autralia, 30 January–2 February 2017; p. 68. [Google Scholar]
- Dubey, R.; Sharma, S.; Chouhan, L. Secure and Trusted Algorithm for Cognitive Radio Network. In Proceedings of the 2012 Ninth International Conference on Wireless and Optical Communications Networks (WOCN), Indore, India, 12 November 2012; pp. 1–7. [Google Scholar]
- Sun, Z.; Xu, Z.; Chen, Z.; Ning, X.; Guo, L. Reputation-Based Spectrum Sensing Strategy Selection in Cognitive Radio Ad Hoc Networks. Sensors 2018, 18, 4377. [Google Scholar] [CrossRef]
- Ahmad, F.; Adnane, A.; Franqueira, V.; Kurugollu, F.; Liu, L. Man-In-The-Middle Attacks in Vehicular Ad-Hoc Networks: Evaluating the Impact of Attackers’ Strategies. Sensors 2018, 18, 4040. [Google Scholar] [CrossRef]
- Kralevska, K.; Garau, M.; Førland, M.; Gligoroski, D. Towards 5G Intrusion Detection Scenarios with OMNeT++. 6th OMNet++ Community Summit, Hamburg, 2019. Available online: https://summit.omnetpp.org/2019/assets/pdf/OMNeT_Summit_2019_paper_1.pdf (accessed on 16 October 2019).













| Parameters | Values |
|---|---|
| Simulation Time | 80 s |
| Grid Facet | 500 m × 500 m |
| CRN Nodes | 250 |
| Transmission Range | 140 m (approximately) |
| Data Size | 512 bytes |
| MAC Protocol | IEEE 802.11 |
| Virtual Machine | Nodes | Edge Nodes (Near the CRN Environment) |
|---|---|---|
| CRN1 | 50 | 10 |
| CRN2 | 100 | 15 |
| CRN3 | 250 | 20 |
| S.No. | Action | Probability |
|---|---|---|
| 1 | Accumulation of Malevolent Node | 15 |
| 2 | Handoff Nodes | 10 |
| 3 | Conversion to Malicious during Handoff | 10 |
© 2019 by the authors. Licensee MDPI, Basel, Switzerland. This article is an open access article distributed under the terms and conditions of the Creative Commons Attribution (CC BY) license (http://creativecommons.org/licenses/by/4.0/).
Share and Cite
Rathee, G.; Ahmad, F.; Kerrache, C.A.; Azad, M.A. A Trust Framework to Detect Malicious Nodes in Cognitive Radio Networks. Electronics 2019, 8, 1299. https://doi.org/10.3390/electronics8111299
Rathee G, Ahmad F, Kerrache CA, Azad MA. A Trust Framework to Detect Malicious Nodes in Cognitive Radio Networks. Electronics. 2019; 8(11):1299. https://doi.org/10.3390/electronics8111299
Chicago/Turabian StyleRathee, Geetanjali, Farhan Ahmad, Chaker A. Kerrache, and Muhammad Ajmal Azad. 2019. "A Trust Framework to Detect Malicious Nodes in Cognitive Radio Networks" Electronics 8, no. 11: 1299. https://doi.org/10.3390/electronics8111299
APA StyleRathee, G., Ahmad, F., Kerrache, C. A., & Azad, M. A. (2019). A Trust Framework to Detect Malicious Nodes in Cognitive Radio Networks. Electronics, 8(11), 1299. https://doi.org/10.3390/electronics8111299






