Photovoltaic System Equipped with Digital Command Control and Acquisition
Abstract
:1. Introduction
- ▪
- Acquisition and supervision system, which allows the capture of the various electric quantities of the system (currents, voltages, powers, outputs, etc.), and projects them on a computer screen.
- ▪
- Digital MPPT control whose proposed algorithm takes into account the divergence of the system after sudden changes of illumination or load.
- ▪
- Charge/discharge regulation by ensuring the optimal charge and the good control state of batteries.
- ▪
- Sun tracking using several techniques, fixed by the supervision system and allowing PV panels to receive maximum energy at every moment of the day.
2. Photovoltaic System Design
2.1. Synoptic Diagram of the System
- ▪
- The purpose of acquisition and supervision system is to create links to communicate between the different blocks of the global system and send the various electrical values to the computer.
- ▪
- ▪
- The system of the charge/discharge control leads acid batteries. It has the task of managing the charge/discharge process and controls the state of batteries as well.
- ▪
- The sun tracking has the objective of exposing the PV panel to a maximum degree of irradiation throughout the day by following algorithms and techniques regulated by the monitoring system.

2.2. Digital MPPT Control
- ▪
- A voltage divider (R1, R2) for the acquisition of the input voltage of the PV generator.
- ▪
- A shunt resistance (Rsh), to take the image of the input current of the PV panels, amplified by an inverting amplifier.
- ▪
- A microcontroller whose function is to generate a PWM signal, amplified by an amplifier.
- ▪
- A driver that improves the shape of the signal supplied by the amplifier to have a rectangular signal PWM.
- ▪
- The sign of the derivative of power being tested:
- ▸
- Positive Derivative: normal state is not going to change anything.
- ▸
- Negative derivative: the value of the voltage (Vmax > V > Vmin) is tested if it is within the range planned:
- ▸
- If yes, the timer is tested (TMP)
- ▸
- If (TMP = 1) (timer complete): Changing the value of Vstate (the state of evolution) and resets the timer TMP.
- ▸
- Else: no operation.
- ▸
- Else: test the location of the tension (V)
- ▸
- If (V < Vmin): test of the evolution of V:
- ▸
- If (ΔV < 0): Vstate value is changed.
- ▸
- Else: it keeps the same value Vstate.
- ▸
- Else: test of the evolution of V:
- ▸
- If (ΔV > 0): Vstate value is changed.
- ▸
- Else: it keeps the same value Vstate.
- ▪
- The panel power is increasing when the duty cycle is increasing (
) (evolution of A to B).
- ▪
- The panel power is increasing when the duty cycle is decreasing (
) (evolution of C to D).



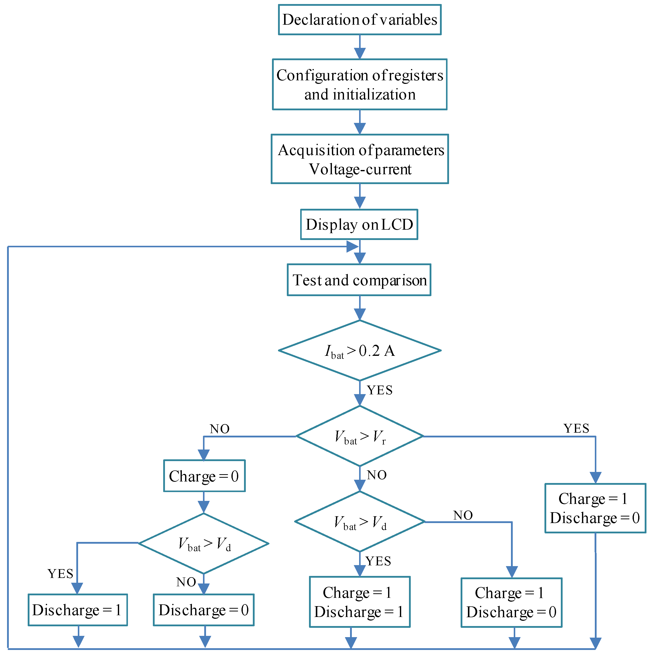
2.3. Batteries Charge/Discharge Control
- ▪
- Block of control and acquisition: which consists mainly of a microcontroller (PIC 16F877) to treat the data and controlling the state of charge.
- ▪
- Block of Power: it is the intermediary between the PV panel and battery, and between battery and load. They are controlled by the block of control.
- ▪
- When t0 < t < t2: during this stage the voltage of battery is between Vd = 11.8 V and Vr = 14.4 V. Simulation in ISIS shows that when t < t1 the PIC generates two signals: a signal in a low state “0” to ensure the charge of batteries. Another in a high state is “1” to stop the discharge when Vbat approach of Vd, or with the state “0” to authorize the discharge when Vbat is higher than Vd. This stage is characterized by the increase of Vbat voltage, and the battery is charged with the maximum current supplied until Vbat = Vr. At the end of the process (t = t1), the battery is charged to more than 80%. To improve the charge of the battery and to protect it from the overcharge when t > t1 (Figure 8), the voltage of battery Vbat is regulated around Vr (by pulsed currents during increasing time intervals). This shows that the total charge current decreases [13] and the state of charge is greater than 90% (end of charge).
- ▪
- When t2 < t < t3: this stage corresponds to the discharge of battery (Vd < Vbat ≤ Vr) and the PIC generates a signal to authorize the discharge Vbat > Vd. The voltage Vbat decreases gradually until Vbat = Vd which corresponds to a state of discharge of 80%.
- ▪
- When t3 < t < t4: the Vbat voltage is slightly lower than Vd, the PIC generates a signal to stop the discharge and to protect the battery against deep discharge, and another signal to authorize the charge.
- ▪
- When t > t4: another signal charge/discharge is repeated.




2.4. Sun Tracking System
2.4.1. Structure and Functioning
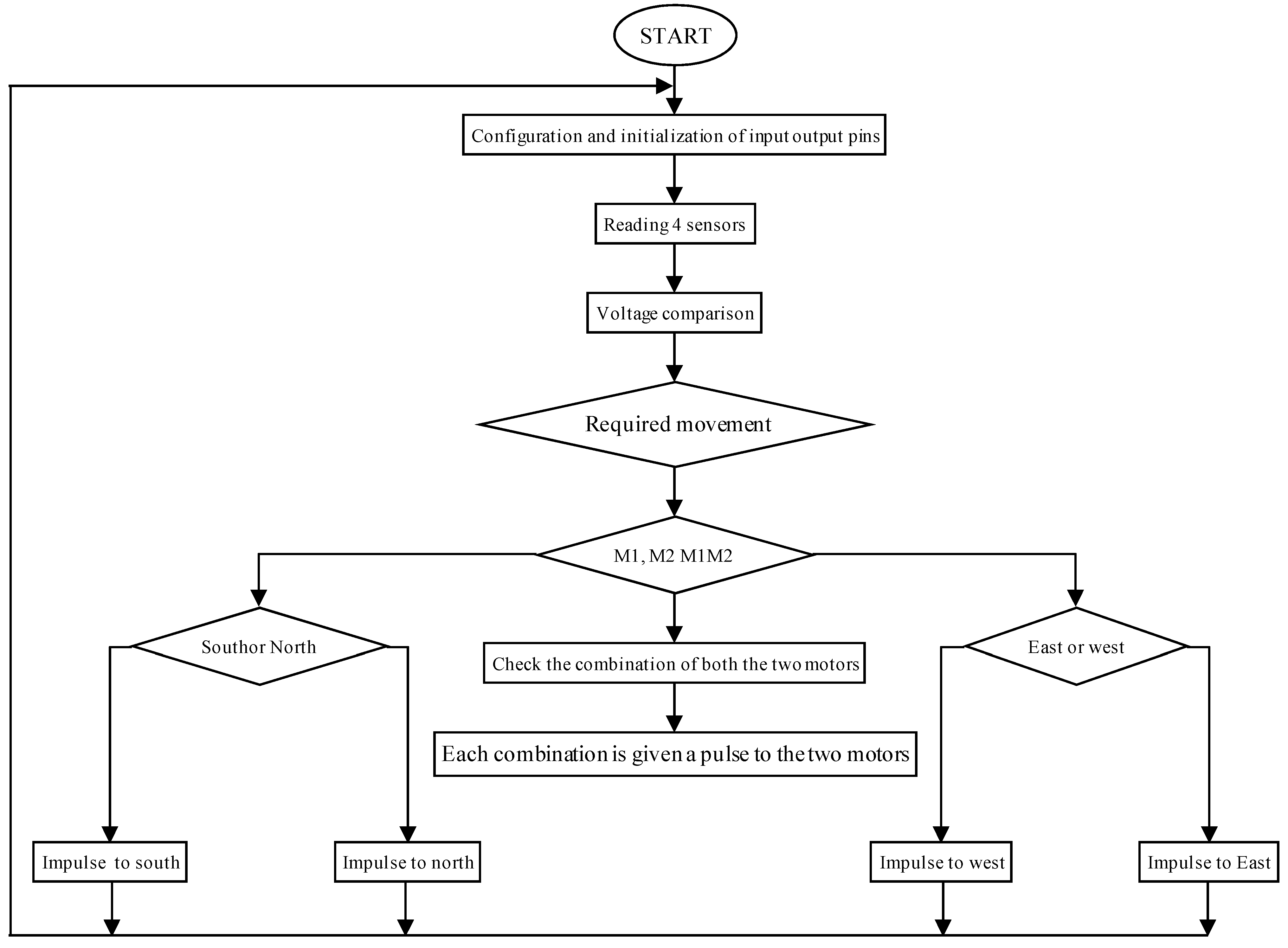
- ▪
- Mechanical support for sun tracking which is altazimuth mount and the coordinate system used is the horizontal azimuth [20]. It is composed of two cylinders: the first cylinder performs the vertical rotation and the second performs the horizontal rotation. These two cylinders are associated with DC motors (bearing voltages and currents of the order of 36 V and 4.8 A). Rotation Speed and direction depends on voltages and currents values and signs supplied by the control unit and power.
- ▪
- An optocoupler that acts as a galvanic insulator between the microcontroller and the power circuit.
- ▪
- Processing unit, command and control, whose role is to manage the movements of the PV panel. This block is based on using a microcontroller provided with a crystal oscillator frequency of 4 MHz. Its role is to convert the light intensity detected by the four sensors LDR (C1, C2, C3 and C4) from the analog ports RA0, RA1, RA2 and RA3 [6], then sends commands to move the jacks at a certain speed through a double speed control. This is achieved by using the technique of imputing width modulation (PWM) with outputs (PWM1 and PWM2) of PIC 16F877 through a power interface (system L 293B). This interface is formed by two H-bridges that receive commands from the microcontroller through the following pins:
- ▸
- ENNABLE 1 and ENNABLE 2 pins receive the signals from the PIC’s outputs (PWM1, PWM2), and sends the set point speed.
- ▸
- The pins—Input 1, Input 2, Input 3 and Input 4—manage the input rotation on the following order of the microcontroller (Table 1).
- ▪
- Configuring pins for inputs and outputs of the PIC.
- ▪
- Playback of different voltages (proportional to the illumination) from the four sensors LDR.
- ▪
- Comparison of the voltages V1, V2, V3, and V4, converted by the PIC.
- ▪
- Activating the two next pins RC1and RC2 of PIC to generate two PWM signals and give the proper impetus for the rotation of the two engines in the shown cases (Table 2).The displacement of the PV panel took place whenever the PIC detects a voltage unbalance sensors. In the following situations:
- ▸
- V1 < V2 and V3 < V4: the PIC generates two duty cycle PWM for each of its two cylinders moving in the positive direction, we activate the pin Input1 and pin Input3 of the circuit L293B.
- ▸
- V1 > V2 and V3 > V4: the PIC generates two duty cycle PWM for each of its two cylinders moving in the negative direction, we activate the pin Input2 and pine Input4 of the circuit L293B.
- ▸
- V1 = V2 and V3 > V4: PIC generates a single duty cycle PWM to move a single cylinder in the negative sense, we disable pin Input1and pin Input2 and activate the pin Input4 and pin Input3 of the circuit.
- ▸
- V1 = V2 and V3 = V4: both cylinders are stopped.


| Motor 1 | Motor 2 | ||||
|---|---|---|---|---|---|
| Input 1 | Input 2 | State motor 1 | Input 3 | Input 4 | State motor 2 |
| 0 | 0 | Stopping the motor | 0 | 0 | Stopping the motor |
| 0 | 1 | Sens 1 | 0 | 1 | Sens 1 |
| 1 | 0 | Sens 2 | 1 | 0 | Sens 2 |
| 1 | 1 | Stopping the motor | 1 | 1 | Stopping the motor |
| Imbalance of voltages | a V3 < V4 | V3 > V4 | V3 = V4 |
|---|---|---|---|
| V1 < V2 | Oriented panel:
| Oriented panel:
| Oriented panel:
|
| V1 > V2 | Oriented panel:
| Oriented panel:
| Oriented panel:
|
| V1 = V2 | Oriented panel:
| Oriented panel:
| Stopping the engine |
2.4.2. Simulation Results
- ▪
- By varying the illumination by the associated sensors LDR potentiometer, we fix the situation:
- ▸
- V1 = 0.06 V for illumination equal to 1000 W/m2,
- ▸
- V2 = 0.11 V for illumination equal to765 W/m2,
- ▸
- V3 = 0.19 V for illumination equal to 470 W/m2,
- ▸
- V4 = 0.14 V for illumination equal to 649 W/m2.
- ▪
- After conversion of different illuminations, the PIC 16F877 generates two frequencies of 10 kHz and a duty cycle of 0.75 PWM signal (Figure 11). These signals provide a rotational speed of the two motors.
- ▪
- The power circuit L293B receives commands from the PIC 16F877 to move motor 1 in the direction “Forward” (positive current) and motor 2 in the direction “Backward” (negative current) (Figure 12).
- ▪
- When the PV panel receives the maximum intensity, voltage sensors are virtually identical and communication with the engine stops (absence of PWM and current signals).


3. Experimental Results
3.1. Experimental Procedure
- ▪
- The DC-DC Boost converter works in its continuous regime at the operating frequency of 10 kHz. The microcontroller must generate a square signal, with amplitude of 10 volts and a variable duty cycle according to the digital MPPT algorithm.
- ▪
- Charges/discharge: is formed by a command which plays the role of a regulator charges/discharge, and solar battery (12 V, 110 Ah).
- ▪
- Sun tracking: This system is composed by a follower carried for movement in two axes from a system monitoring and control.

3.2. Digital MPPT Contol
- ▪
- By using the MPPT control, we have a good concordance between the optimal simulated results and the experimental ones, with very low power losses “less than 5%”
- ▪
- Using the PV system without the MPPT control, the power losses can reach 80%
- ▪
- The PV system works in optimal conditions throughout the day. At every perturbation of the system (sudden variations in illumination, presence of other MPPs, etc.) it detects the perturbation (dysfunction, wrong MPP, etc.) and ensures optimum functioning and the stability of the PV system.


3.3. Batteries Charge/Discharge Control
3.4. Sun Tracking System
- ▪
- During the day, the illumination intensity maximum is of the order of 1000 W/m2 (Figure 19). During this day, the terminal voltage decreases with a LDR sensor illumination (Figure 20). Figure 20 also shows the results obtained in Proteus ISIS. We deduce a very good agreement between experiment and simulation, and thus validating responses LDR sensors in Proteus ISIS.
- ▪
- For a similar simulated conditions in Proteus ISIS (V1 = 0.8 V, V2 = 1.32 V, V3 = 2.71 V, V4 = 1.02 V). Controlling the speed of the two motors is enabled by two PWM signals generated by the PIC 16F877 a frequency of about 10 kHz, and a duty cycle α of 0.75 (Figure 21). The PIC generates signals to reach the equilibrium position (collection of maximum illumination): forward rotation of the motor 1 by a positive current, and a backward rotation of the motor 2 by a negative current (Figure 22).
- ▪
- The optimal position of the PV panel is obtained when a balance of tension sensor LDR (V1 = V2 = 0.7 V, and V3 = V4 = 1.51 V). Both engines are off and L293B circuit generates no current (Figure 23).








4. Conclusions
- ▪
- The good performance of each block of the system using the different modules of the microcontroller “PIC 16F877”, such as CAN, PWM and USART modules, to manage different functions (MPPT control, controller of charge/discharge batteries and solar tracking).
- ▪
- The MPPT control present the improved response time and accuracy of the MPP research, good control independently of the perturbations (Sudden variations of the illumination and the load, etc.).
- ▪
- The controller charge/discharge ensures the control process and monitor the state of charge of the battery lead-acid type rated voltage of 12 V, while exploiting the energy provided by PV panels. This is provided by a microcontroller that performs all functions: acquisition, supervision, regulation, etc. The results obtained during the days of experimentation showed the robustness of the PV system (stability, good operating system, good control of charge/discharge batteries and protection against overloading and deep discharge).
- ▪
- The sun tracking system detects the PV panels to capture the maximum illumination. The mechanical aspect of a solar tracking system, where the focus was on mechanical drive low power option, which allows a possible energy autonomy of the system, and exploitation of solar energy efficiently not only during day light hours, but also scattered light throughout the year.
Acknowledgments
- ▪
- Belgian Development Agency CTB (Project MIP/012/010);
- ▪
- Programme des Nations Unis au Développement PNUD Art Gold Maroc, 2008 2 ENV OO;
- ▪
- Coopération MAROCO-BELGE––Commission Universitaire pour le Développement, CUD-Oujda 2008–2012 (Activité Eau et Environnement/sous-activité Energies Renouvelables);
- ▪
- Coopération MAROCO-TUNISIENNE RECHERCHESCIENTIFIQUE ET TECHNOLOGIE, projet (11/MT/38).
Nomenclature
| VPV | Photovoltaic voltage (V) |
| Vs | Output voltage (V) |
| Vbat | Voltage of battery (V) |
| Vr | Voltage of regulation (V) |
| Vd | Voltage limit of discharge (V) |
| IPV | Photovoltaic current (A) |
| IS | Output current (A) |
| Ibat | Current of charge of battery (A) |
| PPV | Photovoltaic power (W) |
| Ps | Output power (W) |
| α | Duty cycle |
| PIC | Programmable Interface Controller |
| V1 | Terminal voltage of the LDR sensor 1 |
| V2 | Terminal voltage of the LDR sensor 2 |
| V3 | Terminal voltage of the LDR sensor 3 |
| V4 | Terminal voltage of the LDR sensor 4 |
Conflict of Interest
References
- Stéphane, P. Nouvelles architectures distribuées de gestion et de conversion de l’énergie pour les applications photovoltaïques. Doctorat Thesis, de l’Université de Toulouse, Toulouse, France, January 2009. [Google Scholar]
- Yaden, M.F.; El Ouariachi, M.; Mrabti, T.; Kassmi, Ka.; Chadli, E.L.; Kassmi, K. Design and Realization of a Photovoltaic System Equipped with a Digital MPPT Control. In Proceedings of the 2nd International Conference on Multimedia Computing and Systems ICMCS’11, Ouarzazate, Morocco, 7–9 April 2011; pp. 1–6.
- Nicola, F.; Petrone, G. Optimization of perturb and observe maximum power point tracking method. IEEE Trans. Power Electron. 2005, 20, 963–973. [Google Scholar]
- Mrabti, T.; El Ouariachi, M.; Malek, R.; Kassmi, Ka.; Bagui, F.; Olivié, F.; Kassmi, K. Design, realization and optimization of a photovoltaic system equipped with analog maximum power point tracking (MPPT) command and detection circuit of the dysfunction and convergence the system (CDCS). Int. J. Phys. Sci. 2011, 6, 7865–7888. [Google Scholar]
- Karoui, F. Optimisation de stratégies de gestion des batteries au plomb utilisées dans les systèmes photovoltaïques. Ph.D. Thesis, National Institute of Polytechnic, Grenoble, France, 26 October 2007. [Google Scholar]
- Mousazadeh, H.; Keyhani, A.; Javadi, A.; Mobli, H.; Abrinia, K.; Sharifi, A. A review of principle and sun-tracking methods for maximizing solar systems output. Renew. Sustain. Energy Rev. 2009, 13, 1800–1818. [Google Scholar] [CrossRef]
- Alboteanu, L.; Manolea, G.; Ravigan, F. Positioning Systems for Solar Panels Placed in Isolated Areas. In Annals of the University of Craiova; Electrical Engineering Series; University of Craiova: Craiova, Romania, 2006; Volume 30, pp. 163–168. [Google Scholar]
- Koutroulis, E.; Klaitzakis, K.; Voulgaris, N. Development of a microcontroller-based photovoltaic maximum power point tracking control system. IEEE Trans. Power Electron. 2001, 16, 46–54. [Google Scholar] [CrossRef]
- El Ouariachi, M.; Mrabti, T.; Yaden, M.F.; Kassmi, Ka.; Chadli, El.; Bagui, F.; Kassmi, K. Design and realization of a photovoltaic system equipped with the analogical and digital MPPT command for better exploitation of solar energy. J. Mater. Environ. Sci. 2011, 2, 538–543. [Google Scholar]
- Mrabti, T.; El Ouariachi, M.; Yaden, M.F.; Kassmi, Ka.; Kassmi, K. Characterization and modeling of the electrical performance of the photovoltaic panels and systems. J. Elect. Eng. Theory Appl. 2010, 1, 100–110. [Google Scholar]
- Ramabadran, R.; Mathur, B.L. Effect of shading on series and parallel connected solar pv modules. Mod. Appl. Sci. 2009, 3. No. 10. [Google Scholar]
- Bishop, J.W. Computer simulation of the effects of electrical mismatches in photovoltaic cell interconnection circuits. Sol. Cells 1988, 25, 73–89. [Google Scholar] [CrossRef]
- Liu, F.; Kang, Y.; Zhang, Y.; Duan, S. Comparison of P&O and Hill Climbing MPPT Methods for Grid-Connected PV Converter. In Proceedings of the 3rd IEEE Conference on Industrial Electronics and Applications, Singapore, 3–5 June, 2008; pp. 804–807.
- Boitier, V.; Maussion, P.; Cabal, C. Recherche du maximum de puissance sur les générateurs photovoltaïques. (in French). Enseign. Electrotech. Electron. Ind. 2008, 65, 90–96. [Google Scholar]
- The world of accumulators & rechargeable batteries. Available online: http://www.ni-cd.net/accusphp/theorie/plomb/charge.php (accessed on 8 July 2013).
- Solar energy and photovoltaic electricity. Available online: http://www.cipcsp.com (accessed on 8 July 2013).
- Emmanuel Patrick, F.V. Production de l'énergie photovoltaïque à la société Nova Diffusion (in French). Master’s Thesis, Ngaoundere University, Dang, Cameroun, 2008. [Google Scholar]
- James, L.; John, L. Electric Vehicle Technology Explained; John Wiley & Sons Ltd.: Chichester, England, 2003. [Google Scholar]
- PROTEUS Homepage. Available online: http://www.labcenter.com/index.cfm (accessed on 8 July 2013).
- Bingöl, O.; Altintaş, A.; Öner, Y. Microcontroller based solar-tracking system and its implementation. J. Eng. Sci. 2006, 12, 243–248. [Google Scholar]
© 2013 by the authors; licensee MDPI, Basel, Switzerland. This article is an open access article distributed under the terms and conditions of the Creative Commons Attribution license (http://creativecommons.org/licenses/by/3.0/).
Share and Cite
Yaden, M.F.; Melhaoui, M.; Gaamouche, R.; Hirech, K.; Baghaz, E.; Kassmi, K. Photovoltaic System Equipped with Digital Command Control and Acquisition. Electronics 2013, 2, 192-211. https://doi.org/10.3390/electronics2030192
Yaden MF, Melhaoui M, Gaamouche R, Hirech K, Baghaz E, Kassmi K. Photovoltaic System Equipped with Digital Command Control and Acquisition. Electronics. 2013; 2(3):192-211. https://doi.org/10.3390/electronics2030192
Chicago/Turabian StyleYaden, Med Faysal, Mustapha Melhaoui, Rajae Gaamouche, Kamal Hirech, Elhadi Baghaz, and Khalil Kassmi. 2013. "Photovoltaic System Equipped with Digital Command Control and Acquisition" Electronics 2, no. 3: 192-211. https://doi.org/10.3390/electronics2030192
APA StyleYaden, M. F., Melhaoui, M., Gaamouche, R., Hirech, K., Baghaz, E., & Kassmi, K. (2013). Photovoltaic System Equipped with Digital Command Control and Acquisition. Electronics, 2(3), 192-211. https://doi.org/10.3390/electronics2030192

