An Action Potential Detector Based on a High-Order Nonlinear Energy Operator
Abstract
1. Introduction
2. Architecture of the APD Based on the HONEO
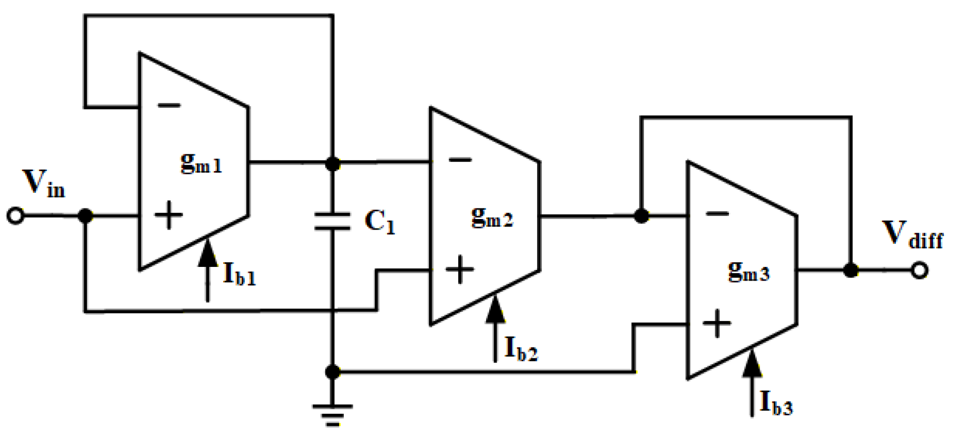
2.1. The HONEO
2.2. The Dual-Threshold Detection Mechanism
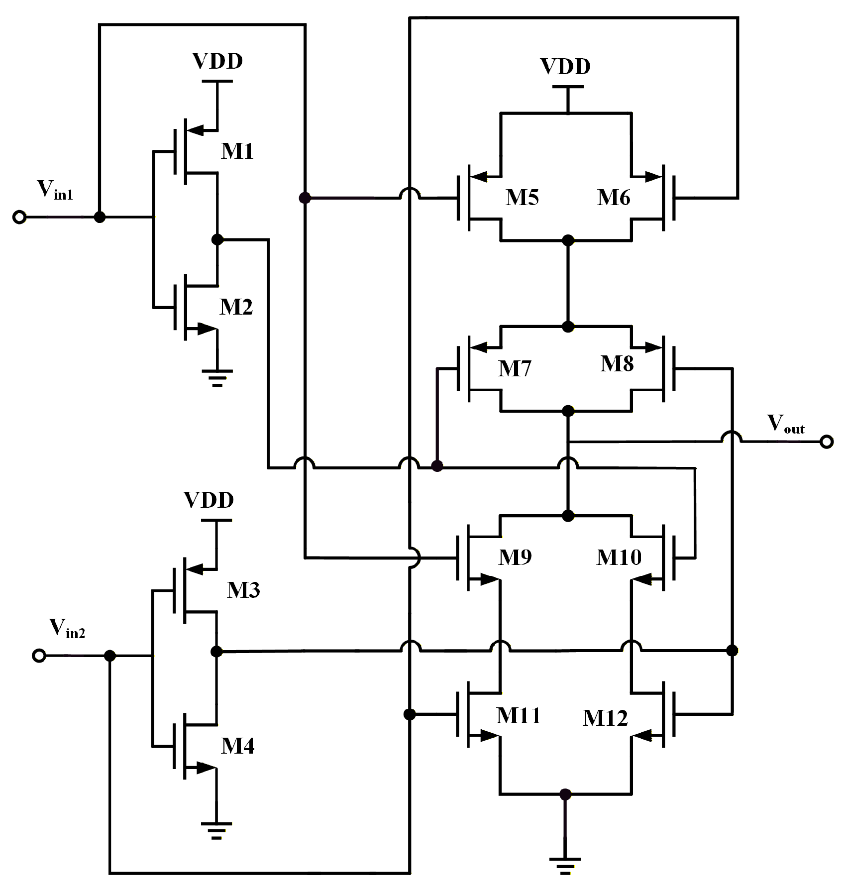
3. Circuit Implementation of the APD Based on the HONEO
3.1. The Proposed HONEO-Based Circuit
3.2. The Positive and Negative Threshold Generators
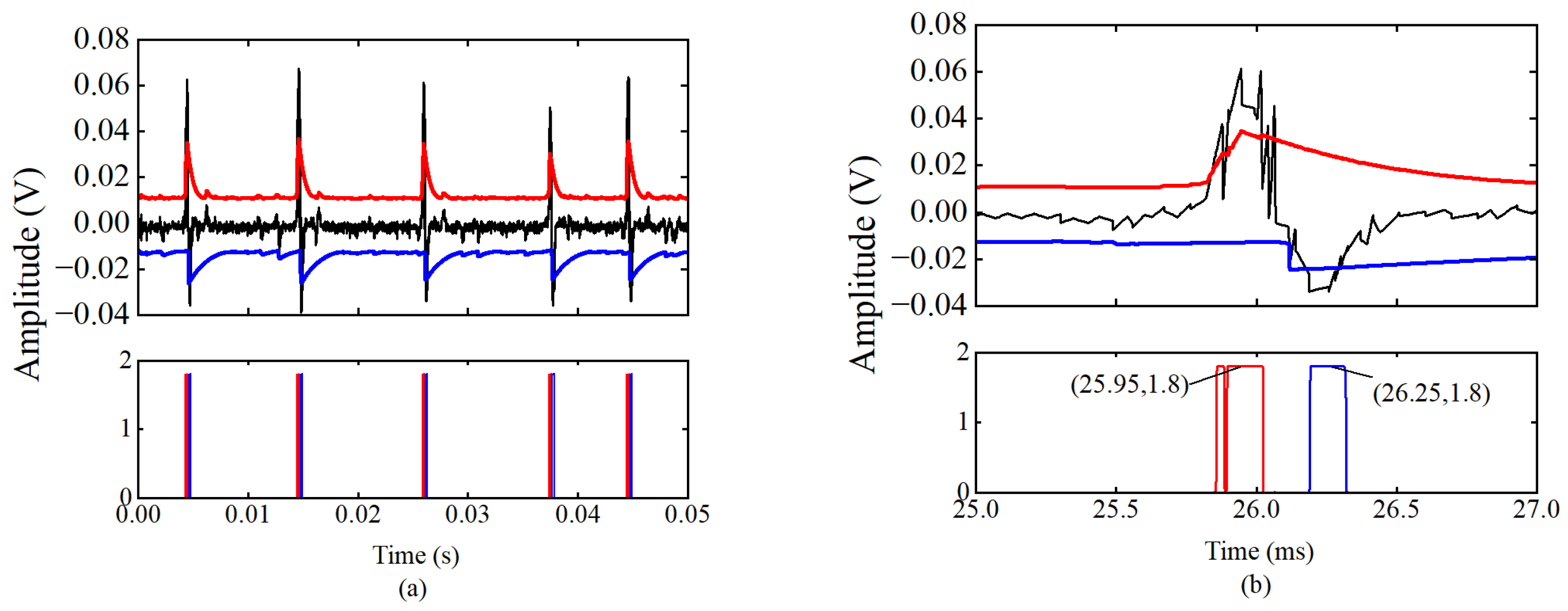
4. Simulation Results
5. Conclusions
Author Contributions
Funding
Data Availability Statement
Conflicts of Interest
References
- Even-Chen, N.; Muratore, D.G.; Stavisky, S.D.; Hochberg, L.R.; Henderson, J.M.; Murmann, B.; Shenoy, K.V. Power-saving design opportunities for wireless intracortical brain–computer interfaces. Nat. Biomed. Eng. 2020, 4, 984. [Google Scholar] [CrossRef] [PubMed]
- Yang, Y.; Boling, S.; Mason, A.J. A hardware-efficient scalable spike sorting neural signal processor module for implantable high channel-count brain machine interfaces. IEEE Trans. Biomed. Circuits Syst. 2017, 11, 743–754. [Google Scholar] [CrossRef]
- Semmaoui, H.; Drolet, J.; Lakhssassi, A.; Sawan, M. Setting adaptive spike detection threshold for smoothed TEO based on robust statistics theory. IEEE Trans. Biomed. Eng. 2012, 59, 474–482. [Google Scholar] [CrossRef] [PubMed]
- Kim, K.H.; Kim, S.J. Neural spike sorting under nearly 0-dB signal-to-noise ratio using nonlinear energy operator and artificial neural-network classifier. IEEE Trans. Biomed. Eng. 2000, 47, 1406–1411. [Google Scholar] [CrossRef]
- Shalchyan, V.; Jensen, W.; Farina, D. Spike detection and clustering with unsupervised wavelet optimization in extracellular neural recordings. IEEE Trans. Biomed. Eng. 2012, 59, 2576–2585. [Google Scholar] [CrossRef] [PubMed][Green Version]
- Kassiri, H.; Muneeb, A.; Salahi, R.; Dabbaghian, A. Closed-loop implantable neurostimulators for individualized treatment of intractable epilepsy: A review of recent developments, ongoing challenges, and future opportunities. IEEE Trans. Biomed. Circuits Syst. 2024, 18, 1268–1295. [Google Scholar] [CrossRef]
- Kamila, G.; Jauhari, P.; Gulati, S.; Jain, S.; Chakrabarty, B.; Kumar, A.; Sankar, J.; Pandey, R. Remote inhibition of motor cortex in epileptic encephalopathy with spike-wave activation in sleep (EE-SWAS): A TMS based cortical excitability study. Seizure Eur. J. Epilepsy 2024, 121, 133–140. [Google Scholar] [CrossRef]
- Li, Y.-G.; Ma, Q.; Haider, M.R.; Massoud, Y. Ultra-low-power high sensitivity spike detectors based on modified nonlinear energy operator. In Proceedings of the IEEE International Symposium on Circuits and Systems (ISCAS), Beijing, China, 19–23 May 2013; pp. 137–140. [Google Scholar] [CrossRef]
- Yao, E.; Chen, Y.; Basu, A. A 0.7 V, 40 nW compact, current-mode neural spike detector in 65 nm CMOS. IEEE Trans. Biomed. Circuits Syst. 2016, 10, 309–318. [Google Scholar] [CrossRef]
- Hu, Z.; Zhou, Z.; Lyu, H. A power-and-area-efficient channel-interleaved neural signal processor for wireless brain-computer interfaces with unsupervised spike sorting. IEEE Trans. Biomed. Circuits Syst. 2025, 19, 108–119. [Google Scholar] [CrossRef]
- Kamboh, A.M.; Mason, A.J. On-chip feature extraction for spike sorting in high density implantable neural recording systems. In Proceedings of the IEEE Biomedical Circuits and Systems Conference (BioCAS), Paphos, Cyprus, 3–5 November 2010; pp. 13–16. [Google Scholar] [CrossRef]
- Gibson, S.; Judy, J.W.; Markovic, D. Comparison of spike-sorting algorithms for future hardware implementation. In Proceedings of the 4th International IEEE EMBS Conference on Neural Engineering, Antalya, Turkey, 29 April–2 May 2008; pp. 501–505. [Google Scholar] [CrossRef]
- Tambaro, M.; Vassanelli, S. A firing rate independent threshold estimation for neuronal spike detection methods. In Proceedings of the IEEE Biomedical Circuits and Systems Conference (BioCAS), Taipei, Taiwan, 13–15 October 2022; pp. 583–586. [Google Scholar] [CrossRef]
- Saggese, G.; Tambaro, M.; Vallicelli, E.A.; Strollo, A.G.M.; Vassanelli, S.; Baschirotto, A.; De Matteis, M. Comparison of Sneo-Based Neural Spike Detection Algorithms for Implantable Multi-Transistor Array Biosensors. Electronics 2021, 10, 410. [Google Scholar] [CrossRef]
- Rizk, M.; Wolf, P.D. Optimizing the automatic selection of spike detection thresholds using a multiple of the noise level. Med. Biol. Eng. Comput. 2009, 47, 955–966. [Google Scholar] [CrossRef] [PubMed]
- Fujishima, M.; Amakawa, S.; Takano, K.; Katayama, K.; Yoshida, T. Terahertz CMOS design for low-power and high-speed wireless communication. IEICE Trans. Electron. 2015, E98.C, 1091–1104. [Google Scholar] [CrossRef]
- Liu, Y.; Urso, A.; de Ponte, R.M.; Costa, T.; Valente, V.; Giagka, V.; Serdijn, W.A.; Constandinou, T.G.; Denison, T. Bidirectional bioelectronic interfaces: System design and circuit implications. IEEE Solid-State Circuits Mag. 2020, 12, 30–41. [Google Scholar] [CrossRef]
- Lapolli, A.C.; Coppa, B.; Heliot, R. Low-power hardware for neural spike compression in BMIs. In Proceedings of the 35th Annual International Conference of the IEEE Engineering in Medicine and Biology Society (EMBC), Osaka, Japan, 3–7 July 2013; pp. 2156–2159. [Google Scholar] [CrossRef]
- Quiroga, R.Q.; Nadasdy, Z.; Ben-Shaul, Y. Unsupervised spike detection and sorting with wavelets and superparamagnetic clustering. Neural Comput. 2004, 16, 1661–1687. [Google Scholar] [CrossRef]
- Maragos, P.; Potamianos, A. Higher order differential energy operators. IEEE Signal Process. Lett. 1995, 2, 152–154. [Google Scholar] [CrossRef]
- Zhang, Z.; Feng, P.; Oprea, A.; Constandinou, T.G. Calibration-free and hardware-efficient neural spike detection for brain machine interfaces. IEEE Trans. Biomed. Circuits Syst. 2023, 17, 725–740. [Google Scholar] [CrossRef] [PubMed]
- Zheng, H.; Ma, R.; Wang, X.; Liu, M.; Zhu, Z. A CMOS peak detect and hold circuit with auto-adjust charging current for NS-scale pulse ToF lidar application. IEEE Trans. Circuits Syst. I 2020, 67, 4409–4419. [Google Scholar] [CrossRef]
- Yu, L.; Zhang, Q.; Zhao, X.; Wen, B.; Dong, L.; Wang, Y.; Xin, Y. A fast-transient low-dropout regulator (LDO) with super Class-AB OTA. AEU-Int. J. Electron. Commun. 2022, 144, 154035. [Google Scholar] [CrossRef]
- Dwivedi, S.; Gogoi, A.K. A novel adaptive real-time detection algorithm for an area-efficient CMOS spike detector circuit. AEU-Int. J. Electron. Commun. 2018, 88, 87–95. [Google Scholar] [CrossRef]
- Popa, C. Improved accuracy current-mode multiplier circuits with applications in analog signal processing. IEEE Trans. Very Large Scale Integr. (VLSI) Syst. 2014, 22, 443–447. [Google Scholar] [CrossRef]
- Rodriguez-Perez, A.; Ruiz-Amaya, J.; Delgado-Restituto, M.; Rodriguez-Vazquez, A. A low-power programmable neural spike detection channel with embedded calibration and data compression. IEEE Trans. Biomed. Circuits Syst. 2012, 6, 87–100. [Google Scholar] [CrossRef] [PubMed]
- Satyanarayana, R.V.S.; Avvaru, S. Design and optimization of double balanced Gilbert cell mixer in 130 nm CMOS process. Solid State Electron. Lett. 2020, 2, 129–136. [Google Scholar] [CrossRef]
- Guo, X.; Shaeri, M.; Shoaran, M. An accurate and hardware-efficient dual spike detector for implantable neural interfaces. In Proceedings of the IEEE Biomedical Circuits and Systems Conference (BioCAS), Taipei, Taiwan, 13–15 October 2022; pp. 60–64. [Google Scholar] [CrossRef]
- Wild, J.; Prekopcsak, Z.; Sieger, T.; Novak, D.; Jech, R. Performance comparison of extracellular spike sorting algorithms for single-channel recordings. J. Neurosci. Methods 2012, 203, 369–376. [Google Scholar] [CrossRef]
- Valencia, D.; Mercier, P.P.; Alimohammad, A. In vivo neural spike detection with adaptive noise estimation. J. Neural Eng. 2022, 19, 046018. [Google Scholar] [CrossRef] [PubMed]
- Tambaro, M.; Vallicelli, E.A.; Saggese, G.; Strollo, A.; Baschirotto, A.; Vassanelli, S. Evaluation of in vivo spike detection algorithms for implantable MTA brain–silicon interfaces. J. Low Power Electron. Appl. 2020, 10, 26. [Google Scholar] [CrossRef]
- Cheslet, J.; Beaubois, R.; Rançon, U.; Bailly, L.; Bernert, M.; Kohno, T.; Yvert, B.; Lévi, T. FPGA implementation of a spiking neural network for real-time action potential and burst detection. In Proceedings of the IEEE Biomedical Circuits and Systems Conference (BioCAS), Toronto, ON, Canada, 19–21 October 2023; pp. 1–5. [Google Scholar] [CrossRef]














| k | Multiplier Stages | Amplifiers | Power (W) |
|---|---|---|---|
| 3 | 2 | 2 | 42 |
| 5 | 3 | 3 | 85 |
| 7 | 4 | 4 | 127 |
| Method | TP | FN | FP | TN | Acc | FPR | FNR |
|---|---|---|---|---|---|---|---|
| HONEO | 49 | 1 | 45 | 1905 | 0.977 | 0.023 | 0.02 |
| NEO | 49 | 1 | 51 | 1899 | 0.974 | 0.026 | 0.02 |
| Method | TP | FN | FP | TN | Acc | FPR | FNR |
|---|---|---|---|---|---|---|---|
| HONEO | 45 | 5 | 195 | 1755 | 0.90 | 0.10 | 0.13 |
| NEO | 40 | 10 | 390 | 1560 | 0.81 | 0.10 | 0.10 |
| Parameter | This Work | [14] | [30] | [21] | [24] | [28] |
|---|---|---|---|---|---|---|
| Process (nm) | 180 | N/A | 180 | 180 | 180 | 65 |
| VDD (V) | 1.8 | N/A | 1.8 | 1.8 | 0.8 | 1.1 |
| Method | HONEO | SNEO | NEO | ADF | ED | Dual NEO |
| Style | Analog | Digital | Analog | Digital | Analog | Analog |
| Accuracy | 0.97 | 0.99 | 0.92 | 0.96 | 0.95 | 0.97 |
| Power (W) | 62 | N/A | N/A | 35.84 | 28.43 | 17.92 |
| Feature Extraction | Yes | No | No | No | No | No |
| Verification Stage | Pre-layout | Software | Measured | Measured | Measured | Software |
Disclaimer/Publisher’s Note: The statements, opinions and data contained in all publications are solely those of the individual author(s) and contributor(s) and not of MDPI and/or the editor(s). MDPI and/or the editor(s) disclaim responsibility for any injury to people or property resulting from any ideas, methods, instructions or products referred to in the content. |
© 2026 by the authors. Licensee MDPI, Basel, Switzerland. This article is an open access article distributed under the terms and conditions of the Creative Commons Attribution (CC BY) license.
Share and Cite
Yang, T.; Li, X.; Zheng, W. An Action Potential Detector Based on a High-Order Nonlinear Energy Operator. Electronics 2026, 15, 1401. https://doi.org/10.3390/electronics15071401
Yang T, Li X, Zheng W. An Action Potential Detector Based on a High-Order Nonlinear Energy Operator. Electronics. 2026; 15(7):1401. https://doi.org/10.3390/electronics15071401
Chicago/Turabian StyleYang, Tao, Xiaolong Li, and Wei Zheng. 2026. "An Action Potential Detector Based on a High-Order Nonlinear Energy Operator" Electronics 15, no. 7: 1401. https://doi.org/10.3390/electronics15071401
APA StyleYang, T., Li, X., & Zheng, W. (2026). An Action Potential Detector Based on a High-Order Nonlinear Energy Operator. Electronics, 15(7), 1401. https://doi.org/10.3390/electronics15071401

