Next Article in Journal
Switched-Inductor DC–DC Converters: Direct Small-Signal Equivalent AC Circuit
Next Article in Special Issue
A Novel Spark-Gap Trigger Generator Based on a Modular Multilevel Converter
Previous Article in Journal
A-SNNMS: An Attentive Shared Neural Normalized Min-Sum Decoder for LDPC Codes
Previous Article in Special Issue
Discontinuous Multilevel Pulse Width Modulation Technique for Grid Voltage Quality Improvement and Inverter Loss Reduction in Photovoltaic Systems
 
 
Font Type:
Arial Georgia Verdana
Font Size:
Aa Aa Aa
Line Spacing:
Column Width:
Background:
Article

Design of Fast Leading-Edge Narrow Pulse Circuit Based on Avalanche Transistor Series Structure

School of Electrical Engineering, Chongqing University, Chongqing 400044, China
*
Author to whom correspondence should be addressed.
Electronics 2026, 15(5), 1024; https://doi.org/10.3390/electronics15051024
Submission received: 15 January 2026 / Revised: 9 February 2026 / Accepted: 19 February 2026 / Published: 28 February 2026
(This article belongs to the Special Issue Advances in Pulsed-Power and High-Power Electronics)

Abstract

Avalanche transistors are critical devices for generating fast leading-edge narrow pulses. However, the currently employed base-triggering method limits the output pulse amplitude of the series structure to the bias voltage. To overcome these limitations, this paper presents a novel circuit design based on the series structure of avalanche transistors. By utilizing the base-emitter short contact generation method, the output pulse voltage can be adjusted by varying the input voltage. Furthermore, it is demonstrated that placing a picofarad (pF)-level capacitor in parallel with the avalanche transistor reduces the conduction time, thereby decreasing the falling edge of the output pulse and increasing its slope. Experimental results from a series test involving four avalanche transistors, as constructed in this study, indicate that with an input voltage ranging from 200 to 500 V, the output voltage amplitude is adjustable from 1020 V to 1270 V. When a 15 pF capacitor is added in parallel, the amplitude increases from 1270 V to 1320 V, while the falling edge decreases from 1.27 ns to 1.00 ns. Consequently, the slope rises from 1.00 kV/ns to 1.32 kV/ns. Additionally, the circuit was enhanced, and the fast leading-edge pulse of the output served as the trigger pulse for testing a 500 V withstand voltage FID, yielding an output pulse amplitude of 965 V and a falling edge of 320 ps.

1. Introduction

Pulse power technology [1] finds broad applications in various advanced technological domains, including ultra-wideband radar (UWB) [2,3], biomedicine [4,5], and plasma physics [6,7]. With the continuous expansion and deepening of application scenarios, higher voltage, faster leading edge, and narrower pulse width are crucial parameters, with the pulse power semiconductor switch being a pivotal device in this regard.
Currently, semiconductor switches capable of generating fast, narrow leading pulses include gas switches, drift step recovery diode (DSRD), semiconductor opening switch (SOS), fast ionization dynistors (FID), and photoconductive semiconductor switch (PCSS) [8,9,10,11]. However, the high internal pressure of gas switches imposes geometric limitations, which may result in impedance mismatches during energy transmission. Additionally, DSRD, SOS, and FID are challenging to manufacture, expensive, and infrequently utilized in practice. Notably, FID has relatively stringent triggering requirements. Domestically and internationally, the output from the fast front pulse circuit of the step recovery diode is predominantly employed as the trigger pulse for FID, and the associated trigger circuit is relatively straightforward. The lifespan of PCSS is constrained by the effects of current filamentation and electrode degradation. In recent years, avalanche transistors have garnered significant attention in the pulse power domain due to their low cost and rapid conduction speed.
Due to the relatively low breakdown voltage of individual avalanche transistors, high-voltage pulses can be generated by connecting these transistors in series or by employing avalanche-type Marx circuits to achieve the necessary high amplitude and power. Aimin Zou et al. from Jilin University [12] conducted a series experiment with four avalanche transistors, yielding an output pulse amplitude of 666 V, a rising edge of 3 ns, and a pulse width of 3 ns. Jianwen Tan et al. from Chongqing Medical University [13] developed a circuit comprising 22 avalanche transistors arranged in series to produce square wave pulses with an amplitude of 2.5 kV, a rise time of 2.5 ns, and a pulse width of 12.5 ns. Li Chengxiang et al. from Chongqing University [14] developed a 14-stage avalanche Marx generator based on microstrip transmission theory. By utilizing this theory to mitigate reflection and incorporating series inductors to enhance the output waveform, they achieved an output amplitude of 1015 V and a pulse width of 620 ps. Yu Liang et al. from Chongqing University [15] proposed an improved avalanche Marx circuit. By integrating a protection resistor in series with the second-stage transistor, they effectively suppressed the passive boost voltage, resulting in a 20-stage avalanche Marx that produced a high-voltage pulse with a rising edge of 230 ps and an amplitude of 1.65 kV.
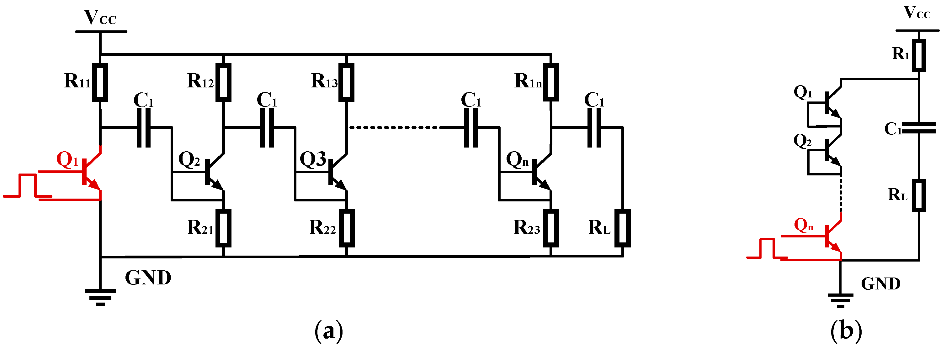
The current triggering method for avalanche transistors primarily relies on base triggering. In the avalanche Marx circuit, the first stage employs base triggering for the avalanche transistor. For subsequent avalanche transistors, the base and emitter are short-circuited. This configuration results in a potential change that generates a pulse exceeding the avalanche breakdown voltage, thereby triggering conduction in the avalanche transistor. Multiple sharpening stages are utilized to produce a fast front edge pulse output. However, the base triggering in the first stage results in a relatively slow conduction speed, typically ranging from tens of nanoseconds to several tens of nanoseconds. This slow response not only leads to passive voltage boosting, which increases the risk of damage to the second-stage avalanche transistor, but also necessitates multi-stage compression to achieve a rapid leading edge. The circuit structure is illustrated in Figure 1a. In the series configuration of avalanche transistors, all but the last one, which is triggered by the base, have their base and emitter terminals shorted and connected to the collector of the subsequent transistor. Once the last transistor triggers conduction, surpassing the breakdown voltage of the other transistors in the series, the entire structure conducts. This triggering mechanism confines the output pulse amplitude to the bias voltage, corresponding to the charging voltage of the energy storage capacitor. However, the presence of internal resistance in the avalanche diode array post-conduction ensures that the final output pulse amplitude will be lower than the bias voltage. The circuit structure is illustrated in Figure 1b. Although the output magnitude can be fine-tuned by adjusting the bias voltage, the range for such adjustments is limited to ensure successful conduction of the avalanche transistor series. Furthermore, reducing the bias voltage can impact the leading edge of the output pulse. These challenges are also present in the avalanche Marx circuit.
To overcome the limitations associated with bias voltage, this paper presents a novel avalanche transistor series structure circuit. The final avalanche transistor employs a configuration that short-circuits the base and emitter. When a bias voltage is applied, a negative pulse is introduced at the short-circuit point to activate the avalanche transistor series structure. By incorporating an additional DC power supply to regulate the amplitude of the negative pulse voltage, the output pulse amplitude can be adjusted accordingly. Additionally, a series test platform involving four avalanche transistors was established to facilitate experimental validation. To achieve a faster leading edge, pF-level capacitors were connected in parallel across the transistor, followed by experimental verification. The designed circuit is capable of generating output pulses with a relatively high slope, exceeding 1 kV/ns, which aligns with the theoretical calculated value for silicon-based avalanche devices. This fast front pulse can serve as a trigger pulse for silicon-based avalanche devices. Additionally, the enhanced circuit is utilized to provide the trigger pulse for silicon-based fast ionization transistors (FID) in test experiments. and the output fast front pulse was employed as the trigger pulse for test experiments involving the silicon-based fast ionization transistor (FID).

2. Design of Avalanche Transistor Series Circuit

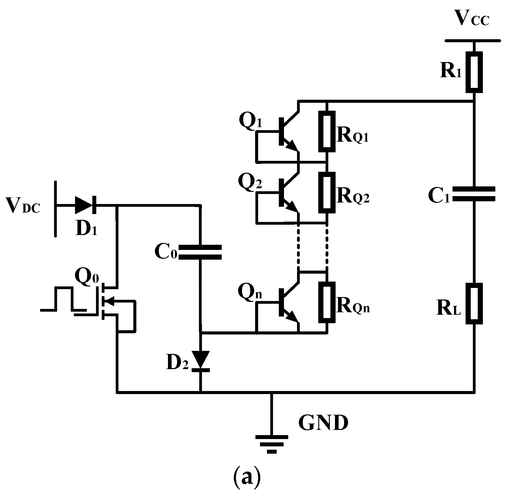
The voltage tolerance of a single avalanche collective transistor is relatively low, generally in the range of several hundred volts. Consequently, it is necessary to connect multiple transistors in series to achieve a higher output voltage. The operational principle of the series pulse circuit, which relies on the brief contact between the base and emitter of the avalanche transistor, is illustrated in Figure 2a.
In this configuration, VCC represents the bias voltage DC power supply for the series structure of the avalanche transistors, VDC serves as the trigger pulse DC power supply, R1 functions as the charging resistor, and RQ1–RQn are the voltage equalizing resistors. Additionally, C0 and C1 are the respective energy storage capacitors, Q0 denotes the MOSFET, Q1–Qn are the series avalanche transistors, and RL is the load resistor.
The charging process circuit is illustrated in Figure 2b. In this configuration, the MOSFET remains in a non-conductive state. The DC power supply VDC charges the energy storage capacitor C0 via the D1-C0-D2 circuit. Concurrently, the DC power supply VCC charges capacitor C1 through the R1-C1-RL circuit, while also providing bias power for the avalanche transistor series structure. However, this arrangement does not suffice to activate the avalanche transistor series structure. The discharge process circuit is depicted in Figure 2c. Here, the MOSFET is triggered to conduct, allowing the energy storage capacitor C0 to discharge through Q0. When the voltage across Q0 is disregarded, the upper potential of capacitor C0 is clamped to 0, and the lower potential is clamped to −VDC. Consequently, the voltage across the avalanche transistor series structure becomes VCC + VDC, initiating the avalanche conduction of the avalanche transistor series structure. Ignoring the residual voltage of the avalanche transistor series structure, the upper potential of C1, which corresponds to the collector potential of the first avalanche transistor is rapidly clamped to:
V UP = V DC
Since the voltage across the capacitor cannot change abruptly, the lower potential of C1 is rapidly clamped to:
V DOWN = V DC V CC
C1 discharges through the illustrated circuit, thereby generating a fast falling-edge negative pulse amplitude on the load RL as follows:
V p u l s e = V CC + V DC
Due to the internal resistance of the avalanche transistor after conduction, the simplified circuit model after conduction is shown in Figure 3a. The pulse amplitude on the load is as follows:
V out = R L R L + n r V CC + V DC
which is generally valued at 2–3 Ω, and n is the number of series connections of the avalanche transistor.
Under identical conditions regarding the number of avalanche transistors, bias voltage, and load, the simplified circuit model of the base-triggered avalanche transistor series structure after conduction is shown in Figure 3b, and the pulse amplitude on the load is as follows:
V out = R L R L + n r V CC
Principle analysis reveals that, unlike the traditional base-triggered avalanche transistor series circuit, the final avalanche transistor in this configuration employs a short-circuiting method between the base and the emitter. A negative pulse is applied at the short-circuiting point to initiate conduction in the series structure. Because the DC power supply regulating the amplitude of the negative pulse operates independently of the biased DC power supply, this approach introduces an additional adjustable input voltage, VDC. Consequently, the output pulse can be modulated by varying this supplementary input voltage VDC while maintaining a larger bias voltage, thereby overcoming the limitations imposed by the bias voltage.

3. Circuit Optimization and Expansion

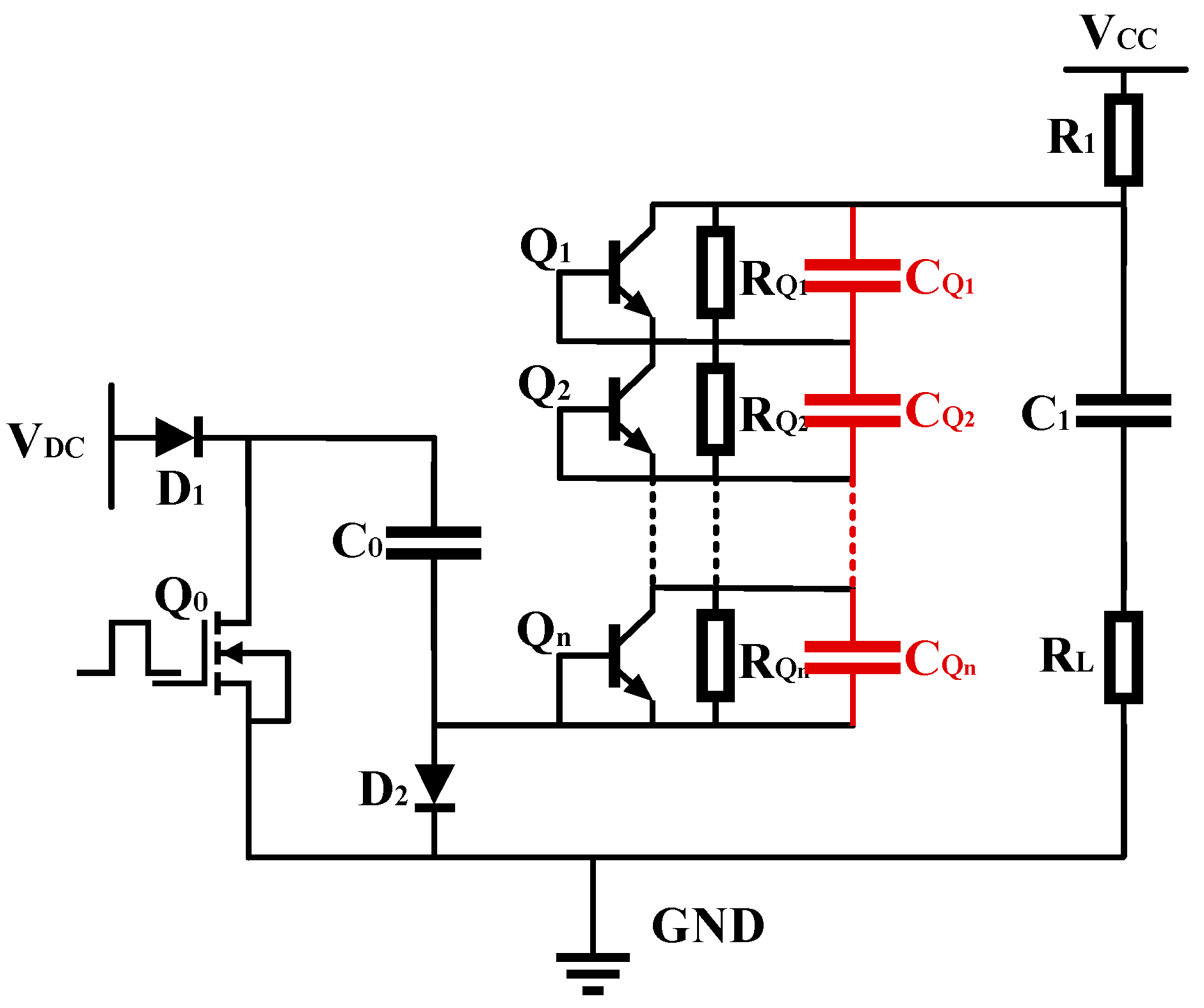
3.1. Optimized Design of pF-Level Capacitors in Parallel

The avalanche breakdown effect of the avalanche transistor can be harnessed to generate a narrow pulse with a rapid leading edge, thereby achieving a relatively steep slope. However, current experimental evidence indicates that the residual voltage of the avalanche transistor post-conduction is notably high, and both the amplitude and falling edge of the output pulse are influenced by the parasitic parameters present in the circuit loop. To attain a higher slope, this paper proposes connecting pF-level capacitors of identical capacitance in parallel with the avalanche transistor, as illustrated in Figure 4.
During the charging process, the voltage that each pF-level capacitor connected in parallel with the avalanche transistor can attain is as follows:
V CQ = V CC n
Then the charge stored on the parallel capacitor is:
Q = V CC n C p
where Cp is the capacitance value of the parallel capacitor.
The speed of conduction in the avalanche transistor primarily depends on the rate at which charge is removed from the collector-emitter (C–E) depletion region. The capacitors CQ1–CQn, connected in parallel with the avalanche transistor, serve as a high-speed charge reservoir during the conduction process. The charge stored in these capacitors discharges rapidly through the low on-resistance created by the avalanche transistor itself. The discharge current is expressed as:
I cp ( t ) V CC n R on e t ( R on C p )
where Ron denotes the resistance during the conduction phase of the avalanche transistor. This additional current enhances the extraction of charge from the depletion region within the avalanche transistor, facilitating a quicker transition from the blocked state to the fully conducting state. Consequently, this reduces the conduction time, which is reflected in a decrease in the falling edge of the output pulse.
As the capacitance of the parallel pF-level capacitor increases within a specific range, the acceleration effect on the conduction process becomes more pronounced. However, with further increases in capacitance, another time scale emerges as significant: the discharge time constant. The discharge time constant of a parallel capacitor through the on-resistance of an avalanche transistor is as follows:
τ = R on C p
When Cp is large, the discharge time constant becomes considerable, indicating that the discharge process will prolong and extend the overall conduction time.

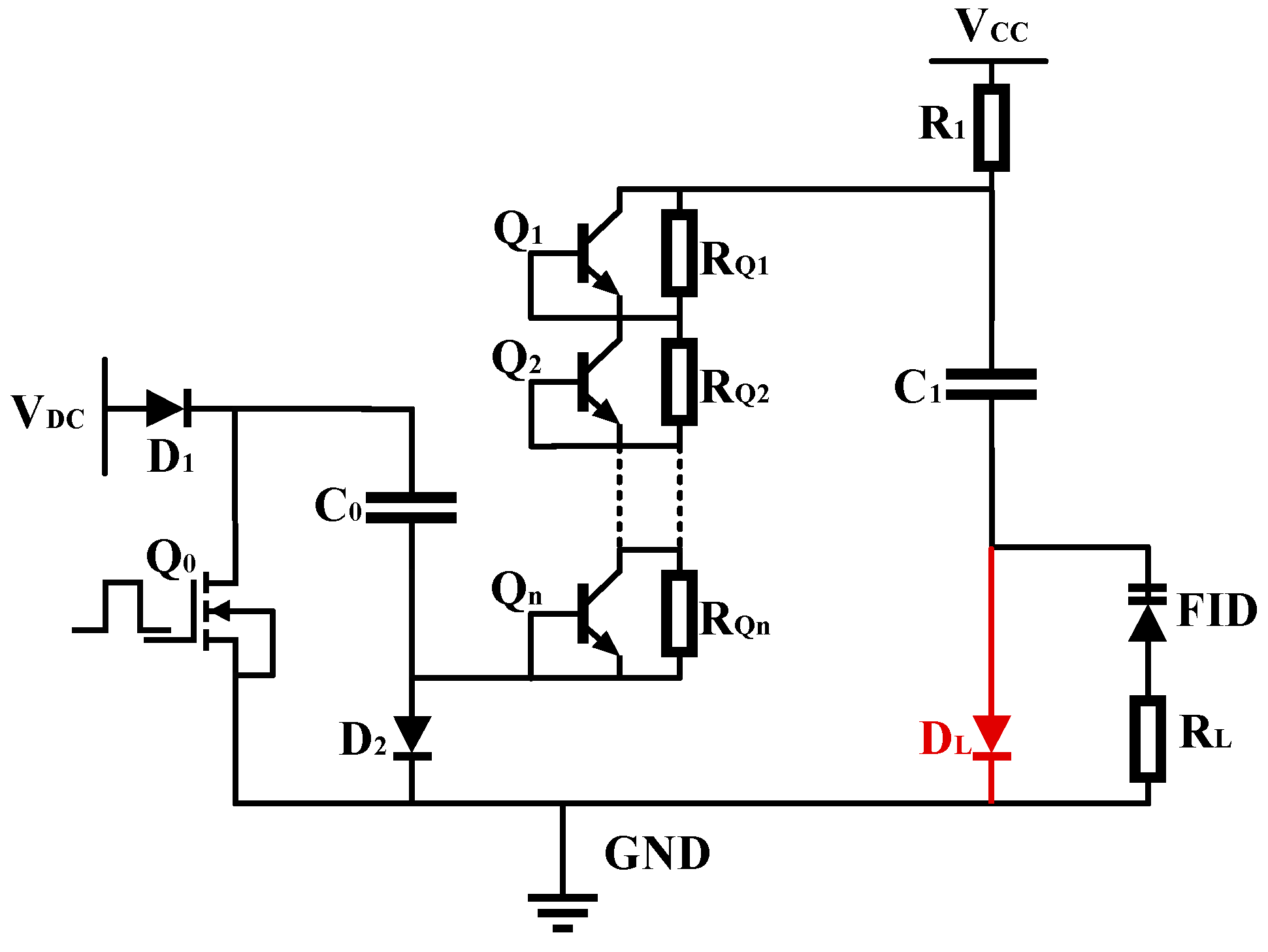
3.2. Extended Circuit for Fast Ionization Transistor (FID) Testing

FID is a fast-conducting switch device, capable of achieving conduction times ranging from tens to hundreds of picoseconds. It generates high-voltage pulses characterized by ultrafast pulse fronts, ultra-narrow pulse widths, and ultra-high repetition frequencies. However, the criteria for triggering the FID to conduct are exceedingly stringent. Currently, both domestically and internationally, the fast pulse produced by the step recovery diode is predominantly employed as the trigger pulse, and the associated circuitry remains relatively straightforward.
The avalanche transistor series circuit presented in this paper is capable of generating a narrow pulse with a rapid leading edge, achieving a pulse slope that can exceed 1 kV/ns. This value represents the theoretically calculated trigger pulse slope necessary for the conduction of silicon-based avalanche devices, thereby enabling its application in triggering the conduction of FID.
Based on the designed avalanche transistor series circuit, improvements were made to the circuit, as illustrated in Figure 5. The load of the original circuit was modified to incorporate a series configuration of the load RL and FID, with a diode DL connected in parallel across both ends. During the charging phase of the energy storage capacitor C1, diode DL effectively short-circuits RL and FID. Once the avalanche transistor series structure becomes conductive, a rapid front pulse is applied across the FID to initiate its conduction.

4. Result

4.1. Avalanche Transistor Series Test Experiment

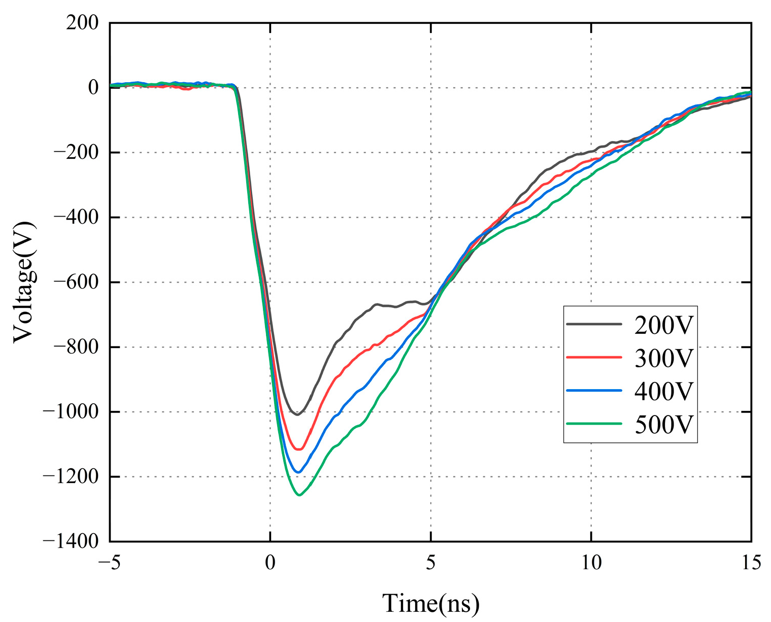
To achieve a rapid leading pulse, the avalanche transistor FMMT415 (DIODES, SOT23 package) was chosen for the series test experiment involving four avalanche transistors. The printed circuit board (PCB) utilized for this experiment is depicted in Figure 6. A 10 kΩ surface mount resistor was selected as the charging resistor R1. The voltage equalizing resistors RQ1–RQ4 were chosen as 2.2 MΩ surface mount resistors, while the energy storage capacitor C0 was selected as a 100 nF surface mount ceramic capacitor. Due to the inherent delay between the application of the trigger pulse and the complete conduction of the avalanche transistor series structure, capacitor C0 will discharge into the entire circuit. Consequently, a capacitor with a larger capacitance is required. The energy storage capacitor C1 was selected as a surface mount ceramic capacitor with a capacitance of 100 pF, and the load resistance RL is set at 50 Ω. The high-voltage test platform constructed for this study is illustrated in Figure 7. The bias voltage VCC is maintained at 1200 V, while the input voltage VDC ranges from 200 V to 500 V. The output pulse voltage waveform is presented in Figure 8, and the corresponding output voltage amplitudes are summarized in Table 1. When the input voltage is set to 500 V, the voltage waveform across the avalanche transistor series structure is shown in Figure 9. Based on the circuit principle analysis discussed previously, it is evident that the series structure of the avalanche transistor successfully conducts.
The output waveform indicates that the output pulse amplitude of the series circuit involving four avalanche transistors can be adjusted between 1020 and 1270 V. This finding confirms that the circuit design presented in this paper can achieve an adjustable output pulse amplitude by varying the input pulse voltage, thereby surpassing the bias voltage limit. Additionally, to assess circuit performance, a repetition frequency experiment was conducted. The circuit consistently outputs 1260 V at a frequency of 10 kHz with minimal jitter. The waveform diagram of the repetition frequency experiment is shown in Figure 10. Continuing to increase the repetition rate will cause the overall circuit to overheat and result in random damage to avalanche transistors.

4.2. Optimization Design Experiment of Capacitor in Parallel

The preceding analysis indicates that an increase in the capacitance value of parallel capacitors within a specific range can enhance the conduction speed of the avalanche transistor. To confirm that parallel pF-level capacitors connected across the avalanche transistor can indeed improve its conduction speed and to identify the optimal range of capacitance values, the series experiments was conducted involving four avalanche transistors.
The bias voltage is set at 1200 V, while the input voltage is 500 V. Surface mount ceramic capacitors with capacitance values of 2 pF, 4.7 pF, 10 pF, 15 pF, 20 pF, 33 pF, and 47 pF were connected in parallel across the terminals of avalanche transistors Q1 to Q4. The resulting output pulse waveform, particularly the falling edge, is illustrated in Figure 11, while the corresponding pulse amplitude, falling edge characteristics, and slope are summarized in Table 2.
The experimental results indicate that when the capacitance of the parallel capacitor is less than 15 pF, an increase in capacitance corresponds to a decrease in the falling edge and an increase in the conduction speed of the avalanche transistor series structure. However, as the capacitance continues to rise beyond this threshold, the falling edge begins to increase, indicating that the discharge time constant becomes predominant, resulting in a reduction in conduction speed. Furthermore, with further increases in capacitance, the tail of the output waveform starts to distort. Specifically, when a 15 pF capacitor is connected in parallel with the avalanche transistor, the output pulse amplitude rises from 1270 V to 1320 V, the falling edge decreases from 1.27 ns to 1.00 ns, and the slope increases from 1.00 kV/ns to 1.32 kV/ns, representing a 32% increase.
These experiments demonstrate that the parallel connection of pF-level capacitors across the avalanche transistor enhances conduction speed, with an optimal capacitance value identified. Furthermore, a longer discharge time implies that more energy is dissipated across the on-resistance of the transistor during the conduction period, potentially leading to an increase in junction temperature and adversely affecting the device’s switching characteristics.

4.3. FID Extended Circuit Experiment

To confirm that the output pulse of the designed avalanche transistor series circuit is suitable for triggering the FID, an experimental test with the FID test expansion circuit was conducted. The bias voltage was set at 1200 V, while the input voltage was maintained at 400 V. The resulting output waveform is depicted in Figure 12, with the falling edge illustrated in Figure 13. Due to the delayed avalanche breakdown effect of the FID, a narrow picosecond leading edge pulse was generated, exhibiting a rise time of approximately 320 ps and an amplitude of 965 V across a 50 Ω load.
The experimental results indicate that the rapid front pulse generated by the avalanche transistor series circuit developed in this study can effectively trigger conduction in silicon-based avalanche devices, such as FID. Additionally, these results validate the feasibility of the enhanced FID test circuit derived from the original configuration.

5. Discussion

This paper presents the design of a fast-leading narrow pulse circuit utilizing a series configuration of avalanche collective transistors. The conduction of the avalanche transistor is initiated by applying a negative pulse to the base-emitter short junction. The amplitude of the output pulse can be adjusted by varying the input voltage of the trigger pulse. Additionally, a pF-level capacitor is connected in parallel with the avalanche transistor, which increases the current during the conduction phase. This enhancement accelerates the conduction speed, reduces the falling edge of the output pulse, and significantly increases the slope. This circuit can serve as a test trigger pulse for silicon-based avalanche devices.
This paper was verified through a series test experiment of four avalanche transistors. The experimental results are as follows:
  • The bias voltage is set at 1200 V, while the input voltage ranges from 200 V to 500 V. The output pulse amplitude is adjustable between 1020 V and 1270 V.
  • With a maintained bias voltage of 1200 V and an input voltage of 500 V, a 15 pF capacitor is connected in parallel. Under these conditions, the falling edge decreases from 1.27 ns to 1.00 ns, the amplitude increases from 1270 V to 1320 V, and the slope rises from 1.00 kV/ns to 1.32 kV/ns, representing a 32% increase.
  • Additionally, circuit expansion design is conducted, utilizing the aforementioned fast leading-edge pulse as the test trigger pulse for the 500 V withstand voltage FID. The falling edge of the output pulse measures approximately 320 ps, with an amplitude of 965 V.
Currently, all avalanche transistor series structures and avalanche Marx types utilize base triggering. This paper introduces an innovative method for generating a base-emitter short contact, which overcomes the limitations of bias voltage and enables adjustable pulse amplitude under high bias conditions. The output parameters of the circuit designed in this paper are compared with those of the traditional base triggering as shown in Table 3. Furthermore, this study proposes the parallelled connection of capacitors across the avalanche transistor to enhance conduction speed and presents a novel test circuit for FID.
However, the on-resistance of avalanche transistors, once activated, results in a relatively high residual voltage when the number of avalanche transistors connected in series is increased. This configuration may also lead to saturation issues with the output amplitude. Additionally, while the capacitance value of parallel capacitors can enhance conduction speed within a limited range, further increases may adversely affect both the conduction speed and the amplitude of the output pulse.
After confirming the feasibility of the circuit design, the subsequent task involves employing the avalanche transistor series structure as the basic unit of the avalanche Marx generator to produce the picosecond front high-voltage pulse source and investigating the impact of the first-stage parallelled pF-level capacitor on the output of the multi-stage avalanche Marx.

Author Contributions

Conceptualization, Z.Z.; methodology, Z.Z.; validation, Z.Z. and L.H.; formal analysis, Z.Z., L.H. and S.W.; investigation, Z.Z.; resources, L.Y.; data curation, Z.Z.; writing—original draft preparation, Z.Z.; writing—review and editing, Z.Z., L.Y., S.W. and K.W.; visualization, Z.Z. and S.W.; supervision, L.Y.; project administration, L.Y. and C.Y.; funding acquisition, L.Y. and C.Y. All authors have read and agreed to the published version of the manuscript.

Funding

This research was funded by the National Natural Science Foundation of China (the General Program No. 52277135 and the Key Program No. 52237010).

Data Availability Statement

The authors confirm that the data supporting the findings of this study are available within this article.

Conflicts of Interest

The authors declare no conflicts of interest.

References

  1. Jiang, W. Repetition rate pulsed power technology and its applications: (ii) Circuit methods and electromagnetic principles. High Power Laser Part. Beams 2012, 24, 253–260. [Google Scholar] [CrossRef]
  2. Pécastaing, L.; De Ferron, A.S.; Couderc, V.; Shalaby, B.M.; Negrier, R.; Lalande, M.; Andrieu, J.; Bertrand, V. A pulsed modulator combined with very high PRF photoconductive switches to build a self-scanning UWB radiation source. IEEE Trans. Plasma Sci. 2016, 44, 1894–1901. [Google Scholar] [CrossRef]
  3. Hu, L.; Su, J.; Qiu, R.; Fang, X. Ultra-wideband microwave generation using a low-energy-triggered bulk gallium arsenide avalanche semiconductor switch with ultrafast switching. IEEE Trans. Electron Devices 2018, 65, 1308–1313. [Google Scholar] [CrossRef]
  4. Liu, H.; Yao, C.; Zhao, Y.; Chen, X.; Dong, S.; Wang, L.; Davalos, R.V. In vitro experimental and numerical studies on the preferential ablation of chemo-resistant tumor cells induced by high-voltage nanosecond pulsed electric fields. IEEE Trans. Biomed. Eng. 2021, 68, 2400–2411. [Google Scholar] [CrossRef] [PubMed]
  5. Camp, J.T.; Jing, Y.; Zhuang, J.; Kolb, J.F.; Beebe, S.J.; Song, J.; Joshi, R.P.; Xiao, S.; Schoenbach, K.H. Cell death induced by subnanosecond pulsed electric fields at elevated temperatures. IEEE Trans. Plasma Sci. 2012, 40, 2334–2347. [Google Scholar] [CrossRef]
  6. Zhang, C.; Shao, T.; Wang, R.; Huang, W.; Niu, Z.; Schamiloglu, E. A repetitive microsecond pulse generator for atmospheric pressure plasma jets. IEEE Trans. Dielectr. Electr. Insul. 2015, 22, 1907–1915. [Google Scholar] [CrossRef]
  7. Ibuka, S.; Furuya, F.; Mikami, R.; Yasuoka, K.; Ishii, S. Battery-driven portable high voltage pulse generator for microplasma applications. In Proceeding of IEEE Pulsed Power Conference, Monterey, CA, USA, 13–15 June 2005. [Google Scholar] [CrossRef]
  8. Guo, J.; Chen, Y.; Zhang, Y.; Sun, L.; Zhou, Y.; Song, Q.; Tang, X.; Zhang, Y. Collaborative design of pulsed-power generator based on SiC drift step recovery diode. Electronics 2024, 13, 2152. [Google Scholar] [CrossRef]
  9. Sugai, T.; Jiang, W.; Tokuchi, A. Influence of forward pumping current on current interruption by semiconductor opening switch. IEEE Trans. Dielectr. Electr. Insul. 2015, 22, 1971–1975. [Google Scholar] [CrossRef]
  10. Grekhov, I.V.; Korotkov, S.V.; Rodin, P.B. Novel closing switches based on propagation of fast ionization fronts in semiconductors. IEEE Trans. Plasma Sci. 2008, 36, 378–382. [Google Scholar] [CrossRef]
  11. Zutavern, F.J.; Glover, S.F.; Reed, K.W.; Cich, M.J.; Mar, A.; Swalby, M.E. Fiber-optically controlled pulsed power switches. IEEE Trans. Plasma Sci. 2008, 36, 2533–2540. [Google Scholar] [CrossRef]
  12. Zou, A.; Wang, H.; Wang, Y.; Cheng, D. Nanosecond pulser based on serial connection of avalanche transistors. In Proceeding of 2010 International Conference on Measuring Technology and Mechatronics Automation, Changsha, China, 13–14 March 2010. [Google Scholar] [CrossRef]
  13. Tan, J.; Zhong, Z.; Liu, Y.; Zeng, D.; Tan, J. Research on high-repetition high-voltage nanosecond rectangular pulse generator based on avalanche transistor. In Proceeding of the 7th Asia-Pacific Conference on Environmental Electromagnetics (CEEM), Hangzhou, China, 4–7 November 2015. [Google Scholar] [CrossRef]
  14. Li, C.; Zhang, R.; Yao, C.; Mi, Y.; Tan, J.; Dong, S. Development and simulation of a compact picosecond pulse generator based on avalanche transistorized marx circuit and microstrip transmission theory. IEEE Trans. Plasma Sci. 2016, 44, 1907–1913. [Google Scholar] [CrossRef]
  15. Yu, L.; Liao, Y.; Ren, L.; Lie, Y.; Yao, C.; Dong, S. High repetition frequency subnanosecond avalanche marx generator. IEEE Trans. Plasma Sci. 2023, 51, 1477–1484. [Google Scholar] [CrossRef]
Figure 1. Circuit structure: (a) Traditional base-triggered avalanche Marx circuit; (b) Traditional base-triggered avalanche transistor series circuit.
Figure 1. Circuit structure: (a) Traditional base-triggered avalanche Marx circuit; (b) Traditional base-triggered avalanche transistor series circuit.
Electronics 15 01024 g001
Figure 2. Circuit design based on the series structure of avalanche transistors: (a) Schematic diagram; (b) Charging process circuit; (c) Discharging process circuit.
Figure 2. Circuit design based on the series structure of avalanche transistors: (a) Schematic diagram; (b) Charging process circuit; (c) Discharging process circuit.
Electronics 15 01024 g002aElectronics 15 01024 g002b
Figure 3. Simplified circuit model: (a) The novel triggering method; (b) The traditional base-triggering method.
Figure 3. Simplified circuit model: (a) The novel triggering method; (b) The traditional base-triggering method.
Electronics 15 01024 g003
Figure 4. Optimized circuit of pF-level capacitors in parallel.
Figure 4. Optimized circuit of pF-level capacitors in parallel.
Electronics 15 01024 g004
Figure 5. The extended circuit for FID testing.
Figure 5. The extended circuit for FID testing.
Electronics 15 01024 g005
Figure 6. Series test experiment PCB.
Figure 6. Series test experiment PCB.
Electronics 15 01024 g006
Figure 7. Experimental platform.
Figure 7. Experimental platform.
Electronics 15 01024 g007
Figure 8. The output waveforms of the load under different input voltages.
Figure 8. The output waveforms of the load under different input voltages.
Electronics 15 01024 g008
Figure 9. The voltage waveform across the avalanche transistor series structure.
Figure 9. The voltage waveform across the avalanche transistor series structure.
Electronics 15 01024 g009
Figure 10. The output waveform of the load at 10 kHz.
Figure 10. The output waveform of the load at 10 kHz.
Electronics 15 01024 g010
Figure 11. The falling edge of the output waveform when various pF-level capacitors are connected in parallel with the avalanche transistor.
Figure 11. The falling edge of the output waveform when various pF-level capacitors are connected in parallel with the avalanche transistor.
Electronics 15 01024 g011
Figure 12. The output waveform of the FID extended circuit.
Figure 12. The output waveform of the FID extended circuit.
Electronics 15 01024 g012
Figure 13. The falling edge of the output waveform of the FID extended circuit.
Figure 13. The falling edge of the output waveform of the FID extended circuit.
Electronics 15 01024 g013
Table 1. Output pulse amplitudes of the load under different input voltages.
Table 1. Output pulse amplitudes of the load under different input voltages.
Input VoltageOutput Pulse Amplitude
200 V1020 V
300 V1130 V
400 V1210 V
500 V1270 V
Table 2. The amplitude, falling edge and slope of the load output pulse when various pF-level capacitors are connected in parallel with the avalanche transistor.
Table 2. The amplitude, falling edge and slope of the load output pulse when various pF-level capacitors are connected in parallel with the avalanche transistor.
Capacitance ValueAmplitudeFalling EdgeSlope
No paralleled capacitor1270 V1.27 ns1.000 kV/ns
2 pF1290 V1.24 ns1.040 kV/ns
4.7 pF1310 V1.20 ns1.092 kV/ns
10 pF1314 V1.10 ns1.194 kV/ns
15 pF1320 V1.00 ns1.320 kV/ns
20 pF1315 V1.11 ns1.185 kV/ns
33 pF1308 V1.30 ns1.006 kV/ns
47 pF1292 V1.58 ns0.818 kV/ns
Table 3. Comparison of pulse output parameters.
Table 3. Comparison of pulse output parameters.
First AuthorAmplitudeLeading EdgeRepetition RateCircuit Structure
Zhou, A.666 V3 ns10 kHz4 transistors in series
Tan, J.2500 V3 ns10 kHz22 transistors in series
Li, C.1015 V150 ps10 kHz14-stage avalanche Marx
Yu, L.1650 V230 ps100 kHz20-stage avalanche Marx
Zhou, Z.1320 V1 ns10 kHz4 transistors in series
Disclaimer/Publisher’s Note: The statements, opinions and data contained in all publications are solely those of the individual author(s) and contributor(s) and not of MDPI and/or the editor(s). MDPI and/or the editor(s) disclaim responsibility for any injury to people or property resulting from any ideas, methods, instructions or products referred to in the content.

Share and Cite

MDPI and ACS Style

Zhou, Z.; Yu, L.; Hu, L.; Wang, S.; Wang, K.; Yao, C. Design of Fast Leading-Edge Narrow Pulse Circuit Based on Avalanche Transistor Series Structure. Electronics 2026, 15, 1024. https://doi.org/10.3390/electronics15051024

AMA Style

Zhou Z, Yu L, Hu L, Wang S, Wang K, Yao C. Design of Fast Leading-Edge Narrow Pulse Circuit Based on Avalanche Transistor Series Structure. Electronics. 2026; 15(5):1024. https://doi.org/10.3390/electronics15051024

Chicago/Turabian Style

Zhou, Zhengkun, Liang Yu, Liwei Hu, Sicong Wang, Kangjie Wang, and Chenguo Yao. 2026. "Design of Fast Leading-Edge Narrow Pulse Circuit Based on Avalanche Transistor Series Structure" Electronics 15, no. 5: 1024. https://doi.org/10.3390/electronics15051024

APA Style

Zhou, Z., Yu, L., Hu, L., Wang, S., Wang, K., & Yao, C. (2026). Design of Fast Leading-Edge Narrow Pulse Circuit Based on Avalanche Transistor Series Structure. Electronics, 15(5), 1024. https://doi.org/10.3390/electronics15051024

Note that from the first issue of 2016, this journal uses article numbers instead of page numbers. See further details here.

Article Metrics

Back to TopTop