Advances in Medical Image Processing for Early Breast Cancer Detection: Classical Techniques and Deep Learning Perspectives
Abstract
1. Introduction
2. Breast Tumour Characteristics in Medical Images
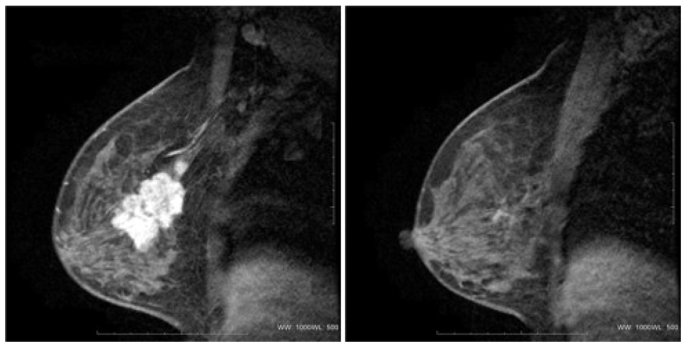
2.1. MRI
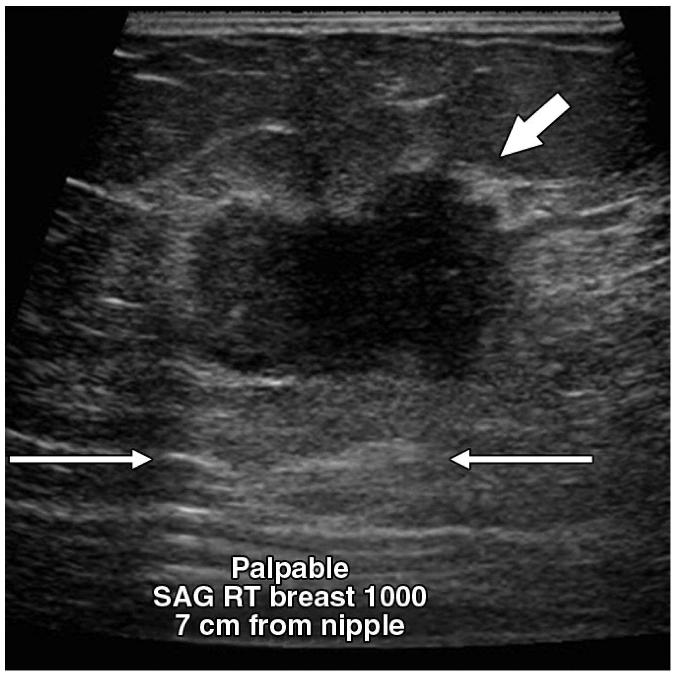
2.2. Ultrasound
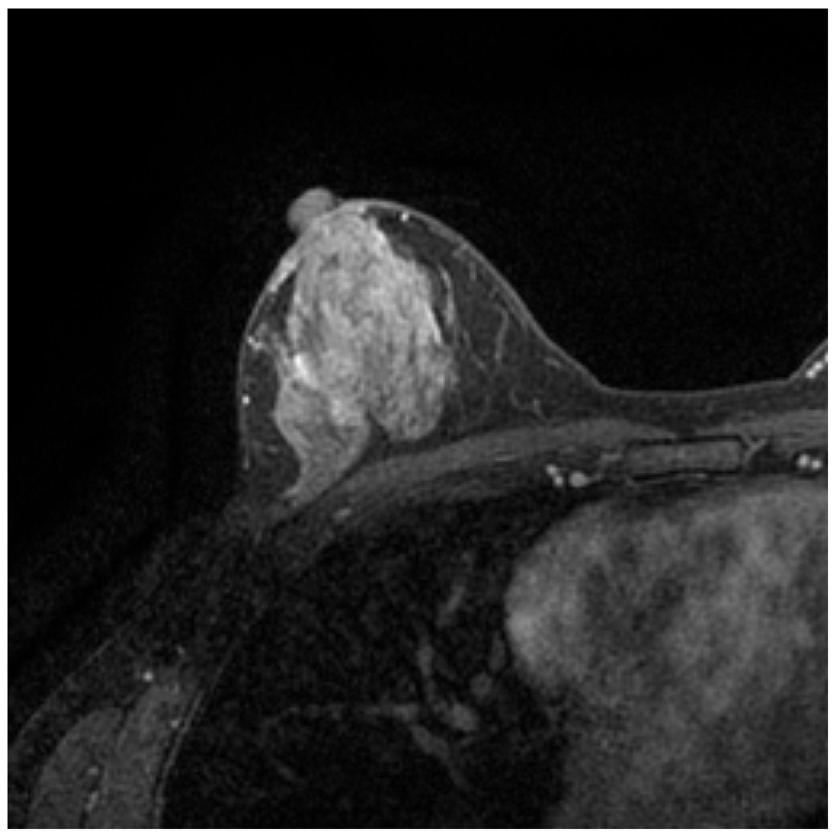
2.3. Mammography
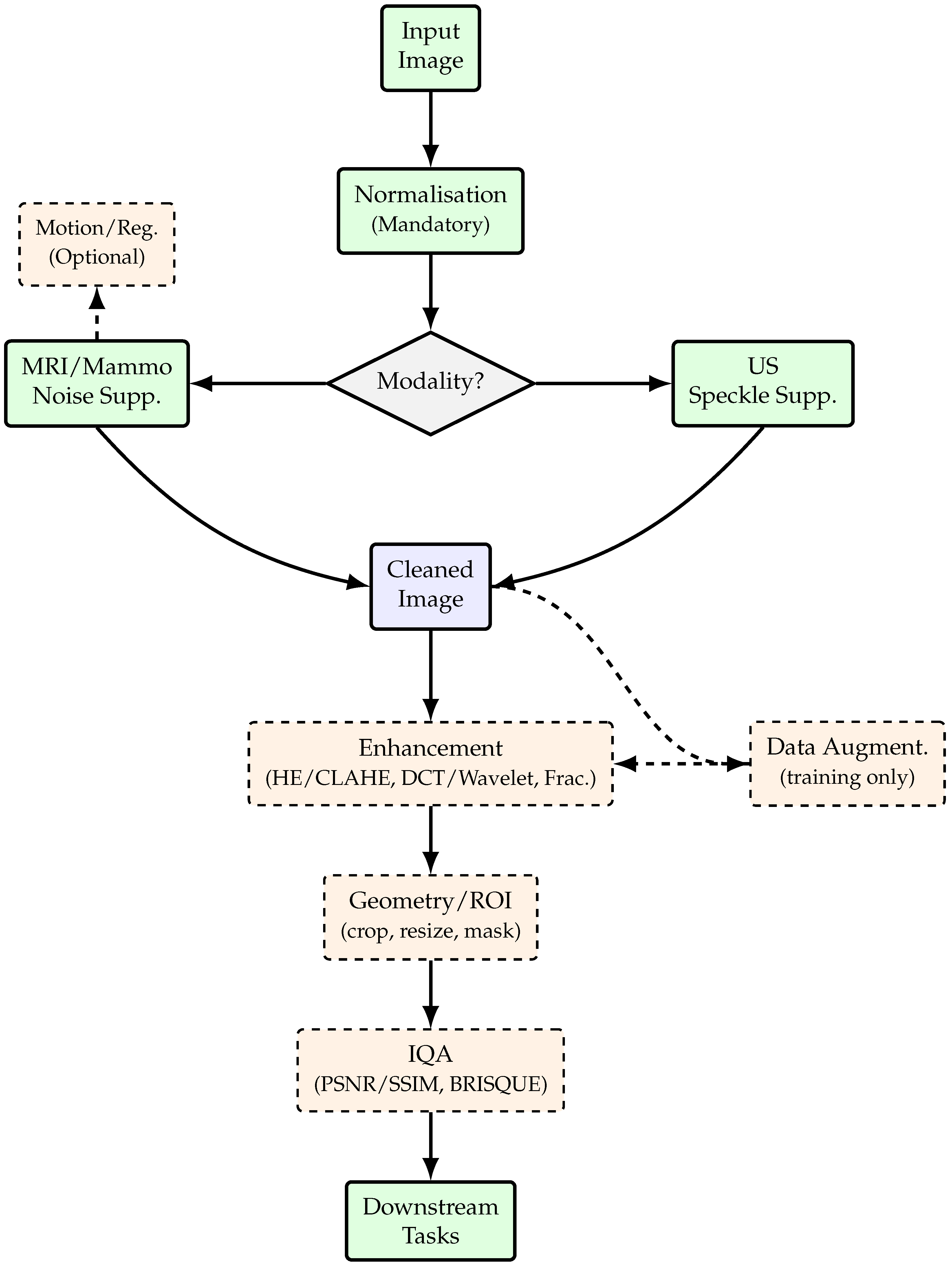
3. Image Preprocessing for Medical Images
3.1. Denoising and Deblurring
3.2. Image Quality Enhancement
3.3. Frequency Domain Enhancement
3.4. Image Quality Assessment
3.5. Evaluation Metrics
4. Medical Image Processing Using Classical Methods
4.1. MRI Analysis
4.2. Mammogram Analysis
4.3. Ultrasound Analysis
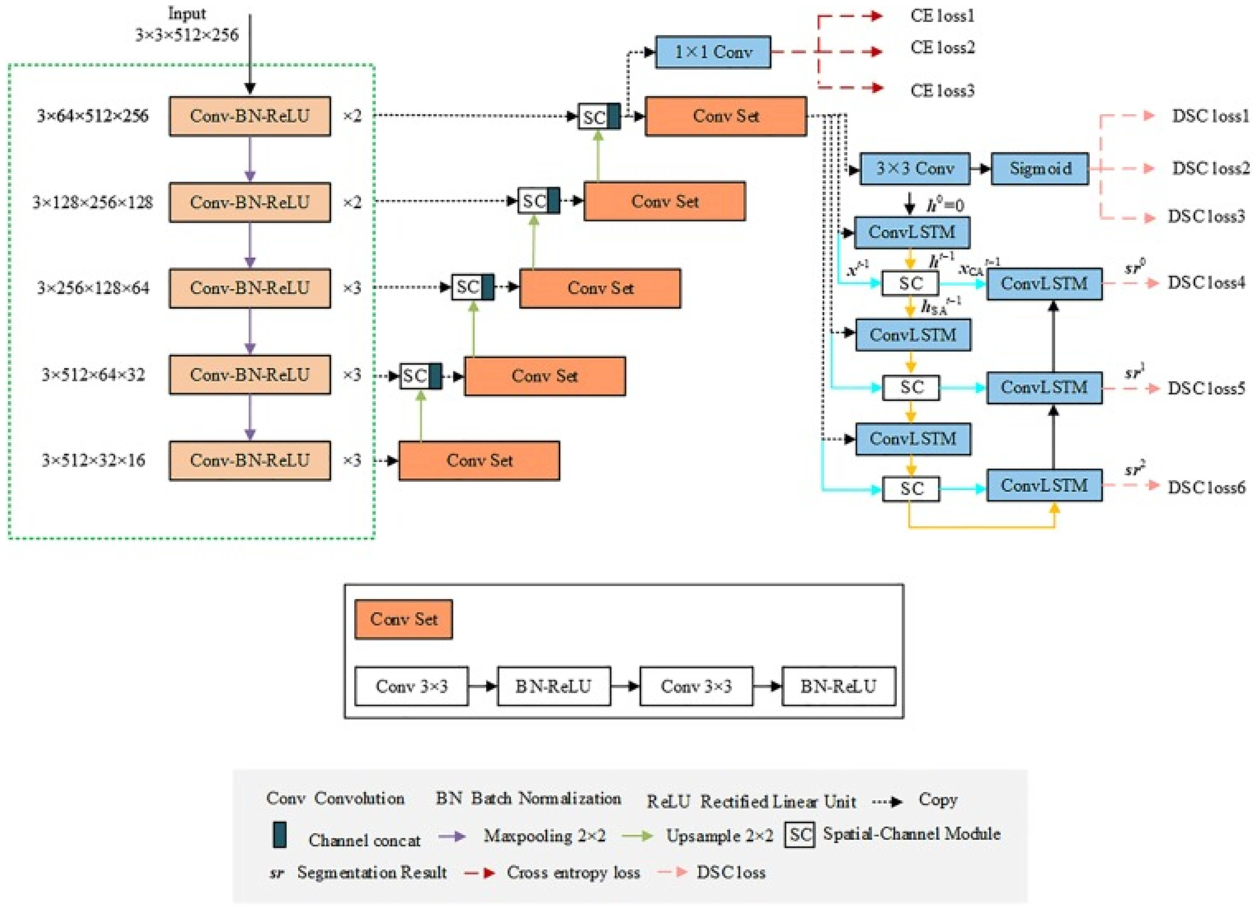
5. Medical Image Processing Using Deep Learning Methods
5.1. Convolutional Neural Network (CNN)


5.2. Recurrent Neural Network (RNN)
5.3. Transformers
5.4. State-of-the-Art and Foundation Models
5.5. Datasets and Evaluation Metrics
6. Discussion
6.1. Classical and Deep Learning Methods: Performance and Trade-Offs
6.2. Clinical Reality: Evaluation Gaps and Failure Modes
6.3. From Deep Learning to Foundation Models: Limitations and Future Directions
7. Conclusions
Author Contributions
Funding
Data Availability Statement
Conflicts of Interest
Abbreviations
| AHD | Average Hausdorff Distance |
| AHE | Adaptive Histogram Equalisation |
| AFDA | Adaptive Fractional-Order Differential Approach |
| AUC | Area Under the Curve |
| BHE | Bi-Histogram Equalisation |
| BI-RADS | Breast Imaging Reporting and Data System |
| BLIINDS-II | Blind Image Integrity Notator using DCT Statistics-II |
| BLMM | Bivariate Laplacian Mixture Model |
| BRISQUE | Blind/Referenceless Image Spatial Quality Evaluator |
| BUS | Breast Ultrasound |
| CAD | Computer-Aided Diagnosis |
| CC | Craniocaudal View |
| CHE | Cumulative Histogram Equalisation |
| CLAHE | Contrast-Limited Adaptive Histogram Equalisation |
| CNN | Convolutional Neural Network |
| COM | Co-occurrence Matrix |
| CT | Computed Tomography |
| DBT | Digital Breast Tomosynthesis |
| DCIS | Ductal Carcinoma In Situ |
| DCE-MRI | Dynamic Contrast-Enhanced Magnetic Resonance Imaging |
| DCT | Discrete Cosine Transform |
| DFT | Discrete Fourier Transform |
| DIIVINE | Distortion Identification-based Image Verity and Integrity Evaluation |
| DSC | Dice Similarity Coefficient |
| DT-CWT-NLM | Dual-Tree Complex Wavelet Transform with Nonlocal Means |
| DWCE | Density-Weighted Contrast Enhancement |
| EM | Expectation-Maximisation |
| ER | Estrogen Receptor |
| FFNN | Feed Forward Neural Network |
| FN | False Negative |
| FP | False Positive |
| FR | Full-Reference |
| FSIM | Feature SIMilarity Index |
| FFT | Fast Fourier Transform |
| GA | Genetic Algorithm |
| GLCM | Grey-Level Co-occurrence Matrix |
| GLRLM | Grey-Level Run Length Matrix |
| HE | Histogram Equalisation |
| IDC | Invasive Ductal Carcinoma |
| IDC NOS | Invasive Ductal Carcinoma, Not Otherwise Specified |
| IFC | Information Fidelity Criterion |
| ILC | Invasive Lobular Carcinoma |
| IoU | Intersection-over-Union |
| IQA | Image Quality Assessment |
| IW-SSIM | Information-Weighted Structural Similarity Index |
| LAHE | Local Adaptive Histogram Equalisation |
| MAP | Maximum a Posteriori |
| MM | Majorise–Minimise |
| MLO | Mediolateral Oblique View |
| mAP | mean Average Precision |
| MRI | Magnetic Resonance Imaging |
| MS-SSIM | Multiscale Structural Similarity Index |
| MSCN | Mean-Subtracted Contrast Normalised |
| MSE | Mean Squared Error |
| MVT | Multi-view Vision Transformer |
| NR | No-Reference |
| NSS | Natural Scene Statistics |
| PET | Positron Emission Tomography |
| PET-CT | Positron Emission Tomography–Computed Tomography |
| PR | Progesterone Receptor |
| PSF | Point Spread Function |
| PSNR | Peak Signal-to-Noise Ratio |
| QDHE | Quadrant Dynamic Histogram Equalisation |
| RF | Radio Frequency |
| RFSIM | Riesz Feature Similarity Index |
| RMSHE | Recursive Mean-Separate Histogram Equalisation |
| RNN | Recurrent Neural Network |
| ROC | Receiver Operating Characteristic |
| ROI | Region of Interest |
| RSIHE | Recursive Sub-Image Histogram Equalisation |
| SD | Standard Deviation |
| SSIM | Structural Similarity Index |
| SVM | Support Vector Machine |
| TN | True Negative |
| TP | True Positive |
| TV | Total Variation |
| ViT | Vision Transformer |
| VIF | Visual Information Fidelity |
| WGN | White Gaussian Noise |
References
- Ferlay, J.; Ervik, M.; Lam, F.; Laversanne, M.; Colombet, M.; Mery, L.; Piñeros, M.; Znaor, A.; Soerjomataram, I.; Bray, F. Global Cancer Observatory: Cancer Today; International Agency for Research on Cancer: Lyon, France, 2024. [Google Scholar]
- Giaquinto, A.N.; Sung, H.; Miller, K.D.; Kramer, J.L.; Newman, L.A.; Minihan, A.; Jemal, A.; Siegel, R.L. Breast cancer statistics, 2022. CA A Cancer J. Clin. 2022, 72, 524–541. [Google Scholar] [CrossRef]
- Boyd, N.F.; Guo, H.; Martin, L.J.; Sun, L.; Stone, J.; Fishell, E.; Jong, R.A.; Hislop, G.; Chiarelli, A.; Minkin, S.; et al. Mammographic density and the risk and detection of breast cancer. N. Engl. J. Med. 2007, 356, 227–236. [Google Scholar] [CrossRef] [PubMed]
- Berg, W.A.; Blume, J.D.; Cormack, J.B.; Mendelson, E.B.; Lehrer, D.; Böhm-Vélez, M.; Pisano, E.D.; Jong, R.A.; Evans, W.P.; Morton, M.J.; et al. Combined screening with ultrasound and mammography vs mammography alone in women at elevated risk of breast cancer. JAMA 2008, 299, 2151–2163. [Google Scholar] [CrossRef] [PubMed]
- Kuhl, C.K.; Schrading, S.; Leutner, C.C.; Morakkabati-Spitz, N.; Wardelmann, E.; Fimmers, R.; Kuhn, W.; Schild, H.H. Mammography, breast ultrasound, and magnetic resonance imaging for surveillance of women at high familial risk for breast cancer. J. Clin. Oncol. 2005, 23, 8469–8476. [Google Scholar] [CrossRef] [PubMed]
- Cheng, H.D.; Shan, J.; Ju, W.; Guo, Y.; Zhang, L. Automated breast cancer detection and classification using ultrasound images: A survey. Pattern Recognit. 2010, 43, 299–317. [Google Scholar] [CrossRef]
- LeCun, Y.; Bengio, Y.; Hinton, G. Deep learning. Nature 2015, 521, 436–444. [Google Scholar] [CrossRef]
- Ronneberger, O.; Fischer, P.; Brox, T. U-net: Convolutional networks for biomedical image segmentation. In Medical Image Computing and Computer-Assisted Intervention—MICCAI 2015: Proceedings of the 18th International Conference, Munich, Germany, 5–9 October 2015; Springer: Cham, Switzerland, 2015; pp. 234–241. [Google Scholar]
- He, K.; Zhang, X.; Ren, S.; Sun, J. Deep residual learning for image recognition. In Proceedings of the IEEE Conference on Computer Vision and Pattern Recognition, Las Vegas, NV, USA, 27–30 June 2016; pp. 770–778. [Google Scholar]
- Prevedello, L.M.; Halabi, S.S.; Shih, G.; Wu, C.C.; Kohli, M.D.; Chokshi, F.H.; Erickson, B.J.; Kalpathy-Cramer, J.; Andriole, K.P.; Flanders, A.E. Challenges related to artificial intelligence research in medical imaging and the importance of image analysis competitions. Radiol. Artif. Intell. 2019, 1, e180031. [Google Scholar] [CrossRef]
- Antropova, N.; Huynh, B.; Giger, M. Recurrent neural networks for breast lesion classification based on DCE-MRIs. In Proceedings of the Medical Imaging 2018: Computer-Aided Diagnosis, Houston, TX, USA, 10–15 February 2018; SPIE: Bellingham, WA, USA, 2018; Volume 10575, pp. 593–598. [Google Scholar]
- May, M. Eight ways machine learning is assisting medicine. Nat. Med. 2021, 27, 2–3. [Google Scholar] [CrossRef]
- Holzinger, A.; Saranti, A.; Molnar, C.; Biecek, P.; Samek, W. Explainable AI Methods—A Brief Overview. In xxAI-Beyond Explainable AI: International Workshop, Held in Conjunction with ICML 2020, July 18, 2020, Vienna, Austria, Revised and Extended Papers; Springer International Publishing: Cham, Switzerland, 2022; pp. 13–38. [Google Scholar] [CrossRef]
- Bertos, N.R.; Park, M. Breast cancer—one term, many entities? J. Clin. Investig. 2011, 121, 3789–3796. [Google Scholar] [CrossRef]
- Figueroa, J.D.; Gierach, G.L.; Duggan, M.A.; Fan, S.; Pfeiffer, R.M.; Wang, Y.; Falk, R.T.; Loudig, O.; Abubakar, M.; Ginsberg, M.; et al. Risk factors for breast cancer development by tumor characteristics among women with benign breast disease. Breast Cancer Res. 2021, 23, 34. [Google Scholar] [CrossRef]
- Li, C.; Uribe, D.; Daling1, J. Clinical characteristics of different histologic types of breast cancer. Br. J. Cancer 2005, 93, 1046–1052. [Google Scholar] [CrossRef] [PubMed]
- Linda, A.; Zuiani, C.; Girometti, R.; Londero, V.; Machin, P.; Brondani, G.; Bazzocchi, M. Unusual malignant tumors of the breast: MRI features and pathologic correlation. Eur. J. Radiol. 2010, 75, 178–184. [Google Scholar] [CrossRef]
- Meissnitzer, M.; Dershaw, D.D.; Feigin, K.; Bernard-Davila, B.; Barra, F.; Morris, E.A. MRI appearance of invasive subcentimetre breast carcinoma: Benign characteristics are common. Br. J. Radiol. 2017, 90, 20170102. [Google Scholar] [CrossRef] [PubMed]
- Nunes, L.W.; Schnall, M.D.; Orel, S.G.; Hochman, M.G.; Langlotz, C.P.; Reynolds, C.A.; Torosian, M.H. Correlation of Lesion Appearance and Histologic Findings for the Nodes of a Breast MR Imaging Interpretation Model. RadioGraphics 1999, 19, 79–92. [Google Scholar] [CrossRef]
- Kuhl, C.K. MRI of breast tumors. Eur. Radiol. 2000, 10, 46–58. [Google Scholar] [CrossRef]
- Kusama, R.; Takayama, F.; Tsuchiya, S.i. MRI of the breast: Comparison of MRI signals and histological characteristics of the same slices. Med Mol. Morphol. 2005, 38, 204–215. [Google Scholar] [CrossRef] [PubMed]
- Dixon, J.M.; Anderson, T.J.; Page, D.L.; Lee, D.; Duffy, S.W.; Stewart, H.J. Infiltrating lobular carcinoma of the breast: An evaluation of the incidence and consequence of bilateral disease. Br. J. Surg. 1983, 70, 513–516. [Google Scholar] [CrossRef]
- Schubert, R. Breast Lipoma and Cancer. Case Study. Radiopaedia.org, 24 September 2011. Available online: https://radiopaedia.org/cases/15118 (accessed on 9 February 2026).
- Li, Y.L.; Zhang, X.P.; Li, J.; Cao, K.; Cui, Y.; Li, X.T.; Sun, Y.S. MRI in diagnosis of pathological complete response in breast cancer patients after neoadjuvant chemotherapy. Eur. J. Radiol. 2015, 84, 242–249. [Google Scholar] [CrossRef]
- Kim, S.H.; Bo Kyoung Seo, J.L.; Kim, S.J.; Cho, K.R.; Lee, K.Y.; Je, B.K.; Kim, H.Y.; Kim, Y.S.; Lee, J.H. Correlation of ultrasound findings with histology, tumor grade, and biological markers in breast cancer. Acta Oncol. 2008, 47, 1531–1538. [Google Scholar] [CrossRef]
- Lamb, P.M.; Perry, N.M.; Vinnicombe, S.J.; Wells, C.A. Correlation Between Ultrasound Characteristics, Mammographic Findings and Histological Grade in Patients with Invasive Ductal Carcinoma of the Breast. Clin. Radiol. 2000, 55, 40–44. [Google Scholar] [CrossRef]
- Bae, M.S.; Han, W.; Koo, H.R.; Cho, N.; Chang, J.M.; Yi, A.; Park, I.A.; Noh, D.Y.; Choi, W.S.; Moon, W.K. Characteristics of breast cancers detected by ultrasound screening in women with negative mammograms. Cancer Sci. 2011, 102, 1862–1867. [Google Scholar] [CrossRef]
- Irshad, A.; Leddy, R.; Pisano, E.; Baker, N.; Lewis, M.; Ackerman, S.; Campbell, A. Assessing the Role of Ultrasound in Predicting the Biological Behavior of Breast Cancer. Am. J. Roentgenol. 2013, 200, 284–290. [Google Scholar] [CrossRef]
- Gokhale, S. Ultrasound characterization of breast masses. Indian J. Radiol. Imaging 2009, 19, 242–247. [Google Scholar] [CrossRef]
- Sehgal, C.; Weinstein, S.; Arger, P.; Conant, E.F. A Review of Breast Ultrasound. J. Mammary Gland Biol. Neoplasia 2006, 11, 113–123. [Google Scholar] [CrossRef] [PubMed]
- Li, J.w.; Zhang, K.; Shi, Z.t.; Zhang, X.; Xie, J.; Liu, J.y.; Chang, C. Triple-negative invasive breast carcinoma: The association between the sonographic appearances with clinicopathological feature. Sci. Rep. 2018, 8, 9040. [Google Scholar] [CrossRef] [PubMed]
- Sickles, E. Mammographic features of “early” breast cancer. Am. J. Roentgenol. 1984, 143, 461–464. [Google Scholar] [CrossRef]
- Gajdos, C.; Tartter, P.I.; Bleiweiss, I.J.; Hermann, G.; De Csepel, J.; Estabrook, A.; Rademaker, A.W. Mammographic appearance of nonpalpable breast cancer reflects pathologic characteristics. Ann. Surg. 2002, 235, 246–251. [Google Scholar] [CrossRef] [PubMed]
- Leibman, A.J.; Lewis, M.; Kruse, B. Tubular carcinoma of the breast: Mammographic appearance. Am. J. Roentgenol. 1993, 160, 263–265. [Google Scholar] [CrossRef][Green Version]
- Sturesdotter, L.; Sandsveden, M.; Johnson, K.; Larsson, A.M.; Zackrisson, S.; Sartor, H. Mammographic tumour appearance is related to clinicopathological factors and surrogate molecular breast cancer subtype. Sci. Rep. 2020, 10, 20814. [Google Scholar] [CrossRef]
- Niknejad, M.T. Breast Mass (BI-RADS 5). Case Study. Radiopaedia.org, 20 November 2021. Available online: https://radiopaedia.org/cases/94040 (accessed on 9 February 2026).
- Sanches, J.M.; Nascimento, J.C.; Marques, J.S. Medical Image Noise Reduction Using the Sylvester–Lyapunov Equation. IEEE Trans. Image Process. 2008, 17, 1522–1539. [Google Scholar] [CrossRef]
- Michailovich, O.V.; Tannenbaum, A. Despeckling of medical ultrasound images. IEEE Trans. Ultrason. Ferroelectr. Freq. Control 2006, 53, 64–78. [Google Scholar] [CrossRef]
- Rabbani, H.; Nezafat, R.; Gazor, S. Wavelet-Domain Medical Image Denoising Using Bivariate Laplacian Mixture Model. IEEE Trans. Biomed. Eng. 2009, 56, 2826–2837. [Google Scholar] [CrossRef]
- Li, B.; Xie, W. Adaptive fractional differential approach and its application to medical image enhancement. Comput. Electr. Eng. 2015, 45, 324–335. [Google Scholar] [CrossRef]
- Salem, N.; Malik, H.; Shams, A. Medical image enhancement based on histogram algorithms. Procedia Comput. Sci. 2019, 163, 300–311. [Google Scholar] [CrossRef]
- Rana, S.B.; Rana, S. A review of medical image enhancement techniques for image processing. Int. J. Curr. Eng. Technol. 2015, 5, 1282–1286. [Google Scholar] [CrossRef]
- Magudeeswaran, V.; Ravichandran, C.G.; Thirumurugan, P. Brightness preserving bi-level fuzzy histogram equalization for MRI brain image contrast enhancement. Int. J. Imaging Syst. Technol. 2017, 27, 153–161. [Google Scholar] [CrossRef]
- Bhairannawar, S.S. Efficient medical image enhancement technique using transform HSV space and adaptive histogram equalization. In Soft Computing Based Medical Image Analysis; Academic Press: Cambridge, MA, USA, 2018; pp. 51–60. [Google Scholar]
- Patel, S.; Bharath, K.; Balaji, S.; Muthu, R.K. Comparative study on histogram equalization techniques for medical image enhancement. In Soft Computing for Problem Solving: SocProS 2018, Volume 1; Springer: Singapore, 2020; pp. 657–669. [Google Scholar]
- Tang, J. A contrast based image fusion technique in the DCT domain. Digit. Signal Process. 2004, 14, 218–226. [Google Scholar] [CrossRef]
- Jin, Y.; Fayad, L.M.; Laine, A.F. Contrast enhancement by multiscale adaptive histogram equalization. Wavelets Appl. Signal Image Process. IX 2001, 4478, 206–213. [Google Scholar]
- Toet, A. Adaptive multi-scale contrast enhancement through non-linear pyramid recombination. Pattern Recognit. Lett. 1990, 11, 735–742. [Google Scholar] [CrossRef]
- Mukhopadhyay, S.; Chanda, B. An edge preserving noise smoothing technique using multiscale morphology. Signal Process. 2002, 82, 527–544. [Google Scholar] [CrossRef]
- Mukhopadhyay, S.; Chanda, B. Multiscale morphological segmentation of gray-scale images. IEEE Trans. Image Process. 2003, 12, 533–549. [Google Scholar] [CrossRef]
- Kumar, T.S.; Swapna, C. Segmentation of image with DT-CWT and NLM filtering using fuzzy c-means clustering. In Proceedings of the 2014 IEEE International Conference on Computational Intelligence and Computing Research, Coimbatore, India, 18–20 December 2014; pp. 1–4. [Google Scholar]
- Singh, G.; Mittal, A. Various image enhancement techniques—A critical review. Int. J. Innov. Sci. Res. 2014, 10, 267–274. [Google Scholar]
- Radhika, R.; Mahajan, R. Medical Image Enhancement: A Review. In Proceedings of International Conference on Data Science and Applications; Springer: Singapore, 2022; pp. 105–118. [Google Scholar]
- Voronin, V.; Zelensky, A.; Agaian, S. 3-D Block-Rooting Scheme with Application to Medical Image Enhancement. IEEE Access 2020, 9, 3880–3893. [Google Scholar] [CrossRef]
- Chow, L.S.; Paramesran, R. Review of medical image quality assessment. Biomed. Signal Process. Control 2016, 27, 145–154. [Google Scholar] [CrossRef]
- Zhang, L.; Zhang, L.; Mou, X.; Zhang, D. A Comprehensive Evaluation of Full Reference Image Quality Assessment Algorithms. In Proceedings of the 2012 IEEE International Conference on Image Processing (ICIP), Orlando, FL, USA, 30 September–3 October 2012; pp. 1477–1480. [Google Scholar] [CrossRef]
- Mittal, A.; Moorthy, A.K.; Bovik, A.C. No-Reference Image Quality Assessment in the Spatial Domain. IEEE Trans. Image Process. 2012, 21, 4695–4708. [Google Scholar] [CrossRef]
- Oszust, M.; Piórkowski, A.; Obuchowicz, R. No-reference image quality assessment of magnetic resonance images with high-boost filtering and local features. Magn. Reson. Med. 2020, 84, 1648–1660. [Google Scholar] [CrossRef] [PubMed]
- Liu, A.; Lin, W.; Narwaria, M. Image Quality Assessment Based on Gradient Similarity. IEEE Trans. Image Process. 2012, 21, 1500–1512. [Google Scholar] [CrossRef]
- Müller, D.; Soto-Rey, I.; Kramer, F. Towards a guideline for evaluation metrics in medical image segmentation. BMC Res. Notes 2022, 15, 210. [Google Scholar] [CrossRef]
- Petrou, M.; Bosdogianni, P. Image Processing: The Fundamental; John Wiley & Sons, Ltd.: Hoboken, NJ, USA, 2001; Chapter 1; pp. 1–20. [Google Scholar] [CrossRef]
- Kandlikar, S.G.; Perez-Raya, I.; Raghupathi, P.A.; Gonzalez-Hernandez, J.L.; Dabydeen, D.; Medeiros, L.; Phatak, P. Infrared imaging technology for breast cancer detection—Current status, protocols and new directions. Int. J. Heat Mass Transf. 2017, 108, 2303–2320. [Google Scholar] [CrossRef]
- Waugh, S.; Purdie, C.; Jordan, L.; Vinnicombe, S.; Lerski, R.; Martin, P.; Thompson, A. Magnetic resonance imaging texture analysis classification of primary breast cancer. Eur. Radiol. 2016, 26, 322–330. [Google Scholar] [CrossRef]
- Yao, J.; Chen, J.; Chow, C. Breast tumor analysis in dynamic contrast enhanced MRI using texture features and wavelet transform. IEEE J. Sel. Top. Signal Process. 2009, 3, 94–100. [Google Scholar] [CrossRef]
- Levman, J.; Leung, T.; Causer, P.; Plewes, D.; Martel, A.L. Classification of Dynamic Contrast-Enhanced Magnetic Resonance Breast Lesions by Support Vector Machines. IEEE Trans. Med Imaging 2008, 27, 688–696. [Google Scholar] [CrossRef]
- Torheim, G.; Godtliebsen, F.; Axelson, D.; Kvistad, K.; Haraldseth, A.; Rinck, P. Feature extraction and classification of dynamic contrast-enhanced T2*-weighted breast image data. IEEE Trans. Med Imaging 2001, 20, 1293–1301. [Google Scholar] [CrossRef] [PubMed]
- Rahman, M.; Hussain, M.G.; Hasan, M.R.; Sultana, B.; Akter, S. Detection and Segmentation of Breast Tumor from MRI Images Using Image Processing Techniques. In Proceedings of the 2020 Fourth International Conference on Computing Methodologies and Communication (ICCMC), Erode, India, 11–13 March 2020; pp. 720–724. [Google Scholar] [CrossRef]
- Gubern-Mérida, A.; Kallenberg, M.; Mann, R.M.; Martí, R.; Karssemeijer, N. Breast Segmentation and Density Estimation in Breast MRI: A Fully Automatic Framework. IEEE J. Biomed. Health Inform. 2015, 19, 349–357. [Google Scholar] [CrossRef]
- Gnonnou, C.; Smaoui, N. Segmentation and 3D reconstruction of MRI images for breast cancer detection. In Proceedings of the International Image Processing, Applications and Systems Conference, Sfax, Tunisia, 5–7 November 2014; pp. 1–6. [Google Scholar]
- Senthilkumar, B.; Umamaheswari, G.; Karthik, J. A novel region growing segmentation algorithm for the detection of breast cancer. In Proceedings of the 2010 IEEE International Conference on Computational Intelligence and Computing Research, Coimbatore, India, 28–29 December 2010; pp. 1–4. [Google Scholar]
- Berber, T.; Alpkocak, A.; Balci, P.; Dicle, O. Breast mass contour segmentation algorithm in digital mammograms. Comput. Methods Programs Biomed. 2013, 110, 150–159. [Google Scholar] [CrossRef]
- Petrick, N.; Chan, H.P.; Sahiner, B.; Helvie, M.A. Combined adaptive enhancement and region-growing segmentation of breast masses on digitized mammograms. Med Phys. 1999, 26, 1642–1654. [Google Scholar] [CrossRef]
- Punitha, S.; Amuthan, A.; Joseph, K.S. Benign and malignant breast cancer segmentation using optimized region growing technique. Future Comput. Inform. J. 2018, 3, 348–358. [Google Scholar] [CrossRef]
- Malek, A.A.; Rahman, W.E.Z.W.A.; Yasiran, S.S.; Jumaat, A.K.; Jalil, U.M.A. Seed point selection for seed-based region growing in segmenting microcalcifications. In Proceedings of the 2012 International Conference on Statistics in Science, Business and Engineering (ICSSBE), Langkawi, Malaysia, 10–12 September 2012; pp. 1–5. [Google Scholar]
- Isa, N.A.M.; Siong, T.S. Automatic segmentation and detection of mass in digital mammograms. In Recent Researches in Communications, Signals and Information Technology; WSEAS: Athens, Greece, 2012; pp. 143–146. [Google Scholar]
- Pereira, D.C.; Ramos, R.P.; Do Nascimento, M.Z. Segmentation and detection of breast cancer in mammograms combining wavelet analysis and genetic algorithm. Comput. Methods Programs Biomed. 2014, 114, 88–101. [Google Scholar] [CrossRef]
- Michael, E.; Ma, H.; Li, H.; Kulwa, F.; Li, J. Breast cancer segmentation methods: Current status and future potentials. BioMed Res. Int. 2021, 2021, 9962109. [Google Scholar] [CrossRef]
- Qian, W.; Sun, X.; Song, D.; Clark, R.A. Digital mammography: Wavelet transform and Kalman-filtering neural network in mass segmentation and detection. Acad. Radiol. 2001, 8, 1074–1082. [Google Scholar] [CrossRef] [PubMed]
- Hatanaka, Y.; Hara, T.; Fujita, H.; Kasai, S.; Endo, T.; Iwase, T. Development of an automated method for detecting mammographic masses with a partial loss of region. IEEE Trans. Med Imaging 2001, 20, 1209–1214. [Google Scholar] [CrossRef] [PubMed]
- Zhang, H.; Foo, S.W.; Krishnan, S.M.; Thng, C.H. Automated breast masses segmentation in digitized mammograms. In Proceedings of the IEEE International Workshop on Biomedical Circuits and Systems (BioCAS 2004), Singapore, 1–3 December 2004; IEEE: Piscataway, NJ, USA, 2004; pp. S2/2-1–S2/2-4. [Google Scholar] [CrossRef]
- Cascio, D.; Fauci, F.; Magro, R.; Raso, G.; Bellotti, R.; De Carlo, F.; Tangaro, S.; De Nunzio, G.; Quarta, M.; Forni, G.; et al. Mammogram segmentation by contour searching and mass lesions classification with neural network. IEEE Trans. Nucl. Sci. 2006, 53, 2827–2833. [Google Scholar] [CrossRef]
- Wei, K.; Guangzhi, W.; Hui, D. Segmentation of the breast region in mammograms using watershed transformation. In Proceedings of the 2005 IEEE Engineering in Medicine and Biology 27th Annual Conference, Shanghai, China, 1–4 September 2005; IEEE: Piscataway, NJ, USA, 2006; pp. 6500–6503. [Google Scholar]
- Pei, C.; Wang, C.; Xu, S. Segmentation of the breast region in mammograms using marker-controlled watershed transform. In Proceedings of the 2nd International Conference on Information Science and Engineering, Hangzhou, China, 4–6 December 2010; IEEE: Piscataway, NJ, USA, 2010; pp. 2371–2374. [Google Scholar]
- Sahakyan, A.; Sarukhanyan, H. Segmentation of the breast region in digital mammograms and detection of masses. Int. J. Adv. Comput. Sci. Appl. 2012, 3, 102–105. [Google Scholar] [CrossRef]
- Liu, F.; Zhang, F.; Gong, Z.; Chen, Y.; Chai, W. A fully automated scheme for mass detection and segmentation in mammograms. In Proceedings of the 2012 5th International Conference on BioMedical Engineering and Informatics, Chongqing, China, 16–18 October 2012; IEEE: Piscataway, NJ, USA, 2012; pp. 140–144. [Google Scholar]
- Desai, S.D.; Megha, G.; Avinash, B.; Sudhanva, K.; Rasiya, S.; Linganagouda, K. Detection of microcalcification in digital mammograms by improved-MMGW segmentation algorithm. In Proceedings of the 2013 International Conference on Cloud & Ubiquitous Computing & Emerging Technologies, Pune, India, 15–16 November 2013; IEEE: Piscataway, NJ, USA, 2013; pp. 213–218. [Google Scholar]
- Shareef, S.R. Breast cancer detection based on watershed transformation. IJCSI Int. J. Comput. Sci. Issues 2014, 11, 237–245. [Google Scholar]
- Al-Najdawi, N.; Biltawi, M.; Tedmori, S. Mammogram image visual enhancement, mass segmentation and classification. Appl. Soft Comput. 2015, 35, 175–185. [Google Scholar] [CrossRef]
- Ojala, T.; Näppi, J.; Nevalainen, O. Accurate segmentation of the breast region from digitized mammograms. Comput. Med Imaging Graph. 2001, 25, 47–59. [Google Scholar] [CrossRef]
- Sivaramakrishna, R.; Obuchowski, N.A.; Chilcote, W.A.; Powell, K.A. Automatic segmentation of mammographic density. Acad. Radiol. 2001, 8, 250–256. [Google Scholar] [CrossRef] [PubMed]
- Khuzi, A.M.; Besar, R.; Zaki, W.W.; Ahmad, N. Identification of masses in digital mammogram using gray level co-occurrence matrices. Biomed. Imaging Interv. J. 2009, 5, e17. [Google Scholar] [CrossRef]
- Hu, K.; Gao, X.; Li, F. Detection of suspicious lesions by adaptive thresholding based on multiresolution analysis in mammograms. IEEE Trans. Instrum. Meas. 2010, 60, 462–472. [Google Scholar] [CrossRef]
- Liu, C.C.; Tsai, C.Y.; Liu, J.; Yu, C.Y.; Yu, S.S. A pectoral muscle segmentation algorithm for digital mammograms using Otsu thresholding and multiple regression analysis. Comput. Math. Appl. 2012, 64, 1100–1107. [Google Scholar] [CrossRef]
- Chen, Z.; Zwiggelaar, R. A combined method for automatic identification of the breast boundary in mammograms. In Proceedings of the 2012 5th International Conference on BioMedical Engineering and Informatics, Chongqing, China, 16–18 October 2012; IEEE: Piscataway, NJ, USA, 2012; pp. 121–125. [Google Scholar]
- Al-Bayati, M.; El-Zaart, A. Mammogram images thresholding for breast cancer detection using different thresholding methods. Adv. Breast Cancer Res. 2013, 2, 72–77. [Google Scholar] [CrossRef]
- Shanmugavadivu, P.; Sivakumar, V. A novel technique for mammogram mass segmentation using fractal adaptive thresholding. In Proceedings of the 8th International Conference on Robotic, Vision, Signal Processing & Power Applications: Innovation Excellence Towards Humanistic Technology; Springer: Singapore, 2014; pp. 213–220. [Google Scholar]
- Neto, O.P.S.; Carvalho, O.; Sampaio, W.; Corrêa, A.; Paiva, A. Automatic segmentation of masses in digital mammograms using particle swarm optimization and graph clustering. In Proceedings of the 2015 International Conference on Systems, Signals and Image Processing (IWSSIP), London, UK, 10–12 September 2015; IEEE: Piscataway, NJ, USA, 2015; pp. 109–112. [Google Scholar]
- Qayyum, A.; Basit, A. Automatic breast segmentation and cancer detection via SVM in mammograms. In Proceedings of the 2016 International Conference on Emerging Technologies (ICET), Islamabad, Pakistan, 18–19 October 2016; IEEE: Piscataway, NJ, USA, 2016; pp. 1–6. [Google Scholar]
- Makandar, A.; Halalli, B. Threshold based segmentation technique for mass detection in mammography. J. Comput. 2016, 11, 472–478. [Google Scholar] [CrossRef]
- Kwok, S.M.; Chandrasekhar, R.; Attikiouzel, Y.; Rickard, M.T. Automatic pectoral muscle segmentation on mediolateral oblique view mammograms. IEEE Trans. Med Imaging 2004, 23, 1129–1140. [Google Scholar] [CrossRef] [PubMed]
- Maitra, I.K.; Nag, S.; Bandyopadhyay, S.K. Accurate breast contour detection algorithms in digital mammogram. Int. J. Comput. Appl. 2011, 25, 1–13. [Google Scholar] [CrossRef]
- Yasiran, S.S.; Jumaat, A.K.; Malek, A.A.; Hashim, F.H.; Nasrir, N.D.; Hassan, S.N.A.S.; Ahmad, N.; Mahmud, R. Microcalcifications segmentation using three edge detection techniques. In Proceedings of the 2012 IEEE International Conference on Electronics Design, Systems and Applications (ICEDSA), Kuala Lumpur, Malaysia, 5–6 November 2012; IEEE: Piscataway, NJ, USA, 2012; pp. 207–211. [Google Scholar]
- El Fahssi, K.; Abenaou, A.; Jai-Andaloussi, S.; Sekkaki, A. Method and algorithm for mass segmentation in mammograms based on the minimisation of energy and active contour model. In Proceedings of the 2014 8th International Symposium on Medical Information and Communication Technology (ISMICT), Firenze, Italy, 2–4 April 2014; IEEE: Piscataway, NJ, USA, 2014; pp. 1–5. [Google Scholar]
- Angayarkanni, S.P.; Kamal, N.B.; Thangaiya, R.J. Dynamic graph cut based segmentation of mammogram. SpringerPlus 2015, 4, 591. [Google Scholar] [CrossRef][Green Version]
- Chakraborty, S.; Bhowmik, M.K.; Ghosh, A.K.; Pal, T. Automated edge detection of breast masses on mammograms. In Proceedings of the 2016 IEEE Region 10 Conference (TENCON), Singapore, 22–25 November 2016; IEEE: Piscataway, NJ, USA, 2016; pp. 1241–1245. [Google Scholar]
- Maolood, I.Y.; Al-Salhi, Y.E.A.; Lu, S. Thresholding for medical image segmentation for cancer using fuzzy entropy with level set algorithm. Open Med. 2018, 13, 374–383. [Google Scholar] [CrossRef]
- Gomez-Flores, W.; Ruiz-Ortega, B.A. New fully automated method for segmentation of breast lesions on ultrasound based on texture analysis. Ultrasound Med. Biol. 2016, 42, 1637–1650. [Google Scholar] [CrossRef]
- Massich, J.; Meriaudeau, F.; Pérez, E.; Martí, R.; Oliver, A.; Martí, J. Lesion segmentation in breast sonography. In Digital Mammography: 10th International Workshop, IWDM 2010, Girona, Catalonia, Spain, 16–18 June 2010; Proceedings 10; Springer: Berlin/Heidelberg, Germany, 2010; pp. 39–45. [Google Scholar]
- Gómez, W.; Leija, L.; Alvarenga, A.V.; Infantosi, A.F.C.; Pereira, W.C.A. Computerized lesion segmentation of breast ultrasound based on marker-controlled watershed transformation. Med Phys. 2010, 37, 82–95. [Google Scholar] [CrossRef]
- Gu, P.; Lee, W.M.; Roubidoux, M.A.; Yuan, J.; Wang, X.; Carson, P.L. Automated 3D ultrasound image segmentation to aid breast cancer image interpretation. Ultrasonics 2016, 65, 51–58. [Google Scholar] [CrossRef]
- Bartolotta, T.V.; Orlando, A.A.; Spatafora, L.; Taibbi, A.; Midiri, M.; Lagalla, R. S-Detect characterization of focal breast lesions according to the US BI-RADS lexicon: A pictorial essay. J. Ultrasound 2020, 23, 207–215. [Google Scholar] [CrossRef] [PubMed]
- Pesce, K.; Binder, F.; Chico, M.J.; Crimì, F.; Orlandi, D.; Derchi, L.E.; Sconfienza, L.M. Diagnostic performance of shear wave elastography in discriminating malignant and benign breast lesions. J. Ultrasound 2020, 23, 575–583. [Google Scholar] [CrossRef]
- Moon, W.K.; Chang, S.C.; Huang, C.S.; Chang, R.F. Breast tumor classification using fuzzy clustering for breast elastography. Ultrasound Med. Biol. 2011, 37, 700–708. [Google Scholar] [CrossRef]
- Ding, J.; Cheng, H.; Xian, M.; Zhang, Y.; Xu, F. Local-weighted Citation-kNN algorithm for breast ultrasound image classification. Optik 2015, 126, 5188–5193. [Google Scholar] [CrossRef]
- Wang, W.; Zhu, L.; Qin, J.; Chui, Y.P.; Li, B.N.; Heng, P.A. Multiscale geodesic active contours for ultrasound image segmentation using speckle reducing anisotropic diffusion. Opt. Lasers Eng. 2014, 54, 105–116. [Google Scholar] [CrossRef]
- Xian, M.; Zhang, Y.; Cheng, H.D. Fully automatic segmentation of breast ultrasound images based on breast characteristics in space and frequency domains. Pattern Recognit. 2015, 48, 485–497. [Google Scholar] [CrossRef]
- Huang, Q.; Yang, F.; Liu, L.; Li, X. Automatic segmentation of breast lesions for interaction in ultrasonic computer-aided diagnosis. Inf. Sci. 2015, 314, 293–310. [Google Scholar] [CrossRef]
- Rodrigues, R.; Braz, R.; Pereira, M.; Moutinho, J.; Pinheiro, A.M. A two-step segmentation method for breast ultrasound masses based on multi-resolution analysis. Ultrasound Med. Biol. 2015, 41, 1737–1748. [Google Scholar] [CrossRef] [PubMed]
- Rodtook, A.; Kirimasthong, K.; Lohitvisate, W.; Makhanov, S.S. Automatic initialization of active contours and level set method in ultrasound images of breast abnormalities. Pattern Recognit. 2018, 79, 172–182. [Google Scholar] [CrossRef]
- Keatmanee, C.; Chaumrattanakul, U.; Kotani, K.; Makhanov, S.S. Initialization of active contours for segmentation of breast cancer via fusion of ultrasound, Doppler, and elasticity images. Ultrasonics 2019, 94, 438–453. [Google Scholar] [CrossRef]
- Ramadan, H.; Lachqar, C.; Tairi, H. Saliency-guided automatic detection and segmentation of tumor in breast ultrasound images. Biomed. Signal Process. Control 2020, 60, 101945. [Google Scholar] [CrossRef]
- Karunanayake, N.; Aimmanee, P.; Lohitvisate, W.; Makhanov, S.S. Particle method for segmentation of breast tumors in ultrasound images. Math. Comput. Simul. 2020, 170, 257–284. [Google Scholar] [CrossRef]
- Huang, Q.; Huang, Y.; Luo, Y.; Yuan, F.; Li, X. Segmentation of breast ultrasound image with semantic classification of superpixels. Med. Image Anal. 2020, 61, 101657. [Google Scholar] [CrossRef]
- Anwar, S.; Majid, M.; Qayyum, A.; Awais, M.; Alnowami, M.; Khan, K. Medical Image Analysis using Convolutional Neural Networks: A Review. J. Med. Syst. 2018, 42, 226. [Google Scholar] [CrossRef]
- Mienye, I.D.; Swart, T.G.; Obaido, G. Recurrent Neural Networks: A Comprehensive Review of Architectures, Variants, and Applications. Information 2024, 15, 517. [Google Scholar] [CrossRef]
- Castiglioni, I.; Rundo, L.; Codari, M.; Di Leo, G.; Salvatore, C.; Interlenghi, M.; Gallivanone, F.; Cozzi, A.; D’Amico, N.C.; Sardanelli, F. AI applications to medical images: From machine learning to deep learning. Phys. Medica 2021, 83, 9–24. [Google Scholar] [CrossRef] [PubMed]
- Suzuki, K. Overview of deep learning in medical imaging. Radiol. Phys. Technol. 2017, 10, 257–273. [Google Scholar] [CrossRef]
- Lundervold, A.S.; Lundervold, A. An overview of deep learning in medical imaging focusing on MRI. Z. Für Med. Phys. 2019, 29, 102–127. [Google Scholar] [CrossRef]
- Raghu, M.; Zhang, C.; Kleinberg, J.; Bengio, S. Transfusion: Understanding transfer learning for medical imaging. arXiv 2019, arXiv:1902.07208. [Google Scholar] [CrossRef]
- Wang, J.; Zhu, H.; Wang, S.H.; Zhang, Y.D. A Review of Deep Learning on Medical Image Analysis. Mob. Netw. Appl. 2021, 26, 351–380. [Google Scholar] [CrossRef]
- Ben Ammar, M.; Ayachi, F.L.; Cardoso de Paiva, A.; Ksantini, R.; Mahjoubi, H. Harnessing Deep Learning for Early Breast Cancer Diagnosis: A Review of Datasets, Methods, Challenges, and Future Directions. Int. J. Comput. Digit. Syst. 2024, 16, 1643–1661. [Google Scholar] [CrossRef]
- Hossain, S.; Azam, S.; Montaha, S.; Karim, A.; Chowa, S.S.; Mondol, C.; Hasan, M.Z.; Jonkman, M. Automated breast tumor ultrasound image segmentation with hybrid UNet and classification using fine-tuned CNN model. Heliyon 2023, 9, e21369. [Google Scholar] [CrossRef] [PubMed]
- Chiao, J.Y.; Chen, K.Y.; Liao, K.Y.K.; Hsieh, P.H.; Zhang, G.; Huang, T.C. Detection and classification the breast tumors using mask R-CNN on sonograms. Medicine 2019, 98, e15200. [Google Scholar] [CrossRef]
- Salama, W.M.; Aly, M.H. Deep learning in mammography images segmentation and classification: Automated CNN approach. Alex. Eng. J. 2021, 60, 4701–4709. [Google Scholar] [CrossRef]
- Singh, V.K.; Rashwan, H.A.; Romani, S.; Akram, F.; Pandey, N.; Sarker, M.M.K.; Saleh, A.; Arenas, M.; Arquez, M.; Puig, D.; et al. Breast tumor segmentation and shape classification in mammograms using generative adversarial and convolutional neural network. Expert Syst. Appl. 2020, 139, 112855. [Google Scholar] [CrossRef]
- El Adoui, M.; Mahmoudi, S.A.; Larhmam, M.A.; Benjelloun, M. MRI Breast Tumor Segmentation Using Different Encoder and Decoder CNN Architectures. Computers 2019, 8, 52. [Google Scholar] [CrossRef]
- Rouhi, R.; Jafari, M.; Kasaei, S.; Keshavarzian, P. Benign and malignant breast tumors classification based on region growing and CNN segmentation. Expert Syst. Appl. 2015, 42, 990–1002. [Google Scholar] [CrossRef]
- Zuluaga-Gomez, J.; Masry, Z.A.; Benaggoune, K.; Meraghni, S.; Zerhouni, N. A CNN-based methodology for breast cancer diagnosis using thermal images. Comput. Methods Biomech. Biomed. Eng. Imaging Vis. 2021, 9, 131–145. [Google Scholar] [CrossRef]
- Abdelhafiz, D.; Bi, J.; Ammar, R.; Yang, C.; Nabavi, S. Convolutional neural network for automated mass segmentation in mammography. BMC Bioinform. 2020, 21, 192. [Google Scholar] [CrossRef] [PubMed]
- Nawaz, M.; Sewissy, A.A.; Soliman, T.H.A. Multi-Class Breast Cancer Classification using Deep Learning Convolutional Neural Network. Int. J. Adv. Comput. Sci. Appl. 2018, 9, 316–324. [Google Scholar] [CrossRef]
- Tsochatzidis, L.; Koutla, P.; Costaridou, L.; Pratikakis, I. Integrating segmentation information into CNN for breast cancer diagnosis of mammographic masses. Comput. Methods Programs Biomed. 2021, 200, 105913. [Google Scholar] [CrossRef]
- Khan, M.H.M.; Boodoo-Jahangeer, N.; Dullull, W.; Nathire, S.; Gao, X.; Sinha, G.R.; Nagwanshi, K.K. Multi-class classification of breast cancer abnormalities using Deep Convolutional Neural Network (CNN). PLoS ONE 2021, 16, e0256500. [Google Scholar] [CrossRef]
- Aumente-Maestro, C.; Díez, J.; Remeseiro, B. A multi-task framework for breast cancer segmentation and classification in ultrasound imaging. Comput. Methods Programs Biomed. 2025, 260, 108540. [Google Scholar] [CrossRef] [PubMed]
- Islam, M.R.; Rahman, M.M.; Ali, M.S.; Nafi, A.A.N.; Alam, M.S.; Godder, T.K.; Miah, M.S.; Islam, M.K. Enhancing breast cancer segmentation and classification: An Ensemble Deep Convolutional Neural Network and U-net approach on ultrasound images. Mach. Learn. Appl. 2024, 16, 100555. [Google Scholar] [CrossRef]
- Madhu, G.; Meher Bonasi, A.; Kautish, S.; Almazyad, A.S.; Mohamed, A.W.; Werner, F.; Hosseinzadeh, M.; Shokouhifar, M. UCapsNet: A Two-Stage Deep Learning Model Using U-Net and Capsule Network for Breast Cancer Segmentation and Classification in Ultrasound Imaging. Cancers 2024, 16, 3777. [Google Scholar] [CrossRef]
- Patil, R.S.; Biradar, N. Automated mammogram breast cancer detection using the optimized combination of convolutional and recurrent neural network. Evol. Intell. 2021, 14, 1459–1474. [Google Scholar] [CrossRef]
- Pan, P.; Chen, H.; Li, Y.; Cai, N.; Cheng, L.; Wang, S. Tumor segmentation in automated whole breast ultrasound using bidirectional LSTM neural network and attention mechanism. Ultrasonics 2021, 110, 106271. [Google Scholar] [CrossRef]
- Tripathi, S.; Singh, S.K.; Lee, H.K. An end-to-end breast tumour classification model using context-based patch modelling–A BiLSTM approach for image classification. Comput. Med Imaging Graph. 2021, 87, 101838. [Google Scholar] [CrossRef]
- Srikantamurthy, M.M.; Rallabandi, V.P.S.; Dudekula, D.B.; Natarajan, S.; Park, J. Classification of benign and malignant subtypes of breast cancer histopathology imaging using hybrid CNN-LSTM based transfer learning. BMC Med Imaging 2023, 23, 19. [Google Scholar] [CrossRef]
- Paul, G.R.; Preethi, J. A novel breast cancer detection system using SDM-WHO-RNN classifier with LS-CED segmentation. Expert Syst. Appl. 2024, 238, 121781. [Google Scholar] [CrossRef]
- Zheng, J.; Lin, D.; Gao, Z.; Wang, S.; He, M.; Fan, J. Deep Learning Assisted Efficient AdaBoost Algorithm for Breast Cancer Detection and Early Diagnosis. IEEE Access 2020, 8, 96946–96954. [Google Scholar] [CrossRef]
- Aslan, M.F. A Hybrid End-to-End Learning Approach for Breast Cancer Diagnosis: Convolutional BiLSTM Classification. Comput. Electr. Eng. 2023, 105, 108562. [Google Scholar] [CrossRef]
- Saha, M.; Chakraborty, C. Her2Net: A Deep Framework for Semantic Segmentation and Classification of Cell Membranes and Nuclei in Breast Cancer Evaluation. IEEE Trans. Image Process. 2018, 27, 2189–2199. [Google Scholar] [CrossRef]
- Yao, H.; Zhang, X.; Zhou, X.; Liu, S. Parallel Structure Deep Neural Network Using CNN and RNN with an Attention Mechanism for Breast Cancer Histology Image Classification. Cancers 2019, 11, 1901. [Google Scholar] [CrossRef]
- Malebary, S.J.; Hashmi, A. Automated Breast Mass Classification System Using Deep Learning and Ensemble Learning in Digital Mammogram. IEEE Access 2021, 9, 55316–55326. [Google Scholar] [CrossRef]
- Duraisamy, S.; Emperumal, S. Computer-aided mammogram diagnosis system using deep learning convolutional fully complex-valued relaxation neural network classifier. IET Comput. Vis. 2017, 11, 656–662. [Google Scholar] [CrossRef]
- Patil, A.R.B.; Tripathi, G.; Rothe, J.; Gupta, D.; Chaudhari, N.; Rakesh, K.K. Deep Learning-Based Intelligent Diagnostics Framework For The Labeling Of Mammogram Image. South East. Eur. J. Public Health 2024, 909–921. [Google Scholar] [CrossRef]
- Ranjbarzadeh, R.; Saadi, E.; Hamzenejad, M. ME-CCNN: Multi-encoded images and a cascade convolutional neural network for fine-grained lesion segmentation in breast mammograms. Appl. Intell. 2023, 53, 10112–10123. [Google Scholar] [CrossRef]
- Begum, S.S.; Lakshmi, D.R. Combining optimal wavelet statistical texture and recurrent neural network for tumour detection and classification over MRI. Multimed. Tools Appl. 2020, 79, 14009–14030. [Google Scholar] [CrossRef]
- Kaddes, M.; Ayid, Y.M.; Elshewey, A.M.; Fouad, Y. Breast cancer classification based on hybrid CNN with LSTM model. Sci. Rep. 2025, 15, 4409. [Google Scholar] [CrossRef]
- Ramesh, S.; Sasikala, S.; Gomathi, S.; Geetha, V.; Anbumani, V. Segmentation and classification of breast cancer using novel deep learning architecture. Neural Comput. Appl. 2022, 34, 16533–16545. [Google Scholar] [CrossRef]
- Zeng, X.; Abdullah, N.; Sumari, P. Self-supervised learning framework application for medical image analysis: A review and summary. BioMed. Eng. OnLine 2024, 23, 107. [Google Scholar] [CrossRef] [PubMed]
- Chen, X.; Zhang, K.; Abdoli, N.; Gilley, P.W.; Wang, X.; Liu, H.; Zheng, B.; Qiu, Y. Transformers Improve Breast Cancer Diagnosis from Unregistered Multi-View Mammograms. Diagnostics 2022, 12, 1549. [Google Scholar] [CrossRef]
- Kassis, I.; Lederman, D.; Ben-Arie, G.; Giladi Rosenthal, M.; Shelef, I.; Zigel, Y. Detection of breast cancer in digital breast tomosynthesis with vision transformers. Sci. Rep. 2024, 14, 22149. [Google Scholar] [CrossRef]
- Mahoro, E.; Akhloufi, M.A. Breast cancer classification on thermograms using deep CNN and transformers. Quant. InfraRed Thermogr. J. 2024, 21, 30–49. [Google Scholar] [CrossRef]
- Khan, S.U.R.; Asif, S.; Bilal, O. Ensemble Architecture of Vision Transformer and CNNs for Breast Cancer Tumor Detection from Mammograms. Int. J. Imaging Syst. Technol. 2025, 35, e70090. [Google Scholar] [CrossRef]
- Chen, H.; Martel, A.L. Enhancing breast cancer detection on screening mammogram using self-supervised learning and a hybrid deep model of Swin Transformer and convolutional neural networks. J. Med. Imaging 2025, 12, S22007. [Google Scholar] [CrossRef]
- Abdallah, A.; Kasem, M.S.; Abdelhalim, I.; Alghamdi, N.S.; El-Baz, A. Improving BI-RADS mammographic classification with self-supervised vision transformers and cascade learning. IEEE Access 2025, 13, 135500–135514. [Google Scholar] [CrossRef]
- Sriwastawa, A.; Arul Jothi, J.A. Vision transformer and its variants for image classification in digital breast cancer histopathology: A comparative study. Multimed. Tools Appl. 2024, 83, 39731–39753. [Google Scholar] [CrossRef]
- Carriero, A.; Groenhoff, L.; Vologina, E.; Basile, P.; Albera, M. Deep Learning in Breast Cancer Imaging: State of the Art and Recent Advancements in Early 2024. Diagnostics 2024, 14, 848. [Google Scholar] [CrossRef]
- Isensee, F.; Jaeger, P.F.; Kohl, S.A.; Petersen, J.; Maier-Hein, K.H. nnU-Net: A self-configuring method for deep learning-based biomedical image segmentation. Nat. Methods 2021, 18, 203–211. [Google Scholar] [CrossRef]
- Ren, Z.; Zhang, Y.; Wang, S. Large foundation model for cancer segmentation. Technol. Cancer Res. Treat. 2024, 23, 1–3. [Google Scholar] [CrossRef]
- Ma, J.; He, Y.; Li, F.; Han, L.; You, C.; Wang, B. Segment anything in medical images. Nat. Commun. 2024, 15, 654. [Google Scholar] [CrossRef]
- Zhu, J.; Hamdi, A.; Qi, Y.; Jin, Y.; Wu, J. Medical sam 2: Segment medical images as video via segment anything model 2. arXiv 2024, arXiv:2408.00874. [Google Scholar] [CrossRef]
- Xu, T.; Hosseini, S.; Anderson, C.; Rinaldi, A.; Krishnan, R.G.; Martel, A.L.; Goubran, M. A generalizable 3D framework and model for self-supervised learning in medical imaging. npj Digit. Med. 2025, 8, 639. [Google Scholar] [CrossRef]
- Bian, Y.; Li, J.; Ye, C.; Jia, X.; Yang, Q. Artificial intelligence in medical imaging: From task-specific models to large-scale foundation models. Chin. Med J. 2025, 138, 651–663. [Google Scholar] [CrossRef]
- Tsochatzidis, L.; Costaridou, L.; Pratikakis, I. Deep Learning for Breast Cancer Diagnosis from Mammograms—A Comparative Study. J. Imaging 2019, 5, 37. [Google Scholar] [CrossRef] [PubMed]
- Sharma, S.; Mehra, R. Conventional Machine Learning and Deep Learning Approach for Multi-Classification of Breast Cancer Histopathology Images—A Comparative Insight. J. Digit. Imaging 2020, 33, 632–654. [Google Scholar] [CrossRef] [PubMed]
- Boumaraf, S.; Liu, X.; Wan, Y.; Zheng, Z.; Ferkous, C.; Ma, X.; Li, Z.; Bardou, D. Conventional Machine Learning versus Deep Learning for Magnification Dependent Histopathological Breast Cancer Image Classification: A Comparative Study with Visual Explanation. Diagnostics 2021, 11, 528. [Google Scholar] [CrossRef]
- Yu, Y.; Li, M.; Liu, L.; Li, Y.; Wang, J. Clinical big data and deep learning: Applications, challenges, and future outlooks. Big Data Min. Anal. 2019, 2, 288–305. [Google Scholar] [CrossRef]
- Roy, S.; Meena, T.; Lim, S.J. Demystifying supervised learning in healthcare 4.0: A new reality of transforming diagnostic medicine. Diagnostics 2022, 12, 2549. [Google Scholar] [CrossRef]
- Kumar, R.R.; Priyadarshi, R. Denoising and segmentation in medical image analysis: A comprehensive review on machine learning and deep learning approaches. Multimed. Tools Appl. 2025, 84, 10817–10875. [Google Scholar] [CrossRef]



















| Mucinous | Medullary | Tubular | Papillary Intraductal | |
|---|---|---|---|---|
| Shape | Lobulated, oval, round | Lobulated, oval, round | Spiculated | Non-mass-like enhancement with a segmental distribution |
| Margins | Smooth | Smooth | III-defined | |
| Kinetic curve | Type I | Type II or III | Type I | Type I |
| Inflammatory | Papillary Intracystic | Papillary Invasive | ||
| Shape | Irregular | Round, oval | Round, oval | |
| Margins | Irregular, spiculated | Smooth | Smooth | |
| Kinetic curve | Type III or II | Type III | Type III |
| Solid Nodule Characteristics | Positive Predictive Value |
|---|---|
| Speculation | 91.8 |
| Taller than wide | 81.2 |
| Angular margins | 67.5 |
| Shadowing | 64.9 |
| Branching pattern | 64.0 |
| Hypo echogenicity | 60.1 |
| Calcifications | 59.6 |
| Duct extension | 50.8 |
| Micro lobulations | 48.2 |
| Aspect | MRI | Mammogram | Ultrasound |
|---|---|---|---|
| Methods | Uses radio waves and a strong magnetic field to create detailed images | Uses specialised X-ray imaging to capture breast tissue for cancer detection | Uses high-frequency sound waves to create images of breast tissue |
| Resolution | High | High | Low |
| Cost | High | Low | Low |
| Clinical use | High-risk screening, investigating abnormalities | Routine screening for breast cancer in asymptomatic individuals | Used to investigate symptoms and characterise palpable lumps |
| Advantages | High sensitivity, no radiation exposure | Low cost, effective for early detection | Effective in dense breast tissue, no radiation exposure |
| Disadvantages | High cost, noisy environment, longer scan time | Discomfort during compression, radiation exposure, increased false positives in dense tissue | Operator-dependent, limited coverage of the whole breast |
| Full-Reference (FR) Methods | No-Reference (NR) Methods |
|---|---|
| PSNR | BRISQUE |
| Peak Signal-to-Noise Ratio; measures pixel-wise fidelity via log-scaled MSE. | Blind/Referenceless Image Spatial Quality Evaluator; models deviations from natural scene statistics in the spatial domain. |
| SSIM | DIIVINE |
| Structural Similarity Index; compares luminance, contrast and structure between test and reference. | Distortion Identification-based Image Verity and Integrity Evaluation; wavelet-domain NSS with distortion classification. |
| MS-SSIM | BLIINDS-II |
| Multiscale SSIM evaluates SSIM over multiple resolutions for scale-aware quality assessment. | Blind Image Integrity Notator using DCT Statistics; Bayesian modelling of DCT coefficient distributions. |
| IW-SSIM | Gradient Similarity |
| Information-Weighted SSIM: weights local SSIM scores by regional information content. | Compares gradient magnitude/orientation to an implicit edge model to detect blur and structural distortions. |
| FSIM/RFSIM | Feature-Based NR |
| Feature SIMilarity index; uses phase congruency and gradient features (Riesz-transform variant in RFSIM) to emphasise edge fidelity. | Extracts artefact-sensitive features (e.g., blockiness, noise, ringing) and uses regression to predict perceptual quality. |
| IFC/VIF | Task-Based Observer Models |
| Information Fidelity Criterion/Visual Information Fidelity; treats IQA as mutual-information preservation in a communication channel. | Models diagnostic detectability (e.g., Channelised Hotelling Observer) to assess quality based on task performance. |
| Metric | Formula | Description |
|---|---|---|
| Dice Similarity Coefficient (DSC) | Measures overlap between the prediction and the ground truth. | |
| Intersection-over-Union (IoU) | Ratio of intersection to union of predicted and true regions. | |
| Sensitivity (Recall) | Proportion of actual positives correctly identified. | |
| Specificity | Proportion of actual negatives correctly identified. | |
| Accuracy | Overall proportion of correctly classified pixels. | |
| Area Under ROC Curve (AUC) | Measure of separability between positive and negative classes. | |
| Cohen’s Kappa () | , | Agreement between prediction and ground truth beyond chance. |
| Average Hausdorff Distance (AHD) | , | Measures the boundary discrepancy between two contours. |
| Category | Merits | Demerits |
|---|---|---|
| Edge-based segmentation methods | Works well when the edge is prominent | Sensitive to noise |
| Easy to find the local edge orientation | Reduce overall contrast in mammograms | |
| Produce unsatisfactory results when it detects the fake and weak edges in mammograms | ||
| Not suitable for mammogram images having smooth edges | ||
| Threshold-based segmentation methods | Simple and easy to implement | It is not applicable if the tumour area ratio is unknown |
| Faster | Sensitive to noise in mammograms | |
| Inexpensive | Gives poor results when mammograms have low contrast | |
| Difficulties in fixing the threshold value if the number of regions increases | ||
| Not easy to process the mammogram whose histograms are nearly unimodal | ||
| Region-based segmentation methods | Connected regions are guaranteed | Causes over-segmentation if mammograms are noisy |
| Multiple criteria and give good results with less noise | Cannot distinguish the shading of the real mammograms | |
| Time-consuming due to the high resolution of mammograms | ||
| Not suitable for noisy mammograms | ||
| Seed points must be selected |
| Ref. | Year | Technique | Filter | Database | Evaluation Metric |
|---|---|---|---|---|---|
| [72] | 1999 | Adaptive and region growing | Gaussian | UMH | 98.0% accuracy |
| [78] | 2001 | Region growing | Kalman | DDSM | ROC: 93.0%, without adaptive: 86.0% |
| [79] | 2001 | Partial loss of region | Sobel | Japanese | 97.0% true positive |
| [80] | 2004 | Region growing | – | MIAS | 90.0% TPR, 1.3 FTR/image |
| [81] | 2006 | Contour searching | – | MAGIC-5 | ROC: 85.6 ± 0.8% |
| [82] | 2006 | Morphological algorithm | Median | MIAS | 95.0% detection rate |
| [83] | 2010 | Watershed | Morphological | DDSM | Mean ± SD = 0.93 ± 0.03 |
| [75] | 2012 | Region growing | Contrast | MIAS | 94.59% sensitivity, 3.90% false positive |
| [84] | 2012 | Morphological | Median | MIAS | 95.0% detection rate |
| [85] | 2012 | Region growing | Adaptive | DDSM | 97.2% sensitivity, 1.83% false positive |
| [74] | 2012 | Seed point selection | Math. Morphology | NCSM | 98.0% accuracy |
| [86] | 2013 | Morphological gradient watershed | Adaptive median | MIAS & NMR | MIAS: 95.3%, NMR: 94.0% |
| [71] | 2013 | Otsu | Morphological | DEMS | 95.06% accuracy |
| [86] | 2014 | Marker-controlled watershed | Sobel | MIAS | 90.83% detection, ROC: 91.3% |
| [76] | 2014 | Wavelet + GA | Wiener | MIAS & DDSM | 79.2 ± 8% (mean ± SD) |
| [87] | 2014 | Watershed transformation | – | MSKE | Sensitivity: 90.47%, Specificity: 75.0%, Accuracy: 84.85% |
| [88] | 2015 | Watershed | Median | Mini-MIAS | 96.18% accuracy |
| Ref. | Year | Technique | Filter | Database | Evaluation Metric |
|---|---|---|---|---|---|
| [89] | 2001 | Histogram thresholding | Morphological | DDSM | 96.0% detection rate, 90.0% accuracy |
| [90] | 2001 | Kittler’s optimal thresholding | – | BCCCF | 92.0–95.0% Spearman, 6.9% avg. density |
| [91] | 2009 | Otsu + K-means clustering | CLAHE | MIAS | 85.0% accuracy, 70.0% sensitivity |
| [92] | 2011 | Adaptive global + local threshold | Meteorological | MIAS | 91.3% sensitivity, 0.71% false positive |
| [93] | 2012 | Otsu thresholding | Morphological | MIAS | ME1: 1.7188, ME2: 0.0083, MHD: 0.8702 |
| [94] | 2012 | Histogram + edge detection | Gaussian | MIAS & EPIC | MIAS: 98.8%, EPIC: 91.5% |
| [95] | 2013 | Otsu | Median | MIAS | – |
| [96] | 2014 | Otsu | Median | MIAS | 92.86% accuracy, 4.97% error rate |
| [97] | 2015 | Threshold + evolutionary | Average | DDSM | 95.2% accuracy |
| [98] | 2016 | Otsu | Median | MIAS | 96.55% accuracy, 96.97% sensitivity, 96.29% specificity |
| [99] | 2016 | Morphological threshold | Median | MIAS | 94.54% accuracy, 5.45% false ID |
| Ref. | Year | Technique | Filter | Database | Evaluation Metric |
|---|---|---|---|---|---|
| [100] | 2004 | Edge detection | Median | MIAS | 83.9% accuracy |
| [101] | 2011 | Active contour | Binary homogeneity | MIAS | 99.6% CM, 98.7% CR, 98.3% quality |
| [102] | 2012 | Sobel, Prewitt, Laplacian | Adobe Photoshop | NCSM | 79.0% (Sobel), 72.0% (Prewitt), 71.0% (Laplacian) |
| [103] | 2014 | Energy minimization + contour | – | MIAS | 90.0% accuracy, 92.27% precision |
| [104] | 2015 | Dynamic graph cut | – | MIAS + DDSM | 98.88% sens., 98.89% spec., 93.0% (neg. values) |
| [105] | 2016 | Edge detection | 2-D | MIAS | 92.5% accuracy, 93.0% sensitivity, 85.0% specificity |
| Ref. | Year | Technique | Filter | Database | Evaluation Metric |
|---|---|---|---|---|---|
| [115] | 2014 | Geodesic Active Contours (GAC) | SRAD | – | – |
| [116] | 2015 | Frequency-domain | Gaussian 2-D + Adaptive Z-shaped function | 184 BUS images | APR: 99.39%, ARR: 29.29% |
| [117] | 2015 | Robust Graph-Based (RGB) + Active Contour Model (ACM) | Total Variation (TV) | 46 BUS images | Sensitivity: 94.50%, Accuracy: 95.42% |
| [118] | 2015 | Support Vector Machine (SVM) + AdaBoost | Bandpass + non-linear | – | Precision rate 89.3% |
| [110] | 2016 | Watershed | Morphological + 3D Sobel | 21 cases of whole breast ultrasound | Accuracy: 85.7% |
| [119] | 2018 | Exploding Seeds Method (ESM) + Distance Regularized Level Set Evolution (DRLSE) | Gaussian | 180 BUS images | Accuracy: 99.10%, Sensitivity: 95.76% |
| [120] | 2019 | GLCM + Morphological + Histogram | Median | 250 BUS images | – |
| [121] | 2020 | Walking Particle | Canny Edge + Histogram | 400 BUS images | Accuracy: 97.12%, Sensitivity: 96.30% |
| [122] | 2020 | Superpixel-based Graph Cut + Fuzzy C-Means | Anisotropic Diffusion | 110 BUS images | Accuracy: 98% |
| [123] | 2020 | Simple Linear Iterative Clustering (SLIC) | Histogram + Bilateral + Pyramid mean shift | 320 BUS images | F1-score: 89.87 ± 4.05% |
| Study | Year | Modality | Model/Framework | Key Results |
|---|---|---|---|---|
| Castiglioni et al. [126] | 2021 | Multi-modal | U-Net family (U-Net, 3D U-Net, Attention U-Net) | - |
| Suzuki [127] | 2017 | Multi-modal | Deep CNNs vs. classical ML/MTANN comparison | - |
| Lundervold [128] | 2019 | MRI | CNN variants (U-Net, V-Net, QSMnet) across workflow | - |
| Raghu et al. [129] | 2020 | Medical imaging (general) | Transfer learning analysis (e.g., ResNet, VGG) | - |
| Wang et al. [130] | 2021 | Mammography, Ultrasound, MRI | Fine-tuned ResNet-50, InceptionV3 for breast image classification | High sensitivity/specificity reported |
| Ben et al. [131] | 2024 | Breast MRI (DCE-MRI implied) | CNN-based automated lesion segmentation (vs. SVM+wavelets) | - |
| Rouhi et al. [137] | 2015 | Mammography | Region-growing + Cellular Neural Network + Genetic Algorithm feature selection | Accuracy = 96.47% |
| Chiao et al. [133] | 2019 | Ultrasound | Mask R-CNN (detection + segmentation + classification) | , Accuracy = 85% |
| Singh et al. [135] | 2019 | Mammography | cGAN-generated mass masks + shape-aware CNN | Dice = 0.94, IoU = 0.87, Shape accuracy = 80% |
| El Adoui et al. [136] | 2019 | DCE-MRI | U-Net vs. SegNet segmentation comparison | Mean IoU = 76.14% (U-Net) vs. 68.88% (SegNet) |
| Abdelhafiz et al. [139] | 2020 | Mammography | U-Net for automated mass segmentation | Dice = 0.951, IoU = 0.909 |
| Nawaz et al. [140] | 2018 | Histopathology | Fine-tuned DenseNet for subtype classification | Accuracy = 95.4% |
| Zuluaga-Gomez et al. [138] | 2021 | Thermography | Custom CNN with aggressive augmentation | Accuracy = 92% |
| Salama & Aly [134] | 2021 | Mammography (DDSM) | Modified U-Net + InceptionV3 end-to-end pipeline | Accuracy = 98.87%, AUC |
| Hossain et al. [132] | 2023 | Ultrasound | RKO-UNet + spatial/channel self-attention + CNN classifier | Accuracy = 98.41% |
| Tsochatzidis et al. [141] | 2021 | Mammography (DDSM/CBIS-DDSM) | ResNet-50 + segmentation mask concatenation + spatially-aware loss | AUC |
| Heenaye-Mamode Khan et al. [142] | 2021 | Mammography | ResNet-50 + adaptive learning-rate strategy | Accuracy = 81.5% → 88% |
| Islam et al. [144] | 2024 | Ultrasound | U-Net + Ensemble CNN classifier (MobileNet + Xception) + Grad-CAM | - |
| Madhu et al. [145] | 2024 | Ultrasound (implied) | UCapsNet (Enhanced U-Net + Capsule classifier) | - |
| Aumente-Maestro et al. [143] | 2025 | Ultrasound (BUSI discussed) | Multi-task segmentation + classification + dataset integrity analysis | - |
| Study | Year | Model/Framework | Key Results |
|---|---|---|---|
| Chen et al. [163] | 2022 | Multi-view Vision Transformer (MVT) with local (intra-view) and global (inter-view) transformer blocks for four-view mammograms | AUC = 0.818; outperforming multi-view CNN baseline AUC = 0.784 |
| Kassis et al. [164] | 2024 | Swin Transformer for DBT tumour detection with slice-level processing and cross-slice contextual reasoning | AUC = 0.934 (high-resolution setting); outperforming ResNet101 and vanilla ViT |
| Mahoro & Akhloufi [165] | 2024 | TransUNet-based segmentation + downstream classification pipeline for breast thermography (background removal prior to classification) | Accuracy > 97% (healthy vs. sick vs. uncertain classification) |
| Khan et al. [166] | 2025 | Hybrid/ensemble framework combining ViT-L16 attention representations with ResNet50 and EfficientNetB1 using ProDense block and stack-ensemble strategy | Accuracy = 98.08% on INbreast dataset |
| Chen et al. [167] | 2025 | PatchCascade-ViT: self-supervised Vision Transformer + cascade learning for BI-RADS mammography classification | - |
| Abdallah et al. [168] | 2025 | HybMNet: hybrid CNN + Swin Transformer components with self-supervised pretraining for mammography classification | - |
| Sriwastawa et al. [169] | 2024 | Comparative benchmarking of transformer architectures for breast histopathology classification (ViT, PiT, CvT, CrossFormer, CrossViT, NesT, MaxViT, SepViT) | - |
| Carriero et al. [170] | 2024 | Review synthesis of deep learning trends in breast imaging (emphasis on vision transformers, deployment barriers) | - |
| Modality | Common Datasets | Evaluation Metrics | Dataset Assessment |
|---|---|---|---|
| Mammography | DDSM, CBIS-DDSM, INbreast, MIAS | Accuracy, Sensitivity, Specificity, AUC, Dice, IoU | Public and widely used, enabling benchmarking; however, some are small (MIAS) and imbalanced. |
| Ultrasound | BUSI, institutional datasets | Accuracy, F1-score, Sensitivity, Specificity, Dice | Useful for lesion detection, but limited size and diversity; high variability across institutions. |
| MRI | Institutional DCE-MRI cohorts, small public sets | Dice, IoU, AHD, AUC | High-resolution data, but scarce public datasets; single-institution bias reduces generalisability. |
| Histopathology | BreakHis, BACH2018, Bioimaging2015 | Accuracy, Precision, Recall, F1-score, AUC | Large number of images and magnifications; strong benchmarks, though annotation variability exists. |
| Other (Thermal, DBT) | Institutional thermal datasets, DBT cohorts | Accuracy, AUC, mAP | Emerging modalities; datasets are small and lack standardisation, limiting robustness. |
| Aspect | Classical Methods | Deep Learning Methods | Trade-Off |
|---|---|---|---|
| Feature Basis | Handcrafted features (thresholds, edges, textures, wavelets) | Automatically learned features (CNNs, RNNs, Transformers) | Interpretability vs. automation |
| Segmentation | Thresholding, region growing, watershed, active contours | U-Net, Mask R-CNN, cGANs, CNN–Transformer hybrids | Simplicity vs. precision |
| Classification | k-NN, SVM, LDA trained on handcrafted features | CNNs (ResNet, Inception), CNN–RNN hybrids, Transformers | Low data needs vs. high accuracy |
| Performance | Accuracy: 75–93%, Dice ≤ 0.94 | Accuracy: 95–99%, Dice ≥ 0.90, AUC up to 0.98 | Moderate accuracy vs. state-of-the-art |
| Data Needs | Small datasets are sufficient for training | Require large annotated datasets | Resource-efficiency vs. scalability |
| Computational Cost | Low; feasible on basic hardware | High; requires GPUs and large memory | Feasibility vs. performance |
| Interpretability | Transparent and clinician-friendly | Black-box, difficult to explain | Trust vs. complexity |
| Generalisation | Limited cross-dataset transferability | Strong adaptability, but domain-shift sensitive | Stability vs. adaptability |
Disclaimer/Publisher’s Note: The statements, opinions and data contained in all publications are solely those of the individual author(s) and contributor(s) and not of MDPI and/or the editor(s). MDPI and/or the editor(s) disclaim responsibility for any injury to people or property resulting from any ideas, methods, instructions or products referred to in the content. |
© 2026 by the authors. Licensee MDPI, Basel, Switzerland. This article is an open access article distributed under the terms and conditions of the Creative Commons Attribution (CC BY) license.
Share and Cite
Jin, W.; Asli, B.H.S. Advances in Medical Image Processing for Early Breast Cancer Detection: Classical Techniques and Deep Learning Perspectives. Electronics 2026, 15, 790. https://doi.org/10.3390/electronics15040790
Jin W, Asli BHS. Advances in Medical Image Processing for Early Breast Cancer Detection: Classical Techniques and Deep Learning Perspectives. Electronics. 2026; 15(4):790. https://doi.org/10.3390/electronics15040790
Chicago/Turabian StyleJin, Wenxian, and Barmak Honarvar Shakibaei Asli. 2026. "Advances in Medical Image Processing for Early Breast Cancer Detection: Classical Techniques and Deep Learning Perspectives" Electronics 15, no. 4: 790. https://doi.org/10.3390/electronics15040790
APA StyleJin, W., & Asli, B. H. S. (2026). Advances in Medical Image Processing for Early Breast Cancer Detection: Classical Techniques and Deep Learning Perspectives. Electronics, 15(4), 790. https://doi.org/10.3390/electronics15040790

