Coordinated Power Control Strategy for PEDF Systems Based on Consensus Protocol
Abstract
1. Introduction
- A collaborative control scheme integrating distributed consensus control and demand-side response (DSR) is proposed, achieving fully distributed voltage regulation without central controllers, thereby eliminating single-point-of-failure risks.
- A dynamic weight allocation mechanism considering both topological priority and system stress level is designed, enabling adaptive power distribution based on real-time capabilities and network positions.
- An active damping mechanism for flexible loads is developed to counteract the negative impedance effect of CPLs, effectively enhancing DC bus voltage stability.
- A partial mesh communication topology is adopted and validated, providing faster consensus convergence and higher reliability compared with conventional ring topologies.
2. PEDF System
3. Partial Mesh Topology
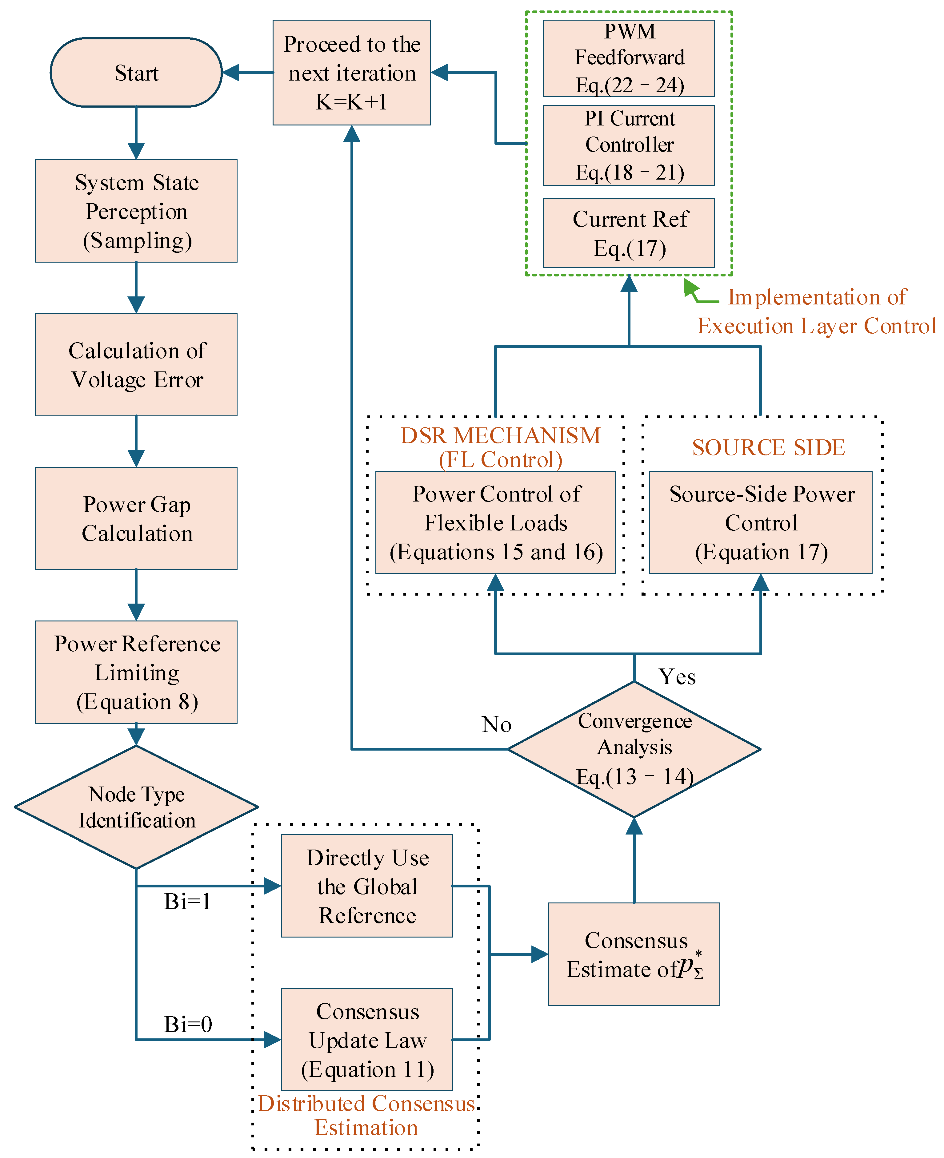
4. Model Construction Based on Consensus Protocol Algorithm
4.1. Power Balance Modeling of Islanded PEDF Systems
4.2. Distributed Consensus Estimation Design for Power Deficit
4.3. Perception-Based Dynamic Weight Design
4.4. Active Damping Mechanism Design for Flexible Loads
4.5. Execution Layer Control Implementation
5. Results
5.1. Simulation Parameters and Operating Condition Design
5.2. Communication Topology Verification
5.3. Coordinated Control and Power Verification
5.4. Simulation Result Analysis
5.4.1. Dynamic Characteristics of Power Allocation
5.4.2. Bus Voltage Stability Verification
6. Discussion
7. Conclusions
- (a).
- Consensus convergence: Network-wide power deficit estimation converges within 0.05 s, with steady-state error controlled within 0.1%.
- (b).
- Voltage regulation: Bus voltage deviation remains below 2% under compound disturbances, compared to 3–5% for conventional droop control.
- (c).
- Dynamic response: Voltage recovery time is less than 0.1 s, representing a 50–70% improvement over conventional methods (0.2–0.3 s).
- (d).
- Damping enhancement: The FL active damping mechanism increases the system damping ratio from 0.2 to 0.8, reducing voltage overshoot by 70%.
- (e).
- Power allocation: The distributed consensus algorithm achieves accurate power sharing with allocation errors converging to zero within 0.05 s.
Author Contributions
Funding
Data Availability Statement
Conflicts of Interest
References
- Wang, L. The “15th Five-Year Plan” enters a critical period, construction of new power system accelerates and tackles challenges. Economic Information Daily, 30 September 2025. sect. 003. [CrossRef]
- Sun, B.; Li, Y.; Zeng, Y.; Chen, J.; Shi, J. Optimization planning method of distributed generation based on steady-state security region of distribution network. Energy Rep. 2022, 8, 4209–4222. [Google Scholar] [CrossRef]
- Lu, Q.; Zeng, H.; Yin, L. Distributed multi-objective fast convergent heuristic algorithm for novel power systems dispatch. Appl. Soft Comput 2026, 186, 114294. [Google Scholar] [CrossRef]
- Li, H.; Zhang, H.; Zhang, J.; Wu, Q.; Wong, C.K. A frequency-secured planning method for integrated electricity-heat microgrids with virtual inertia suppliers. Appl. Energy 2025, 377, 124540. [Google Scholar] [CrossRef]
- Li, Y.M.; Li, Y.T.; Hao, B.; Luo, C.Y. Analysis of key technologies for building photovoltaic-storage DC flexible power distribution and consumption systems under the background of low-carbon development. Distrib. Util. 2021, 38, 32–38. [Google Scholar] [CrossRef]
- Ding, F.C. Research on Power Distribution Control Technology of Distributed Energy Storage Battery System for DC Microgrid. Master’s Thesis, University of Electronic Science and Technology of China, Chengdu, China, 2025. [Google Scholar] [CrossRef]
- Xie, X.G.; Wu, C.Q.; Dong, H.J. Research on control and energy management strategy of photovoltaic DC microgrid. J. Hangzhou Dianzi Univ. (Nat. Sci.) 2019, 39, 62–68. [Google Scholar] [CrossRef]
- He, L.; Li, Y.; Cao, Y.J.; Wang, W.Y. Flexible voltage control strategy for DC distribution network considering distributed energy storage participation. Trans. China Electrotech. Soc. 2017, 32, 101–110. [Google Scholar] [CrossRef]
- Li, S.J.; Liu, X.H.; Guan, B.W.; Zhang, T.; Wang, C.J.; Cai, Q. Research on energy optimization control strategy of photovoltaic-storage DC flexible system for office buildings based on DC bus voltage. Build. Sci. 2025, 41, 113–123. [Google Scholar] [CrossRef]
- Peng, C.H.; Zhang, H.Q.; Sun, H.J.; Lu, H.Y. Optimal scheduling of multi-photovoltaic-storage DC flexible systems based on delay-aware multi-agent deep reinforcement learning. Trans. China Electrotech. Soc. 2025; in press. [Google Scholar] [CrossRef]
- Sahoo, S.; Mishra, S. A distributed finite-time secondary average voltage regulation and current sharing controller for DC microgrids. IEEE Trans. Smart Grid 2019, 10, 282–292. [Google Scholar] [CrossRef]
- Nasirian, V.; Davoudi, A.; Lewis, F.L.; Guerrero, J.M. Distributed adaptive droop control for DC distribution systems. IEEE Trans. Energy Convers. 2014, 29, 944–956. [Google Scholar] [CrossRef]
- Mudaliyar, S.; Duggal, B.; Mishra, S. Distributed Tie-line Power Flow Control of Autonomous DC Microgrid Clusters. IEEE Trans. Power Electron. 2020, 35, 11250–11266. [Google Scholar] [CrossRef]
- Zaery, M.; Wang, P.; Wang, W.; Xu, D. Distributed Global Economical Load Sharing for a Cluster of DC Microgrids. IEEE Trans. Power Syst. 2020, 35, 3410–3420. [Google Scholar] [CrossRef]
- Hu, J.; Duan, J.; Ma, H.; Chow, M.-Y. Distributed Adaptive Droop Control for Optimal Power Dispatch in DC Microgrid. IEEE Trans. Ind. Electron. 2018, 65, 778–789. [Google Scholar] [CrossRef]
- Wang, B.Z. Research on Building Power Distribution System and Scheduling Strategy Based on Photovoltaic-Storage DC Flexible Technology. Master’s Thesis, Beijing University of Civil Engineering and Architecture, Beijing, China, 2023. [Google Scholar] [CrossRef]
- Sun, F.Z. Research on Optimal Operation of Flexible Distribution Network with High Proportion of Distributed Renewable Energy. Ph.D. Thesis, Zhejiang University, Hangzhou, China, 2021. [Google Scholar] [CrossRef]
- Hou, E.Z. Release of “Annual Research Report on Building Energy Efficiency Development in China 2022 (Public Building Special Issue)”. Build. Energy Effic. 2022, 50, 146. [Google Scholar] [CrossRef]
- Liang, J.; Yin, L.; Xin, Y.; Li, S.; Zhao, Y.; Song, T. Short-term photovoltaic power prediction based on CEEMDAN-PE and BiLSTM neural network. Electr. Power Syst. Res. 2025, 246, 111706. [Google Scholar] [CrossRef]
- Meng, T.; Lin, Z.; Shamash, Y.A. Distributed Cooperative Control of Battery Energy Storage Systems in DC Microgrids. In Proceedings of the American Control Conference 2021, New Orleans, LA, USA, 25–28 May 2021; pp. 4735–4740. [Google Scholar] [CrossRef]
- Meng, L.; Yang, X.; Zhu, J.; Wang, X.; Meng, X. Network partition and distributed voltage coordination control strategy of active distribution network system considering photovoltaic uncertainty. Appl. Energy 2024, 362, 122846. [Google Scholar] [CrossRef]
- Xiao, C.; Ding, M.; Sun, L.; Chung, C.Y. Network Partition-Based Two-Layer Optimal Scheduling for Active Distribution Networks With Multiple Stakeholders. IEEE Trans. Ind. Inform. 2021, 17, 5948–5960. [Google Scholar] [CrossRef]
- Liu, G.; Liang, H.; Wang, R.; Sui, Z.; Sun, Q. Adaptive Event-Triggered Output Feedback Control for Nonlinear Multiagent Systems Using Output Information Only. IEEE Trans. Syst. Man Cybern. Syst. 2025, 55, 7639–7650. [Google Scholar] [CrossRef]
- Xie, Z.; Wu, Z. Output-constrained Distributed Cooperative Control Based on Dynamic Event-triggered Average Consensus for DC Microgrid Clusters. CSEE J. Power Energy Syst. 2025, 11, 2360–2372. [Google Scholar] [CrossRef]
- Liu, G.; Sun, Q.; Su, H.; Wang, M. Adaptive Cooperative Fault-Tolerant Control for Output-Constrained Nonlinear Multi-Agent Systems Under Stochastic FDI Attacks. IEEE Trans. Circuits Syst. I Regul. Pap. 2025, 72, 6025–6036. [Google Scholar] [CrossRef]
- Fan, S.; Fu, Y.-K.; Liu, Y.; Deng, C. Round-Robin-Based Cooperative Resilient Control for AC/DC MG Under FDI Attacks. IEEE Trans. Ind. Electron. 2025, 72, 8419–8428. [Google Scholar] [CrossRef]










| Characteristics | Ring Topology | Partial Mesh Topology |
|---|---|---|
| Communication Delay | Hop-by-hop forwarding; max. N/2 nodes traversed | Multiple paths between nodes; shorter average path length; faster propagation. |
| Reliability | Link failure can be bypassed; node failure causes ring disruption. | Multiple redundant paths available; single or multiple failures minimally affect connectivity. |
| Parameter | Symbol | Title 3 |
|---|---|---|
| Rated DC bus voltage | Vref/V | 750 |
| Bus capacitance | Cbus/μF | 1000 |
| Rated PV power | PPV/kW | 20 |
| ESS capacity | EBat/kWh | 50 |
| Charging/discharging efficiency | ƞ/% | 90 |
| FL power regulation range | PEL/kW | 0–10 |
| CPL power | PCPL/kW | 5 |
| Node | Grid Division (t = 0.3 s) | Grid Division (t = 0.6 s) |
|---|---|---|
| BDC1 (PV) | 0.5 | 0.3 |
| BDC2 (Bat) | 0.75 | 1 |
| UDC1 (FL1) | 0.75 | 0.17 |
| UDC2 (FL2) | 0 | 0.32 |
| UDC3 (CPL) | 0.75 | 0.75 |
| DC/AC | 0.5 | 0.5 |
| Method | Architecture | Voltage Deviation | Recovery Time | CPL Damping | Ref. |
|---|---|---|---|---|---|
| Conventional Droop | Decentralized | 3–5% | 0.2–0.3 s | No | [10,11] |
| Centralized MPC | Centralized | 1–2% | 0.1–0.15 s | No | [5,6] |
| Distributed Consensus | Distributed | 2–3% | 0.15–0.2 s | No | [12,13] |
| Adaptive Droop | Decentralized | 2–4% | 0.15–0.25 s | Partial | [14] |
| Proposed Method | Fully Distributed | <2% | <0.1 s | Yes |
Disclaimer/Publisher’s Note: The statements, opinions and data contained in all publications are solely those of the individual author(s) and contributor(s) and not of MDPI and/or the editor(s). MDPI and/or the editor(s) disclaim responsibility for any injury to people or property resulting from any ideas, methods, instructions or products referred to in the content. |
© 2026 by the authors. Licensee MDPI, Basel, Switzerland. This article is an open access article distributed under the terms and conditions of the Creative Commons Attribution (CC BY) license.
Share and Cite
Chang, H.; Wang, W.; Yan, S.; Liu, Z.; Zhang, M. Coordinated Power Control Strategy for PEDF Systems Based on Consensus Protocol. Electronics 2026, 15, 618. https://doi.org/10.3390/electronics15030618
Chang H, Wang W, Yan S, Liu Z, Zhang M. Coordinated Power Control Strategy for PEDF Systems Based on Consensus Protocol. Electronics. 2026; 15(3):618. https://doi.org/10.3390/electronics15030618
Chicago/Turabian StyleChang, Haoyu, Weiqing Wang, Sizhe Yan, Zhenhu Liu, and Menglin Zhang. 2026. "Coordinated Power Control Strategy for PEDF Systems Based on Consensus Protocol" Electronics 15, no. 3: 618. https://doi.org/10.3390/electronics15030618
APA StyleChang, H., Wang, W., Yan, S., Liu, Z., & Zhang, M. (2026). Coordinated Power Control Strategy for PEDF Systems Based on Consensus Protocol. Electronics, 15(3), 618. https://doi.org/10.3390/electronics15030618

