An Efficient Simplified SPAD Timing Jitter Model in Verilog-A for Circuit Simulation
Abstract
1. Introduction
2. Simplified Timing Jitter Model
2.1. The Structure and Principle of SPAD
2.2. Modeling of Response Time
- Only the absorption region is capable of absorbing photons.
- The quantum efficiency of the absorption region is assumed to be 100%, meaning that each photon generates one electron–hole pair.
- Only the multiplication region can perform avalanche multiplication, and the probability of avalanche events occurring is 100%.
- The avalanche multiplication process is assumed to occur instantaneously within an extremely short period of time.
- Carriers are generated at a location in the absorption region and are injected into the multiplication region.
- Within the multiplication region, carriers are accelerated by the strong electric field, gradually gathering momentum until they trigger the first avalanche ionization at a location.
- Carriers continuously perform avalanche multiplication, generating a sufficiently large current and exiting the multiplication region under the influence of the built-in electric field.
2.2.1. Absorption Region Transit Time
2.2.2. Momentum Accumulation Time
2.2.3. Multiplication Region Transit Time
2.2.4. Response Time Correction
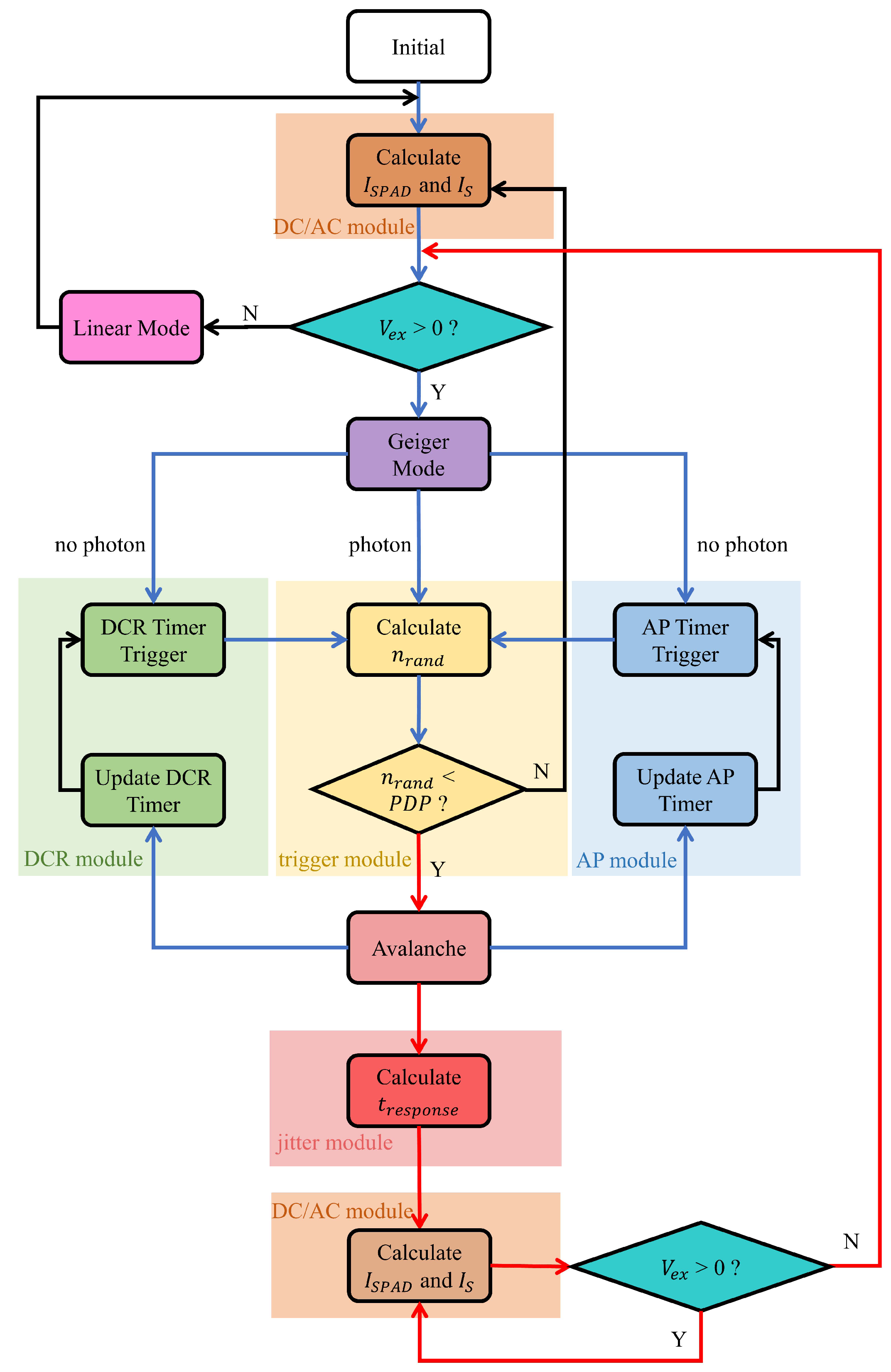
3. Verilog-A HDL Implementation
3.1. Jitter Module
3.2. SPAD Circuit Simulation Model
4. Simulation and Verification
4.1. Measurement Platform and Simulation Parameters
4.2. Results and Discussion
5. Conclusions
Author Contributions
Funding
Data Availability Statement
Conflicts of Interest
Abbreviations
| SPAD | Single-photon avalanche diode |
| APD | Avalanche photo diode |
| DCR | Dark count rate |
| AP | After-pulse |
| FWHM | Full width at half maximum |
| PDP | Photon detection probability |
References
- Kumagai, O.; Ohmachi, J.; Matsumura, M.; Yagi, S.; Tayu, K.; Amagawa, K.; Matsukawa, T.; Ozawa, O.; Hirono, D.; Shinozuka, Y.; et al. 7.3 A 189 × 600 back-illuminated stacked SPAD direct time-of-flight depth sensor for automotive LiDAR systems. In Proceedings of the 2021 IEEE International Solid-State Circuits Conference (ISSCC), San Francisco, CA, USA, 13–22 February 2021; Volume 64, pp. 110–112. [Google Scholar]
- Dalla Mora, A.; Tosi, A.; Tisa, S.; Zappa, F. Single-photon avalanche diode model for circuit simulations. IEEE Photonics Technol. Lett. 2007, 19, 1922–1924. [Google Scholar] [CrossRef]
- Tang, Y.; Wang, R.; Yang, X.; He, T.; Liu, Y.; Zhao, M. High crosstalk suppression in InGaAs/InP single-photon avalanche diode arrays by carrier extraction structure. Nat. Commun. 2024, 15, 593. [Google Scholar] [CrossRef]
- Qiao, K.; Chang, Y.; Xu, Z.; Yin, F.; Liu, L.; Wang, J.; Su, C.; Xu, L.; Fang, M.; Liu, C.; et al. Analysis of InGaAs/InP Single Photon Avalanche Diodes with Multiplication Width in Sub-Micron. IEEE J. Quantum Electron. 2024, 60, 1–7. [Google Scholar] [CrossRef]
- Qian, X.; Jiang, W.; Elsharabasy, A.; Deen, M.J. Modeling for single-photon avalanche diodes: State-of-the-art and research challenges. Sensors 2023, 23, 3412. [Google Scholar] [CrossRef] [PubMed]
- Xie, S.; Liu, J.; Zhang, F. An accurate circuit model for the statistical behavior of InP/InGaAs SPAD. Electronics 2020, 9, 2059. [Google Scholar] [CrossRef]
- Helleboid, R.; Rideau, D.; Grebot, J.; Nicholson, I.; Moussy, N.; Saxod, O.; Saint-Martin, J.; Pala, M.; Dollfus, P. Modeling of SPAD avalanche breakdown probability and jitter tail with field lines. Solid-State Electron. 2022, 194, 108376. [Google Scholar] [CrossRef]
- Xie, S.; Li, H.; Ahmed, J.; Huffaker, D.L. 3D Simple Monte Carlo Statistical Model for GaAs Nanowire Single Photon Avalanche Diode. IEEE Photonics J. 2020, 12, 1–8. [Google Scholar] [CrossRef]
- Helleboid, R.; Rideau, D.; Nicholson, I.; Grebot, J.; Mamdy, B.; Mugny, G.; Basset, M.; Agnew, M.; Golanski, D.; Pellegrini, S.; et al. A Fokker–Planck-based Monte Carlo method for electronic transport and avalanche simulation in single-photon avalanche diodes. J. Phys. D Appl. Phys. 2022, 55, 505102. [Google Scholar] [CrossRef]
- Liu, Y.; Zhao, Y.; Hu, J.; Ma, R.; Zhu, Z. An Efficient and Comprehensive Timing Jitter Model for Single Photon Avalanche Diodes. IEEE Trans. Electron Devices 2024, 71, 6116–6123. [Google Scholar] [CrossRef]
- Ingargiola, A.; Assanelli, M.; Gallivanoni, A.; Rech, I.; Ghioni, M.; Cova, S. Avalanche buildup and propagation effects on photon-timing jitter in Si-SPAD with non-uniform electric field. In Proceedings of the Advanced Photon Counting Techniques III; SPIE: Orlando, FL, USA, 2009; Volume 7320, pp. 103–114. [Google Scholar]
- Sun, F.; Xu, Y.; Wu, Z.; Zhang, J. A simple analytic modeling method for SPAD timing jitter prediction. IEEE J. Electron Devices Soc. 2019, 7, 261–267. [Google Scholar] [CrossRef]
- Helleboid, R.; Rideau, D.; Grebot, J.; Nicholson, I.; Moussy, N.; Saxod, O.; Basset, M.; Zimmer, A.; Mamdy, B.; Golanski, D.; et al. Comprehensive modeling and characterization of photon detection efficiency and jitter tail in advanced SPAD devices. IEEE J. Electron Devices Soc. 2022, 10, 584–592. [Google Scholar] [CrossRef]
- Eyvazi, K.; Karami, M.A. SPAD timing jitter modeling using Fourier series. Opt. Appl. 2023, 53, 239–248. [Google Scholar] [CrossRef]
- Liu, Y.; Fan, R.; Zhao, Y.; Hu, J.; Ma, R.; Zhu, Z. A Junction-Optimized SPAD with 50.6% peak PDP and 0.64 cps/μm2 DCR at 2 V Excess Bias Voltage in 130 nm CMOS. IEEE Electron Device Lett. 2024, 45, 308–311. [Google Scholar] [CrossRef]
- Hernandez, Q.; Gutierrez, D.; Jarabo, A. A Computational Model of a Single-Photon Avalanche Diode Sensor for Transient Imaging. arXiv 2017, arXiv:1703.02635. [Google Scholar] [CrossRef]
- Spinelli, A.; Lacaita, A.L. Physics and numerical simulation of single photon avalanche diodes. IEEE Trans. Electron Devices 1997, 44, 1931–1943. [Google Scholar] [CrossRef]
- Novarese, M.; Romero-Garcia, S.; Bovington, J.; Gioannini, M. Dynamics of free carrier absorption and refractive index dispersion in Si and Si/PolySi Microrings. IEEE Photonics Technol. Lett. 2023, 35, 450–453. [Google Scholar] [CrossRef]
- Shojaee, F.; Haddadifam, T.; Karami, M.A. Jitter modulation by photon wavelength variation in single-photon avalanche diodes (SPADs). Opt. Quantum Electron. 2021, 53, 397. [Google Scholar] [CrossRef]
- López-Martínez, J.M.; Carmona-Galán, R.; Rodríguez-Vázquez, Á. Photon-Detection Timing-Jitter Model in Verilog-A. In Proceedings of the 2020 IEEE International Symposium on Circuits and Systems (ISCAS), Seville, Spain, 12–14 October 2020; pp. 1–5. [Google Scholar]
- Dervić, A.; Hofbauer, M.; Goll, B.; Zimmermann, H. High slew-rate quadruple-voltage mixed-quenching active-resetting circuit for SPADs in 0.35-μm CMOS for increasing PDP. IEEE Solid-State Circuits Lett. 2020, 4, 18–21. [Google Scholar] [CrossRef]
- Deng, S.; Li, X.; Morrison, A.; Chen, M.; Deng, H.; Teng, C.; Liu, H.; Xu, R.; Cheng, Y.; Yuan, L. Design and analysis of a photon counting system using covered single-photon avalanche photodiode. IEEE Trans. Instrum. Meas. 2022, 71, 1–9. [Google Scholar] [CrossRef]
- Rideau, D.; Oussaiti, Y.; Grebot, J.; Helleboid, R.; Lopez, A.; Mugny, G.; Bourreau, E.; Golanski, D.; Mamdy, B.; Alause, H.W.; et al. Single photon avalanche diode with Monte Carlo simulations: PDE, jitter and quench probability. In Proceedings of the 2021 International Conference on Simulation of Semiconductor Processes and Devices (SISPAD), Dallas, TX, USA, 27–29 September 2021; pp. 293–296. [Google Scholar]
- Tan, S.; Ong, D.; Yow, H. Theoretical analysis of breakdown probabilities and jitter in single-photon avalanche diodes. J. Appl. Phys. 2007, 102, 044506. [Google Scholar] [CrossRef]
- Lin, L.; Liu, K.; Sloan, J. A noisy Monte Carlo algorithm. Phys. Rev. D 2000, 61, 074505. [Google Scholar] [CrossRef]
- Botts, C. An accept-reject algorithm for the positive multivariate normal distribution. Comput. Stat. 2013, 28, 1749–1773. [Google Scholar] [CrossRef][Green Version]








| Parameter | Symbol | Value |
|---|---|---|
| saturation current | A | |
| built-in voltage | 0.8 V | |
| breakdown voltage | or | 67 V |
| breakdown current | or | A |
| zero-bias junction capacitance | F | |
| sidewall zero-bias junction capacitance | 0 F | |
| absorption coefficient | /cm | |
| electron mobility | cm2/(V·s) | |
| hole mobility | cm2/(V·s) | |
| saturation drift velocity | cm/s | |
| absorption region width | cm | |
| multiplication region width | cm | |
| absorption region electric field | V/cm | |
| multiplication region electric field | V/cm | |
| 25.2%@5 V, 20.7% @ 4 V, | ||
| photon detection probability | PDP | 15.7%@3 V, 12.9% @ 2 V, |
| 10.1%@1 V, 9.4% @ 0.5 V |
| Reference | Year | Method * | Error | Computational Consumption | Compatible with Circuit Simulators |
|---|---|---|---|---|---|
| [8] | 2020 | 3D-MC | <9.7% | ∼20 h (Intel x64 CPU + 32 GB RAM) | No |
| [13] | 2022 | 1D Anal. + 3D Numer. | <23.5% | >20 min (32 CPUs) | No |
| [14] | 2023 | Fourier series + 2D Anal. | <16.4% | N.A. | No |
| [10] | 2024 | 1D-MC + 2D Numer. | <24.1% | N.A. | No |
| This work | 2025 | 1D Anal. + 1D Numer. | <14.8% | <2 min (Intel i5 8400 + 16 GB RAM) | Yes |
Disclaimer/Publisher’s Note: The statements, opinions and data contained in all publications are solely those of the individual author(s) and contributor(s) and not of MDPI and/or the editor(s). MDPI and/or the editor(s) disclaim responsibility for any injury to people or property resulting from any ideas, methods, instructions or products referred to in the content. |
© 2025 by the authors. Licensee MDPI, Basel, Switzerland. This article is an open access article distributed under the terms and conditions of the Creative Commons Attribution (CC BY) license (https://creativecommons.org/licenses/by/4.0/).
Share and Cite
Xu, L.; Chang, Y.; Liu, L.; Qiao, K.; Xu, Z.; Wang, J.; Su, C.; Liu, T.; Yin, F.; Wang, X. An Efficient Simplified SPAD Timing Jitter Model in Verilog-A for Circuit Simulation. Electronics 2025, 14, 1115. https://doi.org/10.3390/electronics14061115
Xu L, Chang Y, Liu L, Qiao K, Xu Z, Wang J, Su C, Liu T, Yin F, Wang X. An Efficient Simplified SPAD Timing Jitter Model in Verilog-A for Circuit Simulation. Electronics. 2025; 14(6):1115. https://doi.org/10.3390/electronics14061115
Chicago/Turabian StyleXu, Linmeng, Yu Chang, Liyu Liu, Kai Qiao, Zefang Xu, Jieying Wang, Chang Su, Tianye Liu, Fei Yin, and Xing Wang. 2025. "An Efficient Simplified SPAD Timing Jitter Model in Verilog-A for Circuit Simulation" Electronics 14, no. 6: 1115. https://doi.org/10.3390/electronics14061115
APA StyleXu, L., Chang, Y., Liu, L., Qiao, K., Xu, Z., Wang, J., Su, C., Liu, T., Yin, F., & Wang, X. (2025). An Efficient Simplified SPAD Timing Jitter Model in Verilog-A for Circuit Simulation. Electronics, 14(6), 1115. https://doi.org/10.3390/electronics14061115

