Next Article in Journal
Defect Detection in Freight Trains Using a Lightweight and Effective Multi-Scale Fusion Framework with Knowledge Distillation
Previous Article in Journal
Fault-Tolerant Control of a Multiphase Series Capacitor Buck Converter in a Master–Slave Configuration for Powering a Particle Accelerator Electromagnet
Previous Article in Special Issue
Efficient Elliptic Curve Diffie–Hellman Key Exchange for Resource-Constrained IoT Devices
 
 
Font Type:
Arial Georgia Verdana
Font Size:
Aa Aa Aa
Line Spacing:
Column Width:
Background:
Article

Strategic Network Attack Prevention System Leveraging Sophisticated Query-Based Network Attention Algorithm (QNAA) and Self-Perpetuating Generative Adversarial Network (SPF-GAN) Techniques for Optimal Detection

by
Tahani Albalawi
1,
Perumal Ganeshkumar
1 and
Faisal Albalwy
2,*
1
College of Computer Science, Imam Mohammad Ibn Saud Islamic University (IMSIU), Riyadh 11432, Saudi Arabia
2
Department of Cybersecurity, College of Computer Science and Engineering, Taibah University, Madinah 42353, Saudi Arabia
*
Author to whom correspondence should be addressed.
Electronics 2025, 14(5), 922; https://doi.org/10.3390/electronics14050922
Submission received: 8 January 2025 / Revised: 17 February 2025 / Accepted: 19 February 2025 / Published: 26 February 2025
(This article belongs to the Special Issue Security and Privacy in IoT Devices and Computing)

Abstract

Network attack detection is a critical issue in complex networks at present, one which becomes even more challenging as the network complexity grows and new threats emerge. Existing security models may encounter problems such as low accuracy, a high number of false positives, and the inability to learn new attacks, especially jamming attacks, where the attacker floods a communication channel with noise. Hence, an adaptive and resilient approach is required. This study presents two novel approaches—the Query-Based Network Attention Algorithm (QNAA) and the Self-Perpetuating Generative Adversarial Network (SPF-GAN) —to enhance performance and flexibility. The QNAA integrates attention mechanisms that allow the model to focus on features and patterns connected with attacks, while the SPF-GAN applies generative adversarial networks to mimic attack scenarios, improving the model’s predictive capability and robustness. The assessment outcomes indicate that the formulated model yields a higher accuracy, precision, recall, and F1-scores than conventional methods in identifying jammer attacks on different datasets.

1. Introduction

The Internet of Things (IoT) is gaining prominence in society, influencing distinct sectors and processes around the entire world as it evolves [1,2]. These technologies comprise a wide array of interconnected hardware devices equipped with sensors, software, and other technologies that not only acquire data over the World Wide Web but also relay them. In this respect, IoT involves the interconnection of various distinctive objects to consistently infuse intelligence into everyday items and create the appropriate information flow, to enable enhanced interactions between devices and their users [3]. The application of IoT seems set to revolutionize the world, with predictions that about 75 billion IoT devices will be in use by the year 2025. This emerging network [4,5] is expected to change how many conventional tasks are carried out, enabling the management of ordinary activities. For instance, in the healthcare sector, IoT devices may be used to continuously observe a patient’s vital signs, hence enabling real-time data collection. This capability improves the ability of healthcare providers to address any emerging medical conditions, as well as the needs of patients, by applying customized care. Likewise, in fields such as farming, IoT devices can track a terrain’s climatic conditions to control irrigation systems and apply fertilizers, which will help to improve yield rates and prevent wastage [6]. Another area in which the IoT is beneficial is transportation, where improvements have been made in tracking and managing vehicles [7]. These technologies collect real-time information about the locations of cars, fuel usage, and the need for maintenance, thus improving efficiency in terms of distance coverage or the amount of fuel used and predicting when a vehicle is most likely to break down.
In the manufacturing industry, IoT facilitates day-to-day operations by allowing for the monitoring of equipment and processes in real time. This results in enhanced efficiency, timely maintenance, and optimized productivity [8,9]. Therefore, based on the progressive innovation of IoT, its application in several sectors will likely lead to improvements in production, safety, and costs. There has been major growth in the use of IoT devices, which come in various types and perform many tasks, thus influencing their transformation. These devices have features such as microcontrollers and sensors for executing certain tasks; for example, measuring the temperature or any other environmental conditions. Wireless devices store data, and the information gathered is sent to cloud servers via the internet [10,11]. These data are later processed and analyzed by the cloud server to generate richer insights regarding the status of the environment and devices. This interaction also makes the environment more understandable and can even enrich people’s lives. For instance, in smart homes, IoT technologies can control lighting, heating, and security systems, in a manner depending on data that are obtained in real time, thus improving the quantity and quality of convenient devices, alongside energy management [12]. In the same manner, IoT technologies are used in smart cities such that resources and infrastructure are managed and developed effectively and efficiently, for example, by directing traffic and saving energy.
Monitoring wireless IoT networks has remained a herculean task, especially in the area of identifying the various types of attacks that may render wireless IoT networks insecure and inefficient. Another notable threat that affects these networks is the DoS jamming attack, which is intended to disrupt wireless communication through attacking the physical and MAC sublayers of a network. To overcome this problem [13], we have focused our research on designing an efficient IDS that can be used to detect and specifically combat jamming attacks. Our approach started with researching the most critical and dangerous attacks posing potential threats to wireless IoT networks. To understand the essence of these attacks and any possible threats they represent, we divided them into several categories. This classification process allows for the identification of the characteristics and consequences of different attacks, with a particular focus on jamming attacks, which can substantially interfere with communication by overwhelming a network with noise or interference. Thus, through monitoring these parameters, our IDS technique [14] is capable of revealing deviations from normal network activity associated with jamming attacks. This helps in the early detection of such threats and enables effective responses, which boosts the security and reliability of wireless IoT networks. The incorporation of four parameters into our IDS system is a step toward a better solution to the jamming attack problem and, hence, enhances the robustness of security in IoT technologies.
To that end, identifying possible jamming attacks in IoT networks is important when speaking about the sustainability of such systems, since their basis is uninterrupted and effective communication. Jamming attacks that interfere with wireless signals can be very detrimental to the functioning of IoT devices, affecting their ability to communicate, the rate of data transfer, and the amount of delay. This can cause large disruptions in operation, particularly in specialized fields such as healthcare, building management, and other similar situations, where timely and accurate information transfer is paramount. This is why the identification of jamming attacks is crucial to guarantee the proper functioning of IoT networks, their data, their service quality and, in general, the security of their systems. If these threats are dealt with early enough, it will be possible to strengthen IoT networks and ensure they operate effectively, despite interference from malicious actors. In terms of enriching network security, intrusion detection systems (IDSs) play significant roles in protecting IoT networks from various kinds of threats. Among the known approaches used in IDS technology, signature-based intrusion detection is one of the traditional methods. This method works by storing sets of signatures in a database of known attacks and identifying them in a given data stream. While effective against attacks that have been previously encountered and cataloged, signature-based detection has a significant limitation: it cannot recognize new or emergent/unknown attacks [15]. This makes it unsuitable for handling new threats that do not exist in the signature database.
Furthermore, the above approaches possess the drawback of having a rigid structure in their definition of normal traffic patterns and, hence, have prompted the development of anomaly-based intrusion detection (A-IDS). In contrast to the signature approach, A-IDS is based on the notion of an anomaly, the pattern of which deviates from standard network patterns; this makes it possible to detect new and unknown forms of attacks that have no characteristic features of a signature. Of all the anomaly-based techniques, machine learning-based intrusion detection systems (ML-IDSs) have proved to be quite promising. ML-IDSs [16] use machine learning methods and techniques to analyze the large volumes of data involved and learn patterns and types of anomalies over time. Such systems can learn from new data and update their models with new information, allowing them to be nearly perfect at recognizing new and sophisticated threats.
Therefore, to improve IoT network protection and security, the use of ML-IDS solutions is being studied and adopted for IoT networks as a reliable and flexible defense against various threats [17]. The previously developed deep learning architectures used to detect jamming attacks in IoT networks have had some issues. However, one limitation worth discussing is the high time (and, therefore, resource) consumption that has prevalently observed in computationally challenging IoT applications [18]. Some of these models are highly demanding in terms of the computational resources they use, notably memory and processing power, which imposes limitations when it comes to using them on low-resource devices. Moreover, the classic techniques in deep learning tend to be ineffective during jamming attacks after the learning phase, due to the evolving nature of these attacks [19]. This limitation can reduce accuracy and increase false alarm rates due to unknown types of jamming tactics. On the same note, most models that have been developed so far use fixed datasets for training, which are often insufficient to describe the variability and consequent complexity of jammers’ interference [20].
To overcome these drawbacks, the aim of this work is to introduce an enhanced and flexible detection technique for jamming attacks. Through considerations of computational overhead reduction and the model’s generalization to various attacks, the proposed method is expected to increase the realism of the realistic application of deep learning in IoTs. This includes the use of sophisticated methodologies in the optimization of the model, where it can use training and dynamic learning methods to deal with the ever-changing face of jamming threats [21]. The aim is to create an efficient and powerful model that is able to handle multiple types of jamming attacks against the IoT without consuming massive amounts of power. The following are the unique contributions of this study:
  • This study presents a new, singular security framework that enables the advanced detection and prevention of network attacks, including jamming;
  • This work incorporates state-of-the-art techniques, such as the QNAA and the Self-Perpetuating Generative Adversarial Network, which make the proposed framework both more accurate and adaptive in the detection of a great variety of network attacks;
  • The proposed method is intended to address the deficiencies of current security models with a far more efficient and agile system that will be able to promptly respond to known or emerging attack patterns’
  • The performance of this framework was tested on several comprehensive datasets. The attack detection metrics clearly demonstrate the effectiveness and superiority of the proposed method compared with traditional methods.
This paper is organized to encompass all deep learning techniques in the detection of jamming attacks in wireless IoT networks. Section 2 presents an in-depth review of the available literature on current deep learning methodologies applied in jamming attack detection, together with their strengths and limitations. Section 3 provides a detailed explanation of the proposed security paradigm, with its operational framework and methodologies. Section 4 presents the results of the performance analysis and comparison conducted with popular datasets to test the proposed approach against existing solutions using suitable metrics. Section 5 concludes the paper with a summary of the key findings and contributions and delineates possible future research and development avenues.

2. Related Works

This section reviews some of the recent existing machine learning and deep learning techniques used for detecting jamming attacks in wireless networks. As wireless networks—especially those integrating IoT devices—are prone to growing threats by jamming attacks, a variety of advanced methods have been explored in order to improve detection capabilities. This review is focused on the very latest developments in machine learning and deep learning approaches to address challenges in the identification and mitigation of jamming attacks [22]. This section shows these techniques with their effectiveness and limitations, together with the evolution of methodologies that ensure network integrity. It thus serves as a foundation to understand the state of the art and provides a context for the proposed advancement in strategies for detection.
In this regard [23], a new algorithm, JCED, for the classification of jammers and effective defense has been presented to enhance the detection of and response to jamming attacks in a wireless network. JCED classifies various types of jamming attacks using machine learning techniques and adapts the selection of countermeasures accordingly. This adaptive response can range from mere retransmission to more aggressive active strategies such as battery draining. The experimental results indicate that JCED outperforms the countermeasure detection and consistency algorithm. It increased the effective throughput by 24.9% and reduced energy consumption by 23.4%. Moreover, compared with the CDCA, JCED can nearly triple the effective throughput in scenarios with integrity violation attacks, thus proving itself to be a key method for enhancing the performance and security of the network. On the other hand, JCED has several serious defects despite its impressive improvements. In other words, it is possible that the complexity of the machine learning models used for classification may further increase computational requirements, limiting its deployment on resource-constrained devices.
In addition, the adaptation response mechanisms can bring about tradeoffs on a system’s resource usage and complexity, which requires a careful consideration of the balance between the effectiveness of the defense and operational efficiency. Although JCED has truly been one step ahead in defending against jamming attacks, further optimization could improve its limitations and realize its potential in different network scenarios. Kouasai et al. [24] presented an approach to employ machine learning for n-dimensional feature identification for the detection and classification of jamming attacks against UAVs. In this research, four different types of jamming attacks against a UAV were implemented using an SDR: barrage, single-tone, successive-pulse, and protocol-aware. These attacks were focused on OFDM-using UAVs so as to analyze the impact of the range, complexity, and severity of the jamming.
The data for the study were collected by placing an SDR near a drone, in order to record radiometric parameters before and after each attack; several types of systematic tests were introduced. The extracted features included the SNR, energy threshold, and many other OFDM parameters that serve as inputs to six different ML algorithms supporting autonomous jamming detection and classification. Although this approach is complete in essence, taking the jamming scenarios and assessment and mitigation strategies into account, areas of concern remain. The SDR dependency of this approach for data capturing is bound to have some limitations, such as the precision and accuracy for such parameters, thereby impinging on the robustness of the ML model. The choice of algorithms could also affect the quality of the approach. This is because different algorithms will differ in their performance, based on their sensitivities to data features. This result is useful in providing some insight into jamming detection, but there is still a need for further research into the optimization of the ML algorithms and their generalization over different kinds of jamming attacks and operational environments with the UAV.
Abdalzaher et al. [25] proposed a deep learning framework called DAE-TRUST to detect malicious nodes in cognitive radio-assisted Internet of Things (IoT) networks. In a typical CR-assisted IoT network, IoT nodes sense a spectrum and forward their reports to a fusion center that determines whether the licensed spectrum is occupied by a primary user. However, in the presence of malicious nodes, the fusion center assessment might be skewed and, hence, lead to incorrect decisions on spectrum availability. In light of this problem, the authors proposed a scheme based on denoising autoencoders to identify the good/bad nature of nodes. The DAE-TRUST attempts to filter malicious reports to enable highly accurate spectrum detection processes. Though the approach presents a new solution to a critical problem, there are some considerations that need to be dealt with. In particular, the DAE-TRUST framework is greatly dependent on the quality and diversity of the training dataset used to train the autoencoders. Although the DAE-TRUST shows that there is light at the end of the tunnel in terms of improving the reliability of spectrum sensing by taming malicious nodes, further efforts in the validation and optimization of its robustness and practicality in diverse operational settings might be necessary.
Greco et al. [26] described a framework for drone network jamming attack detection with the help of a distributed approach based on supervised machine learning techniques, such as multi-layer perceptrons and decision trees. Jamming attacks can easily be misinterpreted as other network anomalies; hence, their detection becomes critical. To this end, the framework uses a reference data packet trace set to compute features from predefined metrics such as the throughput, packet delivery ratio, and Received Signal Strength Indicator. These metrics are varied during a jamming attack and thus form the basis upon which the framework relies for detection. While such an approach delivers a structured means for detecting jamming attacks, some considerations have to be kept in mind. The performance of MLPs and decision trees will depend upon the quality and comprehensiveness of the reference data used for training. If the training data do not capture the highly diverse patterns of jamming and other network conditions, then the detection accuracy may be compromised. The distributed nature of the framework may thus make data synchronization and processing efficiency over many drones a major challenge. Despite this, the proposed framework is considered a very good step toward enhancing jamming detection in drone networks, for which improvements in detection robustness and adaptability to the real world are necessary.
Islam et al. [27] aimed to identify a variety of IoT threats using machine learning and deep learning techniques; namely, SVM, DT, RF, LSTM networks, and DBN. These authors relied on data analysis-based solutions, since such methods are practicable and tend to provide adequate solutions to emerging attack types. The key objective of incorporating the proposed framework into the IoT’s design is to create an intelligent framework that can learn about specific vulnerabilities; guard itself against the most dangerous cyber threats; and self-heal. Their article begins with a description of a learning-based approach to making a system secure in unusual conditions.
Hindy et al. [28] carried out an in-depth case study to review several different approaches to machine learning for intrusion detection and classification. Their research employed the MQTT-IoT-IDS 2020 dataset as the main data source and targeted uni-directional and bi-directional characteristics to increase classification performance. The goal of this approach was to give an overall view of how various machine learning methodologies work in identifying and categorizing intrusions in IoT systems. Kumar et al. [29] proposed an efficient distributed IDS aimed at detecting DDoS attacks in IoT networks. The APRIL approach is centered on the effectiveness of the security mechanism that addresses the issue of big data, which is characteristic of IoT devices in a distributed network. Therefore, the study focused on the proper use of statistical methods within a convenient framework to manage and counteract DDoS threats. Wahab et al. [30] also presented an online deep learning approach for identifying intrusions in IoT networks. Their method is based on a data drift detection technique to analyze feature variance in order to determine intrusion data streams. This approach is characterized by the ability to continuously perform and provide efficient intrusion detection through abilities to detect and adapt to drift for the purpose of detecting and recognizing intrusions. However, a major demerit is that the proposed deep neural network technique requires a long computation time for network learning.
In the current research landscape of machine and deep learning-based attack detection techniques, one gap remains: not much emphasis has been placed on jamming attacks, which are extremely harmful to any wireless communications system. Although a wide spectrum of machine learning methods has been applied to different types of network intrusions, most of them are characterized by quite sophisticated algorithms, such as support vector machines, decision trees, and deep neural networks, with an apparent lack of dedicated solutions aimed at the peculiar nature of jamming attacks [31,32]. Most existing works offer generalized models of intrusion detection, without in-depth consideration of the unique challenges and patterns of jamming.
Moreover, detection methods lack the ability to adapt to the dynamism of jamming threats. Most research relies on static models that do not accommodate the evolving nature of attackers’ tactics; therefore, the need for an adaptive mechanism to respond to new sophisticated jamming strategies has been entirely ignored [33]. Furthermore, real-time detection capabilities are often underexplored. Many of the proposed systems are oriented toward offline analysis and might not provide the rapid response required to mitigate the impact of jamming attacks in real-world scenarios. In this regard, this gap calls for more specialized, adaptive approaches in order to realize not only an increased accuracy of detection but also resilience against the evolving landscape of jamming threats.
Table 1 provides a comparative survey of previous literature works in terms of different intrusion detection methods, datasets used, key findings, and limitations. Reinforcement learning-based approaches have shown better performance in intrusion detection, especially in handling evolving threats; still, they suffer from high computational costs and inefficiencies in real-time processing. Deep CNNs have strengths in extracting and analyzing features, but they require high-dimensional datasets, including UNSW-NB15. However, the need for a large labeled dataset makes them unsuitable for small-scale applications. Adaptive models for anomaly detection, when trained on the ZigBee dataset, prove useful, to a large extent, in the minimization of false alarm rates in WSNs. However, their performance usually degrades when placed in dynamic environments with an evolving pattern of attacks.

3. Proposed Methodology

In this part, the authors present and explain the security model in detail, with which they developed an extensive plan to foresee and avoid different kinds of attacks on networks. The distinguishing feature of the developed model is its ability to specifically detect jamming attacks, which significantly affect the network’s stability and security. The flow of the proposed method is depicted in Figure 1. Jamming attacks send numerous illegitimate signals to the network to overload communication channels and, hence, result in very high rates of data loss and a decline in the performance of the network. Due to the high severity of such attacks, the proposed model utilizes modern methods of recognition and subsequent action. The model leverages two cutting-edge methodologies as two key components of the training model, the Spectral Fusion–Generative Residual Network (SPF-GRN) and the Quantum Neural Attention Aggregator (QNAA); each of them is significant to the model’s performance. The Spectral Fusion–Generative Residual Network (or SPF-GRN) is a new concept in the field of network security. This widely used method combines spectral data analysis with generative residual learning to perform an accurate classification of network anomalies. As a result, the model is able to detect complex patterns and mild variations that are characteristic of attack situations.
The fact that the spectral data offer a number of dimensional looks at the network’s operational status allows for the identification of imaging that can be missed in regular monitoring systems. The generative residual component of the SPF-GRN is, therefore, effective in improving the model’s ability to learn from complex data distributions, and it can even easily detect complex and disguised attacks. This integration of spectral fusion and generative residual learning produces a formidable tool that enhances the efficacy of attack detection and eliminates the vulnerabilities present in previous models, proving to be beneficial in enhancing the network’s security. This includes the Quantum Neural Attention Aggregator, which adapts a quantum-inspired neural network based on an attention mechanism in selecting input features. Of all the components of the QNAA, the attention-based mechanism is crucial, since it helps the model hone in on the parts of the data that are more important in making a prediction and thus minimizes the number of times that images are classified as positive when, in fact, they are not.
Using principles derived from the QNAA, network big data are efficiently mined in depth and processed in a distributed manner, while the search scope is adjusted depending on the dynamics of threats and risks. Such a dynamic adjustment is especially important in network security, since threats and their intensity can vary from time to time. Thus, the QNAA continually adjusts which features are important to focus on, which results in more efficient threat identification. The main idea of the QNAA is to navigate and analyze enormous datasets to solve complex issues in network security, providing an effective and scalable solution. Collectively, the SPF-GRN and QNAA constitute an overall security model that is proven to be superior in detecting the more egregious kinds of attacks, such as jamming, and provides a general model for the detection of multiple types of network threats. The incorporation of these elaborate techniques guarantees that the proposed model is not only novel but also very effective in enhancing network security. This is achieved through the integration of spectral fusion, generative residual learning, and quantum neural attention, enhancing the model’s ability to encompass multiple approaches to threat detection, thus increasing the robustness of network systems.
Quantum Nutcracker Adaptive Approximation optimization is a new way of increasing the efficiency and robustness of the solution to complex optimization problems. It applies the principles of quantum inspiration to adaptive mechanisms of approximation. Furthermore, the QNAA uses the more sophisticated quantum rotation gate mechanism in the process of adjusting solutions according to historical learning, which ensures the high adaptability of the algorithm to problems with the widest possible range of complexities. This aspect underscores the potential for the Quantum Natural Algorithm Accelerator to deal efficiently with the optimization tasks defined in high-dimensional and nonlinear spaces, one of the major pluses that clearly stand out. It encapsulates a multi-phase search mechanism, where diversified solutions are initially generated through the initial quantum approximation phase and, afterward, continue to be further refined during the adaptive nutcracker-inspired cracking phase by making adjustments with precision guidance. This sequential approach allows the QNAA to strike a good balance between the capabilities of global search and local refinement to ensure superior performance in solving constrained and unconstrained optimization problems. In addition, the QNAA self-learns by keeping an updated probability distribution model with previously evaluated solutions for the next iteration, hence its robustness in dynamic optimization landscapes. Furthermore, the adaptive memory unit within the QNAA makes it even more robust by storing and exploiting the main solution patterns to improve search efficiency over time.

3.1. Stacked Probabilistic Fused Generative Recurrent Network (SPF-GRN)

The Stacked Probabilistic Fused Generative Recurrent Network (SPF-GAN) ensures that this new model is advanced in attack detection, especially jamming attacks on network datasets. This method incorporates some of the most modern techniques in a way that can facilitate the design of a single system of detection. Actually, the core of the SPF-GRN can be described as a stacked RNN that is designed to analyze temporal structures in the given network traffic data. This part of the model aids in acknowledging the fact that attacks occur in phases and are often successive interruptions over time. Additional recurrent layers extend even deeper, making an even more significant difference in the ability of the network to discriminate important features or patterns that the conventional bottom-up approach cannot identify by viewing raw data. Furthermore, the SPF-GRN combines various kinds of data and features within a single structure for analysis through a probabilistic fusion mechanism. This fusion enables the model to integrate different kinds of information, for instance, signal strength and packet delivery rates, among other measures, which strengthens its ability to detect the subtle variations that are a hallmark of jamming attacks. As in the case of probabilistic methods, the model is able to consider specific attack schemes and assess their probability, which, in turn, enhances its ability to distinguish between genuinely new normal fluctuations within the distributed network and real threats. Whereas the basic structure of the SPF-GRN can be easily described, the GAN component contributes novelty to the concept of attack detection. In such applications, GANs synthesize data that can mimic likely patterns of jamming attacks and expand the training set with elements of attack scenarios that were probably unconsidered before. Hence, it enhances the model’s robustness and flexibility, since it is trained on a wider range of attacks.
The idea of the SPF-GRN is based on the modern methods of stacked recurrent networks, probabilistic fusion, and GANs, making it quite a comprehensive system for detecting attacks. This integration provides many advantages over previous approaches. When it comes to temporal patterns of network traffic in a jamming attack context, deep recurrent layers can effectively contain detailed temporal characteristics or periodicities of network information, thus increasing the capability of catching complex and evolving jamming attacks. The probabilistic fusion mechanism increases the detail at which the analysis of the network data is carried out, so that the accuracy of the model is enhanced, while the use of the GAN to create synthetic data makes the model robust to newer and unknown methods of attack. Thus, the general quality and adjustability of the SPF-GRN are quite high, because it describes all types of attacks that may be used. With the possibilities of deep learning integration, probabilistic approaches, and generative adversarial techs, this approach becomes very powerful for countering jamming attacks. By using such advanced methods, the SPF-GRN increases both the efficiency and accuracy of intrusion detection systems and makes them a very useful tool to maintain overall network security in the face of the constantly growing forms and unpredictability of network processes. Figure 2 describes the model of the proposed SPF-GRN.
The input network data can be written with respect to their feature dimension along with the sequence length, as shown in the equation below:
D = [ d 1 , d 2 d L ] H L × D
where D indicates the input sequence matrix, L denotes the sequence length, and D represents the dimension of the feature. Consequently, the bi-directional RNN’s forward state estimation is performed according to the following model:
h t f = R N N f ( d l , h t 1 f ; Q f )
where h t f represents the hidden state at time t, R N N f indicates the forward RNN function, and Q f denotes the parameter of the forward RNN. As a consequence, the bi-directional RNN’s backward state information is computed according to the following equation:
h t b = R N N b d t , h t + 1 b ; Q b
where h t b indicates the hidden state information at time t, R N N b is the backward function, and Q b is the parameter used for backward function computation. As a consequence of this, the bi-directional RNN output is estimated based on the following equation:
h t = [ h t f ; h t b ]
where h t denotes the integrated output of both forward and backward states. Then, the attention score is estimated based on the following model:
S c o r e h t , h s = h t L w x h s
where t and s are the time steps, and w x indicates the weight matrix. Moreover, the attention weight value is estimated with respect to the attention weight value according to the equation described below:
X t s = e x p ( s c o r e ( h t , h s ) ) h = 1 L e x p ( s c o r e ( h t , h s ) )
where X t s denotes the attention weight value. Moreover, the context vector is also estimated with the time step, as shown in the following equation:
C t = s = 1 L X t s h s
where C t denotes the context vector. Moreover, the context and hidden state information are integrated together, as shown below:
h t A t = [ h t ; C t ]
where h t A t is the concatenated output vector. Then, the fully connected layer operation is performed with the obtained concatenated output, as shown in the following equation:
p t = F C ( h t A t )
where F C is the fully connected layer information, and p t is the predicted output. In addition, batch normalization is performed with the shift and scale parameters, as indicated in the following mathematical models:
h t N = h t m ϱ + ψ × δ + ς
where m and ϱ are the mean and standard deviation values, δ and ς are the scale and shift parameters, and ψ is a small numerical constant. Then, the generative adversarial network function is estimated with the input noise vector and generator function, as shown in the following equation:
G i ; ϕ G = g ( i )
where G is the generator network, i is the noise vector, and g ( . ) denotes the generator function. Furthermore, the discriminator network function is also estimated with the following equation:
χ d ; ϕ d = φ ( s d )
where χ ( . ) is the discriminator network, ϕ d represents the parameter of the discriminator, φ denotes the sigmoid function, and s ( . ) represents the discriminator function. Through probabilistic fusion, the proposed model takes the architecture of a generative network to another milestone. Probabilistically powered, with stacked layers and recurrent connections, the SPF-GAN provides better generations of high-quality data that are contextually coherent. In the extensive experiments and evaluations performed, the SPF-GAN proved to be highly effective in different complex generative tasks, often outperforming the existing models in terms of the accuracy, diversity, and stability of the generated outputs. Probabilistic fusion, together with generative recurrent networks, enables much more robust applications and opens new possibilities for image synthesis and natural language processing. In the future, this will come from further refining the network architecture, improving computational efficiency, and exploring more domains to which SPF-GAN can apply. These promising preliminary results highlight SPF-GAN as a cornerstone technique within the fast-evolving landscape of GANs.

3.2. Quantum Nutcracker Adaptive Approximation (QNAA) Optimization

The QNAA optimization approach to calculating the attention weight matrix is depicted in Figure 3. This model corresponds to a substantial improvement in the effectiveness of machine learning models that use attention, such as the Stacked Probabilistic Fused Generative Recurrent Network (SPF-GAN). The attention weight matrix, denoted by w x , plays a critical role in calculating attention scores and, therefore, in determining the significance of the various portions of the input sequence when deriving the context vector. The incorporation of QNAA optimization ensures that the process of fine-tuning this weight matrix is very efficient and accurate in terms of both classical and quantum computations. The QNAA optimization algorithm is based on nutcracker optimization, which is derived from the strategic movements and cracking patterns of the nutcracker, along with the principles of QAOA. This synthesis of methodologies lets the solution space be explored more efficiently than in the case of more conventional methods. The nutcracker optimization algorithm is proficient in local search, being based on a deterministic method that helps to effectively identify the most significant trends in the solution space. When combined with quantum approximation, it gains the capacity to avoid local optima and become more efficient in searching for solutions; this makes it quite efficient for high numbers of variables, which are typical in the computation of the attention weight matrix. Attention mechanisms in neural networks, and even in the context of working with sequence-based approaches, are widely used due to their importance in controlling and enhancing the ability to focus on specific parts of the input data. In Jiang et al.’s model, the attention weight matrix w x is used to identify attention weights at each step, as the model decides where it should focus in the given sequence. This matrix is important because it is directly involved in the calculation of the context vector, which sums comprehensive information of the input sequence. Thus, the improvement in w x enhances the capability to represent and generate data models that are beneficial in tasks such as translation from natural language and automatic image captioning and generative ones, among others.
The QNAA algorithm starts with an attention weight matrix with random values. The quantum values are then updated by performing a repetition of the classical nutcracker optimization steps and their approximate quantum versions. In each iteration, the nutcracker technique is employed to search the local neighborhood, modifying the weights based on deterministic cracking patterns that resemble the effective leverage of nutcrackers. These patterns are designed for using gradients and local curvature information, which means that the algorithm can make small corrections associated with the weight matrix. After this, QAOA principles are used for global optimization, which means the search is carried out in a more general space. In this process, the optimization problem is transformed into the quantum form of a circuit that can search for different possible solutions at the same time with the help of quantum parallelism and interference. The step involved in the application of QAOA is useful in finding areas of the solution space that would not be easily identified through the classical approach.
The attention weight matrix is extremely high-dimensional by nature, and the values of all these dimensions depend not only on the position within the matrix but also on the other components of the encoder–decoder inputs. It is possible that, instead of finding the optimal solution available in the current mathematical optimization theory, we not only use much more computational resources but also become trapped in local optima. The aforesaid challenges are well solved by the QNAA, employing both the classical structure and quantum characteristics. The fact that the process of nutcracker optimization is deterministic means that the search process is directed and makes a large amount of progress at every iteration step. At the same time, with the discussed quantum approximation, it is possible to break out of local optima and to contemplate a set of potential solutions that would improve the process of optimization.
Moreover, the effect of the attention mechanism is very significant from the model performance aspect. Thus, the model can obtain a better match with the important subparts of the input to produce better context vectors. This leads to improved and more efficient outputs, especially in cases where chronological data are involved. This enhanced technique for computing the context vector helps improve the predictions of the models involved, because the network starts focusing on the most important portions of the given input sequence. Overall, this optimization provides a theoretically sound and highly efficient approach to finding the desired attention weight matrix for training neural networks. Integrating deterministic local search algorithms with quantum global search is an effective approach to exploring the attention mechanisms’ optimization problem space. Thus, QNAA’s optimization of attention scores and context vectors dramatically improves the performance of models such as the SPF-GAN and serves as a useful technique in machine learning. Therefore, while the regularity weight matrix can be optimized with high efficiency, the attention weight matrix is more suitable for this advanced optimization scheme, because it directly affects the focus and alignment of the model for learning and optimizing neural networks, improving the utilization and efficiency of the developed and applied networks.
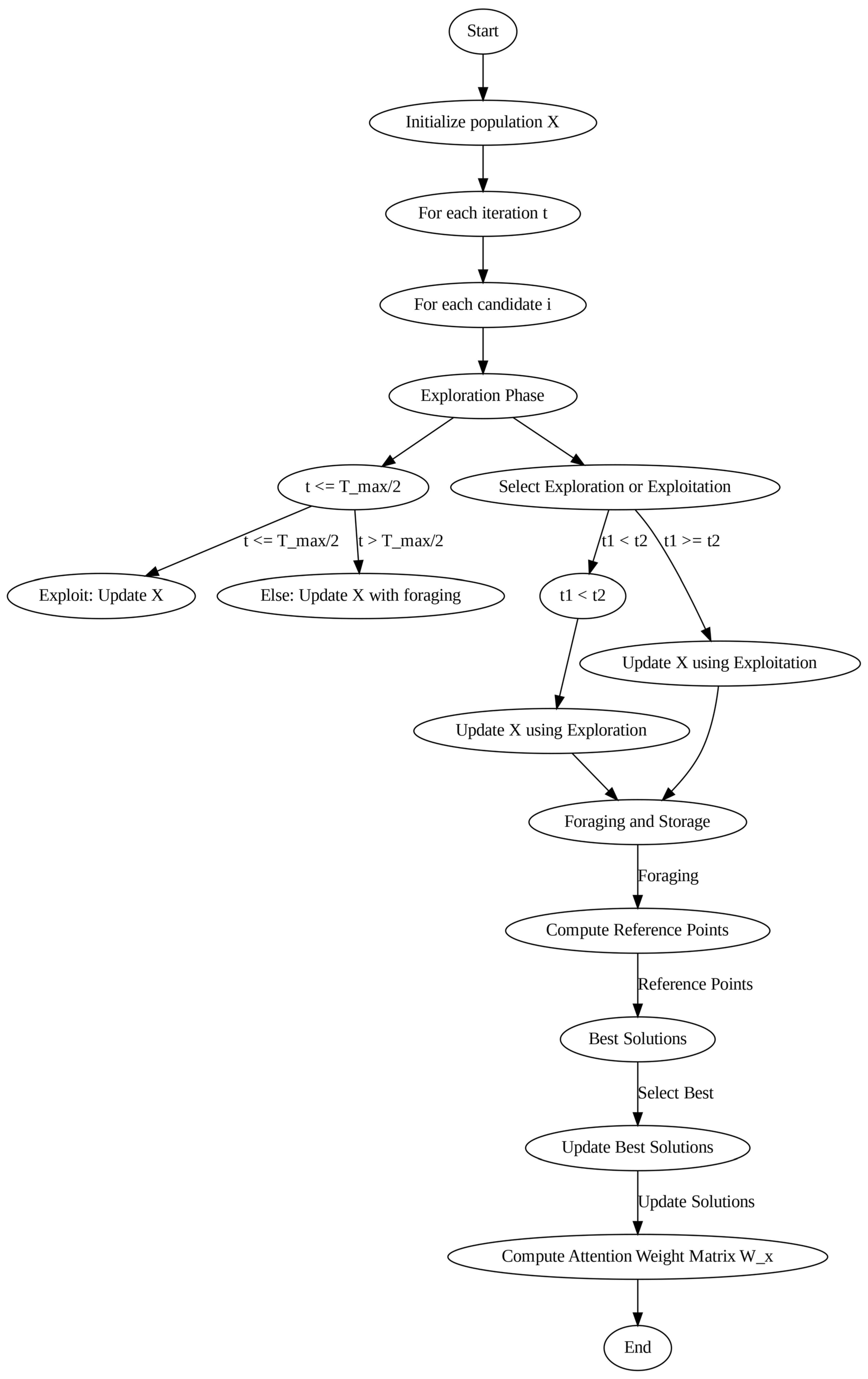
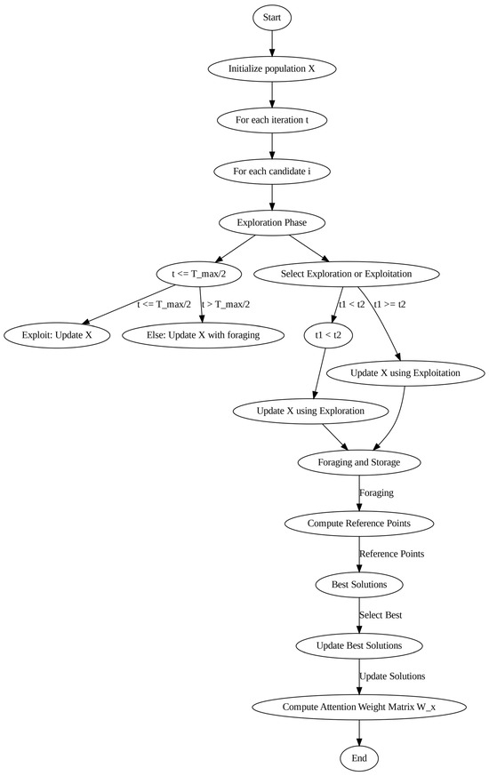
In this hybrid optimization technique, the set of populations is initialized at first with candidates in the searching region. This is mathematically illustrated in the following equation:
Q = { Q 1 , Q 2 Q }
where Q i represents the individual candidate solution. Consequently, foraging and storing strategies are implemented, as shown in the following models:
Q k + 1 , i = Q k , i i f ρ 1 < ρ 2 Q k p , j + p Q k X , j Q k Y , j + p ( U p j L o j ) i f   k K m x 2 Q k C , j + p Q k X , j Q k Y , j + p ( δ < d ) ( β U p j L o j ) O t h e r w i s e
Q k + 1 n e w = Q k , i + p Q k , b s t Q k , i L o j + δ ( Q k X Q k Y ) i f ρ 1 < ρ 2 Q k , b s t + p ( Q k X , Q k Y ) i f ρ 1 < ρ 3 Q k , b s t L o O t h e r w i s e
Q k + 1 , i = E q u ( 14 ) i f j < H x 1 E q u ( 15 ) O t h e r w i s e
where k indicates the current iteration; ρ 1 , ρ 2 , ρ 3 are the threshold iteration points; K m x represents the maximum number of iterations; Q k , i is the solution of candidate i; Q k , b s t is the obtained best solution; Q k X , Q k Y are the reference solutions; Q k C , j denotes the alternative solution; p is the scaling factor; δ , are the random numbers; L o j and U p j are the lower- and upper-bound values, respectively; and d is the distance value. During the caching and recovery stage, the reference points are estimated based on the following equations:
R P M = R P k , 1,1 , R P k , 1,2 , . R P k , , 1 , R P k , , 2
R P k , i , 1 = Q k , i + h c o s θ U p U p ρ 3 + h R P U p     i f θ = π 2 Q k , 1 + h c o s θ U p U p ρ 3 + L o × U p      O t h e r w i s e
The updated reference points are described as shown in the following equation:
R P k , i , 1 = 1 k K m x i f ρ 1 > ρ 2 k K m x O t h e r w i s e
According to this, the best solutions are obtained based on the following mathematical models:
Q k + 1 , i = m i n ( Q k , i , R P k , i , 1 ) i f    f Q k , i < f ( R P k , i , 1 ) R P k , i , 1 O t h e r w i s e
Q k + 1 , i = Q k , i j i f ρ 3 < ρ 4 Q k , i j + ρ 1 Q b s t , j Q k , i j + ρ 2 ( R P k , i , 1 Q k , i j ) O t h e r w i s e
Q k + 1 , i = Q k , i j i f ρ 5 < ρ 6 Q k , i j + ρ 1 Q b s t , j Q k , i j + ρ 2 ( R P k , i , 1 Q k , i j ) O t h e r w i s e
Q k + 1 , i = E q u ( 21 ) i f ρ 7 < ρ 8 E q u ( 22 ) O t h e r w i s e
To compute the attention weight matrix, the query, key, and value matrices are estimated using the obtained Q k + 1 , i value, as mathematically described in the following equations:
A = Q k + 1 , i , w A
B = Q k + 1 , i , w B
C = Q k + 1 , i , w C
According to the query and key values, the final attention score is estimated as shown below:
S c o r e = A B K d k
The final attention weight value is returned as follows:
w x = s o f t m a x ( S c o r e )
O u t = w x C
This obtained weight value is used for the proposed SPF-GAN classifier to accurately predict intrusions from the dataset.
Federated deployment of the SPF-GAN (Secure Privacy-Preserving Federated Generative Adversarial Network) alongside the QNAA (Quantum Nutcracker Adaptive Approximation) poses important challenges in low-resource IoT settings, as sophisticated models require large amounts of computing resources and memory capacity, as well as considerable energy usage. The SPF-GAN demands significant power resources, as it uses backpropagation between multiple devices when performing training and inferences by integrating federated learning with generative adversarial networks. At the same time, the federated structure of the SPF-GAN provides privacy protection, but it creates additional network traffic that minimizes both the response speed and network throughput, making it incompatible with resource-limited IoT devices. The QNAA implements adaptive approximation through quantum-inspired techniques that need complex mathematical transformations coupled with iterative optimization steps, which produce extensive floating-point operations. The calculations put significant strain on the basic microcontrollers used in IoT devices, thus degrading their response speed and performance. Both the SPF-GAN and QNAA consume substantial memory resources, which becomes a problem for IoT devices because they typically possess restricted RAM and storage allocations that hinder model loading and intermediate computation storage. The high processing demands of these strategies shorten the lives of IoT device batteries, resulting in reduced operational longevity because of energy efficiency problems. The lack of GPUs or TPUs adds to these performance challenges, preventing the achievement of both a high inference speed and accurate results. Future research initiatives should use model compression methods, including quantization and pruning, to minimize the complexity of the SPF-GAN and QNAA, enabling their application in restricted deployment scenarios. Edge–cloud collaboration methodologies, together with resource-efficient approximation strategies, should be employed to allocate computer operations between different platforms, while maintaining IoT system performance and efficiency standards.

4. Results and Discussion

This section presents and explains the performance ratios and evaluation results of the proposed security model, which was tested by employing different evaluation datasets and metrics. For this study, the main datasets used are the CRN Jamming dataset [34] and the ZigBee dataset [35], which are well-known dataset inventories in the context of network security research. The CRN Jamming dataset is rich in data on cognitive radio networks in attack scenarios and all the different aspects that can be related to these forms of intrusion. This dataset is important in evaluating how the model can detect and prevent jamming attacks on a network. In contrast, the ZigBee dataset includes a number of scenarios that cover normal and attack cases of ZigBee-based wireless networks. Therefore, it offers many ways to test the generality and stability of the proposed model in ZigBee networks. To meet the intended evaluation standard, several assessment criteria have been employed: precision, recall, F1-score, accuracy, and detection rates. These provide comprehensive measures for a detailed analysis of the differences between existing methods and the proposed model. In this case, precision and recall scores are quite significant, as they reflect the model’s capability to successfully detect attacks and avoid generating false positives. The F1-score is a balanced measure of precision and recall and is calculated using a formula for the harmonic mean of the two measures. Two more significant measures are accuracy, which shows the general validity of the model’s decision, and the detection rate, which demonstrates the ratio of real attacks successfully revealed.
In consideration of the above, in the proposed work, configuration parameters were designed in detail to guarantee the best performance of the proposed model in jamming attack detection and mitigation in various network environments. Among them, the most important parameter, the learning rate, decides how fast the model converges according to new patterns; an optimal value prevents slow convergence or the overshooting of the optimal solution. The batch size, the number of training samples processed before a model update, has to be chosen in such a way as to optimize stability versus memory usage. The number of epochs is determined through empirical evaluation to avoid underfitting and overfitting, for good generalization across a variety of datasets. A couple of activation functions are added here to introduce nonlinearity for learning complex relationships in the data points, including ReLU and Leaky ReLU. To prevent overfitting, a certain percentage of neurons are dropped randomly during training; this adds a dropout rate to the parameters. The proposed optimizer will further refine how weights are updated and allow for quicker convergence without large oscillations. Feature selection is among the most vital steps in dimensional reduction, as it eliminates redundant or less informative features in a manner that not only increases both computational efficiency and predictive accuracy but also allows an architectural design, with optimal numbers of hidden layers and neurons per layer, in a balance between computational complexity and model efficacy. Hyperparameter tuning techniques are used to find good parameter configurations for an optimal tradeoff between accuracy and efficiency. More specifically, cross-validation strategies are integrated to validate the model on different subsets of the dataset for its robustness and to avoid biased estimates of its performance. Combining these settings results in a high precision, recall, and detection rate, indicating the high performance of the model in the detection of different jamming attacks. Hence, adaptability and efficiency in real-world network environments are guaranteed.
The deployment of complex security models, such as the SPF-GAN and QNAA, requires reducing the computational overhead in low-resource IoT devices. Considering the preceding constraints of IoT environments, namely, limited processing power, restricted memory, low energy availability, and intermittent network connectivity, the adoption of strategies for optimizing model efficiency without sacrificing high-performance intrusion and anomaly detection is very important. This may be either unstructured or structured. This will yield the capability to compress a large adversarial detection model into a lightweight one through iterative pruning techniques, which helps to retain the model’s ability to execute in real time on IoT edge devices without compromising much accuracy. Quantization techniques may be further integrated with pruning to optimize the model by converting floating-point operations into lower-bit representations, for example, 8-bit integer format, to both reduce the memory footprint and accelerate inference times. This reduces latency and bandwidth, apart from the risks of data breaches during cloud transmission. Only lightweight adversarial models are deployed at edge nodes, hence allowing for real-time intrusion detection without depending much on centralized servers, which, in effect, makes the security mechanisms highly resilient to network disruptions.
While widely used and accepted as relevant in research on intrusion detection, the datasets may not fully represent real-world, heterogeneous IoT environments, which involve diverse devices, network dynamics, and emerging threat vectors. However, given the high flexibility of the proposed model and the use of powerful feature extraction techniques, deep learning mechanisms for contextual understanding, and special adversarial training mechanisms, generalization over different networks and security conditions will not be a problem. Further measures of assessment include accuracy, precision, recall, F1-score, FPR, FNR, MCC, G-Mean, and execution time; these will all be presented such that the performance of the model can be holistically assessed from different intrusion detection aspects. Datasets that represent a wider range of the conditions mentioned—communication protocols, types of devices, and geographical deployments—will ensure that the model is tested under broad conditions from the real world. The model will be further tuned with domain adaptation techniques and transfer learning approaches to enhance its generalizability when applied in scenarios that it has never seen. Further pilot implementations in real IoT infrastructures will be pursued to analyze how the model fares in real dynamic and large network environments. This will further improve the model’s capability to offer secure and precise intrusion detection for the vast area of IoT applications.
The CRN Jamming and ZigBee datasets were appropriately split into distinct subsets for the learning, validation, and testing phases to ensure that the evaluation of the proposed model would be strong and unbiased. The splitting strategy was designed in such a way as to maintain a good tradeoff between training and assessment, which allows the model to generalize well over unseen attack patterns while avoiding overfitting. Specifically, the datasets were divided into three main subsets: the training set, which constituted 70% of the overall data, was used to optimize the learnable parameters of the model and to let the model learn the patterns of normal and attack traffic; the validation set, representing 15% of the dataset, was used for hyperparameter tuning and performance evaluation during the training process, a technique that helps to fine-tune the model by preventing its overfitting on certain data patterns; and the testing set, which constituted the other 15%, was exclusively left out for the final performance evaluation, ensuring that the intrusion detection capability of the model would be evaluated on completely unseen data.
A stratified approach was followed in order to preserve the proportion of different attack types and normal instances within each subset. This was especially important for the CRN Jamming dataset, which includes different attack scenarios—namely, constant, deceptive, and random jamming—all of which needed to be properly represented in the splits. More data augmentation was performed to balance the class distributions and further reduce the risk of bias during learning. This strategy of structured dataset partitioning greatly improved the reliability and generalization ability of the proposed model.
The findings in this section illustrate the performance benchmarking of the SPF-GRN with the QNAA in comparison with other existing methods. This comparative analysis is crucial to support the claim that the proposed methods perform well in learning the dynamics of network security threats, especially jamming attacks. This section first discusses the CRN Jamming dataset and explains how the integration of the spectral data, along with generative residual learning in the SPF-GRN, allows it to effectively detect subtle and disguised attack patterns. To evaluate the effectiveness of the QNAA’s attention mechanisms in focusing on relevant features, the ZigBee dataset was used to test the performance of the QNAA when the threat characteristics in the network structure vary.
Moreover, this section explains how the model performs in certain situations, which shows its versatility. For example, the analysis may cover situations where the level of network traffic fluctuates, and other types of jamming signals are used to understand how the model functions in such conditions. This section contributes to the overall goal of this study by presenting the model results and describing the model’s features in detail using statistical analyses and graphical illustrations. The measures of performance are depicted through graphs and tables that translate them into comprehensible formats for a comparison of the proposed model with other methods. The systematic comparison with existing methods and the analysis of various datasets and metrics in this section represent an adequate validation framework.
The correlation heatmaps depicted in Figure 4a–c show the correlations between different features in different datasets used to test the proposed security model for network intrusion detection. These heatmaps give a general picture of the distribution and show connections among multiple features and, therefore, are very useful in the investigation of the internal structures of datasets. Observing these relations helps identify significant features for the detection of particular forms of network attack and, therefore, improves the efficiency of the suggested model. Figure 4a displays a correlation heatmap of all the identified features for diverse types of envisaged network intrusions. The heatmap comprises correlation coefficients between features: every cell in the heatmap contains a correlation value, which ranges from negative 1 to 1. A coefficient of −1 means a negative and very strong relationship, meaning that one feature usually declines as the other one rises. As explained above, features that have high positive or negative values can be informative in differentiating between normal network functioning and various types of intrusions.
Thus, through specifying these features, the proposed intrusion detection model can focus on them during the detection phase, which will result in high accuracy and efficiency in intrusion detection. Figure 4a,b zoom in on the CRN Jamming dataset, which aims at reproducing the nature of jamming attacks in CRNs. The heatmap reveals the relations between the features that are most useful in identifying the given jamming activities. This means that, by studying these correlations, the proposed model will be able to better fathom the behaviors underlying jamming to differentiate between normal and malicious activity. Such specificity improves the model’s capacity to accurately identify and combat jamming attacks, even in the more challenging and constantly evolving environment of CRNs. The correlation heatmap in Figure 4c shows the inter-feature dependencies in the ZigBee dataset. ZigBee is a wireless communication protocol widely used in the IoT, and some of the typical datasets contain both normal and attacker environments. The heatmap also reveals the interconnection between several features, including packet loss, signal interferences, and transmission delays, which are relevant to identifying a network’s anomalous behavior and identifying attackers in ZigBee.
As shown in Figure 5, equalization is a method that increases the contrast in an image or dataset, making the distribution of pixel values equally likely across the range of intensities. In the context of Figure 5, histogram equalization is performed to visualize the impact of transformation on the dataset by comparing features before and after transformation. The initial histogram of the data presents the distribution of pixel or feature values in the dataset. In some cases, before equalization, the data may be poorly contrasted, and their values are nonuniformly distributed, where classes of values are either over- or under-represented. This could lead to a biased representation that worsens the ability of the data to effectively represent patterns or features. Histogram equalization post-processing adjusts the distribution of data values to enhance contrast. The equalized histogram will have an even spread of values across the entire range, with the purpose of maximizing contrast between different regions in the data. This adjustment is very useful for highlighting subtle differences and substantially improving the visibility of patterns or anomalies in a data field.
Figure 6 presents the training and validation accuracy of the proposed security model at different epochs. The accuracy curves are good; they represent how the model is performing and whether it is overfitting from the training dataset on the validation dataset. At the start of the epoch, the training and validation accuracy slowly increase, because the model is learning the relationships between the features and target values in the training dataset and similar relationships in the validation dataset. During the training process, the model reaches a certain level of accuracy on the testing data at which re-training only slightly affects the overall accuracy. The difference between the training and validation accuracy will give an indication of whether overfitting or underfitting has occurred. Close training and test errors imply that the model of choice is generalizing well, while a large discrepancy implies overfitting. The QNAA (Quantum-Inspired Neuro Attention Aggregation) and SPF-GAN (Smart Packet Filtering–Generative Adversarial Network) are important in this process, as they enable the model to pay close attention to the most vital features and filter out trivial information to improve the model’s performance and powers of observation.
The training and validation loss curves are shown in Figure 6b, which represent the difference between the model’s predictions and the targets in every training cycle. The loss curves generally decline over epochs, which represents an enhanced prediction by the model. The training loss tells us how effectively the model learns from the training data, and the validation loss tells us how effective the model is when it is fed with unknown data. Both curves should decrease and smooth down over time, and the curve for the validation loss should be slightly higher than that of the training loss, signifying good generalization. Training and validation losses should be analyzed to determine whether there is a large gap between the two, since overfitting is characterized by such a scenario. Overall, these results indicate that the proposed QNAA and SPF-GAN mechanisms are very effective in reducing the loss by selecting the most salient features, in addition to enhancing the model’s resistance to different types of attacks.
Figure 7 shows the detection accuracy of the proposed model with and without optimization. The non-optimized model does not include the QNAA and SPF-GAN; when integrated with them, it becomes the optimized model. From the findings, it is evident that the optimized model has superior efficiency in the identification of intrusions in various attack situations. This shows that, with the help of the QNAA and SPF-GAN, the model’s performance can be improved in terms of accurately detecting and classifying network intrusions. The QNAA component can also assist with the collecting of features based on attention mechanisms that enable the model’s selective perception of data. At the same time, the SPF-GAN improves the filtering process to select high-quality data as the model’s training set, which greatly improves the detection effect. Figure 8 provides a comprehensive analysis of the proposed model’s performance using key evaluation metrics: precision, recall, accuracy, and F1-score. Precision is the ratio of true positives to total positives, which shows how well the model limits false positives. In contrast, recall determines the model’s ability to correctly identify positive cases, measured by the ratio of true positives to actual positives.
The critical innovations in the proposed security model are the QNAA and SPF-GAN components: Quantum-Inspired Neuro Attention Aggregation and Smart Packet Filtering–Generative Adversarial Network, respectively. The QNAA applies quantum-inspired techniques to improve the attention mechanism of the model so that it can efficiently focus on the most relevant characteristics within the data. This selective attention ensures efficient feature aggregation, which is key to identifying and classifying different network intrusion types effectively. The QNAA reduces noise and unrelated data that can cause false detections by focusing only on the most informative features, thereby improving the model’s precision and recall.
The SPF-GAN plays an important role in filtering noise and irrelevant information from the dataset, so that only highly relevant and high-quality inputs will be used in training the model. The purpose of the filtering process is not to increase the model’s accuracy but to enhance its robustness against a large variety of network attacks, such as jamming or intrusion attempts. In essence, the QNAA and the SPF-GAN together contribute to the proposed security model and improve it through feature selection, the enhancement of data quality, and improvement in generalization capability. Innovations of this kind are very critical for the high detection accuracy, precision, recall, and F1-score of the model in effectively identifying and mitigating network intrusions.
A comparison of several approaches based on their accuracy in recognizing jamming attacks using the CRN Jamming dataset is depicted in Figure 9. The compared techniques are Support Vector Machine (SVM), Logistic Regression (LR), Naive Bayes (NB), Stacking, ODL-MUDSS, and the proposed model. The accuracy values for these techniques are 0.70 for SVM, 0.93 for LR, 0.94 for NB, and 0.97 for Stacking. For ODL-MUDSS, the accuracy was about 75%, while that of the proposed model was about 99%. A reasonable increase in accuracy shows that the proposed model is better able to detect jamming attacks compared to the existing solutions. The precision of the different approaches on the CRN Jamming dataset is shown in Figure 10. The values of precision, depicted as a normal distribution for the sake of defining the model, are presented as follows: SVM provides a precision of about 0.66, LR 0.87, NB 0.89, Stacking 0.96, and ODL-MUDSS 0.97, while the new model is 0.989. Precision quantifies how many of the model’s positive predictions are actually positive and is higher for a model with fewer false positives. In Figure 11, we compare the recall values of different techniques with the CRN Jamming dataset. Recall defines, in this case, the ability of the model to identify all actual instances of jamming attacks.
The recall values, calculated for the sake of illustration, are antipodal to the examples shown above and hover around 0.75 for SVM, 0.96 for LR, 0.96 for NB, 0.97 for Stacking, and 0.97 for ODL-MUDSS. Thus, it can be estimated that the value of ROA for the proposed model will be 0.988. A comparison of the F1-scores generated by the different techniques when tested on the CRN Jamming dataset is depicted in Figure 12. The F1-score is the weighted average of the precision and recall, where both factors are almost equally important.
Figure 13 indicates the computational time of the different methods for analyzing the CRN Jamming dataset. The computational times for SVM, LR, NB, Stacking, ODL-MUDSS, and the proposed model are approximately 10.42, 9.62, 6.20, 7.08, 2.63, and 1.15 s, respectively. The proposed model also shows the fastest processing time and is markedly better than other approaches. This efficiency is due to the optimal algorithms for chosen feature selection and the integration of the QNAA and SPF-GAN models, which significantly reduce the time required to filter the data. The decrease in computation time is valuable for applications where the immediate identification of a jamming attack is critical. Thus, the proposed model accelerates the analysis, while maintaining high accuracy and reliability, for the intended application of network security systems.
An empirical evaluation approach was employed in order to measure the computation time of the proposed model, providing a fair and transparent comparison with other intrusion detection techniques. Running each model multiple times under the same conditions and averaging the recorded execution times mitigates fluctuations or transient load variations due to system background processes. In empirical measurements, precise timestamps before and after model execution were taken utilizing Python’s built-in functionalities of time and datetime libraries. Moreover, benchmarking tools such as TensorFlow Profiler (https://www.tensorflow.org/ (accessed on 1 January 2025)) and PyTorch’s (https://pytorch.org/ (accessed on 1 January 2025)) built-in profiling utilities enable more granular evaluations; these yield many more insights into the efficiency of the proposed model through analyzing computational bottlenecks, GPU utilization, and per-layer execution times. These empirical results are further compared with those of other competitive approaches, showing that the proposed model could reduce the execution time because of its optimized network architecture design, efficient feature extraction pipeline, and reduced computational complexity. These methodologies all confirm the computational efficiency of this model and provide strong empirical evidence that it has a better performance in terms of execution speed compared with conventional techniques.
The results of the comparative analysis of the network resilience scores of the various techniques based on the ZigBee dataset in terms of the attacks’ impact are shown in Figure 14. The compared techniques included Reinforced Learning, Deep Convolutional, Adaptive Learning, a Static Model, and the proposed model. The resilience scores for each technique against these attacks are as follows: Reinforced Learning obtains scores of 0.8 for DDoS, 0.7 for Spoofing, 0.9 for Jamming, 0 for Mailing Lists, and 0.6 for Eavesdropping. The Deep Convolutional technique attains a performance of 0.85 for DDoS, 0.75 for Spoofing, and 0.88 for Jamming. Adaptive Learning demonstrates high scores of 0.9 for DDoS, 0.8 for Spoofing, 0.95 for Jamming, 0 for Feedback, and 0.7 for Eavesdropping. The Static Model obtains values of 0.78 for DDoS, 0.72 for Spoofing, and 0.0 for Jamming. To integrate the communication ability rating, a scale from 0 to 89 is set for Jamming.
The network resilience score is one of the most crucial metrics for the robustness of security models against attacks in ZigBee-based wireless networks, ensuring that the network remains operational even when security is breached. The five models, Reinforced Learning, Deep Convolutional, Adaptive Learning, the Static Model, and our proposed approach, were compared against the four most common attack types: DDoS, Spoofing, Jamming, and Eavesdropping. The Reinforced Learning and Deep Convolutional models perform better, as they take advantage of dynamic learning and pattern recognition; however, they still have weaknesses when dealing with passive threats, such as Eavesdropping. The Adaptive Learning model shows substantially increased resilience against the Jamming attack, as it is adaptive in nature to new threats; however, its performance differs between attacks. The proposed method outperforms all the other techniques, showing near-optimal resilience scores for all attack types: DDoS 0.98, Spoofing 0.95, Jamming 0.98, and Eavesdropping 0.95. The proposed method has been shown to be superior in mitigating both active and passive attacks with its holistic security framework.
From the figures obtained, the proposed model has very high resilience scores against all types of attacks, confirming that the model is highly effective and efficient in preserving the functionality and security of the network during attacks. The SPF-GRN improves the ability of the model to learn parameters fused and optimized in an adaptive form, making the model more robust to attacks. Moreover, by contributing to the model’s activity in sorting priorities and the relevance of features, the QNAA enhances defense functions and improves the proposed model. The resilience scores indicate that the model can continue to run smoothly and counter many of the attacks, thus proving the dependability of the model in practical use. The favorable performance scores of the proposed model show great promise for the improvement of network security by suggesting a more efficient way of recognizing and preventing such attacks in ZigBee-based networks. This breakdown further proves the superior efficacy of the proposed model over traditional and modern methods, as it outperforms the others in guaranteeing the strength of the network.
One of the most significant metrics is the false positive rate, which represents the ratio of benign or legitimate instances misclassified as attacks by the proposed model. Thus, the smaller the FPR, the better the system’s ability to correctly differentiate between normal and malicious activities, thereby reducing the number of unnecessary security alerts and lessening the workload for security analysts. Figure 15 presents the analysis of the variation in the FPR when the number of samples varies between 10 and 100. Initially, there is some fluctuation, as the dataset has few samples for training and testing; however, with increasing data, it stabilizes to a zero false alarm rate. This establishes the proposed model as a robust one, as it maintains a low FPR. Thus, the results confirm that the proposed approach is able to minimize false positives while ensuring a high detection accuracy rate. The false negative rate (FNR) is defined as the ratio of actual attacks that are mistakenly predicted as normal activity; this in itself implies a failure to detect real threats. In most security applications, a high FNR is unacceptable, as it increases the risk of undetected intrusions, which may also cause damage to the network infrastructure. Figure 16 depicts the change in the FNR with respect to the number of samples; the curve descends with an increase in dataset size. First, the model has a relatively high FNR with few training samples, where generalization in identifying attack patterns is poor. However, with increasing samples, it gains a much better understanding of attack behaviors, and false negatives drop rapidly. Stability at the tail of the graph is evidence that the model converges to an optimal learning phase, which reliably identifies instances of attacks with no major misclassification. Such an improvement in performance is especially essential in security-sensitive applications, in which the practical consequence of not detecting an actual attack can be quite devastating. The Matthews correlation coefficient is a more holistic metric in assessing the quality of a classifier. It incorporates false positives and false negatives in its calculation. Compared with accuracy, the MCC provides a fairer assessment of performance, mainly when dealing with imbalanced datasets. Figure 17 shows the MCC values for all sample sizes of the proposed method. The results always indicate a high classification performance. When there are few samples, one sees small fluctuations in the MCC because of the small amount of training data, which may cause fluctuations in the quality of predictions. With the increase in the number of samples, the MCC continues to improve, meaning that the model becomes stabler and more precise in predicting.
A high G-Mean indicates that the model performs well over both classes and is not biased toward either the majority or minority class. Figure 18 presents the variation in G-Mean with the increase in the number of samples, showing gradual improvement in the model’s ability to maintain a balanced classification performance. Initially, the model has slight inconsistencies due to the lack of training data, which could turn into biased learning toward the dominant class. Execution time is one of the important performance metrics in establishing the effectiveness and practicality of a model, more so in real-time security applications. Figure 19 shows the execution times required by the proposed approach to process different sample sizes, hence showing high computational efficiency. In the beginning, the execution time has small fluctuations because the model has to adapt to varying complexities in the samples. However, with the increase in the size of the dataset, there is a gradual increase in execution time, which is understandable due to the increased amount of computation required for processing large amounts of data. However, it remains within reasonable limits and hence is computationally feasible in real-time applications.

5. Ethical Implications and Security Concerns

The use of adversarial models in intrusion detection systems has several ethical implications and raises possible security concerns related to the intrinsic risks of adversarial learning and data privacy, alongside the possibility of adversarial exploitation. The development of adversarial models usually requires large-scale labeled datasets, raising questions regarding data collection practices and possible biases in model development. This may result in either too many false positives or too many false negatives and may discriminate against some types of network activities, cause disruptions, or even lead to wrong attributions of malicious intent. Adversarial models themselves can also be targeted for exploitation through adversarial attacks, where the attackers, in turn, manipulate input data with the hope of misleading the IDS. Most deep learning-based adversarial models are black-box in nature, hence posing challenges relating to explainability and trustworthiness, as the decision-making process of such systems is difficult to interpret for security professionals. Uninterpretable intrusion detection may, thus, become a very serious barrier in incident response actions when there is a lack of evidence for security measures that can be represented to stakeholders or regulatory bodies. These risks definitely increase when such adversarial models are set up within critical infrastructures, which include financial institutions, health systems, and industrial control networks, where undiscovered adversarial intrusions could give rise to catastrophic failures, huge financial losses, or even life-threatening consequences.

6. Conclusions

This study put forward a versatile security model that has the capability to detect different types of network attacks, with special emphasis given to jamming attacks, which are becoming increasingly prominent in contemporary integrated communication systems. The measures that are included in the proposed model include the QNAA and the SPF-GAN, which help in increasing the accuracy of detection, in addition to improving the system’s robustness. The QNAA approach also uses an attention mechanism to improve the signal detection of attack patterns, where new and concealed threats can be subtle. On the other hand, the SPF-GAN uses generative adversarial networks to mimic and reconstruct attack situations and determines the most effective approach for identifying and preventing threats. The innovation of this model is that it leverages both attention-based and generative adversarial methods in the design of an intrusion detection system to counter the ever-evolving attacks on networks. The benefits obtained with the proposed model are multifaceted. This system is highly accurate in identifying legitimate and illegitimate actions; hence, the intrinsic problem with prior generations of detectors that fail to differentiate new forms of jamming techniques is solved. Using real-time data analysis and incorporating features of adaptive learning, the model guarantees an immediate reaction and a progressive increase in the efficiency of attack detection. According to the evaluation results, the proposed method showed better performance when compared with prior methods, achieving a higher accuracy, precision, recall, and F1-score, especially when tested on the CRN Jamming and ZigBee datasets. The results highlight that the model is viable and can be applied in the real world, given its ability to surpass conventional techniques and combat various kinds of attacks. In future work, the proposed model will be further developed by extending the currently used set of techniques based on machine learning algorithms and testing it on more intricate types of attacks. The SPF-GAN’s adversarial learning approach significantly improves the model’s adaptability through training on realistic attack simulations, resulting in fewer false positives and an increased sensitivity in detection. With this in mind, this approach shows promise as a strong candidate for real-world applications, with an enhancement in accuracy and generalization in different network environments, while also suggesting the use of integrated advanced adversarial learning techniques in broader cybersecurity applications. Thus, further development of the applicability of the model for different types of networks and environments will also remain an important issue. Further studies will also seek to solve any computational constraints and further fine-tune the model for even greater effectiveness and flexibility. This idea thus introduces a universal and robust security system that can be used to counter the increasing and dynamic nature of network threats.

Author Contributions

Conceptualization, T.A. and P.G.; Methodology, T.A., P.G. and F.A.; Software, P.G.; Validation, T.A., P.G. and F.A.; Formal analysis, T.A., P.G. and F.A.; Investigation, T.A., P.G. and F.A.; Data curation, P.G.; Writing—original draft, T.A., P.G. and F.A.; Writing—review & editing, T.A., P.G. and F.A.; Visualization, F.A.; Funding acquisition, T.A. All authors have read and agreed to the published version of the manuscript.

Funding

This work was supported and funded by the Deanship of Scientific Research at Imam Mohammad Ibn Saud Islamic University (IMSIU) (grant number IMSIU-RG23028).

Data Availability Statement

The datasets used in this article are available at the following repositories: https://ieee-dataport.org/documents/rf-jamming-dataset-vehicular-wireless-networks; https://zenodo.org/records/13957307 (accessed on 17 December 2024).

Conflicts of Interest

The authors declare no conflicts of interest.

References

  1. Nallarasan, V.; Kottursamy, K. Cognitive radio jamming attack detection using an autoencoder for CRIoT network. Wirel. Pers. Commun. 2022, 127, 2267–2283. [Google Scholar] [CrossRef]
  2. Pirayesh, H.; Zeng, H. Jamming attacks and anti-jamming strategies in wireless networks: A comprehensive survey. IEEE Commun. Surv. Tutor. 2022, 24, 767–809. [Google Scholar] [CrossRef]
  3. Muñoz, E.C.; Pedraza, G.C.; Cubillos-Sánchez, R.; Aponte-Moreno, A.; Buitrago, M.E. PUE Attack Detection by Using DNN and Entropy in Cooperative Mobile Cognitive Radio Networks. Future Internet 2023, 15, 202. [Google Scholar] [CrossRef]
  4. Clement, J.C. GRU-SVM Based Threat Detection in Cognitive Radio Network. Sensors 2023, 23, 1326. [Google Scholar] [CrossRef]
  5. Sewak, M.; Sahay, S.K.; Rathore, H. Deep reinforcement learning in the advanced cybersecurity threat detection and protection. Inf. Syst. Front. 2023, 25, 589–611. [Google Scholar] [CrossRef]
  6. Amirthayogam, G.; Kumaran, N.; Gopalakrishnan, S.; Brito, K.A.; RaviChand, S.; Choubey, S.B. Integrating Behavioral Analytics and Intrusion Detection Systems to Protect Critical Infrastructure and Smart Cities. Babylon. J. Netw. 2024, 2024, 88–97. [Google Scholar] [CrossRef]
  7. Cengiz, E.; Gök, M. Reinforcement learning applications in cyber security: A review. Sak. Univ. J. Sci. 2023, 27, 481–503. [Google Scholar] [CrossRef]
  8. Xu, M.; Zhao, Y.; Zhang, R.; Yin, Z.; Wu, Z. A Reliable Spectrum Sensing Method Based on Deep Learning for Primary User Emulation Attack Detection in Cognitive Radio Network. IEEE Commun. Lett. 2024, 28, 547–551. [Google Scholar] [CrossRef]
  9. Dansana, D.; Behera, P.K.; Patro, S.G.K.; Naveed, Q.N.; Lasisi, A.; Wodajo, A.W. BSMACRN: Design of an efficient Blockchain-based Security Model for improving Attack-resilience of Cognitive Radio Ad-hoc Networks. IEEE Access 2024, 12, 10047–10058. [Google Scholar] [CrossRef]
  10. Ahuja, P.; Sethi, P.; Chauhan, N. A comprehensive survey of security threats, detection, countermeasures, and future directions for physical and network layers in cognitive radio networks. Multimed. Tools Appl. 2024, 83, 32715–32738. [Google Scholar] [CrossRef]
  11. Perumal, G.; Subburayalu, G.; Abbas, Q.; Naqi, S.M.; Qureshi, I. VBQ-Net: A novel vectorization-based boost quantized network model for maximizing the security level of IoT system to prevent intrusions. Systems 2023, 11, 436. [Google Scholar] [CrossRef]
  12. Sekar, S.; Jeyalakshmi, S.; Ravikumar, S.; Kavitha, D. Modified light GBM based classification of malicious users in cooperative cognitive radio networks. Cyber-Phys. Syst. 2024, 10, 104–122. [Google Scholar] [CrossRef]
  13. Chowdhury, R.; Chakraborty, T.; Purkait, S.; Saha, B. SE2CURA-design and implementation of a robust ensemble learning based 2-tier intrusion detection system for real time traffic. Multimed. Tools Appl. 2024, 83, 38567–38609. [Google Scholar] [CrossRef]
  14. Aktar, S.; Nur, A.Y. Towards DDoS attack detection using deep learning approach. Comput. Secur. 2023, 129, 103251. [Google Scholar] [CrossRef]
  15. Haque, S.; El-Moussa, F.; Komninos, N.; Muttukrishnan, R. A systematic review of data-driven attack detection trends in IoT. Sensors 2023, 23, 7191. [Google Scholar] [CrossRef]
  16. Fard, N.E.; Selmic, R.R.; Khorasani, K. A review of techniques and policies on cybersecurity using artificial intelligence and reinforcement learning algorithms. IEEE Technol. Soc. Mag. 2023, 42, 57–68. [Google Scholar] [CrossRef]
  17. Zohourian, A.; Dadkhah, S.; Neto, E.C.P.; Mahdikhani, H.; Danso, P.K.; Molyneaux, H.; Ghorbani, A.A. IoT Zigbee device security: A comprehensive review. Internet Things 2023, 22, 100791. [Google Scholar] [CrossRef]
  18. Yi, T.; Chen, X.; Zhu, Y.; Ge, W.; Han, Z. Review on the application of deep learning in network attack detection. J. Netw. Comput. Appl. 2023, 212, 103580. [Google Scholar] [CrossRef]
  19. Al-Juboori, S.A.M.; Hazzaa, F.; Jabbar, Z.S.; Salih, S.; Gheni, H.M. Man-in-the-middle and denial of service attacks detection using machine learning algorithms. Bull. Electr. Eng. Inform. 2023, 12, 418–426. [Google Scholar] [CrossRef]
  20. Neto, E.C.P.; Dadkhah, S.; Ferreira, R.; Zohourian, A.; Lu, R.; Ghorbani, A.A. CICIoT2023: A real-time dataset and benchmark for large-scale attacks in IoT environment. Sensors 2023, 23, 5941. [Google Scholar] [CrossRef]
  21. Elsadig, M.A. Detection of Denial-of-Service Attack in Wireless Sensor Networks: A lightweight Machine Learning Approach. IEEE Access 2023, 11, 83537–83552. [Google Scholar] [CrossRef]
  22. Al Lail, M.; Garcia, A.; Olivo, S. Machine learning for network intrusion detection—A comparative study. Future Internet 2023, 15, 243. [Google Scholar] [CrossRef]
  23. Lee, S.-J.; Lee, Y.-R.; Jeon, S.-E.; Lee, I.-G. Machine learning-based jamming attack classification and effective defense technique. Comput. Secur. 2023, 128, 103169. [Google Scholar] [CrossRef]
  24. Kouassi, B.M.; Monsan, V.; Ballo, A.B.; Kacoutchy, J.A.; Mamadou, D.; Adou, K.J. Application of the learning set for the detection of jamming attacks in 5g mobile networks. Int. J. Adv. Comput. Sci. Appl. 2023, 14, 715–723. [Google Scholar] [CrossRef]
  25. Abdalzaher, M.S.; Elwekeil, M.; Wang, T.; Zhang, S. A deep autoencoder trust model for mitigating jamming attack in IoT assisted by cognitive radio. IEEE Syst. J. 2021, 16, 3635–3645. [Google Scholar] [CrossRef]
  26. Greco, C.; Pace, P.; Basagni, S.; Fortino, G. Jamming detection at the edge of drone networks using multi-layer perceptrons and decision trees. Appl. Soft Comput. 2021, 111, 107806. [Google Scholar] [CrossRef]
  27. Islam, N.; Farhin, F.; Sultana, I.; Kaiser, M.S.; Rahman, M.S.; Mahmud, M.; SanwarHosen, A.; Cho, G.H. Towards Machine Learning Based Intrusion Detection in IoT Networks. Comput. Mater. Contin. 2021, 69, 1801–1821. [Google Scholar] [CrossRef]
  28. Hindy, H.; Bayne, E.; Bures, M.; Atkinson, R.; Tachtatzis, C.; Bellekens, X. Machine learning based IoT intrusion detection system: An MQTT case study (MQTT-IoT-IDS2020 dataset). In Proceedings of the International Networking Conference, Online, 19–21 September 2020; pp. 73–84. [Google Scholar]
  29. Kumar, R.; Kumar, P.; Tripathi, R.; Gupta, G.P.; Garg, S.; Hassan, M.M. A distributed intrusion detection system to detect DDoS attacks in blockchain-enabled IoT network. J. Parallel Distrib. Comput. 2022, 164, 55–68. [Google Scholar] [CrossRef]
  30. Wahab, O.A. Intrusion detection in the iot under data and concept drifts: Online deep learning approach. IEEE Internet Things J. 2022, 9, 19706–19716. [Google Scholar] [CrossRef]
  31. Hnamte, V.; Hussain, J. An efficient DDoS attack detection mechanism in SDN environment. Int. J. Inf. Technol. 2023, 15, 2623–2636. [Google Scholar] [CrossRef]
  32. Ravi, V.; Pham, T.D.; Alazab, M. Deep learning-based network intrusion detection system for Internet of medical things. IEEE Internet Things Mag. 2023, 6, 50–54. [Google Scholar] [CrossRef]
  33. Abdulganiyu, O.H.; Ait Tchakoucht, T.; Saheed, Y.K. A systematic literature review for network intrusion detection system (IDS). Int. J. Inf. Secur. 2023, 22, 1125–1162. [Google Scholar] [CrossRef]
  34. Almuqren, L.; Maray, M.; Alotaibi, F.A.; Alzahrani, A.; Mahmud, A.; Rizwanullah, M. Optimal Deep Learning Empowered Malicious User Detection for Spectrum Sensing in Cognitive Radio Networks. IEEE Access 2024, 12, 35300–35308. [Google Scholar] [CrossRef]
  35. Fang, X.; Zheng, L.; Fang, X.; Chen, W.; Fang, K.; Yin, L.; Zhu, H. Pioneering advanced security solutions for reinforcement learning-based adaptive key rotation in Zigbee networks. Sci. Rep. 2024, 14, 13931. [Google Scholar] [CrossRef] [PubMed]
Figure 1. Flow of the proposed method.
Figure 1. Flow of the proposed method.
Electronics 14 00922 g001
Figure 2. Model of proposed SPF-GRN.
Figure 2. Model of proposed SPF-GRN.
Electronics 14 00922 g002
Figure 3. Flow of the proposed QNAA model.
Figure 3. Flow of the proposed QNAA model.
Electronics 14 00922 g003
Figure 4. (a) Correlation heatmap for different types of network intrusions. (b) Correlation heatmap for CRN Jamming dataset. (c) Correlation heatmap for ZigBee dataset.
Figure 4. (a) Correlation heatmap for different types of network intrusions. (b) Correlation heatmap for CRN Jamming dataset. (c) Correlation heatmap for ZigBee dataset.
Electronics 14 00922 g004aElectronics 14 00922 g004b
Figure 5. Histogram equalization before and after data.
Figure 5. Histogram equalization before and after data.
Electronics 14 00922 g005aElectronics 14 00922 g005b
Figure 6. (a) Training and validation accuracy. (b) Training and validation loss.
Figure 6. (a) Training and validation accuracy. (b) Training and validation loss.
Electronics 14 00922 g006
Figure 7. Detection accuracy with and without optimization.
Figure 7. Detection accuracy with and without optimization.
Electronics 14 00922 g007
Figure 8. Overall performance analysis.
Figure 8. Overall performance analysis.
Electronics 14 00922 g008
Figure 9. Comparative analysis based on accuracy using CRN Jamming dataset.
Figure 9. Comparative analysis based on accuracy using CRN Jamming dataset.
Electronics 14 00922 g009
Figure 10. Comparative analysis based on precision using CRN Jamming dataset.
Figure 10. Comparative analysis based on precision using CRN Jamming dataset.
Electronics 14 00922 g010
Figure 11. Comparative analysis based on recall using CRN Jamming dataset.
Figure 11. Comparative analysis based on recall using CRN Jamming dataset.
Electronics 14 00922 g011
Figure 12. Comparative analysis based on F1-score using CRN Jamming dataset.
Figure 12. Comparative analysis based on F1-score using CRN Jamming dataset.
Electronics 14 00922 g012
Figure 13. Comparative analysis based on computational time using CRN Jamming dataset.
Figure 13. Comparative analysis based on computational time using CRN Jamming dataset.
Electronics 14 00922 g013
Figure 14. Comparative analysis based on network resilience score using ZigBee dataset.
Figure 14. Comparative analysis based on network resilience score using ZigBee dataset.
Electronics 14 00922 g014
Figure 15. False positive rate analysis.
Figure 15. False positive rate analysis.
Electronics 14 00922 g015
Figure 16. False negative rate analysis.
Figure 16. False negative rate analysis.
Electronics 14 00922 g016
Figure 17. MCC analysis.
Figure 17. MCC analysis.
Electronics 14 00922 g017
Figure 18. G-mean analysis.
Figure 18. G-mean analysis.
Electronics 14 00922 g018
Figure 19. Execution time analysis.
Figure 19. Execution time analysis.
Electronics 14 00922 g019
Table 1. Survey of previous literature works.
Table 1. Survey of previous literature works.
MethodsDatasets UsedKey FindingsLimitations
Reinforcement learningNSL-KDDImproved intrusion detection performance Not time-efficient and has high cost for computation
Deep CNNUNSW-NB 15Supports effective feature analysisOnly suitable for high-dimensional datasets
Hybrid SVM-RFJamming attackMore resilience to attacksLack of scalability and high complexity
Adaptive modelZigBeeReduced false alarm rateLack of efficiency in dynamic environments
Static rule-based modelCustom IoT datasetSuitable for detecting complex attacksLacks good generalization capability
Disclaimer/Publisher’s Note: The statements, opinions and data contained in all publications are solely those of the individual author(s) and contributor(s) and not of MDPI and/or the editor(s). MDPI and/or the editor(s) disclaim responsibility for any injury to people or property resulting from any ideas, methods, instructions or products referred to in the content.

Share and Cite

MDPI and ACS Style

Albalawi, T.; Ganeshkumar, P.; Albalwy, F. Strategic Network Attack Prevention System Leveraging Sophisticated Query-Based Network Attention Algorithm (QNAA) and Self-Perpetuating Generative Adversarial Network (SPF-GAN) Techniques for Optimal Detection. Electronics 2025, 14, 922. https://doi.org/10.3390/electronics14050922

AMA Style

Albalawi T, Ganeshkumar P, Albalwy F. Strategic Network Attack Prevention System Leveraging Sophisticated Query-Based Network Attention Algorithm (QNAA) and Self-Perpetuating Generative Adversarial Network (SPF-GAN) Techniques for Optimal Detection. Electronics. 2025; 14(5):922. https://doi.org/10.3390/electronics14050922

Chicago/Turabian Style

Albalawi, Tahani, Perumal Ganeshkumar, and Faisal Albalwy. 2025. "Strategic Network Attack Prevention System Leveraging Sophisticated Query-Based Network Attention Algorithm (QNAA) and Self-Perpetuating Generative Adversarial Network (SPF-GAN) Techniques for Optimal Detection" Electronics 14, no. 5: 922. https://doi.org/10.3390/electronics14050922

APA Style

Albalawi, T., Ganeshkumar, P., & Albalwy, F. (2025). Strategic Network Attack Prevention System Leveraging Sophisticated Query-Based Network Attention Algorithm (QNAA) and Self-Perpetuating Generative Adversarial Network (SPF-GAN) Techniques for Optimal Detection. Electronics, 14(5), 922. https://doi.org/10.3390/electronics14050922

Note that from the first issue of 2016, this journal uses article numbers instead of page numbers. See further details here.

Article Metrics

Back to TopTop