Next Article in Journal
Application of Voltage Optimization Strategy for Rotary Power Flow Controllers in Loop Closing of Distribution Networks
Next Article in Special Issue
OR-MTL: A Robust Ordinal Regression Multi-Task Learning Framework for Partial Discharge Diagnosis in Gas-Insulated Switchgear
Previous Article in Journal
Social-Aware Link Reliability Prediction Model Based Minimum Delay Routing for CR-VANETs
 
 
Due to scheduled maintenance work on our servers, there may be short service disruptions on this website between 11:00 and 12:00 CEST on March 28th.
Font Type:
Arial Georgia Verdana
Font Size:
Aa Aa Aa
Line Spacing:
Column Width:
Background:
Article

High-Resistance Grounding Fault Location in High-Voltage Direct Current Transmission Systems Based on Deep Residual Shrinkage Network

1
Guangxi Key Laboratory of Power System Optimization and Energy Technology, Guangxi University, Nanning 530004, China
2
School of Electrical Engineering, Guangxi University, Nanning 530004, China
*
Author to whom correspondence should be addressed.
Electronics 2025, 14(3), 628; https://doi.org/10.3390/electronics14030628
Submission received: 25 December 2024 / Revised: 2 February 2025 / Accepted: 3 February 2025 / Published: 5 February 2025

Abstract

Due to the precision limitations of traditional fault location methods in identifying grounding faults in High-Voltage Direct Current (HVDC) transmission systems and considering the high occurrence probability of high-resistance grounding faults in practical engineering scenarios coupled with the sampling accuracy constraints of actual equipment, this article introduces a novel approach for high-resistance grounding fault location in HVDC transmission lines. This method integrates Variational Mode Decomposition (VMD) and Deep Residual Shrinkage Network (DRSN). Initially, VMD is employed to decompose double-ended high-resistance grounding fault signals, extracting the corresponding Intrinsic Mode Functions (IMF). These IMF signals are then preprocessed to construct the input data for the DRSN model. Upon training, the model outputs the precise fault location. To validate the effectiveness of the proposed method, a ±800 kV bipolar HVDC transmission system model is established using PSCAD/EMTDC version 4.6.2 software for simulating high-resistance grounding faults. The sampling accuracy of the model’s output signals is set to 10 kHz, aligning closely with actual engineering equipment specifications. Comprehensive simulation experiments and anti-interference analyses are conducted on the DRSN model. The results demonstrate that the fault location method based on the DRSN exhibits high accuracy in locating high-resistance grounding faults, with a maximum error of less than 1.5 km, even when considering factors such as engineering sampling frequency, fault types, and signal noise.

1. Introduction

HVDC transmission systems occupy a core position in energy transmission and distribution due to their large transmission capacity and long transmission distance advantages. Especially in the rapid development of new energy sources, the demand for cross-regional transmission of clean energy is increasing, further highlighting the importance of HVDC transmission projects. However, with the enhancement of system complexity and the diversification of operating environments, the risk of faults in HVDC transmission systems has also risen. Among these, high-resistance grounding faults, a common type of grounding fault in HVDC transmission systems, severely impact protective actions and pose significant threats to transmission lines. Accurate localization of such faults is crucial for ensuring system safety and reliability of power supply [1].
Currently, the traveling wave-based fault location method is widely used in engineering for fault localization. However, the accuracy of this method relies on the precise identification of the wavefronts of the reflected wave and the initial traveling wave, as well as the accurate selection of the traveling wave velocity [2]. When the fault resistance is very large, and the traveling wave is too weak to detect, it is difficult to determine the surge arrival time. The traditional fault distance calculated using the traveling wave method is based on the surge traveling time and wave velocity [3]. Therefore, in the case of high-resistance grounding faults, the traditional traveling wave-based fault location method often struggles to provide accurate localization. Furthermore, other existing fault location methods, such as the natural frequency method, although they do not require the identification of the initial wavefront of the fault, still rely on the accurate extraction of fault frequencies and the correct selection of waveforms to maintain localization accuracy. Meanwhile, fault analysis methods depend on the precise acquisition and calculation of line parameters and are greatly influenced by parameter changes [4].
In recent years, deep learning technology has provided new avenues for fault locations in HVDC transmission systems. Deep learning-based fault location methods rely on fault waveform training to achieve fault localization, with less dependence on accurate mathematical models and less influence from transition resistance, system operating modes, and fault types. Cui et al. [5] extract fault voltage and current signals, process them using Singular Value Decomposition (SVD), and then use a Generalized Regression Neural Network (GRNN) for fault location. Johnson et al. [6] employ Support Vector Machines (SVM) to perform fault location and fault type discrimination on HVDC transmission lines using single-ended voltage and current waveforms. However, neither of these studies verifies the effectiveness of the proposed methods in scenarios with high transition resistance grounding faults or when fault signals are noisy. Lan et al. [7] propose a double-ended fault location model based on a One-Dimensional Convolutional Neural Network (1D-CNN). Compared to traditional double-ended traveling wave-based fault location methods, it does not require precise time synchronization. It overcomes the difficulties in determining the traveling wave velocity and identifying wavefronts during high-resistance grounding faults. However, it does not consider the scenario when the signal sampling frequency of actual equipment is low. Wang et al. [8] establish a Convolutional Neural Network-Long Short-Term Memory (CNN-LSTM) single-ended HVDC transmission system fault location model and study the impact of signal sampling frequency on the accuracy of the fault location model. It also demonstrates that this method relies on a higher signal sampling frequency to ensure high localization accuracy.
With the continuous emergence of various innovative deep learning network structures, the Residual Neural Network (ResNet) has achieved successful applications in electrical domains such as short-term load forecasting [9], motor fault diagnosis [10], and dynamic planning of transmission networks [11], thanks to its unique residual learning mechanism and efficient feature transfer capabilities. As a further improvement of ResNet, the DRSN significantly enhances the model’s robustness to noisy data and the accuracy of feature extraction by incorporating mechanisms such as soft thresholding into the network. This characteristic gives the DRSN unique advantages in multiple applications in the electrical field. Zhang et al. [12] successfully apply the DRSN to voiceprint recognition in the power industry, effectively demonstrating its ability to distinguish and suppress noise features in complex and noisy electronic environments, significantly improving the accuracy of voiceprint recognition. Zhang et al. [13] extend the innovative advantages of DRSN to photovoltaic Direct Current (DC) arc fault detection, leveraging its powerful feature extraction capabilities to precisely capture subtle fault features, providing strong support for the safe operation and maintenance of photovoltaic systems. Wang et al. [14] combine the DRSN structure with the Temporal Convolutional Network (TCN) for photovoltaic power prediction, achieving enhanced prediction of photovoltaic power generation output with only a minimal increase in parameters. However, the DRSN has not yet been applied in the fault location field in HVDC transmission systems.
Most research on fault location methods for HVDC transmission systems has hitherto predominantly focused on grounding scenarios involving transition resistances less than 500 Ω. However, in the practical operations of HVDC transmission systems, high transition resistance grounding faults are more prevalent, with transition resistance values potentially reaching several kilohms. Furthermore, taking into account the sampling frequency limitations of actual equipment, as stipulated by the international standard IEC-61869-9 [15], the maximum allowable sampling frequency for DC substations is 96 kHz, while the highest sampling frequency in typical DC projects is 10 kHz [16]. Additionally, in real-world engineering applications, fault data may be influenced by noise and redundant information stemming from equipment limitations and corona discharge, which can impact fault location accuracy. Therefore, this article proposes a high-resistance grounding fault location method for HVDC transmission systems based on the DRSN. This method targets explicitly high transition resistance grounding fault scenarios, considering the precision limitations of equipment sampling frequencies in practical engineering environments and the prevalent noise interference in fault data. The proposed approach utilizes VMD as feature engineering to perform modal decomposition on fault signals, effectively extracting fault signal features. Subsequently, the residual structure of the DRSN is employed to reduce feature loss during data transmission, enhance the model’s feature extraction capabilities when dealing with data with fewer signal points, and address issues of gradient vanishing and model degradation. Simultaneously, by introducing attention mechanisms and soft thresholding operations, the model can eliminate redundant features and enhance the discriminability of high-level features [17]. The main contributions of this article are as follows:
  • Innovatively proposing a high-resistance grounding fault location strategy for HVDC transmission systems based on the DRSN. This article is the first to introduce the DRSN into high-resistance grounding fault location for HVDC transmission systems, constructing a one-dimensional Deep Residual Shrinkage Network (1D-DRSN) model for fault location in HVDC transmission systems. This model accurately locates high-resistance grounding faults in HVDC transmission systems by deeply mining and learning the deep-level features in the fault signals after preprocessing and VMD.
  • Simulation verification is adopted to align more with engineering practice. This article employs the PSCAD/EMTDC software to build a ±800 kV bipolar HVDC transmission system model for fault simulation, incorporating actual engineering line parameters. Considering the difficulties in detecting and locating high-resistance grounding faults in HVDC transmission systems and actual equipment sampling precision limitations, the signal sampling frequency is set to the highest frequency of 10 kHz commonly found in DC projects. Simulation verification of high-resistance grounding faults with a wide range of grounding transition resistance values (800–5800 Ω) is conducted. Comparative experiments with traditional double-ended traveling wave methods based on modal maxima and fault location methods based on Convolutional Neural Network (CNN) demonstrate the proposed method’s superior positioning accuracy under high-resistance grounding faults and its robustness against noise interference in the data.
The rest of this article is organized as follows. Section 2 presents the overall process of the fault location method based on the DRSN. Section 3 describes the construction of input data for the DRSN model, including double-ended traveling wave sampling, phase-mode transformation, and Variational Mode Decomposition. Section 4 introduces the Deep Residual Shrinkage Network model, including the specific design of the 1D-DRSN. In Section 5, a ±800 kV HVDC transmission system is built in the electromagnetic transient simulation software PSCAD/EMTDC, and the effectiveness of the proposed method is evaluated under different fault distances and noisy conditions. Finally, Section 6 draws the conclusion, summarizing the main contributions and limitations of the proposed method, and outlining directions for future research.

2. Overall Process of Fault Location Method Based on DRSN

When a fault occurs on an HVDC transmission line, it generates voltage and current fault traveling waves. These fault traveling waves undergo reflections at points of impedance change, namely at both ends of the line and at the fault location. Therefore, the high-frequency components of the fault traveling waves contain rich positional information [18]. The general double-ended fault location scheme for HVDC transmission systems is typically based on the traveling wave method. When a fault occurs, the transient traveling wave signals generated by the fault are captured at both ends of the transmission line and analyzed to extract information such as the arrival time, polarity, and amplitude of the traveling waves. By utilizing the time difference in the traveling wave arrivals at both ends, combined with the line parameters and the propagation velocity of the traveling waves, the specific location of the fault point is calculated using a double-ended traveling wave location algorithm [4]. This article adopts a different approach: it collects voltage waveforms from the rectifier and inverter sides. After decoupling through phase-mode decomposition, VMD extracts the high-frequency components of the fault traveling waves. Subsequently, the high-frequency components of the voltage quantities from both ends are concatenated to construct input data, which serves as the input for the training and testing of the DRSN. Finally, the trained DRSN model is used for segmented classification, followed by regression in each segment to output the fault location results. The primary process is illustrated in Figure 1.

3. Construction of Input Data for the DRSN Model

3.1. Double-Ended Traveling Wave Sampling

The schematic diagram of double-ended traveling waves is shown in Figure 2. After a fault occurs, the fault traveling waves generated at fault point F undergo reflections between the two measurement points RE and IN and the fault point. At moments such as tRE1, tRE2, tIN1, and tIN2, the measurement points RE and IN will receive traveling wave mutation signals. When the wavefronts of the reflected and refracted waves reach the measurement points, the measurement devices can capture the mutation signals of electrical quantities. The superimposed data of the fault traveling waves is collected upon detecting these mutation signals.

3.2. Phase-Mode Transformation

In HVDC transmission line systems, coupling exists between the positive and negative transmission lines. When a fault occurs in the line, this coupling phenomenon can significantly impact the bipolar lines. Therefore, it is necessary to perform phase-mode transformation processing on the electrical quantities collected from both ends using Equation (1) to decouple them into line and ground mode signals [19]. This article adopts the more stable line mode signals less affected by frequency.
x m 0 x m 1 = 1 2 1 1 1 1 x p x n
where x m 0 represents the ground mode component of voltage or current; x m 1 represents the line mode component of voltage or current, respectively; x p represents the fault voltage or current of the positive poles; x n represents the fault voltage or current of the negative poles.

3.3. Variational Mode Decomposition

Based on the assumption that signals are composed of different modal functions, the VMD method optimizes the center frequency of each modal function through a variational problem to achieve signal decomposition. The original signal is decomposed into a series of IMF components in the VMD process, each with specific frequency characteristics. This method not only overcomes the limitations of traditional methods, such as the Fourier transform in processing non-stationary frequency signals, but it also exhibits stronger robustness to noise [20]. When dealing with data with low sampling frequencies and small amplitude variations, VMD can adaptively match each mode’s optimal center frequency and limited bandwidth, effectively extracting signal features while avoiding modal aliasing. Therefore, this article selects VMD as the feature engineering method to extract high-frequency components of high-resistance grounding fault signals in HVDC transmission. The first intrinsic mode function component (IMF1) obtained after decomposing the line mode component of the double-ended fault voltage signal is used to construct the input data for the subsequent DRSN model. The mathematical expression of VMD is as follows [20]:
min μ k , ω k k = 1 K t δ ( t ) + j π t μ k ( t ) e j ω k t 2 2 s . t . k = 1 K μ k = f
where f represents the original signal; K represents the number of modal components; μ k represents the kth IMF component obtained from VMD; ω k represents the center frequency of the kth element; δ ( t ) represents the unit impulse function; · 2 2 represents the L2 norm operation.
To enhance the training effect of the subsequent network model, it is necessary to perform normalization on the IMF1 component obtained after VMD so that all the data fall within the interval [0, 1]. This article employs min–max normalization, which can be expressed as [8]:
x = x x min x max x min
where x represents the data points of the sample, x represents the normalized value, x m a x and x m i n , respectively, represent the maximum and minimum values in the sample data.

4. Deep Residual Shrinkage Network Model

4.1. Deep Residual Network

The main component of the deep ResNet [21] is the Residual Building Unit (RBU). The RBU primarily consists of Batch Normalization (BN), Rectifier Linear Unit (ReLU), Convolutional (Conv) layer, and identity shortcut. The identity shortcut is a crucial improvement in deep ResNet, effectively addressing the problem of network degradation, preserving the integrity of feature information, and enhancing training efficiency and model generalization ability. The structure of the RBU is shown in Figure 3.

4.2. Deep Residual Shrinkage Network

The DRSN [22] enhances the deep ResNet by incorporating attention mechanisms and a soft thresholding function. The soft thresholding function is a commonly used denoising method in signal processing. Specifically, it decomposes the input signal using Conv layers, filters all signals decomposed within the threshold, and finally reconstructs the filtered signals. This function has the property that its derivative results in only 0 and 1 gradients, allowing it to remove noise while preserving as much of the original signal’s features as possible [23]. The function can be expressed as follows [22]:
y = x τ 0 x + τ x > τ τ x τ x < τ
where x represents the input, y represents the output, and τ represents the threshold. After taking the derivative, the formula is expressed as follows:
y x = 1 0 1 x > τ τ x τ x < τ    
The attention mechanism primarily learns a set of weighting coefficients through a small network that weighs each feature channel. It first evaluates the importance of each feature channel and then assigns appropriate weights to them based on their significance. The attention mechanism can automatically set thresholds, adapt to different levels of noise in samples, and enhance the adaptability and flexibility of the model. At the same time, it can effectively remove noise and redundancy in combination with soft thresholding, improving the accuracy and robustness of feature extraction. The attention mechanism can be integrated with the residual module to form the Squeeze-and-Excitation-ResNet (SE-ResNet) module. Due to cross-layer identity mappings, the SE-ResNet module can be more easily trained [24]. The structure of the SE-ResNet module is shown in Figure 4.
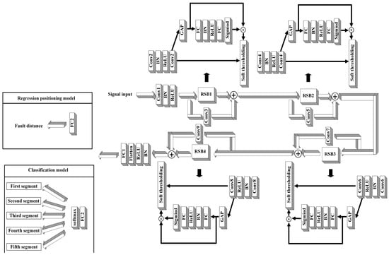
The Residual Shrinkage Building Unit (RSB) comprises the SE-ResNet and a soft thresholding subnetwork. In this article, the RSB with channel-wise different thresholds, denoted as DRSN with channel-wise thresholds (RSBU-CW) [22], is selected. Based on the characteristics of the input data and the RSB, a 1D-DRSN classification model and a regression model are constructed, as shown in Figure 5. Considering the relatively small number of sampling points in the input data, pooling layers are not used between the RSB. A corresponding 1 × 1 Conv layer is added to the identity shortcut path to ensure that the data shape of the identity mapping is the same as the output data shape of the RSB, allowing for successful addition and downward propagation. Each RSB consists of two Conv layers, an attention mechanism module, and a soft thresholding subnetwork. The structural settings of each layer are shown in Table 1. In this article, the 1000 km transmission line is first divided into five segments: [0, 200), [200, 400), [400, 600), [600, 800), and [800, 1000]. The 1D-DRSN classification model is used to identify the fault segments, and then the corresponding 1D-DRSN regression model is employed for precise localization of each segment.
In Figure 5, the RSB module simplifies the feature maps into one-dimensional data using absolute value transformation and a Global Average Pooling (GAP) layer, which is then passed to a two-layer Fully Connected (FC) network. The second FC layer contains multiple neurons, with the number of neurons equal to the number of channels in the input feature maps. The output of the FC layer network is scaled to the range of (0,1), which the following equation can represent [22]:
α c = 1 1 + e z c
where z c represents the feature of the neuron in the cth layer, and α c represents the scaling parameter of the cth layer. Subsequently, the scaling parameter α c is multiplied by the average value of | x | to obtain the threshold. The threshold in the RSB is expressed by the following equation [22]:
τ c = α c a v e r a g e i , j , c x i , j , c
where τ c represents the threshold for the cth channel, and i, j, and c, respectively, represent the width, height, and number of channels of the feature map x . The threshold can be maintained within a reasonable range, so that the output of the soft thresholding is not entirely zero. Stacking multiple RSB modules and applying nonlinear transformations with soft thresholding as the shrinkage function can better learn features and reduce the impact of noise. There are certain advantages in using this for fault location scenarios involving high-resistance grounding in HVDC transmission systems.

5. Simulation System and Simulation Verification Results

5.1. Modeling of HVDC Transmission Systems

PSCAD/EMTDC is a widely used electromagnetic transient simulation software in the field of power systems. It is a powerful tool for analyzing and studying issues such as DC transmission systems and the interaction between Alternating Current (AC) and DC systems. The version of PSCAD/EMTDC adopted in this article is 4.6.2. In this article, the PSCAD/EMTDC software is used to build a ±800 kV bipolar HVDC transmission system, as shown in Figure 6. The HVDC transmission system adopts a 12-pulse converter valve, and both the rated capacity of the rectifier station and the inverter station are set to 2000 MW. The control system of the rectifier station utilizes constant current control and minimum triggering angle control, while the inverter station employs constant extinguishing angle control and constant current control. The inductance of the flat wave reactor is set to 0.4 H. The total length of the transmission line is 1000 km, and the geometric distribution of the line is shown in Figure 7. The detailed parameters of the line are presented in Table 2.
In the simulation analysis of this article, the fault time is set at t = 0.6 s, and waveforms are sampled for approximately 20 ms after the fault occurs. Considering the sampling limitations of actual engineering equipment, the sampling frequency is set to 10 kHz, resulting in 202 sampling points. The oscilloscopes at the inverter side and rectifier side can capture the superimposed signals of multiple fault traveling waves arriving at both ends, resulting from the mutations triggered by the fault.
The line section of a HVDC transmission system mainly consists of positive and negative lines, and possible fault conditions include positive line faults, negative line faults, and bipolar line faults. Since the probability of simultaneous high-resistance grounding faults on both bipolar lines is extremely low, this article only considers positive line faults and negative line faults. Using the established ±800 kV HVDC transmission system, high-resistance grounding fault experiments are conducted on the positive and negative lines. The fault point is set at a distance of 400 km from the inverter terminal, with a grounding transition resistance of 2000 Ω, and the fault initiation time is set to 0.6 s. Figure 8 shows the instantaneous voltage waveforms on both sides of the line for various fault conditions. The voltage waveform for a positive line fault is shown in Figure 8a, and the voltage waveform for a negative line fault is shown in Figure 8b. As shown in Figure 8, when a high-resistance grounding fault occurs in an HVDC transmission system, the voltages measured at both ends exhibit vibrations. Still, the amplitude of these vibrations is relatively small. Therefore, in practical engineering, it is often difficult to accurately detect the presence of high-resistance grounding faults.

5.2. Variational Mode Decomposition Processing

Taking the positive high-resistance grounding fault with a fault point at 400 km from the inverter and a grounding resistance of 2000 Ω as an example, the waveform 0.02 s after the fault occurrence at 0.6 s is extracted as the fault segment and decoupled into a line mode component through phase-mode transformation. The decomposition results of the original fault signal line mode component data at the rectifier and inverter terminals using VMD are shown in Figure 9. It can be seen from the figure that VMD can effectively eliminate the volatility of the original fault signal and effectively extract the high-frequency characteristics of the fault voltage signal line mode component. After VMD, the IMF1 components at the rectifier and inverter terminals are normalized and concatenated into one-dimensional data to construct the training and testing data for the subsequent input to the DRSN.

5.3. Generation Forms of Training and Testing Data

The training data are generated in the following manner: In the established ±800 kV bipolar HVDC transmission system model with a total length of 1000 km, starting from a point 1 km away from the inverter-side recorder on both the positive and negative poles, high resistance grounding faults with transition resistances ranging from 1000 Ω to 2900 Ω in increments of 100 Ω are set every 1 km. These transition resistances are modeled as purely resistive components (only R components) that remain constant over time. This assumption is made to simplify the simulation and focus on the performance of the fault location methods under varying fault resistance conditions. A total of 39,960 fault samples were generated, including 19,980 positive pole fault samples and 19,980 negative pole fault samples, with each fault point corresponding to 40 fault samples. These training data are then utilized to train a 1D-DRSN and a 1D-CNN. For comparison, the 1D-CNN adopts the regression CNN model structure from reference [7].
The testing data are generated as follows: Starting from a point 50 km away from the inverter-side recorder on both the positive and negative poles, high-resistance grounding faults with transition resistances ranging from 800 Ω to 5800 Ω in increments of 1000 Ω are set every 100 km. This configuration generates testing data samples for positive and negative pole faults.
After experimental debugging, the parameters for the 1D-DRSN are set as follows: batch_size is 10, validation_split is 0.2, the number of iterations is 500, and the optimizer is Adam. The deep learning program is developed in the PyCharm 2020.1 integrated development environment using the TensorFlow 2.6.0 framework. The hardware specifications include a Windows 11 (64-bit) operating system, 16 GB of RAM, a Core i5-12500H CPU (Intel, Santa Clara, CA, USA), an RTX 3050 GPU (Nvidia, Santa Clara, CA, USA), and a clock speed of 3.39 GHz.

5.4. Comparative Analysis of Simulation Verification Results

Fault location is performed on the testing data samples using three methods: the traditional double-ended modal maximum traveling wave method [25], the 1D-CNN-based fault location method, and the 1D-DRSN-based fault location method. To quantify the detection precision, the Relative Mean Absolute Error (RMAE) is calculated for each method. The RMAE is defined as:
R M A E = 1 N i = 1 N y p r e d , i y a c t , i L × 100 %
where y p r e d , i is the predicted fault distance for the i-th sample, y a c t , i is the actual fault distance, N is the total number of test samples, and L is total length of transmission line.
The ‘Distance’ value is obtained for each fault point by averaging the location results of 12 different fault pole types and different transition resistances in the testing data. The ‘Error’ value is then calculated as the average of the absolute values of the localization error results from these 12 different fault pole types and different transition resistances. The results are presented in Table 3. The error distribution of the measurement results for each fault point using the 1D-CNN-based fault location method and the 1D-DRSN-based fault location method is shown in Figure 10.
As can be seen from Table 3 and Figure 10, and the RMAE values, in the case of a single-pole high-resistance grounding fault with a transition resistance ranging from 800 Ω to 5800 Ω, the average absolute error of the traditional double-ended modal maximum traveling wave method for fault location is 17.312 km. This indicates that the conventional double-ended traveling wave method has a relatively large location error in high-resistance fault scenarios. The maximum error of the 1D-CNN method for fault location is 4.238 km, with an average error of 1.210 km and an RMAE of 0.1210%. The maximum error of the 1D-DRSN method is 0.958 km, with an average error of 0.343 km and an RMAE of 0.0343%. The localization error based on the 1D-DRSN method is primarily distributed between 0 km and 1 km, whereas a significant portion of errors based on the 1D-CNN method is distributed between 1 km and 4 km. Therefore, under the engineering sampling accuracy with a sampling frequency of 10 kHz, the 1D-DRSN-based fault location method exhibits higher accuracy than the 1D-CNN-based method for high-resistance grounding fault location. Furthermore, through testing, it has been verified that the overall output speed of the localization process based on the 1D-DRSN method can reach the order of seconds, satisfying the requirements of practical engineering applications.

5.5. Anti-Interference Analysis

In practical HVDC transmission engineering, signals recorded by fault recorders are often contaminated by noise originating from inherent equipment noise and electromagnetic interference within the converter station valve hall environment. To evaluate the robustness of the proposed method under noisy conditions, Gaussian noise with Signal-to-Noise Ratios (SNRs) of 30 dB and 10 dB were deliberately introduced into the original fault signals. This noise level falls within a reasonable range for assessing the anti-interference capabilities of fault location methods. Subsequently, fault location was performed using both the fault location method based on 1D-CNN and the fault location method based on 1D-DRSN. For each fault location scenario, six distinct transition resistance points were selected from the testing data to generate noisy testing data for the purpose of fault location analysis. The positioning outcomes of the 1D-CNN-based method under Gaussian noise conditions with SNR of 30 dB and 10 dB are illustrated in Figure 11a, whereas the positioning outcomes of the 1D-DRSN-based method are presented in Figure 11b.
As can be seen from the location results shown under different Gaussian noise conditions Figure 11a,b, in the scenario where Gaussian noise with an SNR of 30 dB is added to the signal, the maximum error of the fault location method based on the 1D-CNN reaches 5.812 km. In contrast, the maximum error of the high-resistance fault location method based on the 1D-DRSN is 0.988 km. In the scenario where Gaussian noise with an SNR of 10 dB is added to the signal, the maximum error of the fault location method based on the 1D-CNN reaches 10.233 km. In contrast, the maximum error of the high-resistance fault location method based on the 1D-DRSN is 1.346 km. Under different noise scenarios, the results of the method proposed in this article are relatively less affected by noise, with the maximum error not exceeding 1.5 km, which meets the engineering accuracy requirements.
The reason why the 1D-DRSN-based method strongly suppressed Gaussian noise compared to the conventional 1D-CNN-based method lies in its robust architecture. The 1D-DRSN employs a deep residual network, which allows the model to learn and adapt to the underlying patterns in the data while effectively filtering out noise. The residual learning mechanism enables the network to learn from the residuals between the input and the output, facilitating the capture of noise-resistant features. Additionally, the incorporation of attention mechanisms and soft thresholding operations in the 1D-DRSN further enhances its ability to distinguish between useful signals and noise, thus significantly improving its noise suppression capabilities. In contrast, conventional 1D-CNN methods may not be as effective in dealing with noise, as they often rely on simpler architectures that may not fully capture the complex patterns and noise-resistant features inherent in the data.
From the noise test results, it can be concluded that the high-resistance fault location method based on the 1D-DRSN has better network anti-interference performance than the fault location method based on the 1D-CNN.

6. Conclusions

This article proposes a fault location method for HVDC transmission lines based on DRSN, aiming to achieve accurate localization of high-resistance grounding faults on transmission lines. The input data are constructed after preprocessing using VMD for feature engineering by collecting double-ended fault voltage waveforms and performing phase-mode transformation. The 1D-DRSN is employed for classification and segmentation, followed by precise regression output for locating results in each segment. The proposed method is tested using a simulation model of an HVDC transmission line built with PSCAD/EMTDC. The test results indicate that in scenarios involving high-resistance grounding faults and considering the sampling accuracy of engineering equipment, the traditional double-ended modal maximum traveling wave method exhibits relatively large localization errors. However, the fault location method based on the DRSN demonstrates high localization accuracy and holds certain advantages over the method based on the 1D-CNN. Considering the presence of noise in signals in practical engineering applications, the fault location method based on the DRSN exhibits a maximum error of less than 1.5 km, showing a more substantial robust network anti-interference capability compared to the 1D-CNN-based method while also meeting engineering accuracy requirements.
Although the DRSN-based fault location method for HVDC transmission lines is effective, it exhibits several limitations that necessitate further exploration and potential refinements. One major limitation is the substantial amount of training data required, as the model’s performance is highly dependent on the availability and quality of these data. Gathering a comprehensive dataset that covers various fault scenarios and transition resistances can be both time-consuming and costly. Another issue is that, while the method shows high accuracy for high-resistance grounding faults within a certain range, its performance may degrade when faced with a wider range of transition resistances, indicating the need for further optimization of the model architecture and training strategies. Additionally, the trained model may not function optimally when applied to a new HVDC transmission line without retraining on specific data from that line, due to differences in electrical characteristics and parameters. To address these challenges, future research should concentrate on reducing data dependency, enhancing model generalization, and developing adaptable or transferable DRSN models.
Meanwhile, the validity of the proposed high-resistance grounding fault location method is primarily demonstrated through simulation verifications utilizing PSCAD/EMTDC software in this article. When introducing new methods into power systems, formal verification techniques, such as statistical model checking, can also be applied to provide a more stringent and comprehensive validation process. This aids in ensuring the correctness and reliability of the new methods. Consequently, in future research, a more holistic justification for the adoption of new methods can be achieved by integrating simulations, experiments, and formal verification, thereby further promoting their application in power systems.

Author Contributions

Conceptualization, P.H. and J.H.; software, J.H. and S.H.; validation, G.Y.; investigation, J.H., G.Y. and Z.W.; writing—original draft, J.H.; writing—review and editing, P.H., S.H., G.Y. and Z.W.; supervision, J.H.; project administration, Z.W. All authors have read and agreed to the published version of the manuscript.

Funding

This research was supported by the National Natural Science Foundation of China (Grant No. 52467015), the Guangxi Natural Science Foundation Project (Grant No. 2022GXNSFAA035614).

Data Availability Statement

The raw/processed data required to reproduce these findings cannot be shared at this time as the data also forms part of an ongoing study.

Conflicts of Interest

The authors declare no conflicts of interest.

Abbreviations

The following abbreviations are used in this manuscript:
HVDCHigh-Voltage Direct Current
VMDVariational Mode Decomposition
DRSNDeep Residual Shrinkage Network
IMFIntrinsic Mode Functions
IMF1The first intrinsic mode function component
SVDSingular Value Decomposition
GRNNGeneralized Regression Neural Network
SVMSupport Vector Machines
1D-CNNOne-Dimensional Convolutional Neural Network
CNN-LSTMConvolutional Neural Network-Long Short-Term Memory
ResNetResidual Neural Network
DCDirect Current
ACAlternating Current
TCNTemporal Convolutional Network
BNBatch Normalization
ReLURectifier Linear Unit
ConvConvolutional
GAPGlobal Average Pooling
FCFully Connected
SE-ResNetSqueeze-and-Excitation-ResNet
RSBResidual Shrinkage Building Unit
RSBU-CWDRSN with channel-wise thresholds
1D-DRSNOne-Dimensional Deep Residual Shrinkage Network
RMAERelative Mean Absolute Error
SNRSignal-to-Noise Ratios
RERectifier side measurement point
INInverter side measurement point
FFault point on the transmission line
tRETime instants when reflected and refracted waves reach the rectifier side measurement point
tINTime instants when reflected and refracted waves reach the inverter side measurement point

References

  1. Sun, Y.; Ni, J.; Wang, B. Transmission line high-impedance fault modeling analysis for single-end fault location. Autom. Electr. Power Syst. 2016, 40, 86–92. [Google Scholar]
  2. Xu, M.; Cai, Z.; Liu, Y. Mechanism and improvement of errors in traveling wave fault location of DC transmission lines. Guangdong Electr. Power 2012, 25, 40–45, 66. [Google Scholar]
  3. He, Z.Y.; Liao, K.; Li, X.P.; Lin, S.; Yang, J.W.; Mai, R.K. Natural frequency-based line fault location in HVDC lines. IEEE Trans. Power Del. 2013, 29, 851–859. [Google Scholar] [CrossRef]
  4. Lei, Z.Y.; Hao, L.S.; Dai, J.S.; Zhang, L.; Wang, X.; Cui, C.Y.; Qi, J.C.; Tang, X.J. A review of fault location methods in HVDC transmission lines. Power Syst. Prot. Control. 2022, 50, 178–187. [Google Scholar]
  5. Cui, H.; Tu, N. Generalized regression neural networks based HVDC transmission line fault localization. In Proceedings of the 2015 7th International Conference on Intelligent Human-Machine Systems and Cybernetics, Hangzhou, China, 26–27 August 2015; IEEE: Piscataway, NJ, USA, 2015; Volume 1. [Google Scholar]
  6. Johnson, J.M.; Yadav, A. Complete protection scheme for fault detection, classification and location estimation in HVDC transmission lines using support data machines. IET Sci. Meas. Technol. 2017, 11, 279–287. [Google Scholar] [CrossRef]
  7. Lan, S.; Chen, M.; Chen, D. A novel HVDC double-terminal non-synchronous fault location method based on convolutional neural network. IEEE Trans. Power Deliv. 2019, 34, 848–857. [Google Scholar] [CrossRef]
  8. Wang, L.; He, Y.; Li, L. A single-terminal fault location method for HVDC transmission lines based on a hybrid deep network. Electronics 2021, 10, 255. [Google Scholar] [CrossRef]
  9. Chen, X.F.; Chen, W.R.; Dinavahi, V.; Liu, Y.Q.; Feng, J.L. Short-term load forecasting and associated weather variables prediction using ResNet-LSTM based deep learning. IEEE Access 2023, 11, 5393–5405. [Google Scholar] [CrossRef]
  10. Wei, D.; Liu, K.; Wang, J.B.; Zhou, S.C.; Li, K.Q. ResNet-18 based inter-turn short circuit fault diagnosis of PMSMs with consideration of speed and current loop bandwidths. IEEE Trans. Transp. Electrif. 2023, 10, 5805–5818. [Google Scholar] [CrossRef]
  11. Wang, Y.H.; Zhou, X.; Zhou, H.; Chen, L.; Zheng, Z.S.; Zeng, Q.; Cai, S.; Wang, Q. Transmission network dynamic planning based on a double deep-Q network with deep ResNet. IEEE Access 2021, 9, 76921–76937. [Google Scholar] [CrossRef]
  12. Zhang, Q.R.; Zhai, H.T.; Ma, Y.Y.; Sun, L.L.; Zhang, Y.T.; Quan, W.H.; Zhai, Q.; He, B.W.; Bai, Z.Q. Enhanced-deep-residual-shrinkage-network-based voiceprint recognition in the electric industry. Electronics 2023, 12, 3017. [Google Scholar] [CrossRef]
  13. Zhang, P.H.; Xue, Y.; Song, R.N.; Ma, X.C.; Sheng, D.J. Photovoltaic DC arc fault detection method based on deep residual shrinkage network. J. Power Electron. 2024, 24, 1855–1867. [Google Scholar] [CrossRef]
  14. Wang, M.; Rao, C.J.; Xiao, X.P.; Hu, Z.; Goh, M. Efficient shrinkage temporal convolutional network model for photovoltaic power prediction. Energy 2024, 297, 131295. [Google Scholar] [CrossRef]
  15. IEC. Instrument Transformers–Part 9: Digital Interface for Instrument Transformers: 61869-9[S]; CLC/TC: Geneva, Switzerland, 2019. [Google Scholar]
  16. Li, X.; Li, Y.; Zhang, S. A fault location method for DC transmission lines based on hybrid intelligent algorithm. Power Syst. Prot. Control. 2014, 42, 108–113. [Google Scholar]
  17. Lu, J.; Guo, L. Power system transient stability assessment based on improved deep residual shrinkage network. Trans. China Electrotech. Soc. 2021, 36, 2233–2244. [Google Scholar]
  18. Li, Z.W.; Tang, D.; Xia, Y.X.; Peng, W.X.; Wang, D. Overview of fault traveling wave protection for transmission lines. Electr. Power Eng. Technol. 2020, 39, 49–58. [Google Scholar]
  19. Hassan, H.A.A.; Grainger, B.M.; McDermott, T.E.; Reed, G.F. Fault location identification of a hybrid HVDC-VSC system containing cable and overhead line segments using transient data. In Proceedings of the IEEE PES T&D 2016, Dallas, TX, USA, 3–5 May 2016. [Google Scholar]
  20. Dragomiretskiy, K.; Zosso, D. Variational mode decomposition. IEEE Trans. Signal Process. 2013, 62, 531–544. [Google Scholar] [CrossRef]
  21. He, K.; Zhang, X.; Ren, S.; Sun, J. Deep residual learning for image recognition. In Proceedings of the IEEE Conference on Computer Vision & Pattern Recognition, Las Vegas, NV, USA, 27–30 June 2016. [Google Scholar]
  22. Zhao, M.H.; Zhong, S.S.; Fu, X.Y.; Tang, B.P.; Pecht, M. Deep residual shrinkage networks for fault diagnosis. IEEE Trans. Ind. Inform. 2019, 16, 4681–4690. [Google Scholar] [CrossRef]
  23. Donoho, D.L. De-noising by soft-thresholding. IEEE Trans. Inf. Theory 1995, 41, 613–627. [Google Scholar] [CrossRef]
  24. Hu, J.; Shen, L.; Sun, G. Squeeze-and-excitation networks. In Proceedings of the IEEE Conference on Computer Vision and Pattern Recognition, Salt Lake City, UT, USA, 18–23 June 2018. [Google Scholar]
  25. Dong, X.Z.; Ge, Y.Z.; Xu, B.Y. Research of Fault Location Based on Current Travelling Waves. Proc. CSEE 1999, 19, 76–80. [Google Scholar]
Figure 1. Overall Flowchart of Fault Location Based on DRSN.
Figure 1. Overall Flowchart of Fault Location Based on DRSN.
Electronics 14 00628 g001
Figure 2. Diagram of the refraction and reflection process of fault traveling waves at the fault point and terminals.
Figure 2. Diagram of the refraction and reflection process of fault traveling waves at the fault point and terminals.
Electronics 14 00628 g002
Figure 3. RBU structure.
Figure 3. RBU structure.
Electronics 14 00628 g003
Figure 4. Schematic diagram of SE-RseNet structure.
Figure 4. Schematic diagram of SE-RseNet structure.
Electronics 14 00628 g004
Figure 5. Overall architecture of the 1D-DRSN model.
Figure 5. Overall architecture of the 1D-DRSN model.
Electronics 14 00628 g005
Figure 6. Model structural diagram of HVDC transmission system.
Figure 6. Model structural diagram of HVDC transmission system.
Electronics 14 00628 g006
Figure 7. Geometric distribution diagram of overhead lines.
Figure 7. Geometric distribution diagram of overhead lines.
Electronics 14 00628 g007
Figure 8. Instantaneous waveform diagrams of double-ended voltage during high-resistance grounding faults at different fault poles: (a) positive pole fault; (b) negative pole fault.
Figure 8. Instantaneous waveform diagrams of double-ended voltage during high-resistance grounding faults at different fault poles: (a) positive pole fault; (b) negative pole fault.
Electronics 14 00628 g008
Figure 9. Decomposition results of double-ended voltage line modal components via VMD: (a) inverter side; (b) rectifier side.
Figure 9. Decomposition results of double-ended voltage line modal components via VMD: (a) inverter side; (b) rectifier side.
Electronics 14 00628 g009
Figure 10. Distribution of localization error for different fault distances within the testing data.
Figure 10. Distribution of localization error for different fault distances within the testing data.
Electronics 14 00628 g010
Figure 11. Localization results under different Gaussian noise conditions: (a) CNN; (b) DRSN.
Figure 11. Localization results under different Gaussian noise conditions: (a) CNN; (b) DRSN.
Electronics 14 00628 g011
Table 1. Configuration of 1D-DRSN.
Table 1. Configuration of 1D-DRSN.
Layer TypesKernel/Pool SizePad StrideNumber of KernelsNumber of NeuronsOutputs
Input layer-----404 × 1
Conv131132-404 × 32
Conv231132-404 × 32
Conv311132-404 × 32
Conv431164-404 × 64
Conv511164-404 × 64
Conv6311128-404 × 128
Conv7111128-404 × 128
Conv8311256-404 × 256
Conv9111256-404 × 256
Flatten-----1 × 103,424
FC1----641 × 64
FC2----321 × 32
Layer types-----404 × 1
Table 2. Parameters of overhead lines.
Table 2. Parameters of overhead lines.
ParametersValues
Conductor Type6 × LGJ-630/45
Number of Conductor Splits6 splits
Conductor Split Spacing (m)0.45
Outer Radius of Conductor (m)0.0336
DC Resistance of Conductor (Ω/km)0.046
Ground Wire TypeLBGJ-180-20AC
Outer Radius of Ground Wire (m)0.0175
DC Resistance of Ground Wire (Ω/km)0.7098
Table 3. Comparison of fault location results.
Table 3. Comparison of fault location results.
Fault Location/kmTraveling Wave1D-CNN1D-DRSN
Distance/kmError/kmDistance/kmError/kmDistance/kmError/km
5062.66221.38750.3250.61550.0300.253
150163.68714.737151.2091.246149.7660.366
250261.68117.751249.4790.852250.3520.386
350368.16414.482350.3881.625350.1980.464
450440.98714.737451.0531.630450.1400.294
550554.36319.307551.6301.090549.8250.359
650636.69320.168649.3151.605649.9920.290
750737.18518.884748.3951.302749.9890.213
850865.06214.562850.9411.162850.1570.360
950965.22417.101949.0390.976949.7430.448
Disclaimer/Publisher’s Note: The statements, opinions and data contained in all publications are solely those of the individual author(s) and contributor(s) and not of MDPI and/or the editor(s). MDPI and/or the editor(s) disclaim responsibility for any injury to people or property resulting from any ideas, methods, instructions or products referred to in the content.

Share and Cite

MDPI and ACS Style

Huang, P.; Huang, J.; Huang, S.; Yang, G.; Wu, Z. High-Resistance Grounding Fault Location in High-Voltage Direct Current Transmission Systems Based on Deep Residual Shrinkage Network. Electronics 2025, 14, 628. https://doi.org/10.3390/electronics14030628

AMA Style

Huang P, Huang J, Huang S, Yang G, Wu Z. High-Resistance Grounding Fault Location in High-Voltage Direct Current Transmission Systems Based on Deep Residual Shrinkage Network. Electronics. 2025; 14(3):628. https://doi.org/10.3390/electronics14030628

Chicago/Turabian Style

Huang, Ping, Junlin Huang, Shengquan Huang, Guoting Yang, and Zhipeng Wu. 2025. "High-Resistance Grounding Fault Location in High-Voltage Direct Current Transmission Systems Based on Deep Residual Shrinkage Network" Electronics 14, no. 3: 628. https://doi.org/10.3390/electronics14030628

APA Style

Huang, P., Huang, J., Huang, S., Yang, G., & Wu, Z. (2025). High-Resistance Grounding Fault Location in High-Voltage Direct Current Transmission Systems Based on Deep Residual Shrinkage Network. Electronics, 14(3), 628. https://doi.org/10.3390/electronics14030628

Note that from the first issue of 2016, this journal uses article numbers instead of page numbers. See further details here.

Article Metrics

Back to TopTop