An Efficient and Lightweight Surface Defect Detection Method for Micro-Motor Commutators in Complex Industrial Scenarios Based on the CLS-YOLO Network
Abstract
1. Introduction
2. Related Work
3. Methodology
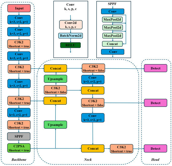
- Introduction of the lightweight CCFM module [26]: This module integrates features from different scales through fusion operations, enhancing the model’s adaptability to scale variations and improving its detection capabilities for small objects.
- Incorporation of the LSKA module [27]: This module effectively strengthens the model’s ability to understand and capture target features in the detection head, reducing interference from the complex patterns on the commutator surface. It significantly improves the model’s adaptability to various target types.
- Replacement of CIoU Loss [28] with SIoU Loss [29] to address issues related to bounding box center location, aspect ratio, angle, and imbalanced sample difficulties. This change compensates for the limitations of the original loss function (CIoU Loss) and enhances the overall detection performance for the task.
3.1. YOLOv11-n Baseline Network
3.2. Improvements to the Neck Part
3.3. Improvement in the Feature Extraction Method
3.4. Improvement of the Loss Function
4. Experiment
4.1. Dataset and Preprocessing
4.2. Model Improvement Experiment
4.3. Model Performance Comparison Experiment
- MobilNetv2-SSD Model: The MobilNetv2-SSD model showed the least satisfactory performance on this dataset. Its mAP was 0.765, and compared to the best-performing improved model, it lagged by 21.78% in terms of mAP. In the detection of micro-motor commutator defects, MobilNetv2-SSD exhibited the lowest Precision (P) and Recall (R) metrics in the test set. This indicates that the model struggled to correctly classify many samples and had a high rate of missed detections. This suggests that MobilNetv2-SSD has poor feature learning ability for micro-motor commutator defects and is unsuitable for complex industrial defect detection tasks.
- YOLOv5-n Model: The YOLOv5-n model performed relatively well but in a somewhat average manner. It outperformed MobilNetv2-SSD but slightly underperformed YOLOv8-n and YOLOv10-n. However, it offered relatively fast detection speeds and ranked second in the comparison experiment. While its detection speed is acceptable, the model struggled with small defects, as fine details of small targets were often lost during transmission, which impacted its accuracy in detecting copper slag and surface scratch defects. Models with stronger overall capabilities, like YOLOv8-n, YOLOv10-n, and the proposed CLS-YOLO, are clearly more suitable for this type of application.
- YOLOv8-n and YOLOv10-n Models: Both YOLOv8-n and YOLOv10-n demonstrated relatively excellent performance. With continuous updates to multiple versions, their performance was enhanced. Both models exhibited well-balanced P and R metrics, with detection and Precision rates slightly lower than the proposed model. Among these, YOLOv8-n performed the best in terms of Precision (P). Thus, YOLOv8-n and YOLOv10-n are also suitable for defect detection tasks in complex engineering scenarios.
- CLS-YOLO Model: The proposed CLS-YOLO model stands out as the most remarkable. Compared to several models, its P metric is slightly lower than that of YOLOv8-n, but all other metrics are superior. It successfully strikes a balance between detection accuracy, processing speed, and model complexity. The model demonstrated exceptional performance in detecting micro-motor commutator defects, addressing common issues with deep object detection models in edge computing devices, such as poor real-time performance, high computational costs, and excessive memory usage during network training. Furthermore, the CLS-YOLO model achieved significant improvements in reducing missed detections and false positives, showcasing high robustness and practicality.
4.4. Micro-Motor Commutator Defect Detection Platform
5. Conclusions and Future Works
Author Contributions
Funding
Data Availability Statement
Conflicts of Interest
Abbreviations
| CCFM | Cross-Scale Feature Fusion Module |
| LSKA | Large Separable Kernel Attention |
| AOI | Automated Optical Inspection |
| MVI | Machine Vision Inspection |
| AVI | Automated Visual Inspection |
| ASI | Automated Surface Inspection |
| ANN | Artificial Neural Networks |
| DT | Decision Trees |
| SVM | Support Vector Machines |
| CNN | Convolutional Neural Networks |
| PCB | Printed Circuit Board |
| PAN-FPN | Path Aggregation Network–Feature Pyramid Networks |
| PSA | Position-Sensitive Attention |
| FFN | Feed-Forward Neural Network |
| FPN | Feature Pyramid Networks |
| PAN | Path Aggregation Network |
| DWConv | Depthwise Convolutions |
| DSC | Depthwise Separable Convolution |
| Conv | Convolution |
| BCEL | Binary Cross Entropy Loss |
| DFL | Distribution Focal Loss |
| BBRL | Bounding Box Regression Loss |
| IoU | Intersection over Union |
| P | Precision |
| R | Recall |
| PR | Precision–Recall |
| AP | Average Precision |
| mAP | Mean Average Precision |
| FPS | Frames per Second |
| TP | True Positive |
| FP | False Positive |
| FN | False Negative |
| TN | True Negative |
References
- Tao, X.; Hou, W.; Xu, D. A survey of surface defect detection methods based on deep learning. Acta Autom. Sin. 2021, 47, 1017–1034. [Google Scholar]
- Jan, Z.; Ahamed, F.; Mayer, W.; Patel, N.; Grossmann, G.; Stumptner, M.; Kuusk, A. Artificial intelligence for industry 4.0: Systematic review of applications, challenges, and opportunities. Expert Syst. Appl. 2023, 216, 119456. [Google Scholar] [CrossRef]
- Aung, K.H.; Kok, C.L.; Koh, Y.Y.; Teo, T.H. An Embedded Machine Learning Fault Detection System for Electric Fan Drive. Electronics 2024, 13, 493. [Google Scholar] [CrossRef]
- Peres, R.S.; Jia, X.; Lee, J.; Sun, K.; Colombo, A.W.; Barata, J. Industrial artificial intelligence in industry 4.0-systematic review, challenges and outlook. IEEE Access 2020, 8, 220121–220139. [Google Scholar] [CrossRef]
- Lee, J.; Davari, H.; Singh, J.; Pandhare, V. Industrial Artificial Intelligence for industry 4.0-based manufacturing systems. Manuf. Lett. 2018, 18, 20–23. [Google Scholar] [CrossRef]
- Zhang, R.; Liu, G.; Zhang, Q.; Lu, X.; Dian, R.; Yang, Y.; Xu, L. Detail-Aware Network for Infrared Image Enhancement. IEEE Trans. Geosci. Remote Sens. 2024, 63, 5000314. [Google Scholar] [CrossRef]
- Egmont-Petersen, M.; de Ridder, D.; Handels, H. Image processing with neural networks—A review. Pattern Recognit. 2002, 35, 2279–2301. [Google Scholar] [CrossRef]
- Wiley, V.; Lucas, T. Computer vision and image processing: A paper review. Int. J. Artif. Intell. Res. 2018, 2, 29–36. [Google Scholar] [CrossRef]
- Agatonovic-Kustrin, S.; Beresford, R. Basic concepts of artificial neural network (ANN) modeling and its application in pharmaceutical research. J. Pharm. Biomed. Anal. 2000, 22, 717–727. [Google Scholar] [CrossRef]
- Di Franco, G.; Santurro, M. Machine learning, artificial neural networks and social research. Qual. Quant. 2021, 55, 1007–1025. [Google Scholar] [CrossRef]
- Charbuty, B.; Abdulazeez, A. Classification based on decision tree algorithm for machine learning. J. Appl. Sci. Technol. Trends 2021, 2, 20–28. [Google Scholar] [CrossRef]
- Rokach, L.; Maimon, O. Decision trees. In Data Mining and Knowledge Discovery Handbook; Springer: Berlin/Heidelberg, Germany, 2005; pp. 165–192. [Google Scholar]
- Kurtulmuş, F.; Kavdir, I. Detecting corn tassels using computer vision and support vector machines. Expert Syst. Appl. 2014, 41, 7390–7397. [Google Scholar] [CrossRef]
- Hearst, M.A.; Dumais, S.T.; Osuna, E.; Platt, J.; Scholkopf, B. Support vector machines. IEEE Intell. Syst. Their Appl. 1998, 13, 18–28. [Google Scholar] [CrossRef]
- Li, Y.; Yang, M.; Hua, J.; Xu, Z.; Wang, J.; Fang, X. A channel attention-based method for micro-motor armature surface defect detection. IEEE Sens. J. 2022, 22, 8672–8684. [Google Scholar] [CrossRef]
- Zhang, W.; Fang, X.; Wu, C.; Wang, M.; Wang, J.; Zhang, D.; Miao, Q. Micro armature Solder Surface Detection: An Adaptive Central Region Sample Selection Anchor Free Framework. IEEE Trans. Instrum. Meas. 2023, 72, 2517411. [Google Scholar]
- Feng, T.; Huang, S.; Liu, J.; Wang, J.; Fang, X. Welding surface inspection of armatures via CNN and image comparison. IEEE Sens. J. 2021, 21, 21696–21704. [Google Scholar] [CrossRef]
- Yong, L.; Yang, W.; Xia, F. Micro-motor armature surface defect detection method based on improved BiFPN. Mach. Tool Hydraul. 2022, 50, 1–8. [Google Scholar]
- Du, B.; Wan, F.; Lei, G.; Xu, L.; Xu, C.; Xiong, Y. YOLO-MBBi: PCB surface defect detection method based on enhanced YOLOv5. Electronics 2023, 12, 2821. [Google Scholar] [CrossRef]
- Tie, J.; Zhu, C.; Zheng, L.; Wang, H.; Ruan, C.; Wu, M.; Xu, K.; Liu, J. LSKA-YOLOv8: A lightweight steel surface defect detection algorithm based on YOLOv8 improvement. Alex. Eng. J. 2024, 109, 201–212. [Google Scholar] [CrossRef]
- Zhang, L.; Xie, G.; Xie, X.; Zhang, T. Real-time detection algorithm of steel plate defects integrating MobileNetv3 and Transformer. Comput. Integr. Manuf. Syst. 2023, 29, 3951. [Google Scholar]
- Sun, M.; Dong, F.; Huang, Z.; Luo, J. Adaptive Model Compression for Steel Plate Surface Defect Detection: An Expert Knowledge and Working Condition-Based Approach. Tsinghua Sci. Technol. 2024, 29, 1851–1871. [Google Scholar] [CrossRef]
- Mei, S.; Shi, Y.; Gao, H.; Tang, L. Research on Fabric Defect Detection Algorithm Based on Improved YOLOv8n Algorithm. Electronics 2024, 13, 2009. [Google Scholar] [CrossRef]
- Khanam, R.; Hussain, M. YOLOv11: An Overview of the Key Architectural Enhancements. arXiv 2024, arXiv:2410.17725. [Google Scholar]
- Jegham, N.; Koh, C.Y.; Abdelatti, M.; Hendawi, A. Evaluating the Evolution of YOLO (You Only Look Once) Models: A Comprehensive Benchmark Study of YOLO11 and Its Predecessors. arXiv 2024, arXiv:2411.00201. [Google Scholar]
- Zhao, Y.; Lv, W.; Xu, S.; Wei, J.; Wang, G.; Dang, Q.; Liu, Y.; Chen, J. Detrs beat yolos on real-time object detection. In Proceedings of the IEEE/CVF Conference on Computer Vision and Pattern Recognition, Seattle, WA, USA, 16–22 June 2024; pp. 16965–16974. [Google Scholar]
- Lau, K.W.; Po, L.M.; Rehman, Y.A.U. Large separable kernel attention: Rethinking the large kernel attention design in cnn. Expert Syst. Appl. 2024, 236, 121352. [Google Scholar] [CrossRef]
- Zheng, Z.; Wang, P.; Liu, W.; Li, J.; Ye, R.; Ren, D. Distance-IoU loss: Faster and better learning for bounding box regression. In Proceedings of the AAAI conference on artificial intelligence, New York, NY, USA, 7–12 February 2020; Volume 34, pp. 12993–13000. [Google Scholar]
- Gevorgyan, Z. SIoU loss: More powerful learning for bounding box regression. arXiv 2022, arXiv:2205.12740. [Google Scholar]
- Bebis, G.; Georgiopoulos, M. Feed-forward neural networks. IEEE Potentials 1994, 13, 27–31. [Google Scholar] [CrossRef]
- Lin, T.Y.; Dollár, P.; Girshick, R.; He, K.; Hariharan, B.; Belongie, S. Feature pyramid networks for object detection. In Proceedings of the IEEE Conference on Computer Vision and Pattern Recognition, Honolulu, HI, USA, 21–26 July 2017; pp. 2117–2125. [Google Scholar]
- Liu, S.; Qi, L.; Qin, H.; Shi, J.; Jia, J. Path aggregation network for instance segmentation. In Proceedings of the IEEE conference on Computer Vision and Pattern Recognition, Salt Lake City, UT, USA, 18–23 June 2018; pp. 8759–8768. [Google Scholar]
- Wang, H.; Jin, Y.; Ke, H.; Zhang, X. DDH-YOLOv5: Improved YOLOv5 based on Double IoU-aware Decoupled Head for object detection. J. Real-Time Image Process. 2022, 19, 1023–1033. [Google Scholar] [CrossRef]
- Chollet, F. Xception: Deep learning with depthwise separable convolutions. In Proceedings of the IEEE Conference on Computer Vision and Pattern Recognition, Honolulu, HI, USA, 21–26 July 2017; pp. 1251–1258. [Google Scholar]
- Jocher, G.; Qiu, J.; Chaurasia, A. Ultralytics YOLO (Version 8.0.0) [Computer Software]. 2023. Available online: https://github.com/ultralytics/ultralytics (accessed on 1 July 2024).
- Ruby, U.; Yendapalli, V. Binary cross entropy with deep learning technique for image classification. Int. J. Adv. Trends Comput. Sci. Eng. 2020, 9. [Google Scholar] [CrossRef]
- Ho, Y.; Wookey, S. The real-world-weight cross-entropy loss function: Modeling the costs of mislabeling. IEEE Access 2019, 8, 4806–4813. [Google Scholar] [CrossRef]
- Li, X.; Wang, W.; Wu, L.; Chen, S.; Hu, X.; Li, J.; Tang, J.; Yang, J. Generalized focal loss: Learning qualified and distributed bounding boxes for dense object detection. Adv. Neural Inf. Process. Syst. 2020, 33, 21002–21012. [Google Scholar]
- Li, X.; Lv, C.; Wang, W.; Li, G.; Yang, L.; Yang, J. Generalized focal loss: Towards efficient representation learning for dense object detection. IEEE Trans. Pattern Anal. Mach. Intell. 2022, 45, 3139–3153. [Google Scholar] [CrossRef] [PubMed]
- Rezatofighi, H.; Tsoi, N.; Gwak, J.; Sadeghian, A.; Reid, I.; Savarese, S. Generalized intersection over union: A metric and a loss for bounding box regression. In Proceedings of the IEEE/CVF Conference on Computer Vision and Pattern Recognition, Long Beach, CA, USA, 15–20 June 2019; pp. 658–666. [Google Scholar]
- Dadboud, F.; Patel, V.; Mehta, V.; Bolic, M.; Mantegh, I. Single-stage uav detection and classification with yolov5: Mosaic data augmentation and panet. In Proceedings of the 2021 17th IEEE International Conference on Advanced Video and Signal Based Surveillance (AVSS), Washington, DC, USA, 16–19 November 2021; IEEE: Piscataway, NJ, USA, 2021; pp. 1–8. [Google Scholar]
- Hao, W.; Zhili, S. Improved mosaic: Algorithms for more complex images. J. Phys. Conf. Ser. 2020, 1684, 012094. [Google Scholar] [CrossRef]
- Liu, W.; Anguelov, D.; Erhan, D.; Szegedy, C.; Reed, S.; Fu, C.Y.; Berg, A.C. Ssd: Single shot multibox detector. In Proceedings of the Computer Vision–ECCV 2016: 14th European Conference, Amsterdam, The Netherlands, 11–14 October 2016; Proceedings, Part I 14. Springer International Publishing: Berlin/Heidelberg, Germany, 2016; pp. 21–37. [Google Scholar]
- Li, Z.; Yang, L.; Zhou, F. FSSD: Feature fusion single shot multibox detector. arXiv 2017, arXiv:1712.00960. [Google Scholar]
- Jiang, P.; Ergu, D.; Liu, F.; Cai, Y.; Ma, B. A Review of Yolo algorithm developments. Procedia Comput. Sci. 2022, 199, 1066–1073. [Google Scholar] [CrossRef]
- Diwan, T.; Anirudh, G.; Tembhurne, J.V. Object detection using YOLO: Challenges, architectural successors, datasets and applications. Multimed. Tools Appl. 2023, 82, 9243–9275. [Google Scholar] [CrossRef]
- Sandler, M.; Howard, A.; Zhu, M.; Zhmoginov, A.; Chen, L.C. Mobilenetv2: Inverted residuals and linear bottlenecks. In Proceedings of the IEEE Conference on Computer Vision and Pattern Recognition, Salt Lake City, UT, USA, 18–23 June 2018; pp. 4510–4520. [Google Scholar]
- Jocher, G. YOLOv5 by Ultralytics, Version 7.0; [Computer Software]. 2020. [Google Scholar]
- Wang, A.; Chen, H.; Liu, L.; Chen, K.; Lin, Z.; Han, J.; Ding, G. Yolov10: Real-time end-to-end object detection. arXiv 2024, arXiv:2405.14458. [Google Scholar]
- Lin, T.Y.; Maire, M.; Belongie, S.; Hays, J.; Perona, P.; Ramanan, D.; Zitnick, C.L. Microsoft coco: Common objects in context. In Proceedings of the Computer Vision–ECCV 2014: 13th Eu-ropean Conference, Zurich, Switzerland, 6–12 September 2014; Proceedings, Part V 13. Springer International Publishing: Berlin/Heidelberg, Germany, 2014; pp. 740–755. [Google Scholar]
















| Parameters | Setup |
|---|---|
| Epochs | 500 |
| Batch Size | 32 |
| Optimizer | SGD |
| NMS IoU | 0.7 |
| Initial Learning Rate | 0.01 |
| Final Learning Rate | 0.0001 |
| Momentum | 0.937 |
| Weight Decay | 0.0005 |
| Image scale | 0.5 |
| Image flip left–right | 0.5 |
| Mosaic | 1.0 |
| Image translation | 0.1 |
| Close mosaic | Last 10 epochs |
| Classification | Dataset | Indicators | YOLOv11n | YOLOv11n + CCFM | YOLOv11n + CCFM + LSKA | CLS-YOLO |
|---|---|---|---|---|---|---|
| Copper slag | Test | P | 0.831 | 0.859 | 0.886 | 0.883 |
| R | 0.857 | 0.869 | 0.835 | 0.869 | ||
| AP | 0.905 | 0.928 | 0.919 | 0.935 | ||
| Glue | Test | P | 0.827 | 0.853 | 0.868 | 0.883 |
| R | 0.778 | 0.794 | 0.746 | 0.837 | ||
| AP | 0.824 | 0.826 | 0.834 | 0.863 | ||
| Abnormal object | Test | P | 0.916 | 0.843 | 0.916 | 0.852 |
| R | 0.751 | 0.743 | 0.754 | 0.797 | ||
| AP | 0.892 | 0.922 | 0.929 | 0.916 | ||
| Surface scratches | Test | P | 0.806 | 0.753 | 0.873 | 0.855 |
| R | 0.674 | 0.733 | 0.617 | 0.661 | ||
| AP | 0.760 | 0.767 | 0.787 | 0.787 | ||
| Normal welding hook | Test | P | 0.997 | 0.998 | 0.997 | 0.998 |
| R | 0.998 | 0.998 | 0.998 | 0.998 | ||
| AP | 0.994 | 0.995 | 0.994 | 0.995 | ||
| Crooked welding hook | Test | P | 0.813 | 0.826 | 0.822 | 0.833 |
| R | 0.889 | 0.889 | 0.889 | 0.889 | ||
| AP | 0.855 | 0.894 | 0.902 | 0.904 | ||
| Welding hook too short | Test | P | 0.956 | 0.976 | 0.972 | 0.967 |
| R | 1 | 1 | 1 | 1 | ||
| AP | 0.994 | 0.995 | 0.995 | 0.995 | ||
| Surface abnormal | Test | P | 0.978 | 0.964 | 0.986 | 0.985 |
| R | 0.981 | 0.989 | 0.981 | 0.981 | ||
| AP | 0.994 | 0.995 | 0.995 | 0.995 | ||
| Unfinished machining | Test | P | 0.981 | 0.983 | 0.988 | 0.982 |
| R | 1 | 1 | 1 | 1 | ||
| AP | 0.995 | 0.995 | 0.995 | 0.995 |
| Indicators | CCFM | LSKA | Loss | Test | FPS/f·s−1 | Parameters/Million | Model Size/MB | ||||
|---|---|---|---|---|---|---|---|---|---|---|---|
| Model | CIoU | SIoU | P | R | mAP @0.5 | ||||||
| YOLOv11n | × | × | √ | × | 0.901 | 0.881 | 0.913 | 109.89 | 2.584 | 5.21 | |
| YOLOv11n + CCFM | √ | × | √ | × | 0.895 | 0.891 | 0.924 | 113.2 | 1.840 | 3.74 | |
| YOLOv11n + LSKA | × | √ | √ | × | 0.913 | 0.886 | 0.921 | 105.26 | 2.694 | 5.38 | |
| YOLOv11n + SIoU | × | × | × | √ | 0.911 | 0.887 | 0.916 | 109.89 | 2.584 | 5.21 | |
| YOLOv11n + CCFM + LSKA | √ | √ | √ | × | 0.923 | 0.869 | 0.928 | 119.05 | 1.860 | 3.79 | |
| CLS-YOLO | √ | √ | × | √ | 0.915 | 0.892 | 0.932 | 119.05 | 1.860 | 3.79 | |
| Dataset | Indicators | MobilNetv2-SSD | YOLOv5-n | YOLOv8-n | YOLOv10-n | CLS-YOLO | CLS-YOLO (Jetson Nano) |
|---|---|---|---|---|---|---|---|
| Test | P | 0.774 | 0.881 | 0.920 | 0.905 | 0.915 | 0.913 |
| R | 0.745 | 0.853 | 0.869 | 0.854 | 0.892 | 0.887 | |
| mAP@0.5 | 0.765 | 0.892 | 0.908 | 0.904 | 0.932 | 0.924 | |
| FPS/f·s−1 | 52.91 | 113.80 | 107.53 | 103.09 | 119.05 | 21.65 | |
| Parameters/million | 3.681 | 2.505 | 3.007 | 2.698 | 1.860 | 1.860 | |
| Model size/MB | 14.96 | 5.01 | 5.98 | 5.45 | 3.79 | 5.81 | |
Disclaimer/Publisher’s Note: The statements, opinions and data contained in all publications are solely those of the individual author(s) and contributor(s) and not of MDPI and/or the editor(s). MDPI and/or the editor(s) disclaim responsibility for any injury to people or property resulting from any ideas, methods, instructions or products referred to in the content. |
© 2025 by the authors. Licensee MDPI, Basel, Switzerland. This article is an open access article distributed under the terms and conditions of the Creative Commons Attribution (CC BY) license (https://creativecommons.org/licenses/by/4.0/).
Share and Cite
Chen, Q.; Xiong, Q.; Huang, H.; Tang, S. An Efficient and Lightweight Surface Defect Detection Method for Micro-Motor Commutators in Complex Industrial Scenarios Based on the CLS-YOLO Network. Electronics 2025, 14, 505. https://doi.org/10.3390/electronics14030505
Chen Q, Xiong Q, Huang H, Tang S. An Efficient and Lightweight Surface Defect Detection Method for Micro-Motor Commutators in Complex Industrial Scenarios Based on the CLS-YOLO Network. Electronics. 2025; 14(3):505. https://doi.org/10.3390/electronics14030505
Chicago/Turabian StyleChen, Qipeng, Qiaoqiao Xiong, Haisong Huang, and Saihong Tang. 2025. "An Efficient and Lightweight Surface Defect Detection Method for Micro-Motor Commutators in Complex Industrial Scenarios Based on the CLS-YOLO Network" Electronics 14, no. 3: 505. https://doi.org/10.3390/electronics14030505
APA StyleChen, Q., Xiong, Q., Huang, H., & Tang, S. (2025). An Efficient and Lightweight Surface Defect Detection Method for Micro-Motor Commutators in Complex Industrial Scenarios Based on the CLS-YOLO Network. Electronics, 14(3), 505. https://doi.org/10.3390/electronics14030505

