Next Article in Journal
An Efficient Multipath-Based Caching Strategy for Information-Centric Networks
Previous Article in Journal
A Lightweight Detection Model Without Convolutions for Complex Stacked Grasping Tasks
 
 
Font Type:
Arial Georgia Verdana
Font Size:
Aa Aa Aa
Line Spacing:
Column Width:
Background:
Article

Microcontroller-Based Electronic Laboratory Measurement Device for Distance Education

by
Vladimirs Smolaninovs
* and
Maris Terauds
Institute of Photonics, Electronics and Telecommunications, Riga Technical University, Azenes St. 12, LV-1048 Riga, Latvia
*
Author to whom correspondence should be addressed.
Electronics 2025, 14(3), 438; https://doi.org/10.3390/electronics14030438
Submission received: 19 November 2024 / Revised: 19 January 2025 / Accepted: 20 January 2025 / Published: 22 January 2025
(This article belongs to the Section Circuit and Signal Processing)

Abstract

During the COVID-19 pandemic, when the educational process was organised remotely, a need arose for inexpensive laboratory equipment that could be given to each student at home. This article describes the development of an affordable and compact laboratory complex allowing laboratory work that is typically performed in an educational institution to be carried out remotely. The proposed device is based on the PIC24FJ128GC006 microcontroller. The purpose of this article is to describe the development of a two-channel USB oscilloscope with the ability to receive an analogue signal having a frequency of up to 500 kHz; a signal generator is also required. The user interface is developed in MATLAB, and a new method for multi-channel signal capture using a single-channel ADC is proposed. Notably, the cost of the device is EUR 24.

1. Introduction

It is no exaggeration to say that electronics have penetrated into all spheres of human life, both in everyday life and in all scientific fields. In particular, the fields of medicine, sports, construction, mechanical engineering, security (from fire alarms to high-tech weapons), energy, transport, music, economics, agriculture, general industry, and chemical technologies should be noted separately. Whether this is good or not is beyond the scope of this article. At present, the only sphere in which it is apparent that a person does not require electronic technologies is spirituality; in all other spheres of life, electronics help people.
Of course, each person should think about how what they have produced will be used; although, as a rule, any product can be used both for good and for harm. For example, during the development of the atomic bomb, Oppenheimer stated that, as scientists, they are not responsible for making decisions about how the weapon should be used but are only responsible for performing their job—blood, if there is any, will remain on the hands of politicians. After the war, Oppenheimer’s attitude seemed to change: he called nuclear weapons an instrument of “aggression and terror” and the arms industry a “devilish undertaking”. At a meeting in October 1945, he told U.S. President Truman: “I feel like I have blood on my hands”.
Latvia also traditionally hosts a science night: wherever you go, in any department of any educational institution, one can see the achievements of electronics. This includes chemistry departments, construction departments, maritime academies, aeronautical institutes, and physics and mathematics departments.
In connection with the above, it is important to popularise and simplify the design and production of electronics. Therefore, engineers and researchers in the field of electronics are needed. As the equipment used to design and produce electronics is quite expensive, it is important to reduce inequalities among young people in this regard. It is necessary to ensure that every school and even every family can afford to have laboratory equipment for electronic design. Considering the mass nature of school and home laboratories, the low-energy consumption of this laboratory equipment becomes relevant to minimise the carbon footprint.
According to the Ebbinghaus Forgetting Curve, after a week, students only retain 25% of the material they have learnt:
b = 100 k ( l o g 10 t ) c + k ,
where b is the percentage of information “saved” in memory;
t is the elapsed time (in minutes);
k and c are constants (equal to 1.84 and 1.25, respectively).
This is only valid if the student has not repeated the material or the educational material is not associated with anything. The term “overlearning” describes the process of practising a skill even after a person has already honed it to the maximum. For example, if an individual practised three-point throws on a basketball court for an hour, an extra 15 min of practice would allow them to better consolidate this skill. Therefore, it is important that the student does not forget 80% of the educational material of the previous lecture by the next lecture, and reproducing the theoretical data in an experimental form at home can help in this regard. If conducting laboratory work regularly, they would be practising the skill additionally. Thus, an association appears between theoretical and experimental data.
During the COVID-19 pandemic, all training—including laboratory work—was transferred to distance learning. While ample technical means were available to provide lectures remotely (Zoom, MS Teams, webcam, interactive whiteboards), providing laboratory work remotely was more difficult.
In article [1], the authors described the experience of providing distance laboratory work during the pandemic, where a network camera was pointed at boards with a display and LEDs, and a microphone was used to make the speaker audible. All students in one group could connect to this equipment at the same time. The device proposed in this article expands the possibilities of distance work, and can be used in combination with the equipment described in [1]. In this case, the student can view the signal oscillogram in a distance laboratory or submit a signal from the generator.
Traditionally, laboratory work on electronics at the Riga Technical University involved the study of real physical processes using real electronic components. Therefore, there was a need for inexpensive laboratory equipment that could be distributed to all students at home. The quality and accuracy of this equipment should allow for measurements and laboratory work in general.
As a rule, students willingly come to the laboratory and work in groups of 2–3 people. However, there are also students who are classified as introverts by a psychological type; it is easier for these individuals to complete the work alone, delving deeply into the process. As a result, more time is required to complete such laboratory work. However, the return on investment from such a specialist can be high in the future. Such students may willingly perform laboratory work at home.
The students we taught at the time of the publication of the article were born in 2003–2004. Those born in these years belong to Generation Z. William Strauss and Neil Howe invented the theory of generations in 1991 [2,3,4]. One of the main characteristics of this generation is the desire to use digital technologies, including remote access technologies. This generation is also characterised by a rational economy. Therefore, laboratory equipment integrated into one device, with the possibility of remote access and with all the advantages of using a personal computer, meets the interests of this generation [5,6,7].
Of course, when it comes to a student performing laboratory work outside of class time, the question of integrity arises. Did they complete the work by themself? In this context, the teacher can be helped by a programme that tracks and evaluates all of the student’s actions; for this purpose, artificial intelligence may be helpful. An example task is as follows: Assemble a circuit and obtain an oscillogram of the output signal (Figure 1). Then, using the oscillogram, determine the pulse frequency, amplitude, and pulse duty cycle.
The student records the oscillogram, enters the parameters of the circuit and measurement results, and a special programme or artificial intelligence-based approach compares and produces an acceptable error and a recommended grade for the teacher. The authors have already carried out work in this direction [8]. This article describes automatic grading using MATLAB Grader. This part, in relation to oscilloscopes, still needs to be finalised.
This article describes the development of portable laboratory equipment, and consists of four parts. The second part of this article discusses the block diagram, hardware solution, and software. The third part describes the measurement accuracy, noise level, and features of this oscilloscope, as well as its advantages. The fourth part presents the results of the testing. This article also proposes a method enabling the optimal use of microcontroller resources for two or more channel captures.
The goal of this study is to develop a two-channel USB oscilloscope with the ability to receive an analogue signal up to 500 kHz and a user interface in MATLAB. The cost of the device should be low enough such that, if lost, it would not be a sensitive issue.

Literature Review

In prior scientific articles [9,10,11,12,13,14,15], the possibility of using a computer sound card as an oscilloscope and signal generator has been studied. The disadvantages of this method are as follows:
  • The absence of a DC component in the received and generated signals;
  • The frequency spectrum is limited to sound frequencies.
Although there are sound cards with a sampling rate of 192,000 Hz, this is insufficient for laboratory work. Furthermore, the cost of such a device is USD 59 on Amazon.
Among the oscilloscopes that could be used for our purposes, the popular USB oscilloscope Analog Discovery 2, which is worth about USD 400–600, can be noted [16,17]. Its main features are as follows:
  • Two channels;
  • Resolution: 14 bit;
  • Sample rate: 100 MS/s;
  • Manufacturer-declared channel bandwidth: 10 MHz.
  • Disadvantages:
  • The oscillogram sometimes has high noise (discussed in conclusions);
  • The high cost of the device does not allow one to distribute it at home to all students.
More affordable oscilloscopes are available on Aliexpress [18,19], for example, the FNIRSI DSO152 Mini Handheld Digital Oscilloscope 2023 Latest Version. Its main features are as follows:
  • Two channels;
  • Frequency of discretisation: 2.5 MSps;
  • Channel bandwidth: 200 kHz;
  • Price: EUR 30.
  • Disadvantages: Insufficient bandwidth of the input channel.
Another alternative is the Fosc21C. Its main features are as follows:
  • Two channels;
  • Sampling frequency: 1 MSps;
  • Price: EUR 33.
  • Disadvantages: Insufficient bandwidth of the input channel.
In article [20], the development of a laboratory system was described specifically for laboratory work. Its basis is an audio chip and, therefore, it possesses the same disadvantages as sound cards. In article [21], the development of an oscillograph using the Atmega328p (© Microchip Technology Inc., Chandler, AZ, USA) microcontroller was described. Although the sampling frequency was not specified in the article itself, it is clear from [22] that the maximum conversion frequency of the analogy-to-digital converter (ADC) is 15 kSps, and its resolution is only 10 bits. In article [23], the development of an oscillograph using a PIC18F4550 (© Microchip Technology Inc.) microcontroller was described. The developers claim a bandwidth of 0.1 Hz to 1 kHz. In article [24], the development of an oscilloscope using a dsPIC33FJ16GS504 (© Microchip Technology Inc.) microcontroller with a bandwidth of up to 20 kHz is described. In article [25], the development of an oscilloscope using the STM32F103 (© STMicroelectronics, Geneva, Switzerland) microcontroller with a bandwidth of up to 16 kHz was described.
Although article [26] used a more expensive STM32F446RE (© STMicroelectronics) microcontroller (compared to the proposed device), it has three ADCs with 2.4 MSps. These ADCs can be used sequentially and, as a result, we obtain 3 × 2.4 = 7.2 MSps. This parameter is lower than that of the proposed device.
In [27], an architecture to develop low-cost portable digital oscilloscopes was proposed. Following this approach, a portable oscilloscope with two input channels, a graphic display, a synchronism detector, internal and external triggers, and a digital signal analyser function was designed. However, the ADC parameters are still inferior to those of the proposed device; namely, it is 20 MSps at a resolution of 8 bits or 5 MSps with a 12-bit resolution. Furthermore, the cost of the device is several times higher than that of the device proposed in this article.
Article [28] involved the design a PC-based Real-Time Oscilloscope. The oscilloscope is capable of connecting a computer with a small device via a universal serial bus (USB) port for voltage signal waveform display and alteration. It detects a maximum of +20 V to a minimum of −20 V with input frequency ranging from 0.1 Hz to 1 kHz. The oscilloscope is built using the PIC18F4550 (© Microchip Technology Inc.) microcontroller, which has a maximum sampling frequency of 110 kSps and a resolution of 10 bits. The developers claim a bandwidth of 0.1 Hz to 1 kHz.
Article [29] used an Arduino with an ATmega328p (© Microchip Technology Inc.) microcontroller, where the oscilloscope was connected to a smartphone. The ADC sampling frequency, according to the technical documentation, is up to 15 kSps with a 10-bit resolution.
Article [30] described the development of a digital oscilloscope through integrating a 32-bit ARM Cortex-M3 microcontroller with a full-colour TFT LCD display. The need to achieve a high-resolution signal representation incorporating features such as signal storage, measurement tools, and real-time signal analysis capability was emphasised. For this, an ARM 32-bit Cortex-M3 Microcontroller was used, namely the STM32F103C8 (© STMicroelectronics). The real-time sampling rate of the oscilloscope is 1 MSps with a resolution of 12 bits. The analogue frequency bandwidth is 0–200 kHz.

2. Methodology and Analysis

2.1. Hardware Design

The Microchip PIC24FJ128GC006 microcontroller was used to implement the device. This microcontroller was chosen due to its low price, and also as it contains a USB block, an ADC up to 16 MSps (12 bits), and a digital-to-analogue converter (DAC). These characteristics allow for the development of inexpensive laboratory equipment with a minimum number of components on the board. The microcontroller contains a built-in USB block and an analogue part that contains two operational amplifiers, three comparators, a reference voltage source, a 10-bit DAC, and a 12-bit ADC [31]. At the time of writing this article, the student version was assembled and tested on PCB. In the future, a better version is planned to be released. The PCB was designed to allow for wider possibilities, including four additional differential channels and the ability to change the gain/attenuation coefficient using analogue multiplexers. The student version of the device contains a 2-channel oscilloscope, two signal generators, and a bipolar power supply (Figure 2). The main characteristics of the device are as follows:
  • Physical dimensions: 8 × 10 cm;
  • Oscilloscope:
    Number of channels for the student version: 2 + 2 inputs directly on the ADC microcontroller;
    Input voltage range for the student version: ±5 V;
    Input impedance: 1 Mohm || 15 pF;
    Sampling rate: up to 16 MSps;
    ADC: 12 bits;
  • Interface data and power: USB;
  • Current consumption: up to 500 mA;
  • Power supply: ±5 V, ±100 mA;
  • Signal generator:
    Number of channels: 2;
    Voltage range: ±5 V;
    Code width of DAC: 10 bits;
  • Protection:
    Overvoltage protection;
    Static discharge protection: 1300 V;
    Protection of external multimeter.
The block diagram of the device is presented in Figure 3. Below, we look at each block in more detail.

2.1.1. Input Level Converter

The analogue signal from the input of the oscilloscope is fed to the level converter circuit containing an operational amplifier (termed as op-amp further in the text) (Figure 4). This is an offset-shifting attenuator. It converts the level of −5 … +5 V to the level of 0 … 3.3 V, and also converts the input resistance to 1 MΩ (the input resistance of the analogue input op-amp is 100 kΩ). In addition, resistor R3 compensates for the bias current and C1 compensates for the input capacitance of the op-amp. The input circuit is a wideband one, allowing it to accept harmonic wave signals up to 8 MHz without linear distortion. The anti-aliasing filter was not included in the student version in order to reduce the cost of the device. This does not cause problems in laboratory work, since there are no frequencies higher than 8 MHz at the input. However, it allows for using the maximum width channel. The input circuit contains a capacitive divider (C1 and the input capacitance of the op-amp). To protect the op-amp input from overvoltage or static charge, two diodes’ IC (D1 and D2) are used. The peak current of the diodes in the forward direction is 0.5 A. This protection can protect the input circuits from static discharge of 1300 V (calculations based on [32,33,34,35]).

2.1.2. ADC

An ADC built into the microcontroller is used for the digitisation of an analogue signal. The oscilloscope uses a Microchip PIC24FJ128GC006 microcontroller with a built-in single-channel pipeline-type ADC. An ADC of this type allows one conversion per clock cycle to be received. Typically, microcontrollers use a SAR (Successive Approximation)-type ADC. The disadvantage of the SAR ADC is that one conversion occurs per n cycles, where n is the ADC wordlength; however, there is also an advantage: less noise. The block diagram of a typical pipeline-type ADC is shown in Figure 5.
The wordlength of the ADC built into the microcontroller is 12 bits. The sampling rate, according to the specifications, is 10 MSps. As the microcontroller uses USB, it requires a clock frequency of 48 MHz (4 master oscillator clocks are required to transmit one bit) (Figure 6). Therefore, the ADC can be run at either 8 or 16 MHz. Tests have shown that the ADC operates normally at 16 MHz, although the signal distortion increases. Therefore, the linear distortion is 2.5% and non-linear distortion is 4%.

2.1.3. Signal Generators

This device includes a multi-channel signal generator function. Each signal generator is based on a microcontroller DAC and level converters on the op-amp. The output impedance of each generator channel is 50 Ω. Therefore, if the generator output is shorted, nothing bad will happen. The current is limited by the resistance R4 (50 Ω) and will be a maximum of 100 mA (Figure 7). The circuit with the op-amp is an amplifier with a bias. The integrating circuit R5 and C1 forms the aliasing filter, where the bandwidth of this circuit is 800 kHz.
The type of DAC that the Microchip uses is unknown, but we can assume that it is a ladder-type DAC (R-2R chain circuit). The wordlength is 10 bits. The effective sampling rate is 1 MSps, but practice shows that the DAC can operate at a frequency of 8 MSps. The generator works as follows: the values of one period of the signal from time are written to the generator buffer. Then, using direct memory access (DMA), these values are sent to the DAC. Thus, the main processor resource for the generator is not used here but is used for other purposes. Using DMA allows for the generation of a signal and simultaneous processing of data received from the ADC, which are then sent via the USB port.

2.1.4. Power Supply

To obtain a bipolar power supply (+5 and −5 V), the R1283K001C-TR IC manufactured by Nisshinbo is used [36]. The IC consists of two blocks. The first is a step-up DC–DC converter, as shown in Figure 8; the second is an inverting buck–boost DC–DC converter, as shown in Figure 9. The conversion frequency is 1400 kHz. The chip has built-in short-circuit protection. If the output voltage decreases in the case of a boost converter or increases in the case of an inverting converter, the transistor switches open. In this case, the current from the USB source still flows through the inductor and diode into the load, which causes an overload of the power supply. Moreover, to resume operations, the chip must be rebooted. Therefore, to limit the supply current to the external circuit, a current limiter based on a bipolar transistor is used (Figure 10). The +5 V voltage at a current of 100 mA is 4.87 V (voltage drop is 130 mV) (Figure 11a), and the −5 V voltage at a 100 mA current is 4.89 V (voltage drop is 110 mV) (Figure 11b). Additionally, current limiting allows for the protection of a fuse (typically 200 mA) of a multimeter, in the case that a student misuses it.
To calculate R1 and R2 (Figure 10), the current gain (β) for both transistors is 200. For the collector current to be 100 mA, the base current must be 100 mA/200 = 0.5 mA. Therefore, R1 = R2 = (5 V − 0.75 V)/0.5 × 10−3 A = 8.5 kΩ. The closest suitable value is 8.2 kΩ.

2.1.5. RAM

The microcontroller contains an internal RAM of 8192 bytes; of this, 4000 bytes are used for the oscilloscope buffer, which holds 2000 values (2 bytes per value). For both generators, 900 bytes of memory are used. The rest of the memory is used for the USB block and other variables.

2.1.6. USB

The microcontroller has a Full-speed (FS) USB. The general USB specification states that the maximum data transfer rate on the FS bus is 12 Mbit/s or 1.5 MB/s [37]. Real speed measurements using the HyperTerminal programme built into Windows showed that the maximum speed is 0.47 Mbit/s, which is significantly lower than the specification. As the USB block of the microcontroller operates at a frequency of 48 MHz, the speed according to the specification could be achievable. The reason for the low speed lies in the USB driver that comes with the compiler.

2.2. Graphical User Interface (GUI)

The interface was created by the authors of this article in MATLAB, using the guide tool (Figure 12). The interface is built in such a way that it gives the student an idea of the device’s structure. For example, to change the scale along the x-axis (time), one needs to change the sampling step; meanwhile, to change the scale along the y-axis (voltage), one needs to change the gain (this function has yet to be implemented in the extended version). As oscilloscopes are used not only by electronics engineers but also for convenience, the manufacturers made a change in the scale of the user interface, which is already implemented, depending on the adjustment, in terms of either the sampling step or the gain change. In our case, the student acquires an additional understanding of the structure of such a measuring device. Reading a signal via USB occurs when using the fread (’COMx’, byte_count) command, which allows a virtual serial port to be read. The interface is compiled into an executable file with the command mcc -m oscilloscope.m, which allows the programme to be run on any computer after installing the MATLAB runtime [38]. The programme can also be run under MATLAB.

2.3. Software Part

The entire software part located in the computer was written entirely in MATLAB by the authors of the article.
The authors of the article developed a formula for converting ADC values into voltages using calibration coefficients:
V = 2 c h 1 _ a m p l _ c o e f m a x _ v o l t a g e ( a d c _ v a l u e c h 1 _ z e r o _ l e v e l ) 2 r e s o l u t i o n 1 ,
where ch1_ampl_coef is the calibration gain factor (default = 1);
max_voltage (in volts) is the maximum operating voltage (for the student version, it is 5 V);
ch1_zero_level is the zero-level calibration coefficient (default is 4096/2);
resolution (in bits) is 12 bits.
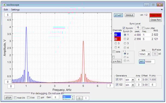
The waveforms of the two signals are shown in Figure 12. To obtain the Fourier spectrum, the built-in MATLAB function fft is used. As the result of the function is complex numbers (amplitude and phase), the plot function and the module of complex numbers (plot(abs(fft(data, fft_size)))) are used for display. The default fft length is the same as the signal size. To increase the level of detail, the fft size can be increased by entering a value next to the fft button (fft_size). Example spectra of two signals are shown in Figure 13.
The interface has built-in windows (no additional actions required) in which the main characteristics of the signal are displayed. For a timing diagram, this is the average value, the maximum value minus the minimum value (Vp-p), and the root-mean-square value (RMS) for the Fourier spectrum—the frequency of the harmonic with the maximum amplitude and the value of the amplitude itself. The displayed values are average values. A recursive filter [39] (IIR) with coefficients b0 = 0.1 and a1 = 0.9 is used for filtering. The filter diagram is shown in Figure 14. The filter equation is as follows:
y [ n ] = b 0 x [ n ] + a 1 y [ n 1 ] .

2.4. Multi-Channel Signal Capture Mode

As the microcontroller has only one ADC channel (Figure 15), and laboratory work requires at least a two-channel oscilloscope, there is a need to implement different signal capture modes depending on the sampling frequency.
The first mode involves scanning all channels one by one and sending data via USB in real time. In the USB subsection, it is established that there is a USB channel with a bandwidth of 480 kb/s. With 12-bit analogue-to-digital conversion, one sample occupies 2 bytes (or 16 bits). Thus, the USB channel allows 30,643 samples per second to be sent. This means that, with 3-channel signal capture in real time, we can digitise signals with a sampling frequency of up to 10 kHz. The length of the recorded signal is determined by the MATLAB software.
The second mode is different. At sampling rates above 10 kHz, samples are first written to the microcontroller buffer, following which the contents of the entire buffer are sent to USB. The RAM capacity of this microcontroller is 8 kB, of which 4 kB can be allocated for the buffer; the rest of the memory is used for the USB module, the signal generator, and storing the main programme variables. As 4 kB is 2048 12-bit samples, for convenience, a buffer of 2000 samples is transmitted. In other words, the graph obtained in MATLAB consists of 2000 points along the x-axis. The typical resolution of a 15” screen is 1366 pixels along the y-axis and 768 pixels along the x-axis; therefore, a buffer of this size is quite satisfactory. The graph update frequency, with one channel, is 15 Hz. The buffer size can be reduced via the interface to increase the graph update frequency.
At 100 kHz and 1 MHz sampling rates, the built-in DMA is used to write to the microcontroller buffer. At sampling rates of 8 and 16 MHz, the assembler command mov and indirect addressing are used, which allows for the digitisation of the analogue input level for each clock cycle and writing it to a buffer. This allows, at a microcontroller speed of 16 MIPS (Million Instructions per Second), for the digitisation of a signal with a sampling frequency of 16 MHz.
Thus, the capture of analogue signals with several channels occurs one by one: first, the signal from one channel is recorded in a buffer and transmitted via USB, then from another channel, and so on. In this way, a multi-channel graph of periodic signals with properly constructed synchronisation can be obtained. An example waveform is shown in Figure 16.

2.5. Synchronisation

An oscilloscope is typically used to display a periodic signal whose value changes so quickly that it cannot be examined without special techniques. Due to its memory, a digital oscilloscope can display the shape of a slowly changing signal and capture the interval of a non-periodic signal. This section takes a closer look at how to display a periodic signal.
Waveform diagrams are superimposed on each other in the same phase to observe the shape of a periodic signal in real time. This device uses a built-in comparator to start capturing a signal in a certain phase. One input of the comparator is connected to the reference voltage source, and the second input is connected to the oscilloscope channel through which synchronisation is carried out. When the signal voltage passes through the synchronisation level, an interruption is triggered, and the signal begins to be written to the buffer.
In the presence of a single-channel ADC, multi-channel acquisition occurs with a standard oscilloscope, usually one sample in turn from each channel. In this case, having an ADC speed of 16 MSps, we divide it into four channels and have 4 MSps per channel. According to the sampling theorem, it is possible to digitise a signal with a Fourier spectrum of up to 2 MHz:
F m a x = F s 2 ,
where Fs is the ADC sampling frequency (4 MSps).
This study proposes a method for the optimal use of a single-channel ADC. The comparator can be connected to the channel through which synchronisation is carried out, and the entire interval can be digitised at the maximum sampling frequency, first in one channel, then another, and so on. Consider the following example: two signals are supplied to the oscilloscope input, as shown in Figure 12, and one input of the comparator is always connected to the voltage reference source. The synchronisation level is indicated by a black horizontal line and changes in the Sync Level window in relative units from 0 to 32. In this case, the comparator’s second input is connected to the first channel. Synchronisation is carried out on the rising edge of “p” (selected in the “/ \” section). At an arbitrary moment in time, the comparator waits for the signal in the first channel to be greater than the reference voltage; as soon as this happens, the signal from the first channel is written in the buffer. Moreover, the buffer is written completely and transferred to the interface programme. A blue graph is then built. Next, the same process is carried out to construct the red graph, except that, after the synchronisation trigger is triggered (on the first channel), the signal from the second channel is written to the buffer. After this, the process is repeated continuously. It is absolutely clear that, when the red graph is plotted, the blue one remains in its place and corresponds to the physical form of the signal on the first channel. This is valid for periodic signals. Synchronisation can occur on any channel and is selected in the “Synch Ch” section of the GUI.
This technique allows a signal with a Fourier spectrum of up to 8 MHz to be received. Practice has shown that four or more channels can be received in this way. During laboratory work, no shortcomings of this method were identified; however, this method is not suitable when more than one channel are enabled and synchronisation is disabled. When the stop button is pressed, the phase difference in the signals relative to each other will not correspond to reality.

3. Experimental Results

3.1. Approbation

3.1.1. First Example

Here, we prove the synchronisation working principle using the example of the integrating RC chain in Figure 17, such that the proposed method can be used. We consider the input signal to be an alternating voltage source V and the output voltage to be the voltage across the capacitor C. As is well known from circuit theory [40], the output voltage phase lags behind the input voltage phase. We first carried out theoretical calculations, and then assembled the circuit on the breadboard. The output of the generator is a harmonic signal with a frequency of 1 kHz and an amplitude of 4 V. A metallised resistor (1 kΩ, 1%) and a ceramic capacitor (0.1 uF, X7R, 100 V, 10%) are used.
First, let us calculate theoretically. We find the output voltage using the voltage divider formula:
U o u t ˙ = U i n ˙ Z _ c R + Z _ c ,
where
Z _ c = 1 j ω C .
After transformation, we have
U o u t ˙ = U i n ˙ 1 ω R C 2 + 1 j ω R C ω R C 2 + 1 .
Representing the complex number as A + jB, the amplitude is equal to
U o u t . m = U o u t ˙ = A 2 + B 2 ,
and the phase is
φ = a r c t g B A .
After calculations, we have Um = 3.3869 V, Up-p = 6.7739 V, and φ = 32.1419°.
Now, let us compare the calculations with practical results. We connected the first channel of the oscilloscope to the generator and the second channel to the capacitor.
Figure 18 shows the received signal. We can determine the amplitude from the automatic measurement window Um = 6.775/2 = 3.3875 V, and the relative error is (3.3875 − 3.3869)/3.3869 = 0.02%.
We find the phase difference using the following trigonometric formula:
s i n α s i n β = cos α β c o s α + β 2 .
If α = ωt and β = ωt + φ, the signal on the first channel is ch1_data with amplitude Um1, and the signal on the second channel is ch2_data with amplitude Um2; then, after transformation, we have
φ = a r c o s 2 m e a n ( c h 1 _ d a t a c h 2 _ d a t a ) U m 1 U m 2 ,
where the mean function gives the constant DC component. We obtain the phase difference, in degrees, as φ = 32.4473°. The relative error is (32.4473 − 32.1419)/32.1419 = 0.95%. Thus, the amplitude and phase errors are less than 1%.
The constant component can be defined as DC = (Umin + Umax)/2:
φ = a r c o s m a x c h 1 _ d a t a c h 2 _ d a t a + m i n ( c h 1 _ d a t a c h 2 _ d a t a ) U m 1 U m 2 .
Using the MATLAB command line shown in Figure 19, we obtain Phi_2 as φ = 32.2092°. The relative error is (32.2092 − 32.1419)/32.1419 = 0.2%.

3.1.2. Second Example

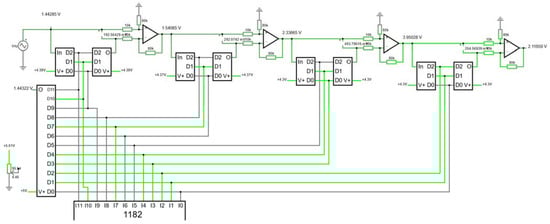
Next, we determine the current voltage characteristic of the 1N4148 diode on the oscilloscope screen. To achieve this, we assembled the circuit on the breadboard, as shown in Figure 20, and recorded the oscillogram shown in Figure 21. Here, the signal on the second channel is the voltage drop across the diode, and the differential voltage (Ch1-Ch2)/R is the current in the circuit or the diode current.
Using the MATLAB programme shown in Figure 22, we obtained the current–voltage characteristic of the diode shown in Figure 23.
The resulting current–voltage characteristic of the diode indicates that the synchronisation is working correctly. If the synchronisation were not working correctly, then something similar to a Lissajous figure would be observed on the screen.

3.2. Measurement Accuracy

This device allows for calibration (Figure 24). Each channel has a setting, in 2 mV steps, to set the zero level. To achieve this, it is convenient to use automatic measurement of the average value. Setting the gain is possible with any accuracy.
The calibration procedure is as follows:
  • The oscilloscope input is short-circuited and a coefficient is set in the “Zero level” window, such that the “mean” value in the main window is 0.
  • A high-precision reference voltage is applied to the oscilloscope input, and a coefficient is set in the “Gain” window such that the “mean” value in the main window is equal to the reference voltage.
If only the built-in power supply or the built-in signal generator is used during operations, then, in the second point, the built-in power supply or the built-in signal generator can be used as the reference voltage.
The relative measurement error does not exceed 2%, which is a consequence of the use of resistors with an accuracy of 1%. For greater accuracy, the built-in calibration process can be used. If the room temperature is constant (in a range of ±1 degree) and calibration is performed immediately after switching on, then the absolute error during laboratory work does not exceed ±0.02 V or the relative error does not exceed ±0.5%. If calibration is performed within half an hour after switching on, then the absolute error during laboratory work does not exceed ±0.005 V or the relative error does not exceed ±0.1% (including non-linearity over the entire dynamic range). Following calibration after the oscilloscope has warmed up, a measurement accuracy greater than two decimal positions can be obtained when using automatic measurements. Figure 25 shows a graph of the heating of the microcontroller case over time, which indicates that the declared parameters are achieved after 15 min of warming up the device. The blue graph shows the case temperature, and the brown graph shows the zero-level offset.
The repeatability of measurements at a temperature of ±1 degree was ±0.012 V while, after a 15 min warm-up, the repeatability of measurements was ±0.002 V.

3.3. Self-Noise

Figure 26 shows that the peak-to-peak noise is Vpp = 25 mV and the root-mean-square value RMS = 0.002 V (or 2 mV). In order to obtain more accurate data, we can write the following commands on the MATLAB command line: global ch1_data and rms(ch1_data). After this, we have RMS = 2.5 mV. To obtain the signal-to-noise ratio in decibels, we use the following formula:
S N R d B = 10 × l o g P s i g n a l P n o i s e ,
where Psignal is the power of the useful signal. Let us assume that the useful signal is a square wave with an amplitude of 5 V. Pnoise is the noise power:
P n o i s e = U R M S n o i s e 2 R .
As R—the load resistance—is in both the numerator and denominator, they cancel. The result is obtained as follows:
S N R = 10 × l g 5 2 0.0025 2 = 66   d B

3.4. Total Harmonic Distortion (THD)

To measure non-linear distortions, a harmonic signal with an amplitude of 4 V and a frequency of 4 kHz is fed to the oscilloscope input from the built-in signal generator. To determine distortions, it is enough to take three harmonics, since the subsequent ones do not affect the result.
THD is
T H D = P i P 1 = 0.020 2 + 0.008 2 + 0.004 2 4 = 0.55 % .

4. Conclusions and Discussion

We compared the developed device with the Analog Discovery 2 in more detail. The manufacturer of Analog Discovery 2 claims a bandwidth of 10 MHz [41] while the proposed device, when using the MATLAB fft function, allows a harmonic signal up to 8 MHz to be received, which is not much worse than that of the Analog Discovery 2. Figure 27 shows an oscillogram of a 1 kHz signal with an amplitude of 4 V obtained by the Analog Discovery 2; light blue indicates noise, and dark blue—according to the authors’ assumption—is the filtered signal (average value). The high level of noise and the clearly expressed pixelated character of the filtered signal are noteworthy, due to which the visual perception of the oscillogram is negative. For comparison, Figure 28 shows an oscillogram obtained using the proposed device without filtering. The advantage of the proposed oscillogram is obvious.
A price-equivalent device on Aliexpress is the Forsc21C. The main parameter of interest is the sampling frequency, which is 1 MHz per channel, while the frequency range, which is 0–250 kHz, is significantly worse than that of the developed device.
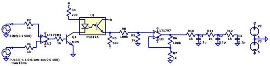
One of the key advantages of the proposed device is the proposed multi-channel signal capture mode. Using this method, the number of oscilloscope channels can be increased without reducing the sampling frequency. For example, students may study the circuit shown in Figure 29. To achieve this, the signals must be studied for at least eight points. It will not be difficult to increase the number of channels to eight; then, all signal forms can be observed on one screen simultaneously, where the refresh rate of all signals will be about four frames per second.
After two semesters of testing, students of the “Smart Electronic Systems” programme were asked to evaluate the device. Two parts of the “Analog Electronics” subject were taught during this time, including the following laboratories:
  • Study of Resonance Amplifier;
  • Methods of Harmonic Analysis;
  • Study of Frequency Multiplier;
  • Study of Frequency Converter;
  • Study of Amplitude Modulator and Detector;
  • 555 Series Timers;
  • Operational Amplifiers in Comparator Mode;
  • Practical Operation with Triggers;
  • Op-Amp in Amplifier Mode;
  • Pulse Width Modulation-Based Communication System;
  • Phase Closed Loop (PLL);
  • FM Modulator.
In these labs, students needed to make the following measurements: direct voltage and current values, the amplitude and effective value of the alternating voltage, the frequency and period of a periodic signal, and the modulation depth for AM. For these purposes, it is necessary to transfer the signal shape to the report, depict the hysteresis loop for the Schmitt trigger, remove the volt–ampere characteristic of the diode, and remove the current transfer characteristic of the transistor.
Figure 30 presents the results of an assessment of the device: students were asked to evaluate the device in general, the user interface, and the hardware part. Before this, students performed laboratory work using conventional laboratory equipment, including a separate analogue oscilloscope, high-frequency voltmeter, signal generator (for some work, two), and power supply. As an advantage of the proposed device, students noted that it is an “all-in-one” device. As a result, there are fewer wires as only one ground can be connected, and the wires are shorter as the device can be placed next to the circuit. All connections are made by jumper wire on a solderless breadboard. It was also noted that the device has a simple and intuitive interface, as all the necessary functions are easily accessible in the main window. An important advantage is the ability to save the oscillogram in electronic form. The lack of a case was noted as a drawback. Additionally, in the tested version, when the power supply terminals for an external circuit were short-circuited, the protection was triggered and the supply voltage was stopped. To resume the operation of the power supply circuit, it is necessary to reboot the device, which caused difficulties as the students did not understand what had happened. The protection circuit limits the current in the new version of the device. For this reason, when the short circuit is eliminated, the power supply operates normally. The product costs EUR 24, which is lower than the price of devices with even worse parameters.
At this stage, we can say that this project has been successful. When we were carrying out the subsequent laboratories, we asked the students, “What do you want to work on? Using conventional laboratory equipment or using a developed device?” All sixteen students chose the second option.
During the survey, students rated the hardware of the device higher, while lower scores were obtained for the interface. This is due to the lack of a case and when the programme stopped displaying the waveform; however, the reason in this scenario was not associated with the interface programme. As mentioned above, the power supply protection was triggered in the first version if a student caused a short circuit. In this case, the power for all op-amps on the board was disconnected. After the current limiters were added, the performance of the equipment was improved. We plan to continue making further improvements in the future.
Of great importance—according to the authors—is that the interface was developed in the MATLAB environment, which will help to popularise MATLAB. Moreover, thanks to a MATLAB Campus-Wide licence, every student has access to the MathWorks product.
Thus, the main advantages of the proposed device are as follows:
  • The device is a portable laboratory;
  • The number of oscilloscope channels can be increased to 30, where the update rate of all oscillograms will be 1 frame per second. The sampling frequency will be up to 16 MSps for each channel;
  • It is based on an open-source concept;
  • The computer part is written in MATLAB, which provides access to toolboxes for processing of the received signal, as well as real-time capabilities.
This device can be used not only in the learning process. The only limitation is that the measured input voltage must be ±5 V; that is, while it can go beyond this range and the device will not fail, the screen will show +5 or −5 V at most.

Further Improvements

In the future, we plan to make a number of improvements:
  • Develop a full version of the device. The improvements in this regard mainly include increasing the input dynamic range, which will include both the amplification and attenuation of the input signal.
  • Make the calibration process automatic.
  • Connect laboratory equipment to the Internet in order to connect to the device via the network. To achieve this, a microcontroller with Ethernet support is required.
  • Develop a software algorithm with the following capabilities: 1. Assessing whether a student independently completed the lab. 2. Involving software algorithms or artificial intelligence to evaluate the student’s work.
  • The ability to produce your own ASIC (Application-Specific Integrated Circuit) microcircuit, which will include at least an ADC for digitising an analogue signal and a DAC for a signal generator.
  • Develop a platform for the device allowing various sensors to be connected using various protocols, collecting data and displaying them in the form of graphs and tables. The following sensors may be considered: temperature, humidity, pressure, gas analysers, GPS, electromagnetic field, and luminance.

Author Contributions

Writing—original draft, V.S.; Supervision, M.T. All authors have read and agreed to the published version of the manuscript.

Funding

This research was funded by Fundamental and Applied Research grant number lzp-2024/1-0442. And The APC was funded by lzp-2024/1-0442.

Data Availability Statement

Data are contained within the article.

Conflicts of Interest

The authors declare no conflict of interest.

References

  1. Terauds, M.; Smolaninovs, V. Remote laboratory for microcontroller programming course. In Proceedings of the IEEE 63rd International Scientific Conference on Power and Electrical Engineering of Riga Technical University (RTUCON 2022), Riga, Latvia, 10–12 October 2022; pp. 1–5. [Google Scholar]
  2. Howe, N. Introducing the Homeland Generation (Part 1 of 2). Diakses dari. Available online: https://www.forbes.com/sites/neilhowe/2014/10/27/introducing-the-homeland-generation-part-1-of-2 (accessed on 21 January 2025).
  3. Howe, N.; Srauss, W. The History of American Future 1584 to 2069; Harper Perrenial: New York, NY, USA, 1997. [Google Scholar]
  4. Howe, N. The winter of history: An Interview with Neil Howe on «The fourth turning». Lifecourse Associates. 2009. Available online: https://www.linkedin.com/pulse/fourth-turning-interview-neil-howe-erico-matias-tavares (accessed on 21 January 2025).
  5. The Economist. How the young spend their money. The Economist, January 2023. [Google Scholar]
  6. Anthony, T. Generation Z: Technology And Social Interest. J. Individ. Psychol. 2015, 71, 103–113. [Google Scholar]
  7. Lucinda, S. Children of the tech revolution. The Sydney Morning Herald, 2008. [Google Scholar]
  8. Terauds, M.; Smolaninovs, V. The MATLAB Grader: Expanding Possibilities with Various Task Versions. In Proceedings of the IEEE 64th International Scientific Conference on Power and Electrical Engineering of Riga Technical University (RTUCON), Riga, Latvia, 9–11 October 2023; pp. 1–6. [Google Scholar]
  9. Wang, L.; Chen, C.; Ma, L.; Shen, J. Development of Multi-functional Virtual Oscilloscope Based on Soundcard. In Proceedings of the Third International Conference on Measuring Technology and Mechatronics Automation 2011, Shanghai, China, 6–7 January 2011; pp. 1056–1059. [Google Scholar]
  10. Yi, D. Research and Design of Virtual Oscilloscope Based on Sound Card. In Proceedings of the International Conference on Electrical and Control Engineering 2010, Wuhan, China, 25–27 June 2010; pp. 1566–1569. [Google Scholar]
  11. Chen, A.; Liu, J. A Kind of Virtual Oscilloscope Used in Experiment Teaching Based on Sound Card and LabVIEW. In Proceedings of the Second International Conference on Education Technology and Training 2009, Sanya, China, 13–14 December 2009; pp. 118–121. [Google Scholar]
  12. Zhao, X. The Virtual Instrument Based on Labview and Sound Card. In Proceedings of the International Conference on Computational Aspects of Social Networks 2010, Taiyuan, China, 26–28 September 2010; pp. 743–745. [Google Scholar]
  13. Jibia, A.U.; Robinson, N.D. A PC-Based Multifunctional Virtual Oscilloscope. In Proceedings of the 2nd International Conference of the IEEE Nigeria Computer Chapter 2019, Zaria, Nigeria, 14–17 October 2019. [Google Scholar]
  14. Gunawan, T.S.; Khalifa, O.O. PC sound card based instrumentation and control. In Proceedings of the International Conference on Computer and Communication Engineering 2010, Kuala Lumpur, Malaysia, 11–12 May 2010. [Google Scholar]
  15. Hagler, M.O.; Mehrl, D. A PC with sound card as an audio waveform generator, a two-channel digital oscilloscope and a spectrum analyzer. IEEE Trans. Educ. 2001, 44, 199–214. [Google Scholar] [CrossRef]
  16. Analog Discovery 2 USB Oscilloscope, Logic Analyzer and Variable Power Supply. Available online: https://digilent.com/shop/analog-discovery-2-100ms-s-usb-oscilloscope-logic-analyzer-and-variable-power-supply/ (accessed on 5 July 2024).
  17. Analog Discovery 2—Digilent Reference. Available online: https://digilent.com/reference/test-and-measurement/analog-discovery-2/reference-manual (accessed on 5 July 2024).
  18. FNIRSI DSO152 Mini Handheld Digital Oscilloscope 2023 Latest Version. Available online: https://www.aliexpress.com/item/1005005653787378.html?spm=a2g0o.productlist.main.5.4f36YI6rYI6rvh&algo_pvid=7cd919d4-4c7a-497c-8157-c4a6cdde7bec&algo_exp_id=7cd919d4-4c7a-497c-8157-c4a6cdde7bec-2&pdp_npi=4%40dis%21EUR%2150.82%2130.49%21%21%2153.69%2132.21%21%402103890117201821692083708e7cb3%2112000033898688648%21sea%21LV%214581948793%21&curPageLogUid=PY2yQH0wiinh&utparam-url=scene%3Asearch%7Cquery_from%3A (accessed on 5 July 2024).
  19. Fosc21C Wireless WIFI+USB Oscilloscope. Available online: https://www.aliexpress.com/item/1005006606420834.html?spm=a2g0o.productlist.main.1.6f102399eJxBAT&algo_pvid=d5eafd0e-4416-4606-9e74-6075554f766e&algo_exp_id=d5eafd0e-4416-4606-9e74-6075554f766e-0&pdp_npi=4%40dis%21EUR%2159.92%2133.05%21%21%21461.25%21254.39%21%402103867617201823992364003e01f3%2112000037805061016%21sea%21LV%214581948793%21&curPageLogUid=XJUnTfcOY0db&utparam-url=scene%3Asearch%7Cquery_from%3A (accessed on 5 July 2024).
  20. Jaanus, M.; Udal, A. USB audio chip based oscilloscope and signal generator for mobile laboratories. In Proceedings of the International Conference on Signals and Electronic Systems (ICSES), Wroclaw, Poland, 18–21 September 2012. [Google Scholar]
  21. Pavuluri, A.; Chaitanya, S.; Nalathoti, V.; Jangam, V.; Adimulam, N. Portable Digital Oscilloscope using Arduino. In Proceedings of the International Conference on Inventive Computation Technologies (ICICT) 2023, Lalitpur, Nepal, 26–28 April 2023; pp. 1362–1366. [Google Scholar]
  22. Atmega328p Datasheet. (10 bit, Up to 15kSPS). Available online: https://www.microchip.com/en-us/product/atmega328p (accessed on 21 January 2025).
  23. Tew, Y.; Goi, B. Qscilloscope: A PC-based Real Time Oscilloscope. In Proceedings of the IEEE Conference on Innovative Technologies in Intelligent Systems and Industrial Applications, Cyberjaya, Malaysia, 12–13 July 2008; pp. 92–97. [Google Scholar]
  24. Niculescu, V.; Liţă, A.I. Open source oscilloscope for hobby users. In Proceedings of the 14th RoEduNet International Conference—Networking in Education and Research (RoEduNet NER), Craiova, Romania, 24–26 September 2015. [Google Scholar]
  25. Davydov, Y.; Baranov, A.; Latypov, R.; Mukhametzyanov, F.; Popov, M.; Babaev, R. Complex for Remote Execution of Laboratory Work on Radioelectronics. In Proceedings of the 2022 IEEE International Multi-Conference on Engineering, Computer and Information Sciences (SIBIRCON), Yekaterinburg, Russia, 11–13 November 2022; pp. 1300–1304. [Google Scholar]
  26. Jacko, P.; Bereš, M.; Kováčová, I.; Molnár, J.; Vince, T.; Dziak, J.; Fecko, B.; Gans, Š.; Kováč, D. Remote IoT Education Laboratory for Microcontrollers Based on the STM32 Chips. Sensors 2022, 22, 1440. [Google Scholar] [CrossRef] [PubMed]
  27. Sierra-García, J.E.; Sanza, C. Architectural Proposal for Low-Cost Portable Digital Oscilloscopes Based on Microcontrollers and Operational Amplifiers. Electronics 2024, 13, 3924. [Google Scholar] [CrossRef]
  28. Patil, D.D.; Umale, V.M. Qscilloscope: A Pc-Based Real Time Oscilloscope. Int. J. Eng. Res. Appl.-Cations 2014, 4, 253–258. [Google Scholar]
  29. Zeng, Y.; Ma, L.; Wu, F.; Huang, Z. Portable Intelligent Oscilloscope Based on Innovative Education. J. Educ. Train. Stud. 2020, 8, 16–23. [Google Scholar] [CrossRef]
  30. Ejiofor, E.S.; Keje, N.S. Development Of A Digital Oscilloscope At Federal Polytechnic Bonny Using Arm Cortex-M3 Processor And TFT LCD Technology. Int. J. Innov. Sci. Eng. Technol. Res. 2024, 12, 71–80. [Google Scholar]
  31. Microchip “PIC24FJ128GC006” Datasheet. Available online: https://www.microchip.com/en-us/product/pic24fj128gc006#document-table (accessed on 5 July 2024).
  32. Fundamentals of Electrostatic Discharge. Part Five—Device Sensitivity and Testing; EOS/ESD Association, Inc.: Rome, Italy; New York, NY, USA, 2024; Available online: https://www.esda.org/esd-overview/esd-fundamentals/part-5-device-sensitivity-and-testing/ (accessed on 5 July 2024).
  33. Luo, H.; Kim, J.K.; Schubert, E.F. Human Body Model (HBM) for Electrostatic Discharge (ESD). Available online: http://www.aeroelectric.com/Reference_Docs/ESD/Human%20body%20model%20and%20ESD.pdf (accessed on 5 July 2024).
  34. Semiconductor Components Industries. Human Body Model (HBM) vs. IEC 61000−4−2. Rev.0. September 2010. Available online: https://www.onsemi.jp/PowerSolutions/document/TND410-D.PDF (accessed on 5 July 2024).
  35. Kgakatsi, T.E.; Golovins, E.; Venter, J. ESD Stress Analysis and Suppression in a Single-Junction Thermal Converter. Adv. Electr. Electron. Eng. 2022, 20, 57–65. [Google Scholar] [CrossRef]
  36. DC-DC “R1283K001C-TR” Converter Datasheet. Available online: https://www.nisshinbo-microdevices.co.jp/en/pdf/datasheet/r1283-ea.pdf (accessed on 5 July 2024).
  37. Universal Serial Bus Specification. Compaq, Intel, Microsoft, NEC. Revision 1.1. 23 September 1998. Available online: https://fabiensanglard.net/usbcheat/usb1.1.pdf (accessed on 5 July 2024).
  38. MATLAB Runtime. Run Compiled MATLAB Applications or Components Without Installing MATLAB. Available online: https://se.mathworks.com/products/compiler/matlab-runtime.html (accessed on 5 July 2024).
  39. Oppenheim, A.V.; Schafer, R.W. Discrete-Time Signal Processing, 3rd ed.; Prentice-Hall: Hoboken, NJ, USA, 2010; pp. 374–377. [Google Scholar]
  40. Thomas, R.E.; Rosa, A.J.; Toussaint, G.J. The Analysis and Design of Linear Circuits, 7th ed.; John Wiley & Sons, Inc.: Hoboken, NJ, USA, 2011; pp. 309–343. [Google Scholar]
  41. Analog Discovery 2 Specification. Available online: https://digilent.com/reference/test-and-measurement/analog-discovery-2/start (accessed on 5 July 2024).
Figure 1. An example of a circuit for laboratory work.
Figure 1. An example of a circuit for laboratory work.
Electronics 14 00438 g001
Figure 2. Photo of laboratory complex.
Figure 2. Photo of laboratory complex.
Electronics 14 00438 g002
Figure 3. Block diagram of device.
Figure 3. Block diagram of device.
Electronics 14 00438 g003
Figure 4. Input level converter (LTspice software was used).
Figure 4. Input level converter (LTspice software was used).
Electronics 14 00438 g004
Figure 5. Schematic of pipeline ADC.
Figure 5. Schematic of pipeline ADC.
Electronics 14 00438 g005
Figure 6. Oscillator configuration in microcontroller.
Figure 6. Oscillator configuration in microcontroller.
Electronics 14 00438 g006
Figure 7. Output level converter (Signal Generator Schematic) (LTspice software was used).
Figure 7. Output level converter (Signal Generator Schematic) (LTspice software was used).
Electronics 14 00438 g007
Figure 8. Step-up DC–DC converter.
Figure 8. Step-up DC–DC converter.
Electronics 14 00438 g008
Figure 9. Inverting buck–boost DC–DC converter.
Figure 9. Inverting buck–boost DC–DC converter.
Electronics 14 00438 g009
Figure 10. Current limiter on bipolar transistors (LTspice software was used).
Figure 10. Current limiter on bipolar transistors (LTspice software was used).
Electronics 14 00438 g010
Figure 11. Current limiter current–voltage characteristics for +5 (a) and −5 (b) volts.
Figure 11. Current limiter current–voltage characteristics for +5 (a) and −5 (b) volts.
Electronics 14 00438 g011
Figure 12. Oscilloscope user interface—Timing diagram.
Figure 12. Oscilloscope user interface—Timing diagram.
Electronics 14 00438 g012
Figure 13. Oscilloscope user interface—Fourier spectrum.
Figure 13. Oscilloscope user interface—Fourier spectrum.
Electronics 14 00438 g013
Figure 14. First-order infinite impulse response (IIR) filter.
Figure 14. First-order infinite impulse response (IIR) filter.
Electronics 14 00438 g014
Figure 15. Microcontroller ADC internal block diagram.
Figure 15. Microcontroller ADC internal block diagram.
Electronics 14 00438 g015
Figure 16. Example of four-channel signal.
Figure 16. Example of four-channel signal.
Electronics 14 00438 g016
Figure 17. Integrating RC circuit (LTspice software was used).
Figure 17. Integrating RC circuit (LTspice software was used).
Electronics 14 00438 g017
Figure 18. Oscillogram for integrating RC circuit.
Figure 18. Oscillogram for integrating RC circuit.
Electronics 14 00438 g018
Figure 19. Programme code for obtaining the amplitude and phase of the output signal of the RC circuit.
Figure 19. Programme code for obtaining the amplitude and phase of the output signal of the RC circuit.
Electronics 14 00438 g019
Figure 20. The circuit for obtaining the current–voltage characteristics of the diode (LTspice software was used).
Figure 20. The circuit for obtaining the current–voltage characteristics of the diode (LTspice software was used).
Electronics 14 00438 g020
Figure 21. Oscillogram for diode example.
Figure 21. Oscillogram for diode example.
Electronics 14 00438 g021
Figure 22. Programme code for obtaining the current–voltage characteristics of the diode.
Figure 22. Programme code for obtaining the current–voltage characteristics of the diode.
Electronics 14 00438 g022
Figure 23. The current–voltage characteristic of the 1N4148 diode.
Figure 23. The current–voltage characteristic of the 1N4148 diode.
Electronics 14 00438 g023
Figure 24. Calibration window.
Figure 24. Calibration window.
Electronics 14 00438 g024
Figure 25. Warm-up graph.
Figure 25. Warm-up graph.
Electronics 14 00438 g025
Figure 26. Oscilloscope’s self-noise.
Figure 26. Oscilloscope’s self-noise.
Electronics 14 00438 g026
Figure 27. The display of the harmonic signal with a frequency of 1 kHz and amplitude of 4 V using Analog Discovery 2.
Figure 27. The display of the harmonic signal with a frequency of 1 kHz and amplitude of 4 V using Analog Discovery 2.
Electronics 14 00438 g027
Figure 28. The display of the harmonic signal with a frequency of 1 kHz and amplitude of 4 V using the proposed device.
Figure 28. The display of the harmonic signal with a frequency of 1 kHz and amplitude of 4 V using the proposed device.
Electronics 14 00438 g028
Figure 29. Scheme for laboratory work (LTspice software was used).
Figure 29. Scheme for laboratory work (LTspice software was used).
Electronics 14 00438 g029
Figure 30. Assessment of the proposed device by students (user interface, overall, hardware).
Figure 30. Assessment of the proposed device by students (user interface, overall, hardware).
Electronics 14 00438 g030
Disclaimer/Publisher’s Note: The statements, opinions and data contained in all publications are solely those of the individual author(s) and contributor(s) and not of MDPI and/or the editor(s). MDPI and/or the editor(s) disclaim responsibility for any injury to people or property resulting from any ideas, methods, instructions or products referred to in the content.

Share and Cite

MDPI and ACS Style

Smolaninovs, V.; Terauds, M. Microcontroller-Based Electronic Laboratory Measurement Device for Distance Education. Electronics 2025, 14, 438. https://doi.org/10.3390/electronics14030438

AMA Style

Smolaninovs V, Terauds M. Microcontroller-Based Electronic Laboratory Measurement Device for Distance Education. Electronics. 2025; 14(3):438. https://doi.org/10.3390/electronics14030438

Chicago/Turabian Style

Smolaninovs, Vladimirs, and Maris Terauds. 2025. "Microcontroller-Based Electronic Laboratory Measurement Device for Distance Education" Electronics 14, no. 3: 438. https://doi.org/10.3390/electronics14030438

APA Style

Smolaninovs, V., & Terauds, M. (2025). Microcontroller-Based Electronic Laboratory Measurement Device for Distance Education. Electronics, 14(3), 438. https://doi.org/10.3390/electronics14030438

Note that from the first issue of 2016, this journal uses article numbers instead of page numbers. See further details here.

Article Metrics

Back to TopTop