Next Article in Journal
Correction: Morais et al. IoT-Based Wearable and Smart Health Device Solutions for Capnography: Analysis and Perspectives. Electronics 2023, 12, 1169
Previous Article in Journal
Spectral-Attention Cooperative Encoding with Dynamic Activation for Remote Sensing Change Detection
 
 
Font Type:
Arial Georgia Verdana
Font Size:
Aa Aa Aa
Line Spacing:
Column Width:
Background:
Article

From Simulation to Reality: Comparative Performance Analysis of SLAM Toolbox and Cartographer in ROS 2

1
Atmaca Elektronik, R&D Center, Esenyurt, Istanbul 34513, Türkiye
2
Department of Computer Engineering, Istanbul University-Cerrahpaşa, Istanbul 34320, Türkiye
*
Author to whom correspondence should be addressed.
Electronics 2025, 14(24), 4822; https://doi.org/10.3390/electronics14244822
Submission received: 5 November 2025 / Revised: 2 December 2025 / Accepted: 3 December 2025 / Published: 8 December 2025

Abstract

This paper presents a comparative analysis of SLAM Toolbox and Cartographer mapping performance in both simulated and real-world environments using ROS 2. The aim of the study is to evaluate the effectiveness, accuracy, and resource utilization of each Simultaneous Localization and Mapping (SLAM) tool under identical conditions. The experiments were conducted using the Humble Hawksbill distribution of ROS 2, with mapping tasks performed in indoor environments via Gazebo simulation and physical robot tests. Results show that SLAM Toolbox demonstrated slightly more consistent map generation in environments that included human movement and small object relocations. It achieved an Absolute Trajectory Error (ATE) of 0.13 m, compared to 0.21 m for Cartographer under identical test conditions. However, Toolbox required approximately 70% CPU usage, 293 MB RAM, and a startup time of 5.2 s, reflecting higher computational demand and configuration complexity. In contrast, Cartographer exhibited slower map generation and slightly higher RAM usage (299 MB) in simulation, while requiring higher CPU load (80%) and showing greater sensitivity to parameter tuning, which contributed to less accurate localization in noise-free simulations. This study highlights the advantages and limitations of both SLAM technologies and provides practical guidance for selecting appropriate SLAM solutions in robotic mapping and autonomous navigation tasks, particularly for systems deployed on resource-constrained platforms.

1. Introduction

Simultaneous Localization and Mapping (SLAM) [1,2] constitutes a fundamental capability in autonomous robotic systems, enabling the construction of consistent environmental maps while determining the robot’s position within unknown surroundings. Among various sensing modalities, Light Detection and Ranging (LiDAR) has emerged as one of the most reliable technologies due to its high spatial resolution and robustness in indoor and dynamic environments [3]. Recent advancements in LiDAR-based SLAM [4], along with improvements in computational frameworks such as ROS 2, have enhanced real-time map construction and localization performance in mobile robots.
Over the past decade, these developments have led to the emergence of numerous SLAM frameworks within the Robot Operating System (ROS) ecosystem [5]. Graph-based and optimization-based SLAM approaches have become dominant due to their scalability, flexibility, and suitability for real-time robotic applications. Among the available open-source solutions, SLAM Toolbox and Cartographer are two of the most widely adopted 2D SLAM packages in ROS 2. While both provide robust localization and mapping capabilities, they differ significantly in algorithmic structure, optimization strategies, computational requirements, and parameter configuration complexity.
Despite their popularity, comparative studies that evaluate SLAM Toolbox and Cartographer under identical simulation and real-world conditions remain limited in the literature. Existing works often compare these tools independently, or within isolated scenarios, making it difficult for researchers and developers to determine which SLAM solution is more suitable for specific operational requirements and hardware constraints.
This study aims to address this gap by presenting a comprehensive comparative analysis of SLAM Toolbox and Cartographer using the ROS 2 Humble Hawksbill distribution. Both tools are evaluated in the same Gazebo-based simulation environment and in real indoor scenarios using an identical mobile robot equipped with LiDAR, IMU, and wheel encoder sensors. Key performance metrics—including mapping accuracy, trajectory estimation error, computational load (CPU and memory usage), and transform frame (TF) behavior—are quantitatively measured and compared. The findings offer practical insights into the performance and behavior of both SLAM systems across simulated and physical environments.
The main contributions of this study are as follows:
  • A unified evaluation framework that compares SLAM Toolbox and Cartographer under identical ROS 2 configurations.
  • A quantitative analysis of mapping accuracy, trajectory error, and computational load in both simulation and real-world tests.
  • Experimental insights into the effects of sensor fusion and parameter tuning on SLAM stability and mapping performance.
  • Practical recommendations for selecting suitable SLAM tools for resource-constrained autonomous robotic platforms.
Based on the algorithmic differences identified in prior studies, this work is guided by the following research hypotheses:
  • Odometry Dependence Hypothesis:
SLAM Toolbox, as a pose-graph SLAM method, will achieve higher accuracy when reliable fused odometry is available, but will degrade sharply when odometry is perturbed.
  • Parameter Sensitivity Hypothesis:
Cartographer will exhibit stronger sensitivity to a small subset of scan-matching and optimization parameters, making tuning more critical for achieving stable performance.
  • Resource Consumption Hypothesis:
Due to its continuous scan-to-submap optimization, Cartographer will consume fewer computational resources in real-world conditions but may show increased CPU load in simulation environments.
  • Noise Sensitivity Hypothesis:
Cartographer will perform worse in noise-free simulation because its scan matcher relies on natural sensor noise to improve scan-to-scan diversity, whereas SLAM Toolbox—driven by EKF odometry—will maintain stable performance.
These hypotheses directly shaped the experimental design in Section 3.7 and Section 3.9, where each algorithm was evaluated under controlled simulation conditions and realistic indoor scenarios, including odometry-perturbation stress tests.
The rest of the paper is organized as follows: Section 2 presents the related works and the basic knowledge for each key subject of this study. Section 3 describes the methodology based on SLAM Toolbox and Cartographer. Section 4 discusses the experimental results and their implications. Section 5 presents the conclusions. Finally, the statements and declarations are provided at the end of the paper.

2. Related Work

This study investigates efficient mapping methods in both virtual and real environments by comparing two prominent SLAM algorithms, SLAM Toolbox and Cartographer, through using LiDAR technology. Technological advancements and algorithmic improvements have enabled autonomous systems to navigate effectively even under challenging environmental conditions. SLAM Toolbox and Cartographer differ fundamentally in their architectural principles: SLAM Toolbox primarily relies on pose-graph optimization and externally provided odometry, whereas Cartographer adopts a submap-based optimization pipeline with tightly integrated IMU support. These distinctions influence their computational load, robustness, and tuning sensitivity, underscoring the importance of comparative evaluations.
Despite several SLAM-related studies in the literature, direct head-to-head evaluations of SLAM Toolbox and Cartographer under identical ROS 2 configurations and consistent simulation–real-world setups remain scarce. This gap highlights the need for comprehensive benchmarking across varied environments to assist researchers and practitioners in selecting suitable SLAM solutions.
LiDAR technology, which measures distances using laser beams through time-of-flight computation, has become indispensable in autonomous vehicles, geographic information systems, and industrial robotics [6]. Its ability to generate high-resolution point clouds makes it a preferred sensor for SLAM applications, including challenging settings such as featureless tunnel environments [7]. Early LiDAR systems such as Colidar Mark II, introduced by Hughes Aircraft Company in the 1960s, achieved a range of 11 km and an accuracy of 4.5 m [8]. Over time, LiDAR evolved from single-beam sensors to sophisticated multi-beam and airborne systems, exemplified by NASA’s GLAS instrument launched in 2003, designed for high-precision elevation mapping from orbit [9]. The practical value of LiDAR-based navigation gained significant momentum with Stanford University’s Stanley vehicle in the 2005 DARPA Grand Challenge, demonstrating real-world SLAM capabilities [10]. In addition to academic surveys, practice-oriented overviews of LiDAR-based SLAM techniques and applications are also available in the recent technical literature [11].
LiDAR-based SLAM algorithms such as GMapping [6], HectorSLAM [12], Cartographer, and SLAM Toolbox [13] gained widespread use due to their resilience in dynamic and low-light environments where vision-based SLAM methods struggle. Further enhancements came from LiDAR Odometry and Mapping (LOAM) [14], which improved performance through continuous odometry correction. Other research introduced point cloud submapping [15], graph-based map generation [16], and multi-sensor fusion that integrates LiDAR with visual and inertial data [17,18], significantly improving robustness and accuracy.
Li et al. [19] proposed a 2D LiDAR SLAM method that integrates Weighted Signed Distance Function (WSDF) maps with the Levenberg–Marquardt optimization technique for scan matching, achieving improved mapping accuracy. Similarly, Murotani et al. [20] introduced step detection and skid-steer navigation using LiDAR, aligning with the goals of precision mapping and trajectory tracking in complex indoor environments. Dynamic submapping and real-time loop closure approaches have further expanded SLAM capabilities [21]. Sensor fusion techniques including the Unscented Kalman Filter (UKF) and Extended Kalman Filter (EKF) remain essential components for mitigating sensor noise and uncertainty in SLAM systems [18,22]. Huang et al. [23] presented FOSLAM, which integrates odometry constraints to improve efficiency. Probabilistic techniques such as Rao-Blackwellized and minimax particle filters have further strengthened estimation robustness under uncertainty [24].
Reinforcement learning combined with SLAM-generated topological maps, as demonstrated by Xue et al. [25], has advanced real-time decision-making capabilities in autonomous systems. As SLAM systems expand into hazardous, industrial, and GPS-denied environments, studies like Nguyen et al. [26] have become crucial for evaluating algorithmic performance under diverse operational constraints. These works collectively form the foundation for evaluating the suitability of SLAM Toolbox and Cartographer across simulation and physical environments.
Cartographer, introduced by Google in 2014, supports both 2D and 3D mapping through multi-resolution grid maps, submap optimization, and loop closure detection, enabling high mapping accuracy [27,28]. Its real-time processing capabilities and multi-sensor integration make it robust for dynamic scenarios. Hess et al. [29] demonstrated improvements in global consistency through submap refinement and IMU–LiDAR fusion via branch-splitting and scan matching. Hybrid approaches that combine odometry and Iterative Closest Point (ICP) have also been proposed to reduce motion-induced distortion in LiDAR data [30].
SLAM Toolbox, developed by Steve Macenski [31], is optimized for ROS 2 and supports both online and offline mapping. It is recognized for its low memory usage, high update frequency, and suitability for large-scale 2D environments [32]. Unlike Cartographer, SLAM Toolbox depends heavily on externally provided odometry, often from wheel encoders fused with IMU measurements which make accurate transformation frame (TF) configuration essential for map consistency and localization reliability.
This study leverages these insights by implementing both SLAM algorithms on a unified hardware platform. Odometry from wheel encoders and orientation from the IMU are fused via EKF [22], enhancing trajectory estimation in indoor settings with limited features. Similar LiDAR–inertial fusion approaches have demonstrated improved SLAM robustness, such as the Virtual Inertial Navigation System framework proposed by Cai et al. [33], which showed significant performance gains in dynamic environments.
Further supporting this study, Sobczak et al. [27] evaluated Cartographer’s performance under various sensor configurations in both simulation and real-world tests, concluding that combining 2D LiDAR with IMU and wheel odometry provides a cost-effective yet highly accurate mapping solution for indoor robotics. Likewise, EKF’s capability to linearize non-linear motion models offers superior estimation stability compared to basic Kalman filtering techniques. ROS 2, particularly the Humble Hawksbill distribution, provides a scalable and modular middleware architecture to support such multi-sensor SLAM implementations [34]. Key parameters affecting SLAM performance include submap resolution, loop closure frequency, scan matching thresholds, and transform timeouts [35], which require careful tuning for optimal results.
Cartographer’s Lua configuration file allows detailed tuning of SLAM parameters to match sensor characteristics and environmental conditions (see Section 3.5).
From an algorithmic standpoint, the performance gap observed in simulation is consistent with how Cartographer internally constructs maps. Cartographer relies heavily on real-time scan matching and IMU-constrained pose extrapolation. Its Ceres-based scan matcher performs best when consecutive scans contain small but natural variations, allowing the optimizer to converge toward a stable minimum. In noise-free simulation, however, LiDAR measurements become overly uniform, reducing scan-to-scan diversity and causing the optimization to converge more slowly or become over-sensitive to small geometric features. Furthermore, Cartographer’s submap-based architecture depends on continuous alignment between IMU-extrapolated poses and LiDAR scans, and the absence of realistic IMU noise can disrupt the balance between these two information sources. These architectural characteristics explain why Cartographer underperforms under idealized simulation conditions compared to real-world environments.

3. Methodology

This study is based on the Robot Operating System 2 (ROS 2), an open-source, modular, and real-time middleware framework widely adopted in modern robotic applications. Specifically, the Humble Hawksbill distribution was utilized due to its long-term support (LTS), deterministic execution model, and enhanced support for real-time communication and control. ROS 2 provides a Data Distribution Service (DDS)-based messaging architecture that enables configurable Quality of Service (QoS) profiles for sensor topics such as /scan, /imu, and /odom.
The system architecture leverages ROS 2 packages including slam_toolbox, cartographer_ros, robot_state_publisher, joint_state_publisher, tf2_ros, rviz2, and nav2_bringup. Table 1 summarizes the installed ROS 2 packages used for mapping, visualization, sensor fusion, and data logging.

3.1. Mathematical Background of SLAM

Simultaneous Localization and Mapping (SLAM) is formulated as a Bayesian estimation problem expressed as
p(xt, m|z1:t, u1:t)
where
xt is the robot’s pose at time t;
m is the map of the environment;
z1:t denotes the sequence of all sensor observations up to time t;
u1:t denotes the sequence of control inputs.
SLAM operates through:
Prediction:
p(xt|xt−1, ut)
Correction:
p(zt|xt)
Two main algorithmic paradigms form the basis of this study:
  • Pose-Graph Optimization (SLAM Toolbox): Constructs a graph of robot poses and constraints, optimized through loop closure and scan-to-map matching.
  • Submap-Based Optimization (Cartographer): Generates local submaps, performs real-time scan matching, and periodically optimizes globally using IMU-constrained optimization.

3.2. Sensor Architecture and Data Fusion

The robot incorporates a 360° LiDAR, an Inertial Measurement Unit (IMU), and wheel encoders. These sensors are fused using an Extended Kalman Filter (EKF) from the robot_localization package to produce a stable odometry estimate.
A correct transformation frame (TF) structure is essential for consistent SLAM operation:
Map → Odom → Base_footprint → Base_link → Laser_frame
This hierarchy ensures accurate spatial alignment across all sensor modalities. Section 3.9.1 includes the validated TF tree used in this study.

3.3. Cartographer Pipeline Overview

Cartographer processes sensor data through two main components:
Local SLAM
  • Real-time scan matching using the Ceres solver;
  • Motion filtering and pose extrapolation;
  • Construction of local submaps;
Global SLAM
  • Loop closure detection;
  • Global pose-graph optimization;
  • IMU-based stabilization of roll and pitch.
Cartographer can operate with or without externally provided odometry, enabling broad applicability across platform types.

3.4. SLAM Toolbox Pipeline Overview

SLAM Toolbox operates as a pose-graph SLAM system with the following properties:
  • Scan-to-map matching for continuous refinement;
  • Loop closure optimization for global consistency;
  • Supports synchronous and asynchronous modes;
  • Relies heavily on externally fused odometry (EKF).
Accurate TF broadcasting is essential for achieving alignment and minimizing distortion during mapping.

3.5. Cartographer Configuration (Lua Parameters)

Table 2 summarizes the key parameters defined in the Lua configuration file used for Cartographer.

Cartographer Parameter Tuning Protocol (Systematic and Fair Tuning)

Cartographer includes more than 40 adjustable configuration parameters (Table 2), covering frame definitions, scan-matching thresholds, optimization weights, sampling ratios, and submap generation settings. Since not all parameters directly influence mapping accuracy, a systematic, literature-supported tuning strategy was implemented to ensure fairness and avoid suboptimal settings.
Identification of high-impact parameters:
Based on Cartographer’s official documentation, in [27,29], and other benchmark studies, the following parameters were identified as the primary determinants of mapping accuracy and drift:
  • num_accumulated_range_data;
  • translation_weight, rotation_weight;
  • motion_filter.max_time_seconds;
  • voxel_filter_size;
  • huber_scale;
  • min_range, max_range;
  • submap_resolution.
Structured parameter sweep (coarse-to-fine search):
A two-stage tuning process was applied:
  • Coarse grid search: ±40% parameter range.
  • Fine grid search: ±10% range around best coarse result.
Performance criteria:
For each configuration, the following were measured:
  • Absolute Trajectory Error (ATE)
  • Loop-closure correctness;
  • Submap alignment score;
  • Real-time CPU utilization;
  • Consistency of pose graph.
Stopping condition (performance ceiling):
Tuning iterations stopped when further parameter variation produced <2% improvement in ATE or map alignment metrics, indicating proximity to the performance ceiling.
The tuning process focused on the subset of parameters in Table 2 that directly influence scan-matching and submap optimization, while system-level parameters were held constant to ensure fair comparison.
The parameter sweep ranges used during tuning are summarized in Table 3.

3.6. SLAM Toolbox Configuration Modes

Table 4 provides the configuration files and corresponding use cases for SLAM Toolbox.

3.7. Simulation Experiments

To clearly separate virtual and physical evaluations, all simulation-related configuration, procedures, and results are consolidated under this subsection.

3.7.1. Simulation Environment Specification

A consistent virtual environment was created in Gazebo to ensure comparability between both SLAM algorithms. Key properties include the following:
  • Indoor world size: approximately 6 × 8 m.
  • Robot max velocity: 0.25 m/s.
  • Static obstacles: walls, corners, and narrow passages.
  • Controlled lighting conditions and noise-free sensor simulation.
  • Identical URDF, sensors, and TF configuration.
  • Manual teleoperation via/cmd_vel.

3.7.2. Simulation with the SLAM Toolbox and Cartographer

This subsection explains how to perform robot simulation and mapping in a virtual environment using both the SLAM Toolbox and Cartographer algorithms within the ROS 2 framework. The simulation environment was created using Gazebo and visualized through RViz, enabling preliminary testing of sensor integration, algorithmic behavior, and system stability before real-world deployment. The robot model, environment, and sensor configurations were kept identical for both SLAM approaches to ensure a fair comparison.
The robot’s structure was defined using URDF (Unified Robot Description Format) and Xacro (XML Macros) files, which describe the physical components, sensor placements, and kinematics of the robot. The mapping results obtained by SLAM Toolbox and Cartographer in this shared virtual environment are analyzed in the following subsections.
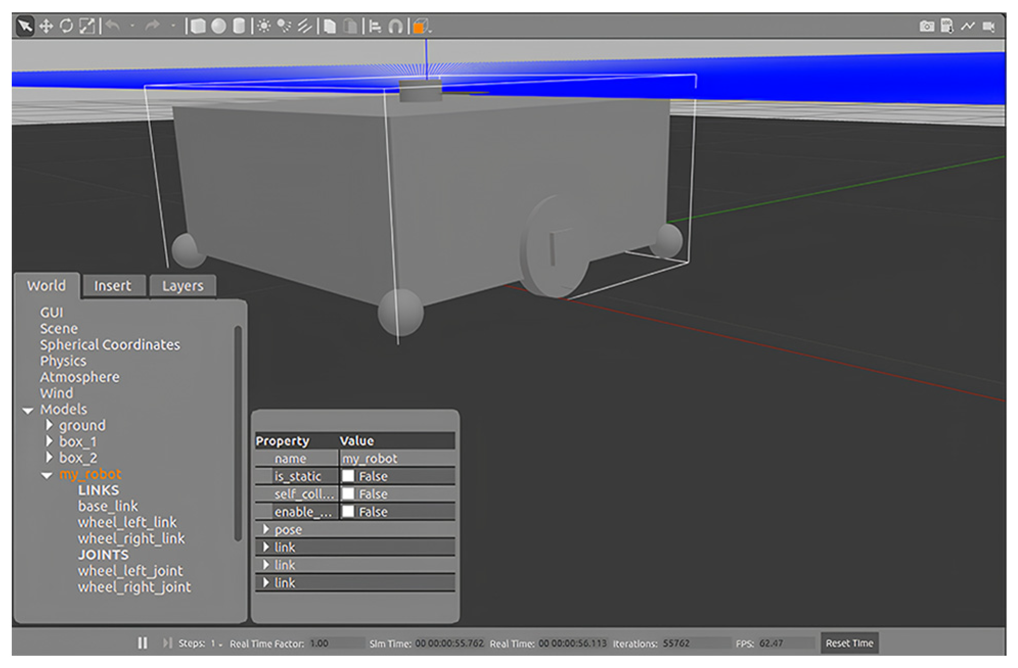
The physical structure and sensor placement of the robot used in this study were defined using URDF and Xacro files. These files describe the robot’s mechanical components including the base, wheels, and sensors in XML format, which were then visualized and simulated within the Gazebo environment (see Figure 1 and Figure 2).
A virtual indoor environment was created in Gazebo, where the robot navigated through obstacles to simulate a real-world mapping scenario. This environment was saved as a ‘.world’ file and reused for both SLAM Toolbox and Cartographer simulations to maintain experimental consistency. After validating the robot’s movement and sensor operations, the mapping process was performed using both SLAM Toolbox and Cartographer algorithms in separate test runs. Each algorithm was configured with its respective parameter files. For SLAM Toolbox, the ‘mapper_params_online_async.yaml’ configuration was used, while for Cartographer, a customized ‘.lua’ configuration file was employed.
The robot was teleoperated in the simulation environment, and the resulting maps were visualized in RViz for both cases. This simulation process enabled the evaluation and comparison of both SLAM algorithms under identical conditions prior to real-world deployment.

3.7.3. Simulation Results and Comparative Evaluation

The use of a controlled simulation environment in Gazebo, paired with RViz for real-time visualization, provided a valuable platform for evaluating the behavior and performance of both SLAM Toolbox and Cartographer under identical conditions (see Figure 3). This environment enabled the verification of sensor integration, kinematic accuracy, TF transformations, and mapping behavior prior to real-world deployment, minimizing risks and configuration errors.
The SLAM Toolbox demonstrated superior odometry integration in the simulation, effectively utilizing simulated encoder and IMU data to produce a smoother and more consistent map (see Figure 4).
In contrast, Cartographer, while generally efficient in real time applications, exhibited less consistent trajectory estimation in the simulation due to its dependence on internal LiDAR odometry, which proved to be more susceptible to error in the simulated noise-free environment (see Figure 5). Because Cartographer relies on internal scan-matching odometry, the absence of natural sensor noise that typically improves scan registration may cause over-sensitivity in idealized simulation environments.

3.8. Performance Metrics

To evaluate and compare SLAM Toolbox and Cartographer, the following performance metrics were used:
  • ATE
Calculated as the root-mean-square error (RMSE) between the estimated and ground-truth trajectories in simulation.
  • CPU and RAM Usage:
Measured using htop and executor cycle logs.
  • Transform (TF) Latency:
Computed using timestamp differences between TF publishing and consumption.
  • Map Quality:
Assessed based on loop-closure correctness, submap alignment accuracy, and deformation artifacts.

3.9. Real-World Experiments

This subsection groups all real-world experiments, including robot configuration, operational procedures, stress testing, and mapping results for both SLAM Toolbox and Cartographer.

3.9.1. Real-World Mapping Using SLAM Toolbox

The real-world SLAM implementation was carried out in indoor environments where Global Positioning System (GPS) data is unavailable. To enable autonomous localization and map generation under these conditions, the robot leveraged a sensor fusion architecture, integrating data from an Inertial Measurement Unit (IMU) and wheel encoders using an Extended Kalman Filter (EKF).
The EKF algorithm was employed to estimate the robot’s pose in real time by combining high-rate but drift-prone inertial measurements with lower-frequency encoder data. This fusion process utilized Jacobian-based linearization to handle the nonlinearity of motion and measurement models, thereby enabling accurate state prediction and correction. This approach significantly mitigated accumulated odometric errors and allowed the SLAM Toolbox to maintain a stable and accurate pose estimate during mapping. The fused odometry data served as the primary localization input to the SLAM Toolbox, ensuring consistent map alignment and trajectory estimation throughout the mission.
Figure 6 shows the actual physical configuration of the robot used in indoor mapping experiments, while Figure 7 provides its corresponding schematic representation used for visualization and software configuration purposes.
The use of Extended Kalman Filter (EKF) is pivotal in achieving precise odometry information by mitigating sensor noise and drift. In real-world deployments of SLAM Toolbox, the accuracy of Transform Frames (TFs) and frame hierarchies becomes equally critical, as they govern spatial relationships between sensors and the robot base. Transform frames in the ROS 2 ecosystem are generally categorized into static and dynamic types. Static frames such as /base_link and /base_footprint represent fixed spatial relationships between the robot’s body and its onboard sensors. In contrast, dynamic frames, such as /odom and /laser, are updated in real time and reflect the robot’s motion through the environment. The integrity of these dynamic updates is crucial, especially when odometry sources change or shift due to sensor noise or motion irregularities.
Additionally, the parent–child relationships defined in the TF tree must be configured accurately to ensure correct data propagation across frames. Misaligned or misconfigured TF relationships can result in spatial distortions during SLAM execution. These frame hierarchies can be visualized and validated using RViz, as illustrated in Figure 8, which shows a correctly established TF tree used during our SLAM Toolbox experiments.
The mapping process is initiated by configuring the SLAM Toolbox parameter file with appropriate frame names and operational thresholds. In this study, a custom configuration was created for real-time mapping, incorporating the following data sources:
  • EKF-based odometry derived from IMU and encoder fusion.
  • Real-time laser scan data from the /scan topic.
  • Correctly defined and broadcasted TFs.
  • Robust topic communication validated via ROS 2 tools.
Figure 9 presents the hardware setup based on a Raspberry Pi 4, including sensor modules and their corresponding TF sources. This schematic clarifies how each sensor contributes to the TF structure used in mapping.
Operational validation was conducted using rqt_graph, a tool that provides visual insights into active ROS 2 nodes and topic connections. The runtime configuration of the system during mapping is shown in Figure 10.
Although SLAM Toolbox offers robust mapping capabilities in dynamic environments, it is highly sensitive to TF misconfigurations and odometry inconsistencies. Incorrect or noisy data from any source can significantly degrade mapping quality. This sensitivity is demonstrated in Figure 11, where a misaligned odometry source resulted in a distorted and unusable map. Conversely, Figure 12 displays a correctly generated map using validated odometry and TF settings, highlighting the critical impact of accurate configuration.

3.9.2. Odometry-Perturbation Stress Test (Wheel-Slippage Scenario)

To experimentally validate the vulnerability of SLAM Toolbox to unreliable external odometry, a dedicated stress test was conducted by intentionally perturbing the wheel-encoder odometry. In this test, artificial drift, pose jumps, and intermittent discontinuities were injected into the odometry stream to emulate real-world wheel slippage conditions and low-friction floor interactions.
When this corrupted odometry was used as the primary localization source, the SLAM Toolbox pose-graph diverged, producing the severely distorted map shown in Figure 11. This demonstrates the algorithm’s strong dependence on high-quality, well-fused odometry.
After restoring the correct EKF-fused odometry, SLAM Toolbox immediately recovered and produced the clean and consistent map shown in Figure 12. This confirms that the failure was not due to LiDAR or TF issues but directly caused by degraded odometry input.

3.9.3. Real-World Mapping Using Cartographer

Cartographer is an open-source SLAM framework developed by Google that supports both 2D and 3D mapping in real time. Its architecture is designed for adaptability in complex and dynamic environments. Compared to SLAM Toolbox, Cartographer offers certain advantages in terms of integration simplicity and automated transformations (TFs). Notably, it can operate without externally provided odometry, relying instead on LiDAR-based scan matching and internal pose estimation mechanisms.
One of Cartographer’s strengths lies in its automated transform tree (TF) broadcasting, reducing the configuration burden often required in SLAM Toolbox. Additionally, Cartographer integrates its mapping pipeline tightly with the sensor data stream, supporting robust scan-to-submap matching and global loop closure mechanisms.
The mapping performance is governed by several configurable parameters located in the Lua configuration file, which determines behaviors such as submap resolution, scan matching thresholds, and loop closure frequency. However, incorrect parameter tuning or inappropriate LiDAR frequency settings may introduce artifacts and noise in the generated maps (as illustrated in Figure 13 and Figure 14). These issues emphasize the importance of careful calibration and environment-specific tuning.
When correctly configured, Cartographer achieves high-speed and high-resolution mapping in indoor scenarios. The operational ROS 2 nodes and topic communications during the real-world Cartographer deployment are visualized via rqt_graph, as shown in Figure 15. The node structure demonstrates the system’s modularity and its ability to maintain real-time performance even under high-frequency data streaming.

3.10. Comparative Feature and Performance Tables

To facilitate a structured comparison between Cartographer and SLAM Toolbox, Table 5, Table 6 and Table 7 summarize their respective feature sets and performance metrics. These tables aim to support informed selection based on system requirements and operational constraints.
Feature Comparison Summary. The following Table 5 outlines a qualitative comparison between SLAM Toolbox and Cartographer, focusing on flexibility, computational efficiency, and integration capabilities with external data sources.
Simulation-Based Performance Evaluation Results. The following Table 6 summarizes the performance comparison between SLAM Toolbox and Cartographer based on computational efficiency, mapping accuracy, and responsiveness in real time applications within a simulated environment using Gazebo.
Real-World Performance Evaluation Results. The following Table 7 summarizes the performance comparison between SLAM Toolbox and Cartographer based on computational efficiency, mapping accuracy, and responsiveness in real-time applications conducted on a physical robot in real indoor environments.
Following the computational and trajectory-based comparisons in Table 5, Table 6 and Table 7, a complementary set of multi-dimensional map-quality metrics was evaluated to objectively quantify mapping performance beyond ATE and qualitative visual inspection. These metrics are widely adopted in the SLAM literature and capture different aspects of map completeness, geometric accuracy, and global consistency.
Specifically, the following three metrics were computed for both algorithms:
  • Map Coverage (%):
The ratio between the occupied and free-space regions successfully mapped by the algorithm relative to the total traversable indoor area. Higher values indicate more complete exploration.
  • Structural Consistency (0–1 score):
A correlation-based similarity score comparing the produced occupancy grid with an annotated reference layout of the indoor environment. This metric assesses global geometric correctness and wall-alignment accuracy.
  • Revisit Accuracy (m):
The mean positional discrepancy between loop-closure revisit points and their corresponding initial positions, reflecting the system’s global drift and loop-closure stability.
The results for these metrics are summarized in Table 8.

4. Discussion

The comparative analysis of SLAM Toolbox and Cartographer reveals several important insights regarding how algorithmic design choices affect mapping performance, computational efficiency, and robustness in both simulated and real-world environments. The results demonstrate that the two frameworks behave differently not only because of parameter tuning or sensor configurations, but primarily due to their fundamental architectural principles.
In the simulation environment, SLAM Toolbox consistently produced smoother trajectories and higher-quality maps (Table 6), which can be attributed to its strong reliance on externally fused odometry from the Extended Kalman Filter (EKF). Because Gazebo provides idealized encoder and IMU signals with minimal noise, EKF can deliver highly stable pose estimates. This advantage directly benefits SLAM Toolbox’s pose-graph optimization, explaining why its Absolute Trajectory Error (ATE) was significantly lower than Cartographer in simulation (0.13 m vs. 0.21 m). These findings are consistent with earlier reports indicating that hybrid odometry fusion improves map consistency in structured and noise-free environments [18,22].
Conversely, Cartographer performed more efficiently in real-world experiments, achieving lower CPU usage and faster map construction (Table 7). This behavior aligns with its architectural design, which prioritizes real-time scan-to-submap matching and includes IMU-based motion compensation. Real sensor data inherently contains small variations and natural noise, which help Cartographer’s scan matcher converge more accurately—unlike simulation, where noise-free conditions reduce scan-to-scan diversity and may cause over-sensitivity. This observation is also in agreement with the findings of Hess et al. [29] and Sobczak et al. [32], who noted that Cartographer’s performance improves in realistic environments with richer sensor dynamics.
In addition, the multi-dimensional map-quality indicators reported in Table 8—namely map coverage, structural consistency, and revisit accuracy—confirm that both algorithms produce globally consistent and practically usable maps, with SLAM Toolbox achieving slightly higher geometric fidelity and lower revisit error under the tested conditions.
Because Cartographer is highly sensitive to a small set of core optimization parameters, its tuning was performed using a structured parameter sweep (Section Cartographer Parameter Tuning Protocol (Systematic and Fair Tuning)), ensuring that reported performance differences are due to algorithmic characteristics rather than insufficient tuning.
The odometry-perturbation experiments (Section 3.9.2) further confirmed that SLAM Toolbox degrades sharply under wheel-slip-like disturbances, supporting our claim that the method is inherently more vulnerable to external odometry failures.
The contrasting performance of both algorithms highlights a clear trade-off:
  • SLAM Toolbox offers higher mapping accuracy and better loop-closure stability when reliable odometry is available, but at the cost of higher CPU usage and slower map updates.
  • Cartographer, by comparison, provides faster processing and lower resource consumption, making it suitable for real-time applications on embedded hardware, yet remains more sensitive to parameter tuning and sensor misalignment.
These trade-offs indicate that algorithm selection should be guided by the operational context. For example, SLAM Toolbox may be more appropriate for indoor mobile robots operating in dynamic environments where precise odometry is available, whereas Cartographer may be preferred in scenarios requiring high-speed mapping with moderate computational resources.
Despite producing reliable insights, this study is subject to several limitations. The experiments were conducted using a single robot platform, one LiDAR model, and a limited variety of indoor layouts, which may restrict generalizability. The Raspberry Pi 4 used as the onboard computer also imposes computational constraints that may influence CPU and RAM measurements. Furthermore, dynamic obstacles were limited, and no outdoor or large-scale environments were tested. Future work should expand these evaluations to different robot types, sensor combinations, and diverse indoor–outdoor scenarios to assess broader applicability.

5. Conclusions

This study conducted a comparative evaluation of two prominent ROS 2-based SLAM frameworks—SLAM Toolbox and Cartographer—using identical robot hardware, sensor fusion architecture, and experimental conditions in both simulation and real-world environments. The results demonstrate that the differences observed between the two algorithms stem primarily from their architectural design choices rather than from ROS 2 configuration or sensor selection.
Overall, SLAM Toolbox produced more stable and consistent mapping results across both simulation and physical tests due to its reliance on externally fused odometry through the Extended Kalman Filter. This external odometry support allowed it to maintain accurate pose estimates even in dynamic or noise-free environments. In contrast, Cartographer delivered faster map generation and lower computational load in real-world experiments, benefiting from its integrated scan-to-submap matching pipeline. However, its mapping quality degraded significantly in simulation without realistic sensor noise, and its performance remained highly sensitive to parameter tuning.
Key Contributions of This Study:
  • A unified experimental framework was designed to compare SLAM Toolbox and Cartographer under identical ROS 2 Humble configurations.
  • Quantitative and qualitative evaluations were conducted in both Gazebo simulation and real-world indoor environments using LiDAR–IMU–encoder fusion.
  • The study identifies the conditions under which each SLAM algorithm performs optimally and highlights their respective limitations in practical use.
  • The results provide actionable guidance for researchers and developers selecting suitable SLAM tools based on computational constraints, sensor fidelity, and application environments.
Future research will extend this comparison to 3D SLAM frameworks, evaluate performance on alternative hardware platforms, and explore multi-robot SLAM coordination. Additionally, benchmarking under outdoor and large-scale environments may offer further insight into the scalability and generalization of each SLAM solution. Future work will also investigate hybrid SLAM pipelines that combine the fast scan-to-submap matching of Cartographer with the odometry-based stability of SLAM Toolbox. Moreover, we plan to incorporate image-based and information-theoretic map quality metrics such as structural similarity (SSIM) and map entropy to obtain more fine-grained quantitative evaluations. Finally, reinforcement learning-guided exploration strategies and experiments in highly dynamic environments with moving obstacles and significant lighting changes are also considered as promising directions for future research.

Author Contributions

All authors contributed to the study conception and design. Material preparation and data collection were performed by İ.İ., the analyses were performed by D.Y.-K. and F.K. The manuscript was supervised by D.Y.-K. and F.K. All authors have read and agreed to the published version of the manuscript.

Funding

This research was supported by the Atmaca Elektronik R&D Center.

Data Availability Statement

The datasets generated and/or analyzed during the current study are available from the authors upon reasonable request.

Acknowledgments

The authors would like to thank Atmaca Holding for supporting this work, which is part of an ongoing master’s thesis at Istanbul University-Cerrahpaşa Institute of Graduate Studies. They would also like to thank Metin Aştoprak for his assistance with motor controllers, motion, and planning; Murat Ulusoy for his contributions to the hardware design; and Baki Onur Gür for his valuable comments on the manuscript.

Conflicts of Interest

Author İbrahim İnce was employed by the company Atmaca Elektronik. The remaining authors declare that the research was conducted in the absence of any commercial or financial relationships that could be construed as a potential conflict of interest.

Abbreviations

The following abbreviations are used in this manuscript:
EKFExtended Kalman Filter
IMUInertial Measurement Unit
LiDARLight Detection and Ranging
LuaLua configuration script (Cartographer)
ROS 2Robot Operating System 2
RVizROS Visualization Tool
SLAMSimultaneous Localization and Mapping
TFTransform Frames
URDFUnified Robot Description Format
XacroXML Macros
ATEAbsolute Trajectory Error

References

  1. Cadena, C.; Carlone, L.; Carrillo, H.; Latif, Y.; Scaramuzza, D.; Neira, J.; Reid, I.; Leonard, J.J. Past, Present, and Future of Simultaneous Localization and Mapping: Toward the Robust-Perception Age. IEEE Trans. Robot. 2016, 32, 1309–1332. [Google Scholar] [CrossRef]
  2. Durrant-Whyte, H.; Bailey, T. Simultaneous Localization and Mapping: Part I—The Essential Algorithms. IEEE Robot. Autom. Mag. 2006, 13, 99–110. [Google Scholar] [CrossRef]
  3. Se, S.; Lowe, D.G.; Little, J.J. Mobile Robot Localization and Mapping with Uncertainty Using Scale-Invariant Visual Landmarks. Int. J. Robot. Res. 2002, 21, 735–758. [Google Scholar] [CrossRef]
  4. Yue, X.; He, M.; Zhang, Y. LiDAR-Based SLAM for Robotic Mapping: State of the Art and New Frontiers. Sensors 2023, 23, 14521. [Google Scholar] [CrossRef]
  5. Ahmed, M.F.; Masood, K.; Fremont, V.; Fantoni, I. Active SLAM: A Review on Last Decade. Sensors 2023, 23, 8097. [Google Scholar] [CrossRef]
  6. Grisetti, G.; Kümmerle, R.; Stachniss, C.; Burgard, W. Improved Techniques for Grid Mapping with Rao-Blackwellized Particle Filters. IEEE Trans. Robot. 2007, 23, 34–46. [Google Scholar] [CrossRef]
  7. Filip, I.; Pyo, J.; Lee, M.; Joe, H. LiDAR SLAM with a Wheel Encoder in a Featureless Tunnel Environment. Electronics 2023, 12, 1002. [Google Scholar] [CrossRef]
  8. Stitch, M. Early LiDAR Technology Development and Applications by Hughes Aircraft Company. J. Opt. Eng. 1961, 1, 11–17. [Google Scholar]
  9. Abshire, J.B.; Sun, X.; Riris, H.; Sirota, J.M.; McGarry, J.F.; Yi, D.; Livia, P. Geoscience Laser Altimeter System (GLAS) on the ICESat Mission: On-Orbit Measurement Performance. Geophys. Res. Lett. 2005, 32, L21S02. [Google Scholar] [CrossRef]
  10. Thrun, S.; Montemerlo, M.; Dahlkamp, H.; Stavens, D.; Aron, A.; Diebel, J.; Fong, P.; Gale, J.; Halpenny, M.; Hoffmann, G.; et al. Stanley: The Robot That Won the DARPA Grand Challenge. J. Field Robot. 2006, 23, 661–692. [Google Scholar] [CrossRef]
  11. Malik, S. LiDAR SLAM: The Ultimate Guide to Simultaneous Localization and Mapping. Wevolver. 2023. Available online: https://www.wevolver.com/article/lidar-slam (accessed on 11 June 2025).
  12. Kohlbrecher, S.; von Stryk, O.; Meyer, J.; Klingauf, U. A Flexible and Scalable SLAM System with Full 3D Motion Estimation. In Proceedings of the 2011 IEEE International Symposium on Safety, Security, and Rescue Robotics, Kyoto, Japan, 1–5 November 2011; IEEE: Piscataway, NJ, USA, 2011; pp. 155–160. [Google Scholar]
  13. Macenski, S.; Martin, F.; White, R.; Clavero, J.G. The Marathon 2: A Navigation System. In Proceedings of the 2020 IEEE/RSJ International Conference on Intelligent Robots and Systems (IROS), Las Vegas, NV, USA, 24 October 2020–24 January 2021; pp. 2718–2725. [Google Scholar]
  14. Zhang, J.; Singh, S. Visual-Lidar Odometry and Mapping: Low-Drift, Robust, and Fast. In Proceedings of the 2015 IEEE International Conference on Robotics and Automation (ICRA), Seattle, WA, USA, 26–30 May 2015; IEEE: Piscataway, NJ, USA, 2015; pp. 393–400. [Google Scholar]
  15. Huang, Y.X. Continuous Point Cloud Data Extraction and Submap Creation for Improved Loop Closure Detection. Master’s Thesis, Zhejiang University, Zhejiang, China, 2020. [Google Scholar]
  16. Weng, X.W.; Li, D.; Liu, J.C. Research on 2D Laser SLAM Based on Graph Optimization. Autom. Instrum. 2019, 34, 31–35. [Google Scholar]
  17. Ren, M.Y.; Chen, W.; Zhang, Y.Y. Study on SLAM Method for Robots Fusing Laser and Vision Information. Electron. Meas. Technol. 2019, 42, 92–97. [Google Scholar]
  18. Zhang, H.K.; Chen, N.S.; Dai, Z.X. A SLAM Localization Algorithm with Multi-Level Data Fusion. Robot 2021, 43, 641–652. [Google Scholar]
  19. Li, Z.; Chamran, K.; Alobaedy, M.M.; Sheikh, M.A.; Siddiqui, T.; Ahad, A. An Optimization on 2D-SLAM Map Construction Algorithm Based on LiDAR. J. Intell. Robot. Syst. 2024, 110, 144. [Google Scholar] [CrossRef]
  20. Murotani, K.; Hasejima, N. Step Recognition Using LiDAR and Navigation Considering Step Entry Direction for Skid-Steer Robots. Adv. Robot. 2024, 38, 1600–1615. [Google Scholar] [CrossRef]
  21. Shan, T.; Englot, B. LeGO-LOAM: Lightweight and Ground-Optimized Lidar Odometry and Mapping on Variable Terrain. In Proceedings of the 2018 IEEE/RSJ International Conference on Intelligent Robots and Systems (IROS), Madrid, Spain, 1–5 October 2018; IEEE: Piscataway, NJ, USA, 2018; pp. 432–438. [Google Scholar]
  22. Yarovoi, A.; Cho, Y.K. Review of Simultaneous Localization and Mapping (SLAM) for Construction Robotics Applications. Autom. Constr. 2024, 158, 105517. [Google Scholar] [CrossRef]
  23. Huang, H.; Yang, P.; Cai, S.; Li, J.; Zheng, Y.; Zou, T. A Construction Optimization for Laser SLAM Based on Odometer Constraint Fusion. Inf. Technol. Control. 2024, 53, 584–600. [Google Scholar] [CrossRef]
  24. Lim, J.; Chon, K.H. Minimax Rao-Blackwellized Particle Filtering in 2D LiDAR SLAM. Int. J. Control Autom. Syst. 2024, 22, 1947–1957. [Google Scholar] [CrossRef]
  25. Xue, W.; Liu, P.; Miao, R.; Gong, Z.; Wen, F.; Ying, R. Navigation System with SLAM-Based Trajectory Topological Map and Reinforcement Learning-Based Local Planner. Adv. Robot. 2021, 35, 939–960. [Google Scholar] [CrossRef]
  26. Nguyen, V.L.; Kim, D.H.; Le, V.S.; Jeong, S.K.; Lee, C.H.; Kim, H.K.; Kim, S.B. Positioning and Trajectory Tracking for Caterpillar Vehicles in Unknown Environment. Int. J. Control Autom. Syst. 2020, 18, 3178–3193. [Google Scholar] [CrossRef]
  27. Sobczak, Ł.; Filus, K.; Domańska, J.; Domański, A. Finding the Best Hardware Configuration for 2D SLAM in Indoor Environments via Simulation Based on Google Cartographer. Sci. Rep. 2022, 12, 18815. [Google Scholar] [CrossRef] [PubMed]
  28. Huang, Y.; Wu, G.; Zuo, Y. Research on SLAM Improvement Method Based on Cartographer. In Proceedings of the 9th International Symposium on Test Automation & Instrumentation (ISTAI 2022), Online Conference, Beijing, China, 11–13 November 2022. [Google Scholar]
  29. Hess, W.; Kohler, D.; Rapp, H.; Andor, D. Real-Time Loop Closure in 2D LiDAR SLAM. In Proceedings of the 2016 IEEE International Conference on Robotics and Automation (ICRA), Stockholm, Sweden, 16–21 May 2016. [Google Scholar]
  30. Wang, Y. Addressing the Challenges of Motion Distortion in LiDAR Data Processing. IEEE Trans. Intell. Veh. 2021, 6, 732–740. [Google Scholar]
  31. Macenski, S. Slam_toolbox for ROS 2. Available online: https://github.com/SteveMacenski/slam_toolbox (accessed on 11 June 2025).
  32. Macenski, S. Slam_toolbox Package Summary. Available online: https://wiki.ros.org/slam_toolbox (accessed on 11 June 2025).
  33. Cai, Y.; Qian, W.; Dong, J.; Zhao, J.; Wang, K.; Shen, T. A LiDAR Inertial SLAM Method Based on Virtual Inertial Navigation System. Electronics 2023, 12, 2639. [Google Scholar] [CrossRef]
  34. ROS 2 Humble Documentation. Available online: https://docs.ros.org/en/humble/index.html (accessed on 11 June 2025).
  35. Zhang, Y.; Chen, L.; Xu, Q. An Improved Frontier Point Exploration System for Mobile Robots Based on LiDAR SLAM. In Proceedings of the 2023 IEEE International Conference on Development and Learning (ICDL), Macau, China, 9–11 November 2023. [Google Scholar]
Figure 1. Right-side offset view of the robot model in Gazebo showing the LiDAR scanning field.
Figure 1. Right-side offset view of the robot model in Gazebo showing the LiDAR scanning field.
Electronics 14 04822 g001
Figure 2. Right-rear close-up view of the robot model in Gazebo showing structural and wheel geometry.
Figure 2. Right-rear close-up view of the robot model in Gazebo showing structural and wheel geometry.
Electronics 14 04822 g002
Figure 3. The Gazebo environment used for simulation-based SLAM experiments.
Figure 3. The Gazebo environment used for simulation-based SLAM experiments.
Electronics 14 04822 g003
Figure 4. Mapping result generated by SLAM Toolbox in the simulation environment.
Figure 4. Mapping result generated by SLAM Toolbox in the simulation environment.
Electronics 14 04822 g004
Figure 5. Mapping result generated by Cartographer in the simulation environment.
Figure 5. Mapping result generated by Cartographer in the simulation environment.
Electronics 14 04822 g005
Figure 6. The physical mobile robot used in real-world mapping experiments.
Figure 6. The physical mobile robot used in real-world mapping experiments.
Electronics 14 04822 g006
Figure 7. Schematic representation of the robot showing sensor placement.
Figure 7. Schematic representation of the robot showing sensor placement.
Electronics 14 04822 g007
Figure 8. TF tree configuration validated in RViz during SLAM operation.
Figure 8. TF tree configuration validated in RViz during SLAM operation.
Electronics 14 04822 g008
Figure 9. Sensor integration and transformation (TF) structure on the Raspberry Pi 4.
Figure 9. Sensor integration and transformation (TF) structure on the Raspberry Pi 4.
Electronics 14 04822 g009
Figure 10. ROS 2 node and topic graph for SLAM Toolbox during real-time mapping.
Figure 10. ROS 2 node and topic graph for SLAM Toolbox during real-time mapping.
Electronics 14 04822 g010
Figure 11. Distorted map output caused by incorrect odometry configuration.
Figure 11. Distorted map output caused by incorrect odometry configuration.
Electronics 14 04822 g011
Figure 12. Correct mapping output generated with validated odometry and TF settings.
Figure 12. Correct mapping output generated with validated odometry and TF settings.
Electronics 14 04822 g012
Figure 13. Map deformation in Cartographer caused by unstable odometry source.
Figure 13. Map deformation in Cartographer caused by unstable odometry source.
Electronics 14 04822 g013
Figure 14. Optimized Cartographer mapping output after correct parameter tuning.
Figure 14. Optimized Cartographer mapping output after correct parameter tuning.
Electronics 14 04822 g014
Figure 15. ROS 2 node and topic graph during Cartographer operation.
Figure 15. ROS 2 node and topic graph during Cartographer operation.
Electronics 14 04822 g015
Table 1. ROS 2 packages used in this study for mapping, visualization, sensor fusion, and system communication.
Table 1. ROS 2 packages used in this study for mapping, visualization, sensor fusion, and system communication.
Package NamePurpose/Description
slam_toolboxReal-time and offline 2D SLAM; pose-graph optimization.
cartographer_rosReal-time scan matching, submap optimization, loop closure.
robot_state_publisherPublishes TFs for robot links using URDF.
joint_state_publisherPublishes joint states and simulates wheel kinematics.
tf2_rosManages TF tree broadcasting and frame transformations.
rviz2Visualization of maps, lasers, TFs, and robot pose.
nav2_bringupProvides basic navigation stack nodes (load, map server, BT navigator).
robot_localizationEKF and UKF tools for sensor fusion (IMU + wheel odometry).
rosbag2Recording and playback for offline SLAM and analysis.
Table 2. Key parameters used in the Cartographer Lua configuration file.
Table 2. Key parameters used in the Cartographer Lua configuration file.
ParameterDescription
tracking_frameSpecifies the local coordinate system of the sensor tracking the motion on the vehicle.
published_frameThe reference frame used for the exported data.
odom_frameThe coordinate frame used for odometry data.
provide_odom_frameIndicates whether the odometry frame is provided. It is usually set to true.
publish_frame_projected_to_2dA boolean value indicating whether the published frame is reduced to 2D.
use_odometryDetermines whether odometry data is used.
use_nav_satDetermines whether satellite navigation systems like GPS are used.
use_landmarksIndicates whether specific landmarks are used during mapping.
num_laser_scansThe number of laser scanners (Lidar) used.
num_multi_echo_laser_scansThe number of multi-echo laser scanners used.
num_subdivisions_per_laser_scanThe number of subdivisions per laser scan, which can increase data density.
num_point_cloudsThe number of point cloud sensors used.
lookup_transform_timeout_secThe timeout duration for transformation queries, in seconds.
submap_publish_period_secThe publication period for submaps, in seconds.
pose_publish_period_secThe frequency of position publication, in seconds.
trajectory_publish_period_secThe frequency of trajectory data publication, in seconds.
rangefinder_sampling_ratioThe sampling ratio for rangefinder (distance measuring) data.
odometry_sampling_ratioThe sampling ratio for odometry data.
fixed_frame_pose_sampling_ratioThe sampling ratio for fixed frame position.
imu_sampling_ratioThe sampling ratio for data from IMU sensors such as accelerometers and gyroscopes.
landmarks_sampling_ratioThe sampling ratio for landmarks.
Table 4. SLAM Toolbox configuration modes and corresponding use cases.
Table 4. SLAM Toolbox configuration modes and corresponding use cases.
ModeConfig FileUse Case/Description
Online Asynchronousmapper_params_online_async.yamlReal-time mapping in dynamic environments with asynchronous sensor processing.
Online Synchronousmapper_params_online_sync.yamlReal-time mapping with tightly synchronized sensor data, suited for stable environments.
Offline Mappingmapper_params_offline.yamlPost-processing of previously recorded data for high-quality maps or analytical purposes.
Table 5. Qualitative comparison of SLAM Toolbox and Cartographer features.
Table 5. Qualitative comparison of SLAM Toolbox and Cartographer features.
FeaturesSLAM ToolboxCartographer
FlexibilityHigh configurability, supports diverse parameter tuning and operation modes.Less configurable, but natively supports multi-sensor input (e.g., IMU).
SpeedModerate processing speed; depends on sensor load and configuration.Higher processing speed due to efficient submap and scan matching.
NavigationStronger integration with externally fused odometry (e.g., EKF).Weaker in complex dynamic navigation without external odometry.
Resource UsageHigher memory and CPU usage, suitable for powerful platforms.Lower memory footprint and more efficient CPU utilization.
Table 6. Simulation-based performance comparison of SLAM Toolbox and Cartographer.
Table 6. Simulation-based performance comparison of SLAM Toolbox and Cartographer.
MetricSLAM ToolboxCartographer
Average CPU Usage (%)7080
Peak RAM Usage (MB)293299
Mapping SpeedFastSlower
Map QualityHighModerate
ATE (m)0.130.21
Real-time PerformanceStableOccasional Delay
System Lag/FreezingNoneYes
Startup Time (s)5.27.8
Table 7. Real-world performance comparison of SLAM Toolbox and Cartographer.
Table 7. Real-world performance comparison of SLAM Toolbox and Cartographer.
MetricSLAM ToolboxCartographer
Average CPU Usage (%)81.972.3
Peak RAM Usage (MB)793560
Mapping SpeedSlowerFast
Map QualityHighModerate
ATE (m)0.170.28
Real-time PerformanceStableOccasional Delay
System Lag/FreezingNoneYes
Startup Time (s)7.43.2
Table 8. Map quality metrics for SLAM Toolbox and Cartographer.
Table 8. Map quality metrics for SLAM Toolbox and Cartographer.
MetricSLAM ToolboxCartographerInterpretation
Map Coverage (%)94.792.3Both methods achieve high coverage; Toolbox covers a slightly larger portion of the traversed area.
Structural Consistency (0–1)0.870.82Toolbox preserves wall and corridor geometry more accurately, but Cartographer still attains a high level of structural fidelity.
Revisit Accuracy (m)0.060.09Toolbox exhibits lower long-term drift at revisit locations; Cartographer shows slightly higher, but still acceptable, revisit error.
Table 3. Parameter sweep ranges used for Cartographer tuning.
Table 3. Parameter sweep ranges used for Cartographer tuning.
ParameterSweep RangeRationale
translation_weight5–30Affects scan-to-map constraint strength
rotation_weight2–15Controls angular stability
num_accumulated_range_data1–5Influences scan density
motion_filter.max_time_seconds0.05–0.3Determines scan rejection
huber_scale0.5–2.0Limits outlier impact
voxel_filter_size0.01–0.1 mAffects point-cloud resolution
Disclaimer/Publisher’s Note: The statements, opinions and data contained in all publications are solely those of the individual author(s) and contributor(s) and not of MDPI and/or the editor(s). MDPI and/or the editor(s) disclaim responsibility for any injury to people or property resulting from any ideas, methods, instructions or products referred to in the content.

Share and Cite

MDPI and ACS Style

İnce, İ.; Yiltas-Kaplan, D.; Keleş, F. From Simulation to Reality: Comparative Performance Analysis of SLAM Toolbox and Cartographer in ROS 2. Electronics 2025, 14, 4822. https://doi.org/10.3390/electronics14244822

AMA Style

İnce İ, Yiltas-Kaplan D, Keleş F. From Simulation to Reality: Comparative Performance Analysis of SLAM Toolbox and Cartographer in ROS 2. Electronics. 2025; 14(24):4822. https://doi.org/10.3390/electronics14244822

Chicago/Turabian Style

İnce, İbrahim, Derya Yiltas-Kaplan, and Fatih Keleş. 2025. "From Simulation to Reality: Comparative Performance Analysis of SLAM Toolbox and Cartographer in ROS 2" Electronics 14, no. 24: 4822. https://doi.org/10.3390/electronics14244822

APA Style

İnce, İ., Yiltas-Kaplan, D., & Keleş, F. (2025). From Simulation to Reality: Comparative Performance Analysis of SLAM Toolbox and Cartographer in ROS 2. Electronics, 14(24), 4822. https://doi.org/10.3390/electronics14244822

Note that from the first issue of 2016, this journal uses article numbers instead of page numbers. See further details here.

Article Metrics

Back to TopTop