A Stacked Substrate-Integrated Waveguide-Based Pyramidal Horn Antenna for Terahertz Communications
Abstract
1. Introduction
2. Related Works
3. Design of SIW THz Horn Antenna
3.1. Design Rationale and Methodology
3.2. Antenna Geometry
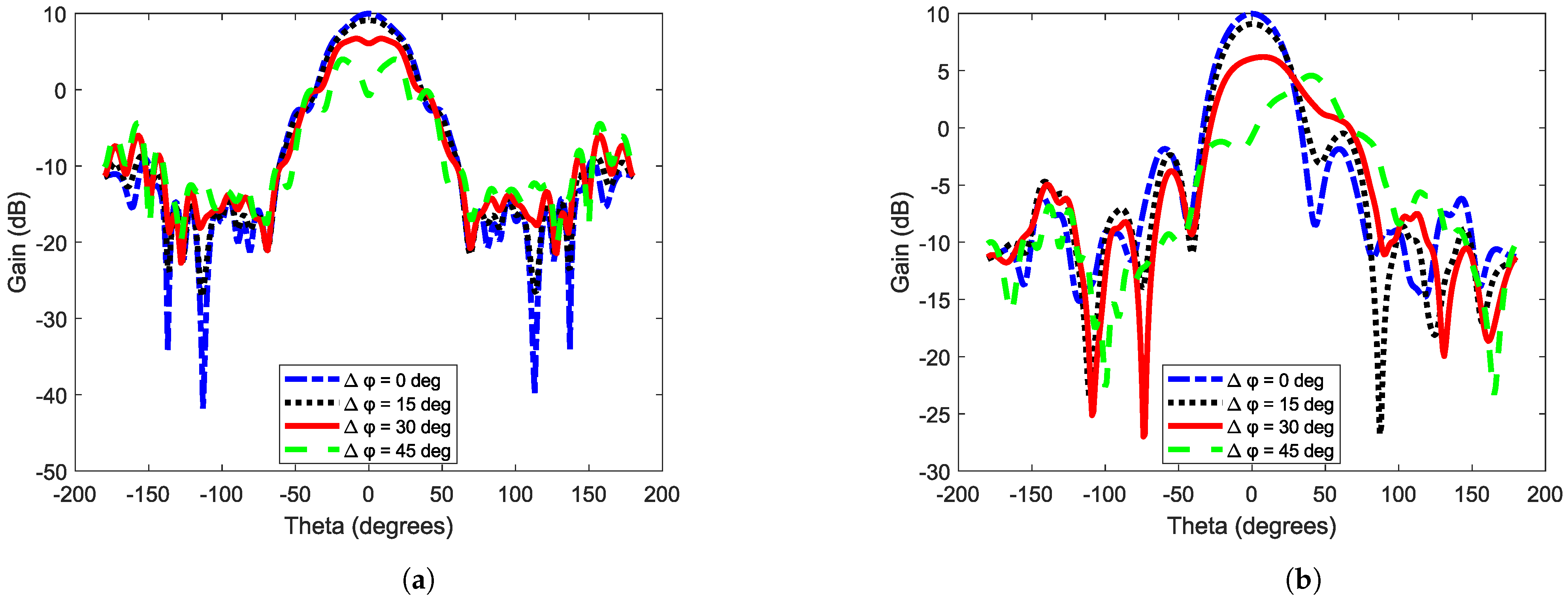
3.3. Simulation Results
- Set A: uniform phase (i.e., phase at all ports)
- Set B: , , , ,
- Set C: , , , ,
- Set D: , , , ,
4. Stacked-Layer SIW Feeding Network
4.1. [a–b] Section
4.2. [a–c] Section
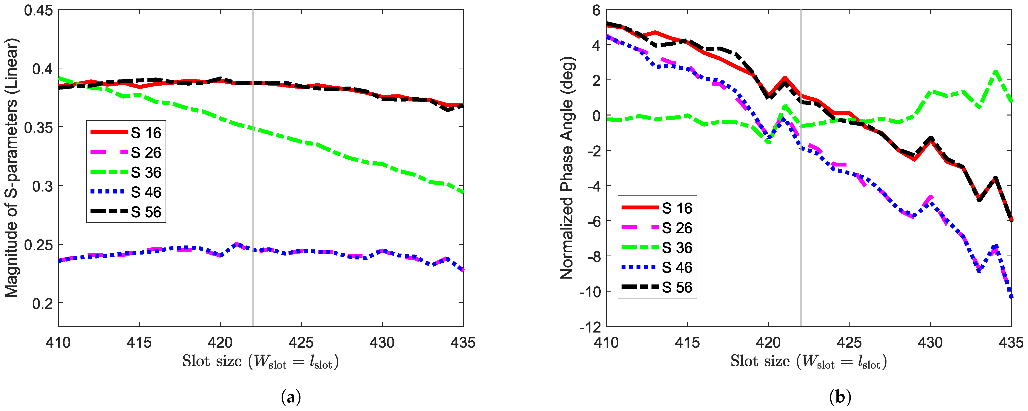
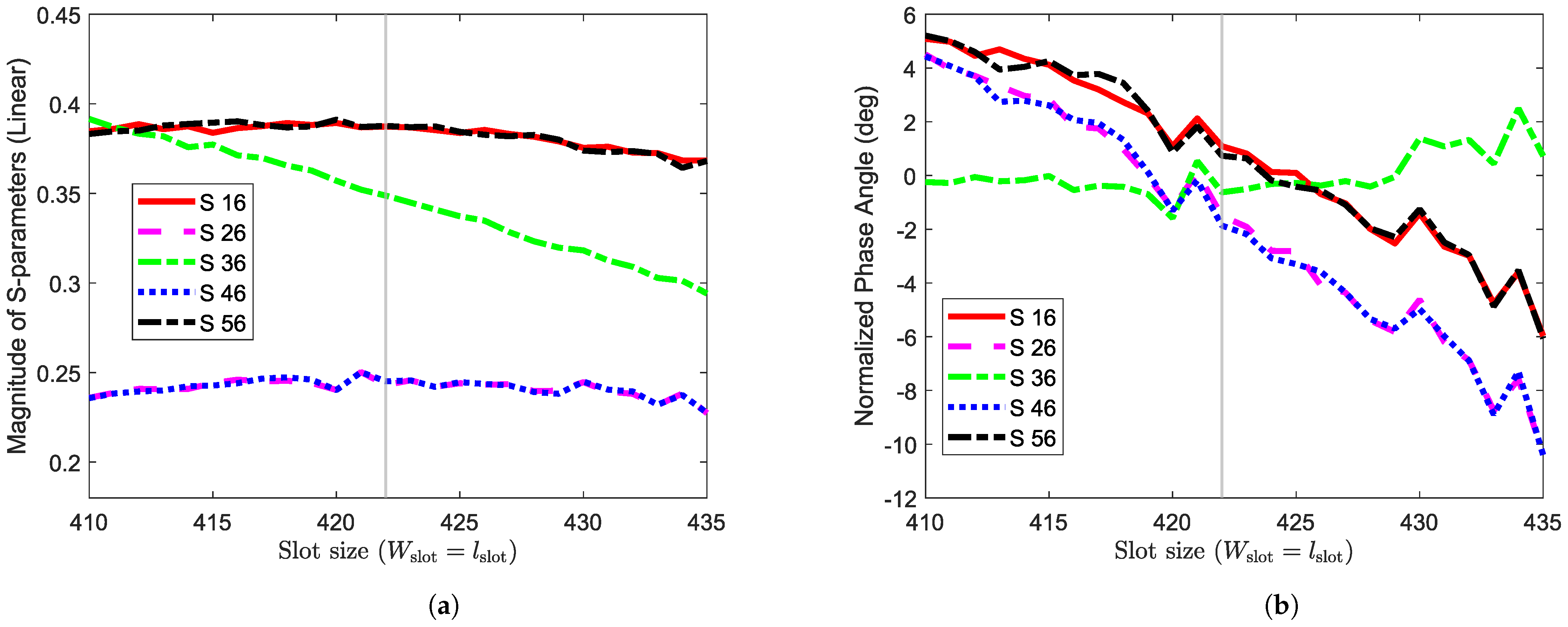
4.3. Complete SIW Power Splitter
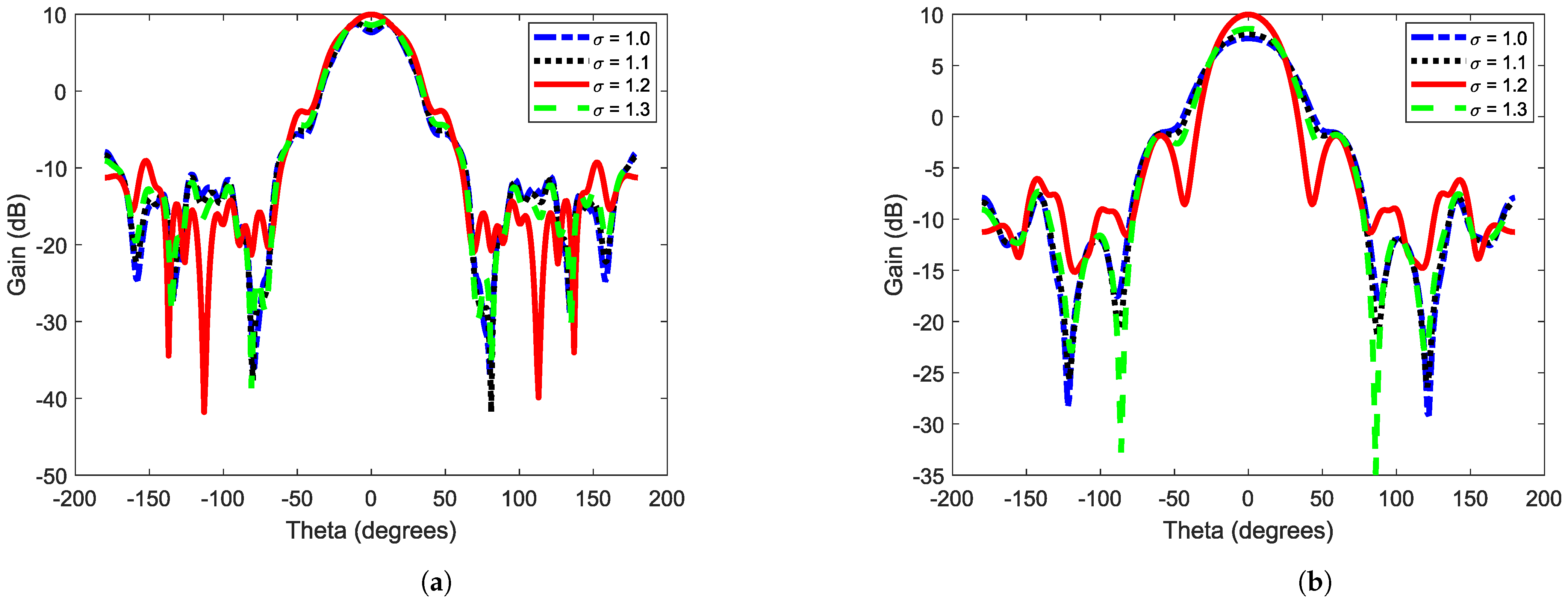
5. SIW Horn Antenna Fed by Complete SIW Power Splitter
6. Conclusions
Author Contributions
Funding
Data Availability Statement
Conflicts of Interest
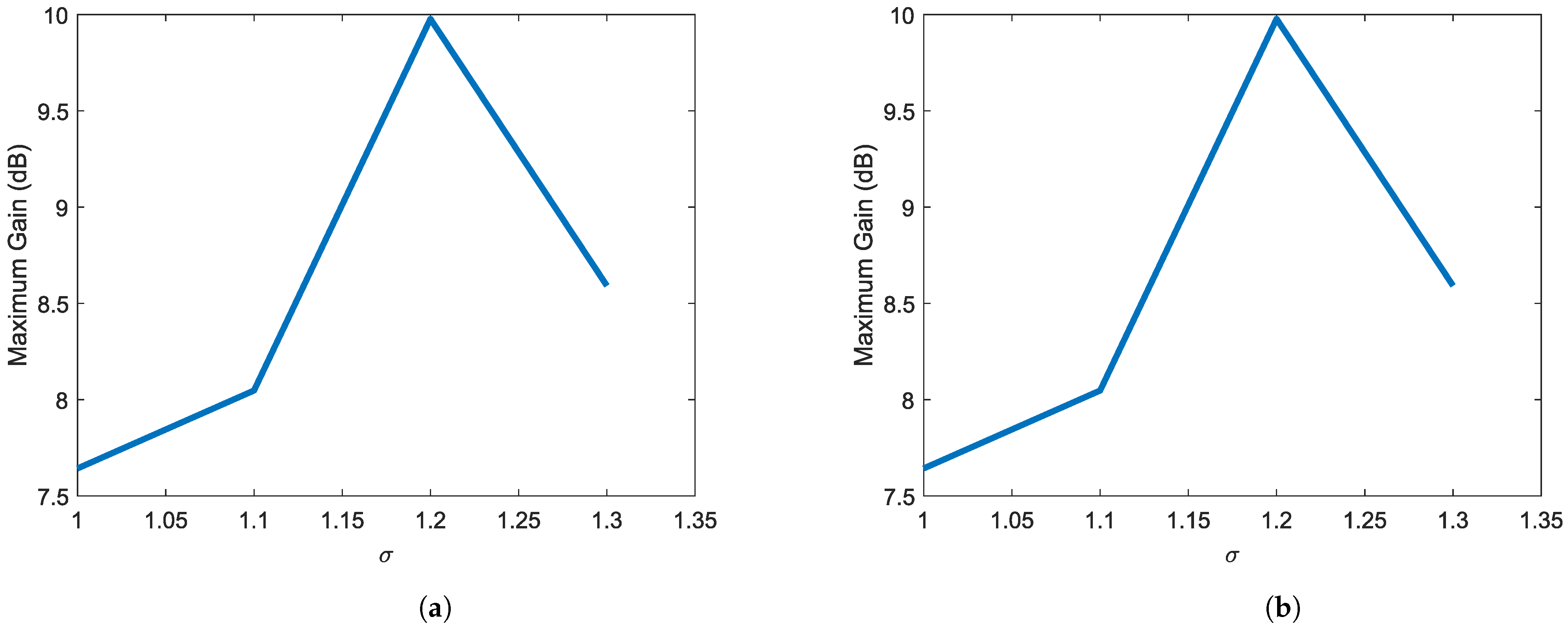
Appendix A. Peak Gain Values as Functions of Antenna Design Parameter



References
- Lin, T.Y.; Lin, S.G.; Chang, Y.C.; Hsieh, C.; Chang, D.C. A broadband sub-THz band stacked transition of SIW-to-SIW. In Proceedings of the 2023 IEEE 27th Workshop on Signal and Power Integrity (SPI), Aveiro, Portugal, 7–10 May 2023; pp. 1–2. [Google Scholar]
- Liang, J.; Gao, W.; Lees, H.; Withayachumnankul, W. All-silicon terahertz planar horn antenna. IEEE Antennas Wirel. Propag. Lett. 2021, 20, 2181–2185. [Google Scholar] [CrossRef]
- Gong, L.; Fu, Y.; Chan, K.Y.; Nanzer, J.A.; Ramer, R. An SIW horn antenna fed by a coupled mode emulating pyramidal horn antennas. IEEE Trans. Antennas Propag. 2019, 68, 33–42. [Google Scholar] [CrossRef]
- Cai, Y.; Zhang, Y.; Qian, Z.; Cao, W.; Shi, S. Compact wideband dual circularly polarized substrate integrated waveguide horn antenna. IEEE Trans. Antennas Propag. 2016, 64, 3184–3189. [Google Scholar] [CrossRef]
- Yeap, S.B.; Qing, X.; Sun, M.; Chen, Z.N. 140-GHz 2×2 SIW horn array on LTCC. In Proceedings of the 2012 IEEE Asia-Pacific Conference on Antennas and Propagation, Singapore, 27–29 August 2012; pp. 279–280. [Google Scholar]
- Sahoo, S.K.; Adhikary, M.; Biswas, A.; Akhtar, M.J. Multi-layer multi-dielectric lens loaded SIW horn antenna for Ku-band applications. In Proceedings of the 2021 15th European Conference on Antennas and Propagation (EuCAP), Düsseldorf, German, 22–26 March 2021; pp. 1–5. [Google Scholar]
- Li, Z.; Wu, K.; Denidni, T.A. A new approach to integrated horn antenna. In Proceedings of the 2004 10th International Symposium on Antenna Technology and Applied Electromagnetics and URSI Conference, Pisa, Italy, 23–27 May 2004; pp. 1–3. [Google Scholar]
- Paudel, B.; Li, X.J.; Seet, B.C. Rectangular Waveguide TE10 to Substrate Integrated Waveguide TE20 Probe-less Mode Converter for Planar Terahertz Applications. In Proceedings of the 2025 6th Australian Microwave Symposium (AMS), Gold Coast, Australia, 10–11 February 2025; pp. 1–2. [Google Scholar]
- Paudel, B.; Li, X.J.; Seet, B.C. A Broadband Mode Converter Antenna for Terahertz Communications. Electronics 2025, 14, 551. [Google Scholar] [CrossRef]
- Esquius-Morote, M.; Fuchs, B.; Zürcher, J.F.; Mosig, J.R. A printed transition for matching improvement of SIW horn antennas. IEEE Trans. Antennas Propag. 2012, 61, 1923–1930. [Google Scholar] [CrossRef]
- Xie, Z.; Liu, B.; Zhao, Y.; Tian, B.; Jia, S. A novel Ka band multi-layer SIW power divider. In Proceedings of the 2011 Cross Strait Quad-Regional Radio Science and Wireless Technology Conference, Harbin, China, 26–30 July 2011; Volume 1, pp. 634–636. [Google Scholar]
- Zhou, Y.; Song, K.; Guo, S.; Li, Q.; Aidoo, M.W.; Fan, Y. Novel subterahertz high isolation stacked-SIW power divider. IEEE Trans. Terahertz Sci. Technol. 2023, 13, 316–323. [Google Scholar] [CrossRef]
- Ettorre, M.; Sauleau, R.; Le Coq, L. Multi-beam multi-layer leaky-wave SIW pillbox antenna for millimeter-wave applications. IEEE Trans. Antennas Propag. 2011, 59, 1093–1100. [Google Scholar] [CrossRef]
- Wang, S.; Chung, K.L.; Du, L.; Kong, F.; Li, K. Design and analysis of a compact frequency beam-scanning antenna based on composite FHMSIW/SSPP waveguide. IEEE Antennas Wirel. Propag. Lett. 2021, 21, 546–550. [Google Scholar] [CrossRef]
- Nagatsuma, T.; Ducournau, G.; Renaud, C.C. Advances in terahertz communications accelerated by photonics. Nat. Photonics 2016, 10, 371–379. [Google Scholar] [CrossRef]
- Elbir, A.M.; Mishra, K.V.; Chatzinotas, S.; Bennis, M. Terahertz-band integrated sensing and communications: Challenges and opportunities. IEEE Aerosp. Electron. Syst. Mag. 2024, 39, 38–49. [Google Scholar] [CrossRef]
- Han, C.; Yan, L.; Yuan, J. Hybrid beamforming for terahertz wireless communications: Challenges, architectures, and open problems. IEEE Wirel. Commun. 2021, 28, 198–204. [Google Scholar] [CrossRef]
- Shi, M.; Wu, Q.; Yu, C.; Wang, H.; Hong, W. Broadband center-fed SIW slot array antenna with multi-layer transition for 79 GHz automotive radar. In Proceedings of the 2019 International Symposium on Antennas and Propagation (ISAP), Xi’an, China, 27–30 October 2019; pp. 1–3. [Google Scholar]
- Zou, X.; Fan, Y.; Zhang, D.; Chen, Q.; Qian, H. SIW Transition Structure of Double-layer Substrates and Its Application in 3dB Coupler. In Proceedings of the 2024 Photonics & Electromagnetics Research Symposium (PIERS), Chengdu, China, 21–25 April 2024; pp. 1–8. [Google Scholar]
- Wang, L.; Garcia-Vigueras, M.; Alvarez-Folgueiras, M.; Mosig, J.R. Wideband H-plane dielectric horn antenna. IET Microwaves Antennas Propag. 2017, 11, 1695–1701. [Google Scholar] [CrossRef]
- Wu, K.; Deslandes, D.; Cassivi, Y. The substrate integrated circuits—A new concept for high-frequency electronics and optoelectronics. In Proceedings of the 6th International Conference on Telecommunications in Modern Satellite, Cable and Broadcasting Service, 2003, TELSIKS 2003, Nis, Serbia, 1–3 October 2003; Volume 1, pp. P–III. [Google Scholar]
- Pozar, D.M. The active element pattern. IEEE Trans. Antennas Propag. 2002, 42, 1176–1178. [Google Scholar] [CrossRef]
- Nakano, H.; Iwatsuki, M.; Sakurai, M.; Yamauchi, J. A cavity-backed rectangular aperture antenna with application to a tilted fan beam array antenna. IEEE Trans. Antennas Propag. 2003, 51, 712–718. [Google Scholar] [CrossRef]
- Vosoogh, A.; Kildal, P.S. Simple formula for aperture efficiency reduction due to grating lobes in planar phased arrays. IEEE Trans. Antennas Propag. 2016, 64, 2263–2269. [Google Scholar] [CrossRef]
- Wang, H.; Fang, D.G.; Zhang, B.; Che, W.Q. Dielectric loaded substrate integrated waveguide (SIW) H-plane horn antennas. IEEE Trans. Antennas Propag. 2009, 58, 640–647. [Google Scholar] [CrossRef]
- Ahmed, M.F.; Haraz, O.M.; Kaddoum, G.; Alshebili, S.A.; Sebak, A.R. On using Gaussian excitation amplitudes to improve the antenna array radiation characteristics. In Proceedings of the 2014 IEEE Asia-Pacific Conference on Applied Electromagnetics (APACE), Johor Bahru, Malaysia, 8–10 December 2014; pp. 131–134. [Google Scholar]
- Balanis, C.A. Antenna Theory: Analysis and Design; John Wiley & Sons: Hoboken, NJ, USA, 2016. [Google Scholar]
- Kordiboroujeni, Z.; Bornemann, J. Designing the width of substrate integrated waveguide structures. IEEE Microw. Wirel. Components Lett. 2013, 23, 518–520. [Google Scholar] [CrossRef]
- Karimi, A.; Oberhammer, J. Design of an amplitude-tapered corporate-feed slot array antenna with reduced side-lobe level for silicon micromachining. In Proceedings of the 2022 16th European Conference on Antennas and Propagation (EuCAP), Madrid, Spain, 27 March–1 April 2022; pp. 1–5. [Google Scholar]
- Carter, J.; Lees, H.; Wang, Q.; Chen, S.J.; Atakaramians, S.; Withayachumnakul, W. Terahertz properties of common microwave dielectric materials. J. Infrared Millim. Terahertz Waves 2023, 44, 873–884. [Google Scholar] [CrossRef]
- Sahin, S.; Nahar, N.K.; Sertel, K. Dielectric properties of low-loss polymers for mmW and THz applications. J. Infrared Millim. Terahertz Waves 2019, 40, 557–573. [Google Scholar] [CrossRef]
- Paudel, B.; Li, X.J.; Seet, B.C. Design and modeling of a terahertz transceiver for intra-and inter-chip communications in wireless network-on-chip architectures. Sensors 2024, 24, 3220. [Google Scholar] [CrossRef]
- Braun, R.P.; Schneider, T. Propagation of Millimeter-Wave Fixed Wireless Backhaul/Fronthaul. In Handbook of Radio and Optical Networks Convergence; Springer: Berlin/Heidelberg, Germany, 2023; pp. 1–18. [Google Scholar]
- van Berkel, S.; Khanal, S.; Rahiminejad, S.; Jung-Kubiak, C.; Maestrini, A.E.; Chattopadhyay, G. MEMS Phase Shifters for THz Beam-Scanning: Demonstration with a 500–600 GHz Phased Array with Leaky-Wave Feeds. IEEE Trans. Terahertz Sci. Technol. 2024, 14, 830–842. [Google Scholar] [CrossRef]
- Jayasankar, D.; Koj, A.; Hesler, J.; Stake, J. Impact of E-plane Misalignment on THz Diagonal Horn Antennas. IEEE Trans. Terahertz Sci. Technol. 2024, 15, 143–150. [Google Scholar] [CrossRef]
- Rumiantsev, A.; Swe, T.N.; Henkel, A. Achieving Metrology-Level Accuracy When Making THz Measurements. Microw. J. 2016, 59, 140. [Google Scholar]
- Kazemipour, A.; Wollensack, M.; Hoffmann, J.; Hudlička, M.; Yee, S.K.; Rüfenacht, J.; Stalder, D.; Gäumann, G.; Zeier, M. Analytical uncertainty evaluation of material parameter measurements at THz frequencies. J. Infrared Millim. Terahertz Waves 2020, 41, 1199–1217. [Google Scholar] [CrossRef]
- Le Coq, L.; Mézières, N.; Leroy, P.; Fuchs, B. Some contributions for antenna 3d far field characterization at terahertz. Sensors 2021, 21, 1438. [Google Scholar] [CrossRef]
- Segura-Gómez, C.; Palomares-Caballero, A.; Padilla, P. A 1-to-8 fully modular stacked SIW antenna array for millimeter-wave applications. IEEE Trans. Antennas Propag. 2022, 70, 11149–11154. [Google Scholar] [CrossRef]
















| 0.65 | 5.65 | ||
| 3.9 | 0.25 | ||
| 1.25 | 0.15 |
| Port | Theoretical Gaussian | Simulated Normalized Magnitude |
|---|---|---|
| 1 | ||
| 2 | ||
| 3 | ||
| 4 | ||
| 5 |
| Reference | Feeding Mechanism | Operating Frequency (GHz) | Bandwidth (GHz) | Max. Gain (dBi) | Beamwidths (E/H, ∘) | Overall Geometry |
|---|---|---|---|---|---|---|
| [2] | Effective-medium dielectric waveguide with taper feed | 220–330 | 110 | 11.2–15.0 | 20 / 85 | flare section mm (); mm lens; total geometry mm3 |
| [3] | Four vertically stacked TE10 SIW ports with phase & amplitude correction network | 35 | 16 | 13.1 | 33 / 33 | Rogers 5880 (, total height mm); H-plane flare angle |
| [4] | Dual-port stacked SIW structure with sloping-slot coupling to excite TE01 mode | 17.6–19.8 | 17–22 | 8.1–10.3 | 40 / 40 | substrate (, thickness mm); slot/horn length mm; flare angle ; feeding width mm |
| [5] | Horizontal & vertical power dividers | 135–145 | 9 | 13.3 | 34 / 16 | Ferro A6-M substrate (, thickness mm); horn width/length/height mm |
| [6] | Coaxial probe-fed H-plane SIW horn | 12.9–18 | 34% | 8.5–11.0 | 40 / 40 | Roger Rt/Duroid 5880 substrate ( height mm) optimized dimensions |
| [39] | E/H plane corporate SIW feeding network | 35–41 | 6 | 15.8–23.8 | 12 / 40 | horn width mm; E-plane mm; total stack height mm |
| This work | Five-port TE10 SIW feeding network | 210 | 10 | 10.0 | 41 / 41 | Polyimide (, thickness ); flare angle ; dielectric lens mm |
Disclaimer/Publisher’s Note: The statements, opinions and data contained in all publications are solely those of the individual author(s) and contributor(s) and not of MDPI and/or the editor(s). MDPI and/or the editor(s) disclaim responsibility for any injury to people or property resulting from any ideas, methods, instructions or products referred to in the content. |
© 2025 by the authors. Licensee MDPI, Basel, Switzerland. This article is an open access article distributed under the terms and conditions of the Creative Commons Attribution (CC BY) license (https://creativecommons.org/licenses/by/4.0/).
Share and Cite
Paudel, B.; Li, X.J.; Seet, B.-C. A Stacked Substrate-Integrated Waveguide-Based Pyramidal Horn Antenna for Terahertz Communications. Electronics 2025, 14, 4780. https://doi.org/10.3390/electronics14234780
Paudel B, Li XJ, Seet B-C. A Stacked Substrate-Integrated Waveguide-Based Pyramidal Horn Antenna for Terahertz Communications. Electronics. 2025; 14(23):4780. https://doi.org/10.3390/electronics14234780
Chicago/Turabian StylePaudel, Biswash, Xue Jun Li, and Boon-Chong Seet. 2025. "A Stacked Substrate-Integrated Waveguide-Based Pyramidal Horn Antenna for Terahertz Communications" Electronics 14, no. 23: 4780. https://doi.org/10.3390/electronics14234780
APA StylePaudel, B., Li, X. J., & Seet, B.-C. (2025). A Stacked Substrate-Integrated Waveguide-Based Pyramidal Horn Antenna for Terahertz Communications. Electronics, 14(23), 4780. https://doi.org/10.3390/electronics14234780

