Complex EMI Effect Assessment for UAV Data Links
Abstract
1. Introduction
2. Complex EMI Effect Assessment Model
2.1. Interference Mechanism Analysis
2.2. Complex EMI Effect Assessment Model
2.3. Amplitude Coefficient Measurement Method
2.4. Data Link Parameter Measurement Method
3. Verification of the Model
3.1. Test Configuration
3.2. Single-Source EMI Injection Effect Tests
3.3. Data Link Parameter Tests
3.4. Three-Source EMI Injection Effect Tests
3.5. Four-Source EMI Injection Effect Tests
4. Assessment Process of Complex EMI Effects on UAV Data Links
4.1. Complex EMI Effect Division
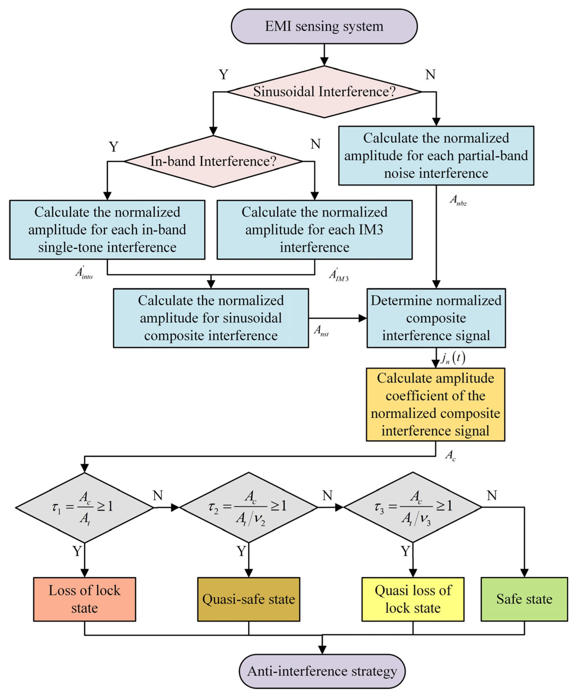
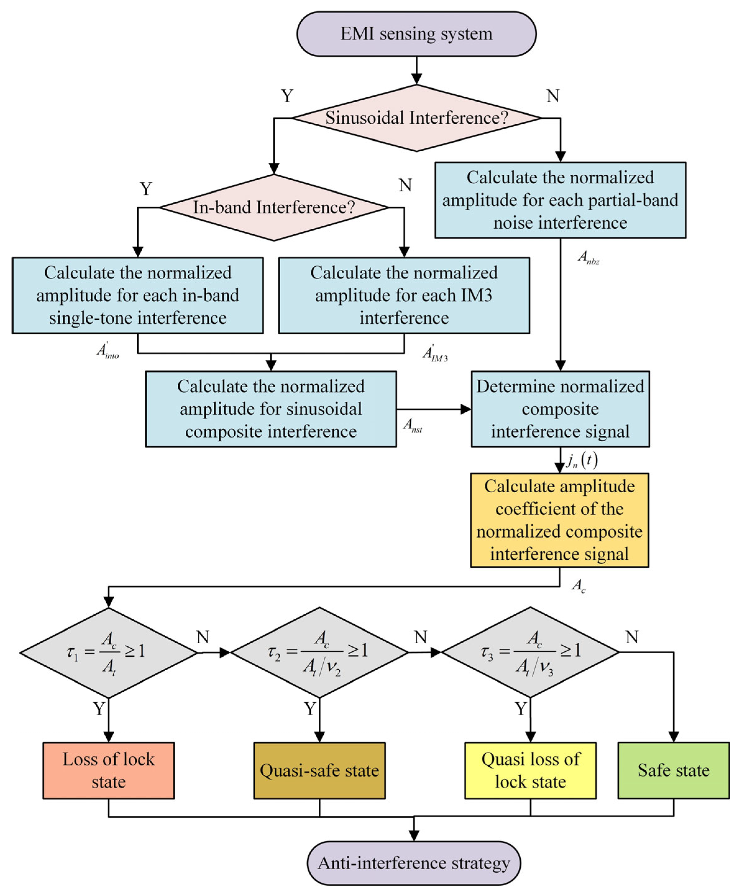
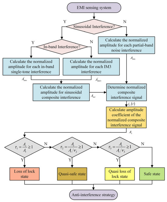
4.2. Complex EMI Effect Assessment Process
5. Conclusions
- By analyzing the energy accumulation characteristics of nonlinear effects and the time-delay characteristics of the loss-of-lock effect, three key parameters are proposed. These are the UAV data link loss-of-lock threshold , the effect–time ratio D, and the effect index τ. A complex EMI effect assessment model is established based on these parameters. And the calculation method of and D is introduced. The model applies to the complex EMI scenarios involving in-band single-tone, partial-band noise, and out-of-band single-tone interferences generating in-band IM3 interferences.
- The measured values for and D of the tested are approximately 0.964 and 0.171, respectively. A key finding is the inverse correlation between and D. Furthermore, both parameters are linked to the data link’s loss-of-lock criterion, governed by the BER. Specifically, as the BER decreases, decreases, and D increases.
- The model’s accuracy and applicability are verified through three-source and four-source EMI injection effect tests. The test results of range from 0.905 to 1.177, with a maximum deviation of 0.709 dB from the theoretical value of 1 (0 dB). This demonstrates the model’s high predictive accuracy. The validation tests further confirm that the data link loses lock when and maintains synchronization when .
- To enable more refined state discrimination, a three-level effect index (, , and ) is introduced, categorizing the data link status into four distinct states.: Loss-of-lock state: Quasi-loss-of-lock state: Quasi-safe state: Safe state
Author Contributions
Funding
Data Availability Statement
Conflicts of Interest
Abbreviations
| UAV | Unmanned Aerial Vehicle |
| EMI | Electromagnetic Interference |
| GCS | Ground Control Station |
| HPM | High-Power Microwave |
| GPR | Gaussian Process Regression |
| SSA-DCNN | Sparrow Search Algorithm–Dual-Channel Convolutional Neural Network |
| MIMT-CNN | Multi-Task Convolutional Neural Network with Multi-Input |
| IM3 | Third-Order Intermodulation |
| BER | Bit Error Rate |
| DSSS | Direct Sequence Spread Spectrum |
| RF | Radio Frequency |
| LNA | Low Noise Amplifier |
| PSD | Power Spectral Density |
| AM | Amplitude-Modulated |
References
- Bao, B.; Luo, C.; Hong, Y.; Chen, Z.; Fan, X. High-Precision UAV Positioning Method Based on MLP Integrating UWB and IMU. Tsinghua Sci. Technol. 2025, 30, 1315–1328. [Google Scholar] [CrossRef]
- Lv, J.; Cheng, J.; Li, P.; Bai, R. Secure energy efficiency maximization for mobile jammer-aided UAV communication: Joint power and trajectory optimization. Veh. Commun. 2025, 53, 100910. [Google Scholar] [CrossRef]
- Wang, D.; Rong, R.; Li, G. Coverage-Optimal UAV Deployment and Energy-Efficient Sensor Power Allocation for UAV-Enabled Data Collection. J. Commun. Inf. Netw. 2025, 10, 50–56. [Google Scholar] [CrossRef]
- Wang, X.; Guo, H.; Wang, J.; Wang, L. Predicting the Health Status of an Unmanned Aerial Vehicles Data-Link System Based on a Bayesian Network. Sensors 2018, 18, 3916. [Google Scholar] [CrossRef]
- Wang, H.; Ding, G.; Chen, J.; Zou, Y.; Gao, F. UAV Anti-Jamming Communications With Power and Mobility Control. IEEE Trans. Electromagn. Compat. 2023, 22, 4729–4744. [Google Scholar] [CrossRef]
- Yin, Z.; Li, J.; Wang, Z.; Qian, Y.; Lin, Y.; Shu, F.; Chen, W. UAV Communication Against Intelligent Jamming: A Stackelberg Game Approach With Federated Reinforcement Learning. IEEE Trans. Green Commun. Netw. 2024, 8, 1796–1808. [Google Scholar] [CrossRef]
- Jie, H.; Zhao, Z.; Zeng, Y.; Chang, Y.; Fan, F.; Wang, C.; See, K.Y. A review of intentional electromagnetic interference in power electronics: Conducted and radiated susceptibility. IET Power Electron. 2024, 17, 1487–1506. [Google Scholar] [CrossRef]
- Lan, X.; Tang, X.; Zhang, R.; Li, B.; Wang, Y.; Niyato, D.; Han, Z. UAV-Assisted Integrated Communication and Over-the-Air Computation With Interference Awareness. IEEE Trans. Commun. 2025, 73, 10647–10661. [Google Scholar] [CrossRef]
- Ibeobi, S.; Pan, X. A New Approach for Error Rate Analysis of Wide-Band DSSS-CDMA System with Imperfect Synchronization Under Jamming Attacks. Wirel. Pers. Commun. 2021, 98, 44–53. [Google Scholar] [CrossRef]
- Luo, X.; You, L.; Lv, J.; Chen, Z. Multidomain Narrowband Interference Intelligent Suppression Method Based on Cognitive Radio and MIMO in UAV Data Link. Comput. Intell. Neurosci. 2022, 2022, 6207937. [Google Scholar] [CrossRef]
- Ibeobi, S.; Pan, X. Study of electromagnetic pulse (EMP) effect on surveillance unmanned aerial vehicles (UAVs). J. Mech. Eng. Autom. Control Syst. 2021, 2, 44–53. [Google Scholar] [CrossRef]
- Mao, Q.; Xiang, Z.; Huang, L.; Meng, J.; Wang, H.; Yang, C.; Cui, Y. High-Power Microwave Pulse-Induced Failure on Unmanned Aerial Vehicle System. IEEE Trans. Plasma Sci. 2023, 51, 1885–1893. [Google Scholar] [CrossRef]
- Zhang, Z.; Zhou, Y.; Zhang, Y.; Qian, B. Investigation on the effects of C-band high-power microwave on unmanned aerial vehicle system. J. Electromagn. Waves Appl. 2025, 39, 476–489. [Google Scholar] [CrossRef]
- Cai, S.; Li, Y.; Zhu, H.; Wu, X.; Su, D. A Novel Electromagnetic Compatibility Evaluation Method for Receivers Working under Pulsed Signal Interference Environment. Appl. Sci. 2021, 11, 9454. [Google Scholar] [CrossRef]
- Xu, T.; Chen, Y.; Wang, Y.; Zhang, D.; Zhao, M. EMI Threat Assessment of UAV Data Link Based on Multi-Task CNN. Electronics 2023, 12, 1631. [Google Scholar] [CrossRef]
- Li, W.; Wei, G.; Pan, X.; Wan, H.; Lu, X. Electromagnetic Compatibility Prediction Method Under the Multifrequency in-Band Interference Environment. IEEE Trans. Electromagn. Compat. 2018, 60, 520–528. [Google Scholar] [CrossRef]
- Zhang, X.; Chen, Y.; Zhao, M.; Li, Y. Assessment of EMI Effects on UAV Data Links. IEEE Trans. Electromagn. Compat. 2025, 67, 786–799. [Google Scholar] [CrossRef]
- Du, X.; Wei, G.; Pan, X.; Wan, H.; Zhao, H. Study on the Law and Mechanism of the Third-Order Intermodulation False Alarm Effect of the Stepped Frequency Ranging Radar. Electronics 2022, 11, 3722. [Google Scholar] [CrossRef]
- Zhang, X.; Zhao, M.; Chen, Y. Prediction of Third-Order Intermodulation Effects from Out-of-Band Electromagnetic Interference in UAV Data Links. Acta Armamentarii 2025. [Google Scholar] [CrossRef]
- Wang, P.; Ma, K.; Bai, Y.; Sun, C.; Wang, Z.; Chen, S. Wireless Interference Recognition With Multimodal Learning. IEEE Trans. Wirel. Commun. 2024, 23, 18576–18591. [Google Scholar] [CrossRef]
- Wang, P.; Cheng, Y.; Dong, B.; Hu, R.; Li, S. WIR-Transformer: Using Transformers for Wireless Interference Recognition. IEEE Wirel. Commun. Lett. 2022, 11, 2472–2476. [Google Scholar] [CrossRef]
- Xu, H.; Cheng, Y.; Liang, J.; Wang, P. A Jamming Recognition Algorithm Based on Deep Neural Network in Satellite Navigation System. In Lecture Notes in Electrical Engineering; Springer: Singapore, 2020; pp. 701–711. [Google Scholar] [CrossRef]
- Zhao, H.; Sun, F.-Y.; Cai, Y.; Liu, W.-K. A Time–Frequency Energy Squeeze Method Based on Estimating the Chip Rate of DSSS Signals. Sensors 2025, 25, 596. [Google Scholar] [CrossRef]
- Lu, Q.; He, F.; Wang, Z.; Ma, Y.; Yang, Z.; Li, Y.; Wu, H.; Li, W. Performance Analysis for DSSS With Short Period Sequences Encountering Broadband Interference. IEEE Trans. Veh. Technol. 2024, 73, 16697–16710. [Google Scholar] [CrossRef]
- Zhang, Q.; Wang, Y.; Cheng, E.; Ma, L.; Chen, Y. Investigation on the Effect of the B1I Navigation Receiver Under Multifrequency Interference. IEEE Trans. Electromagn. Compat. 2022, 64, 1097–1104. [Google Scholar] [CrossRef]
- Lu, X.; Wei, G.; Pan, X. A double differential-mode current injection method based on directional couplers for HIRF verification testing of interconnected systems. J. Electromagn. Waves Appl. 2014, 28, 346–359. [Google Scholar] [CrossRef]
- GJB8848–2016; Electromagnetic Environment Effects Test Methods for Systems. Wuhan Detech Technology Co., Ltd.: Wuhan, China, 2016.
- GJB151B–2013; Electromagnetic Emission and Susceptibility Requirements and Measurements for Military Equipment and Subsystems. Beijing COC Tech Co., Ltd.: Beijing, China, 2013.







| Group Number | (dB) | (dB) | (dB) | (dB) | Status | ||||
|---|---|---|---|---|---|---|---|---|---|
| 1 | 1-1 | −3.7 | −39 | −35.3 | 1.062 | / | 1.062 | 0.261 | Loss-of-lock |
| 1-2 | −4.7 | −37.9 | −35.5 | 1.160 | / | 1.160 | 0.643 | ||
| 1-3 | −2.7 | −38.5 | −35.5 | 1.177 | / | 1.177 | 0.709 | ||
| 2 | 2-1 | −6 | −33 | −28.4 | 0.989 | / | 0.989 | −0.050 | Loss-of-lock |
| 2-2 | −4 | −32 | −29.4 | 1.159 | / | 1.159 | 0.640 | ||
| 2-3 | −5 | −33 | −28.9 | 0.998 | / | 0.998 | −0.008 | ||
| 3 | 3-1 | −5 | −36.9 | −40 | 0.747 | 0.562 | 1.021 | 0.090 | Loss-of-lock |
| 3-2 | −3.7 | −39.9 | −35.4 | 0.636 | 0.653 | 1.002 | 0.007 | ||
| 3-3 | −2.7 | −38.2 | −37.4 | 0.747 | 0.733 | 1.150 | 0.606 | ||
| 4 | 4-1 | −3.7 | −26.5 | −25.2 | 0.723 | 0.653 | 1.070 | 0.293 | Loss-of-lock |
| 4-2 | −2.7 | −25.1 | −29.2 | 0.630 | 0.733 | 1.060 | 0.252 | ||
| 4-3 | −1.4 | −26.6 | −30 | 0.407 | 0.851 | 1.000 | 0.001 | ||
| Group Number | (dB) | (dB) | Status | |
|---|---|---|---|---|
| 1-1-1 | −40 | 0.949 | −0.229 | Lock |
| 2-1-1 | −34 | 0.861 | −0.652 | |
| 3-1-1 | −37.9 | 0.898 | −0.467 | |
| 4-1-1 | −27.5 | 0.954 | −0.203 | |
| 1-1-2 | −38 | 1.210 | 0.830 | Loss-of-lock |
| 2-1-2 | −32 | 1.155 | 0.625 | |
| 3-1-2 | −35.9 | 1.181 | 0.723 | |
| 4-1-2 | −25.5 | 1.221 | 0.866 |
| Group Number | Interference Type | Frequency Offset of Interference (MHz) | Frequency Offset of IM3 (MHz) |
|---|---|---|---|
| 1 | Single-tone interference (Interferences 1–4) | −1, −8, 1, −14 | −2 (Interferences 2 and 4) |
| 2 | Single-tone interference (Interferences 1–4) | −1, −8, 18, 28 | 2 (Interferences 2–4) |
| 3 | Single-tone interference (Interferences 1–4) | 0, 10, 16, 18 | 4 (Interferences 2 and 3) |
| 2 (Interferences 2 and 4) | |||
| 4 | Partial-band noise interference (Interferences 1) | −3 (bandwidth: 4 MHz) | 0 (Interferences 2 and 4) |
| Single-tone interference (Interferences 2–4) | −12, 1, −24 | ||
| 5 | Partial-band noise interference (Interferences 1) | 0 (bandwidth: 4 MHz) | −4 (Interferences 2–4) |
| Single-tone interference (Interferences 2–4) | −8, 12, 16 |
| Group Number | (dB) | (dB) | (dB) | (dB) | (dB) | Status | ||||
|---|---|---|---|---|---|---|---|---|---|---|
| 1 | 1-1 | −5 | −27.5 | −5.1 | −31 | 0.928 | / | 0.928 | −0.322 | Loss-of-lock |
| 1-2 | −4 | −30.5 | −3.3 | −26.3 | 1.015 | / | 1.015 | 0.066 | ||
| 1-3 | −3 | −30.5 | −6.1 | −29.7 | 0.905 | / | 0.905 | −0.436 | ||
| 2 | 2-1 | −2.4 | −31.2 | −33.4 | −39.4 | 1.111 | / | 1.111 | 0.457 | Loss-of-lock |
| 2-2 | −2.4 | −33.1 | −32.4 | −40.7 | 1.000 | / | 1.000 | 0.000 | ||
| 2-3 | −2.4 | −28 | −35.4 | −41.7 | 1.051 | / | 1.051 | 0.217 | ||
| 3 | 3-1 | −3 | −38 | −31.4 | −40 | 1.044 | / | 1.044 | 0.189 | Loss-of-lock |
| 3-2 | −2.4 | −39 | −32.4 | −37.2 | 1.024 | / | 1.024 | 0.101 | ||
| 3-3 | −3.4 | −35.5 | −35.4 | −41 | 1.159 | / | 1.159 | 0.640 | ||
| 4 | 4-1 | −5 | −29.1 | −3 | −28.1 | 0.728 | 0.562 | 1.006 | 0.025 | Loss-of-lock |
| 4-2 | −3 | −26 | −5 | −29.1 | 0.673 | 0.708 | 1.073 | 0.306 | ||
| 4-3 | −3 | −30.6 | −4 | −26.1 | 0.649 | 0.708 | 1.055 | 0.231 | ||
| 5 | 5-1 | −1 | −37.3 | −34.8 | −28.8 | 0.464 | 0.891 | 1.072 | 0.304 | Loss-of-lock |
| 5-2 | −2 | −30.7 | −32.8 | −40 | 0.344 | 0.794 | 0.911 | −0.407 | ||
| 5-3 | −3 | −29.3 | −32 | −39.3 | 0.480 | 0.708 | 0.929 | −0.318 | ||
| Group Number | (dB) | (dB) | Status | |
|---|---|---|---|---|
| 1-1-1 | −31.5 | 0.996 | −0.019 | Lock |
| 2-1-1 | −34.1 | 0.960 | −0.177 | |
| 3-1-1 | −40 | 0.919 | −0.365 | |
| 4-1-1 | −30.1 | 0.995 | −0.024 | |
| 5-1-1 | −38.3 | 1.039 | 0.167 | |
| 1-1-2 | −29.5 | 1.075 | 0.313 | Loss-of-lock |
| 2-1-2 | −32.1 | 1.046 | 0.196 | |
| 3-1-2 | −38 | 1.164 | 0.659 | |
| 4-1-2 | −28.1 | 1.022 | 0.096 | |
| 5-1-2 | −36.3 | 1.111 | 0.456 |
Disclaimer/Publisher’s Note: The statements, opinions and data contained in all publications are solely those of the individual author(s) and contributor(s) and not of MDPI and/or the editor(s). MDPI and/or the editor(s) disclaim responsibility for any injury to people or property resulting from any ideas, methods, instructions or products referred to in the content. |
© 2025 by the authors. Licensee MDPI, Basel, Switzerland. This article is an open access article distributed under the terms and conditions of the Creative Commons Attribution (CC BY) license (https://creativecommons.org/licenses/by/4.0/).
Share and Cite
Zhang, X.; Chen, Y.; Zhao, M.; Shen, Y.; Wang, Y. Complex EMI Effect Assessment for UAV Data Links. Electronics 2025, 14, 4565. https://doi.org/10.3390/electronics14234565
Zhang X, Chen Y, Zhao M, Shen Y, Wang Y. Complex EMI Effect Assessment for UAV Data Links. Electronics. 2025; 14(23):4565. https://doi.org/10.3390/electronics14234565
Chicago/Turabian StyleZhang, Xiaolu, Yazhou Chen, Min Zhao, Yan Shen, and Yaobei Wang. 2025. "Complex EMI Effect Assessment for UAV Data Links" Electronics 14, no. 23: 4565. https://doi.org/10.3390/electronics14234565
APA StyleZhang, X., Chen, Y., Zhao, M., Shen, Y., & Wang, Y. (2025). Complex EMI Effect Assessment for UAV Data Links. Electronics, 14(23), 4565. https://doi.org/10.3390/electronics14234565

