Next Article in Journal
Techno-Economic Optimization of a Grid-Connected Hybrid-Storage-Based Photovoltaic System for Distributed Buildings
Previous Article in Journal
Realistic Performance Assessment of Machine Learning Algorithms for 6G Network Slicing: A Dual-Methodology Approach with Explainable AI Integration
 
 
Font Type:
Arial Georgia Verdana
Font Size:
Aa Aa Aa
Line Spacing:
Column Width:
Background:
Article

Interference Feature of Square-Wave Modulated Single-Frequency Signal to Regulated Power Supply

National Key Laboratory on Electromagnetic Environment Effects, Army Engineering University of PLA, Shijiazhuang Campus, Shijiazhuang 050003, China
*
Author to whom correspondence should be addressed.
Electronics 2025, 14(19), 3842; https://doi.org/10.3390/electronics14193842
Submission received: 16 September 2025 / Revised: 23 September 2025 / Accepted: 25 September 2025 / Published: 27 September 2025

Abstract

To explore the advantages and limitations of employing square-wave modulated single-frequency signals in electric field radiated susceptibility testing, critical interference effect tests using both single-frequency continuous waves and square-wave modulated single-frequency radiation fields were conducted, respectively, at four susceptible frequencies (98, 262, 326, 404 MHz) of a linear voltage regulator and two susceptible frequencies (26, 36 MHz) of a switching-mode power supply. The variation law of critical interference field strength according to the modulation period was determined. The test results demonstrate that the output interruption in the tested power supplies was not only determined by the interference field strength and frequency but also significantly influenced by the repetition period of the interference signal. Square-wave modulated single-frequency interference provides superior characterization of the time-domain response characteristics of the equipment under testing when compared to conventional single-frequency continuous wave interference. However, RS103 only employs a modulated signal with a 1 ms repetition period, making it insufficient to fully characterize the actual susceptible characteristics of the tested equipment. Therefore, it requires supplementary evaluation through critical interference testing using single-frequency continuous waves.

1. Introduction

Electromagnetic radiated susceptibility testing is fundamental to research evaluating and mitigating electromagnetic environmental effects on electronic equipment [1,2]. In recent years, the impact of emerging complex electromagnetic environments—such as 5G/millimeter-wave dense fields and high-power microwave transient fields—on equipment has garnered significant attention [3,4,5], driving the expansion of test methods towards higher frequency bands, more complex modulated waveforms, and system-level effect evaluation [6,7,8]. The comprehensiveness and accuracy in characterizing interference features of the equipment under testing (EUT) during evaluation critically influence the validity and quality of subsequent research outcomes.
The prevailing international standard for electric field radiated susceptibility testing predominantly utilizes the Full-Level Irradiation Method, with protocols primarily aligned with the RS103 standard. This standard is specified in the latest revision of MIL-STD-461G, titled “Requirements for the Control of Electromagnetic Interference Characteristics of Subsystems and Equipment”, issued by the U.S. Department of Defense in 2015. Notably, RS103, recognized as one of the most extensively implemented electromagnetic compatibility (EMC) testing protocols, was initially introduced in the 1967 release of MIL-STD-461 and has remained a fundamental testing requirement since its inception [9,10,11].
The current RS103 test protocol specified in MIL-STD-461G covers a frequency range from 10 kHz to 40 GHz and employs a 1 kHz square-wave modulated single-frequency signal with a 50% duty cycle. However, neither existing standards nor literature offers adequate justification for adopting modulated signals as interference sources. Moreover, since single-frequency continuous waves constitute fundamental components of complex electromagnetic environments, the response characteristics of the EUT to such waves provide more accurate insights into its intrinsic frequency-selective properties than modulated signals. Consequently, for both modeling evaluation of complex electromagnetic environment effects and analysis of electromagnetic interference mechanisms, effect tests using single-frequency continuous waves are more direct and unambiguous [12,13].
However, a detailed comparative analysis of test results obtained using single-frequency continuous waves versus square-wave modulated single-frequency signals has not been systematically conducted. It remains unclear whether the susceptibility characteristics of the EUT revealed by these two interference types are consistent. Hence, it is essential to select representative EUT and susceptibility phenomena, perform threshold interference effect testing under both single-frequency continuous wave and square-wave modulated single-frequency radiation fields, and conduct a comparative analysis of the experimental results.
The shutdown phenomenon represents a common susceptibility effect observed in EUT during RS103 testing. Existing research indicates that this effect is fundamentally caused by interference within the EUT’s power module [14,15]. Accordingly, this study selected two pieces of EUT: a linear voltage regulator (LVR) with a communication radio load and a switching-mode power supply (SMPS) with a ranging radar load. At identified electromagnetic interference (EMI) susceptible frequencies, the EUT was systematically exposed to both single-frequency continuous-wave and square-wave modulated radiation fields. Susceptibility phenomena were observed and critical interference field strengths were measured to characterize interference response. By quantitatively varying the modulation period of the EMI signal, the time-domain response characteristics of the EUT were analyzed, enabling a more comprehensive investigation of the interference feature induced by square-wave modulated single-frequency signals in electronic equipment.

2. Theory Analysis

2.1. Interference Mechanism

Although both pieces of EUT incorporate effective shielding and grounding measures that ensure high immunity, their unshielded power cables extending beyond the shielding enclosure remain highly vulnerable to becoming the primary coupling path for EMI signals.
Electromagnetic radiation fields can couple interference into the tested power supplies through these cables via two fundamental mechanisms. The following takes the tested LVR as an example to analyze the output interruption mechanisms of the power supplies.
The first mechanism involves the induction of common-mode currents on the unshielded power cables pair. Due to impedance imbalance at cable terminations, this common-mode interference converts into differential-mode interference [16], disrupting normal operation of the tested power supply. However, the substantial output capacitance of the tested unit functions as an effective filter, significantly attenuating differential-mode interference. Consequently, this mechanism does not represent the primary cause of power supply output interruption.
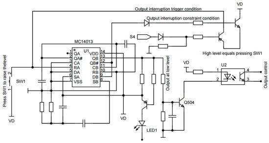
The second mechanism originates from induced currents in the power supply ground line, which generate ground potential fluctuations [17]. These fluctuations propagate simultaneously to multiple circuit nodes. In the tested LVR, the output switching function is controlled by a digital circuit based on an MC14013 dual channel D-type flip-flop (termed the “output control circuit”, Figure 1). During operation, actuation of the output control switch (a self-resetting button) toggles the input level of this circuit, governing the power delivery state. Ground potential fluctuation-induced alteration of this input level triggers digital logic misinterpretation, causing erroneous output switching. This ground potential disturbance mechanism is applicable to explain the output interruption phenomenon of the tested SMPS.

2.2. Circuit Response Feature

The output control circuits of the tested power supplies function as a dynamic circuit. A critical characteristic of such circuits is that there is a transitional process existing between two stable states when subjected to EMI. Since output interruption in the tested power supplies is determined by the level of the interference signal, where carrier frequencies substantially exceed modulation frequencies, the time-domain response of the output control circuit to square-wave excitation can be employed to analyze the interference feature.
Let the interference duration be denoted as t, and the response signal level of the output control circuit as u(t). An output interruption occurs when u(t) reaches the critical level U0. Furthermore, let Um represent the steady-state value attained by the output control circuit after electromagnetic radiation exposure at specified field strength. Define τ1 as the effect response time constant and τ2 as the effect decay time constant.
Consider a 50% duty cycle square-wave modulated single-frequency signal with a modulation period of 2T0. Setting t = 0 as the response initiation instant. The square-wave response feature of the output control circuit can be categorized into four cases based on the relative magnitudes of τ1, τ2 and T0. These regimes are analyzed in descending order of T0.
(I)
3τ1T0.
Within one modulation period of the interference signal, the response characteristics of the circuit can be summarized as (1).
u t = U m 1 e t / τ 1 , 0 t 3 τ 1 U m e t T 0 / τ 2 , 3 τ 1 < t < 2 T 0
In this context, the electromagnetic radiation effect of the tested power supply is governed by the response signal level of the output control circuit during the interval [0, T0]. When the interference duration is sufficiently long for the circuit to reach steady state, u(t) attains Um. Under critical interference conditions where Um = U0 (as depicted in Figure 2), the power supply output interruption is triggered.
(II)
T0 < 3τ1, and T0 ≤ 3τ2.
Under this condition, u(t) ≠ 0 after a full period 2T0, indicating that the circuit state cannot be considered a zero-state response. However, the circuit can reach a steady-state periodic response after multiple cycles. Denoting U1 as the low-level value and U2 as the high-level value of the response signal within a complete half-cycle T0 (as depicted in Figure 3. The dashed lines in the figure represent the process in which the response signal level rises from 0 to Um under continuous wave interference, or the process of the response signal level decreasing from Um to 0 after the interference). Then the relationship is shown as (2).
U 2 = U 1 + U m U 1 1 e T 0 / τ 1 U 1 = U 2 e T 0 / τ 2
According to (2), the expression for U2 is obtained as shown in (3).
U 2 = 1 e T 0 / τ 1 1 e T 0 / τ 1 e T 0 / τ 2 U m
When U2 = U0, the tested power supplies experience an output interruption. Under this condition, the following relationship is satisfied:
U m = 1 e T 0 / τ 1 e T 0 / τ 2 1 e T 0 / τ 1 U 0 .
Equation (4) clearly demonstrates that Um > U0.
When T0 further decreases, satisfying T0 << 3τ1 and T0 << 3τ2, (4) can be transformed as (5).
U m = 1 1 T 0 / τ 1 1 T 0 / τ 2 1 1 T 0 / τ 1 U 0 = T 0 / τ 1 + T 0 / τ 2 T 0 / τ 1 T 0 / τ 2 T 0 / τ 1 U 0 T 0 / τ 1 + T 0 / τ 2 T 0 / τ 1 U 0 = 1 + τ 1 τ 2 U 0
Equation (5) reveals that when T0 is sufficiently small, Um converges to a constant value independent of T0. The relationship between Um and U0 is determined by the ratio of τ1 to τ2.
(III)
3τ2 < T0 < 3τ1.
Within one period of the interference signal, the response characteristics of the circuit can be summarized as (6).
u t = U m 1 e t / τ 1 , 0 t T 0 U m 1 e T 0 / τ 1 e t T 0 / τ 2 , T 0 < t < 2 T 0
Under Case (III) conditions, u(t) resets to zero after each full modulation period 2T0, allowing the circuit to retain its zero-state response characteristics. Consequently, every repetition cycle of the interference signal constitutes an independent interference process for the tested power supplies (as depicted in Figure 4). At the instant t = T0, u(t) reaches its maximum value. According to (6), if the condition u(T0) = U0 is to be satisfied, a smaller T0 requires a larger Um. This implies that the critical interference field strength of the modulated signal increases monotonically as T0 decreases.
(IV)
T0 ≤ 3τ2 << 3τ1, and T0 is comparable to 3τ2.
(4) can be transformed as (7).
U m = 1 1 T 0 / τ 1 e T 0 / τ 2 T 0 / τ 1 U 0 = τ 1 T 0 1 e T 0 / τ 2 + e T 0 / τ 2 U 0 τ 1 3 τ 2 1 e T 0 / τ 2 U 0
It is evident that (IV) represents a specific scenario within (II), characterized by a substantially large τ1, which leads to Um being significantly greater than U0. Furthermore, Um decreases as T0 diminishes.

3. Experimental Configuration and Methodology

3.1. Experimental Configuration

Figure 5 illustrates the electric field radiated susceptibility test system employing a LVR with a communication radio load as the EUT. The signal generator produced either single-frequency continuous wave or square-wave modulated single-frequency signals (50% duty cycle, hereafter designated as “modulated signals”). These signals were amplified by a power amplifier and delivered to the GTEM Cell via a bidirectional coupler, establishing a transmission electromagnetic radiation test system. A precision dynamometer, connected through the bidirectional coupler, monitored forward output power and backward reflected power of the amplifier, ensuring system integrity and operational status. An electric field sensor positioned at the GTEM Cell interfaced with a display device through fiber-optic cables, enabling real-time field strength measurement (±1 dB accuracy). The uniformity of the electromagnetic field within the test system was less than 3 dB.
A certain type of LVR was interfaced with a communication radio station using two 0.4 m unshielded cables. Considering the vertical polarization characteristics of the electric field within the GTEM Cell [18], both the communication radio and LVR were positioned in a vertical orientation. The connecting cables were arranged perpendicular to the chamber’s base plate to optimize field line coupling efficiency and concurrently minimize the susceptibility threshold of the EUT.
Figure 6 illustrates the electric field radiated susceptibility test system employing a SMPS with a ranging radar load as the EUT. The signal generator produced either single-frequency continuous wave or modulated signals, which were subsequently amplified by a power amplifier and transmitted to the radiating antenna (vertical polarization) via a bidirectional coupler. Both the EUT and electric field sensor were aligned with the antenna’s main lobe at 3 m distance from the radiating antenna, satisfying ≤3 dB field uniformity within a 1.5 m × 1.5 m test area. The probe was positioned 30 cm from the EUT to minimize radar emission interference while ensuring incident field accuracy (±1 dB). SMPS output cables were oriented perpendicular to the ground plane, parallel to the electric field polarization vector. The monitor was used to monitor the working status of the radar.

3.2. Observation Method for Susceptibility Phenomena

Preliminary susceptibility testing indicated that the tested LVR exhibited output interruptions within 80~500 MHz, while the tested SMPS exhibited output interruption within 20~45 MHz.
The operational status of the tested LVR was assessed through continuous monitoring of its output voltage with a precision voltmeter, where zero voltage readings indicated complete output interruption events. To prevent potential voltmeter malfunction due to intense electromagnetic field exposure, shielded twisted pair cables were used to extend the voltmeter connections outside the GTEM Cell. The cable shielding was grounded to the chamber’s reference ground plane via a low-impedance connection.
The working status of the tested SMPS was determined by monitoring the power indicator light on the ranging radar. Upon interruption of the SMPS output, the power indicator light extinguished and the ranging radar simultaneously ceased operation.

3.3. Field Strength Measurement Method

For monitoring continuous wave interference field strength, two methodologies are commonly employed. The first method involves positioning an electric field sensor in the plane of the EUT’s connecting cables, ensuring the sensor is placed at least 30 cm above the test site’s base plate. This approach directly measures the interference field strength, offering simplicity, accuracy, and efficiency. The second method utilizes a dynamometer to monitor the forward output power. Initially, at lower interference field strengths, the forward output power (in dBm) and interference field strength (in dBV/m) are recorded to establish a conversion coefficient, averaged over multiple tests. During strong field electromagnetic radiation interference, only the forward output power needs to be recorded, and the interference field strength is derived through linear extrapolation. This method benefits from the stability of dynamometer readings, thereby avoiding random errors caused by electric field sensor fluctuations. Given the strong field electromagnetic radiation environment of the test, which imposed stringent requirements on the electric field sensor’s range, the second method was adopted.
During critical interference effect testing of square-wave modulated single-frequency radiation fields, instrument readings exhibit instability when the interference signal’s modulation period approaches the response time of the dynamometer or electric field sensor, compromising data accuracy.
To address this issue, the modulated signal’s interference field strength was calculated based on the effective value conversion relationship between the single-frequency continuous wave and its corresponding square-wave modulated signal. The EUT was first exposed to square-wave modulated signal interference until reaching critical interference state. Maintaining identical signal source parameters, the modulation mode was deactivated (i.e., the signal amplitude remained constant), and the dynamometer’s forward output power recorded. The corresponding field strength was denoted as EC (in V/m). The modulated signal critical interference field strength ES of the EUT is then given by:
E S = E C 2 .
When the field strength is expressed in units of dB, the following relationship exists:
E C E S = 20 lg E C E S = 20 lg 2 3 dB .
Therefore, ES = EC − 3 dB. This measurement method avoids systematic errors attributable to the monitoring equipment’s suboptimal performance.
To further validate the reliability of this method for monitoring high-frequency modulated signal interference field strength, electromagnetic radiated susceptibility testing of the LVR was conducted using a specific interference frequency (326 MHz). The EUT was exposed to two interference types: (1) Single-frequency continuous wave interference; (2) Square-wave modulated single-frequency interference (50% duty cycle, modulation periods: 1, 0.1, and 0.01 ms). During continuous wave interference, the dynamometer recorded a forward output power of −31.8 dBm with an electric field sensor reading of 38.5 dBV/m. Maintaining constant signal source amplitude and power amplifier gain, square-wave modulation was then applied. Field strength monitoring data are summarized in Table 1.
Theoretically, the field strength of the square-wave modulated single-frequency signal should lower than that of the single-frequency continuous wave by 3 dB. Hence, the theoretical forward output power of the modulated signal should be −34.8 dBm, and the theoretical field strength should be 35.5 dBV/m. Table 1 measurements reveal that the dynamometer readings deviate from the theoretical values by ≤0.2 dB, whereas the electric field sensor readings exceed theoretical values by 1.0–1.5 dB. This indicates that the dynamometer measures the effective value of the modulated signal when the modulation period ranges from 0.01 to 1 ms. In contrast, the field strength readings from the electric field sensor fall between the long-term effective value of the modulated signal and the effective value during the pulse duration, failing to accurately represent the interference field strength of the modulated signal. Moreover, comparing the interference field strengths of signals with different modulation periods, the dynamometer readings differ by ≤0.4 dB, and the electric field sensor readings differ by ≤0.5 dB, confirming minimal distortion of square-wave modulated signals in the GTEM Cell at lower modulation periods.
Consequently, employing the theoretical field strength values calculated based on forward output power measurements as the monitoring results for the critical interference field strength of modulated signals is both feasible and highly reliable.

3.4. Method for Determining Critical Interference Field Strength

The Variable-step Up-and-Down method was utilized in this experiment to determine the critical interference field strength of the EUT [19]. The procedure began by incrementally increasing the interference field strength in steps of 6 dB until a susceptible phenomenon was observed. Once the phenomenon occurred, the field strength was reduced by 50% of the previous step size until the susceptible phenomenon disappeared. Following this, the field strength was again increased by 50% of the adjacent step size until the susceptible phenomenon reappeared. This iterative process was repeated until the relative step size fell below 0.5 dB. The highest interference field strength at which the test object exhibited no susceptible phenomena was identified and recorded as the critical interference field strength.

4. Experimental Results

4.1. Single-Frequency CW Critical Interference Field Strength

Susceptibility of the tested LVR evaluated based on its output voltage dropping to zero, which served as the criterion for output interruption. Testing spanned an interference frequency range of 80–500 MHz with a maximum field strength of 300 V/m. Results identified four susceptibility frequency bands: 80~120, 220~270, 315~345, and 350~420 MHz.
During single-frequency critical interference effect testing of the tested SMPS, extinction of the power indicator light on the radar serving as the load of the SMPS was adopted as the susceptible criterion for output interruption of the SMPS. Testing covered 20 ~ 220 MHz with a maximum interference field strength of 300 V/m. Testing confirmed a single susceptibility band at 20~45 MHz within the interference range.
From the four LVR susceptibility bands, four frequency points (98, 262, 326, 404 MHz) exhibiting the lowest critical interference field strength were selected, respectively. Similarly, two points (26, 36 MHz) with minimal critical interference field strength were chosen from the SMPS susceptibility band. These six frequencies served as test points for detailed analysis. At each point, three tests were conducted to determine the average single-frequency continuous-wave critical interference field strength. In actual experiments, the differences between the test results at each point do not exceed 10%. Table 2 summarizes the critical interference field strengths and corresponding susceptibility phenomena observed under continuous-wave interference at these frequencies.

4.2. Interference Feature of Square-Wave Modulated Single-Frequency Signal

The experimental interference signals employed single-frequency continuous waves at the aforementioned six frequencies (98, 262, 326, 404, 26, and 36 MHz) as carriers, modulated by 50%-duty-cycle square waves. At each frequency, modulated signals with periods of 0.01, 0.1, 1, 10, 100, and 1000 ms were selected as the fundamental test points for evaluation. In transition regions where critical interference field strength abruptly changed between adjacent points, smaller modulation period intervals were introduced to ensure a more refined analysis. The modulated signal critical interference field strength curves of the LVR and SMPS with the modulation period (hereafter designated as “curves”) are shown in Figure 7 and Figure 8, respectively.
Each subfigure in Figure 7 and Figure 8 contains two horizontal dashed lines. One represents the measured critical interference field strength EC of the tested power supplies under single-frequency continuous wave interference at the respective frequency, while the other represents the theoretical field strength EC − 3 dB calculated for a 50%-duty-cycle modulated signal based on the single-frequency continuous wave critical interference field strength.
Based on the shapes of the curves, the test results for the four frequencies of the LVR and the two frequencies of the SMPS can be categorized into two distinct groups: 98, 26, 36 MHz and 262, 326, 404 MHz.
The curves for both groups include three common characteristics.
(1)
When the modulation period of the interference signal exceeds a certain threshold, the modulated signal critical interference field strength for the tested power supplies converges to a constant value, which closely approximates EC − 3 dB.
(2)
When the modulation period of the signal falls below a certain threshold, the modulated signal critical interference field strength also approaches a constant value, which is less than or equal to EC.
(3)
The susceptibility phenomena observed at varied modulation periods demonstrate no direct correlation with those observed under single-frequency continuous wave interference at identical carrier frequencies.
The primary distinction between the curves of the two groups lies in the transition region where critical interference field strength variations display fundamentally divergent trends.
(1)
At 98, 26 and 36 MHz, the transition regions span a modulation period range of approximately 1~178, 0.1~100, and 0.1~1000 ms, respectively. As the modulation period decreases, the modulated signal critical interference field strength initially rises sharply from EC − 3 dB to a value exceeding the upper limit of the test system’s interference field strength, rendering the interference signal ineffective against the EUT. However, when the modulation period reduces to a certain threshold, the critical interference field strength experiences a sudden drop, stabilizing at a value close to EC.
(2)
At 262, 326, and 404 MHz, the transition regions of the curves cover approximately 0.1~100, 1~100, and 0.1~10 ms, respectively. Within these transition regions, as the modulation period decreases, the modulated signal critical interference field strength gradually and smoothly increases from EC − 3 dB to a constant value below EC.

5. Discussion

Compare the four cases presented in Section 2, “Theory Analysis”, with the experimental results in Section 4 for discussion.
Under Case (I) conditions, the critical interference field strength during the interference signal pulse duration is equivalent to EC. Attributable to the 50% duty cycle, the modulated signal critical interference field strength of the tested power supplies is calculated as EC − 3 dB. At 98, 262, 326, 404, 26, and 36 MHz, the curves conform to the response feature described in Case (I) when the modulation periods exceed 178, 100, 100, 10, 100, and 1000 ms, respectively.
Under Case (II) conditions, Um > U0, which implies that the modulated signal critical interference field strength necessarily exceeds EC − 3 dB. The magnitude of Um exhibits an inverse dependence on T0. At 262, 326, and 404 MHz, when the modulation periods of the interference signal reside within 0.1~100, 1~100, and 0.1~10 ms, respectively, the curves demonstrate characteristic Case (II) behavior with progressively escalating critical interference field strengths as the modulation periods shorten. When T0 further decreases, satisfying T0 << 3τ1 and T0 << 3τ2, at 98, 262, 326, 404, 26, and 36 MHz, the curves adhere to the response feature described by (5) when the modulation periods of the interference signal are shorter than 1, 0.1, 1, 0.1, 0.1, and 0.1 ms, respectively.
At 98, 26, and 36 MHz, the modulated signal critical interference field strengths exhibit a rapid increase when the modulation periods fall below 178, 100, and 1000 ms, respectively, conforming to the circuit response feature described in Case (III). As the modulation periods further diminish below 32, 32, and 56 ms, respectively, the critical interference field strength satisfying u(T0) = U0 surpasses the test system’s maximum interference field strength of 300 V/m, making the tested power supplies less susceptible to interference.
It is evident that Case (IV) represents a specific scenario within Case (II). At 98, 26, and 36 MHz, when the modulation periods of the interference signal reside within 1~1.78, 0.1~0.32, and 0.1~0.32 ms, respectively, the curves demonstrate characteristic Case (IV).
Table 3 presents the corresponding test frequency points and modulation period ranges in Figure 7 and Figure 8 for each case.
By comparison, it can be seen that the susceptibility of the EUT to the square-wave modulated single-frequency interference with different modulation periods is different. However, MIL-STD-461G RS103 only stipulates square-wave modulated single-frequency interference with a modulation period of 1 ms. Section 4 results demonstrate that at 98, 26, and 36 MHz, when the modulation period is 1ms, the EUT exhibits Case (III) behavior—rendering them resistant to square-wave modulated interference yet vulnerable to continuous wave signals. This indicates a critical limitation: certain EUT can pass the RS103 certification due to its short effect decay time, and the square-wave modulated single-frequency signal specified by RS103 is difficult to pose a threat to it. However, such EUT remains susceptible to continuous wave interference prevalent in operational environments.

6. Conclusions

This study investigates a linear voltage regulator (LVR) with a communication radio load and a switching-mode power supply (SMPS) with a ranging radar load as EUT. Following the RS103 test standard, critical interference effect tests were performed using both single-frequency continuous waves and square-wave modulated single-frequency radiation fields with varying modulation periods. The objective was to examine the influence of the modulation period on the electric field radiation susceptibility of the tested power supplies.
To elucidate the relationship between the critical interference field strength of the square-wave modulated single-frequency signal and its modulation period, this article introduces two key concepts based on the square-wave response characteristics of dynamic circuits: the effect response time constant and the effect decay time constant. These concepts were employed to conduct time-domain analysis of the interference features at the tested LVR’s susceptible frequencies (98, 262, 326, and 404 MHz) and the SMPS’s susceptible frequencies (26 and 36 MHz), highlighting their similarities and differences.
The findings reveal that the output interruption phenomenon in regulated power supply under square-wave modulated single-frequency signal interference is influenced not only by the carrier frequency and field strength but also by its modulation period. Compared to single-frequency continuous wave interference, square-wave modulated tests provide more comprehensive insights into the EUT’s time-domain response characteristics. However, the RS103 standard only employs a fixed 1 ms modulation period for square-wave modulated single-frequency signal interference, which may be insufficient to fully capture the EUT’s true radiation susceptibility. Supplementing these tests with single-frequency continuous wave critical interference tests is necessary to enhance the credibility of the results.

Author Contributions

X.L. conceived of the study, designed the study, and wrote the manuscript. G.W. provides guidance on ideas and mathematical treatment. X.P. and J.S. compiled the experimental data. All authors have read and agreed to the published version of the manuscript.

Funding

This work was supported by key projects of the National Defense Pre-Research Foundation of China under Grant No. 50909030201.

Data Availability Statement

The authors confirm that the data and materials supporting the findings of this study are available within the article.

Conflicts of Interest

The authors declare no conflicts of interest.

References

  1. Skibinski, G.L.; Valasek, J.J.; Paes, R. Marine Radar Electromagnetic Environmental Effects [E3] on Shipboard and Land Based ASD Operation: Problems and Solutions. In Proceedings of the 2024 IEEE IAS Petroleum and Chemical Industry Technical Conference (PCIC), Orlando, FL, USA, 16–19 September 2024; pp. 1–10. [Google Scholar]
  2. Jie, H.; Yang, M.; Tao, Z.; Zhao, Z.; See, K.Y. Radiated Susceptibility Testing and IEMI Reinforcement of Unmanned Aerial Vehicles Against Motor-Related Failures. In Proceedings of the 2024 2nd China Power Supply Society Electromagnetic Compatibility Conference (CPEMC), Hangzhou, China, 16–18 August 2024; pp. 39–43. [Google Scholar]
  3. Boegl, T.; Rohde, U.L. State-of-the-Art High-Frequency Communication Technology. IEEE Microw. Mag. 2025, 2–10. [Google Scholar] [CrossRef]
  4. Li, X.; Wang, B.; Li, Z. High-Power Microwave UAV Damage Characteristics Analysis. In Proceedings of the 2025 IEEE 8th International Conference on Electronic Information and Communication Technology (ICEICT), Weihai, China, 26–28 July 2025; pp. 199–204. [Google Scholar]
  5. Qu, M.; Wang, Q.; He, Z.; Su, J. A Miniaturized Dual-Polarized Energy Selective Surface for HPM Protection. IEEE Trans. Electromagn. Compat. 2025, 1–5. [Google Scholar] [CrossRef]
  6. Hu, P.; Zhou, Z.; Zhou, X.; Tang, S.; Zhao, X.; Gu, Y. Radiated Susceptibility Assessment of Interconnected Systems within Dual Reverberation Chamber. IEEE Trans. Instrum. Meas. 2023, 72, 1006007. [Google Scholar] [CrossRef]
  7. Choi, G.; Hong, Y.; Kwon, T.; Keum, H.; Park, S.-E.; Nah, W. Experimental Study of Radiated Immunity Impact Analysis Due to Conventional and Broadband Signal Sources. In Proceedings of the 2024 IEEE International Symposium on Electromagnetic Compatibility, Signal & Power Integrity (EMC + SIPI), Phoenix, Arizona, 5–9 August 2024; pp. 637–641. [Google Scholar]
  8. Ma, X.; Ding, S.; Sinkevich, E.; Zeng, K.; Bu, H.; Chen, W. The Effects Analysis of Vehicular CAN-Bus System in Electromagnetic Pulse Environment. In Proceedings of the 2025 4th International Conference on Electronic Electrical Engineering and Automatic Control (EEEAC), Wuhan, China, 10 August 2025; pp. 164–168. [Google Scholar]
  9. Çakır, S.; Şen, O.; Çınar, M.; Ayaydın, A.; Çetintaş, M.; Üstüner, F. Effects of Sensor Positions on Military Radiated Susceptibility Tests. In Proceedings of the 29th Conference on Precision Electromagnetic Measurements (CPEM 2014), Rio de Janeiro, Brazil, 24–29 August 2014; pp. 584–585. [Google Scholar]
  10. Çakır, S.; Şen, O.; Tektaş, B.; Öztürk, M.; Ayaydın, A. Improved Field Uniformity over Metallic Table in Military Radiated Susceptibility Testing by Adjusting Lengths of Antenna Elements and Test Table. In Proceedings of the 2021 Asia-Pacific International Symposium on Electromagnetic Compatibility (APEMC), Nusa Dua-Bali, Indonesia, 27–30 September 2021; pp. 1–6. [Google Scholar]
  11. Norte, D.; Lumnitzer, R. RS103 Nonuniform Exposure of Shielded Cables. In Proceedings of the 2024 IEEE International Symposium on Electromagnetic Compatibility, Signal & Power Integrity (EMC + SIPI), Phoenix, Arizona, 5–9 August 2024; p. 319. [Google Scholar]
  12. Fan, Y.; Cheng, E.; Wei, M.; Zhang, Q.; Chen, Y. Effects of CW Interference on the BDS Receiver and Analysis on the Coupling Path of Electromagnetic Energy. IEEE Access 2019, 7, 155885–155893. [Google Scholar] [CrossRef]
  13. Wei, G.; Li, M.; Zhao, H. The General Evaluation Model for Radio-Frequency Blocking Effects of Frequency Equipment in Complex Electromagnetic Environment. IEEE Trans. Antennas Propag. 2023, 71, 7418–7425. [Google Scholar] [CrossRef]
  14. He, K.; Yu, D.; Zhang, X.; Guo, B.; Li, S.; Zhou, C.; Zhou, D.; Chai, M. Detection and Identification of System Level Soft Failure Induced by Radio Frequency Interference in Small UAV System. IEEE Trans. Electromagn. Compat. 2022, 64, 661–673. [Google Scholar] [CrossRef]
  15. Wang, Y.; Wei, G.; Pan, X.; Shang, Z. Mechansim Analysis and Verification of Out-of-Band Interference Effects of Communication Station. In Proceedings of the 2017 International Applied Computational Electromagnetics Society Symposium (ACES), Suzhou, China, 1–4 August 2017; pp. 1–2. [Google Scholar]
  16. Rasm, S.; Andrieu, G.; Reineix, A.; Tumayan, R. “Virtual” Signal Integrity Test on Shielded/Unshielded Twisted-Wire Pairs Using the Bulk Current Injection Setup. IEEE Trans. Electromagn. Compat. 2021, 63, 1357–1365. [Google Scholar] [CrossRef]
  17. Withironprasert, K.; Tamwong, N.; Chusanapiputt, S.; Phoomvuthisarn, S. Influence of Ground Potential Rise on Recloser Control Broad in Distribution Lines. In Proceedings of the 2006 International Conference on Power System Technology, Chongqing, China, 22–26 October 2006; pp. 1–5. [Google Scholar]
  18. Chun, W.; Mengxue, L.; Hang, J.; Renjie, L. On the Design Method of the Transition Section of GTEM Cell. In Proceedings of the 2022 International Applied Computational Electromagnetics Society Symposium (ACES-China), Xuzhou, China, 9–12 December 2022; pp. 1–2. [Google Scholar]
  19. Du, X.; Wei, G.; Zhao, H.; Pan, X. Research on Continuous Wave Electromagnetic Effect in Swept Frequency Radar. Math. Probl. Eng. 2021, 2021, 4862451. [Google Scholar] [CrossRef]
Figure 1. Schematic diagram of LVR output control circuit.
Figure 1. Schematic diagram of LVR output control circuit.
Electronics 14 03842 g001
Figure 2. The square-wave response feature of the output control circuit in Case (I).
Figure 2. The square-wave response feature of the output control circuit in Case (I).
Electronics 14 03842 g002
Figure 3. The square-wave response feature of the output control circuit in (II).
Figure 3. The square-wave response feature of the output control circuit in (II).
Electronics 14 03842 g003
Figure 4. The square-wave response feature of the output control circuit in (III).
Figure 4. The square-wave response feature of the output control circuit in (III).
Electronics 14 03842 g004
Figure 5. Schematic diagram (a) and photo (b) of transmission electromagnetic environment test system.
Figure 5. Schematic diagram (a) and photo (b) of transmission electromagnetic environment test system.
Electronics 14 03842 g005
Figure 6. Schematic diagram (a) and photo (b) of radiated electromagnetic environment test system.
Figure 6. Schematic diagram (a) and photo (b) of radiated electromagnetic environment test system.
Electronics 14 03842 g006
Figure 7. Modulated signal critical interference field strength curves of the LVR.
Figure 7. Modulated signal critical interference field strength curves of the LVR.
Electronics 14 03842 g007
Figure 8. Modulated signal critical interference field strength curves of the SMPS.
Figure 8. Modulated signal critical interference field strength curves of the SMPS.
Electronics 14 03842 g008
Table 1. Monitoring results of interference field strength of square-wave modulated single-frequency signal.
Table 1. Monitoring results of interference field strength of square-wave modulated single-frequency signal.
Modulation Period
(ms)
Forward Output Power
(dBm)
Electric Field Sensor Reading
(dBV/m)
1−35.036.5
0.1−34.637.0
0.01−34.836.8
Table 2. Single-frequency continuous-wave critical interference field strengths at test points.
Table 2. Single-frequency continuous-wave critical interference field strengths at test points.
EUTFrequency
(MHz)
Critical Interference Field Strength
(dBV/m)
Susceptible Phenomena
LVR9838.9Power output interruption after stopping jamming
LVR26240.2Power output interruption when jamming
LVR32641.2Power output interruption after stopping jamming
LVR40437.7Power output interruption when jamming
SMPS2641.8Power output interruption when jamming
SMPS3641.2Power output interruption when jamming
Table 3. Response feature of the EUT at different test frequency points.
Table 3. Response feature of the EUT at different test frequency points.
Frequency
(MHz)
Modulation Periods of the Interference Signal (ms)
Case ICase II-1Case II-2Case IIICase IV
98>178-<132~1781~1.78
262>1000.1~100<0.1--
326>1001~100<1--
404>101~100<0.1--
26>100-<0.132~1000.1~0.32
36>1000-<0.156~10000.1~0.32
Disclaimer/Publisher’s Note: The statements, opinions and data contained in all publications are solely those of the individual author(s) and contributor(s) and not of MDPI and/or the editor(s). MDPI and/or the editor(s) disclaim responsibility for any injury to people or property resulting from any ideas, methods, instructions or products referred to in the content.

Share and Cite

MDPI and ACS Style

Li, X.; Wei, G.; Pan, X.; Sun, J. Interference Feature of Square-Wave Modulated Single-Frequency Signal to Regulated Power Supply. Electronics 2025, 14, 3842. https://doi.org/10.3390/electronics14193842

AMA Style

Li X, Wei G, Pan X, Sun J. Interference Feature of Square-Wave Modulated Single-Frequency Signal to Regulated Power Supply. Electronics. 2025; 14(19):3842. https://doi.org/10.3390/electronics14193842

Chicago/Turabian Style

Li, Xiaopeng, Guanghui Wei, Xiaodong Pan, and Jiangning Sun. 2025. "Interference Feature of Square-Wave Modulated Single-Frequency Signal to Regulated Power Supply" Electronics 14, no. 19: 3842. https://doi.org/10.3390/electronics14193842

APA Style

Li, X., Wei, G., Pan, X., & Sun, J. (2025). Interference Feature of Square-Wave Modulated Single-Frequency Signal to Regulated Power Supply. Electronics, 14(19), 3842. https://doi.org/10.3390/electronics14193842

Note that from the first issue of 2016, this journal uses article numbers instead of page numbers. See further details here.

Article Metrics

Back to TopTop