Techno-Economic Optimization of a Grid-Connected Hybrid-Storage-Based Photovoltaic System for Distributed Buildings
Abstract
1. Introduction
2. System Description
3. Modelling and Simulation
3.1. Mathematical Modelling of Main Components
3.1.1. Photovoltaic System
3.1.2. Pumped Hydro Storage
3.1.3. Battery Banks
3.2. Evaluation Indicators
3.2.1. Technical Indicators
3.2.2. Economic Indicators
3.3. Objective Function and Constraints
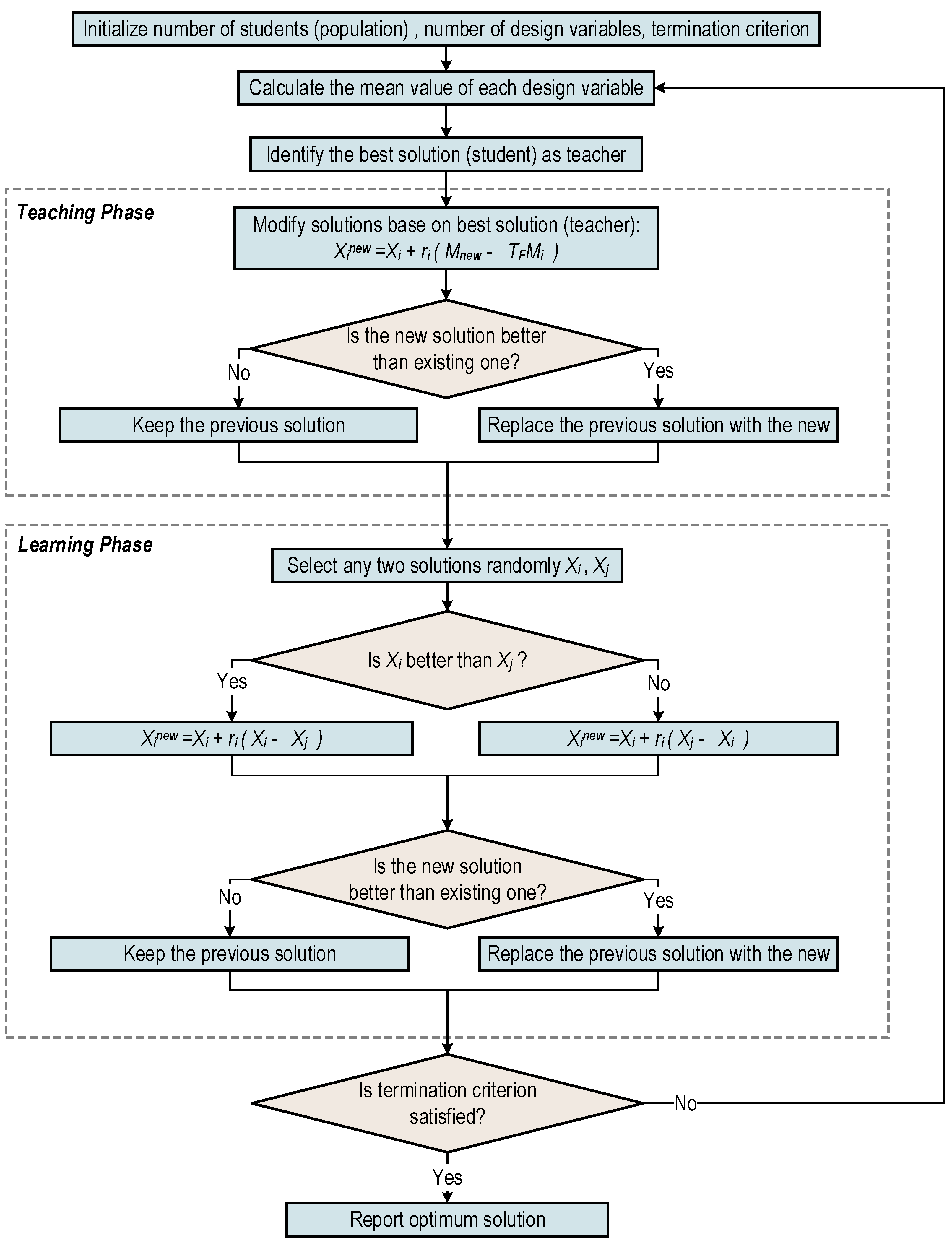
3.4. Teaching–Learning-Based Optimization Algorithm
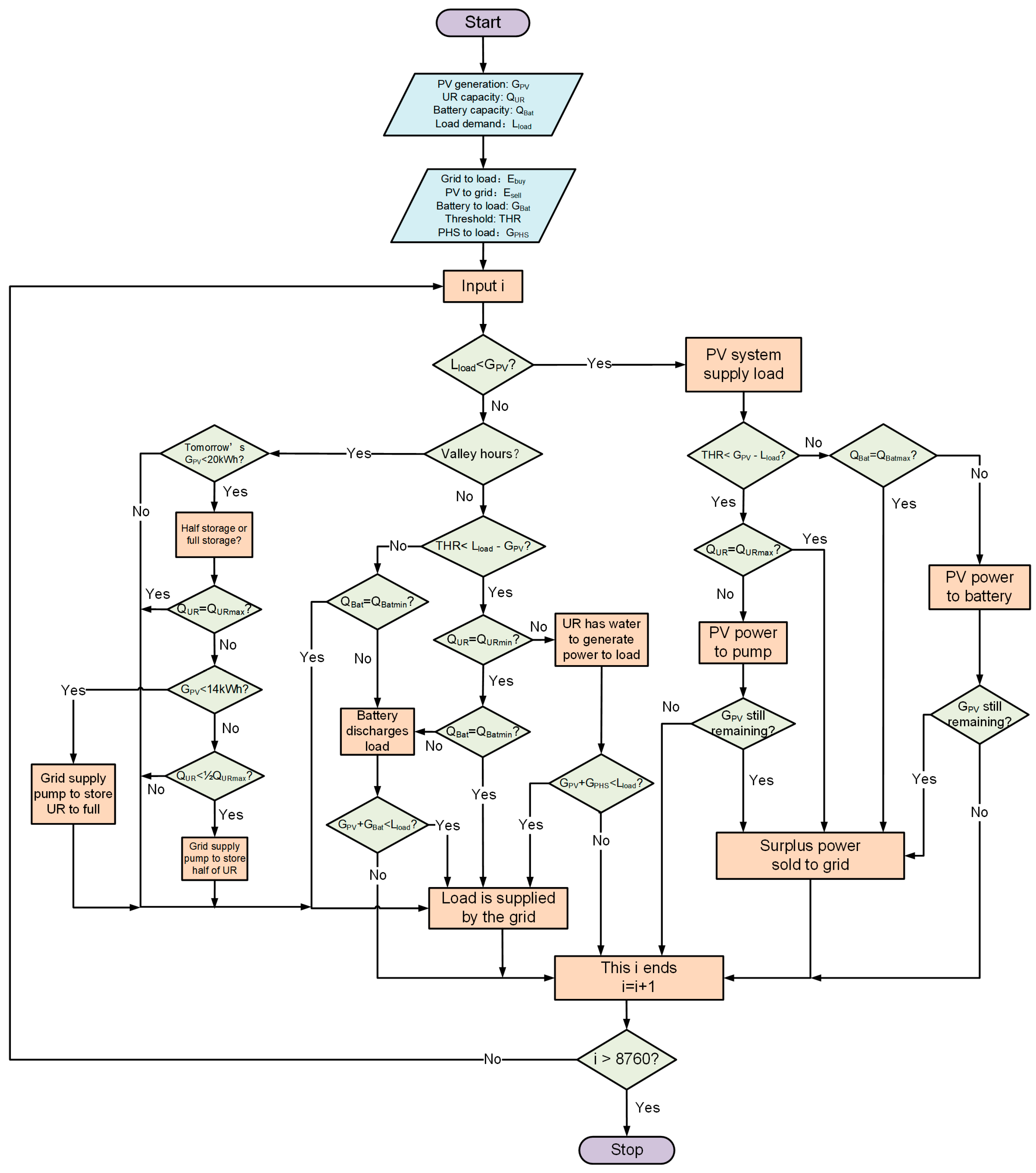
3.5. Operation Principle
3.5.1. Charging Phase (Peak Hours)
3.5.2. Discharging Phase (Peak Hours)
3.5.3. Charging Phase (Valley Hours)
4. Case Study and Results Analysis
4.1. Performance Analysis
4.2. Comparison of Two Cases
4.3. Sensitivity Analysis
5. Conclusions
Author Contributions
Funding
Data Availability Statement
Conflicts of Interest
Abbreviations
| RE | Renewable energy |
| COE | Cost of energy |
| LCOE | Levelized cost of energy |
| ESS | Energy storage systems |
| PHS | Pumped hydro storage |
| CAES | Compressed air energy storage |
| PSO | Particle swarm optimization |
| TLBO | Teaching–Learning-based optimization |
| GA | Genetic algorithm |
| NOCT | Normal operating cell temperature |
| UR | Upper reservoir |
| SOC | The state of charge |
| SCR | Self-consumption rate |
| SSR | Self-sufficiency rate |
| PBP | Payback period |
| THR | Threshold |
References
- Ma, T.; Javed, M.S. Integrated sizing of hybrid PV-wind-battery system for remote island considering the saturation of each renewable energy resource. Energy Convers. Manag. 2019, 182, 178–190. [Google Scholar] [CrossRef]
- Javed, M.S.; Song, A.; Ma, T. Techno-economic assessment of a stand-alone hybrid solar-wind-battery system for a remote island using genetic algorithm. Energy 2019, 176, 704–717. [Google Scholar] [CrossRef]
- Ma, T.; Yang, H.; Gu, W.; Li, Z.; Yan, S. Development of walkable photovoltaic floor tiles used for pavement. Energy Convers. Manag. 2019, 183, 764–771. [Google Scholar] [CrossRef]
- Yang, C.-J.; Jackson, R.B. Opportunities and barriers to pumped-hydro energy storage in the United States. Renew. Sustain. Energy Rev. 2011, 15, 839–844. [Google Scholar] [CrossRef]
- Xu, X.; Hu, W.; Cao, D.; Liu, W.; Chen, Z.; Lund, H. Implementation of repowering optimization for an existing photovoltaic-pumped hydro storage hybrid system: A case study in Sichuan, China. Int. J. Energy Res. 2019, 43, 8463–8480. [Google Scholar] [CrossRef]
- Li, J. Optimal sizing of grid-connected photovoltaic battery systems for residential houses in Australia. Renew. Energy 2019, 136, 1245–1254. [Google Scholar] [CrossRef]
- Bolund, B.; Bernhoff, H.; Leijon, M. Flywheel energy and power storage systems. Renew. Sustain. Energy Rev. 2007, 11, 235–258. [Google Scholar] [CrossRef]
- Lund, H.; Salgi, G. The role of compressed air energy storage (CAES) in future sustainable energy systems. Energy Convers. Manag. 2009, 50, 1172–1179. [Google Scholar] [CrossRef]
- Ma, T.; Yang, H.; Zhang, Y.; Lu, L.; Wang, X. Using phase change materials in photovoltaic systems for thermal regulation and electrical efficiency improvement: A review and outlook. Renew. Sustain. Energy Rev. 2015, 43, 1273–1284. [Google Scholar] [CrossRef]
- Ma, T.; Li, Z.; Zhao, J. Photovoltaic panel integrated with phase change materials (PV-PCM): Technology overview and materials selection. Renew. Sustain. Energy Rev. 2019, 116, 109406. [Google Scholar] [CrossRef]
- Ma, T.; Zhao, J.; Li, Z. Mathematical modelling and sensitivity analysis of solar photovoltaic panel integrated with phase change material. Appl. Energy 2018, 228, 1147–1158. [Google Scholar] [CrossRef]
- Deane, J.P.; Ó Gallachóir, B.P.; McKeogh, E.J. Techno-economic review of existing and new pumped hydro energy storage plant. Renew. Sustain. Energy Rev. 2010, 14, 1293–1302. [Google Scholar] [CrossRef]
- Canales, F.A.; Beluco, A.; Mendes, C.A.B. A comparative study of a wind hydro hybrid system with water storage capacity: Conventional reservoir or pumped storage plant? J. Energy Storage 2015, 4, 96–105. [Google Scholar] [CrossRef]
- Fan, J.; Xie, H.; Chen, J.; Jiang, D.; Li, C.; Ngaha Tiedeu, W.; Ambre, J. Preliminary feasibility analysis of a hybrid pumped-hydro energy storage system using abandoned coal mine goafs. Appl. Energy 2020, 258, 114007. [Google Scholar] [CrossRef]
- Ma, T.; Yang, H.; Lu, L. A feasibility study of a stand-alone hybrid solar–wind–battery system for a remote island. Appl. Energy 2014, 121, 149–158. [Google Scholar] [CrossRef]
- Kaldellis, J.K.; Kapsali, M.; Kavadias, K.A. Energy balance analysis of wind-based pumped hydro storage systems in remote island electrical networks. Appl. Energy 2010, 87, 2427–2437. [Google Scholar] [CrossRef]
- Tan, Q.; Qiao, L.; Wen, X.; Wang, Z. Short-term scheduling of a hybrid pumped storage-photovoltaic power complementary system considering market-oriented electricity prices. Energy 2025, 329, 136687. [Google Scholar] [CrossRef]
- Tan, Q.; Wang, Y.; Wen, X.; Qiao, L.; Wang, Z. Cross-regional peak-shaving scheduling for the hybrid pumped storage-wind-photovoltaic complementary system. Energy 2025, 326, 136119. [Google Scholar] [CrossRef]
- Kusakana, K. Hybrid DG-PV with groundwater pumped hydro storage for sustainable energy supply in arid areas. J. Energy Storage 2018, 18, 84–89. [Google Scholar] [CrossRef]
- Kim, Y.M.; Shin, D.G.; Favrat, D. Operating characteristics of constant-pressure compressed air energy storage (CAES) system combined with pumped hydro storage based on energy and exergy analysis. Energy 2011, 36, 6220–6233. [Google Scholar] [CrossRef]
- de Oliveira e Silva, G.; Hendrick, P. Pumped hydro energy storage in buildings. Appl. Energy 2016, 179, 1242–1250. [Google Scholar] [CrossRef]
- Ciric, R.M. Review of techno-economic and environmental aspects of building small hydro electric plants—A case study in Serbia. Renew. Energy 2019, 140, 715–721. [Google Scholar] [CrossRef]
- Bhandari, B.; Poudel, S.R.; Lee, K.-T.; Ahn, S.-H. Mathematical modeling of hybrid renewable energy system: A review on small hydro-solar-wind power generation. Int. J. Precis. Eng. Manuf.-Green Technol. 2014, 1, 157–173. [Google Scholar] [CrossRef]
- Mousavi, N.; Kothapalli, G.; Habibi, D.; Das, C.K.; Baniasadi, A. Modelling, design, and experimental validation of a grid-connected farmhouse comprising a photovoltaic and a pumped hydro storage system. Energy Convers. Manag. 2020, 210, 112675. [Google Scholar] [CrossRef]
- Jianmin, Z.; Zhang, Q. Feasibility and simulation study of high-rise building Micro-grid with PV and mini-hydro pumping. In Proceedings of the 2013 IEEE Power & Energy Society General Meeting, Vancouver, BC, Canada, 21–25 July 2013; pp. 1–5. [Google Scholar]
- Lahmer, Y.; Chaker, A.; Nedjar, A. Performance evaluation of grid-connected photovoltaic with pumped hydro storage system in high-rise building. Energy Sustain. Dev. 2024, 81, 101470. [Google Scholar] [CrossRef]
- Akter, M.N.; Mahmud, M.A.; Oo, A.M.T. Comprehensive economic evaluations of a residential building with solar photovoltaic and battery energy storage systems: An Australian case study. Energy Build. 2017, 138, 332–346. [Google Scholar] [CrossRef]
- Baniasadi, A.; Habibi, D.; Al-Saedi, W.; Masoum, M.A.S.; Das, C.K.; Mousavi, N. Optimal sizing design and operation of electrical and thermal energy storage systems in smart buildings. J. Energy Storage 2020, 28, 101186. [Google Scholar] [CrossRef]
- Bhayo, B.A.; Al-Kayiem, H.H.; Gilani, S.I.U.; Ismail, F.B. Power management optimization of hybrid solar photovoltaic-battery integrated with pumped-hydro-storage system for standalone electricity generation. Energy Convers. Manag. 2020, 215, 112942. [Google Scholar] [CrossRef]
- Javed, M.S.; Zhong, D.; Ma, T.; Song, A.; Ahmed, S. Hybrid pumped hydro and battery storage for renewable energy based power supply system. Appl. Energy 2020, 257, 114026. [Google Scholar] [CrossRef]
- Wang, K.; Zhu, H.; Dang, J.; Ming, B.; Wu, X. Short-term optimal scheduling of wind-photovoltaic-hydropower-thermal-pumped hydro storage coupled system based on a novel multi-objective priority stratification method. Energy 2024, 309, 133190. [Google Scholar] [CrossRef]
- Ameur, A.; Berrada, A.; Emrani, A. Intelligent energy management system for smart home with grid-connected hybrid photovoltaic/ gravity energy storage system. J. Energy Storage 2023, 72, 108525. [Google Scholar] [CrossRef]
- Lu, B.; Stocks, M.; Blakers, A.; Anderson, K. Geographic information system algorithms to locate prospective sites for pumped hydro energy storage. Appl. Energy 2018, 222, 300–312. [Google Scholar] [CrossRef]
- Ayodele, T.R.; Ogunjuyigbe, A.S.O.; Ibitoye, T.Y. Optimal selection of pumped hydro storage based renewable energy generator(s) for isolated community using binary sort and search algorithm. Renew. Energy Focus 2019, 28, 100–111. [Google Scholar] [CrossRef]
- Jung, S.; Kang, H.; Lee, M.; Hong, T. An optimal scheduling model of an energy storage system with a photovoltaic system in residential buildings considering the economic and environmental aspects. Energy Build. 2020, 209, 109701. [Google Scholar] [CrossRef]
- Stoppato, A.; Benato, A.; Destro, N.; Mirandola, A. A model for the optimal design and management of a cogeneration system with energy storage. Energy Build. 2016, 124, 241–247. [Google Scholar] [CrossRef]
- Najafi Ashtiani, M.; Toopshekan, A.; Razi Astaraei, F.; Yousefi, H.; Maleki, A. Techno-economic analysis of a grid-connected PV/battery system using the teaching-learning-based optimization algorithm. Sol. Energy 2020, 203, 69–82. [Google Scholar] [CrossRef]
- Lin, S.; Ma, T.; Shahzad Javed, M. Prefeasibility study of a distributed photovoltaic system with pumped hydro storage for residential buildings. Energy Convers. Manag. 2020, 222, 113199. [Google Scholar] [CrossRef]
- Ma, T.; Shen, L.; Li, M. Electrical Energy Storage for Buildings. In Handbook of Energy Systems in Green Buildings; Springer: Berlin/Heidelberg, Germany, 2018; pp. 1–29. [Google Scholar]
- Notton, G.; Lazarov, V.; Stoyanov, L. Optimal sizing of a grid-connected PV system for various PV module technologies and inclinations, inverter efficiency characteristics and locations. Renew. Energy 2010, 35, 541–554. [Google Scholar] [CrossRef]
- Klein, S.A.; Theilacker, J.C. An Algorithm for Calculating Monthly-Average Radiation on Inclined Surfaces. J. Sol. Energy Eng. 1981, 103, 29–33. [Google Scholar] [CrossRef]
- Gu, W.; Ma, T.; Li, M.; Shen, L.; Zhang, Y. A coupled optical-electrical-thermal model of the bifacial photovoltaic module. Appl. Energy 2020, 258, 114075. [Google Scholar] [CrossRef]
- Ma, T.; Yang, H.; Lu, L.; Peng, J. Technical feasibility study on a standalone hybrid solar-wind system with pumped hydro storage for a remote island in Hong Kong. Renew. Energy 2014, 69, 7–15. [Google Scholar] [CrossRef]
- Zhang, Y.; Ma, T.; Elia Campana, P.; Yamaguchi, Y.; Dai, Y. A techno-economic sizing method for grid-connected household photovoltaic battery systems. Appl. Energy 2020, 269, 115106. [Google Scholar] [CrossRef]
- Luthander, R.; Widén, J.; Nilsson, D.; Palm, J. Photovoltaic self-consumption in buildings: A review. Appl. Energy 2015, 142, 80–94. [Google Scholar] [CrossRef]
- Kumar, S.; Tiwari, G. Life cycle cost analysis of single slope hybrid (PV/T) active solar still. Appl. Energy 2009, 86, 1995–2004. [Google Scholar] [CrossRef]
- Ekren, O.; Ekren, B.Y. Size optimization of a PV/wind hybrid energy conversion system with battery storage using simulated annealing. Appl. Energy 2010, 87, 592–598. [Google Scholar] [CrossRef]
- Rao, R.V.; Savsani, V.J.; Vakharia, D.P. Teaching–learning-based optimization: A novel method for constrained mechanical design optimization problems. Comput.-Aided Des. 2011, 43, 303–315. [Google Scholar] [CrossRef]
- Rao, R.V.; Savsani, V.J.; Vakharia, D.P. Teaching–Learning-Based Optimization: An optimization method for continuous non-linear large scale problems. Inf. Sci. 2012, 183, 1–15. [Google Scholar] [CrossRef]
- Rao, R.V.; Patel, V. An elitist teaching-learning-based optimization algorithm for solving complex constrained optimization problems. Int. J. Ind. Eng. Comput. 2012, 3, 535–560. [Google Scholar] [CrossRef]
- Rao, R.V.; Patel, V. An improved teaching-learning-based optimization algorithm for solving unconstrained optimization problems. Sci. Iran. 2012, 20, 710–720. [Google Scholar] [CrossRef]
- Rao, R.V.; Patel, V. Multi-objective optimization of heat exchangers using a modified teaching-learning-based optimization algorithm. Appl. Math. Model. 2013, 37, 1147–1162. [Google Scholar] [CrossRef]
- Grid, S. Shanghai Electricity Price List. Available online: http://www.sh.sgcc.com.cn/html/main/col706/2017-09/15/20170915104247687553782_1.html (accessed on 24 September 2025).
- Mousavi, N.; Kothapalli, G.; Habibi, D.; Khiadani, M.; Das, C.K. An improved mathematical model for a pumped hydro storage system considering electrical, mechanical, and hydraulic losses. Appl. Energy 2019, 247, 228–236. [Google Scholar] [CrossRef]
- Photovoltaic Energy Circle. The Latest 2019 PV Subsidy Standards. Available online: http://guangfu.bjx.com.cn/news/20190221/964037.shtml (accessed on 24 September 2025).
- Motwani, K.H.; Jain, S.V.; Patel, R.N. Cost Analysis of Pump as Turbine for Pico Hydropower Plants—A Case Study. Procedia Eng. 2013, 51, 721–726. [Google Scholar] [CrossRef]
- Saxena, M.; Sharma, S.P.; Mohan, C. Cost Optimization of Intze Tanks on Shafts Using Nonlinear Programming. Eng. Optim. 1987, 10, 279–288. [Google Scholar] [CrossRef]











| Stage | Cumulative Power Consumption (kWh/Household·Year) | Electricity Price (CNY/kWh) | |
|---|---|---|---|
| Stage 1 | 0–3120 (inclusive) | Peak hours | 0.617 |
| Valley hours | 0.307 | ||
| Stage 2 | 3120–4800 (inclusive) | Peak hours | 0.677 |
| Valley hours | 0.337 | ||
| Stage 3 | Over 4800 | Peak hours | 0.997 |
| Valley hours | 0.487 | ||
| Component | Optimal Size | Unit |
|---|---|---|
| PV | 5 | kW |
| UR | 73.86 | m3 |
| Battery | 1.45 | kWh |
| Component | Capital Cost | O&M Cost (CNY/Year) | Lifetime (Years) |
|---|---|---|---|
| PV panels | 1207 (CNY/kW) | 28 | 25 |
| Pump as turbine [56] | 1385 (CNY) | 25 | 15 |
| Penstocks | 180 (CNY) | 13 | 10 |
| Control center [2] | 704 (CNY) | 52 | 15 |
| Reservoirs [57] | 178 (CNY/m3) | 24 | 15 |
| Battery | 1021 (CNY/kWh) | 31 | 12 |
| Scenario | SCR (%) | SSR (%) | Cost (CNY) | PBP (year) |
|---|---|---|---|---|
| Case 1 | 65.00% | 42.06% | 20,859 | 5.59 |
| Case 2 | 63.70% | 33.16% | 20,662 | 5.18 |
Disclaimer/Publisher’s Note: The statements, opinions and data contained in all publications are solely those of the individual author(s) and contributor(s) and not of MDPI and/or the editor(s). MDPI and/or the editor(s) disclaim responsibility for any injury to people or property resulting from any ideas, methods, instructions or products referred to in the content. |
© 2025 by the authors. Licensee MDPI, Basel, Switzerland. This article is an open access article distributed under the terms and conditions of the Creative Commons Attribution (CC BY) license (https://creativecommons.org/licenses/by/4.0/).
Share and Cite
Ma, T.; Wang, B.; Dai, C.; Javed, M.S.; Zhang, T. Techno-Economic Optimization of a Grid-Connected Hybrid-Storage-Based Photovoltaic System for Distributed Buildings. Electronics 2025, 14, 3843. https://doi.org/10.3390/electronics14193843
Ma T, Wang B, Dai C, Javed MS, Zhang T. Techno-Economic Optimization of a Grid-Connected Hybrid-Storage-Based Photovoltaic System for Distributed Buildings. Electronics. 2025; 14(19):3843. https://doi.org/10.3390/electronics14193843
Chicago/Turabian StyleMa, Tao, Bo Wang, Cangbin Dai, Muhammad Shahzad Javed, and Tao Zhang. 2025. "Techno-Economic Optimization of a Grid-Connected Hybrid-Storage-Based Photovoltaic System for Distributed Buildings" Electronics 14, no. 19: 3843. https://doi.org/10.3390/electronics14193843
APA StyleMa, T., Wang, B., Dai, C., Javed, M. S., & Zhang, T. (2025). Techno-Economic Optimization of a Grid-Connected Hybrid-Storage-Based Photovoltaic System for Distributed Buildings. Electronics, 14(19), 3843. https://doi.org/10.3390/electronics14193843

