Next Article in Journal
The Disruptive Use of Artificial Intelligence (AI) Will Considerably Enhance the Tourism and Air Transport Industries
Previous Article in Journal
The Impact of 8- and 4-Bit Quantization on the Accuracy and Silicon Area Footprint of Tiny Neural Networks
 
 
Font Type:
Arial Georgia Verdana
Font Size:
Aa Aa Aa
Line Spacing:
Column Width:
Background:
Article

Efficiency Design of a Single-Phase Bidirectional Rectifier for Home Energy Management Systems

Department of Electronic Engineering, University of Valencia, 46100 Valencia, Spain
*
Author to whom correspondence should be addressed.
Electronics 2025, 14(1), 15; https://doi.org/10.3390/electronics14010015
Submission received: 19 November 2024 / Revised: 18 December 2024 / Accepted: 23 December 2024 / Published: 24 December 2024

Abstract

This paper examines the current state of Home Energy Management Systems (HEMSs), highlighting the key role of the single-phase bidirectional rectifier (SPBR). It provides a detailed design process for the converter used in HEMSs, with a particular focus on the bidirectional charge and discharge of high-voltage batteries. The converter’s operating conditions were determined through a comprehensive evaluation of its components, which were designed and assessed to enable accurate power loss calculations. This approach ensures proper component sizing and a clear understanding of the converter’s efficiency. A specialized electronic control circuit manages two operating modes of the converter: a boost rectifier with power factor correction (PFC) and a sinusoidal pulse width modulation (SPWM) inverter. To validate the design, a 7.4 kW prototype was developed using silicon carbide (SiC) metal oxide semiconductor field effect transistors (MOSFETs). The prototype achieved a peak efficiency of nearly 98% in both modes, with a unity power factor (PF) and total harmonic distortion (THD) below 7% at full power.

1. Introduction

A key challenge that technology faces today is finding ways to balance the increasing demand for energy with the need to fulfill sustainability requirements in order to mitigate the environmental impact of energy generation. Since electricity is a limited resource, managing its consumption in both homes and businesses is essential, not only for ecological reasons, but also to enable power companies to meet demand efficiently [1]. In this context, home energy management systems (HEMSs) are essential for improving the efficient use of electrical energy. The information collected about energy consumption, combined with the tariff plans provided by suppliers, allows for reduced electricity bills and flexible accommodation of renewable energy sources (RESs) [2]. An efficient and economical HEMS must take into account not only modern appliances, but also energy storage systems (ESSs) and plug-in electric vehicles (PEVs), among others, to reduce costs and mitigate peak demand on the low-voltage grid (LVG). This facilitates the management of the random charging and discharging of electric vehicles (EVs), photovoltaic (PV) energy generation, and the internal consumption of the home, achieving a minimal energy draw from the grid. Additionally, excess energy produced or stored can be fed back into the grid when deemed necessary.
The future potential of HEMSs is very promising. In this context, it is worth mentioning that some studies predict a growth of HEMSs in the European market of 12.5% annually until 2029 [3]. This growth is driven by several factors, including the increasing emphasis on real-time energy conservation, the convenience offered by cloud computing and data analytics, and enhanced device interconnectivity [4].
The implementation of an HEMS relies on the proper connection and control of converters to ensure a continuous flow of energy between the various components of the system. There are two clearly differentiated strategies for establishing this connection: DC coupling and AC coupling.
Figure 1a shows an HEMS where the converters are coupled through a DC bus, which serves as a temporary energy storage element accessible by all converters. The system manages the energy from the battery of the PEV via a bidirectional DC–DC converter (BDC), allowing the battery to either charge or discharge from the DC bus. Similarly, a bidirectional DC–DC converter could be applied to an energy storage battery, which would form the ESS of the HEMS. The RES, constituted by photovoltaic panels or any other renewable energy generator, is connected to the DC bus through a unidirectional converter, which controls the energy output through maximum power point tracking (MPPT) [5].
Finally, the DC bus is connected to the LVG via a bidirectional AC–DC converter. In typical European households, the LVG consists of a 230 V, 50 Hz single-phase grid, with a maximum power capacity of 7.4 kW (32 A) [6]. In this power range, the DC–DC converters usually adopt the dual active bridge (DAB) topology [7], which employs a medium frequency (20 kHz–150 kHz) with zero voltage switching (ZVS) operation to minimize electromagnetic interference (EMI) and maximize energy efficiency by reducing switching losses in the converter’s semiconductor devices [8].
For this application, the AC–DC converter is a single-phase bidirectional rectifier (SPBR) that connects to the LVG to either receive or supply energy to the grid. The smart meter (SM) is responsible for measuring the parameters that characterize the home’s connection to the LVG. Galvanic isolation within the system is typically located in all DC–DC converters to ensure that different devices inside the home can operate with maximum safety. In this case, the bidirectional AC–DC converter can be designed without galvanic isolation, utilizing the LVG and DC-bus reference.
Figure 1b illustrates the AC coupling of the system’s converters. Now, all of the converters are connected on the AC side of the house, which is linked to the LVG through the SM. All of the converters used are bidirectional AC–DC, except for the converter connected to the RES, which operates unidirectionally. Unlike the DC coupling, in this case, the galvanic isolation is provided by the AC–DC converters, typically using two-stage AC–DC and DC–DC converters [9,10].
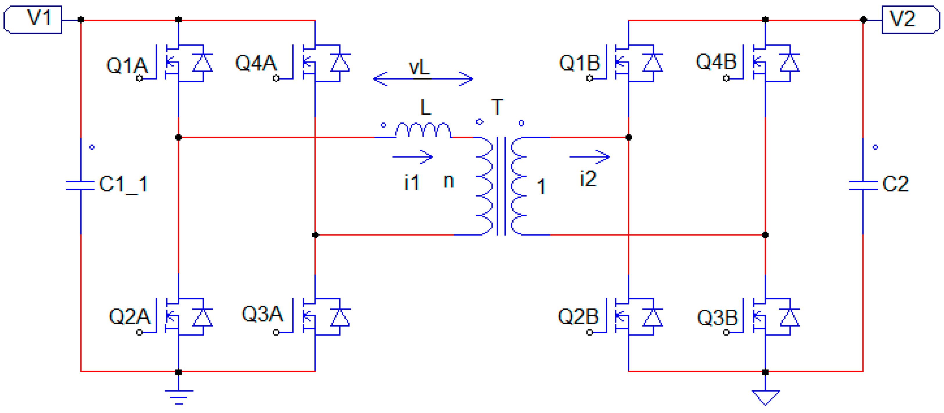
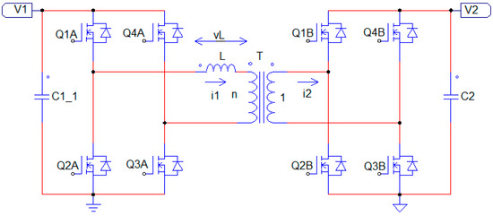
Figure 2 illustrates a simplified schematic of a bidirectional DC–DC converter employing a dual active bridge (DAB) topology. This design features two full bridges with active switches on both the primary and secondary sides, interconnected through a high-frequency transformer, T, which ensures galvanic isolation and facilitates voltage matching between two voltage levels, V1 and V2. The inductor, L, incorporating the transformer’s leakage inductance, acts as the instantaneous energy storage component. The switching signal has a duty ratio of 50%, with a phase shift ϕ between the primary and secondary bridges that determines both the magnitude and direction of power flow. The capacitor C1 serves as the DC link capacitor for the output voltage V1 of the SPBR, while C2 functions as the output capacitor for the DAB. If a battery is connected at the voltage point V2, in charge mode, power flows from C1 to C2, transferring energy to the battery. In discharge mode, when the battery supplies power back to the grid, the power flow reverses direction.
Several works exist now in the literature that analyze and compare the performance of the AC-coupling and DC-coupling solutions [11,12,13]. According to these authors, although the number of complete converters used in the HEMS with AC coupling is lower than in the case of DC coupling, their complexity and relatively high loss values often recommend DC coupling. In any case, it is observed that the use of bidirectional AC–DC converters is present in both topologies, which indicates that we should initially conduct a more detailed study of single-phase bidirectional rectifiers.
The typical topology for the SPBR is a transistorized single-phase full-bridge boost rectifier, controlled by pulse width modulation (PWM) to regulate the input current and output voltage so that it can operate at a unity input power factor and capable of power reversal [14,15]. Various PWM strategies have been employed in single-phase AC–DC converters, including bipolar PWM (BPWM), unipolar PWM (UPWM) [16,17], hybrid modulation (HPWM) [18], and hysteresis current control (HCC) [19]. To reduce power losses and minimize electromagnetic interference (EMI), soft-switching modulation [20] and resonant rectifiers [21] have been proposed, which may include galvanic isolation [22].
This article presents a comprehensive design and loss analysis methodology for a single-phase bidirectional rectifier, intended for bidirectional AC–DC converters in HEMS applications. This analysis enabled precise power loss calculations, leading to accurate component sizing and an efficient determination of the converter’s performance. The control system was thoroughly verified to ensure the proper operation of the converter and to serve as the basis for the control implementation based on an FPGA circuit.
In summary, this paper addresses a research gap by introducing a novel approach to the design of single-phase bidirectional rectifiers. It utilizes an advanced approach for determining the optimal operating frequency of SPBR converters, specifically designed for bidirectional power conversion in actual single-phase power systems. Additionally, a comprehensive loss analysis is conducted.
The remainder of this paper is structured as follows: Section 2 discusses and analyses the structure and working process of the proposed converter. This section also shows the design principles of the proposed circuit and performs a complete loss analysis. The results obtained through calculations and experimental measurements are further given in Section 3. Finally, conclusions are drawn in Section 4.

2. Methods and Materials

2.1. Configuration of the SPBR

Figure 3 shows the simplified configuration of the SPBR, which is based on a full bridge with four SiC MOSFET switches that enable its bidirectional operation. The connection to the single-phase grid is made through inductors that filter the grid current. The bidirectional function is made possible because the transistors can conduct both positive and negative currents. An EMI filter is installed on the AC side to suppress conducted interference emissions. A capacitor bank is used for voltage filtering on the DC side of the inverter.
The converter is bidirectional, allowing it to operate in two distinct modes. When power flows from the DC side to the AC side, it functions as a voltage source inverter (VSI). In this mode, the sign of Iac is positive, while the sign of Idc is negative. In contrast, when power is drawn from the mains, it acts as an active boost rectifier for power factor correction (PFC). In this mode, the sign of Iac is negative, while the sign of Idc is positive. The sinusoidal pulse width modulation (SPWM) technique generates the switching signals by comparing a sinusoidal voltage with a triangular waveform, resulting in a power factor close to unity and a low total harmonic distortion (THD) on the AC side. By employing the UPWM control technique, the effective switching frequency is doubled, which reduces ripple in the DC-side current and significantly lowers harmonic distortion on the AC side compared to BPWM [16].
The SPBR is designed for use as a bidirectional AC–DC converter for an HEMS application with DC coupling [23]. The main specifications for the converter design are shown in Table 1.
Improving efficiency depends on several design parameters, such as the selection of power devices, the choice of the operating frequency, and the design of magnetic components. For this type of converter, the switching frequency is one of the most difficult magnitudes to specify. Recent studies allow for finding the optimal frequency that maximizes efficiency and minimizes the size and mass of the converter’s components [24].

2.2. Initial Analysis of the SPBR

The primary design equations for the converter, applicable to both inverter and rectifier modes, are available in well-known technical articles and books, as well as application notes from component manufacturers [16,25]. The duty cycle of sinusoidal pulse-width modulation (SPWM) adjusts proportionally to the amplitude of the grid voltage, with its peak value being
D max = η V A C 2 V D C
The value of the input filter inductance is determined using
L = ( 1 D max ) V A C 2 2 f S Δ I A C
The capacitance of the DC side is
C = η P 4 π f V D C Δ V D C
The current in the AC side is obtained with
I A C r m s = P η P F V A C
and the current in the DC side is
I D C = η P V D C
A complete detailed harmonic analysis of the SPBR will allow for more results to be contributed to this analysis [26].

2.3. Design of the AC Inductor

The inductor design is influenced by the operating frequency [25]. According to Equation (2), its value is calculated to be L = 164 µH, which can be split into two inductors of L/2 = 82 µH each, connected in series with the two active conductors of the LVG. The design of the number of turns and the selections of the magnetic material depends on the frequency. For this converter, the preferred magnetic core will be constructed by stacking several pieces of the KOOL MU 0077192A7 toroidal core. The inductor will be wound using AWG 7 copper wire. A maximum winding factor of 45% has been chosen, limiting the inductor to a maximum of 22 turns. The selection of the maximum magnetic flux density is influenced by the maximum acceptable losses in the coil, which ultimately determine the core temperature rise. In this design, it is acceptable to set the maximum magnetic flux density to approximately half of its maximum value of 1 T, as calculated by the following equation:
B = L · I A C r m s 2 N · N C · A e + Δ B
where L is total inductance obtained with Equation (2), and Ae is the effective magnetic area of each toroidal piece of core. From Equation (6), it is possible to determine the number of core pieces NC to be stacked. The winding turns N is calculated with
N = L 2 N C · A L
Here, AL represents the effective inductance per square turn of each toroidal core. Table 2 provides key data essential for designing the magnetic components.

2.4. Design of the DC Capacitor

By applying the specifications from Table 3, the result is C = 5.9 mF, which can be achieved by connecting 22 pieces of Chemicon EKMM451VSN271MA35S electrolytic capacitors of 450 V, 270 μF in parallel. The resulting capacitance is 5.94 mF with an RMS given by
I C r m s = P η 8 2 3 π V A C V D C 1 V D C 2
Table 3 resumes the main data of the capacitor design.
For each of the 22 capacitors, the current would be 0.89 A, which is below the rated current of 1.28 A specified by the manufacturer. This results in a design with a voltage safety factor of 1.125 and a current safety factor of 1.438.

2.5. Selection of Transistors

Modern AC–DC converters typically use two types of transistors: silicon IGBTs and silicon carbide (SiC) MOSFETs. While silicon IGBTs have traditionally been the most common, SiC MOSFETs have gained significant popularity due to their numerous performance advantages and steadily decreasing costs. SiC MOSFETs provide excellent thermal conductivity, allowing for more efficient heat dissipation and stable operating temperatures at the device level. This advantage makes them ideal for reducing overall system size, improving efficiency, and potentially lowering system costs [24]. Following these considerations for the converter design, the C3M0040120K SiC MOSFET was chosen.
The root mean square (rms) value of the current through the transistor can be calculated with
I Q r m s = I A C r m s 2 2 + Δ I A C 2 6
Table 4 shows the main parameters of this transistor.

2.6. Inductors Power Loss Analysis

The conduction loss in the inductors is due to the DC resistance (DCR) of the winding, resulting in a corresponding power loss, calculated as
P L R = I A C r m s 2 D C R
The calculation of the core loss is too complex, but it can be approximated using the equation of Steinmetz
P L C = K ( 2 f S ) α Δ B β V e
where the parameters K, α, and β of the magnetic material, along with the total effective magnetic material volume Ve, are provided by the magnetic core manufacturer. By applying Faraday’s law and considering its impact on inductor current, ΔB can be expressed in terms of inductance. Assuming a minor variation in L as the inductor current changes, the following equation can be used
Δ B = L Δ I A C N N C   A e

2.7. Capacitor Power Loss Analysis

In a capacitor, power losses occur due to series resistance, current leakage, and dielectric loss. In our case, with the use of electrolytic capacitors, the power loss calculation can be simplified by considering only the losses due to equivalent series resistance (ESR), resulting in:
P C R = I C r m s 2 E S R
where ICrms is the rms value of the capacitor currents given by Equation (8).

2.8. Transistors Power Loss Analysis

A power loss analysis of the SPBR has been conducted, accounting for all contributions from conduction and switching losses of the transistors, including losses due to inductances and capacitors. Only minimal losses from connections, sensors, and control circuits have been excluded.
The full bridge consists of four switches, each using a single transistor. To calculate the conduction power loss of the transistors, Equation (10) must be applied.
P Q C = I Q r m s 2 R D S o n
The switching power loss of the transistor must be in consideration both turn-on and turn-off switching losses using the next equation
P Q S = E O F F + E O N f
where EON and EOFF are, respectively, the accumulated turn-on and turn-off energies in a mains cycle. EOFF is calculated using the graphs provided by the manufacturer using the following polynomial function [27].
E O F F = i = 0 f S / 2 f a I S ( i ) + Δ I A C 2 + b I S ( i ) + Δ I A C + c
where a, b, and c take the values of Table 5 and IS(i) is the transistor current in the different turn-off transitions
I S ( i ) = 2 I A C sin 2 π f f S i
Analogously, the accumulated switching energy in turn-on can be calculate with
E O N = i = 0 f S / 2 f d I S ( i ) Δ I A C 2 + e I S ( i ) Δ I A C + g
where the new coefficients d, e, and g are also found in Table 5.
The loss generated because of the charge and discharge of the output capacitances COSS of the MOSFETs is calculated with
P C O S S = C O S S V D C 2 f S 2
If a MOSFET is turned-on when the body diode of the opposite MOSFET in the same inverter arm is conducting, a reverse recovery loss is generated. This loss is determined by the following equation
P R R = Q R R V D C f S I A C r m s 2 π 1 I S D
where QRR is the diode reverse recovery charge measured at the inverse current test reference ISD.
The dead time corresponds to the portion of the cycle where no transistor is switched on to prevent a potential short circuit caused by the simultaneous conduction of the transistors in the same leg of the bridge. During this time, the diodes conduct the current, and therefore, the losses are determined by the forward voltage VF of the diodes. In the dead time the loss PDT is calculated using
P D T = 2 V F I A C r m s 2 π t d f S
where td is the switching dead time that is imposed by the control circuit.
The power loss caused by charging and discharging of the gate of the MOSFET from minimum gate voltage VGSoff to maximum gate voltage VGSon and back with a gate total charge QG is
P G = 2 V G S o n V G S o f f Q G f S
Finally, the total power loss of each converter transistor is given by
P Q = P Q C + P Q S + P C O S S + P R R + P D T + P G

2.9. Total Power Loss and Efficiency Calculations

The total power loss of the converter operating in any mode is given by
P T O T = 4 P Q + P C R + 2 P L R + P L C
Consequently, the efficiency is
η = 1 P T O T P

2.10. Thermal Design

With the power losses determined, the thermal design of the transistors can proceed. The maximum transistor junction temperature can be calculated with the following equation:
T J = T A + P Q ( R t h J C + R t h C H ) + 4 P Q   R t h H A
Setting the maximum TJ at 136 °C and the ambient temperature TA at 40 °C as design limits, a maximum RthHA value of 0.75 K/W is obtained, allowing for the selection of a heatsink similar to the model SK 121. Table 6 summarizes the parameters and results obtained in the thermal design.

2.11. Control Design

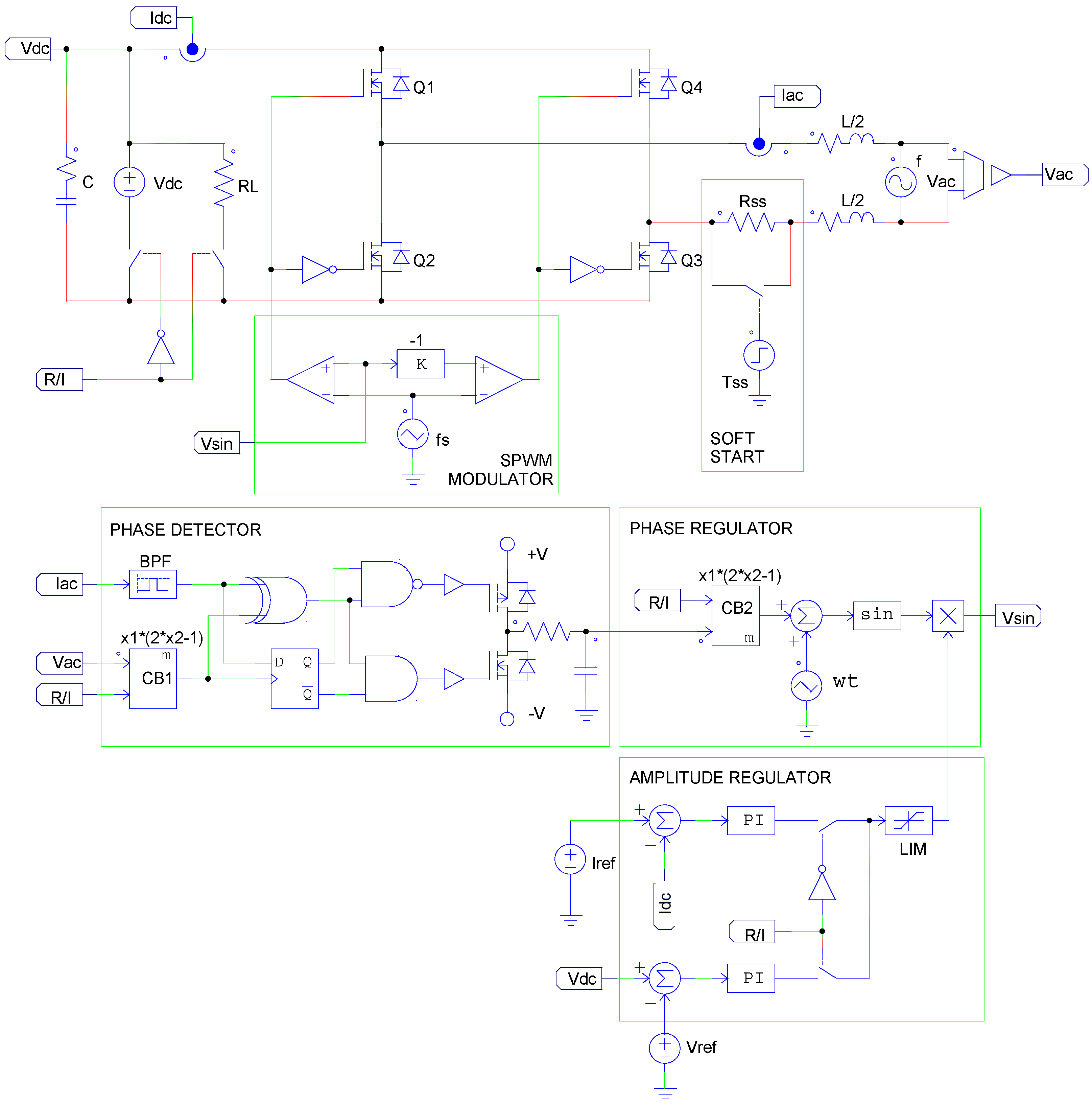
The simplified control scheme of the proposed SPBR is shown in Figure 4. It employs a unipolar modulation (UPWM) technique. This method utilizes two sinusoidal modulating waves, Vsin and its inverted, which have identical magnitude and frequency but are 180 degrees out of phase. These modulating waves are compared within the “SPWM Modulator” block with a common triangular carrier wave operating at the switching frequency, fs, to generate two gating signals, VG1 and VG4 for the upper switches Q1 and Q4, along with complementary signals VG2 and VG3 for the lower switches Q2 and Q3, respectively. A key feature of this scheme is that the upper two switches do not switch simultaneously, distinguishing it from bipolar pulse width modulation (BPWM), where all four switches operate in unison. The inverter output voltage, Vab (illustrated in Figure 3), alternates between zero and +Vdc during the positive half-cycle, and between zero and −Vdc during the negative half-cycle of the fundamental frequency. This behavior characterizes the unipolar modulation technique.
The sinusoidal reference Vsin is generated by the “Phase Regulator” block, which adjusts the phase of a voltage reference derived from the grid voltage to ensure zero phase difference between the current and voltage on the AC side of the converter. This phase alignment is measured by the “Phase Detector” block. The amplitude of the reference signal is controlled by the “Amplitude Regulator” block, which selects the output of the DC voltage regulator in rectifier mode or the output of the DC current regulator in inverter mode. The unipolar switched inverter provides reduced switching losses and generates lower electromagnetic interference (EMI). This makes it more efficient than the bipolar switching scheme, as it effectively doubles the output harmonics’ switching frequency, thereby reducing the amplitude of high-frequency current ripple.
When the SPBR operates as a boost converter in rectifier mode, the control system cannot limit the capacitor charging current until the voltage reaches the grid voltage peak. To address this, a “Soft Start” auxiliary current control circuit is required.
As the circuit must function bidirectionally, the converter control must seamlessly transition between rectifier and inverter modes with minimal adjustments, ideally in an automatic manner. The R/I signal facilitates this by automatically configuring the control: in rectifier mode (R/I = H), it sets the polarity of the reference signal in the “Phase Detector” and “Phase Regulator” blocks accordingly and selects the voltage feedback for the “Amplitude Regulation” block. In inverter mode (R/I = L), the polarity is reversed, and current feedback is used instead. To simplify the control design, dead time generation has been intentionally excluded from this scheme.

3. Results Analysis and Discussion

3.1. Calculated Results

Table 7 presents the calculated results from the power loss analysis of the converter at full power.
In Figure 5 all of the converter power losses have been represented as a function of the input power. It can be seen that the most important loss corresponds to the power conduction losses of the transistors. It is also observed that the powers related to the switching frequency are balanced. All of this justifies the importance of the choice of the transistor and the working frequency.
Figure 6 presents the converter efficiency obtained from previous calculations. From Figure 5 and Figure 6, it can be observed that when the output power is low, the power losses, while small in absolute terms, are significant relative to the output power. This explains the converter’s low efficiency at low output power. As the output power increases, this effect diminishes until it reaches approximately 2 kW, where efficiency is maximized, exceeding 99%. Beyond this point, the power losses increase more rapidly than the output power, causing the efficiency to decrease, reaching 98.3% at maximum output power.

3.2. Experimental Results

This subsection presents the experimental results from testing a 7.4 kW SPBR converter operating under the specifications outlined in Table 1. The component values used in the circuit were those derived in previous sections. For experimental validation, a test setup was built, consisting of the elements included in Table 8.
The DC side is connected to the IT6012C-800-50 bidirectional laboratory power supply that acts like electronic load in rectifier mode or like voltage supply in inverter mode. The AC side is connected to the mains. Figure 7 shows a picture of the test bed used to obtain the following experimental results. The alphabetical labels refer to the elements in Table 8.
Figure 8 illustrates the experimental efficiency measurements for both inverter mode and rectifier mode, regulating power up to 7.4 kW. The results for the two operating modes were highly similar. However, discrepancies between the experimental and calculated results were observed. These differences may be attributed to the modeling approach used, unaccounted losses from other elements (such as conductors, connections, parasitic components, voltage and current sensors, etc.), and the measurement process itself. The calculated and experimental efficiency of the SPBR converter is shown as a function of AC active power in rectifier mode and DC power in inverter mode. Solid lines and marked symbols indicate experimental measurements, while dashed lines represent calculated predictions.
Finally, Figure 9 display waveforms captured by digital oscilloscope for the SPBR converter operating in rectifier and inverter mode at full power with 400 V at the DC side and 230 Vrms in AC side. Chanel C1 (dark blue) is the mains voltage VAC (100 V/div), C2 (magenta) is the mains current IAC (20 A/div), C3 (light blue) is the bridge voltage Vab (100 V/div), and C4 (brown) is the DC voltage VDC (100 V/div). The time base is 5 ms/div. The switching frequency is 20 kHz. The measured power factor is 1.0 and the THD is less than 7%.

4. Conclusions

The power stage of the single-phase bidirectional rectifier (SPBR), used for the bidirectional AC–DC converters in HEMS applications, was fully designed in this work. The working conditions of the converter have been determined by a thorough examination of its components that are designed and evaluated.
To verify the viability of the design, a complete analysis of power losses was developed, making it possible to accurately design the parts and estimate the converter’s efficiency since all power losses have been correctly calculated. All of this has determined that the SPBR converter is an effective solution. The feasibility of this design has been verified with the construction and testing of a 7.4 kW converter using SiC MOSFET transistors where an efficiency close to 98% was achieved.
Currently, there are many topologies applicable for the design of a bidirectional AC/DC converter. Although the selected topology is neither the most sophisticated nor the one offering the best performance in terms of energy efficiency or dynamic response, the presented Single-Phase Bidirectional Rectifier can be considered a simple solution with few active components. Therefore, it is robust and highly reliable, achieving an effective, low-cost converter perfectly suited for HEMS applications.

Author Contributions

Conceptualization and methodology, V.E.; software, J.L.B.; validation, J.J.; formal analysis, V.E.; resources, V.E.; data curation, J.L.B.; writing, editing and visualization V.E.; supervision, V.E.; project administration and funding acquisition, V.E. All authors have read and agreed to the published version of the manuscript.

Funding

This research received no external funding.

Data Availability Statement

The data presented in this study are available on request from the corresponding author. The data are not publicly available due to privacy restrictions.

Conflicts of Interest

The authors declare no conflicts of interest.

Abbreviations

ACAlternating Current
AWG American Wire Gauge
BDC Bidirectional DC–DC Converter
BPWM Bipolar Pulse Width Modulation
DAB Dual Active Bridge
DCDirect Current
DC-BUSIntermediate DC-Bus
DCRDC Resistance
DSO Digital Storage Oscilloscope
ESS Energy Storage Systems
EMIElectromagnetic Interference
ESREquivalent Series Resistance
EVElectric Vehicle
FPGAField-Programmable Gate Array
GaNGallium Nitride
HCC Hysteresis Current Control
HESMHome Energy Management Systems
HPWM Hybrid Modulation Pulse Width Modulation
IGBTIsolated Gate Bipolar Transistor
LVGLow-Voltage Grid
MOSFETMetal-Oxide-Semiconductor Field-Effect Transistor
MPPTMaximum Power Point Tracking
PEVPlug-in Electric Vehicle
PF Power Factor
PFC Power Factor Correction
PWM Pulse Width Modulation
PVPhotovoltaic
RES Renewable Energy Sources
SiSilicon
SiCSilicon Carbide
SMSmart Meter
SPBRSingle-Phase Bidirectional Rectifier
SPWM Sine Pulse Inverter Width Modulation
THD Total Harmonic Distortion
UPWM Unipolar Pulse Width Modulation
VSI Voltage Source Inverter

References

  1. Motta, L.L.; Ferreira, L.C.B.C.; Cabral, T.W.; Lemes, D.A.M.; Cardoso, G.d.S.; Borchardt, A.; Cardieri, P.; Fraidenraich, G.; de Lima, E.R.; Neto, F.B.; et al. General Overview and Proof of Concept of a Smart Home Energy Management System Architecture. Electronics 2023, 12, 4453. [Google Scholar] [CrossRef]
  2. Palensky, P.; Dietrich, D. Demand side management: Demand response, intelligent energy systems, and smart loads. IEEE Trans. Ind. Inform. 2011, 7, 381–388. [Google Scholar] [CrossRef]
  3. Europe Home Energy Management System Market Size & Share Analysis—Growth Trends & Forecasts (2024–2029). Available online: https://www.mordorintelligence.com/industry-reports/europe-home-energy-management-system-market (accessed on 18 November 2024).
  4. Wei, G.; Chi, M.; Liu, Z.W.; Ge, M.; Li, C.; Liu, X. Deep Reinforcement Learning for Real-Time Energy Management in Smart Home. IEEE Syst. J. 2023, 17, 2489–2499. [Google Scholar] [CrossRef]
  5. DiOrio, N.; Denholm, P.; Hobbs, W.B. A model for evaluating the configuration and dispatch of PV plus battery power plants. Appl. Energy 2020, 262, 114465. [Google Scholar] [CrossRef]
  6. Guo, R.; Meunier, S.; Protopapadaki, C.; Saelens, D. A review of European low-voltage distribution networks. Renew. Sustain. Energy Rev. 2023, 173, 113056. [Google Scholar] [CrossRef]
  7. Zhao, B.; Song, Q.; Liu, W.; Sun, Y. Overview of Dual-Active-Bridge Isolated Bidirectional DC–DC Converter for High-Frequency-Link Power-Conversion System. IEEE Trans. Power Electron. 2014, 29, 4091–4106. [Google Scholar] [CrossRef]
  8. Esteve, V.; Bellido, J.L.; Jordán, J.; Dede, E.J. Improving the Efficiency of an Isolated Bidirectional Dual Active Bridge DC–DC Converter Using Variable Frequency. Electronics 2024, 13, 294. [Google Scholar] [CrossRef]
  9. Li, B.; Huang, S.; Chen, X. Performance Improvement for Two-Stage Single-Phase Grid-Connected Converters Using a Fast DC Bus Control Scheme and a Novel Synchronous Frame Current Controller. Energies 2017, 10, 389. [Google Scholar] [CrossRef]
  10. Peng, T.; Yang, P.; Dan, H.; Wang, H.; Han, H.; Yang, J.; Wang, H.; Dong, H.; Wheeler, P. A Single-Phase Bidirectional AC/DC Converter for V2G Applications. Energies 2017, 10, 881. [Google Scholar] [CrossRef]
  11. Pannawan, A.; Kaewchum, T.; Saeseiw, C.; Pachanapan, P.; Hinkkanen, M.; Somkun, S. Design and Implementation of Single-Phase Grid-Connected Low-Voltage Battery Inverter for Residential Applications. Electronics 2024, 13, 1014. [Google Scholar] [CrossRef]
  12. Lo Franco, F.; Morandi, A.; Raboni, P.; Grandi, G. Efficiency Comparison of DC and AC Coupling Solutions for Large-Scale PV+BESS Power Plants. Energies 2021, 14, 4823. [Google Scholar] [CrossRef]
  13. Ahmed, M.; Harbi, I.; Kennel, R.; Heldwein, M.L.; Rodríguez, J.; Abdelrahem, M. Performance Evaluation of PV Model Based Maximum Power Point Tracking Techniques. Electronics 2022, 11, 2563. [Google Scholar] [CrossRef]
  14. Kim, H.S.; Ryu, M.H.; Baek, J.W.; Jung, J.H. High-Efficiency Isolated Bidirectional AC–DC Converter for a DC Distribution System. IEEE Trans. Power Electron. 2012, 28, 1642–1654. [Google Scholar] [CrossRef]
  15. Singh, B.; Singh, B.N.; Chandra, A.; Al-Haddad, K.; Pandey, A.; Kothari, D.P. A review of single-phase improved power quality AC-DC converters. IEEE Trans. Ind. Electron. 2003, 50, 962–981. [Google Scholar] [CrossRef]
  16. Mohan, N.; Undeland, T.M.; Robbins, W.P. Power Electronics Converters, Applications, and Design; Wiley: New Delhi, India, 2003. [Google Scholar]
  17. Salmon, J.; Wang, L.; Noor, N.; Krieger, A.W. A carrier-based unipolar PWM current controller that minimizes the PWM-cycle average current error using internal feedback of the PWM signals. IEEE Trans. Power Electron. 2007, 22, 1708–1718. [Google Scholar] [CrossRef]
  18. Li, R.T.; Chung, H.S.H.; Lau, W.H.; Zhou, B. Use of hybrid PWM and passive resonant snubber for a grid-connected CSI. IEEE Trans. Power Electron. 2010, 25, 298–309. [Google Scholar] [CrossRef]
  19. Shukla, A.; Ghosh, A.; Joshi, A. Hysteresis modulation of multilevel inverters. IEEE Trans. Power Electron. 2011, 26, 1396–1409. [Google Scholar] [CrossRef]
  20. Liao, Y.-H. A Novel Reduced Switching Loss Bidirectional AC/DC Converter PWM Strategy with Feedforward Control for Grid-Tied Microgrid Systems. IEEE Trans. Power Electron. 2014, 29, 1500–1513. [Google Scholar] [CrossRef]
  21. Su, M.; Wu, S.; Dan, H.; Xu, J.; Sun, Y.; Wang, H.; Liu, Y.; Xiong, W.; Liang, X. A Natural Bidirectional Isolated Single-Phase AC/DC Converter with Wide Output Voltage Range for Aging Test Application in Electric Vehicle. IEEE J. Emerg. Sel. Top. Power Electron. 2021, 9, 3489–3500. [Google Scholar] [CrossRef]
  22. Du, Y.; Bhat, A.K. Analysis and Design of a High-Frequency Isolated Dual-Tank LCL Resonant AC–DC Converter. IEEE Trans. Ind. Appl. 2016, 52, 1566–1576. [Google Scholar]
  23. Stupar, A.; Friedli, T.; Minibock, J.; Kolar, J.W. Towards a 99% efficiency three-phase buck-type PFC rectifier for 400-V dc distribution systems. IEEE Trans. Power Electron. 2012, 27, 1732–1744. [Google Scholar] [CrossRef]
  24. Esteve, V.; Bellido, J.L.; Jordán, J. Optimal Design of a Single-Phase Bidirectional Rectifier. Energies 2024, 17, 1280. [Google Scholar] [CrossRef]
  25. Niu, S.; Zhao, Q.; Niu, S.; Jian, L. A Comprehensive Investigation of Thermal Risks in Wireless EV Chargers Considering Spatial Misalignment from a Dynamic Perspective. IEEE J. Emerg. Sel. Top. Ind. Electron. 2024, 5, 1560–1571. [Google Scholar] [CrossRef]
  26. Niu, S.; Lyu, R.; Lyu, J.; Chau, K.T.; Liu, W.; Jian, L. Optimal Resonant Condition for Maximum Output Power in Tightly Coupled WPT Systems Considering Harmonics. IEEE Trans. Power Electron. 2025, 40, 152–156. [Google Scholar] [CrossRef]
  27. Esteve, V.; Jordán, J.; Dede, E.J.; Martinez, P.J.; Ferrara, K.J.; Bellido, J.L. Comparative analysis and improved design of LLC inverters for induction heating. IET Power Electron. 2023, 16, 1754–1764. [Google Scholar] [CrossRef]
Figure 1. Diagram of an HEMS with DC coupling (a) and AC coupling (b).
Figure 1. Diagram of an HEMS with DC coupling (a) and AC coupling (b).
Electronics 14 00015 g001
Figure 2. DC–DC converter with DAB configuration.
Figure 2. DC–DC converter with DAB configuration.
Electronics 14 00015 g002
Figure 3. SPBR configuration.
Figure 3. SPBR configuration.
Electronics 14 00015 g003
Figure 4. Schematic of the SPBR control.
Figure 4. Schematic of the SPBR control.
Electronics 14 00015 g004
Figure 5. Calculated power losses of the converter.
Figure 5. Calculated power losses of the converter.
Electronics 14 00015 g005
Figure 6. Calculated efficiency of the converter.
Figure 6. Calculated efficiency of the converter.
Electronics 14 00015 g006
Figure 7. SPBR test bed.
Figure 7. SPBR test bed.
Electronics 14 00015 g007
Figure 8. The calculated and experimental efficiency of the SPBR converter.
Figure 8. The calculated and experimental efficiency of the SPBR converter.
Electronics 14 00015 g008
Figure 9. Experimental waveforms of the SPBR in rectifier mode (top) and inverter mode (bottom).
Figure 9. Experimental waveforms of the SPBR in rectifier mode (top) and inverter mode (bottom).
Electronics 14 00015 g009
Table 1. SPBR specifications.
Table 1. SPBR specifications.
SpecificationSymbolValueUnit
Maximum PowerP7.4kW
Mains VoltageVAC230V
Mains Frequencyf50Hz
Regulated DC VoltageVDC400V
Power FactorPF1
Total Harmonic DistortionTHD7%
Mains Current RippleΔIAC5A
DC Voltage RippleΔVDC5V
Efficiencyη98%
Switching FrequencyfS20kHz
Table 2. Parameters of the magnetic components.
Table 2. Parameters of the magnetic components.
SymbolParameterValueUnit
L/2Inductance82µH
IACrmsInductor current (rms)32.7A
AeCore cross effective section2.29 × 10−4m2
KParameter for core loss density1.055
αParameter for core loss density1.988
βParameter for core loss density33.1
NWinding turns22
NCNumber of stacked cores2
VeCore effective volume2.86 × 10−5m3
ALEffective inductance per square turn85nH/T2
DCRDC resistance1.63
Table 3. Capacitor design parameters.
Table 3. Capacitor design parameters.
SymbolParameterValueUnit
CTotal capacitance5.94mF
ICrmsInductor current (rms)19.6A
ESRTotal capacitor ESR45mΩ
Table 4. Transistor design parameters.
Table 4. Transistor design parameters.
SymbolParameterValueUnit
RDS(on)Drain-source on-state resistance40
VDSDrain-source voltage1200V
IDDC continuous drain current48A
IQrmsCalculated rms current23.2A
COSSOutput capacitance129pF
QRRReverse recovery charge478nC
ISDInverse current test reference40A
VFDiode forward voltage4.5V
tdSwitching dead time 150ns
VGSonOn-state gate voltage15V
VGSoffOff-state gate voltage−4V
QGTotal gate charge118nC
RthJCThermal resist. junction-case0.46K/W
RthCHThermal resist. case-heatsink0.2K/W
Table 5. Transistor parameters for switching losses calculation.
Table 5. Transistor parameters for switching losses calculation.
SymbolParameterValueUnit
aEOFF first coefficient50nJ/A2
bEOFF second coefficient−1.0µJ/A
cEOFF constant term35µJ
dEON first coefficient25nJ/A2
eEON second coefficient3.05µJ/A
gEON constant term72.5µJ
Table 6. Parameters for thermal design.
Table 6. Parameters for thermal design.
SymbolParameterValueUnit
TAAmbient temperature40°C
TJmaxSiC MOSFET junction temp.136°C
RthHAThermal resist. heatsink-ambient0.75K/W
HSHeatsink SK 121125mm
Table 7. Transistor design results.
Table 7. Transistor design results.
SymbolParameterValueUnit
PQCTransistor conduction loss21.6W
PQSTransistor switching loss2.4W
PRRDiode reverse recovery loss1.4W
PDTDiode dead time loss0.4W
PCOSSOutput capacitance loss0.2W
PGGate charge loss0.1W
PQSiC MOSFET total losses26.1W
TJSiC MOSFET junction temp.136°C
PRCTotal capacitor loss17.5W
PLRInductor L/2 conduction loss1.8W
PLCInductor L/2 core loss0.6W
PTOTSPBR total losses132W
ηSPBR efficiency98.2%
Table 8. Elements of the experimental setup.
Table 8. Elements of the experimental setup.
LabelElement
AFull bridge with four C3M0040120K SiC MOSFETs with FPGA control and heatsink
BAC side inductor composed of two pieces of 82 μH
CA DC capacitor made by 22 pieces of 270 μF in parallel
DRegenerative bidirectional programmable DC power supply
EMains (230 V, 50 Hz)
FDigital storage oscilloscope (DSO) and probes
GPower analyser
Disclaimer/Publisher’s Note: The statements, opinions and data contained in all publications are solely those of the individual author(s) and contributor(s) and not of MDPI and/or the editor(s). MDPI and/or the editor(s) disclaim responsibility for any injury to people or property resulting from any ideas, methods, instructions or products referred to in the content.

Share and Cite

MDPI and ACS Style

Esteve, V.; Bellido, J.L.; Jordán, J. Efficiency Design of a Single-Phase Bidirectional Rectifier for Home Energy Management Systems. Electronics 2025, 14, 15. https://doi.org/10.3390/electronics14010015

AMA Style

Esteve V, Bellido JL, Jordán J. Efficiency Design of a Single-Phase Bidirectional Rectifier for Home Energy Management Systems. Electronics. 2025; 14(1):15. https://doi.org/10.3390/electronics14010015

Chicago/Turabian Style

Esteve, Vicente, Juan L. Bellido, and José Jordán. 2025. "Efficiency Design of a Single-Phase Bidirectional Rectifier for Home Energy Management Systems" Electronics 14, no. 1: 15. https://doi.org/10.3390/electronics14010015

APA Style

Esteve, V., Bellido, J. L., & Jordán, J. (2025). Efficiency Design of a Single-Phase Bidirectional Rectifier for Home Energy Management Systems. Electronics, 14(1), 15. https://doi.org/10.3390/electronics14010015

Note that from the first issue of 2016, this journal uses article numbers instead of page numbers. See further details here.

Article Metrics

Back to TopTop