Objective Video Quality Assessment Method for Object Recognition Tasks
Abstract
1. Introduction
- How can video quality assessment be effectively tailored to meet the specific needs of TRVs in high-stakes environments?
- What role do advanced machine learning algorithms play in enhancing the feature detection capabilities necessary for TRVs?
2. Materials and Methods
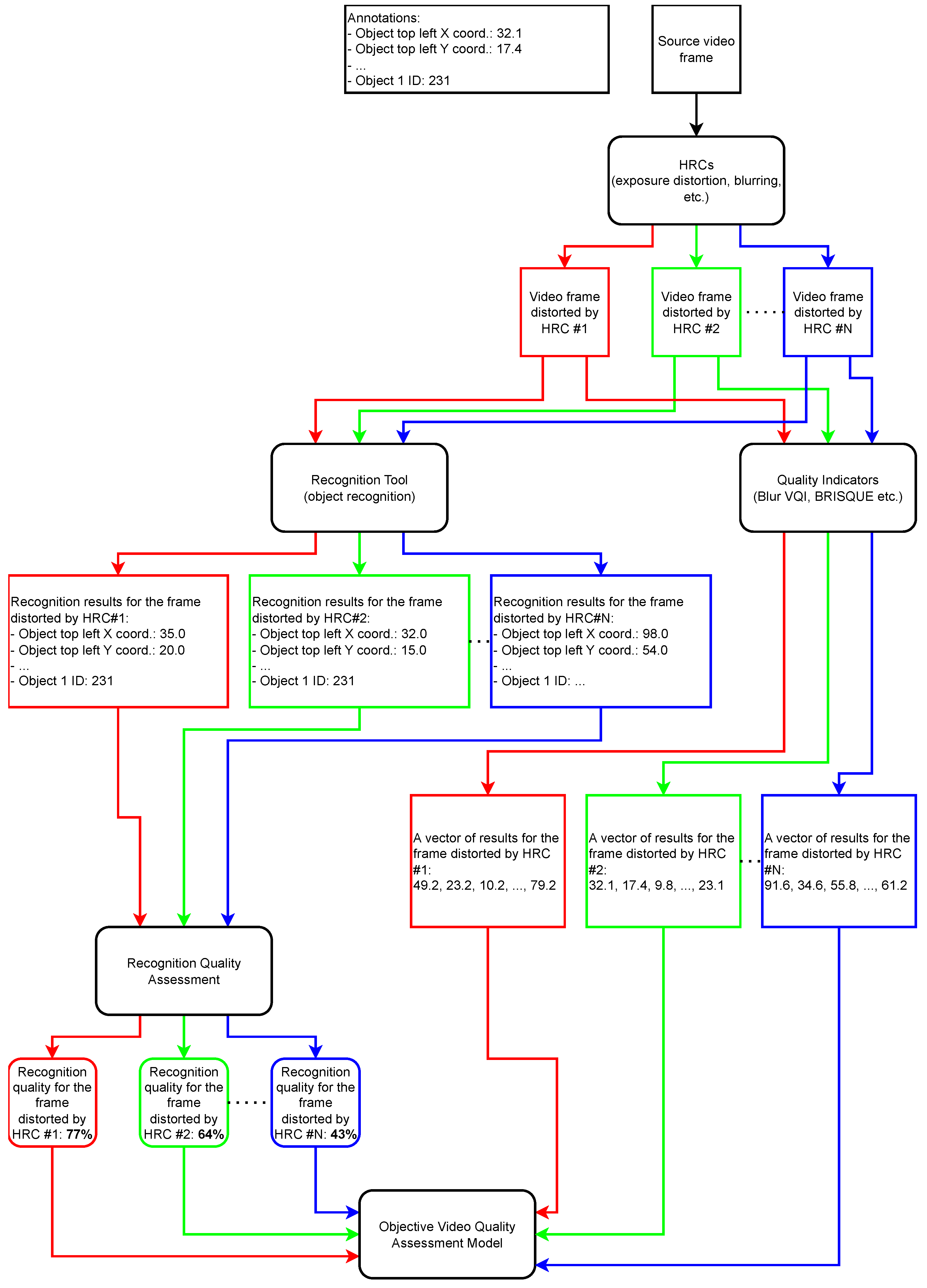
| Listing 1. Pseudocode for Video Quality Assessment Experiment. |
![]() |
2.1. Gathering of Existing Source Reference Circuits (SRCs)
2.1.1. The Object Recognition Set
2.1.2. The Object Recognition Subset
2.2. Summary of Hypothetical Reference Circuits (HRC)
- Adjustments in photographic lighting to tackle the challenges of under-/over-exposure;
- Considerations of camera optics, specifically the effects of defocus (blur);
- Issues related to electronic sensors, such as Gaussian noise and motion blur;
- Processing artefacts, with a focus on JPEG compression.
- Under-Exposure: Applied via FFmpeg, parameter range from 0 to −0.6;
- Over-Exposure: Applied via FFmpeg, parameter range from 0 to 0.6;
- Defocus (Blur): Applied via ImageMagick, parameter range from 0 to 6;
- Gaussian Noise: Applied via FFmpeg, parameter range from 0 to 48;
- Motion Blur: Applied via ImageMagick, parameter range from 0 to 18
- JPEG Compression: Applied via ImageMagick, parameter range from 0 to 100.
2.3. Recognition Experiment
| Listing 2. Example of the recognition output file. |
![]() |
2.4. Quality Experiment
- Breaking down each video into individual frames;
- Applying a comprehensive set of 19 VQIs to each frame;
- Documentation of execution times for each VQI;
- Aggregation of the results into a comprehensive metrics vector.
- AGH VQI: Blockiness;
- AGH VQI: Blur;
- AGH VQI: Contrast;
- AGH VQI: Exposure;
- AGH VQI: Noise;
- AGH VQI: Spatial Activity;
- AGH VQI: Temporal Activity.
3. Results
4. Conclusions
Author Contributions
Funding
Data Availability Statement
Conflicts of Interest
Appendix A. The Object Recognition Subset Files
- KITTI/City/2011_09_26_drive_0009_sync/image_02/data/0000000149.png
- KITTI/City/2011_09_26_drive_0009_sync/image_02/data/0000000297.png
- KITTI/City/2011_09_26_drive_0011_sync/image_02/data/0000000208.png
- KITTI/City/2011_09_26_drive_0048_sync/image_02/data/0000000005.png
- KITTI/City/2011_09_26_drive_0048_sync/image_02/data/0000000011.png
- KITTI/City/2011_09_26_drive_0051_sync/image_02/data/0000000255.png
- KITTI/City/2011_09_26_drive_0059_sync/image_02/data/0000000187.png
- KITTI/City/2011_09_26_drive_0091_sync/image_02/data/0000000303.png
- KITTI/City/2011_09_26_drive_0093_sync/image_02/data/0000000144.png
- KITTI/City/2011_09_26_drive_0093_sync/image_02/data/0000000289.png
- KITTI/Residential/2011_09_26_drive_0019_sync/image_02/data/0000000467.png
- KITTI/Residential/2011_09_26_drive_0022_sync/image_02/data/0000000070.png
- KITTI/Residential/2011_09_26_drive_0022_sync/image_02/data/0000000131.png
- KITTI/Residential/2011_09_26_drive_0022_sync/image_02/data/0000000170.png
- KITTI/Residential/2011_09_26_drive_0022_sync/image_02/data/0000000242.png
- KITTI/Residential/2011_09_26_drive_0022_sync/image_02/data/0000000401.png
- KITTI/Residential/2011_09_26_drive_0022_sync/image_02/data/0000000422.png
- KITTI/Residential/2011_09_26_drive_0022_sync/image_02/data/0000000512.png
- KITTI/Residential/2011_09_26_drive_0022_sync/image_02/data/0000000533.png
- KITTI/Residential/2011_09_26_drive_0023_sync/image_02/data/0000000031.png
- KITTI/Residential/2011_09_26_drive_0023_sync/image_02/data/0000000178.png
- KITTI/Residential/2011_09_26_drive_0023_sync/image_02/data/0000000205.png
- KITTI/Residential/2011_09_26_drive_0023_sync/image_02/data/0000000219.png
- KITTI/Residential/2011_09_26_drive_0023_sync/image_02/data/0000000237.png
- KITTI/Residential/2011_09_26_drive_0023_sync/image_02/data/0000000248.png
- KITTI/Residential/2011_09_26_drive_0023_sync/image_02/data/0000000272.png
- KITTI/Residential/2011_09_26_drive_0023_sync/image_02/data/0000000305.png
- KITTI/Residential/2011_09_26_drive_0023_sync/image_02/data/0000000371.png
- KITTI/Residential/2011_09_26_drive_0035_sync/image_02/data/0000000059.png
- KITTI/Residential/2011_09_26_drive_0035_sync/image_02/data/0000000066.png
- KITTI/Residential/2011_09_26_drive_0035_sync/image_02/data/0000000115.png
- KITTI/Residential/2011_09_26_drive_0036_sync/image_02/data/0000000056.png
- KITTI/Residential/2011_09_26_drive_0036_sync/image_02/data/0000000147.png
- KITTI/Residential/2011_09_26_drive_0036_sync/image_02/data/0000000150.png
- KITTI/Residential/2011_09_26_drive_0036_sync/image_02/data/0000000254.png
- KITTI/Residential/2011_09_26_drive_0036_sync/image_02/data/0000000268.png
- KITTI/Residential/2011_09_26_drive_0036_sync/image_02/data/0000000790.png
- KITTI/Residential/2011_09_26_drive_0039_sync/image_02/data/0000000106.png
- KITTI/Residential/2011_09_26_drive_0039_sync/image_02/data/0000000158.png
- KITTI/Residential/2011_09_26_drive_0039_sync/image_02/data/0000000175.png
- KITTI/Residential/2011_09_26_drive_0039_sync/image_02/data/0000000198.png
- KITTI/Residential/2011_09_26_drive_0039_sync/image_02/data/0000000211.png
- KITTI/Residential/2011_09_26_drive_0046_sync/image_02/data/0000000062.png
- KITTI/Residential/2011_09_26_drive_0046_sync/image_02/data/0000000063.png
- KITTI/Residential/2011_09_26_drive_0061_sync/image_02/data/0000000123.png
- KITTI/Residential/2011_09_26_drive_0061_sync/image_02/data/0000000405.png
- KITTI/Residential/2011_09_26_drive_0064_sync/image_02/data/0000000041.png
- KITTI/Residential/2011_09_26_drive_0064_sync/image_02/data/0000000053.png
- KITTI/Residential/2011_09_26_drive_0064_sync/image_02/data/0000000108.png
- KITTI/Residential/2011_09_26_drive_0064_sync/image_02/data/0000000190.png
- KITTI/Residential/2011_09_26_drive_0064_sync/image_02/data/0000000191.png
- KITTI/Residential/2011_09_26_drive_0064_sync/image_02/data/0000000344.png
- KITTI/Residential/2011_09_26_drive_0086_sync/image_02/data/0000000566.png
- KITTI/Residential/2011_09_26_drive_0087_sync/image_02/data/0000000039.png
- KITTI/Road/2011_09_26_drive_0028_sync/image_02/data/0000000075.png
- KITTI/Road/2011_09_26_drive_0029_sync/image_02/data/0000000216.png
- KITTI/Road/2011_09_26_drive_0052_sync/image_02/data/0000000022.png
- KITTI/Road/2011_09_26_drive_0052_sync/image_02/data/0000000026.png
- KITTI/Road/2011_09_26_drive_0052_sync/image_02/data/0000000052.png
- KITTI/Road/2011_09_26_drive_0052_sync/image_02/data/0000000073.png
- nuScenes/samples/CAM_FRONT/n008-2018-08-01-15-16-36-0400__CAM_FRONT__1533151606012404.jpg
- nuScenes/samples/CAM_FRONT/n008-2018-08-01-15-16-36-0400__CAM_FRONT__1533151610412404.jpg
- nuScenes/samples/CAM_FRONT/n008-2018-08-01-15-16-36-0400__CAM_FRONT__1533151611412404.jpg
- nuScenes/samples/CAM_FRONT/n008-2018-08-01-15-16-36-0400__CAM_FRONT__1533151611862404.jpg
- nuScenes/samples/CAM_FRONT/n008-2018-08-01-15-16-36-0400__CAM_FRONT__1533151612362404.jpg
- nuScenes/samples/CAM_FRONT/n008-2018-08-01-15-16-36-0400__CAM_FRONT__1533151621012404.jpg
- nuScenes/samples/CAM_FRONT/n008-2018-08-01-15-16-36-0400__CAM_FRONT__1533151621912404.jpg
- nuScenes/samples/CAM_FRONT/n008-2018-08-01-15-16-36-0400__CAM_FRONT__1533151622412404.jpg
- nuScenes/samples/CAM_FRONT/n008-2018-08-27-11-48-51-0400__CAM_FRONT__1535385093162404.jpg
- nuScenes/samples/CAM_FRONT/n008-2018-08-27-11-48-51-0400__CAM_FRONT__1535385096862404.jpg
- nuScenes/samples/CAM_FRONT/n008-2018-08-27-11-48-51-0400__CAM_FRONT__1535385097362404.jpg
- nuScenes/samples/CAM_FRONT/n008-2018-08-27-11-48-51-0400__CAM_FRONT__1535385107412404.jpg
- nuScenes/samples/CAM_FRONT/n008-2018-08-28-16-43-51-0400__CAM_FRONT__1535489301512404.jpg
- nuScenes/samples/CAM_FRONT/n008-2018-08-28-16-43-51-0400__CAM_FRONT__1535489302512404.jpg
- nuScenes/samples/CAM_FRONT/n008-2018-08-28-16-43-51-0400__CAM_FRONT__1535489303912404.jpg
- nuScenes/samples/CAM_FRONT/n008-2018-08-28-16-43-51-0400__CAM_FRONT__1535489305912404.jpg
- nuScenes/samples/CAM_FRONT/n008-2018-08-28-16-43-51-0400__CAM_FRONT__1535489307412404.jpg
- nuScenes/samples/CAM_FRONT/n008-2018-08-28-16-43-51-0400__CAM_FRONT__1535489308362404.jpg
- nuScenes/samples/CAM_FRONT/n008-2018-08-28-16-43-51-0400__CAM_FRONT__1535489308862404.jpg
- nuScenes/samples/CAM_FRONT/n008-2018-08-28-16-43-51-0400__CAM_FRONT__1535489311862404.jpg
- nuScenes/samples/CAM_FRONT/n008-2018-08-30-15-16-55-0400__CAM_FRONT__1535657118612404.jpg
- nuScenes/samples/CAM_FRONT/n008-2018-08-30-15-16-55-0400__CAM_FRONT__1535657119612404.jpg
- nuScenes/samples/CAM_FRONT/n008-2018-08-30-15-16-55-0400__CAM_FRONT__1535657120112404.jpg
- nuScenes/samples/CAM_FRONT/n015-2018-07-24-11-22-45+0800__CAM_FRONT__1532402928112460.jpg
- nuScenes/samples/CAM_FRONT/n015-2018-07-24-11-22-45+0800__CAM_FRONT__1532402929162460.jpg
- nuScenes/samples/CAM_FRONT/n015-2018-07-24-11-22-45+0800__CAM_FRONT__1532402935662460.jpg
- nuScenes/samples/CAM_FRONT/n015-2018-07-24-11-22-45+0800__CAM_FRONT__1532402937162460.jpg
- nuScenes/samples/CAM_FRONT/n015-2018-07-24-11-22-45+0800__CAM_FRONT__1532402937662460.jpg
- nuScenes/samples/CAM_FRONT/n015-2018-07-24-11-22-45+0800__CAM_FRONT__1532402938162460.jpg
- nuScenes/samples/CAM_FRONT/n015-2018-07-24-11-22-45+0800__CAM_FRONT__1532402938612460.jpg
- nuScenes/samples/CAM_FRONT/n015-2018-07-24-11-22-45+0800__CAM_FRONT__1532402939112460.jpg
- nuScenes/samples/CAM_FRONT/n015-2018-07-24-11-22-45+0800__CAM_FRONT__1532402943162460.jpg
- nuScenes/samples/CAM_FRONT/n015-2018-07-24-11-22-45+0800__CAM_FRONT__1532402944662460.jpg
- nuScenes/samples/CAM_FRONT/n015-2018-07-24-11-22-45+0800__CAM_FRONT__1532402945162460.jpg
- nuScenes/samples/CAM_FRONT/n015-2018-07-24-11-22-45+0800__CAM_FRONT__1532402945662460.jpg
- nuScenes/samples/CAM_FRONT/n015-2018-07-24-11-22-45+0800__CAM_FRONT__1532402946262460.jpg
- nuScenes/samples/CAM_FRONT/n015-2018-10-02-10-50-40+0800__CAM_FRONT__1538448763512460.jpg
- nuScenes/samples/CAM_FRONT/n015-2018-10-08-15-36-50+0800__CAM_FRONT__1538984240912467.jpg
- nuScenes/samples/CAM_FRONT/n015-2018-10-08-15-36-50+0800__CAM_FRONT__1538984242412460.jpg
- nuScenes/samples/CAM_FRONT/n015-2018-10-08-15-36-50+0800__CAM_FRONT__1538984242912460.jpg
- nuScenes/samples/CAM_FRONT/n015-2018-10-08-15-36-50+0800__CAM_FRONT__1538984243412460.jpg
- nuScenes/samples/CAM_FRONT/n015-2018-10-08-15-36-50+0800__CAM_FRONT__1538984243912460.jpg
- nuScenes/samples/CAM_FRONT/n015-2018-10-08-15-36-50+0800__CAM_FRONT__1538984244412460.jpg
- nuScenes/samples/CAM_FRONT/n015-2018-10-08-15-36-50+0800__CAM_FRONT__1538984244912460.jpg
- nuScenes/samples/CAM_FRONT/n015-2018-10-08-15-36-50+0800__CAM_FRONT__1538984246912460.jpg
- nuScenes/samples/CAM_FRONT/n015-2018-11-21-19-38-26+0800__CAM_FRONT__1542800847912460.jpg
- nuScenes/samples/CAM_FRONT/n015-2018-11-21-19-38-26+0800__CAM_FRONT__1542800848912460.jpg
- nuScenes/samples/CAM_FRONT/n015-2018-11-21-19-38-26+0800__CAM_FRONT__1542800849412460.jpg
- nuScenes/samples/CAM_FRONT/n015-2018-11-21-19-38-26+0800__CAM_FRONT__1542800849912460.jpg
- nuScenes/samples/CAM_FRONT/n015-2018-11-21-19-38-26+0800__CAM_FRONT__1542800850412460.jpg
- nuScenes/samples/CAM_FRONT/n015-2018-11-21-19-38-26+0800__CAM_FRONT__1542800851412460.jpg
- nuScenes/samples/CAM_FRONT/n015-2018-11-21-19-38-26+0800__CAM_FRONT__1542800851912460.jpg
- nuScenes/samples/CAM_FRONT/n015-2018-11-21-19-38-26+0800__CAM_FRONT__1542800852412460.jpg
- nuScenes/samples/CAM_FRONT/n015-2018-11-21-19-38-26+0800__CAM_FRONT__1542800852912460.jpg
- nuScenes/samples/CAM_FRONT/n015-2018-11-21-19-38-26+0800__CAM_FRONT__1542800853412460.jpg
- nuScenes/samples/CAM_FRONT/n015-2018-11-21-19-38-26+0800__CAM_FRONT__1542800853912460.jpg
- nuScenes/samples/CAM_FRONT/n015-2018-11-21-19-38-26+0800__CAM_FRONT__1542800854912460.jpg
- nuScenes/samples/CAM_FRONT/n015-2018-11-21-19-38-26+0800__CAM_FRONT__1542800855412460.jpg
- nuScenes/samples/CAM_FRONT/n015-2018-11-21-19-38-26+0800__CAM_FRONT__1542800989412460.jpg
- nuScenes/samples/CAM_FRONT/n015-2018-11-21-19-38-26+0800__CAM_FRONT__1542800991912460.jpg
References
- Leszczuk, M.; Janowski, L.; Nawała, J.; Zhu, J.; Wang, Y.; Boev, A. Objective Video Quality Assessment and Ground Truth Coordinates for Automatic License Plate Recognition. Electronics 2023, 12, 4721. [Google Scholar] [CrossRef]
- ITU-T Study Group 12. LS about New Work Item P.Obj-Recognition: Object-Recognition-Rate-Estimation Model in Surveillance Video of Autonomous Driving, 2023; Ref.: SG12-TD311; ITU-T Study Group 12: Geneva, Switzerland, 2023. [Google Scholar]
- NTT. Draft Terms of Reference (ToR) P.obj-recog; Contribution SG12-Cn; International Telecommunication Union: San Mateo, CA, USA, 2023. [Google Scholar]
- NTT. Draft Test Plan of P.obj-recog; Contribution SG12-Cn; International Telecommunication Union: San Mateo, CA, USA, 2023. [Google Scholar]
- Leszczuk, M.; Janowski, L.; Nawała, J.; Boev, A. Objective video quality assessment method for face recognition tasks. Electronics 2022, 11, 1167. [Google Scholar] [CrossRef]
- Shi, H.; Liu, C. An Innovative Video Quality Assessment Method and An Impairment Video Dataset. In Proceedings of the 2021 IEEE International Conference on Imaging Systems and Techniques (IST), Kaohsiung, Taiwan, 24–26 August 2021; IEEE: Piscataway, NJ, USA, 2021; pp. 1–6. [Google Scholar]
- Xing, W.; Lyu, T.; Chu, X.; Rong, Y.; Lee, C.G.; Sun, Q.; Zou, Y. Recognition and classification of single melt tracks using deep neural network: A fast and effective method to determine process windows in selective laser melting. J. Manuf. Process. 2021, 68, 1746–1757. [Google Scholar] [CrossRef]
- Khan, Z.A.; Beghdadi, A.; Cheikh, F.A.; Kaaniche, M.; Pelanis, E.; Palomar, R.; Fretland, Å.A.; Edwin, B.; Elle, O.J. Towards a video quality assessment based framework for enhancement of laparoscopic videos. In Proceedings of the Medical Imaging 2020: Image Perception, Observer Performance, and Technology Assessment, Houston, TX, USA, 15–20 February 2020; International Society for Optics and Photonics: Bellingham, WA, USA, 2020; Volume 11316, p. 113160P. [Google Scholar]
- Hofbauer, H.; Autrusseau, F.; Uhl, A. To recognize or not to recognize—A database of encrypted images with subjective recognition ground truth. Inf. Sci. 2021, 551, 128–145. [Google Scholar] [CrossRef]
- Wu, J.; Ma, J.; Liang, F.; Dong, W.; Shi, G.; Lin, W. End-to-end blind image quality prediction with cascaded deep neural network. IEEE Trans. Image Process. 2020, 29, 7414–7426. [Google Scholar] [CrossRef]
- Oszust, M. Local feature descriptor and derivative filters for blind image quality assessment. IEEE Signal Process. Lett. 2019, 26, 322–326. [Google Scholar] [CrossRef]
- Mahankali, N.S.; Raghavan, M.; Channappayya, S.S. No-Reference Video Quality Assessment Using Voxel-wise fMRI Models of the Visual Cortex. IEEE Signal Process. Lett. 2021. [Google Scholar] [CrossRef]
- Kawa, K.; Leszczuk, M.; Boev, A. Survey on the state-of-the-art methods for objective video quality assessment in recognition tasks. In Proceedings of the Multimedia Communications, Services and Security: 10th International Conference, MCSS 2020, Kraków, Poland, 8–9 October 2020; Springer: Berlin/Heidelberg, Germany, 2020; pp. 332–350. [Google Scholar]
- C. Larson, E.; Chandler, D. Most apparent distortion: Full-reference image quality assessment and the role of strategy. J. Electron. Imaging 2010, 19, 011006. [Google Scholar] [CrossRef]
- Sheikh, H.R.; Sabir, M.F.; Bovik, A.C. A statistical evaluation of recent full reference image quality assessment algorithms. IEEE Trans. Image Process. 2006, 15, 3440–3451. [Google Scholar] [CrossRef]
- Lu, J.; Zou, B.; Cheng, Z.; Pu, S.; Zhou, S.; Niu, Y.; Wu, F. Object-qa: Towards high reliable object quality assessment. arXiv 2020, arXiv:2005.13116. [Google Scholar]
- Huang, D.J.; Kao, Y.T.; Chuang, T.H.; Tsai, Y.C.; Lou, J.K.; Guan, S.H. Sb-vqa: A stack-based video quality assessment framework for video enhancement. In Proceedings of the IEEE/CVF Conference on Computer Vision and Pattern Recognition, Vancouver, BC, Canada, 17–24 June 2023; pp. 1613–1622. [Google Scholar]
- Caesar, H.; Bankiti, V.; Lang, A.H.; Vora, S.; Liong, V.E.; Xu, Q.; Krishnan, A.; Pan, Y.; Baldan, G.; Beijbom, O. nuScenes: A multimodal dataset for autonomous driving. arXiv 2019, arXiv:1903.11027. [Google Scholar]
- Geiger, A.; Lenz, P.; Stiller, C.; Urtasun, R. Vision meets Robotics: The KITTI Dataset. Int. J. Robot. Res. (IJRR) 2013, 32, 0278364913491297. [Google Scholar] [CrossRef]
- FFmpeg. FFmpeg. 2019. Available online: https://ffmpeg.org/ (accessed on 4 June 2019).
- ImageMagick Studio LLC. ImageMagick: Convert, Edit, Or Compose Bitmap Images; ImageMagick Studio LLC: Lost Springs, WY, USA, 2011. [Google Scholar]
- Redmon, J.; Farhadi, A. Yolov3: An incremental improvement. arXiv 2018, arXiv:1804.02767. [Google Scholar]
- Xue, W.; Mou, X.; Zhang, L.; Bovik, A.C.; Feng, X. Blind image quality assessment using joint statistics of gradient magnitude and Laplacian features. IEEE Trans. Image Process. 2014, 23, 4850–4862. [Google Scholar] [CrossRef] [PubMed]
- Mittal, A.; Moorthy, A.K.; Bovik, A.C. No-reference image quality assessment in the spatial domain. IEEE Trans. Image Process. 2012, 21, 4695–4708. [Google Scholar] [CrossRef] [PubMed]
- Yang, C.; He, Q.; An, P. Unsupervised blind image quality assessment via joint spatial and transform features. Sci. Rep. 2023, 13, 10865. [Google Scholar] [CrossRef] [PubMed]
- Liu, L.; Hua, Y.; Zhao, Q.; Huang, H.; Bovik, A.C. Blind image quality assessment by relative gradient statistics and adaboosting neural network. Signal Process. Image Commun. 2016, 40, 1–15. [Google Scholar] [CrossRef]
- Ghadiyaram, D.; Bovik, A.C. Perceptual quality prediction on authentically distorted images using a bag of features approach. J. Vis. 2017, 17, 32. [Google Scholar] [CrossRef] [PubMed]
- Zhang, L.; Zhang, L.; Bovik, A.C. A feature-enriched completely blind image quality evaluator. IEEE Trans. Image Process. 2015, 24, 2579–2591. [Google Scholar] [CrossRef] [PubMed]
- Ye, P.; Kumar, J.; Kang, L.; Doermann, D. Unsupervised feature learning framework for no-reference image quality assessment. In Proceedings of the 2012 IEEE Conference on Computer Vision and Pattern Recognition, Providence, RI, USA, 16–21 June 2012; IEEE: Piscataway, NJ, USA, 2012; pp. 1098–1105. [Google Scholar]
- Xu, J.; Ye, P.; Li, Q.; Du, H.; Liu, Y.; Doermann, D. Blind image quality assessment based on high order statistics aggregation. IEEE Trans. Image Process. 2016, 25, 4444–4457. [Google Scholar] [CrossRef] [PubMed]

















Disclaimer/Publisher’s Note: The statements, opinions and data contained in all publications are solely those of the individual author(s) and contributor(s) and not of MDPI and/or the editor(s). MDPI and/or the editor(s) disclaim responsibility for any injury to people or property resulting from any ideas, methods, instructions or products referred to in the content. |
© 2024 by the authors. Licensee MDPI, Basel, Switzerland. This article is an open access article distributed under the terms and conditions of the Creative Commons Attribution (CC BY) license (https://creativecommons.org/licenses/by/4.0/).
Share and Cite
Leszczuk, M.; Janowski, L.; Nawała, J.; Boev, A. Objective Video Quality Assessment Method for Object Recognition Tasks. Electronics 2024, 13, 1750. https://doi.org/10.3390/electronics13091750
Leszczuk M, Janowski L, Nawała J, Boev A. Objective Video Quality Assessment Method for Object Recognition Tasks. Electronics. 2024; 13(9):1750. https://doi.org/10.3390/electronics13091750
Chicago/Turabian StyleLeszczuk, Mikołaj, Lucjan Janowski, Jakub Nawała, and Atanas Boev. 2024. "Objective Video Quality Assessment Method for Object Recognition Tasks" Electronics 13, no. 9: 1750. https://doi.org/10.3390/electronics13091750
APA StyleLeszczuk, M., Janowski, L., Nawała, J., & Boev, A. (2024). Objective Video Quality Assessment Method for Object Recognition Tasks. Electronics, 13(9), 1750. https://doi.org/10.3390/electronics13091750



