Next Article in Journal
A Hybrid Scheme for TX I/Q Imbalance Self-Calibration in a Direct-Conversion Transceiver
Previous Article in Journal
Edge-Enhanced Dual-Stream Perception Network for Monocular Depth Estimation
 
 
Font Type:
Arial Georgia Verdana
Font Size:
Aa Aa Aa
Line Spacing:
Column Width:
Background:
Article

Research on Active Disturbance Rejection Control with Parameter Autotuning for a Moving Mirror Control System Based on Improved Snake Optimization

1
Aerospace Information Research Institute, Chinese Academy of Sciences, No. 9 Dengzhuang South Road, Haidian District, Beijing 100094, China
2
School of Optoelectronics, University of Chinese Academy of Sciences, No. 19(A) Yuquan Road, Shijingshan District, Beijing 100049, China
3
Department of Key Laboratory of Computational Optical Imagine Technology, Chinese Academy of Sciences, No. 9 Dengzhuang South Road, Haidian District, Beijing 100094, China
*
Author to whom correspondence should be addressed.
Electronics 2024, 13(9), 1650; https://doi.org/10.3390/electronics13091650
Submission received: 19 March 2024 / Revised: 16 April 2024 / Accepted: 23 April 2024 / Published: 25 April 2024
(This article belongs to the Section Systems & Control Engineering)

Abstract

In order to improve the control of a moving mirror control system and enhance the anti-interference ability of the system, active disturbance rejection control (ADRC) with parameter autotuning is proposed and applied to control a rotary voice coil motor (RVCM). Improved snake optimization (I-SO) was applied to tune and optimize ADRC’s key parameters. To obtain excellent parameters efficiently, in the population initialization phase of SO, the quality and diversity of initial solutions were improved through a chaotic elite opposition learning algorithm. In the local search phase, a sine and cosine (SC) search mode was introduced to enhance the local search ability of SO. The simulation results show that I-SO can effectively find the ideal parameters. I-SO has excellent search capability and stability. The experimental control system of a moving mirror was established, and the effectiveness of the parameters optimized by I-SO was verified. ADRC with parameter autotuning showed excellent control in the moving mirror control system, and the stability of the optical path scanning speed reached 99.2%.

1. Introduction

As the core component of the Fourier-transform infrared spectrometer (FTIR), the Michelson interferometer generates an optical path difference by means of a moving mirror [1]. Therefore, the control accuracy of the moving mirror control system determines the performance of the FTIR [2]. Today, swing-arm interferometers have the advantage of high stability and are widely used in FTIR [3]. Moving mirrors of swing-arm interferometers are mostly driven by rotary voice coil motors (RVCMs). RVCMs are special motors that only work in a limited angle range, and they are commonly used for reciprocating drives with small inertial load [4]. Compared with traditional motors, RVCMs have the exceptional advantages of small dimensions, high accuracy, large thrust, and fast response [5]. Therefore, RVCMs are widely used in the industrial, aerospace, and precision instrument fields [6,7,8,9].
However, in RVCM-based control systems, external disturbances act directly on the motor. External random disturbances (such as vibration disturbances) are not considered in the mechanical balance equation of the model, and parameter perturbations are not considered in the electrical balance equation. These disturbances and parameters change as the system runs for a long time and is affected by factors such as temperature, device aging, and working environment [10]. These uncertainties lead to poor robustness and weak anti-interference ability of the control system. In recent years, with the rapid development of control theory, some advanced control methods have been proposed to improve the performance of VCM-based control systems, such as the control method with a disturbance observer [11], a position estimator [12], adaptive control [13,14], sliding mode control [15,16,17], active disturbance rejection control (ADRC) [18], and other advanced control technologies.
ADRC is a nonlinear control method that does not depend on the precise mathematical model of the controlled object. It can estimate the total disturbance of the system in real time and then compensate the system to improve its anti-interference ability [19]. At present, ADRC is widely used in the field of motor control. In [20], it is verified that ADRC can effectively observe the bounded time-varying disturbance of voice coil motor control systems. In [21], linear ADRC is used to reduce the calculation load of the controller and is suitable for real-time control systems. In [22], improved ADRC applied to high-precision positioning workbench is proposed, which effectively improves the positioning accuracy and robustness of the system. The majority of the above ADRC studies focus on the controller’s structure rather than how to adjust its parameters, which limits the promotion and application of ADRC to a certain extent.
Conventional ADRC has many parameters, and each parameter directly and significantly affects the controller’s performance. To fully exploit the advantages of ADRC, its parameters must be properly adjusted. The manual adjustment of ADRC parameters requires the expertise of engineers, which is time-consuming and labor-intensive, so it is difficult to achieve ideal control. Second, the range of ADRC parameters varies as a result of the various controlled objects. Manual adjustment is not conducive to the widespread application of ADRC. Therefore, it is necessary to find a parameter tuning method that is convenient for application.
To address this issue, numerous scholars have proposed the use of heuristic algorithms to tune the parameters of ADRC. In [23], genetic algorithm (GA)-based parameter tuning ADRC was proposed to improve the stabilization accuracy of the three-axis inertial platform. However, since the GA is prone to premature convergence and has poor local search capabilities, it can only find suboptimal solutions, as opposed to the optimal one. Particle swarm optimization (PSO) is also a commonly used parameter optimization algorithm. However, the search ability of PSO is weaker in the later stage of the iterations, and it can easily fall into local optima. In [24], an improved PSO was proposed to balance the global and local search abilities of PSO. Reference [25] proposed using the butterfly optimization algorithm to tune the parameters of ADRC to achieve the best performance of the controller. In [26], ant colony optimization (ACO) was applied to the control of current controllers. However, setting ACO parameters is complex, and it is easy to deviate from the high-quality solution if the parameters are not set properly. Compared with ACO, gray wolf optimization (GWO) has the advantages of a simple structure and fewer parameters [27]. However, GWO has the drawbacks of low accuracy and slow convergence when facing complex problems. The chimp optimization algorithm suffers from the same shortcomings [28]. In [29], a whale optimization algorithm (WOA) was applied to fine-tune the parameters of ADRC. However, the WOA easily falls into local optima, and its optimization ability is weak. The sparrow search algorithm (SSA) has also been used in ADRC parameter tuning [30,31]. It has strong local search ability and fast convergence, but its global search ability is weak and it does not easily escape the local optimum. In addition, some hybrid algorithms have also been proposed, like the algorithm composed of differential evolution and PSO [32] and that composed of PSO and bacterial foraging optimization (BFO) [33].
The snake optimization (SO) algorithm is a heuristic algorithm that simulates the feeding and breeding behavior of snakes [34]. This algorithm has the advantages of a strong global search ability, high efficiency, and fast convergence. As a reference, the SO algorithm was tested using 10 functions at the Congress on Evolutionary Computation (CEC) 2020. The SO algorithm performed poorly on tests of four functions due to its weak local search capabilities in the later stages of the search. To address this issue, this study designed an improved SO algorithm (I-SO). It adopts the chaotic elite opposition learning algorithm and introduces the sine and cosine (SC) search mode, which enhances the global search capability of SO and its ability to escape local optima.
In this paper, to improve the control of ADRC for a moving mirror control system and eliminate the time-consuming and labor-intensive process of manual parameter adjustment, a novel ADRC system with parameter autotuning based on I-SO is proposed. ADRC with parameter autotuning based on I-SO is more robust than conventional ADRC. As a population-based optimization algorithm, I-SO does not rely on specific mathematical models, thus enhancing the applicability of ADRC with parameter autotuning based on I-SO in the control field. The simulation results show the feasibility and the effectiveness of the proposed method.
The rest of this paper is organized as follows. Section 2 describes the structure of the moving mirror system and the mathematical model of an RVCM. The principle of ADRC is also explained in this section. Section 3 provides a brief overview of the original SO and describes the proposed I-SO in detail. Further, Section 3 describes the implementation process of I-SO applied in ADRC. Section 4 demonstrates the superiority of I-SO and verifies the advantages of I-SO by comparison with various optimization algorithms. Section 5 simulates a moving mirror control system and verifies the effectiveness of the ADRC with parameter autotuning based on I-SO. Section 6 presents the conclusions of this research.

2. Mathematical Model of the RVCM and Principle of ADRC

2.1. Mathematical Model of the RVCM

This study designed a swing-arm interferometer with dual cube-corner mirrors. Its three-dimensional structure diagram and optical path diagram are shown in Figure 1a,b, respectively. The swing of the two cube-corner mirrors is driven by an RVCM.
Under ideal conditions, the transfer function G ( s ) between θ and u of the RVCM can be obtained as per [35]:
G ( s ) = θ ( s ) u ( s ) = k a L J s 3 + ( J R + L k ) s 2 + ( k a 2 + k R ) s + R b
where J is the moment of inertia of the rotor, k is the friction damping coefficient, k a is the torque coefficient, u is the voltage of the motor armature, i , L , and R are the current, inductance, and resistance of the motor armature, respectively, and θ is the angular displacement of the motor rotor of RVCM.
During normal operation, the inductance value of RVCM is negligible. The specific transfer function G ( s ) s of RVCM can be obtained by means of frequency sweeping:
G ( s ) s = 0.36 0.23 s 2 + 6.29 s + 0.07
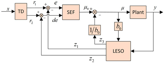
The model shown in Equation (2) is obtained under ideal conditions. The RVCM is interfered with by a variety of nonlinear factors during motion control, such as friction, mechanical resonance and hysteresis characteristics. Therefore, there are inevitable modeling errors between the mathematical model and the actual system. To address this problem, an ADRC algorithm was used to control RVCM in this study. The overall block diagram of the control system is shown in Figure 2. The ADRC algorithm is composed of a tracking differentiator (TD), a linear extended state observer (LESO), and state error feedback control law (SEF).

2.2. Tracking Differentiator

For the jump behavior of the command signal, TD arranges a transition process for the command signal and reduces the initial impact of the signal on the system. A discrete mathematical formula of TD that is different from traditional TD is given in [36]:
{ r 1 ( k + 1 ) = r 1 ( k ) + h r 2 ( k ) + 0.5 h 2 f c ( r 1 ( k ) x ( k ) , r 2 ( k ) , r , h ) r 2 ( k + 1 ) = r 2 ( k ) + h f c ( r 1 ( k ) x ( k ) , r 2 ( k ) , r , h )
where h is the sampling period, x ( k ) is the input signal at the kth time, r 1 ( k ) is the tracking signal of x ( k ) , r 2 ( k ) is the derivative of r 1 ( k ) , r is a parameter that affects the tracking speed, and f c ( ) is an improved discrete form of the fastest control comprehensive function, and its solution is shown in Equation (4):
{ y = 2 r 1 + h r 2 , s = sgn ( y ) k 0 = 1 2 ( 1 + 4 | y | h 2 r 1 ) k = f i x ( k 0 ) + 1 f c ( r 1 ( k ) x ( k ) , r 2 ( k ) , r , h ) = s a t ( r 2 h + ( k 1 ) r s 2 + y 2 k h 2 , r )
where sgn ( ) is the sign function, f i x ( ) is the rounding function, and the saturation function s a t ( ) is defined as:
s a t ( x 1 , δ ) = { δ sgn ( x ) , | x | > δ x ,     | x | δ
Compared with the discrete form of the traditional fastest control synthesis function, this has more concise expression and reduces the phase delay of the output signal.

2.3. Linear Extended State Observer

LESO can observe the position, speed, and unknown parts of the controlled object and compensate for the unknown uncertainty and external system disturbance by estimating the total disturbance of the system. Compared with NLESO, LESO has fewer parameters, which reduces the calculation load of the controller and is more suitable for real-time control systems. The discrete mathematical formula of LESO is as follows:
{ e ( k ) = z 1 ( k ) y ( k ) z 1 ( k + 1 ) = z 1 ( k ) + h ( z 2 ( k ) β 01 e ( k ) ) z 2 ( k + 1 ) = z 2 ( k ) + h ( z 3 ( k ) β 02 e ( k ) ) + b 0 u ( k ) z 3 ( k + 1 ) = z 3 ( k ) h β 03 e ( k )
where y ( k ) is the feedback signal from the controlled object, z 1 ( k ) is the estimated value of r 1 ( k ) in the TD, z 2 ( k ) is the estimated value of r 2 ( k ) , and z 3 ( k ) is the estimated value of the total system disturbance f ( k ) . There are three important parameters in the LESO: β 01 , β 02 and β 03 . β 01 and β 02 affect the estimated value of the state r 1 ( k ) and r 2 ( k ) , respectively, while β 03 affects the estimated value of total disturbance. In addition, b 0 is also a key parameter that will affect LESO and b 0 affects the value of the compensation.

2.4. State Error Feedback Control Law

In this paper, the SEF is a PD controller with disturbance compensation term. The discrete mathematical formula is given as follows:
{ e 1 ( k ) = r 1 ( k ) z 1 ( k ) , e 2 ( k ) = r 2 ( k ) z 2 ( k ) u 0 ( k ) = k p e 1 ( k ) + k d e 2 ( k ) u ( k ) = u 0 ( k ) z 3 ( k ) / b 0
where e 1 and e 2 represent the error of position and speed, respectively, while k p and k d are the parameters of the controller. In order to facilitate parameter tuning, the parameters in Equation (7) can be defined as per [37]:
k p = ω c 2 , k d = 2 ζ ω c
where ω c represents the bandwidth of the controller. In order to further improve the control of the closed-loop system, the damping ratio coefficient ζ is introduced in the parameter setting process to reduce the oscillation of the closed-loop system.
Since there are many important parameters in ADRC, manually adjusting them based on expertise is a time-consuming and labor-intensive process. Additionally, the controller does not always perform at its peak efficiency when manually adjusting the parameters empirically. In this paper, the I-SO algorithm is used to tune the important and key parameters β 01 , β 02 , β 03 and ω c to achieve ideal performance.

3. ADRC with Parameter Autotuning Based on the I-SO Algorithm

3.1. Basic Principles of SO

The SO algorithm is inspired by the mating behavior of snakes. If the temperature is low and food is available, snakes will try to find the best mate and then mate. Otherwise, they will only look for food or eat existing food. Each snake has a position X in the search space, which is modified by looking for food, fighting, and mating to find the globally optimal position. Therefore, the mechanism of SO consists of the exploration phase without food and the exploitation phase of existing food, explained as follows.
Before exploring, the temperature of the environment, the food quantity in the environment, and the population of snakes are first defined.
The temperature t e m p is defined as:
t e m p = exp ( t T )
where t is the current number of iterations and T is the maximum number of iterations.
The food quantity Q is defined as:
Q = c 1 × exp ( t T T )
where c 1 is a constant.
For the snake population, the initialization of snakes is performed by generating a uniformly distributed random population, as shown in Equation (11):
X i = X min + r a n d × ( X max X min )
where X i is the position of the i-th individual, X min and X max are, respectively, the lower and upper bounds of the environment, and r a n d is a random number between 0 and 1.
Assuming that the number of females and males in the population of snakes is the same, then:
N m = N f = N / 2
where N m is the number of males, N f the number of females, and N the total number of individuals in the snake population.

3.1.1. Exploration Phase without Food

If Q < threshold (threshold of food quantity), the snakes look for food by selecting any random position and update their position accordingly. The position update equations of male and female snakes are shown in Equation (13):
{ X i , m ( t + 1 ) = X r a n d , m ( t ) ± c 2 × A m × ( r a n d × ( X max X min ) + X min ) X i , f ( t + 1 ) = X r a n d , f ( t ) ± c 2 × A f × ( r a n d × ( X max X min ) + X min )
where X i , m is the i-th male snake position, X i , f is the i-th female snake position, X r a n d , m and X r a n d , f refer to the positions of random male and female, respectively, c 2 is a constant, and A m is the male ability to find food. Correspondingly, A f is the female ability to find food. These can be calculated using Equation (14):
{ A m = exp ( f r a n d , m / f i , m ) A f = exp ( f r a n d , f / f i , f )
where f r a n d , m is the fitness of X r a n d , m and f i , m is the fitness of the i-th individual in the male group, and the same can be seen for the female group in Equation (14).

3.1.2. Exploitation Phase of Existing Food

Under the condition of Q >= threshold, if t e m p > threshold (temperature threshold), the environment is in a hot state. The snakes only look for food, and the position update equation is shown in Equation (15):
X i , j ( t + 1 ) = X f o o d ± c 3 × t e m p × r a n d × ( X f o o d X i , j ( t ) )
where X i , j is the position of an individual, X f o o d is the position of the best individual, and c 3 is a constant.
If t e m p < threshold (temperature threshold), the temperature is cold. The snakes will either be in fight mode or in mating mode. The fight mode can be described by Equation (16):
{ X i , m ( t + 1 ) = X i , m ( t ) + c 3 × F M × r a n d × ( Q × X b e s t , f X i , m ( t ) ) X i , f ( t + 1 ) = X i , f ( t ) + c 3 × F F × r a n d × ( Q × X b e s t , m X i , f ( t ) )
where X i , m is the i-th male position, X b e s t , f refers to the position of the best individual in the female group, c 3 is a constant, and F M is the fighting ability of the male snake. Similarly, X i , f and X b e s t , m can be understood. F M and F F can be obtained from Equation (17):
{ F M = exp ( f b e s t , f / f i ) F F = exp ( f b e s t , m / f i )
where f b e s t , f is the fitness of the best snake of the female group, f b e s t , m is the fitness of the best snake of the male group, and f i is the fitness of the i-th snake position.
The mating mode can be described by Equation (18):
{ X i , m ( t + 1 ) = X i , m ( t ) + c 3 × M m × r a n d × ( Q × X i , f ( t ) X i , m ( t ) ) X i , f ( t + 1 ) = X i , f ( t ) + c 3 × M f × r a n d × ( Q × X i , m ( t ) X i , f ( t ) )
where X i , m is the i-th male position and X i , f is the i-th female position in their respective groups. M m and M f refer to the mating ability of the males and females, respectively, and they can be calculated as follows:
{ M m = exp ( f i , f / f i , m ) M f = exp ( f i , m / f i , f )
where f i , f is the fitness of the i-th female of the female group and f i , m is the fitness of the i-th male of the male group.
When two snakes complete mating, their egg may or may not hatch. If the egg hatches, the worst male and female are replaced, as described in Equation (20):
{ X w o r s t , m = X min + r a n d × ( X max X min ) X w o r s t , f = X min + r a n d × ( X max X min )
where X w o r s t , m is the worst male individual and X w o r s t , f is the worst female.

3.2. I-SO

3.2.1. Chaotic Elite Opposition Learning

To enhance the global search ability of the SO algorithm, we aimed at improving the quality of its initial solution. In this paper, the chaotic elite opposition learning algorithm is applied to the initialization phase of SO. The chaotic values generated by the tent chaotic map are uniformly distributed in the range of 0–1 [38]. Elite opposition learning exploits elite individuals having more effective information to construct their opposition population and selects multiple excellent individuals from the current population and the opposition population as the initial solution, thus improving the quality of the initial population [39]. The definition of a tent chaotic map is shown in Equation (21):
x n + 1 = { x n / α , x n [ 0 , α ) ( 1 x n ) / ( 1 α ) , x n [ α , 1 ]
where α is a random number within the range of 0–1.
The distribution and frequency of chaotic values of the tent chaotic map are shown in Figure 3a,b, where it can be seen that the chaotic values generated by the tent chaotic map are uniformly distributed between 0 and 1 and show rich diversity.
Suppose that s i = { s i , 1 , s i , 1 , s i , d } is an elite individual in the search space. The definition of its reverse solution s ˜ i = { s ˜ i , 1 , s ˜ i , 1 , s ˜ i , d } is shown in Equation (22):
{ s ˜ i , j = λ ( l b j + u b j ) s i , j , l b j s ˜ i , j u b j s ˜ i , j = r a n d ( l b j , u b j ) ,      s ˜ i , j > u b j   o r   s ˜ i , j < l b j
where l b j and u b j are the lower and upper boundaries of the j dimension search space, respectively, and λ is a random number between 0 and 1.
The steps to initialize the population using the chaotic elite opposition learning algorithm are as follows.
(1) Use the tent chaotic map to initialize population S, calculate the fitness of individual, and select the first N/2 individuals with better fitness to form elite population E.
(2) Calculate the opposition population OE of elite population E.
(3) The new population {S, OE} is obtained by merging populations S and OE, and the fitness of individuals in the new population is calculated. The final initial population is composed of the first N{S, OE}/2 individuals with better fitness.
This paper combines a tent chaotic map with the elite opposition learning algorithm to maintain the diversity of the population and improve the quality of the initial population.

3.2.2. SC Search Mode

In the exploration phase of existing food, in order to enhance the ability of the SO algorithm to escape the local optimum, the algorithm introduces a SC search mode [40], which requires the algorithm to use a mathematical model based on sine and cosine functions to fluctuate outward. We modify Equation (15), (16), and (18), and the modified part is shown in Equation (23).
r a n d { sin ( rand ( 0 , 2 π ) ) cos ( rand ( 0 , 2 π ) )
The position update formula for males introduces the sine function, and for females, the cosine function is introduced.
The chaotic elite opposition learning algorithm improves the quality of the initial solution, and the introduction of the SC search mode enhances the ability of SO to escape the local optimum. These two strategies are helpful for the SO to find the global optimum solution.

3.3. Implementation of I-SO Applied in ADRC

In this paper, I-SO is implemented to optimize the parameters of ADRC in the control system of an RVCM. The schematic diagram of the control system including I-SO is shown in Figure 4. In detail, the tunable and key parameters β 01 , β 02 , β 03 , and ω c are optimized via I-SO under the consideration of the stability and accuracy of the system. The fitness function determines the changing trend of the snake’s position. Therefore, an appropriate fitness function to connect I-SO and ADRC is needed to obtain appropriate parameters for ADRC.
Generally, the control indicators of the RVCM and other control systems include stable and dynamic performance indicators. When the input of the system is a step response, the important dynamic performance indicators of the system include overshoot σ and rise time t r . The steady-state performance indicator is mainly stable error e s s . A system with excellent performance needs to consider stable and dynamic performance.
Integrated time and absolute error (ITAE) is an indicator used to measure system performance. In this paper, the I T A E d is used to measure the LESO’s observation error of total disturbance to the system. The expression of I T A E d is:
I T A E d = 0 T t | e z 3 ( t ) | d t
where T is the response period of the system and e z 3 ( t ) is the observation error of the total disturbance to the system. The expression of e z 3 ( t ) is:
e z 3 ( t ) = f ( t ) z 3 ( t )
Finally, the fitness function Y is composed of the weighted sum of the dynamic and stable control indicators and I T A E d , as shown in Equation (26):
Y = a σ + b t r + c e s s + d I T A E d
where a , b , c , and d are the weights.
The dynamic and stable control indicators and I T A E d share the same characteristic that the smaller their value is, the better the control of the RVCM that will be achieved. Thus, the ideal parameters can cause the system to have the best control and enable the fitness function Y to reach the minimum. In each iteration, the optimization process of I-SO is the process of moving the position of each snake towards the optimal position.
In the experiment, the detailed optimization process of I-SO computing the optimization parameters β 01 , β 02 , β 03 , and ω c can be described as follows.
Step 1. The parameters in I-SO are initialized, including the number of snakes N , the maximum number of iterations T , the dimension d i m , the upper limit and the lower limit of the search space, and thresholds of food quantity and temperature, etc. The position X of each snake in the search space is initialized via the chaotic elite opposition learning algorithm.
Step 2. The snake population is divided into two groups, one for males and the other for females.
Step 3. ADRC is run with the parameters of Step 1, and the RVCM is controlled by the ADRC. The indicators of control of the system are calculated. These indicators are substituted into Equation (26) to calculate the value of the fitness function. The results are compared and the best males and females are defined.
Step 4. The iteration is executed and the food quantity and temperature are calculated according to Equations (9) and (10).
Step 5. The stage of exploring food is entered and the positions of males and females are updated according to Equation (13).
Step 6. When the amount of food is sufficient, the next stage is entered to judge whether the temperature is appropriate. The position of the snake is updated using Equations (15), (16) and (18), which introduce the SC search mode.
Step 7. The stopping criterion is checked. If the number of iterations i is greater than the maximum number of iterations T , the optimal parameters are output and the algorithm is stopped. Otherwise, the process moves to Step 4.
The pseudocode of Algorithm 1 I-SO is as follows.
Algorithm 1 I-SO
1:Initialize parameters of I-SO
2:Initialize the snakes using Equation (22)
3:Equally divide the population into two groups
4: while   ( i T )
5:   Evaluate the fitness of individuals in each group
6:   Find best male X b e s t , m and best female X b e s t , f
7:   Define Temp using Equation (9).
8:   Define food Quantity Q using Equation (10).
9:   if (Q < 0.25) then
10:     Perform exploration using Equation (13).
11:   else
12:     if (temp> 0.6) then
13:       Perform exploitation Equations (15) and (23)
14:     else
15:       if (rand > 0.6) then
16:         Snakes in Fight Mode Equations (16) and (23)
17:       else
18:         Snakes in Mating Mode Equations (18) and (23)
19:         Change the worst male and female using Equation (20)
20:       end if
21:     end if
22:   end if
23:end while
24:Return best solution.

4. Simulation Results and Analysis

To verify the effectiveness of the I-SO, an ADRC model of the RVCM was established using MATLAB, and the key parameters of ADRC were tuned through I-SO. The environment configuration of this simulation experiment was as follows: a 64-bit Windows 10 operating system, an Intel (R) Core (TM) i7-10710u CPU, a main frequency of 1.10 GHz, 16 GB of memory, and simulation software MATLAB R2016b.
According to the commissioning experience, the general parameters of the control system were set as follows:
(1)
ADRC:
TD: r = 1000 , h 0 = 0.001 ; LESO: b = 0.35 ; SEF: ζ = 1.25
In order to test the observation ability of the LESO for the total disturbance of system, a disturbance was introduced into the speed link of the system. The anti-interference ability of the system can be verified by adding different disturbances and noises in different links of the system. When conducting vibration tests on instruments or models in the field or in the laboratory, sinusoidal vibration tests are often used. Introducing sinusoidal periodic disturbances can simulate disturbances in the environment by adjusting the frequency, vibration amplitude, and test duration. Therefore, the expression for the disturbance was set to:
d n l = 2 + sin ( 4 π t )
(2)
SO algorithm: the parameter settings of I-SO algorithm are shown in Table 1.
The minimum value of the fitness function, the convergence speed, and the standard deviation (STD) of multiple different minimum fitness function values obtained after repeatedly running the algorithm need to be considered important indicators of the intelligent optimization algorithm. The minimum value of the fitness function reflects the search ability of the algorithm, and the standard deviation reflects its stability.
The optimization algorithm was run 50 times independently, and the average of 50 convergence speed values was calculated, as well as the average and standard deviation of 50 fitness function values. Among the 50 running results, the operation result of the algorithm whose convergence speed and fitness function value were closest to their respective averages (the average value of the fitness function was first considered) was selected as the operation result of optimization algorithm (each optimization algorithm mentioned below was handled in this same way).

4.1. Verification of Control Performance of ADRC Tuned by I-SO

After selection, we finally determined that the optimal solution output by I-SO algorithm is {178, 49,642, 7,898,000, 145}.
Figure 5 shows the response curves and error curves. Table 2 shows fitness function values and some control indicators. It can be seen from Figure 5 and Table 2 that the parameters calculated by I-SO can enable the simulation system to achieve outstanding dynamic and stable performance, as well as an exceptional response to position and speed signals. When there is no disturbance in the system, the position overshoot is 4.66%, both the position and speed steady-state error are 0, and the rise time is shorter than 0.1 s. When there is disturbance in the system, the system has a small steady-state error of about 0.02%.
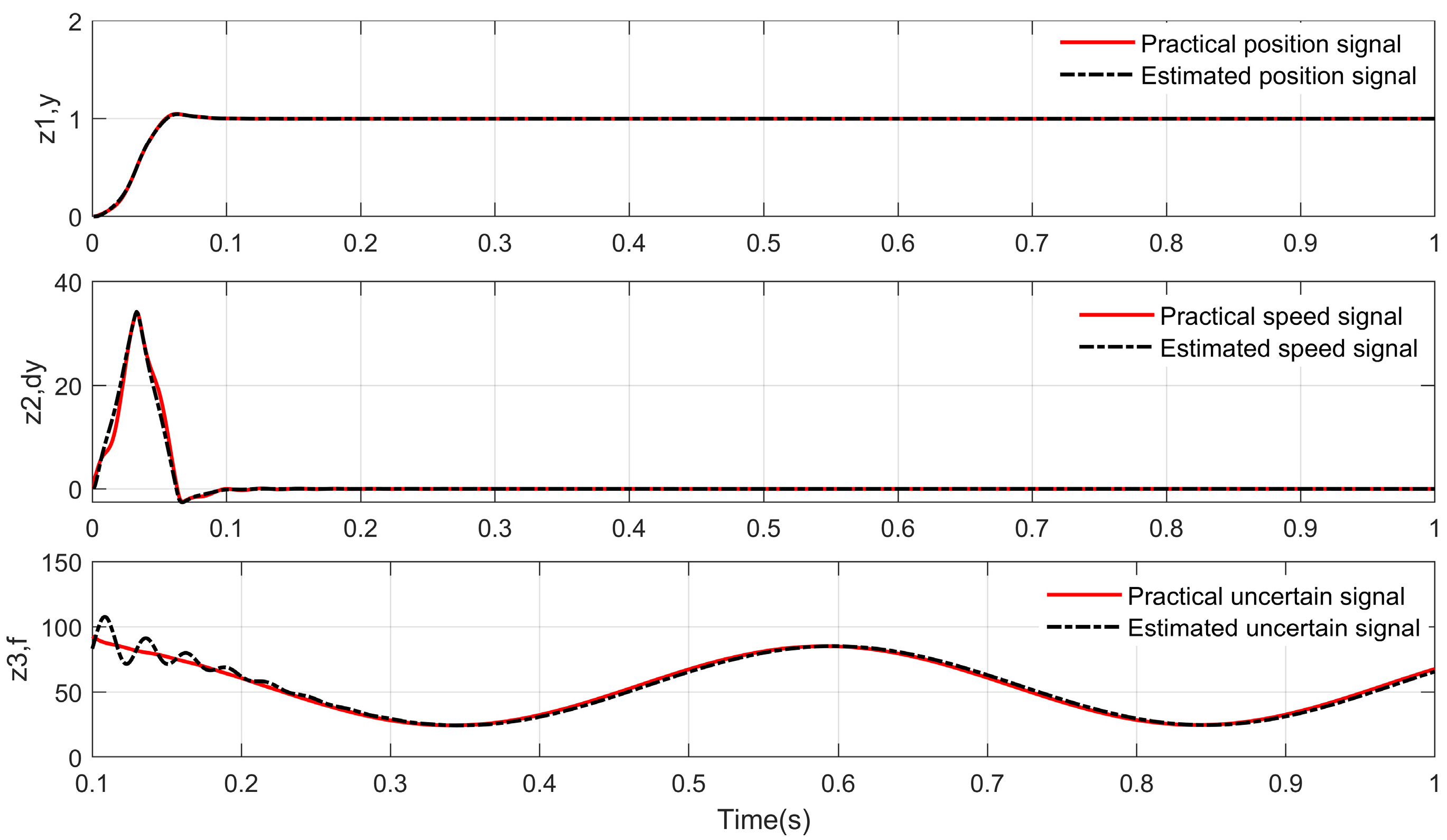
Figure 6 shows the observation results provided by the LESO with disturbance in the system. It can be seen from Figure 6 that the observation results of the position signal and speed signal are satisfactory. It can be seen from Figure 6 that the LESO cannot effectively observe the disturbance at the initial stage due to the large initial error when the system tracks the step signal, but after about 0.1 s, the LESO can effectively observe the disturbance introduced by the system.

4.2. Convergence Verification of I-SO–ADRC

As a control algorithm combined with an intelligent optimization algorithm, it is necessary to verify the convergence of I-SO and ADRC.
Figure 7 shows the convergence curve of the fitness function in the I-SO optimization process. It can be seen from Figure 7 that the value of the fitness function gradually decreases with the increase in the number of iterations and does not change after iteration 22, indicating that I-SO is convergent. Figure 8 depicts the optimization process of each parameter by I-SO in the form of a scatter diagram, which is complex. By observing the distribution of scatter points, it can be seen that the value of each parameter changes with the value of the fitness function, and finally converges to the optimal parameter value.
In Figure 7, it can be seen that the fitness is greatly reduced at iterations 6, 9, and 22, which is representative of the iterative process. The parameter sets obtained for iterations 6, 9, and 22 are {950, 99,317, 7,442,311, 75}, {217, 50,420, 7,277,566, 80}, and {178, 49,642, 7,898,000, 145}, respectively. In order to verify the I-SO–ADRC convergence and the applicability of I-SO to tune the parameters of ADRC, the optimization results of iterations 6, 9, and 22 are compared in Figure 9. Table 3 shows the fitness values and the dynamic and stable control indicators of the three iterations.
Based on Table 3 and Figure 9, it can be seen that as the number of iterations increases, the performance of the system improves steadily, while the values of the indicators and fitness function generally decline, especially overshoot and I T A E d , with significant reductions. The parameter sets obtained for iterations 6, 9, and 22 are applied to the control system, respectively, and the system response and error curves are obtained, as shown in Figure 10. It can be seen in Figure 10 combined with Table 3 that the performance of the control system using the parameter set obtained in iterations 6 and 9 is not ideal. Compared with iterations 6 and 9, the performance of the control system is much better when using the parameter set obtained in iteration 22, which is also the final optimal parameter set.

4.3. Comparison of I-SO–ADRC with SO–ADRC

The simulation results presented in Figure 5 and Figure 6 demonstrate that I-SO is feasible and effective for ADRC parameter tuning. In order to verify the advantages of the proposed I-SO in solving the parameter tuning problem of ADRC, under the same experimental environment and parameter conditions, the SO algorithm was used to tune the parameters of ADRC. The calculation of indicators adopted the method proposed in Section 4. Table 4 lists the indicators of the two SO algorithms. Figure 11 depicts a broken-line chart of the indicators of the two SO algorithms corresponding to Table 4. Figure 12 shows the convergence curves of the two SO algorithms. It can be seen from Table 4, Figure 11 and Figure 12 that many of the indicators of I-SO are better than those of SO. Compared with SO, although I-SO has more convergence iterations, its running time is shorter and its fitness value is smaller, which shows that I-SO has stronger optimization ability and is less likely to fall into local optimality. I-SO has a much smaller STD than SO, indicating that the stability of I-SO is excellent.
Figure 13 presents a column comparison chart of the four indicators that constitute the fitness function. Figure 14 shows the error curves obtained by applying the optimal parameter set corresponding to the two algorithms to the control system. According to Figure 13 and Figure 14, two different SO algorithms can be applied to the parameter tuning of ADRC and provide ideal control, but the performance of the system when applying the I-SO is better.
Considering indicators of the control system and optimization algorithm comprehensively, compared with the SO algorithm, I-SO has the advantages of strong search ability, short running time, and good stability.

4.4. Comparison between I-SO–ADRC and PSO–ADRC, GA-ADRC and SSA-ADRC

To verify the effectiveness and superiority of I-SO compared to other intelligent optimization algorithms, three well-known optimization algorithms—PSO, GA, and SSA—were applied to the parameters tuning of ADRC, and the results were compared with those of I-SO.
In this experiment, if the final fitness was less than 100, the final solution was considered the global optimal solution. Otherwise, the final solution was considered the local optimal solution. Finally, the unique parameter settings of the three optimization algorithms were determined in this paper, as shown in Table 5. Other parameters like population size, upper limit, and lower limit were the same as those of I-SO. The initial number of iterations was set to 30.
Table 6 is a comparison of the indicators of the three algorithms against I-SO. According to [21], for evaluation of the performance of improved evolutionary algorithms, statistical tests are required. In this paper, we chose to use the Wilcoxon rank-sum test and conduct it at the 5% significance level. Assuming that I-SO is the best algorithm among the four, expressed as N/A, the p-values of the three algorithms can be obtained, as shown in Table 6. The p-values of the three algorithms are less than 0.05, which shows that the superiority of the I-SO algorithm is statistically significant.
Figure 15 provides a radar map comparing the four algorithms, where the four axes, respectively, correspond to the four indicators in Table 6. The quadrangles with different colors represent the different algorithms. As seen in Figure 15, the green quadrangle representing the I-SO algorithm is almost completely encircled by the other quadrangles. Figure 16 shows the convergence curves of the four algorithms. According to Table 6, Figure 15 and Figure 16, among the four algorithms, the average, STD, and time of the I-SO algorithm are the smallest, and only the convergence speed is slightly higher than that of GA. Compared with the other three algorithms, I-SO has stronger search ability, better stability, faster convergence, and lower complexity.
Figure 17 exhibits columnar comparison charts of the four indicators constituting the fitness function. Figure 18 shows the error curves obtained by applying the optimal parameter set corresponding to the four algorithms to the control system. According to Figure 17 and Figure 18, compared with SSA and GA, the control system corresponding to I-SO shows a more ideal control effect and several control indicators achieve smaller values. The control effect of the PSO-based system is also ideal. Compared with PSO, the I-SO algorithm is advantageous in its stability and disturbance observation ability. To sum up, the I-SO algorithm proposed in this paper can adjust ADRC parameters more effectively than the other three algorithms.

5. Moving Mirror Control System

For the swing-arm interferometer in Figure 1, after derivation and a reference review, this paper obtained the equation of the swing angular displacement θ of the RVCM and the optical path scanning speed v 0 of the Fourier transform, as shown in Equation (28):
θ ( t ) = 2 t g ( 2 v 0 8 r t )
where r is the length of the swing arm. According to Equation (28) and the interferometer parameter, v 0 = 0.64 cm / s , r = 4.5 cm , the motion curve of RVCM can be designed as shown in Figure 19.
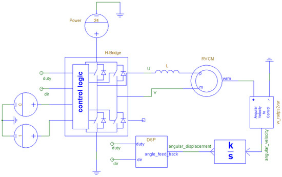
Saber and MAST languages were used to build the RVCM, H-bridge, and DSP models, a complete moving mirror control system was built, and joint simulation with Simulink 2022b was conducted to verify the effectiveness of ADRC with parameters tuned through I-SO. The simulation system is shown in Figure 20. The controller uses the optimal solution obtained by the I-SO. Considering that an H-bridge is used in the system, the parameters of SEF may need to be modified. After debugging, the value of ω c is modified to 90. The parameters of LESO are not modified.
The simulation results are shown in Figure 21 and Table 7. Table 7 shows the following error of the system. According to Figure 21a and Table 7, it can be seen that the maximum following error of angular displacement is 0.17 mrad, and large following errors appear during the starting and commutation stages of the RVCM.
In Figure 21a, we can see that the curve experiences jittering, but the value of the jitter is extremely small, close to 0. There may be two reasons for the jitter shown in Figure 21a: first, the simulation step size of the Saber 2019 in this paper may be set too low, which affects the simulation accuracy; second, the current loop in the simulation system may cause the simulation results to be unstable, causing the curve to jitter.
The following curve and error curve of the angular velocity are shown in Figure 21b. It can be seen that large angular velocity following errors and fluctuations occur during the starting stage of the RVCM. However, during the steady-operation stage of the RVCM, the angular velocity following error is close to 0, achieving an excellent following effect. The stability of the optical path scanning speed of this system is calculated to be 99.2% in 4–10 s. The simulation results prove that the ADRC system tuned using I-SO has excellent control for the moving mirror control system and has a good following effect on the planned motion trajectory. Using I-SO to adjust the parameters of ADRC is efficient and effective, which provides certain reference significance for the use of the ADRC algorithm in moving mirror control systems.

6. Conclusions

A novel ADRC system with parameter autotuning based on I-SO was applied to a moving mirror control system. The key parameters of the ADRC system were continuously tuned through the optimization mechanism of I-SO. The simulation results show that the parameter set obtained by I-SO can achieve the best control compared to the original SO, PSO, GA, and SSA. A moving mirror control system was built. The results show that ADRC with parameter autotuning based on I-SO can successfully complete the motion requirements of the moving mirror. The STD of the error of the angular displacement and angular velocity was 0.03 and 0.38, respectively. The following effect of the angular displacement and the angular velocity during the smooth operation stage was excellent.
The chaotic elite opposition learning algorithm can improve the quality and maintain the diversity of initial solutions, which is conducive to improving the global search ability and stability of the SO. The introduction of the SC search mode can improve the SO’s ability to jump out of local optima. The I-SO proposed in this paper effectively improves the applicability of ADRC and greatly shortens the time required for its parameter tuning. Compared with the original SO, PSO, GA, and SSA, I-SO has the best search capability and stability. ADRC with parameter autotuning based on I-SO shows ideal control.

Author Contributions

Conceptualization, M.H., W.H. and L.Z.; methodology, L.Z.; writing—original draft preparation, L.Z.; writing—review and editing, W.H. and L.Q.; visualization, Z.W. and Q.W.; project administration, M.H. All authors have read and agreed to the published version of the manuscript.

Funding

This work was supported in part by the National Natural Science Foundation of China (grant 62101533), in part by the Key Deployment of Chinese Academy of Sciences under grant E3Z204010F, and in part by the Key Deployment of Chinese Academy of Sciences under grant E1Z204020F.

Data Availability Statement

All data used to support the findings of this study are available from the corresponding author upon request.

Conflicts of Interest

The authors declare no conflicts of interest.

References

  1. Zhang, M.; Zhang, J.; Yang, H. Research on speed stability of moving mirror in FTIR spectrometer. Infrared Laser Eng. 2014, 43, 1240–1246. [Google Scholar]
  2. Liang, X.-w.; Shi, L. Design of a Moving Mirror Scanning System for Portable Interferometer. Spectrosc. Spectr. Anal. 2017, 37, 3255–3259. [Google Scholar]
  3. Shi, Y.; Zhou, C.; Yin, Q.; Zhou, Y. Simulation on Interference Control System in Fourier Transform Spectrograph. J. Syst. Simul. 2013, 25, 753–759. [Google Scholar] [CrossRef]
  4. Hu, J.; Wu, J.; Chen, J.; Li, Y.; Ren, L.; Wang, Q.; Liu, C. Calculation, simulation and fast estimation of thermal resistance of rotary voice coil actuators. IET Electr. Power Appl. 2022, 16, 675–684. [Google Scholar] [CrossRef]
  5. Li, Y.; Li, Y.; Ren, L.; Lin, Z.; Wang, Q.; Xu, Y.; Zou, J. Analysis and Restraining of Eddy Current Damping Effects in Rotary Voice Coil Actuators. IEEE Trans. Energy Convers. 2017, 32, 309–317. [Google Scholar] [CrossRef]
  6. Roemer, D.B.; Bech, M.M.; Johansen, P.; Pedersen, H.C. Optimum Design of a Moving Coil Actuator for Fast-Switching Valves in Digital Hydraulic Pumps and Motors. IEEE/ASME Trans. Mechatron. 2015, 20, 2761–2770. [Google Scholar] [CrossRef]
  7. Smith, K.J.; Graham, D.J.; Neasham, J.A. Design and Optimization of a Voice Coil Motor with a Rotary Actuator for an Ultrasound Scanner. IEEE Trans. Ind. Electron. 2015, 62, 7073–7078. [Google Scholar] [CrossRef]
  8. Gokhan, C.; Reza, Z.; Ozan, K. Design and Optimization of Reduced Torque Ripple Rotary Voice Coil Motor. In Proceedings of the 2018 XIII International Conference on Electrical Machines (ICEM), Alexandroupoli, Greece, 3–6 September 2018; pp. 663–669. [Google Scholar]
  9. Hsieh, C.-L.; Liu, C.-S.; Cheng, C.-C. Design of a 5 degree of freedom–voice coil motor actuator for smartphone camera modules. Sens. Actuators A Phys. 2020, 309, 112014. [Google Scholar] [CrossRef]
  10. Okyay, A.; Erkorkmaz, K.; Khamesee, M.B. Mechatronic design, actuator optimization, and control of a long stroke linear nano-positioner. Precis. Eng. 2018, 52, 308–322. [Google Scholar] [CrossRef]
  11. Al-Jodah, A.; Shirinzadeh, B.; Ghafarian, M.; Kumar Das, T.; Tian, Y.; Zhang, D. A fuzzy disturbance observer based control approach for a novel 1-DOF micropositioning mechanism. Mechatronics 2020, 65, 102317. [Google Scholar] [CrossRef]
  12. Shewale, M.; Razban, A.; Deshmukh, S.; Mulik, S. Design, Development and Implementation of the Position Estimator Algorithm for Harmonic Motion on the XY Flexural Mechanism for High Precision Positioning. Sensors 2020, 20, 662. [Google Scholar] [CrossRef] [PubMed]
  13. Wang, L.; Wang, Z.; Wang, F.; Shi, G.; Xu, R. Robust finite-time adaptive control for high performance voice coil motor-actuated fast steering mirror. Rev. Sci. Instrum 2022, 93, 125003. [Google Scholar] [CrossRef] [PubMed]
  14. Hsu, C.; Chen, B.; Wu, B. Fuzzy broad learning adaptive control for voice coil motor drivers. Int. J. Fuzzy Syst. 2022, 24, 1696–1707. [Google Scholar] [CrossRef]
  15. Barzegar-Kalashani, M.; Tousi, B.; Mahmud, M.A.; Farhadi-Kangarlu, M. Robust nonlinear sliding mode controllers for single-phase inverter interfaced distributed energy resources based on super twisting algorithms. ISA Trans. 2022, 123, 61–75. [Google Scholar] [CrossRef] [PubMed]
  16. Gong, Z.; Huo, D.; Niu, Z.; Chen, W.; Cheng, K. A novel long-stroke fast tool servo system with counterbalance and its application to the ultra-precision machining of microstructured surfaces. Mech. Syst. Signal Process. 2022, 173. [Google Scholar] [CrossRef]
  17. Chen, S.Y.; Wu, G.W.; Yu, C.J. Robust fractional-order integral terminal sliding mode control with adaptive uncertainty observation for a VCM-driven X–Y motion stage. IET Electr. Power Appl. 2022, 17, 161–180. [Google Scholar] [CrossRef]
  18. Tian, C.; Yan, P.; Zhang, Z. Inter-sample output predictor based sampled-data ADRC supporting high precision control of VCM servo systems. Control Eng. Pract. 2019, 85, 138–148. [Google Scholar] [CrossRef]
  19. Han, J. Auto Disturbances Rejection Control Technique. Front. Sci. 2007, 1, 24–31. [Google Scholar]
  20. Huang, Y.; Wu, S.; Jin, H.; Jiao, Z. Research on Voice Coil Motor Control Considering Interference. In Proceedings of the 16th IEEE Conference on Industrial Electronics and Applications (ICIEA), Chengdu, China, 1–4 August 2021; pp. 906–911. [Google Scholar]
  21. Bernat, J.; Kolota, J. Active Disturbance Rejection Control for Dielectric Electroactive Polymer Actuator. IEEE Access 2021, 9, 95218–95227. [Google Scholar] [CrossRef]
  22. Chen, Q.; Li, L.; Wang, M.; Pei, L. The precise modeling and active disturbance rejection control of voice coil motor in high precision motion control system. Appl. Math. Model. 2015, 39, 5936–5948. [Google Scholar] [CrossRef]
  23. Zhou, X.; Gao, H.; Zhao, B.; Zhao, L. A GA-based parameters tuning method for an ADRC controller of ISP for aerial remote sensing applications. ISA Trans. 2018, 81, 318–328. [Google Scholar] [CrossRef] [PubMed]
  24. Du, C.; Yin, Z.; Zhang, Y.; Liu, J.; Sun, X.; Zhong, Y. Research on Active Disturbance Rejection Control with Parameter Autotune Mechanism for Induction Motors Based on Adaptive Particle Swarm Optimization Algorithm with Dynamic Inertia Weight. IEEE Trans. Power Electron. 2019, 34, 2841–2855. [Google Scholar] [CrossRef]
  25. Abdul-Kareem, A.; Hasan, A.; Al-Qassar, A.; Humaidi, A.; Hassan, R.; Ibraheem, I.; Azar, A. Rejection of wing-rock motion in delta wing aircrafts based on optimal LADRC schemes with butterfly optimization algorithm. J. Eng. Sci. Technol. 2022, 17, 2476–2495. [Google Scholar]
  26. Ahmad, A.; Kashif, S.A.R.; Nasir, A.; Rasool, A.; Liaquat, S.; Padmanaban, S.; Mihet-Popa, L. Controller Parameters Optimization for Multi-Terminal DC Power System Using Ant Colony Optimization. IEEE Access 2021, 9, 59910–59919. [Google Scholar] [CrossRef]
  27. Ren, J.; Chen, Z.; Yang, Y.; Sun, M.; Sun, Q.; Wang, Z. Grey Wolf Optimization Based Active Disturbance Rejection Control Parameter Tuning for Ship Course. Int. J. Control. Autom. Syst. 2022, 20, 842–856. [Google Scholar] [CrossRef]
  28. Amlashi, A.G.; Rezvani, M.; Radmehr, M.; Ghafouri, A.; Razmjooy, N. Optimizing Adaptive Disturbance Rejection Control Models Using the Chimp Optimization Algorithm for Ships’ Hybrid Renewable Energy Systems. Comput. Intell. Neurosci. 2022, 2022, 3569261. [Google Scholar] [CrossRef] [PubMed]
  29. Ali, S.; Xia, Y.; Khan, Z.; Ali, A.; Navid, Q.; Aurangzeb, K.; Anwar, M. Frequency regulation in interconnected power system through Enhanced beluga whale optimized flatness-based active disturbance rejection control. IEEE Access 2024, 12, 15348–15367. [Google Scholar] [CrossRef]
  30. Zhu, Q.; Zhuang, M.; Liu, H.; Zhu, Y. Optimal Control of Chilled Water System Based on Improved Sparrow Search Algorithm. Buildings 2022, 12, 269. [Google Scholar] [CrossRef]
  31. Gao, B.; Shen, W.; Guan, H.; Zheng, L.; Zhang, W. Research on Multistrategy Improved Evolutionary Sparrow Search Algorithm and its Application. IEEE Access 2022, 10, 62520–62534. [Google Scholar] [CrossRef]
  32. Pak, Y.; Kong, Y.; Ri, J. Robust pid optimal tuning of a delta parallel robot based on a hybrid optimization algorithm of particle swarm optimization and differential evolution. Robotica 2023, 41, 1159–1178. [Google Scholar] [CrossRef]
  33. Kang, C.; Wang, S.; Ren, W.; Lu, Y.; Wang, B. Optimization Design and Application of Active Disturbance Rejection Controller Based on Intelligent Algorithm. IEEE Access 2019, 7, 59862–59870. [Google Scholar] [CrossRef]
  34. Hashim, F.A.; Hussien, A.G. Snake Optimizer: A novel meta-heuristic optimization algorithm. Knowl.-Based Syst. 2022, 242, 108320. [Google Scholar] [CrossRef]
  35. Shi, Y. Research on the Control Technology for the Interferometer Subsystem in Space-Borne Infrared Spectrometer. Ph.D. Thesis, Huazhong University of Science and Technology, Wuhan, China, 2012. [Google Scholar]
  36. Liu, X.; Sun, X.; Hao, Z.; Liu, Y. A New Discrete-time Form of Optimal Tracking Differentiator. Inf. Control 2013, 42, 729–734. [Google Scholar]
  37. Han, W.; Tan, W. Tuning of linear active disturbance rejection controllers based on PID tuning rules. Control Decis. 2021, 36, 1592–1600. [Google Scholar]
  38. Khalil, N.; Sarhan, A.; Alshewimy, M.A.M. An efficient color/grayscale image encryption scheme based on hybrid chaotic maps. Opt. Laser Technol. 2021, 143, 107326. [Google Scholar] [CrossRef]
  39. Yildiz, B.S.; Pholdee, N.; Bureerat, S.; Yildiz, A.R.; Sait, S.M. Enhanced grasshopper optimization algorithm using elite opposition-based learning for solving real-world engineering problems. Eng. Comput. 2021, 38, 4207–4219. [Google Scholar] [CrossRef]
  40. Mirjalili, S. SCA: A Sine Cosine Algorithm for solving optimization problems. Knowl.-Based Syst. 2016, 96, 120–133. [Google Scholar] [CrossRef]
Figure 1. Swing-arm interferometer with dual cube-corner mirrors: (a) 3D structure diagram; (b) optical path diagram.
Figure 1. Swing-arm interferometer with dual cube-corner mirrors: (a) 3D structure diagram; (b) optical path diagram.
Electronics 13 01650 g001
Figure 2. Overall block diagram of the control system.
Figure 2. Overall block diagram of the control system.
Electronics 13 01650 g002
Figure 3. Tent chaotic map: (a) distribution of values; (b) frequency of values.
Figure 3. Tent chaotic map: (a) distribution of values; (b) frequency of values.
Electronics 13 01650 g003
Figure 4. Schematic diagram of control system including I-SO.
Figure 4. Schematic diagram of control system including I-SO.
Electronics 13 01650 g004
Figure 5. Response curves and error curves.
Figure 5. Response curves and error curves.
Electronics 13 01650 g005
Figure 6. Observation curves provided by LESO.
Figure 6. Observation curves provided by LESO.
Electronics 13 01650 g006
Figure 7. Convergence curve of the fitness function.
Figure 7. Convergence curve of the fitness function.
Electronics 13 01650 g007
Figure 8. Parameter optimization process by I-SO.
Figure 8. Parameter optimization process by I-SO.
Electronics 13 01650 g008
Figure 9. Indicator comparison histogram under different iteration times.
Figure 9. Indicator comparison histogram under different iteration times.
Electronics 13 01650 g009
Figure 10. Response curves and their respective errors at iterations 6, 9 and 22.
Figure 10. Response curves and their respective errors at iterations 6, 9 and 22.
Electronics 13 01650 g010
Figure 11. Indicator comparison of different SO algorithms.
Figure 11. Indicator comparison of different SO algorithms.
Electronics 13 01650 g011
Figure 12. Convergence curves of different SO algorithms.
Figure 12. Convergence curves of different SO algorithms.
Electronics 13 01650 g012
Figure 13. Indicator comparison histogram of ADRC based on different SO algorithms.
Figure 13. Indicator comparison histogram of ADRC based on different SO algorithms.
Electronics 13 01650 g013
Figure 14. Error curves of ADRC based on different SO algorithms.
Figure 14. Error curves of ADRC based on different SO algorithms.
Electronics 13 01650 g014
Figure 15. Radar map comparing indicators of the four algorithms.
Figure 15. Radar map comparing indicators of the four algorithms.
Electronics 13 01650 g015
Figure 16. Convergence curves of the four algorithms.
Figure 16. Convergence curves of the four algorithms.
Electronics 13 01650 g016
Figure 17. Indicator comparison histogram of ADRC based on different optimization algorithms.
Figure 17. Indicator comparison histogram of ADRC based on different optimization algorithms.
Electronics 13 01650 g017
Figure 18. Error curves of ADRC based on different optimization algorithms.
Figure 18. Error curves of ADRC based on different optimization algorithms.
Electronics 13 01650 g018
Figure 19. Planned motion curve of the swing arm.
Figure 19. Planned motion curve of the swing arm.
Electronics 13 01650 g019
Figure 20. Overall block diagram of moving mirror control system.
Figure 20. Overall block diagram of moving mirror control system.
Electronics 13 01650 g020
Figure 21. Following curves and following error curves: (a) angular displacement; (b) angular velocity.
Figure 21. Following curves and following error curves: (a) angular displacement; (b) angular velocity.
Electronics 13 01650 g021
Table 1. Parameter settings of I-SO algorithm.
Table 1. Parameter settings of I-SO algorithm.
No.Parameter NameValue
1Threshold of food quantity0.48
2Threshold of temperature0.6
3C11
4C20.05
5C32
6Population size30
7Dim4
8Max number of iterations30
9lower limit{100, 1000, 10,000, 10}
10upper limit{10,000, 100,000, 10,000,000, 250}
Table 2. Values of fitness function and control indicators.
Table 2. Values of fitness function and control indicators.
Y σ ( % ) t r e s s ( % ) I T A E d
Without disturbance61.484.660.05014.68
With disturbance72.205.000.050.0221.96
Table 3. Values of fitness function and control indicators of different iterations.
Table 3. Values of fitness function and control indicators of different iterations.
Iteration Time Y σ ( % ) t r e s s ( % ) I T A E d
6th144.478.870.060.2154.73
9th102.147.740.050.0724.33
22nd72.205.000.050.0221.96
Table 4. Indicators of different SO algorithms.
Table 4. Indicators of different SO algorithms.
AverageIterationSTDTime(s)
SO872212.16.34
I-SO76267.25.28
Table 5. Parameter settings of the three optimization algorithms.
Table 5. Parameter settings of the three optimization algorithms.
ParameterParameter DescriptionValue
PSO w Inertia weight[0.1,0.9]
C 1 Self-best factor1.5
C 2 Global-best factor1.5
GA p c Crossover probability0.9
p m Mutation probability0.1
SSA S T Security threshold0.8
p p Proportion of producers0.2
p a Proportion of sparrows who perceive the danger0.5
Table 6. Indicators of different optimization algorithms.
Table 6. Indicators of different optimization algorithms.
GAPSOSSAI-SO
Average96907976
STD11.716.59.07.2
Iteration23292926
Time(s)5.505.728.735.28
p-value for Wilcoxon’s rank-sum test2.446 × 10−6 0.00189.660 × 10−7 N/A
Table 7. Following error.
Table 7. Following error.
Maximum ErrorAverage ErrorSTD of Error
Angular displacement (mrad)0.17 0.010.03
Angular velocity (mrad/s)4.470.090.38
Disclaimer/Publisher’s Note: The statements, opinions and data contained in all publications are solely those of the individual author(s) and contributor(s) and not of MDPI and/or the editor(s). MDPI and/or the editor(s) disclaim responsibility for any injury to people or property resulting from any ideas, methods, instructions or products referred to in the content.

Share and Cite

MDPI and ACS Style

Zhi, L.; Huang, M.; Qian, L.; Wang, Z.; Wen, Q.; Han, W. Research on Active Disturbance Rejection Control with Parameter Autotuning for a Moving Mirror Control System Based on Improved Snake Optimization. Electronics 2024, 13, 1650. https://doi.org/10.3390/electronics13091650

AMA Style

Zhi L, Huang M, Qian L, Wang Z, Wen Q, Han W. Research on Active Disturbance Rejection Control with Parameter Autotuning for a Moving Mirror Control System Based on Improved Snake Optimization. Electronics. 2024; 13(9):1650. https://doi.org/10.3390/electronics13091650

Chicago/Turabian Style

Zhi, Liangjie, Min Huang, Lulu Qian, Zhanchao Wang, Qin Wen, and Wei Han. 2024. "Research on Active Disturbance Rejection Control with Parameter Autotuning for a Moving Mirror Control System Based on Improved Snake Optimization" Electronics 13, no. 9: 1650. https://doi.org/10.3390/electronics13091650

APA Style

Zhi, L., Huang, M., Qian, L., Wang, Z., Wen, Q., & Han, W. (2024). Research on Active Disturbance Rejection Control with Parameter Autotuning for a Moving Mirror Control System Based on Improved Snake Optimization. Electronics, 13(9), 1650. https://doi.org/10.3390/electronics13091650

Note that from the first issue of 2016, this journal uses article numbers instead of page numbers. See further details here.

Article Metrics

Back to TopTop