Multi-Strategy Improved Particle Swarm Optimization Algorithm and Gazelle Optimization Algorithm and Application
Abstract
1. Introduction
- Initializing the population through chaotic mapping to improve the quality and diversity of initial solutions.
- Implementing phased population perturbation to enhance the stability of optimization results while maintaining high precision.
- Combined with PSO, the role of the individual experience of the gazelle in the escape process is used to improve the ability of the algorithm to jump out of the local optimum.
2. Gazelle Optimization Algorithm
2.1. Exploration Phase
2.2. Exploitation Phase
3. MPSOGOA
3.1. Chaos Strategy
3.2. Global Perturbation of the Population
3.3. Combined with PSO
3.3.1. PSO
3.3.2. Combination of PSO and GOA
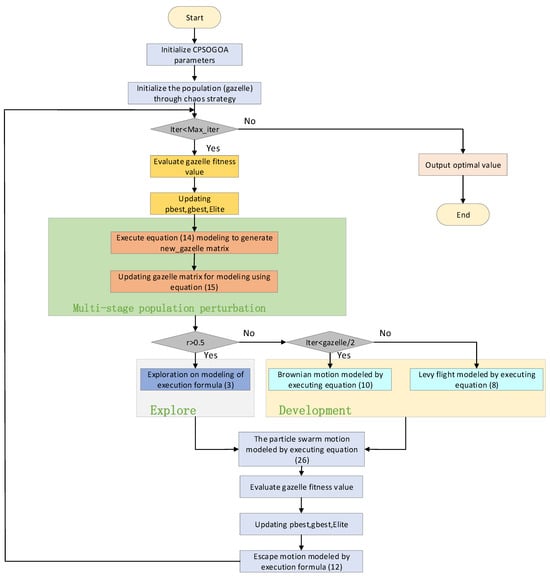
3.4. Pseudocode of the Proposed Algorithm
| Algorithm 1 Pseudocode of MPSOGOA |
| Initialize algorithm parameters s, μ, S, PSRs, C1, C2. |
| Use Piecewise mapping to initialize the population. |
| While (iter < max_iter) |
| Evaluate the fitness value of the gazelle. Construct pbest, gbest, and Elite. |
| For each gazelle in the population: |
| Generate a new gazelle matrix based on Equation (14). |
| Update the gazelle matrix according to Equation (15). |
| End For |
| For each gazelle in the population: |
| For each dimension: |
| If (mod (iter, 2) = 0) then |
| μ = −1 |
| Else |
| μ = 1 |
| End If |
| If (r > 0.5) then |
| Execute exploration activities on the gazelle matrix according to Equation (3). |
| Else |
| If iter < size(gazelle,1)/2 then |
| Perform Brownian motion on the gazelle matrix according to Equation (10). |
| Else |
| Execute Lévy flight on the gazelle matrix according to Equation (8). |
| End If |
| End If |
| End For |
| End For |
| Execute particle swarm movement on the gazelle matrix based on Equation (26). |
| Evaluate the fitness value of the gazelle. |
| Update pbest, gbest, and Elite. |
| Execute escape movement on the gazelle matrix according to Equation (12). |
| Iter = iter + 1 |
| End While |
| Return the optimal value from the population. |
4. Experimental Design
4.1. Test Function
4.2. Practical Engineering Applications
4.2.1. Welded Beam
4.2.2. Compression Spring Design Issues
4.2.3. Pressure Vessel Design
5. Results and Discussion
5.1. Test Function Results
5.1.1. Analysis of CEC2005 Experimental Results
5.1.2. Analysis of Experimental Results of CEC2014 and CEC2017 Combined Test Functions
5.1.3. Convergence Speed
5.1.4. Ablation Experiment
5.2. Engineering Problem Results
5.2.1. Welded Beam
5.2.2. Compression Spring Design
5.2.3. Pressure Vessel Design
6. Conclusions
Author Contributions
Funding
Data Availability Statement
Conflicts of Interest
References
- Aditya, N.; Mahapatra, S.S. Switching from exploration to exploitation in gravitational search algorithm based on diversity with Chaos. Inf. Sci. 2023, 635, 298–327. [Google Scholar] [CrossRef]
- Gonzalez-Ayala, P.; Alejo-Reyes, A.; Cuevas, E.; Mendoza, A. A Modified Simulated Annealing (MSA) Algorithm to Solve the Supplier Selection and Order Quantity Allocation Problem with Non-Linear Freight Rates. Axioms 2023, 12, 459. [Google Scholar] [CrossRef]
- Zheng, W.M.; Liu, N.; Chai, Q.W.; Liu, Y. Application of improved black hole algorithm in prolonging the lifetime of wireless sensor network. Complex Intell. Syst. 2023, 9, 5817–5829. [Google Scholar] [CrossRef]
- Mansuwan, K.; Jirapong, P.; Thararak, P. Optimal battery energy storage planning and control strategy for grid modernization using improved genetic algorithm. Energy Rep. 2023, 9, 236–241. [Google Scholar] [CrossRef]
- Wei, L.; Zhang, Q.; Yang, B. Improved Biogeography-Based Optimization Algorithm Based on Hybrid Migration and Dual-Mode Mutation Strategy. Fractal Fract. 2022, 6, 597. [Google Scholar] [CrossRef]
- Şahman, M.A.; Korkmaz, S. Discrete artificial algae algorithm for solving job-shop scheduling problems. Knowl.-Based Syst. 2022, 256, 109711. [Google Scholar] [CrossRef]
- Salimon, S.A.; Adebayo, I.G.; Adepoju, G.A.; Adewuyi, O.B. Optimal Allocation of Distribution Static Synchronous Compensators in Distribution Networks Considering Various Load Models Using the Black Widow Optimization Algorithm. Sustainability 2023, 15, 15623. [Google Scholar] [CrossRef]
- Umam, M.S.; Mustafid, M.; Suryono, S. A hybrid genetic algorithm and tabu search for minimizing makespan in flow shop scheduling problem. J. King Saud Univ. -Comput. Inf. Sci. 2022, 34, 7459–7467. [Google Scholar] [CrossRef]
- János, M.M.; Artúr, S.; Gyula, G. Environmental and economic multi-objective optimization of a household level hybrid renewable energy system by genetic algorithm. Appl. Energy 2020, 269, 115058. [Google Scholar]
- Lodewijks, G.; Cao, Y.; Zhao, N.; Zhang, H. Reducing CO2 emissions of an airport baggage handling transport system using a particle swarm optimization algorithm. IEEE Access 2021, 9, 121894–121905. [Google Scholar] [CrossRef]
- Abualigah, L.; Alkhrabsheh, M. Amended hybrid multi-verse optimizer with genetic algorithm for solving task scheduling problem in cloud computing. J. Supercomput. 2021, 78, 740–765. [Google Scholar] [CrossRef]
- Hussain, B.; Khan, A.; Javaid, N.; Hasan, Q.U.; AMalik, S.; Ahmad, O.; Dar, A.H.; Kazmi, A. A WeightedSum PSO Algorithm for HEMS A New Approach for the Design and Diversified Performance Analysis. Electronics 2019, 8, 180. [Google Scholar] [CrossRef]
- Paul, K.; Hati, D. A novel hybrid Harris hawk optimization and sine cosine algorithm based home energy management system for residential buildings. Build. Serv. Eng. Res. Technol. 2023, 44, 459–480. [Google Scholar] [CrossRef]
- Jiang, C.; Yang, S.; Nie, P.; Xiang, X. Multi-objective structural profile optimization of ships based on improved Artificial Bee Colony Algorithm and structural component library. Ocean. Eng. 2023, 283, 115124. [Google Scholar] [CrossRef]
- Abd Elaziz, M.; Dahou, A.; Mabrouk, A.; El-Sappagh, S.; Aseeri, A.O. An efficient artificial rabbits optimization based on mutation strategy for skin cancer prediction. Comput. Biol. Med. 2023, 163, 107154. [Google Scholar] [CrossRef] [PubMed]
- Bishla, S.; Khosla, A. Enhanced chimp optimized self-tuned FOPR controller for battery scheduling using Grid and Solar PV Sources. J. Energy Storage 2023, 66, 107403. [Google Scholar] [CrossRef]
- Percin, H.B.; Caliskan, A. Whale optimization algorithm based MPPT control of a fuel cell system. Int. J. Hydrogen Energy 2023, 48, 23230–23241. [Google Scholar] [CrossRef]
- Jagadish Kumar, N.; Balasubramanian, C. Cost-efficient resource scheduling in cloud for big data processing using metaheuristic search black widow optimization (MS-BWO) algorithm. J. Intell. Fuzzy Syst. 2023, 44, 4397–4417. [Google Scholar] [CrossRef]
- Zeng, C.; Qin, T.; Tan, W.; Lin, C.; Zhu, Z.; Yang, J.; Yuan, S. Coverage Optimization of Heterogeneous Wireless Sensor Network Based on Improved Wild Horse Optimizer. Biomimetics 2023, 8, 70. [Google Scholar] [CrossRef]
- Chhabra, A.; Hussien, A.G.; Hashim, F.A. Improved bald eagle search algorithm for global optimization and feature selection. Alex. Eng. J. 2023, 68, 141–180. [Google Scholar] [CrossRef]
- Liu, Y.; Sun, J.; Shang, Y.; Zhang, X.; Ren, S.; Wang, D. A novel remaining useful life prediction method for lithium-ion battery based on long short-term memory network optimized by improved sparrow search algorithm. J. Energy Storage 2023, 61, 106645. [Google Scholar] [CrossRef]
- Xu, M.; Song, Q.; Xi, M.; Zhou, Z. Binary arithmetic optimization algorithm for feature selection. Soft Comput. 2023, 27, 11395–11429. [Google Scholar] [CrossRef] [PubMed]
- Chen, M.; Huo, J.; Duan, Y. A hybrid biogeography-based optimization algorithm for three-dimensional bin size designing and packing problem. Comput. Ind. Eng. 2023, 180, 109239. [Google Scholar] [CrossRef]
- Long, Y.; Liu, S.; Qiu, D.; Li, C.; Guo, X.; Shi, B.; AbouOmar, M.S. Local Path Planning with Multiple Constraints for USV Based on Improved Bacterial Foraging Optimization Algorithm. J. Mar. Sci. Eng. 2023, 11, 489. [Google Scholar] [CrossRef]
- Zou, D.; Li, M.; Ouyang, H. A MOEA/D approach using two crossover strategies for the optimal dispatches of the combined cooling, heating, and power systems. Appl. Energy 2023, 347, 121498. [Google Scholar] [CrossRef]
- Ramachandran, M.; Mirjalili, S.; Nazari-Heris, M.; Parvathysankar, D.S.; Sundaram, A.; Gnanakkan, C.A.R.C. A hybrid grasshopper optimization algorithm and harris hawks optimizer for combined heat and power economic dispatch problem. Eng. Appl. Artif. Intell. 2022, 111, 104753. [Google Scholar] [CrossRef]
- Hamza, M.A.; Alshahrani, H.M.; Dhahbi, S.; Nour, M.K.; Al Duhayyim, M.; El Din, E.M.; Yaseen, I.; Motwakel, A. Differential Evolution with Arithmetic Optimization Algorithm Enabled Multi-Hop Routing Protocol. Comput. Syst. Sci. Eng. 2023, 45, 1759–1773. [Google Scholar] [CrossRef]
- Pashaei, E.; Pashaei, E. Hybrid binary arithmetic optimization algorithm with simulated annealing for feature selection in high-dimensional biomedical data. J. Supercomput. 2022, 78, 15598–15637. [Google Scholar] [CrossRef]
- Bhowmik, S.; Acharyya, S. Image encryption approach using improved chaotic system incorporated with differential evolution and genetic algorithm. J. Inf. Secur. Appl. 2023, 72, 103391. [Google Scholar] [CrossRef]
- Panahizadeh, V.; Hamidi, E.; Daneshpayeh, S.; Saeifar, H. Optimization of impact strength and elastic modulus of polyamide-based nanocomposites: Using particle swarm optimization method. J. Elastomers Plast. 2024, 56, 244–261. [Google Scholar] [CrossRef]
- Kim, K.H.; Jung, Y.H.; Shin, Y.J.; Shin, J.H. Optimizing the drainage system of subsea tunnels using the PSO algorithm. Mar. Georesources Geotechnol. 2024, 42, 266–278. [Google Scholar] [CrossRef]
- Pal, K.; Verma, K.; Gandotra, R. Optimal location of FACTS devices with EVCS in power system network using PSO. e-Prime—Adv. Electr. Eng. Electron. Energy 2024, 7, 100482. [Google Scholar] [CrossRef]
- Kang, Z.; Duan, R.; Zheng, Z.; Xiao, X.; Shen, C.; Hu, C.; Tang, S.; Qin, W. Grid aided combined heat and power generation system for rural village in north China plain using improved PSO algorithm. J. Clean. Prod. 2024, 435, 140461. [Google Scholar] [CrossRef]
- Sirisumrannukul, S.; Intaraumnauy, T.; Piamvilai, N. Optimal control of cooling management system for energy conservation in smart home with ANNs-PSO data analytics microservice platform. Heliyon 2024, 10, e26937. [Google Scholar] [CrossRef] [PubMed]
- Sathasivam, K.; Garip, I.; Saeed, S.H.; Yais, Y.; Alanssari, A.I.; Hussein, A.A.; Hammoode, J.A.; Lafta, A.M. A Novel MPPT Method Based on PSO and ABC Algorithms for Solar Cell. Electr. Power Compon. Syst. 2024, 52, 653–664. [Google Scholar] [CrossRef]
- Hadi, N.; Jalal, B. Investigation of river water pollution using Muskingum method and particle swarm optimization (PSO) algorithm. Appl. Water Sci. 2024, 14, 68. [Google Scholar]
- Shaikh, M.S.; Raj, S.; Babu, R.; Kumar, S.; Sagrolikar, K. A hybrid moth–flame algorithm with particle swarm optimization with application in power transmission and distribution. Decis. Anal. J. 2023, 6, 100182. [Google Scholar] [CrossRef]
- Makhija, D.; Sudhakar, C.; Reddy, P.B.; Kumari, V. Workflow Scheduling in Cloud Computing Environment by Combining Particle Swarm Optimization and Grey Wolf Optimization. Comput. Sci. Eng. Int. J. 2022, 12, 1–10. [Google Scholar] [CrossRef]
- Adekilekun, M.T.; Abiola, G.A.; Olajide, M.O. Hybrid Optimization Technique for Solving Combined Economic Emission Dispatch Problem of Power Systems. Turk. J. Electr. Power Energy Syst. 2022, 2, 158–167. [Google Scholar]
- Osei-Kwakye, J.; Han, F.; Amponsah, A.A.; Ling, Q.; Abeo, T.A. A hybrid optimization method by incorporating adaptive response strategy for Feedforward neural network. Connect. Sci. 2022, 34, 578–607. [Google Scholar] [CrossRef]
- Wang, N.; Wang, J.S.; Zhu, L.F.; Wang, H.Y.; Wang, G. A novel dynamic clustering method by integrating marine predators algorithm and particle swarm optimization algorithm. IEEE Access 2020, 9, 3557–3569. [Google Scholar] [CrossRef]
- Samantaray, S.; Sahoo, P.; Sahoo, A.; Satapathy, D.P. Flood discharge prediction using improved ANFIS model combined with hybrid particle swarm optimisation and slime mould algorithm. Environ. Sci. Pollut. Res. 2023, 30, 83845–83872. [Google Scholar] [CrossRef]
- Wang, D.; Liu, L.; Ben, Y.; Dai, P.; Wang, J. Seabed Terrain-Aided Navigation Algorithm Based on Combining Artificial Bee Colony and Particle Swarm Optimization. Appl. Sci. 2023, 13, 1166. [Google Scholar] [CrossRef]
- Agushaka, J.O.; Ezugwu, A.E.; Abualigah, L. Gazelle optimization algorithm: A novel nature-inspired metaheuristic optimizer. Neural Comput. Appl. 2023, 35, 4099–4131. [Google Scholar] [CrossRef]
- Lu, W.; Shi, C.; Fu, H.; Xu, Y. A Power Transformer Fault Diagnosis Method Based on Improved Sand Cat Swarm Optimization Algorithm and Bidirectional Gated Recurrent Unit. Electronics 2023, 12, 672. [Google Scholar] [CrossRef]
- Nan, A.; Liyong, B. Particle Swarm Algorithm Based on Homogenized Logistic Mapping and Its Application in Antenna Parameter Optimization. Int. J. Inf. Commun. Sci. 2022, 7, 1–6. [Google Scholar]
- Yang, D.D.; Mei, M.; Zhu, Y.J.; He, X.; Xu, Y.; Wu, W. Coverage Optimization of WSNs Based on Enhanced Multi-Objective Salp Swarm Algorithm. Appl. Sci. 2023, 13, 11252. [Google Scholar] [CrossRef]
- Wei, X.; Zhang, Y.; Zhao, Y. Evacuation path planning based on the hybrid improved sparrow search optimization algorithm. Fire 2023, 6, 380. [Google Scholar] [CrossRef]
- Zheng, X.; Nie, B.; Chen, J.; Du, Y.; Zhang, Y.; Jin, H. An improved particle swarm optimization combined with double-chaos search. Math. Biosci. Eng. 2023, 20, 15737–15764. [Google Scholar] [CrossRef]
- Ozcan, E.; Mohan, C.K. Particle swarm optimization: Surfing the waves. In Proceedings of the 1999 Congress on Evolutionary Computation-CEC99 (Cat. No. 99TH8406), Washington, DC, USA, 6–9 July 1999; IEEE: Piscataway, NJ, USA, 1999; Volume 3, pp. 1939–1944. [Google Scholar]
- Mirjalili, S.; Mirjalili, S.M.; Lewis, A. Grey wolf optimizer. Adv. Eng. Softw. 2014, 69, 46–61. [Google Scholar] [CrossRef]
- Mirjalili, S. SCA: A sine cosine algorithm for solving optimization problems. Knowl. -Based Syst. 2016, 96, 120–133. [Google Scholar] [CrossRef]
- Abualigah, L.; Diabat, A.; Mirjalili, S.; Abd Elaziz, M.; Gandomi, A.H. The arithmetic optimization algorithm. Comput. Methods Appl. Mech. Eng. 2021, 376, 113609. [Google Scholar] [CrossRef]
- Storn, R.; Price, K. Differential evolution–a simple and efficient heuristic for global optimization over continuous spaces. J. Glob. Optim. 1997, 11, 341–359. [Google Scholar] [CrossRef]
- Khishe, M.; Mosavi, M.R. Chimp optimization algorithm. Expert Syst. Appl. 2020, 149, 113338. [Google Scholar] [CrossRef]
- Simon, D. Biogeography-based optimization. IEEE Trans. Evol. Comput. 2008, 12, 702–713. [Google Scholar] [CrossRef]
- Chopra, N.; Ansari, M.M. Golden jackal optimization: A novel nature-inspired optimizer for engineering applications. Expert Syst. Appl. 2022, 198, 116924. [Google Scholar] [CrossRef]














| Algorithm | Parameter | Parameter Value |
|---|---|---|
| GOA | PSRs | 0.34 |
| S | 0.88 | |
| GWO | a | [0, 2] |
| r1f r2 | [0, 1] | |
| SCA | a | 2 |
| AOA | 5 | |
| 0.05 | ||
| PSO | C1, C2 | 2 |
| Wmax | 0.9 | |
| Wmin | 0.2 | |
| DE | Lower bound of scale factor | 0.2 |
| Upper bound of scale factor | 0.8 | |
| BBO | nKeep | 0.2 |
| Pmutation | 0.9 |
| ID | Function | Dim | Range | Global |
|---|---|---|---|---|
| F1 | 30 | [−100, 100] | 0 | |
| F2 | 30 | [−10, 10] | 0 | |
| F3 | 30 | [−100, 100] | 0 | |
| F4 | 30 | [−100, 100] | 0 | |
| F5 | 30 | [−30, 30] | 0 | |
| F6 | 30 | [−100, 100] | 0 | |
| F7 | 30 | [−128, 128] | 0 | |
| F8 | 30 | [−500, 500] | 418.9829 Dim | |
| F9 | 30 | [−5.12, 5.12] | 0 | |
| F10 | 30 | [−32, 32] | 0 | |
| F11 | 30 | [−600, 600] | 0 | |
| F12 | 30 | [−50, 50] | 0 | |
| F13 | 30 | [−50, 50] | 0 | |
| F14 | 2 | [−65, 65] | 1 | |
| F15 | 4 | [−5, 5] | 0.00030 | |
| F16 | 2 | [−5, 5] | −1.0316 | |
| F17 | 2 | [−5, 5] | 0.398 | |
| F18 | 2 | [−2, 2] | 3 | |
| F19 | 3 | [1, 3] | −3.86 | |
| F20 | 6 | [0, 1] | −3.32 |
| ID | Function | Fi |
|---|---|---|
| F21 | Rotated High Conditioned Elliptic Function (CEC 2014 F1) | 100 |
| F22 | Shifted and Rotated Bent Cigar Function (CEC 2017 F1) | 100 |
| F23 | Shifted and Rotated Rosenbrock’s Function (CEC 2017 F3) | 300 |
| F24 | Shifted and Rotated Rastrigin’s Function (CEC 2017 F4) | 400 |
| F25 | Shifted and Rotated Expanded Scaffer’s F6 Function (CEC 2017 F5) | 500 |
| F26 | Shifted and Rotated Weierstrass Function (CEC 2014 F6) | 600 |
| F27 | Shifted and Rotated Lunacek Bi_ Rastrigin Function (CEC 2017 F6) | 600 |
| F28 | Shifted and Rotated Non-Continuous Rastrigin’sFunction (CEC 2017 F7) | 700 |
| F29 | Shifted Rastrigin’s Function (CEC 2014 F8) | 800 |
| F30 | Shifted and Rotated Levy Function (CEC 2017 F8) | 800 |
| F31 | Shifted and Rotated Schwefel’s Function (CEC 2017 F9) | 900 |
| F32 | Shifted Schwefel’s Function (CEC 2014 F10) | 1000 |
| F33 | Shifted and Rotated Schwefel’s Function (CEC 2014 F11) | 1100 |
| F34 | Hybrid Function 2 (n = 3) (CEC 2017 F11) | 1100 |
| F35 | Shifted and Rotated Expanded Scaffers F6 Function (CEC 2014 F16) | 1600 |
| Function | Value | MPSOGOA | GOA | GWO | SCA | AOA | PSO | DE | Chimp | BBO | GJO |
|---|---|---|---|---|---|---|---|---|---|---|---|
| F1 | Best | 2.7433 × 10−268 | 2.89154 × 10−88 | 8.50069 × 10−73 | 2.54974 × 10−8 | 1.0643 × 10−207 | 9.47085 × 10−12 | 51.648 | 1.3579 × 10−27 | 0.324489 | 1.2726 × 10−132 |
| Worst | 1.5559 × 10−214 | 3.40688 × 10−24 | 1.00555 × 10−69 | 0.0243454 | 2.9067 × 10−95 | 9.19223 × 10−8 | 261.883 | 2.01606 × 10−18 | 1.18724 | 5.5191 × 10−127 | |
| Average | 5.1864 × 10−216 | 1.13563 × 10−25 | 1.63935 × 10−70 | 0.0013788 | 2.59489 × 10−96 | 3.99524 × 10−9 | 131.843 | 2.11538 × 10−19 | 0.619129 | 5.5742 × 10−128 | |
| SD | 0 | 6.22009 × 10−25 | 2.59621 × 10−70 | 0.00450527 | 7.96026 × 10−96 | 1.66386 × 10−8 | 49.421 | 5.13648 × 10−19 | 0.166653 | 1.3812 × 10−127 | |
| Median | 5.0964 × 10−252 | 5.30668 × 10−78 | 5.55451 × 10−71 | 8.70929 × 10−5 | 8.3471 × 10−131 | 6.60832 × 10−10 | 124.27 | 2.16579 × 10−22 | 0.579377 | 9.8842 × 10−130 | |
| F2 | Best | 1.5987 × 10−137 | 9.12414 × 10−57 | 9.04044 × 10−42 | 9.4068 × 10−09 | 0 | 6.63994 × 10−7 | 18.9427 | 8.76387 × 10−19 | 0.158091 | 6.77923 × 10−76 |
| Worst | 1.006 × 10−117 | 1.5473 × 10−20 | 4.17611 × 10−40 | 6.56174 × 10−5 | 1.3602 × 10−129 | 177.155 | 55.6008 | 1.66733 × 10−12 | 0.318038 | 6.08005 × 10−73 | |
| Average | 3.3535 × 10−119 | 5.58832 × 10−22 | 6.87572 × 10−41 | 4.5299 × 10−6 | 4.5341 × 10−131 | 5.90526 | 41.1955 | 1.32586 × 10−13 | 0.245152 | 6.65278 × 10−74 | |
| SD | 1.8366 × 10−118 | 2.82639 × 10−21 | 9.28251 × 10−41 | 1.25192 × 10−5 | 2.4834 × 10−130 | 32.3439 | 9.34487 | 3.44014 × 10−13 | 0.0386638 | 1.37309 × 10−73 | |
| Median | 6.7837 × 10−133 | 7.41398 × 10−49 | 3.6684 × 10−41 | 4.08327 × 10−7 | 5.8246 × 10−210 | 1.47627 × 10−5 | 42.7029 | 1.31203 × 10−14 | 0.251466 | 1.30119 × 10−74 | |
| F3 | Best | 4.35826 × 10−69 | 2.63083 × 10−12 | 2.90856 × 10−24 | 27.8478 | 0 | 236.094 | 22,892.9 | 6.69748 × 10−10 | 34.0053 | 2.07975 × 10−58 |
| Worst | 4.07582 × 10−43 | 0.00307754 | 3.26631 × 10−17 | 10,369.5 | 2.50525 × 10−45 | 2541.13 | 38,833.8 | 0.019964 | 147.677 | 1.01149 × 10−43 | |
| Average | 1.40494 × 10−44 | 0.00021169 | 2.07546 × 10−18 | 2522.16 | 8.35084 × 10−47 | 929.7 | 29,602.2 | 0.0010311 | 85.0581 | 3.37788 × 10−45 | |
| SD | 7.4369 × 10−44 | 0.00062157 | 7.24266 × 10−18 | 2409.21 | 4.57394 × 10−46 | 484.589 | 4207.89 | 0.00363366 | 31.1403 | 1.84661 × 10−44 | |
| Median | 7.55093 × 10−62 | 1.02692 × 10−7 | 1.63874 × 10−21 | 1486.21 | 2.2905 × 10−102 | 889.357 | 28,564 | 4.07225 × 10−5 | 77.9158 | 7.89966 × 10−50 | |
| F4 | Best | 1.9656 × 10−108 | 3.9303 × 10−28 | 9.91516 × 10−19 | 0.929186 | 1.03144 × 10−73 | 3.18226 | 43.3947 | 6.74566 × 10−7 | 0.554326 | 1.03235 × 10−41 |
| Worst | 1.70792 × 10−81 | 3.0358 × 10−9 | 2.82651 × 10−16 | 49.1954 | 5.65999 × 10−24 | 13.1182 | 79.2222 | 0.00700025 | 0.976223 | 7.45118 × 10−37 | |
| Average | 5.69308 × 10−83 | 1.68167 × 10−10 | 2.73887 × 10−17 | 18.2135 | 1.88688 × 10−25 | 6.51546 | 60.02 | 0.00044706 | 0.793745 | 3.86938 × 10−38 | |
| SD | 3.11823 × 10−82 | 5.9787 × 10−10 | 5.608 × 10−17 | 12.3822 | 1.03336 × 10−24 | 2.42973 | 7.54042 | 0.00130382 | 0.10542 | 1.36229 × 10−37 | |
| Median | 4.1655 × 10−104 | 8.56731 × 10−22 | 7.15996 × 10−18 | 16.4155 | 1.13063 × 10−51 | 5.70036 | 60.1497 | 6.26622 × 10−05 | 0.79626 | 2.99064 × 10−39 | |
| F5 | Best | 21.4468 | 22.9354 | 24.6847 | 27.5936 | 28.6067 | 8.56034 | 11,068.2 | 28.0816 | 31.1451 | 25.3295 |
| Worst | 23.5746 | 24.4653 | 28.7236 | 1751.6 | 28.7969 | 661.168 | 108,590 | 28.9703 | 351.308 | 28.631 | |
| Average | 22.7803 | 23.6761 | 26.5531 | 142.032 | 28.6941 | 79.4806 | 41,419 | 28.8626 | 93.3473 | 27.1006 | |
| SD | 0.541546 | 0.335586 | 0.896212 | 323.732 | 0.0569614 | 119.223 | 22,907.2 | 0.218115 | 70.8855 | 0.720972 | |
| Median | 22.8075 | 23.6929 | 26.2039 | 41.667 | 28.6924 | 39.4477 | 36,874.4 | 28.9403 | 93.4376 | 27.1859 | |
| F6 | Best | 7.89475 × 10−5 | 0.00241955 | 1.15757 × 10−5 | 3.59634 | 4.84586 | 4.65703 × 10−11 | 80.9834 | 2.03747 | 0.348594 | 1.25039 |
| Worst | 0.0325062 | 0.0391195 | 1.23905 | 4.85133 | 5.64324 | 3.29787 × 10−8 | 196.087 | 3.35535 | 1.01923 | 3.73296 | |
| Average | 0.00932258 | 0.0157147 | 0.413328 | 4.25324 | 5.25632 | 2.17583 × 10−9 | 125.677 | 2.57539 | 0.628994 | 2.4552 | |
| SD | 0.00820061 | 0.0113896 | 0.284307 | 0.301315 | 0.200676 | 6.15369 × 10−9 | 28.8418 | 0.367716 | 0.15143 | 0.547726 | |
| Median | 0.00713486 | 0.0118718 | 0.252159 | 4.27234 | 5.29563 | 5.46017 × 10−10 | 117.846 | 2.61086 | 0.624407 | 2.50017 | |
| F7 | Best | 7.187 × 10−5 | 0.00053906 | 0.00016618 | 0.00297477 | 2.47227 × 10−7 | 0.0158195 | 0.0953463 | 2.13809 × 10−5 | 0.00138442 | 4.75219 × 10−6 |
| Worst | 0.00195296 | 0.00364285 | 0.00109214 | 0.0454201 | 0.00018264 | 0.0754005 | 0.382486 | 0.00150594 | 0.00617976 | 0.00038551 | |
| Average | 0.00069391 | 0.00139031 | 0.00054627 | 0.0176046 | 2.62781 × 10−5 | 0.0389288 | 0.228453 | 0.00049492 | 0.0034084 | 0.00011308 | |
| SD | 0.00041425 | 0.00079647 | 0.00021884 | 0.0105955 | 3.57008 × 10−5 | 0.0137357 | 0.0611222 | 0.00039098 | 0.00092943 | 9.95327 × 10−5 | |
| Median | 0.00061555 | 0.00114125 | 0.00048483 | 0.0142062 | 1.47276 × 10−5 | 0.0371472 | 0.222044 | 0.00045812 | 0.00323732 | 6.96101 × 10−5 | |
| F8 | Best | −8138.49 | −8515.22 | −7424.74 | −4468.92 | −3828.82 | −37,835.8 | −5715.02 | −5945.94 | −10770.3 | −7659.2 |
| Worst | −6975.58 | −6920.39 | −3296.85 | −3572.19 | −2443.18 | −20,840.3 | −4765.72 | −5690.15 | −7869.18 | −2614.69 | |
| Average | −7460.98 | −7716.17 | −6220.63 | −3997.62 | −3263.11 | −29484.8 | −5256.55 | −5782.94 | −8909.67 | −4542.83 | |
| SD | 263.699 | 343.027 | 815.569 | 244.64 | 360.725 | 3770.12 | 234.332 | 60.4447 | 549.364 | 1181.45 | |
| Median | −7428.94 | −7655.97 | −6340.2 | −3970.16 | −3347.24 | −28,410.3 | −5220.09 | −5773.53 | −8934.88 | −4562.16 | |
| F9 | Best | 0 | 0 | 0 | 1.16642 × 10−5 | 0 | 19.9018 | 209.2 | 0 | 16.1742 | 0 |
| Worst | 0 | 0 | 3.22571 | 64.4795 | 0 | 65.6672 | 264.147 | 14.851 | 86.7699 | 0 | |
| Average | 0 | 0 | 0.214297 | 13.2237 | 0 | 38.7374 | 245.473 | 1.99373 | 36.9931 | 0 | |
| SD | 0 | 0 | 0.815539 | 20.1794 | 0 | 11.8587 | 13.1711 | 3.31979 | 14.1102 | 0 | |
| Median | 0 | 0 | 0 | 0.0824535 | 0 | 37.8085 | 246.993 | 1.51663 × 10−05 | 36.1431 | 0 | |
| F10 | Best | 8.88178 × 10−16 | 8.88178 × 10−16 | 7.99361 × 10−15 | 9.30212 × 10−5 | 8.88178 × 10−16 | 1.028 × 10−6 | 19.1489 | 19.9571 | 0.151232 | 4.44089 × 10−15 |
| Worst | 4.44089 × 10−15 | 4.44089 × 10−15 | 1.5099 × 10−14 | 20.2517 | 8.88178 × 10−16 | 1.15515 | 19.9097 | 19.9633 | 0.317979 | 7.99361 × 10−15 | |
| Average | 4.20404 × 10−15 | 2.54611 × 10−15 | 1.36779 × 10−14 | 12.6514 | 8.88178 × 10−16 | 0.115541 | 19.7291 | 19.961 | 0.233117 | 4.55932 × 10−15 | |
| SD | 9.01352 × 10−16 | 1.8027 × 10−15 | 2.39689 × 10−15 | 9.43353 | 0 | 0.35246 | 0.211468 | 0.00163427 | 0.0404489 | 6.48634 × 10−16 | |
| Median | 4.44089 × 10−15 | 8.88178 × 10−16 | 1.5099 × 10−14 | 20.0425 | 8.88178 × 10−16 | 7.0606 × 10−6 | 19.8274 | 19.9614 | 0.2293 | 4.44089 × 10−15 | |
| F11 | Best | 0 | 0 | 0 | 9.0681 × 10−7 | 0 | 1.86905 × 10−10 | 1.32215 | 0 | 0.380873 | 0 |
| Worst | 0 | 0 | 0.0130345 | 0.787373 | 1.36796 × 10−10 | 0.0858724 | 2.83267 | 0.0562725 | 0.762887 | 0 | |
| Average | 0 | 0 | 0.00152591 | 0.194643 | 7.8508 × 10−12 | 0.0149053 | 2.18131 | 0.013913 | 0.569153 | 0 | |
| SD | 0 | 0 | 0.00397392 | 0.247833 | 2.90085 × 10−11 | 0.0209638 | 0.341406 | 0.0170819 | 0.0820724 | 0 | |
| Median | 0 | 0 | 0 | 0.0524653 | 0 | 0.00986098 | 2.17147 | 0.00516804 | 0.565946 | 0 | |
| F12 | Best | 2.26979 × 10−6 | 0.00015077 | 1.02012 × 10−6 | 0.362999 | 0.822674 | 1.96181 × 10−10 | 26.1488 | 0.121075 | 0.00068518 | 0.0577601 |
| Worst | 0.00088075 | 0.00165225 | 0.0705621 | 7.71822 | 0.985045 | 0.518258 | 12793.2 | 0.827538 | 0.00239739 | 0.293 | |
| Average | 0.00028298 | 0.00066260 | 0.0260683 | 0.977878 | 0.915726 | 0.0381841 | 1118.69 | 0.254804 | 0.00134462 | 0.162571 | |
| SD | 0.00024735 | 0.00041791 | 0.014828 | 1.35267 | 0.0395165 | 0.103529 | 2670.46 | 0.143964 | 0.00034593 | 0.0669722 | |
| Median | 0.00023877 | 0.00052306 | 0.0256778 | 0.587282 | 0.910336 | 3.41822 × 10−7 | 44.9091 | 0.223983 | 0.00129926 | 0.16061 | |
| F13 | Best | 6.44767 × 10−6 | 0.00193727 | 2.21166 × 10−5 | 1.98426 | 2.69813 | 1.43267 × 10−10 | 410.639 | 2.48256 | 0.0106384 | 1.13193 |
| Worst | 0.0881833 | 0.0505603 | 0.612025 | 22.4576 | 2.9791 | 0.0439489 | 165937 | 2.99663 | 0.0377297 | 1.80974 | |
| Average | 0.0271388 | 0.0196544 | 0.256731 | 3.57318 | 2.9442 | 0.00402968 | 30,685.3 | 2.87568 | 0.0249777 | 1.49769 | |
| SD | 0.022066 | 0.0151691 | 0.138242 | 3.70598 | 0.0624779 | 0.00888511 | 37,310.4 | 0.12631 | 0.00791171 | 0.168996 | |
| Median | 0.0254443 | 0.0144074 | 0.278129 | 2.60472 | 2.97623 | 9.38257 × 10−8 | 17,134.5 | 2.894 | 0.0249056 | 1.49676 | |
| F14 | Best | 0.998004 | 0.998004 | 0.998004 | 0.998004 | 0.998004 | 0.998004 | 0.998004 | 0.998004 | 0.998004 | 0.998004 |
| Worst | 0.998004 | 0.998004 | 10.7632 | 2.98211 | 12.6705 | 0.998004 | 0.998004 | 0.998025 | 15.5038 | 12.6705 | |
| Average | 0.998004 | 0.998004 | 2.79612 | 1.52725 | 10.4761 | 0.998004 | 0.998004 | 0.998007 | 4.75683 | 3.80826 | |
| SD | 0 | 7.1417 × 10−17 | 3.2852 | 0.89231 | 4.02764 | 0 | 0 | 4.58599 × 10−6 | 3.91895 | 3.82079 | |
| Median | 0.998004 | 0.998004 | 0.998004 | 0.99805 | 12.6705 | 0.998004 | 0.998004 | 0.998005 | 3.96825 | 2.98211 | |
| F15 | Best | 0.00030748 | 0.00030748 | 0.00030748 | 0.00035615 | 0.00031508 | 0.00030748 | 0.00030748 | 0.00122912 | 0.00041479 | 0.00030749 |
| Worst | 0.00030748 | 0.00030748 | 0.0208487 | 0.00145188 | 0.111842 | 0.00107688 | 0.00122317 | 0.00131389 | 0.0203633 | 0.00122336 | |
| Average | 0.00030748 | 0.00030748 | 0.00436536 | 0.00083847 | 0.0206497 | 0.00074842 | 0.00055166 | 0.00125336 | 0.00259708 | 0.00041668 | |
| SD | 1.84314 × 10−14 | 6.92721 × 10−13 | 0.00817898 | 0.00037638 | 0.0329258 | 0.00030631 | 0.00041185 | 2.14723 × 10−5 | 0.00602555 | 0.00028961 | |
| Median | 0.00030748 | 0.00030748 | 0.00030749 | 0.00076172 | 0.00449986 | 0.00086359 | 0.00030748 | 0.00124767 | 0.00061481 | 0.00030753 | |
| F16 | Best | −1.03163 | −1.03163 | −1.03163 | −1.03163 | −1.03163 | −1.03163 | −1.03163 | −1.03163 | −1.03163 | −1.03163 |
| Worst | −1.03163 | −1.03163 | −1.03163 | −1.03159 | −1.03163 | −1.03163 | −1.03163 | −1.03161 | −1.03163 | −1.03163 | |
| Average | −1.03163 | −1.03163 | −1.03163 | −1.03162 | −1.03163 | −1.03163 | −1.03163 | −1.03162 | −1.03163 | −1.03163 | |
| SD | 6.32085 × 10−16 | 6.32085 × 10−16 | 1.83844 × 10−9 | 1.01345 × 10−5 | 2.58411 × 10−11 | 6.71219 × 10−16 | 6.77522 × 10−16 | 3.90178 × 10−6 | 6.17114 × 10−16 | 3.7554 × 10−8 | |
| Median | −1.03163 | −1.03163 | −1.03163 | −1.03162 | −1.03163 | −1.03163 | −1.03163 | −1.03163 | −1.03163 | −1.03163 | |
| F17 | Best | 0.397887 | 0.397887 | 0.397887 | 0.397909 | 0.397889 | 0.397887 | 0.397887 | 0.397888 | 0.397887 | 0.397887 |
| Worst | 0.397887 | 0.397887 | 0.397889 | 0.4004 | 0.398753 | 0.397887 | 0.397887 | 0.398964 | 0.397887 | 0.397937 | |
| Average | 0.397887 | 0.397887 | 0.397888 | 0.398542 | 0.398021 | 0.397887 | 0.397887 | 0.3981 | 0.397887 | 0.397893 | |
| SD | 0 | 0 | 4.12949 × 10−7 | 0.00052226 | 0.00022284 | 0 | 0 | 0.00023883 | 4.16358 × 10−11 | 9.20093 × 10−6 | |
| Median | 0.397887 | 0.397887 | 0.397888 | 0.398434 | 0.397934 | 0.397887 | 0.397887 | 0.398006 | 0.397887 | 0.39789 | |
| F18 | Best | 3 | 3 | 3 | 3 | 3 | 3 | 3 | 3 | 3 | 3 |
| Worst | 3 | 3 | 3.00001 | 3.00006 | 85.3767 | 3 | 3 | 3.00008 | 30 | 3.00001 | |
| Average | 3 | 3 | 3 | 3.00001 | 12.9459 | 3 | 3 | 3.00001 | 5.7 | 3 | |
| SD | 1.20918 × 10−15 | 1.2452 × 10−15 | 2.38556 × 10−6 | 1.25267 × 10−5 | 25.1878 | 5.83118 × 10−16 | 1.72587 × 10−15 | 1.90032 × 10−5 | 8.23847 | 1.57663 × 10−6 | |
| Median | 3 | 3 | 3 | 3 | 3 | 3 | 3 | 3.00001 | 3 | 3 | |
| F19 | Best | −3.86278 | −3.86278 | −3.86278 | −3.8624 | −3.86266 | −3.85208 | −3.86278 | −3.86237 | −3.86278 | −3.86278 |
| Worst | −3.86278 | −3.86278 | −3.85498 | −3.8533 | −3.8549 | −3.03321 | −3.86278 | −3.85423 | −3.86278 | −3.85489 | |
| Average | −3.86278 | −3.86278 | −3.86248 | −3.85597 | −3.86006 | −3.66744 | −3.86278 | −3.85506 | −3.86278 | −3.85965 | |
| SD | 2.71009 × 10−15 | 2.71009 × 10−15 | 0.0014217 | 0.00276095 | 0.00258625 | 0.174799 | 2.71009 × 10−15 | 0.0014238 | 2.36432 × 10−15 | 0.00388555 | |
| Median | −3.86278 | −3.86278 | −3.86278 | −3.85483 | −3.86138 | −3.69565 | −3.86278 | −3.85477 | −3.86278 | −3.86275 | |
| F20 | Best | 3.322 | −3.322 | −3.32199 | −3.13096 | −3.29032 | −2.27284 | −3.322 | −3.30839 | −3.322 | −3.32199 |
| Worst | −3.322 | −3.322 | −3.08391 | −1.6919 | −2.89712 | −0.784013 | −3.2031 | −1.92068 | −3.2031 | −3.0156 | |
| Average | −3.322 | −3.322 | −3.24742 | −2.8927 | −3.16648 | −1.69532 | −3.20707 | −2.74374 | −3.2784 | −3.18099 | |
| SD | 1.48895 × 10−15 | 4.29004 × 10−12 | 0.0757351 | 0.36007 | 0.0731764 | 0.487457 | 0.0217068 | 0.370237 | 0.0582734 | 0.0828684 | |
| Median | −3.322 | −3.322 | −3.20301 | −3.01207 | −3.17547 | −1.68691 | −3.2031 | −2.79275 | −3.322 | −3.19719 |
| Algorithm | Friedman Mean Rank | General Mean Rank |
|---|---|---|
| MPSOGOA | 2.525 | 1 |
| GOA | 3.175 | 2 |
| GWO | 4.75 | 4 |
| SCA | 8.15 | 10 |
| AOA | 5.6 | 5 |
| PSO | 5.825 | 6 |
| DE | 7.55 | 9 |
| Chimp | 6.9 | 8 |
| BBO | 6.1 | 7 |
| GJO | 4.425 | 3 |
| Function | GOA | GWO | SCA | AOA | PSO | DE | Chimp | BBO | GJO |
|---|---|---|---|---|---|---|---|---|---|
| F1 | 3.01986 × 10−11 | 3.01986 × 10−11 | 3.01986 × 10−11 | 3.01986 × 10−11 | 3.01986 × 10−11 | 3.01986 × 10−11 | 3.01986 × 10−11 | 3.01986 × 10−11 | 3.01986 × 10−11 |
| F2 | 3.01986 × 10−11 | 3.01986 × 10−11 | 3.01986 × 10−11 | 2.43954 × 10−10 | 3.01986 × 10−11 | 3.01986 × 10−11 | 3.01986 × 10−11 | 3.01986 × 10−11 | 3.01986 × 10−11 |
| F3 | 3.01986 × 10−11 | 3.01986 × 10−11 | 3.01986 × 10−11 | 2.0338 × 10−9 | 3.01986 × 10−11 | 3.01986 × 10−11 | 3.01986 × 10−11 | 3.01986 × 10−11 | 7.65879 × 10−5 |
| F4 | 3.01986 × 10−11 | 3.01986 × 10−11 | 3.01986 × 10−11 | 3.01986 × 10−11 | 3.01986 × 10−11 | 3.01986 × 10−11 | 3.01986 × 10−11 | 3.01986 × 10−11 | 3.01986 × 10−11 |
| F5 | 4.57257 × 10−9 | 3.01986 × 10−11 | 3.01986 × 10−11 | 3.01986 × 10−11 | 8.84109 × 10−7 | 3.01986 × 10−11 | 3.01986 × 10−11 | 3.01986 × 10−11 | 3.01986 × 10−11 |
| F6 | 0.0223601 | 1.06657 × 10−7 | 3.01986 × 10−11 | 3.01986 × 10−11 | 3.01986 × 10−11 | 3.01986 × 10−11 | 3.01986 × 10−11 | 3.01986 × 10−11 | 3.01986 × 10−11 |
| F7 | 6.2828 × 10−6 | 0.185767 | 3.01986 × 10−11 | 4.07716 × 10−11 | 3.01986 × 10−11 | 3.01986 × 10−11 | 0.0518771 | 3.68973 × 10−11 | 7.38029 × 10−10 |
| F8 | 0.000691252 | 1.41098 × 10−9 | 3.01986 × 10−11 | 3.01986 × 10−11 | 3.01986 × 10−11 | 3.01986 × 10−11 | 3.01986 × 10−11 | 4.97517 × 10−11 | 3.4742 × 10−10 |
| F9 | NaN | 0.0215693 | 1.21178 × 10−12 | NaN | 1.21178 × 10−12 | 1.21178 × 10−12 | 4.55563 × 10−12 | 1.21178 × 10−12 | NaN |
| F10 | 9.55053 × 10−5 | 6.53336 × 10−13 | 2.36384 × 10−12 | 7.15185 × 10−13 | 2.36384 × 10−12 | 2.36384 × 10−12 | 2.36384 × 10−12 | 2.36384 × 10−12 | 0.0885796 |
| F11 | NaN | 0.0419262 | 1.21178 × 10−12 | 0.0419262 | 1.21178 × 10−12 | 1.21178 × 10−12 | 8.86583 × 10−7 | 1.21178 × 10−12 | NaN |
| F12 | 5.97056 × 10−5 | 5.57265 × 10−10 | 3.01986 × 10−11 | 3.01986 × 10−11 | 0.0232434 | 3.01986 × 10−11 | 3.01986 × 10−11 | 4.50432 × 10−11 | 3.01986 × 10−11 |
| F13 | 0.245814 | 5.57265 × 10−10 | 3.01986 × 10−11 | 3.01986 × 10−11 | 4.68563 × 10−8 | 3.01986 × 10−11 | 3.01986 × 10−11 | 0.923442 | 3.01986 × 10−11 |
| F14 | 0.0814042 | 1.21178 × 10−12 | 1.21178 × 10−12 | 1.20094 × 10−12 | NaN | NaN | 1.21178 × 10−12 | 4.4986 × 10−12 | 1.21178 × 10−12 |
| F15 | 1.19287 × 10−6 | 3.01608 × 10−11 | 3.01608 × 10−11 | 3.01608 × 10−11 | 3.01608 × 10−11 | 0.00192305 | 3.01608 × 10−11 | 3.01608 × 10−11 | 3.01608 × 10−11 |
| F16 | 1 | 7.57407 × 10−12 | 7.57407 × 10−12 | 7.57407 × 10−12 | 0.0246374 | 0.00546603 | 7.57407 × 10−12 | 5.21998 × 10−9 | 7.57407 × 10−12 |
| F17 | NaN | 1.21178 × 10−12 | 1.21178 × 10−12 | 1.21178 × 10−12 | NaN | NaN | 1.21178 × 10−12 | 2.93292 × 10−5 | 1.21178 × 10−12 |
| F18 | 0.690562 | 2.34656 × 10−11 | 2.34656 × 10−11 | 2.34505 × 10−11 | 0.081759 | 1.63048 × 10−5 | 2.34656 × 10−11 | 2.56049 × 10−9 | 2.34656 × 10−11 |
| F19 | NaN | 1.21178 × 10−12 | 1.21178 × 10−12 | 1.21178 × 10−12 | 1.21178 × 10−12 | NaN | 1.21178 × 10−12 | 2.64199 × 10−8 | 1.21178 × 10−12 |
| F20 | 2.36567 × 10−12 | 2.36567 × 10−12 | 2.36567 × 10−12 | 2.36567 × 10−12 | 2.36567 × 10−12 | 3.26247 × 10−13 | 2.36567 × 10−12 | 1.37344 × 10−11 | 2.36567 × 10−12 |
| Function | Value | MPSOGOA | GOA | GWO | SCA | AOA | PSO | DE | Chimp | BBO | GJO |
|---|---|---|---|---|---|---|---|---|---|---|---|
| F21 | Best | 100 | 100.002 | 497303 | 2.8751 × 106 | 1.8327 × 107 | 706.164 | 305.288 | 8.0177 × 106 | 2420.75 | 406266 |
| Worst | 100.013 | 100.072 | 1.7767 × 107 | 1.9090 × 107 | 5.8279 × 108 | 1.1233 × 106 | 924.812 | 1.6256 × 107 | 625,239 | 1.2559 × 107 | |
| Average | 100.004 | 100.017 | 6.0640 × 106 | 8.9227 × 106 | 1.4787 × 108 | 204,591 | 564.505 | 1.2709 × 107 | 58,141 | 6.0484 × 106 | |
| SD | 0.00290333 | 0.0167286 | 4.8059 × 106 | 4.0258 × 106 | 1.4225 × 108 | 262,795 | 166.633 | 1.9064 × 106 | 118,913 | 3.4408 × 106 | |
| Median | 100.003 | 100.011 | 4.3561 × 106 | 8.9623 × 106 | 8.8048 × 107 | 140,538 | 530.48 | 1.2823 × 107 | 16,120 | 6.3206 × 106 | |
| F22 | Best | 100.014 | 100.352 | 4954.71 | 4.0935 × 108 | 3.3875 × 109 | 121.639 | 100 | 1.1187 × 108 | 104.425 | 42,465.7 |
| Worst | 101.712 | 109.656 | 2.4920 × 108 | 1.0862 × 109 | 1.8657 × 1010 | 41,644.1 | 100.008 | 4.5520 × 109 | 3737.5 | 8.4987 × 108 | |
| Average | 100.253 | 101.87 | 1.0144 × 107 | 6.9655 × 108 | 1.0337 × 1010 | 7004.88 | 100.002 | 1.1031 × 109 | 909.021 | 2.3983 × 108 | |
| SD | 0.32865 | 1.7876 | 4.5633 × 107 | 1.9790 × 108 | 4.5134 × 1009 | 11,046.5 | 0.00185375 | 1.1161 × 109 | 985.875 | 2.2961 × 108 | |
| Median | 100.16 | 101.41 | 37981.7 | 7.1394 × 108 | 9.3369 × 1009 | 2040.91 | 100.002 | 8.7509 × 108 | 536.839 | 3.2297 × 108 | |
| F23 | Best | 300 | 300 | 304.02 | 590.685 | 7784.51 | 300 | 300.002 | 865.755 | 300.003 | 369.827 |
| Worst | 300 | 300 | 10060.8 | 4488.05 | 44,057.3 | 300 | 300.14 | 5496.47 | 300.394 | 11,775.7 | |
| Average | 300 | 300 | 2221.82 | 1464.07 | 19086.5 | 300 | 300.044 | 2668.99 | 300.075 | 3419.88 | |
| SD | 2.10829 × 10−6 | 2.32747 × 10−5 | 2162.58 | 933.659 | 6226.11 | 1.25015 × 10−10 | 0.038889 | 929.853 | 0.0997502 | 3166.9 | |
| Median | 300 | 300 | 1738.23 | 1133.22 | 18232 | 300 | 300.028 | 2430.42 | 300.035 | 2529.64 | |
| F24 | Best | 400 | 400 | 406.856 | 420.009 | 605.459 | 401.883 | 400.001 | 437.39 | 400.036 | 402.817 |
| Worst | 400.002 | 400.06 | 464.024 | 530.424 | 3059.65 | 407.88 | 400.005 | 866.152 | 406.017 | 517.397 | |
| Average | 400 | 400.012 | 415.454 | 446.743 | 1428.42 | 404.726 | 400.002 | 580.915 | 404.132 | 433.261 | |
| SD | 0.00039569 | 0.012884 | 16.0304 | 20.2286 | 618.579 | 0.875749 | 0.00090655 | 130.319 | 1.78863 | 26.7036 | |
| Median | 400 | 400.007 | 407.635 | 444.704 | 1315.07 | 404.746 | 400.002 | 523.902 | 404.847 | 421.237 | |
| F25 | Best | 504.727 | 506.666 | 504.029 | 528.916 | 551.155 | 503.98 | 520.522 | 540.112 | 504.975 | 512.722 |
| Worst | 513.63 | 514.617 | 537.064 | 560.343 | 625.244 | 519.902 | 540.786 | 587.365 | 524.874 | 555.559 | |
| Average | 508.511 | 510.379 | 514.963 | 548.622 | 583.175 | 510.771 | 531.554 | 554.881 | 513.234 | 529.777 | |
| SD | 1.93091 | 2.04348 | 8.19723 | 6.57421 | 20.0004 | 4.03449 | 4.53236 | 9.20563 | 5.28014 | 11.9866 | |
| Median | 508.738 | 510.071 | 513.347 | 549.388 | 581.339 | 511.472 | 531.372 | 553.097 | 511.939 | 526.234 | |
| F26 | Best | 600.053 | 600.691 | 600.452 | 604.75 | 608.165 | 600 | 600.015 | 604.828 | 600.102 | 601.404 |
| Worst | 600.557 | 603.544 | 604.933 | 609.084 | 612.301 | 602.197 | 606.581 | 610.065 | 605.684 | 606.633 | |
| Average | 600.238 | 602.438 | 601.716 | 606.656 | 610.676 | 600.363 | 603.293 | 607.317 | 602.333 | 603.773 | |
| SD | 0.137944 | 0.60068 | 0.950969 | 1.09467 | 1.01231 | 0.492687 | 2.18072 | 0.93655 | 1.52371 | 1.38629 | |
| Median | 600.202 | 602.562 | 601.605 | 606.452 | 610.915 | 600.235 | 603.032 | 607.242 | 602.21 | 603.802 | |
| F27 | Best | 600.029 | 600.136 | 600.031 | 611.913 | 625.002 | 600 | 600 | 614.988 | 600 | 600.128 |
| Worst | 600.213 | 600.626 | 603.186 | 622.485 | 666.45 | 600 | 600.001 | 649.476 | 600.007 | 617.374 | |
| Average | 600.099 | 600.314 | 600.865 | 616.557 | 646.758 | 600 | 600 | 626.284 | 600.002 | 606.311 | |
| SD | 0.0439481 | 0.0968376 | 0.863563 | 3.1968 | 11.1953 | 4.82533 × 10−6 | 0.00012652 | 9.09013 | 0.00180132 | 5.32735 | |
| Median | 600.091 | 600.321 | 600.513 | 615.99 | 646.768 | 600 | 600 | 624.155 | 600.001 | 604.569 | |
| F28 | Best | 717.354 | 715.188 | 711.123 | 744.22 | 789.468 | 706.599 | 734.649 | 745.94 | 714.339 | 727.013 |
| Worst | 730.508 | 729.692 | 749.49 | 794.554 | 846.893 | 729.782 | 753.924 | 837.24 | 730.971 | 771.148 | |
| Average | 722.498 | 723.365 | 727.096 | 771.986 | 818.838 | 719.003 | 745.343 | 801.477 | 721.941 | 748.372 | |
| SD | 3.17343 | 3.7817 | 10.0467 | 9.96861 | 13.2701 | 6.20277 | 5.28398 | 19.2928 | 4.76201 | 11.2874 | |
| Median | 721.983 | 723.411 | 724.864 | 772.418 | 819.667 | 719.282 | 746.894 | 807.692 | 721.982 | 748.563 | |
| F29 | Best | 801.871 | 803.593 | 803.001 | 816.145 | 864.897 | 800 | 815.332 | 823.349 | 802.985 | 805.041 |
| Worst | 806.832 | 809.639 | 821.893 | 850.156 | 922.149 | 804.975 | 827.947 | 873.689 | 816.914 | 854.547 | |
| Average | 804.63 | 806.501 | 809.096 | 839.185 | 887.82 | 802.487 | 822.194 | 840.304 | 807.495 | 824.501 | |
| SD | 1.0983 | 1.60518 | 4.80148 | 7.44689 | 10.8391 | 1.47229 | 3.32467 | 9.6011 | 3.66488 | 13.7031 | |
| Median | 804.763 | 806.404 | 807.964 | 839.885 | 886.478 | 801.99 | 821.908 | 838.181 | 806.467 | 820.065 | |
| F30 | Best | 802.303 | 803.97 | 804.998 | 820.51 | 831.099 | 802.985 | 824.307 | 826.267 | 802.985 | 815.053 |
| Worst | 811.626 | 814.144 | 823.188 | 856.539 | 887.042 | 818.904 | 846.226 | 857.065 | 833.829 | 848.545 | |
| Average | 807.658 | 809.333 | 812.491 | 840.278 | 861.966 | 809.571 | 834.215 | 839.906 | 814.825 | 825.801 | |
| SD | 2.0394 | 2.31246 | 4.98893 | 8.43299 | 14.2366 | 3.83144 | 5.42961 | 9.01636 | 7.28028 | 9.38006 | |
| Median | 807.596 | 809.14 | 811.194 | 839.749 | 862.644 | 809.95 | 834.559 | 839.66 | 814.429 | 821.687 | |
| F31 | Best | 900 | 900.002 | 900.012 | 937.24 | 1062.16 | 900 | 900 | 969.749 | 900 | 900.473 |
| Worst | 900.001 | 900.129 | 965.559 | 1076.54 | 1795.06 | 900 | 900 | 1798.09 | 900 | 1223.07 | |
| Average | 900 | 900.042 | 907.692 | 1013.15 | 1428.2 | 900 | 900 | 1368.72 | 900 | 968.069 | |
| SD | 0.00013829 | 0.0349609 | 16.5886 | 33.8893 | 206.925 | 5.58548 × 10−14 | 6.18317 × 10−11 | 210.66 | 0.00013770 | 74.1475 | |
| Median | 900 | 900.027 | 900.64 | 1018.3 | 1433.51 | 900 | 900 | 1330.54 | 900 | 962.495 | |
| F32 | Best | 1019.92 | 1050.82 | 1015.37 | 1686.93 | 1556.4 | 1006.89 | 1158.78 | 1357.15 | 1007.02 | 1234.96 |
| Worst | 1156.87 | 1189.75 | 1781.65 | 2398.98 | 2429.74 | 1417.13 | 1733.54 | 2556.45 | 1572.39 | 1945.8 | |
| Average | 1093.57 | 1092.34 | 1285.75 | 2014.23 | 2015.77 | 1164.4 | 1355.84 | 2015.19 | 1205.3 | 1567.49 | |
| SD | 51.4649 | 38.6527 | 163.457 | 183.646 | 239.863 | 117.962 | 139.823 | 263.348 | 136.006 | 216.077 | |
| Median | 1089.8 | 1076.48 | 1265 | 1998.83 | 2014.74 | 1148.06 | 1328.51 | 2003.17 | 1190.88 | 1553.16 | |
| F33 | Best | 1149.86 | 1226.22 | 1123.75 | 1857.14 | 2183.58 | 1222.37 | 1758.82 | 1754.37 | 1332.32 | 1139.14 |
| Worst | 1624.68 | 1744.55 | 1970.53 | 2813.92 | 3097.35 | 2116.45 | 2604.7 | 2814.13 | 2716.32 | 2373.31 | |
| Average | 1387.06 | 1470.59 | 1539.5 | 2401.94 | 2655.47 | 1566.41 | 2306.49 | 2378.16 | 1854.5 | 1747 | |
| SD | 118.75 | 128.246 | 158.502 | 219.785 | 234.239 | 256.108 | 218.937 | 240.691 | 316.273 | 265.919 | |
| Median | 1381.09 | 1473.4 | 1557.3 | 2440.76 | 2675.11 | 1548.76 | 2388.02 | 2379.04 | 1777.54 | 1712.93 | |
| F34 | Best | 1100.7 | 1101.92 | 1106.38 | 1139.93 | 1510.68 | 1100.09 | 1105.72 | 1152.88 | 1103.57 | 1104.14 |
| Worst | 1103.91 | 1106.45 | 1245.36 | 1299.55 | 23,686.5 | 1112.66 | 1112.17 | 1454.55 | 1178.05 | 1410.05 | |
| Average | 1102.57 | 1103.77 | 1134.5 | 1195.36 | 6201.99 | 1105.26 | 1109.08 | 1297.52 | 1125.37 | 1167.14 | |
| SD | 0.784066 | 1.10189 | 33.7692 | 35.319 | 5397.03 | 3.23331 | 1.58061 | 103.312 | 18.4302 | 60.1217 | |
| Median | 1102.7 | 1103.88 | 1126.76 | 1188.5 | 4645.15 | 1105.07 | 1109.15 | 1320.93 | 1119.59 | 1148.68 | |
| F35 | Best | 1601.28 | 1601.73 | 1601.31 | 1602.7 | 1602.85 | 1601.18 | 1603.27 | 1602.34 | 1601.52 | 1601.45 |
| Worst | 1602.5 | 1603.14 | 1603.52 | 1603.85 | 1604.29 | 1603.13 | 1603.74 | 1603.52 | 1603.44 | 1603.47 | |
| Average | 1602.12 | 1602.7 | 1602.56 | 1603.35 | 1603.7 | 1602.39 | 1603.48 | 1603.14 | 1602.73 | 1602.81 | |
| SD | 0.29735 | 0.334147 | 0.509288 | 0.259755 | 0.33964 | 0.52719 | 0.126328 | 0.243251 | 0.423091 | 0.410734 | |
| Median | 1602.16 | 1602.78 | 1602.54 | 1603.35 | 1603.73 | 1602.38 | 1603.44 | 1603.22 | 1602.74 | 1602.85 |
| Function | GOA | GWO | SCA | AOA | PSO | DE | Chimp | BBO | GJO |
|---|---|---|---|---|---|---|---|---|---|
| F21 | 5.59991 × 10−7 | 3.01986 × 10−11 | 3.01986 × 10−11 | 3.01986 × 10−11 | 3.01986 × 10−11 | 3.01986 × 10−11 | 3.01986 × 10−11 | 3.01986 × 10−11 | 3.01986 × 10−11 |
| F22 | 7.38029 × 10−10 | 3.01986 × 10−11 | 3.01986 × 10−11 | 3.01986 × 10−11 | 3.01986 × 10−11 | 3.01986 × 10−11 | 3.01986 × 10−11 | 3.01986 × 10−11 | 3.01986 × 10−11 |
| F23 | 1.09367 × 10−10 | 3.01986 × 10−11 | 3.01986 × 10−11 | 3.01986 × 10−11 | 2.8502 × 10−11 | 3.01986 × 10−11 | 3.01986 × 10−11 | 3.01986 × 10−11 | 3.01986 × 10−11 |
| F24 | 1.77691 × 10−10 | 3.01986 × 10−11 | 3.01986 × 10−11 | 3.01986 × 10−11 | 3.01986 × 10−11 | 3.82016 × 10−10 | 3.01986 × 10−11 | 3.01986 × 10−11 | 3.01986 × 10−11 |
| F25 | 0.000654865 | 0.000200581 | 3.01986 × 10−11 | 3.01986 × 10−11 | 0.0169212 | 3.01986 × 10−11 | 3.01986 × 10−11 | 2.27802 × 10−5 | 3.33839 × 10−11 |
| F26 | 3.01986 × 10−11 | 4.50432 × 10−11 | 3.01986 × 10−11 | 3.01986 × 10−11 | 0.923442 | 8.89099 × 10−10 | 3.01986 × 10−11 | 5.46175 × 10−9 | 3.01986 × 10−11 |
| F27 | 8.15274 × 10−11 | 1.74791 × 10−5 | 3.01986 × 10−11 | 3.01986 × 10−11 | 1.53022 × 10−11 | 3.01986 × 10−11 | 3.01986 × 10−11 | 3.01986 × 10−11 | 7.38908 × 10−11 |
| F28 | 0.258051 | 0.0614519 | 3.01986 × 10−11 | 3.01986 × 10−11 | 0.0162848 | 3.01986 × 10−11 | 3.01986 × 10−11 | 0.589451 | 4.97517 × 10−11 |
| F29 | 1.24932 × 10−5 | 6.2828 × 10−6 | 3.01986 × 10−11 | 3.01986 × 10−11 | 1.25245 × 10−6 | 3.01986 × 10−11 | 3.01986 × 10−11 | 0.000952074 | 1.09367 × 10−10 |
| F30 | 0.00508422 | 8.66343 × 10−5 | 3.01986 × 10−11 | 3.01986 × 10−11 | 0.0405755 | 3.01986 × 10−11 | 3.01986 × 10−11 | 4.35308 × 10−5 | 3.01986 × 10−11 |
| F31 | 3.01986 × 10−11 | 3.01986 × 10−11 | 3.01986 × 10−11 | 3.01986 × 10−11 | 7.57407 × 10−12 | 3.01041 × 10−11 | 3.01986 × 10−11 | 0.0823572 | 3.01986 × 10−1 |
| F32 | 0.579294 | 2.02829 × 10−7 | 3.01986 × 10−11 | 3.01986 × 10−11 | 0.0391671 | 3.01986 × 10−11 | 3.01986 × 10−11 | 0.00333861 | 3.01986 × 10−11 |
| F33 | 0.0206807 | 0.000124771 | 3.01986 × 10−11 | 3.01986 × 10−11 | 0.00728836 | 3.01986 × 10−11 | 3.01986 × 10−11 | 4.57257 × 10−9 | 5.0922 × 10−8 |
| F34 | 5.97056 × 10−5 | 3.01986 × 10−11 | 3.01986 × 10−11 | 3.01986 × 10−11 | 4.35308 × 10−5 | 3.01986 × 10−11 | 3.01986 × 10−11 | 3.33839 × 10−11 | 3.01986 × 10−11 |
| F35 | 3.64589 × 10−8 | 3.15727 × 10−5 | 3.01986 × 10−11 | 3.01986 × 10−11 | 0.017649 | 3.01986 × 10−11 | 6.06576 × 10−11 | 6.01039 × 10−8 | 7.11859 × 10−9 |
| Algorithm | Friedman Mean Rank | General Mean Rank |
|---|---|---|
| MPSOGOA | 1.7 | 1 |
| GOA | 3 | 3 |
| GWO | 5.13333 | 6 |
| SCA | 8 | 8 |
| AOA | 10 | 10 |
| PSO | 2.86667 | 2 |
| DE | 4.8 | 5 |
| Chimp | 8.66667 | 9 |
| BBO | 4.1 | 4 |
| GJO | 6.73333 | 7 |
| Function | Value | MPSOGOA | GOA1 | GOA2 | GOA3 | GOA4 | GOA5 | GOA6 | GOA |
|---|---|---|---|---|---|---|---|---|---|
| F1 | Best | 3.075 × 10−266 | 2.152 × 10−133 | 3.138 × 10−229 | 4.569 × 10−177 | 5.990 × 10−230 | 1.352 × 10−150 | 2.931 × 10−250 | 1.070 × 10−83 |
| Worst | 1.420 × 10−213 | 9.226 × 10−43 | 1.819 × 10−176 | 4.172 × 10−84 | 8.633 × 10−182 | 5.474 × 10−48 | 1.106 × 10−193 | 3.534 × 10−27 | |
| Average | 4.734 × 10−215 | 3.095 × 10−44 | 6.063 × 10−178 | 1.390 × 10−85 | 3.15 × 10−183 | 1.824 × 10−49 | 3.690 × 10−195 | 1.178 × 10−28 | |
| SD | 0 | 1.684 × 10−43 | 0 | 7.617 × 10−85 | 0 | 9.995 × 10−49 | 0 | 6.452 × 10−28 | |
| Median | 4.110 × 10−256 | 5.247 × 10−116 | 7.028 × 10−215 | 1.204 × 10−161 | 1.009 × 10−221 | 1.328 × 10−142 | 8.663 × 10−236 | 6.043 × 10−72 | |
| F2 | Best | 3.097 × 10−137 | 1.831 × 10−79 | 2.573 × 10−119 | 2.799 × 10−87 | 7.213 × 10−119 | 2.021 × 10−87 | 1.374 × 10−127 | 2.420 × 10−54 |
| Worst | 8.387 × 10−120 | 6.225 × 10−34 | 6.162 × 10−95 | 1.217 × 10−34 | 1.759 × 10−95 | 2.160 × 10−37 | 2.404 × 10−101 | 3.423 × 10−15 | |
| Average | 6.067 × 10−121 | 2.610 × 10−35 | 2.739 × 10−96 | 4.078 × 10−36 | 5.864 × 10−97 | 7.203 × 10−39 | 8.01 × 10−103 | 1.141 × 10−16 | |
| SD | 2.074 × 10−120 | 1.163 × 10−34 | 1.173 × 10−95 | 2.222 × 10−35 | 3.212 × 10−96 | 3.94 × 10−38 | 4.390 × 10−102 | 6.251 × 10−16 | |
| Median | 1.840 × 10−129 | 2.150 × 10−75 | 2.667 × 10−114 | 4.423 × 10−80 | 5.312 × 10−114 | 1.104 × 10−80 | 1.919 × 10−122 | 1.904 × 10−49 | |
| F3 | Best | 8.481 × 10−67 | 1.966 × 10−32 | 5.444 × 10−45 | 2.346 × 10−23 | 2.787 × 10−49 | 8.461 × 10−25 | 3.134 × 10−57 | 2.760 × 10−14 |
| Worst | 6.098 × 10−43 | 0.0063208 | 2.767 × 10−24 | 5.087 × 10−5 | 2.126 × 10−25 | 0.0002043 | 7.001 × 10−40 | 0.0948753 | |
| Average | 2.074 × 10−44 | 0.0002166 | 9.225 × 10−26 | 1.695 × 10−6 | 7.0912 × 10−27 | 8.407 × 10−06 | 2.635 × 10−41 | 0.0050304 | |
| SD | 1.112 × 10−43 | 0.0011531 | 5.052 × 10−25 | 9.287 × 10−6 | 3.882 × 10−26 | 3.759 × 10−5 | 1.281 × 10−40 | 0.0197871 | |
| Median | 9.692 × 10−59 | 4.349 × 10−9 | 1.046 × 10−37 | 2.756 × 10−16 | 2.276 × 10−38 | 1.822 × 10−16 | 4.302 × 10−49 | 1.543 × 10−8 | |
| F4 | Best | 6.678 × 10−108 | 7.057 × 10−33 | 8.905 × 10−89 | 6.233 × 10−40 | 4.292 × 10−89 | 8.042 × 10−40 | 2.157 × 10−99 | 1.138 × 10−26 |
| Worst | 1.712 × 10−89 | 3.916 × 10−7 | 3.050 × 10−67 | 2.644 × 10−8 | 1.110 × 10−68 | 8.146 × 10−10 | 3.119 × 10−76 | 5.2 × 10−8 | |
| Average | 5.718 × 10−91 | 1.394 × 10−8 | 1.017 × 10−68 | 8.827 × 10−10 | 3.702 × 10−70 | 3.205 × 10−11 | 1.039 × 10−77 | 1.826 × 10−9 | |
| SD | 3.127 × 10−90 | 7.145 × 10−8 | 5.569 × 10−68 | 4.827 × 10−9 | 2.027 × 10−69 | 1.502 × 10−10 | 5.695 × 10−77 | 9.489 × 10−9 | |
| Median | 7.126 × 10−103 | 1.578 × 10−20 | 1.885 × 10−84 | 1.168 × 10−35 | 7.537 × 10−83 | 9.933 × 10−34 | 1.822 × 10−91 | 2.177 × 10−20 | |
| F5 | Best | 20.8641 | 22.8216 | 22.6316 | 22.6042 | 21.9583 | 22.6008 | 21.4154 | 22.8925 |
| Worst | 23.6918 | 24.2126 | 24.321 | 24.0658 | 23.7578 | 24.1712 | 23.692 | 24.5825 | |
| Average | 22.7685 | 23.7121 | 23.2368 | 23.3641 | 22.9723 | 23.4461 | 22.8734 | 23.7886 | |
| SD | 0.635053 | 0.34315 | 0.389083 | 0.334455 | 0.413717 | 0.400416 | 0.561724 | 0.393173 | |
| Median | 22.8497 | 23.807 | 23.2568 | 23.3893 | 23.0459 | 23.5037 | 22.9644 | 23.7909 | |
| F6 | Best | 4.644 × 10−5 | 0.0003150 | 0.0005136 | 0.0006999 | 0.0002319 | 0.0001309 | 0.0007715 | 0.0012891 |
| Worst | 0.0428836 | 0.0497734 | 0.0562091 | 0.0392158 | 0.0344983 | 0.0427188 | 0.0428622 | 0.0485372 | |
| Average | 0.0129548 | 0.0156648 | 0.0126048 | 0.0105064 | 0.0114111 | 0.0112348 | 0.0104577 | 0.0180974 | |
| SD | 0.0113952 | 0.0131013 | 0.0117002 | 0.0099258 | 0.0085911 | 0.0109503 | 0.0100127 | 0.0119936 | |
| Median | 0.0095370 | 0.0129409 | 0.0095088 | 0.0069833 | 0.0093544 | 0.0095399 | 0.0076343 | 0.0182215 | |
| F7 | Best | 7.929 × 10−5 | 0.000251 | 0.0002996 | 0.0001754 | 0.0001650 | 0.0002388 | 0.0001523 | 0.0005179 |
| Worst | 0.0024373 | 0.0038045 | 0.0026464 | 0.0049646 | 0.0027973 | 0.0044172 | 0.0026499 | 0.0042818 | |
| Average | 0.0006266 | 0.0013592 | 0.0010830 | 0.0010165 | 0.0011226 | 0.0008795 | 0.0008772 | 0.0014611 | |
| SD | 0.0005003 | 0.0008120 | 0.0005875 | 0.0011025 | 0.0006332 | 0.0008333 | 0.0005545 | 0.0008009 | |
| Median | 0.0004800 | 0.0012386 | 0.0009866 | 0.0005666 | 0.0010134 | 0.0005796 | 0.0008353 | 0.0013893 | |
| F8 | Best | −8146.04 | −8365.17 | −8564.12 | −8148.34 | −8264.39 | −8093.99 | −8737.25 | −8132.17 |
| Worst | −6929.54 | −7210.73 | −7268.81 | −6990.89 | −7101.98 | −6783.8 | −7018.35 | −7031.04 | |
| Average | −7447.88 | −7632.9 | −7775.89 | −7504.24 | −7543.32 | −7505.6 | −7812.09 | −7618.5 | |
| SD | 308.101 | 269.635 | 361.109 | 228.649 | 255.94 | 316.665 | 386.591 | 321.743 | |
| Median | −7483.99 | −7602.55 | −7725.42 | −7490.31 | −7497.32 | −7591.64 | −7731.38 | −7690.26 | |
| F9 | Best | 0 | 0 | 0 | 0 | 0 | 0 | 0 | 0 |
| Worst | 0 | 0 | 0 | 0 | 0 | 0 | 0 | 0 | |
| Average | 0 | 0 | 0 | 0 | 0 | 0 | 0 | 0 | |
| SD | 0 | 0 | 0 | 0 | 0 | 0 | 0 | 0 | |
| Median | 0 | 0 | 0 | 0 | 0 | 0 | 0 | 0 | |
| F10 | Best | 8.881 × 10−16 | 8.881 × 10−16 | 4.440 × 10−15 | 8.881 × 10−16 | 8.881 × 10−16 | 4.440 × 10−15 | 8.881 × 10−16 | 8.881 × 10−16 |
| Worst | 4.440 × 10−15 | 9.325 × 10−14 | 4.440 × 10−15 | 4.440 × 10−15 | 4.440 × 10−15 | 4.440 × 10−15 | 4.440 × 10−15 | 2.930 × 10−14 | |
| Average | 4.322 × 10−15 | 5.033 × 10−15 | 4.440 × 10−15 | 3.967 × 10−15 | 4.322 × 10−15 | 4.440 × 10−15 | 4.322 × 10−15 | 3.730 × 10−15 | |
| SD | 6.486 × 10−16 | 1.674 × 10−14 | 0 | 1.228 × 10−15 | 6.486 × 10−16 | 0 | 6.486 × 10−16 | 5.144 × 10−15 | |
| Median | 4.440 × 10−15 | 8.881 × 10−16 | 4.440 × 10−15 | 4.440 × 10−15 | 4.440 × 10−15 | 4.440 × 10−15 | 4.440 × 10−15 | 4.440 × 10−15 | |
| F11 | Best | 0 | 0 | 0 | 0 | 0 | 0 | 0 | 0 |
| Worst | 0 | 0 | 0 | 0 | 0 | 0 | 0 | 0 | |
| Average | 0 | 0 | 0 | 0 | 0 | 0 | 0 | 0 | |
| SD | 0 | 0 | 0 | 0 | 0 | 0 | 0 | 0 | |
| Median | 0 | 0 | 0 | 0 | 0 | 0 | 0 | 0 | |
| F12 | Best | 2.961 × 10−6 | 4.071 × 10−5 | 3.114 × 10−5 | 9.267 × 10−6 | 6.116 × 10−5 | 4.519 × 10−5 | 8.489 × 10−6 | 0.0001418 |
| Worst | 0.0009958 | 0.0009989 | 0.0008660 | 0.0012403 | 0.0013423 | 0.0010939 | 0.0018899 | 0.0026304 | |
| Average | 0.0003507 | 0.0003680 | 0.0002844 | 0.0003891 | 0.0003573 | 0.0004416 | 0.0003297 | 0.0007276 | |
| SD | 0.0002954 | 0.0002487 | 0.0002238 | 0.0003047 | 0.0002627 | 0.0003104 | 0.0004030 | 0.0005522 | |
| Median | 0.0002536 | 0.0003468 | 0.0002312 | 0.0003582 | 0.0003202 | 0.0004877 | 0.0001838 | 0.0005805 | |
| F13 | Best | 5.369 × 10−5 | 0.0001331 | 0.002688 | 0.0017903 | 0.0007865 | 0.0012620 | 0.0018526 | 0.0030045 |
| Worst | 0.153973 | 0.058177 | 0.0942476 | 0.0650685 | 0.0788267 | 0.0381157 | 0.114282 | 0.0634467 | |
| Average | 0.049772 | 0.0099884 | 0.0244842 | 0.015226 | 0.0273083 | 0.0144915 | 0.0266147 | 0.0213521 | |
| SD | 0.038678 | 0.012237 | 0.0213996 | 0.0149223 | 0.0229325 | 0.0110837 | 0.0258222 | 0.015971 | |
| Median | 0.036302 | 0.0063070 | 0.0205127 | 0.0114016 | 0.0209073 | 0.0102529 | 0.0186282 | 0.0188452 | |
| F14 | Best | 0.998004 | 0.998004 | 0.998004 | 0.998004 | 0.998004 | 0.998004 | 0.998004 | 0.998004 |
| Worst | 0.998004 | 0.998004 | 0.998004 | 0.998004 | 0.998004 | 0.998004 | 0.998004 | 0.998004 | |
| Average | 0.998004 | 0.998004 | 0.998004 | 0.998004 | 0.998004 | 0.998004 | 0.998004 | 0.998004 | |
| SD | 0 | 0 | 5.831 × 10−17 | 7.141 × 10−17 | 5.831 × 10−17 | 1.009 × 10−16 | 7.141 × 10−17 | 1.090 × 10−16 | |
| Median | 0.998004 | 0.998004 | 0.998004 | 0.998004 | 0.998004 | 0.998004 | 0.998004 | 0.998004 | |
| F15 | Best | 0.0003074 | 0.0003074 | 0.0003074 | 0.0003074 | 0.0003074 | 0.00030748 | 0.0003074 | 0.0003074 |
| Worst | 0.0003074 | 0.0003074 | 0.0003074 | 0.0003074 | 0.0003074 | 0.00030748 | 0.0003074 | 0.0003074 | |
| Average | 0.0003074 | 0.0003074 | 0.0003074 | 0.0003074 | 0.0003074 | 0.00030748 | 0.0003074 | 0.0003074 | |
| SD | 7.778 × 10−14 | 6.976 × 10−13 | 3.604 × 10−13 | 4.829 × 10−13 | 7.947 × 10−13 | 9.449 × 10−13 | 3.945 × 10−12 | 5.754 × 10−13 | |
| Median | 0.0003074 | 0.0003074 | 0.0003074 | 0.0003074 | 0.0003074 | 0.00030748 | 0.0003074 | 0.0003074 |
| h | l | t | b | Best | Worst | Average | SD | Median | p | |
|---|---|---|---|---|---|---|---|---|---|---|
| MPSOGOA | 0.198832 | 3.33737 | 9.19202 | 0.198832 | 1.67022 | 1.67022 | 1.67022 | 6.9276 × 10−7 | 1.67022 | N/A |
| GOA | 0.198832 | 3.33736 | 9.19203 | 0.198832 | 1.67022 | 1.67023 | 1.67022 | 2.7146 × 10−6 | 1.67022 | 4.117 × 10−6 |
| GWO | 0.198676 | 3.34055 | 9.19251 | 0.19886 | 1.6707 | 1.67602 | 1.67224 | 0.0013803 | 1.67173 | 3.019 × 10−11 |
| SCA | 0.189317 | 3.50989 | 9.36715 | 0.198795 | 1.70764 | 1.8522 | 1.79678 | 0.0335841 | 1.79892 | 3.019 × 10−11 |
| AOA | 0.188049 | 3.7992 | 10 | 0.196186 | 1.82839 | 2.68791 | 2.34035 | 0.177038 | 2.36669 | 3.019 × 10−11 |
| PSO | 0.169229 | 4.89949 | 9.14451 | 0.27382 | 2.43173 | 7.48264 | 5.06402 | 1.45427 | 5.01009 | 3.019 × 10−11 |
| DE | 0.198832 | 3.33737 | 9.19202 | 0.198832 | 1.67022 | 1.67022 | 1.67022 | 1.7000 × 10−16 | 1.67022 | 1.665 × 10−11 |
| Chimp | 0.196437 | 3.40766 | 9.16569 | 0.202305 | 1.69817 | 1.7957 | 1.75433 | 0.0222802 | 1.75877 | 3.019 × 10−11 |
| BBO | 0.25149 | 2.80336 | 8.1706 | 0.251664 | 1.85816 | 2.72723 | 2.1878 | 0.212509 | 2.19146 | 3.019 × 10−11 |
| GJO | 0.198812 | 3.33722 | 9.1983 | 0.198841 | 1.67128 | 1.69453 | 1.6757 | 0.00463749 | 1.67429 | 3.019 × 10−11 |
| D | D | P | Best | Worst | Average | SD | Median | p | |
|---|---|---|---|---|---|---|---|---|---|
| MPSOGOA | 0.0516905 | 0.356752 | 11.287 | 0.0126652 | 0.0126655 | 0.0126653 | 5.92315 × 10−8 | 0.0126653 | N/A |
| GOA | 0.0516822 | 0.356551 | 11.2987 | 0.0126653 | 0.0126658 | 0.0126654 | 1.14583 × 10−7 | 0.0126654 | 0.000300589 |
| GWO | 0.0514958 | 0.352024 | 11.5769 | 0.0126741 | 0.0128559 | 0.0127191 | 3.08647 × 10−5 | 0.0127213 | 3.01986 × 10−11 |
| SCA | 0.0523236 | 0.370375 | 10.6095 | 0.012786 | 0.0132059 | 0.012966 | 0.000128481 | 0.0129485 | 3.01986 × 10−11 |
| AOA | 0.05 | 0.310434 | 15 | 0.0131934 | 0.0305824 | 0.0141362 | 0.00367212 | 0.0131974 | 3.0123 × 10−11 |
| PSO | 0.073141 | 0.76922 | 5.52228 | 0.0309544 | 8.64748 × 109 | 1.1754 × 109 | 2.05791 × 109 | 1.51764 × 108 | 3.01986 × 10−11 |
| DE | 0.0516891 | 0.356718 | 11.289 | 0.0126652 | 0.0126652 | 0.0126652 | 2.69513 × 10−18 | 0.0126652 | 1.5476 × 10−11 |
| Chimp | 0.05 | 0.317316 | 14.0439 | 0.0127274 | 0.014333 | 0.0129773 | 0.000365126 | 0.0128398 | 3.01986 × 10−11 |
| BBO | 0.0550947 | 0.444316 | 7.54043 | 0.012867 | 0.0178452 | 0.015147 | 0.00166555 | 0.0147453 | 3.01986 × 10−11 |
| GJO | 0.0512038 | 0.345014 | 12.0291 | 0.0126903 | 0.0129066 | 0.0127409 | 4.6908 × 10−5 | 0.0127318 | 3.01986 × 10−11 |
| Ts | Th | R | L | Best | Worst | Average | SD | Median | p | |
|---|---|---|---|---|---|---|---|---|---|---|
| MPSOGOA | 0.778168 | 0.384649 | 40.3196 | 200 | 5885.33 | 5885.33 | 5885.33 | 0.0003421 | 5885.33 | N/A |
| GOA | 0.778168 | 0.384649 | 40.3196 | 200 | 5885.33 | 5885.34 | 5885.33 | 0.002140 | 5885.33 | 6.526 × 10−7 |
| GWO | 0.778555 | 0.38478 | 40.3205 | 200 | 5888.65 | 6578.33 | 5937.79 | 135.014 | 5897.34 | 3.019 × 10−11 |
| SCA | 0.90912 | 0.446679 | 46.4753 | 130.01 | 6236.74 | 8485.17 | 6854.85 | 559.787 | 6671.16 | 3.019 × 10−11 |
| AOA | 0.906507 | 0.552833 | 41.7535 | 192.458 | 7429.05 | 30,021 | 12,804.8 | 5522.99 | 10978.9 | 3.019 × 10−11 |
| PSO | 2.59675 | 11.605 | 68.0305 | 178.337 | 128,019 | 1.13904 × 106 | 484,168 | 275,483 | 383,206 | 3.019 × 10−11 |
| DE | 0.778168 | 0.384649 | 40.3196 | 200 | 5885.33 | 5885.33 | 5885.33 | 2.775 × 10−12 | 5885.33 | 1.211 × 10−12 |
| Chimp | 0.842162 | 0.45967 | 40.7929 | 200 | 6659.64 | 8041.96 | 7655.43 | 285.916 | 7718.16 | 3.019 × 10−11 |
| BBO | 0.817676 | 0.404177 | 42.3666 | 173.346 | 5956.45 | 7265.37 | 6477 | 353 | 6515.18 | 3.019 × 10−11 |
| GJO | 0.778939 | 0.386412 | 40.3355 | 199.897 | 5896.41 | 7308.78 | 6198.12 | 462.634 | 5955.64 | 3.019 × 10−11 |
Disclaimer/Publisher’s Note: The statements, opinions and data contained in all publications are solely those of the individual author(s) and contributor(s) and not of MDPI and/or the editor(s). MDPI and/or the editor(s) disclaim responsibility for any injury to people or property resulting from any ideas, methods, instructions or products referred to in the content. |
© 2024 by the authors. Licensee MDPI, Basel, Switzerland. This article is an open access article distributed under the terms and conditions of the Creative Commons Attribution (CC BY) license (https://creativecommons.org/licenses/by/4.0/).
Share and Cite
Qin, S.; Zeng, H.; Sun, W.; Wu, J.; Yang, J. Multi-Strategy Improved Particle Swarm Optimization Algorithm and Gazelle Optimization Algorithm and Application. Electronics 2024, 13, 1580. https://doi.org/10.3390/electronics13081580
Qin S, Zeng H, Sun W, Wu J, Yang J. Multi-Strategy Improved Particle Swarm Optimization Algorithm and Gazelle Optimization Algorithm and Application. Electronics. 2024; 13(8):1580. https://doi.org/10.3390/electronics13081580
Chicago/Turabian StyleQin, Santuan, Huadie Zeng, Wei Sun, Jin Wu, and Junhua Yang. 2024. "Multi-Strategy Improved Particle Swarm Optimization Algorithm and Gazelle Optimization Algorithm and Application" Electronics 13, no. 8: 1580. https://doi.org/10.3390/electronics13081580
APA StyleQin, S., Zeng, H., Sun, W., Wu, J., & Yang, J. (2024). Multi-Strategy Improved Particle Swarm Optimization Algorithm and Gazelle Optimization Algorithm and Application. Electronics, 13(8), 1580. https://doi.org/10.3390/electronics13081580

