Next Article in Journal
Lightweight Detection Counting Method for Pill Boxes Based on Improved YOLOv8n
Next Article in Special Issue
A Novel Architecture for Virtual Network Twin Deployment
Previous Article in Journal
Enhanced Kalman Filter with Dummy Nodes and Prediction Confidence for Bipartite Graph Matching in 3D Multi-Object Tracking
Previous Article in Special Issue
Efficient User Pairing and Resource Optimization for NOMA-OMA Switching Enabled Dynamic Urban Vehicular Networks
 
 
Font Type:
Arial Georgia Verdana
Font Size:
Aa Aa Aa
Line Spacing:
Column Width:
Background:
Article

A Novel Sensor Deployment Strategy Based on Probabilistic Perception for Industrial Wireless Sensor Network

1
School of Mechanical and Electrical Engineering, Beijing Information Science and Technology University, Bejing 102206, China
2
School of Information and Communication Engineering, Beijing University of Posts and Telecommunications, Beijing 100876, China
3
Academy of Military Sciences, Beijing 100097, China
*
Author to whom correspondence should be addressed.
These authors contributed equally to this work.
Electronics 2024, 13(24), 4952; https://doi.org/10.3390/electronics13244952
Submission received: 15 November 2024 / Revised: 7 December 2024 / Accepted: 13 December 2024 / Published: 16 December 2024
(This article belongs to the Special Issue Wireless Sensor Network: Latest Advances and Prospects)

Abstract

The rapid development of Industrial Internet of Things (IIoT) technology has highlighted the critical role of wireless sensor networks in enabling intelligent production and equipment monitoring. Effective sensor deployment is essential for ensuring communication quality and transmission speed in IIoT environments. This paper presents a novel sensor deployment strategy that integrates four key metrics: deployment cost, energy consumption, network connectivity, and sensing probability. To address the challenges of multi-dimensional optimization, the proposed method normalizes these metrics and assigns appropriate weights based on their relative importance. A major innovation of this approach is the inclusion of larger-scale environmental obstacles, which enhances its adaptability to diverse industrial settings and specific deployment scenarios. Through a comprehensive set of simulation experiments across different scenarios, the proposed particle swarm/genetic hybrid algorithm demonstrates superior performance compared to existing methods, even surpassing 10% in performance. Specifically, it excels in optimizing the newly introduced network performance metric and significantly improves search convergence time, making it a highly efficient and effective solution for sensor network optimization in IIoT applications.

1. Introduction

The Industrial Internet of Things (IIoT) involves the use of connected devices, sensors, and data analytics in industrial systems to improve automation, efficiency, and decision-making [1,2,3,4,5,6,7,8,9]. It enables real-time monitoring, predictive maintenance, and optimized production. The industrial wireless sensor network is a critical component of IIoT, consisting of distributed sensors that collect data from machines and environments. For the industrial wireless sensor network, a variety of sensors are widely deployed across various scenarios, leading to a pervasive trend in sensor ubiquity [10,11,12,13,14,15,16]. How to utilize these sensor resources more efficiently has become an urgent problem to solve. By collecting real-time data, sensors help factories monitor and manage various aspects such as the production environment, equipment operating conditions, and energy consumption. Common sensors include temperature sensors, pressure sensors, and vibration sensors, which can be connected wirelessly or via wired connections to the Industrial Internet platform, forming an intelligent sensing network. In this network, sensor data is transmitted through IoT gateways to a central control system or cloud platform for analysis and processing. When deploying sensors, considerations must be made for the complexity and high-reliability demands of industrial environments, such as high temperatures, vibrations, and humidity. With proper sensor deployment, companies can enhance production efficiency, reduce equipment failure rates, and support predictive maintenance, ultimately driving the manufacturing industry toward greater intelligence and automation [17,18,19,20].
In the context of the wireless sensor networks, the wireless network is composed of a large number of stationary or mobile sensors in a self-organized and multi-hop manner. These sensor nodes are deployed in the monitoring area either by random scattering or fixed installation. The wireless sensor network completes tasks such as data collection, processing, and transmission through the collaborative interaction between nodes [21,22,23,24]. Given that wireless sensor networks integrate knowledge from multiple disciplines, including wireless communication technology, computing, and sensor technology [25,26,27,28], they have become a unique mode for data acquisition and information processing. In the actual deployment and application of wireless sensor networks, two core issues urgently need to be addressed. First, we need to delve into the hardware and physical components of sensor nodes, which involve innovations in sensor technology, the development of low-power chips, and the optimization of wireless communication technologies. Second, we must focus on the network layer, requiring innovations in communication protocols and optimization of algorithm design, covering key technologies such as routing selection, topology control, and deployment reconfiguration [29,30,31,32].
Node deployment is a critical research direction in the field of wireless sensor networks, primarily focusing on how to effectively position sensor nodes to accomplish specific monitoring, control, or communication tasks. Efficient node deployment is essential for optimizing network performance, enhancing energy efficiency, and ensuring reliable data reception and transmission in wireless sensor networks. There has been much research work addressing the problem in different scenarios [33,34,35,36,37,38,39,40,41,42,43,44,45,46,47]. In paper [33], the authors statistically analyzed the convergence and deployment effect of the virtual spring force algorithm and present an optimized strategy where sensor deployment begins from the center of the target region by adding an external central force to derive the question of whether the algorithm can still cause holes or twisted structures in a small region of the final network distribution. In reference [34], the authors propose an algorithm to optimize sensor coverage using particle swarm optimization (PSO) and Voronoi diagrams. PSO is used to find the optimal deployment of the sensors that gives the best coverage while the Voronoi diagram is used to evaluate the fitness of the solution. In article [35], six metaheuristics algorithms are mentioned to show the superiority of each algorithm based on the value of optimized energy, and the simulation outcomes confirm that the whale optimization algorithm (WOA) gives optimized energy with improved network coverage with the lowest number of nodes. The paper [36] presents a hybrid metaheuristic algorithm-based clustering with multi-hop routing (HMA-CMHR) protocol for wireless sensor networks. The presented model incorporates different phases such as node initialization, clustering, routing, and energy-efficient data transmission sensors. In reference [37], the researchers recommend the creation of each sensor’s specs and radius of influence based on a particular geographical location, which will contribute to better network planning and design. By using the ARIMA model for time series forecasting and the Al-Biruni Earth Radius algorithm for optimization, the approach bridges the gap between successive terrains while seeking the equilibrium between exploration and exploitation. In paper [38], a procedure is proposed to develop a proper circuit model for the injection clamp, and the obtained circuit is introduced into the global one representing the overall cable to address the coverage optimization problem in heterogeneous sensor networks but does not take into account the issue of connectivity between nodes. In reference [39], the conflicting objectives of coverage and network lifetime in wireless sensor networks are addressed, and two improved hybrid multi-objective evolutionary algorithms are proposed. However, this study overlooked the total cost of sensor nodes and their connectivity. In [40], based on the probabilistic sensing model and the dependency relationship between sensor nodes and target nodes, a solution was proposed to address the deviation error that occurs when a sensor node simultaneously covers multiple target nodes. In reference [41], considering the varying importance of target nodes, a sensor node deployment strategy based on k-coverage was designed using the characteristics of the Reuleaux triangle. In [42], under the premise of ensuring network connectivity, a node deployment algorithm with high coverage was proposed, but it overlooked the issue of deployment cost. The reference [43,44,45,46,47] conducts a survey on the sensor deployment problem of wireless sensor networks from different perspectives and application scenarios.
In summary, although there has been extensive research on node deployment in wireless sensor networks, several important aspects have been relatively overlooked, including network connectivity, deployment costs, the selection of homogeneous or heterogeneous sensors, and the choice of sensing models. Compared with the state-of-the-art work, there are some limitations in the above papers, such as uncertainty in the sensor detection range and multi-objective optimization strategy. The probabilistic perception model, a statistical-based approach, effectively captures the complexity and uncertainty inherent in real-world sensing processes. This paper makes the following key contributions to the field of sensor deployment problems in wireless sensor networks:
  • This paper addresses key practical challenges, including uncertain sensor node counts, varying target importance, location-specific deployment costs, and environmental obstacles.
  • This paper innovatively incorporates four key factors, deployment cost, sensor power consumption, connectivity, and sensing probability, by assigning appropriate weights to each, thereby optimizing sensor network deployment for practical applications.
  • The deployment process fully accounts for both small and large obstacles, as these areas are unsuitable for sensor placement. This paper explores obstacle scenarios to ensure compatibility with diverse deployment environments.
  • Due to uncertainty in determining the required number of sensors, this paper proposes a sensor network deployment strategy using a particle swarm-genetic hybrid algorithm. The process is divided into two phases: the first phase determines the optimal sensor count, and the second phase develops the optimal deployment strategy for that count. This approach effectively optimizes deployment objectives, ensuring compliance with sensing requirements and connectivity constraints, even when the exact sensor count is unknown.
The remainderof this article is organized as follows, Section 2 provides the system models and an overview of the sensing model in the IIoT situation. The sensor deployment strategy based on the particle swarm/genetic hybrid algorithm is created in Section 3. The simulation results and performance analysis are discussed in Section 4. In Section 5, the conclusions are given.

2. System Model

As shown in Figure 1, the IIoT scene includes many kinds of targets for monitoring by sensor deployment optimization. In an industrial Internet information collection system, the deployment strategy of sensor network nodes needs to consider three issues: node location selection, communication range settings, and energy allocation and management. Node location selection is the primary consideration in node deployment. Choosing appropriate locations for nodes can maximize the coverage of the target area, reduce communication distance, and lower energy consumption. The communication range between nodes directly affects the network connectivity and stability. An excessively large communication range may lead to energy waste, while an insufficient range may result in nodes being unable to communicate properly. Therefore, setting an optimal communication range is another critical issue in node deployment. Energy is one of the most valuable resources in wireless sensor networks, making effective energy allocation and management crucial. The energy allocation for each node should be based on its role and importance within the network to ensure the stable operation of the entire network.

2.1. Omnidirectional and Probabilistic Perception Model

The omnidirectional perception model in Figure 2a refers to a circular area on a plane, centered on the sensor node with a radius R s . Within this area, the perception probability is set to 1, while outside this area, the sensor perception probability is 0. Here, R s is known as the perception radius and is determined by the physical characteristics of the sensor node. The omnidirectional perception model is commonly used in application scenarios requiring basic event detection or binary decision-making, such as intrusion detection, smoke detection, and door contact sensors [48]. The advantages of the omnidirectional perception model are its simplicity in calculations and low resource usage. However, its drawback is the inability to handle uncertainty in perception results.
In practical application scenarios, the environments where wireless sensor networks are deployed often vary greatly and are affected by a range of environmental interferences, such as external temperature, noise, and humidity. Additionally, during signal transmission, sensor nodes also experience natural attenuation of wireless communication signals. Most sensor nodes have a disk model characteristic, where the sensing intensity continuously attenuates with sensing distance. In the paper [49], a corresponding probabilistic perception model has been proposed. In this model, when the distance between the sensor node and the target point is less than R s R s e , the sensor node perception probability for the target point is 1. When the distance between the sensor node and the target point is greater than R s + R s e , the perception probability is 0. If the distance between the sensor node and the target point falls between R s R s e and R s + R s e , the perception probability follows an exponential distribution, decreasing from the inside out. The specific calculation formula is:
ρ = 0 i f d i p R s + R s e e λ α β i f R s R s e d i p R s + R s e 1 i f d i p R s R s e
Here, R s e represents the error range of the sensor node perception radius, indicating the uncertainty in the sensor component perception performance. Parameters α = d i p ( R s R s e ) , λ , and β are adjustable parameters representing the attenuation degree of the sensor node perception between distances R s R s e and R s + R s e .
The probabilistic perception model is a more complex sensing model in which the perception results of sensor nodes are probabilistic and may include errors or uncertainties. This model is suitable for applications that need to account for the uncertainty in perception results or require estimation of the target position and state, such as in localization and target tracking. It is often used for studying node deployment minimization and optimal deployment performance. The advantages of the probabilistic perception model provide probabilistic information on sensing results, reflecting the true state of perception and making it applicable to a broader range of scenarios, thereby enhancing system robustness. The disadvantages is the more complex computation.

2.2. Connectivity Model

To ensure data collection, processing, and transmission, nodes in a wireless sensor network need the ability to communicate with surrounding nodes. Therefore, mutual connectivity between nodes must be considered during sensor deployment. The concept of connectivity is defined as follows:
Connectivity: If the distance between node S i and node S j does not exceed the communication radius R e of node S i , then the two nodes S i and S j are considered connected. For homogeneous nodes, this connection is bidirectional, while for heterogeneous nodes, it is unidirectional.
C-Connectivity: C-connectivity means that each sensor node deployed in the monitoring area is connected to at least some other C sensor nodes within the monitoring area.

3. The Proposed Sensor Deployment Algorithms

In the process of sensor deployment for the Industrial Internet, intelligent algorithms have been widely applied. For the problem discussed in this paper, if the number of deployed sensors is fixed, a single bio-inspired algorithm could be used to solve it. However, the number of sensors involved is uncertain in advance. Taking genetic algorithms as an example, genetic algorithms involve gene exchange in the crossover operation, and each chromosome length (corresponding here to the number of sensors) must be defined; otherwise, gene exchange cannot be performed. Therefore, a single heuristic algorithm cannot solve this problem. This paper considers combining two heuristic algorithms: using a particle swarm optimization algorithm to find the optimal number of sensors and then passing this to the genetic algorithm to iteratively search for the lowest cost.

3.1. Problem Analysis

In an M N rectangular area, different types of sensors need to be deployed, with each sensor using a probabilistic perception model. Heterogeneous sensors are selected for deployment, and each type of sensor has different costs and various parameters, including perception radius, perception error, and communication radius. There are W targets t j ( j = 1 , 2 , 3 W ) to be monitored and T positions p i ( i = 1 , 2 , 3 T ) available for deploying sensor nodes within the deployment area. The location of each target t j to be monitored is known, and each candidate deployment position can accommodate only one sensor node. Assume that the performance metrics of sensor node S i , u (i indicate which candidate location a sensor is placed at, i = 1 , 2 , 3 T ) , and u stands for which type of sensor is used for deployment, u = 1 , 2 , 3 U ) . For the node S i , u , the perception radius R s , perception error R ( s , e ) , communication radius R e , and deployment cost B u are all known. Sensors are classified into U types based on these performance metrics. Within the rectangular area, there are certain special regions where deploying sensors is more challenging, requiring an additional deployment cost factor d i ( i = 1 , 2 , 3 T ) to be applied to the original cost. The deployment cost d i for each potential deployment location is known in advance. Therefore, the sensor deployment cost is calculated as:
i = 1 T d i p i , u b u
where
p i , u = 1 I f p i i s s e l e c t e d t o t y p e u 0 I f n o n o d e p l a c e d y e t
The problem we need to study is how to select the appropriate candidate positions from the existing T candidate locations for deploying suitable sensor nodes. This involves setting minimum requirements for factors such as connectivity and perception probability, and then performing a comprehensive optimization of four metrics: deployment cost, connectivity, perception probability, and delay. Under the probabilistic perception model, since a target to be monitored may be perceived by multiple sensor nodes simultaneously, let p r ( s i , t j ) represent the probability that a target t j can be perceived by a single sensor node s i . The joint perception probability is defined as the probability that the target t j can be perceived by at least one sensor node. The calculation formula is as follows:
P R ( s i , t j ) = 1 i = 1 T [ 1 p r ( s i , t j ) ]
In this study, the energy consumption model follows the model proposed in references [49,50]. The energy consumption of a single node in the network coverage is:
E = μ R S
where μ is the energy parameter, and R S is the sensor node’s sensing radius. After the node is deployed, the energy consumption per unit area in the monitoring area is:
E 0 = i = 1 T μ P i , u R s i , u 2 N
R s i , u represents sensing radius of the u type of sensor deployed at the i candidate location. Therefore, the four objective optimization functions are as follows:
f 1 = 1 i = 1 M d i P i , u b i , u i = 1 M max ( d i P i , u max ( b i , u ) )
f 2 = 1 W i = 1 W P R ( s i , t i )
f 3 = 1 S i = 1 S y ( s i , u )
f 4 = 1 i = 1 T μ P i , u R s i , u 2 i = 1 T μ P i , u R s max 2 = 1 i = 1 T P i , u R s i , u 2 i = 1 T P i , u R s max 2
where R s max stands for the maximum sensing radius corresponding to each sensor type. S is the total number of deployed sensor nodes in the network. y ( s i , μ ) indicates whether the sensor node s i is connected to another node μ , and if not connected, y ( s i , μ ) = 0 .
The selection criteria for the four optimization objectives above are as follows: on the one hand, they must be dimensionless; on the other hand, the values of the objective functions should lie within the range [0, 1], requiring normalization. In the objectives mentioned above, Equation (7) represents the deployment cost, which is negated and normalized; Equation (8) represents the sum of the sensing probabilities for each monitored target, normalized; Equation (9) represents connectivity, summed and normalized; and Equation (10) represents energy consumption within the monitoring area, also normalized. Since there are conflicts among these four optimization objectives when optimizing them simultaneously, generally speaking, a higher value of the Equation (7) function indicates lower deployment costs, implying fewer sensors used or the use of lower-cost sensor types. Consequently, this often results in a lower overall sensing probability in Equation (8), reduced connectivity in Equation (9), and increased energy consumption in Equation (10). We aim for low costs and energy consumption while achieving high comprehensive sensing probability and connectivity.
In this study, we convert the multi-objective optimization problem into a single-objective optimization problem using a weighted sub-objective approach, mathematically described as follows:
F = α 1 f 1 + α 2 f 2 + α 3 f 3 + α 4 f 4 = α 1 ( 1 i = 1 M d i P i , u b i , u i = 1 M max ( d i P i , u max ( b i , u ) ) ) + α 2 1 W i = 1 W P R ( s i , t i ) + α 3 1 S i = 1 S y ( s i , u ) + α 4 ( 1 i = 1 T P i , u R s i , u 2 i = 1 T P i , u R s max 2 )
where α 1 + α 2 + α 3 + α 4 = 1 and α 1 , α 2 , α 3 , α 4 are the corresponding weight of the objective function. α 1 stands for the weights of deployment costs function, α 2 is the weights of sensing probabilities function, α 3 stands for weights of connectivity function, and α 4 is the weights of energy consumption function. For each function, we assign different weight values to focus on different application scenarios. Therefore, in this study, we propose a new concept: the comprehensive network performance of a wireless sensor network. The formula is shown above, and the comprehensive network performance can provide an evaluation of the wireless sensor network’s performance.

3.2. The Particle Swarm/Genetic Hybrid Algorithm

Based on the above analysis, the optimization objectives include four metrics: deployment cost, energy consumption, sensing probability, and connectivity. Essentially, this problem is a multi-objective optimization problem. In the previous analysis, we converted the multi-objective optimization problem into a single-objective optimization problem by assigning weights to each objective. Our aim is to determine a deployment scheme that maximizes overall network performance. Since network performance comprises four metrics, it is highly likely that, during optimization, the magnitude of increases or decreases in metrics f 1 , f 2 , f 3 , and f 4 will vary, possibly resulting in multiple peaks in the objective function. Consequently, the objective function F is likely a multi-peak function and genetic algorithms are well suited for solving such problems with multiple optimal values. This analysis confirms that genetic algorithms are suitable for optimizing network performance in this chapter.
Now, consider the first part of the algorithm, which focuses on optimizing the number of sensors. Based on the analysis, we know that the optimal network performance associated with a particular sensor count may only represent a local optimum. The optimal sensor count does not necessarily correspond to the lowest possible sensor count but rather to the overall optimal network performance, which serves as the global optimum. In particle swarm optimization (PSO), particle movement is guided by two pieces of information: a local best and a global best. The local best represents the best position found by the particle in its history, corresponding to the optimal network performance for the current sensor count. The global best represents the best position discovered by the entire swarm, corresponding to the overall optimal network performance for the best sensor count. During particle updates of position and velocity, two factors typically influence the process: an individual cognitive component and a social cognitive component. At the beginning of iterations, we prefer particles to explore a broader search space to avoid local optima. This can be achieved by decreasing the individual cognitive component and increasing the social cognitive component. This approach promotes information exchange and cooperation between particles, encouraging them to explore new regions rather than relying solely on individual experiences. As iterations proceed, we can gradually adjust the weights of these components to strengthen local search and focus particles on the vicinity of the global optimal solution. Based on this analysis, PSO is indeed suitable for optimizing sensor count.
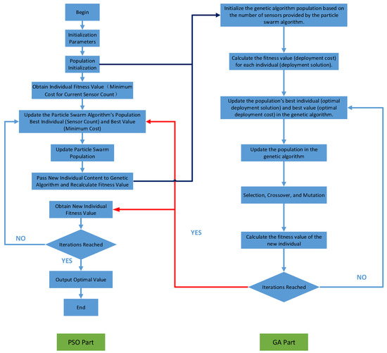
Here is a brief overview of the PSGH algorithm steps to solve the problem in this chapter. First, we set the PSO population size N and the maximum number of iterations M. Sensor counts are initialized randomly within an upper and lower limit, with the lower limit as 0 and the upper limit as the total number of deployment positions. Next, sensor candidate locations and target monitoring locations are generated. Moving to the GA part, the sensor count initialized by PSO determines the GA population size. For each individual, the fitness value (comprehensive network performance) is calculated, and the population’s best individual and value are updated, leading to the sensor count that achieves optimal network performance. The GA population is then updated through selection, crossover, and mutation, recalculating each new individual fitness value. This cycle continues until the maximum number of iterations is reached, and the best individual and corresponding fitness values are passed back to PSO. The PSO population is updated, and the new PSO individuals (corresponding to the updated sensor count) are fed into the GA. The GA steps are repeated until the PSO algorithm reaches its maximum iterations, resulting in the optimal sensor count and network performance. The flowchart of the PSGH algorithm is shown in Figure 3. Also, we design the pseudocode for the particle swarm/genetic hybrid algorithm. For clarity, the hybrid algorithm is divided into two parts: one part for the particle swarm Algorithm 1 and the other for the genetic Algorithm 2.
The next step is to analyze the complexity of the PSGH Algorithm, for the PSO Algorithm, assuming the population size of the particle swarm algorithm is N 1 , the number of iterations is M 1 , and the algorithm’s complexity is O ( M ) , the overall algorithm complexity is as follows:
O ( K ) = N 1 × O ( M ) + M 1 × N 1 × O ( M )
For the GA Algorithm, make the number of sensors provided by the particle swarm algorithm be m, the population size of the genetic algorithm be N 2 , and the number of iterations be M 2 . Then, the complexity of generating the population is:
O ( I ) = N 2 × m
The complexity of iteration O ( D ) can be expressed as:
O ( D ) = M 2 × N 2 2 + M 2 × N 2 × m
Algorithm 1 Particle Swarm Optimization (PSO)
 1:
Initialize the population size of the particle algorithm P _ N and the maximum number of iterations for the algorithm Max _ Iter _ P .
 2:
Generate sensor candidate locations Can _ Pos .
 3:
Generate target locations to be monitored Goal _ Pos .
 4:
Set the areas where deployment is not possible Prohibit _ Pos
 5:
for  i = 1 to P _ N  do
 6:
   Generate the current individual position pos ( i ) .
 7:
   Generate the current individual velocity v ( i ) .
 8:
   Calculate the minimum deployment cost under the current sensor based on the cost calculation formula (fitness value solved by the geneticalgorithm):
    F = α 1 f 1 + α 2 f 2 + α 3 f 3 + α 4 f 4 .
 9:
end for
10:
Obtain the best individual in the population and the optimal value.
11:
Obtain the individual’s historical best value.
12:
for  i = 1 to Max _ Iter _ P  do
13:
   Update the velocity v of the population individuals.
14:
   Update the position pos of the population individuals.
15:
   Boundary value constraints.
16:
   Recalculate the minimum deployment cost (fitness value) for the currently updated population.
17:
   if Updated optimal value < The saved optimal value then
18:
     The saved optimal value = Updated optimal value.
19:
   end if
20:
end for
Algorithm 2 Genetic Algorithm (GA)
  • Obtain the population size of the genetic algorithm G _ N . The number of sensors determined by the particle swarm algorithm P _ m . The maximum number of iterations for the genetic algorithm Max _ Iter _ G . Mutation probability Pm .
 2:
Initialize the population Pos _ initialize , Here, at each sensor candidate location, at most one sensor can be deployed.
Obtain the initial population GA _ Position and Minimum deployment cost (fitness value) Gen _ fitness .
 4:
for  i = 1 to Max _ Iter _ G  do
   Perform fitness value sorting and select the better parent individuals for genetic iteration preparation.
 6:
   for  j = 1 to G _ N / 2  do
     Generate crossover gene positions crossover _ gene .
 8:
     for  k = 1 to crossover _ gene  do
        Crossover the better parent individuals GA _ Position ( j , k ) < - > GA _ Position ( j + 1 , k ) .
10:
     end for
   end for
12:
   for  j = 1 to G _ N  do
     if  rand < P _ m  then
14:
        Execute the mutation operator function amd the constraint check function.
     else
16:
        Check whether the individuals after crossover satisfy the constraints.
        If not satisfied, regenerate the individual.
18:
     end if
     Recalculate the fitness value.
20:
     if Updated optimal value < The saved optimal value then
        The saved optimal value = Updated optimal value.
22:
     end if
   end for
24:
end for
The complexity of the genetic algorithm O ( M ) is as follows:
O ( M ) = O ( I ) + O ( D ) = N 2 × m + M 2 × N 2 2 + M 2 × N 2 × m M 2 × N 2 × m
Therefore, the complexity of the PSGH algorithm O ( K ) is given:
O ( N ) = O ( K ) + O ( M ) = N 1 × M 2 × N 2 × m + M 1 × M 2 × N 2 × m M 1 × N 1 × M 2 × N 2 × m

4. Simulation Results and Discussion

In this section, we further provide numerical results to validate our theoretical analysis. Without loss of generality, the simulation parameters were set as follows in MATLAB for WIN10. The computer configuration was as follows: the processor (CPU) was an Intel(R) Core(TM) i7-10750H CPU @ 2.60 GHz; the clock speed was 2.59 GHz; the memory (RAM) was 1024 GB with an NVIDIA GeForce GTX 1650 Ti. The monitoring area was set to 200 × 200, with 400 potential deployment positions, defined as follows: First, several points within the monitoring area are selected as potential deployment positions, arranged in a regular pattern. Specifically, each 10 × 10 grid has a center point as a potential deployment location. Obstacles are also present within the area, where sensors cannot be deployed, and this information is known beforehand. Overall, the potential deployment locations are non-uniformly distributed, with deployment costs for each position d i being randomly set as an integer between 1 and 5. For the distribution of monitoring targets, we design two scenarios: the first has a uniform distribution, while the second has a concentration of targets in specific regions, as illustrated in Figure 4. Due to differing levels of importance, each monitoring target has a unique minimum coverage requirement, denoted by a minimum coverage rate k j , which is randomly set to values of 50 %, 60%, 80%, or 90%. The connectivity parameter c is set to three, meaning that each sensor node deployed within the monitoring area must be connected to at least three other sensor nodes. The perception model for the sensors is a probabilistic sensing model, and there are three types of sensors with specific parameters as shown in Table 1. The parameters λ and β in the sensing probability calculation formula are set to be 1.
In order to compare the performance between different algorithms, this study also adopted a fish swarm/grey wolf hybrid (FSWH) algorithm to comprehensively evaluate the overall performance of the PSGH algorithm in sensor deployment.

4.1. Comparison of Comprehensive Optimization Metrics Under Different Coverage Requirements

This section primarily studies the comprehensive optimization indicators under different minimum coverage rate requirements. In the simulation setup, we set the perception probabilities to 50%, 60%, and 70%; the minimum connectivity to 2; and the weight of the sub-functions to α 1 = 0.25 , α 2 = 0.25 , α 3 = 0.25 , α 4 = 0.25 . Independent 100-simulation experiments were conducted under these three different coverage rate requirements, comparing the comprehensive optimization objective function F and the program runtime under two different scenarios. The results are shown in Figure 5 and Figure 6.
First, we compare the optimization effect on the overall objective function F. In scenario 1, where the monitored targets are uniformly distributed, both algorithms show that the objective function F increases as the required perception probability rises. This is because when the perception probability requirement increases, it leads to an increase in the number of deployed sensors or the use of higher-performance, more expensive sensors for deployment. As a result, deployment costs and energy consumption significantly increase, and the overall perception probability and connectivity also improve. However, the increase in deployment costs and energy consumption outweighs the increase in connectivity and perception probability, which in turn leads to an increase in the overall optimization objective function F. A similar conclusion applies in scenario 2. Next, we compare the running time. As the required perception probability increases, the time taken by the algorithm to search for solutions that meet the conditions also increases, which results in an overall increase in the running time. The algorithm’s running time in scenario 1 is generally lower than in scenario 2, possibly because scenario 2 has more monitored targets, requiring more checks for perception probability and connectivity, thus consuming more time. Finally, comparing the PSGH algorithm with the FSWH algorithm, it is evident that when the minimum connectivity requirement is met and the weights of various indicators are the same, regardless of whether in scenario 1 or scenario 2, and under different minimum perception probability requirements, the PSGH algorithm outperforms the FSWH algorithm in terms of both optimizations of the overall objective function F and the corresponding program running time.

4.2. Comparison of Comprehensive Optimization Metrics Under Different Connectivity Requirements

This section primarily studies the comprehensive optimization metrics under different minimum connectivity requirements. In the simulation process, we set the minimum perception probability to 50%, and the minimum connectivity requirements are set to 2, 3, and 4. The weights of the sub-functions are set to α 1 = 0.25 , α 2 = 0.25 , α 3 = 0.25 , α 4 = 0.25 . Independent simulations of 100 experiments are conducted under these three different connectivity requirements, comparing the comprehensive optimization objective function F and the program’s running time under two different scenarios. The results are shown in Figure 7 and Figure 8.
First, we compare the optimization effects on the overall objective function F. In scenario 1 (i.e., when the monitored targets are uniformly distributed), both algorithms show an increase in the objective function F as the connectivity requirement is raised. This is because when the connectivity requirement increases, it results in a higher number of deployed sensors or the use of sensors with higher performance/cost ratios. Consequently, both deployment cost and energy consumption significantly increase, while the overall perception probability and connectivity also increase. However, the increase in deployment cost and energy consumption is greater than the increase in connectivity and perception probability, leading to an overall increase in the objective function F. The same conclusion holds in scenario 2. Additionally, compared with the scenario where the perception probability is increased, it can be observed that improving connectivity from 2 to 4 has a less significant impact on the overall objective function F than increasing the perception probability from 50% to 70%. Next, we compare the running time. As the connectivity requirement increases, the algorithm takes longer to search for feasible solutions, resulting in a longer overall runtime. Furthermore, the runtime in scenario 1 is generally lower than that in scenario 2. This may be due to a larger number of monitored targets in scenario 2, which requires more iterations to assess perception probability and connectivity, leading to more computation time. Finally, when comparing the PSGH and FSWH algorithms, we find that, when the minimum perception probability requirements are met and the weights of various indicators are the same, the PSGH algorithm outperforms the FSWH algorithm in terms of both the optimization effect on the overall objective function F and the corresponding program runtime, whether in scenario 1 or scenario 2, or when satisfying different minimum perception probability requirements.

4.3. Comparison of Comprehensive Optimization Metrics Under Different Weights

This section mainly studies the comprehensive optimization metrics under different weights for the four objective functions. The minimum perception probability is set to 50%, and the minimum connectivity is set to 2, with different objective function weights ϕ 1 , ϕ 2 , ϕ 3 being applied, where ϕ 1 = { α 1 = 0.25 , α 2 = 0.25 , α 3 = 0.25 , α 4 = 0.25 } , ϕ 2 = { α 1 = 0.1 , α 2 = 0.2 , α 3 = 0.3 , α 4 = 0.4 } , ϕ 3 = { α 1 = 0.4 , α 2 = 0.3 , α 3 = 0.2 , α 4 = 0.1 } . Independent simulations of 100 experiments are conducted under these three different weight distribution requirements. The results are compared for the comprehensive optimization objective function F and the program’s runtime under two different scenarios. The results are shown in Figure 9 and Figure 10.
From the above figures, we can conclude that after the minimum coverage and minimum connectivity requirements are determined, adjusting the weights of the sub-functions in the comprehensive optimization function F reveals that when the set minimum perception probability, minimum connectivity requirements, and the weights of various indicators are the same, whether in scenario 1 or scenario 2, or under different minimum perception probability requirements, the PSGH algorithm still outperforms the FSWH algorithm in terms of optimizing the overall objective function F and the corresponding program runtime. Additionally, it can be observed that the value of the objective function F at ϕ 2 is significantly lower than at ϕ 1 and ϕ 3 , indicating that the deployment cost has a greater impact on the objective function.

5. Conclusions

In this study, we addressed the critical issue of deployment strategy in wireless sensor networks, particularly within complex and dynamic industrial environments. We adopted a probabilistic sensing model that closely aligns with practical applications, recognizing the varying importance of multiple monitoring metrics. While many existing studies focus solely on optimizing energy consumption, they often overlook the interplay between cost and connectivity. In our approach, we not only normalized deployment cost, energy consumption, connectivity, and sensing probability to eliminate dimensional discrepancies but also assigned different weights to each metric. This comprehensive consideration allows for a more effective optimization strategy. Furthermore, we introduced larger obstacles to better accommodate diverse deployment scenarios. Our proposed particle swarm/genetic hybrid algorithm effectively optimizes deployment costs while ensuring connectivity and meeting minimum sensing probability requirements, even in scenarios with uncertain sensor quantities. The simulation results show that the model proposed in this paper can better adapt to specific business requirements and improve processing efficiency. Compared to other algorithms, this hybrid approach demonstrates superior performance in reducing deployment costs while maintaining a lower time complexity. Also, there are some limitations in the paper; this study primarily relies on simulation experiments and lacks testing in real-world applications. Future research could further expand the conclusion to highlight potential applications of the proposed method in real-world industrial scenarios, such as production monitoring, predictive maintenance, and energy efficiency optimization. These examples are based on industry-relevant cases and demonstrate the practical value of our method in various environments.

Author Contributions

Conceptualization, F.X.; Investigation, F.X.; Methodology, X.L. and L.N.; Software, Y.L.; Supervision, C.Z.; Visualization, Y.L.; Writing—original draft, X.L. and L.N. All authors have read and agreed to the published version of the manuscript.

Funding

This research was funded by the Beijing Information Science and Technology University Research Fund (Grant Number:2023XJJ02).

Data Availability Statement

The data presented in this study are available on request from the corresponding author (xufm@bupt.edu.cn). The data are not publicly available due to in-depth research based on these data.

Conflicts of Interest

The authors declare that they have no conflicts of interest related to this work. The decision to submit this report for publication was made solely by the authors, and the sponsors had no involvement in this decision-making process.

References

  1. Liu, Y.; Chi, C.; Zhang, Y.; Tang, T. Identification and Resolution for Industrial Internet: Architecture and Key Technology. IEEE Internet Things J. 2022, 9, 16780–16794. [Google Scholar] [CrossRef]
  2. Piccialli, F.; Bessis, N.; Cambria, E. Guest Editorial: Industrial Internet of Things: Where Are We and What Is Next. IEEE Trans. Ind. Inform. 2021, 17, 7700–7703. [Google Scholar] [CrossRef]
  3. Khan, W.Z.; Rehman, M.; Zangoti, H.M.; Afzal, M.K.; Armi, N.; Salah, K. Industrial internet of things: Recent advances, enabling technologies and open challenges. Comput. Electr. Eng. 2020, 81, 106522. [Google Scholar] [CrossRef]
  4. Zainuddin, A.A.; Handayani, D.; Mohd Ridza, I.H.; Abdul Rahman, S.H.; Kamarudin, S.I.; Ahmad, K.Z.; Mahazir, M.D.; Sukhaimi, M.H.; Subramaniam, K.; Firdaus Basri, M.I.; et al. Converging for Security: Blockchain, Internet of Things, Artificial Intelligence—Why Not Together. In Proceedings of the 2024 IEEE 14th Symposium on Computer Applications and Industrial Electronics (ISCAIE), Penang, Malaysia, 24–25 May 2024; pp. 181–186. [Google Scholar]
  5. Xu, L.D.; He, W.; Li, S. Internet of Things in Industries: A Survey. IEEE Trans. Ind. Inform. 2014, 10, 2233–2243. [Google Scholar] [CrossRef]
  6. Huang, Q.; Wen, R.; Han, Y. Intelligent Fault Identification for Industrial Internet of Things via Prototype-Guided Partial Domain Adaptation with Momentum Weight. IEEE Internet Things J. 2023, 10, 16381–16391. [Google Scholar] [CrossRef]
  7. Park, C.-W.; Palakonda, V.; Yun, S. OCR-Diff: A Two-Stage Deep Learning Framework for Optical Character Recognition Using Diffusion Model in Industrial Internet of Things. IEEE Internet Things J. 2024, 11, 25997–26000. [Google Scholar] [CrossRef]
  8. Awaisi, K.S.; Ye, Q.; Sampalli, S. A Survey of Industrial AIoT: Opportunities, Challenges, and Directions. IEEE Access 2024, 12, 96946–96996. [Google Scholar] [CrossRef]
  9. Xie, X.; Wang, H.; Liu, X. for Minimizing the Age of Information in Multisensor Multiserver Industrial Internet of Things Systems. IEEE Trans. Ind. Inform. 2024, 20, 573–582. [Google Scholar] [CrossRef]
  10. Thu-Hang, N.T.; Trinh, N.C.; Ban, N.T.; Raza, M.; Nguyen, H.X. Delay and Reliability Analysis of p-persistent Carrier Sense Multiple Access for Multi-event Industrial Wireless Sensor Networks. IEEE Sens. J. 2020, 20, 12402–12414. [Google Scholar] [CrossRef]
  11. Khediri, S.E. Wireless sensor networks: A survey, categorization, main issues, and future orientations for clustering protocols. Comput. Arch. Inform. Numer. Comput. 2022, 104, 1775–1837. [Google Scholar] [CrossRef]
  12. de Gorostiza Erlantz, F.; Jorge, B.; Jon, M.; Roberto, C. A Method for Dynamically Selecting the Best Frequency Hopping Technique in Industrial Wireless Sensor Network Applications. Sensors 2018, 18, 657. [Google Scholar] [CrossRef] [PubMed]
  13. Jerbi, W.; Cheikhrouhou, O.; Trabelsi, G.H. An enhanced MSU-TSCH scheduling algorithms for industrial wireless sensor networks. Concurr. Comput. Pract. Exp. 2024, 36, e7938.1–e7938.14. [Google Scholar] [CrossRef]
  14. Kong, Y.; Zhao, X.; Jia, G. Sensor Deployment Optimization Methods in Electromagnetic Field Based on EEIF-PLI. IEEE Sens. J. 2023, 23, 4216–4227. [Google Scholar] [CrossRef]
  15. Xu, C.; Song, S.; Liu, J. An Efficient Deployment Scheme with Network Performance Modeling for Underwater Wireless Sensor Networks. IEEE Internet Things J. 2024, 11, 8345–8359. [Google Scholar] [CrossRef]
  16. Zheng, Y.; Hu, J.; Zhao, Y. Average Age of Sensing in Wireless Powered Sensor Networks. IEEE Trans. Wirel. Commun. 2024, 23, 9265–9281. [Google Scholar] [CrossRef]
  17. Thoben, K.D.; Wiesner, S.; Wuest, T. “Industrie 4.0” and Smart Manufacturing ¨C A Review of Research Issues and Application Examples. Int. J. Autom. Technol. 2017, 11, 4–19. [Google Scholar] [CrossRef]
  18. Tambare, P.; Meshram, C.; Lee, C.C.; Ramteke, R.J.; Imoize, A.L. Performance Measurement System and Quality Management in Data-Driven Industry 4.0: A Review. Sensors 2021, 22, 224. [Google Scholar] [CrossRef] [PubMed]
  19. Kaltsas, G. Towards a 3D Printed Strain Sensor Employing Additive Manufacturing Technology for the Marine Industry. Appl. Sci. 2024, 14, 6490. [Google Scholar] [CrossRef]
  20. Han, Q.; Liu, P.; Zhang, H.; Cai, Z. A Wireless Sensor Network for Monitoring Environmental Quality in the Manufacturing Industry. IEEE Access 2019, 7, 78108–78119. [Google Scholar] [CrossRef]
  21. Wang, Y. Data Collection in Wireless Sensor Networks: A Theoretical Perspective. Computer Science, Engineering, Environmental Science. 2013. Available online: https://api.semanticscholar.org/CorpusID:63062636 (accessed on 12 December 2024).
  22. Caillouet, C.; Li, X.; Razafindralambo, T. A Multi-objective Approach for Data Collection in Wireless Sensor Networks; Springer: Berlin/Heidelberg, Germany, 2011. [Google Scholar]
  23. Wimalajeewa, T.; Varshney, P.K. Compressive Sensing Based Signal Processing in Wireless Sensor Networks: A Survey. arXiv 2017, arXiv:1709.10401. [Google Scholar]
  24. Wang, W.; Peng, D.; Wang, H.; Sharif, H. An adaptive approach for image encryption and secure transmission over multirate wireless sensor networks. Wirel. Commun. Mob. Comput. 2010, 9, 383–393. [Google Scholar] [CrossRef]
  25. Bhatt, K.; Agrawal, C.; Bisen, A.M. A Review on Emerging Applications of IoT and Sensor Technology for Industry 4.0. Wirel. Pers. Commun. 2024, 134, 2371–2389. [Google Scholar] [CrossRef]
  26. Jan, Z.; Ahamed, F.; Mayer, W.; Patel, N.; Grossmann, G.; Stumptner, M.; Kuusk, A. Artificial intelligence for industry 4.0: Systematic review of applications, challenges, and opportunities. Expert Syst. Appl. 2023, 216, 119456. [Google Scholar] [CrossRef]
  27. Fretty, P. Photonic sensor technology inches towards consumer applications. Available online: https://www.laserfocusworld.com/test-measurement/article/14292924/photonic-sensor-technology-inches-towards-consumer-applications (accessed on 12 December 2024).
  28. Gong, C. Optimisation of computer network reliability based upon sensor technology and genetic algorithm. Int. J. Glob. Energy Issues 2024, 46, 39–58. [Google Scholar] [CrossRef]
  29. Kumar, K.S.; Amutha, R. An Algorithm for Energy Efficient Cooperative Communication in Wireless Sensor Networks. Ksii Trans. Internet Inf. Syst. 2016, 10, 3080–3099. [Google Scholar]
  30. Luo, J.; Hu, J.; Wu, D.; Li, R. Opportunistic Routing Algorithm for Relay Node Selection in Wireless Sensor Networks. IEEE Trans. Ind. Inform. 2017, 11, 112–121. [Google Scholar] [CrossRef]
  31. Datta, A.; Dasgupta, M. Energy efficient topology control in Underwater Wireless Sensor Networks. Comput. Electr. Eng. 2023, 105, 108485. [Google Scholar] [CrossRef]
  32. Shu, C. Dynamic reconfiguration of security policies in wireless sensor networks. Sensors 2015, 15, 5251–5280. [Google Scholar]
  33. Deng, X.; Yu, Z.; Tang, R.; Qian, X.; Yuan, K.; Liu, S. An Optimized Node Deployment Solution Based on a Virtual Spring Force Algorithm for Wireless Sensor Network Applications. Sensors 2019, 19, 1817. [Google Scholar] [CrossRef]
  34. Ab Aziz, N.A.; Alias, M.Y.; Mohemmed, A.W. A wireless sensor network coverage optimization algorithm based on particle swarm optimization and Voronoi diagram. In Proceedings of the International Conference on Networking, Okayama, Japan, 26–29 March 2009. [Google Scholar]
  35. Zulfiqar, R.; Javed, T.; Ali, Z.A.; Alkhammash, E.H.; Hadjouni, M. Selection of Metaheuristic Algorithm to Design Wireless Sensor Network. Intell. Autom. Soft Comput. 2023, 37, 985–1000. [Google Scholar] [CrossRef]
  36. Jagadeesh, S.; Muthulakshmi, I. Hybrid Metaheuristic Algorithm-Based Clustering with Multi-Hop Routing Protocol for Wireless Sensor Networks; Springer: Singapore, 2022. [Google Scholar]
  37. Alkanhel, R.I.; Khafaga, D.S.; Zaki, A.M.; Eid, M.M.; Al-Mooneam, A.A.; Ibrahim, A.; Towfek, S.K. Enhancing Wireless Sensor Network Efficiency through Al-Biruni Earth Radius Optimization; Tech Science Press: Henderson, NV, USA, 2024. [Google Scholar]
  38. Antonini, G.; Scogna, A.C.; Orlandi, A.; Rizzi, R.M. Experimental validation of circuit models for bulk current injection (BCI) test on shielded coaxial cables. In Proceedings of the 2004 International Symposium on Electromagnetic Compatibility (IEEE Cat. No.04CH37559), Silicon Valley, CA, USA, 9–13 August 2004; IEEE: Piscataway, NJ, USA, 2004. [Google Scholar]
  39. Xu, Y.; Ding, O.; Qu, R.; Li, K. Hybrid Multi-objective Evolutionary Algorithms based on Decomposition for Wireless Sensor Network Coverage Optimization. Appl. Soft Comput. 2018, 68, 268–282. [Google Scholar] [CrossRef]
  40. Idrees, A.K.; Deschinkel, K.; Salomon, M.; Couturier, R. Multiround Distributed Lifetime Coverage Optimization protocol in wireless sensor networks. J. Supercomput. 2018, 74, 1949–1972. [Google Scholar] [CrossRef]
  41. Sun, Z.; Zhang, Y.; Nie, Y.; Wei, W.; Lloret, J.; Song, H. CASMOC: A novel complex alliance strategy with multi-objective optimization of coverage in wireless sensor networks. Wirel. Netw. 2017, 23, 1201–1222. [Google Scholar] [CrossRef]
  42. Sun, P.; Boukerche, A. Integrated Connectivity and Coverage Techniques for Wireless Sensor Networks. In Proceedings of the Mobility Management and Wireless Access, Malta, 13–17 November 2016. [Google Scholar]
  43. St-Hilaire, M.; Elhabyan, R.; Shi, W. Coverage Protocols for Wireless Sensor Networks: Review and Future Directions. J. Commun. Netw. 2019, 21, 45–60. [Google Scholar]
  44. Luo, J.; Chen, Y.; Wu, M.; Yang, Y. A Survey of Routing Protocols for Underwater Wireless Sensor Networks. IEEE Commun. Surv. Tutor. 2021, 23, 137–160. [Google Scholar] [CrossRef]
  45. Saleem, M.; Caro, G.A.D.; Farooq, M. Swarm intelligence based routing protocol for wireless sensor networks: Survey and future directions. Inf. Sci. 2011, 181, 4597–4624. [Google Scholar] [CrossRef]
  46. Zahedi, Z.M.; Akbari, R.; Shokouhifar, M.; Safaei, F.; Jalali, A. Swarm intelligence based fuzzy routing protocol for clustered wireless sensor networks. Expert Syst. Appl. 2016, 55, 313–328. [Google Scholar] [CrossRef]
  47. Wang, Y.; Li, C.; Duan, Y.; Yang, J.; Cheng, X. An Energy-Efficient and Swarm Intelligence-Based Routing Protocol for Next-Generation Sensor Networks. IEEE Intell. Syst. 2014, 29, 74–77. [Google Scholar] [CrossRef]
  48. Cardei, M.; Du, D.Z. Improving Wireless Sensor Network Lifetime through Power Aware Organization. Wirel. Netw. 2005, 11, 333–340. [Google Scholar] [CrossRef]
  49. Zou, Y.; Chakrabarty, K. A distributed coverage-and connectivity-centric technique for selecting active nodes in wireless sensor networks. IEEE Trans. Comput. 2005, 54, 978–991. [Google Scholar] [CrossRef]
  50. Zou, Y.; Chakrabarty, K. Sensor deployment and target localization in distributed sensor networks. ACM Trans. Embed. Comput. Syst. 2004, 3, 61–91. [Google Scholar] [CrossRef]
Figure 1. Sensor deployment scheme in the IIoT.
Figure 1. Sensor deployment scheme in the IIoT.
Electronics 13 04952 g001
Figure 2. Diagram of sensor node perception model.
Figure 2. Diagram of sensor node perception model.
Electronics 13 04952 g002
Figure 3. The flowchart of the PSGH algorithm.
Figure 3. The flowchart of the PSGH algorithm.
Electronics 13 04952 g003
Figure 4. Schematic diagram of obstacle deployment in two types of scenarios.
Figure 4. Schematic diagram of obstacle deployment in two types of scenarios.
Electronics 13 04952 g004
Figure 5. Average optimization effect of the objective function for two algorithms under different scenarios and varying minimum sensing probabilities.
Figure 5. Average optimization effect of the objective function for two algorithms under different scenarios and varying minimum sensing probabilities.
Electronics 13 04952 g005
Figure 6. Average runtime of the two algorithms under different scenarios and varying minimum sensing probabilities.
Figure 6. Average runtime of the two algorithms under different scenarios and varying minimum sensing probabilities.
Electronics 13 04952 g006
Figure 7. Average optimization effectiveness on the objective function of the two algorithms under different scenarios and varying minimum connectivity requirements.
Figure 7. Average optimization effectiveness on the objective function of the two algorithms under different scenarios and varying minimum connectivity requirements.
Electronics 13 04952 g007
Figure 8. Average runtime of the two algorithms under different scenarios and varying minimum connectivity requirements.
Figure 8. Average runtime of the two algorithms under different scenarios and varying minimum connectivity requirements.
Electronics 13 04952 g008
Figure 9. Average optimization performance of the two algorithms on the objective function under different scenarios and varying weights of the objective function.
Figure 9. Average optimization performance of the two algorithms on the objective function under different scenarios and varying weights of the objective function.
Electronics 13 04952 g009
Figure 10. Average runtime of the two algorithms on the objective function under different scenarios and varying weights of the objective function.
Figure 10. Average runtime of the two algorithms on the objective function under different scenarios and varying weights of the objective function.
Electronics 13 04952 g010
Table 1. Cost and Performance of Different Types of Sensors.
Table 1. Cost and Performance of Different Types of Sensors.
TypesSensor Cost per UnitSensor Coverage Range
A3 R s = 15 , R s e = 5 , R e = 30
B8 R s = 30 , R s e = 10 , R e = 60
C17 R s = 45 , R s e = 15 , R e = 90
Disclaimer/Publisher’s Note: The statements, opinions and data contained in all publications are solely those of the individual author(s) and contributor(s) and not of MDPI and/or the editor(s). MDPI and/or the editor(s) disclaim responsibility for any injury to people or property resulting from any ideas, methods, instructions or products referred to in the content.

Share and Cite

MDPI and ACS Style

Liu, X.; Xu, F.; Ning, L.; Lv, Y.; Zhao, C. A Novel Sensor Deployment Strategy Based on Probabilistic Perception for Industrial Wireless Sensor Network. Electronics 2024, 13, 4952. https://doi.org/10.3390/electronics13244952

AMA Style

Liu X, Xu F, Ning L, Lv Y, Zhao C. A Novel Sensor Deployment Strategy Based on Probabilistic Perception for Industrial Wireless Sensor Network. Electronics. 2024; 13(24):4952. https://doi.org/10.3390/electronics13244952

Chicago/Turabian Style

Liu, Xiaokai, Fangmin Xu, Lina Ning, Yuhan Lv, and Chenglin Zhao. 2024. "A Novel Sensor Deployment Strategy Based on Probabilistic Perception for Industrial Wireless Sensor Network" Electronics 13, no. 24: 4952. https://doi.org/10.3390/electronics13244952

APA Style

Liu, X., Xu, F., Ning, L., Lv, Y., & Zhao, C. (2024). A Novel Sensor Deployment Strategy Based on Probabilistic Perception for Industrial Wireless Sensor Network. Electronics, 13(24), 4952. https://doi.org/10.3390/electronics13244952

Note that from the first issue of 2016, this journal uses article numbers instead of page numbers. See further details here.

Article Metrics

Back to TopTop