Next Article in Journal
Dynamic Gust Detection and Conditional Sequence Modeling for Ultra-Short-Term Wind Speed Prediction
Previous Article in Journal
Virtual Generator to Replace Backup Diesel GenSets Using Backstepping Controlled NPC Multilevel Converter in Islanded Microgrids with Renewable Energy Sources
 
 
Font Type:
Arial Georgia Verdana
Font Size:
Aa Aa Aa
Line Spacing:
Column Width:
Background:
Article

A Multi-Mode Pressure Stabilization Control Method for Pump–Valve Cooperation in Liquid Supply System

1
College of Mechanical and Vehicle Engineering, Taiyuan University of Technology, Taiyuan 030024, China
2
National and Local Joint Engineering Laboratory for Mining Fluid Control, Taiyuan 030024, China
*
Author to whom correspondence should be addressed.
Electronics 2024, 13(22), 4512; https://doi.org/10.3390/electronics13224512
Submission received: 17 October 2024 / Revised: 8 November 2024 / Accepted: 14 November 2024 / Published: 17 November 2024

Abstract

In order to solve the problems of frequent pressure fluctuations caused by frequent action of the unloading valve of the pump station and serious hydraulic shock due to the variable amount of fluid used in the hydraulic support system of the coal mining face and the irregularity of the load suffered by the system, a pump–valve cooperative multi-mode stabilizing control method based on a digital unloading valve was proposed. Firstly, a prototype of a digital unloading valve under high-pressure and high water-based conditions was developed, and a digital control scheme was proposed to control the pilot valve by a servo motor to adjust the system pressure in real time. Then, an experimental platform for simulating the hydraulic bracket and a co-simulation model was constructed, and the validity of the co-simulation model was verified through experiments. Secondly, a collaborative multi-mode pressure stabilization control method for the pump valve based on a GRNN (General Regression Neural Network) was established to control the flow and pressure output of the emulsion pumping station according to the actual working conditions. Finally, numerical research and experimental verification were carried out for different working conditions to prove the effectiveness of this method. The results showed that the proposed pressure stabilization control method could adaptively adjust the working state of the digital unloading valve and the liquid supply flow of the emulsion pump station according to the working condition of the hydraulic support, effectively reducing the frequency and amplitude of the system pressure fluctuations and making the system pressure more stable.

1. Introduction

Compared with the traditional hydraulic system, the emulsion hydraulic system is widely used in the field of coal mine machinery because of its outstanding advantages, such as low cost and non-flammability [1,2]. As the power source of hydraulic support in a fully mechanized mining face, the emulsion pump station ensures matching with the hydraulic support load mechanism of hydraulic support and meets the demand for rapid response of pressure and flow. Therefore, the pressure and flow control form of the emulsion pump station directly affects the working efficiency and stability of hydraulic support [3,4], and the stable and efficient liquid supply mode is the key requirement to ensure the high output of hydraulic support at present.
In the current research of electro-hydraulic systems of hydraulic support, the mainstream control mode is the linkage control of variable frequency pumps and electromagnetic unloading valves. The flow of the emulsion pump station is controlled by a frequency converter, and the system pressure is controlled by an electromagnetic unloading valve at the outlet of the pump station [5]. The basic idea is to control the opening and closing of the unloading valve at the outlet of the pumping station through the system pressure feedback, control the motor speed of the emulsion pump through a frequency converter, and then control the liquid supply flow. Minimizing the action times of the unloading valve and maximizing the liquid supply flow are the control targets to improve the stability of the system pressure and the speed of the hydraulic support [6].
In order to achieve the above control objectives, in recent years, scholars have mainly studied the process control form and intelligent control algorithm to improve the liquid supply quality of emulsion pumping stations. The multi-pump control mode of single frequency converter plus combined switch proposed by Wang et al. [7] has been applied in multiple fully mechanized mining faces, and this control mode is highly reliable and economical. Si [8] proposed an immune particle swarm optimization-based fuzzy neural network PID controller (IPSO-FNN-PID) controller that had good anti-disturbance capability to realize the stable pressure control of the liquid supply system. The above control methods are all in the form of pressure feedback, which lacks pressure prediction compensation. Tan et al. [9] proposed to predict the system pressure based on an Elman neural network combined with motion time and pressure limitation and to adjust the flow rate of a single pump system with frequency conversion. Tian et al. [10,11] calculated the liquid consumption of the hydraulic support through the predicted running speed of the coal mining machine and adjusted the power of the power source to match the power demand of the actuator at this time. Li [12] combined with the attention mechanism, and the pump station could predict the liquid demand according to the action sequence of the hydraulic support and remotely control the liquid supply, which could ensure the speed and accuracy of the hydraulic support movement. Peng [13] proposed a pressure-stabilizing control method for long-distance liquid supply systems based on the online updating of the radial basis function (RBF) neural network with the pressure sensing of the pump station. The control method of stable pressure liquid supply can sense the change in working conditions at the working face to adjust the liquid supply flow and reduce the pressure impact to improve the efficiency of moving the frame with the machine. In the above research, the flow rate of the emulsion pump station is adjusted by the predictive algorithm, and the stable liquid supply of the hydraulic support system is realized to varying degrees. However, due to the large overall rotational inertia of the inverter-controlled pump and motor, there is an inevitable problem of the slow response of the traditional hydraulic pump control system, and the speed of adjusting the flow of the pump station depends largely on the motor frequency conversion acceleration time [14].
In addition, as an important control component and overload protection component of the emulsion pump station, the existing electromagnetic unloading valves are all on-off hydraulic components. When the pump station needs to supply and unload liquid, there is a large pressure difference between the front and back of the check valve, which leads to large fluctuations in the supply pressure of the power source and the output flow rate at the moment of opening and closing of the unloading valve (∆p < 7 MPa) [15], which makes the system pressure stability difficult, large loss, large impact, serious liquid supply delay, and low component reliability [16,17,18]. At present, there are many studies on proportional relief valves and digital relief valves, and many scholars control the system pressure by means of constant pressure relief valves [19,20,21]. However, due to the long unloading time of the actual underground emulsion pump station, the outlet pressure of the emulsion pump station is high and the calorific value is large during the period of unloading pumps from the relief valves, which results in a waste of energy, so it is not economical to use the relief valve in the practical operation of the hydraulic support system [12]. However, there are few articles on the research of digital unloading valves with emulsion as the medium, and most of the existing digital valves and relief valves are difficult to meet the demand of high pressure and large flow of emulsion pump stations and the working environment of high temperature, high humidity, dust and combustible gas in coal mines [22,23,24]. Therefore, it is of great significance to develop a high-pressure and large-flow digital unloading valve suitable for underground environments to realize the intelligent development of mines.
Because of these working characteristics, the shortcomings of the traditional electro-hydraulic system of hydraulic support are mainly reflected in two aspects: On the one hand, because the existing unloading system is an automatic unloading system, when the system pressure is lower than the pressure threshold, the emulsion pump is loaded, and the system is supplied with fluid; when the system pressure is higher than the pressure threshold, the emulsion pump is unloaded, and the emulsion directly flows into the oil tank [25]. Due to this pressure control method needing to close the electromagnetic unloading valve when the system pressure is lower than the minimum pressure threshold, the pump station can only supply liquid to the system. When the system liquid consumption is large and the frequency converter has not been accelerated to the target speed, it will cause the corresponding hysteresis of the hydraulic system and lead to a rapid reduction in the system pressure. At the same time, the discontinuity of the liquid supply process caused by the on-off characteristics of the existing automatic unloading valve and electromagnetic unloading valve will lead to problems such as large hydraulic impact and energy waste in the liquid supply system. On the other hand, due to the long-distance liquid supply and the strong time-varying characteristics of the load, the pressure transient characteristics of the hydraulic support system are obvious, and at the same time, due to the large moment of inertia of the pump and motor as a whole, it is difficult for the flow output of the pumping station to match the liquid demand of the actuator in time.
The motivation of this paper is to find a solution to control the emulsion pump station. Firstly, a digital unloading valve prototype is developed on the basis of the traditional electromagnetic unloading valve, and the experimental platform and co-simulation model of simulated hydraulic support are established, and the consistency and effectiveness of the experimental platform and the simulation model are verified. Secondly, a multi-mode pressure stabilization control method based on a digital unloading valve is proposed. The generalized regression neural network (GRNN) prediction model is used, and the rotational speed of the emulsion pump and the working state of the digital unloading valve are controlled according to the actual working conditions to adjust the flow output of the pumping station. Finally, using the multi-mode pressure stabilization control method for the pump valve in liquid supply systems, numerical research and experimental research are carried out under different working conditions, which verifies the effectiveness of this method.

2. Working Principle and Model of Digital Unloading Valve

2.1. Working Principle of Digital Unloading Valve

In order to improve the control accuracy of the unloading valve, this paper puts forward a digital control scheme that uses a servo motor to control the amount of the pre-compression of the pilot valve spring to maintain the system pressure. It adopts incremental control mode and combines digital control technology with a hydraulic unloading function. On the basis of a pulse digital signal, the rotation angle of each sampling period is increased or decreased by a certain angle compared with the rotation angle of the previous sampling period, so as to achieve the required amplitude. When the system pressure exceeds the set value, the excess pressure can be quickly and accurately discharged, and then the accurate adjustment of flow and pressure can be realized. The working principle of the digital unloading valve is shown in Figure 1. Pressure sensors are, respectively, arranged in front of and behind the check valve to obtain the inlet pressure of the unloading valve and the working pressure of the system in real time and transmit them to the controller. The working mode of the unloading valve is determined according to the actual working conditions of the hydraulic support (the control method for determining the working mode will be described in Section 3.1). The driving circuit outputs pulses to change the linear increment of the servo motor so as to control the pre-tightening force of the pilot valve spring and realize the real-time adjustment of the inlet pressure p0 of the digital unloading valve. Not only can the hydraulic impact be effectively reduced, but also the unloading speed can be improved.
The working principle of the digital unloading valve adopted in this paper is shown in Figure 1. In the initial state, the main valve is closed, the check valve is opened, and the emulsion is supplied to the system through the inlet and the check valve. At this time, the pressure in the front chamber of the main valve p0, the pressure in the back chamber of the check valve pz, the pressure in the spring chamber of the main valve p2, and the pressure in the front chamber of the pilot valve p1 are equal. When the pumping station needs to be unloaded, the monitoring signal of the pressure sensor 1 behind the check valve is transmitted to the controller to control the servo motor to reduce the pre-compression of the pilot valve spring and reduce the set pressure of the pilot valve. When the inlet pressure of the pilot valve p1 is greater than the pre-compression force of the pilot spring, the pilot valve will be opened. Because of the damping hole of the main valve, there will be a pressure drop between the upper and lower chambers of the main valve core. When the force generated by the pressure drop is enough to overcome the spring force of the main valve, the main valve core will be opened, while the check valve will be closed and the pump station will be unloaded. When the pump station needs to be loaded, the controller receives the monitoring signal from the pressure sensor 2 at the entrance, continuously controls the servo motor to increase the set pressure of the pilot valve, and the inlet pressure of the main valve p0 increases. When the pressure detected by pressure sensor 2 is greater than that detected by pressure sensor 1, the pilot valve and the main valve close and the check valve opens, so that the pump station is loaded.

2.2. Description of the Model and Method

2.2.1. Mathematical Model of Digital Unloading Valve

  • The force balance equation for the main spool is
    p 1 A 1 p 0 A 0 = m 1 d 2 x d t 2 + B x d x d t + k x ( x 0 + x ) + F tx   +   F sx
    in which p1 is the inlet pressure of the main valve, p0 is the pressure of the main valve spring cavity, A1 is the effective area of the main spool inlet, A 1 = π D 1 2 / 4 , D1 is the inlet diameter of the main valve, A0 is the pressure area of the main spool spring cavity, m1 is the mass of the main spool, Bx is the motion viscous damping coefficient, kx is the spring stiffness of the main valve, x is the main spool displacement, the direction of opening the valve port is positive, x0 is the pre-compression amount of the main valve spring, Ftx is the transient hydrodynamic force for the main spool, F tx = L x C dx π D 1 sin α 2 ρ p 1 d x d t , and Fsx is the steady-state hydrodynamic force of main spool, F sx = C dx C ν x π D 1 p 1 x sin 2 α .
  • The force balance equation for the pilot spool is
    p 2 A 2 k y ( y 0 + y ) = m 2 d 2 y d t 2 + B y d y d t + F ty   +   F sy
    where p2 is the inlet pressure of the pilot valve, A2 is the effective area of the pilot valve seat hole, A 2 = π D 2 2 / 4 , D2 is the inlet diameter of the pilot valve, m2 is the mass of the pilot spool, By is the viscous damping coefficient of the motion, ky is the spring stiffness of the pilot valve, y is the displacement of the pilot valve spool, the opening direction of the valve is positive, y0 is the pre-compression amount of the pilot valve spring, Fty is the transient hydrodynamic force of the pilot spool, F ty = L y C dy π D 2 sin β 2 ρ p 2 d y d t , and Fsy is the steady-state hydrodynamic force of the pilot spool, F sy = C dy C ν y π D 2 p 2 y sin 2 β .
  • The force balance equation of the check valve spool is
    ( p 1 p z ) A 3 = m 3 d 2 z d t 2 + B z d z d t + k z ( z 0 + z ) + F tz + F sz
    where pz is the load pressure of system, pz is the effective area of check valve, A 3 = π D 3 2 / 4 , D3 is the inlet diameter of check valve, m3 is the mass of check valve spool, Bz is the viscous damping coefficient of check valve spool movement, kz is the spring stiffness of check valve, z0 is the pre-compression amount of the check valve spring, z is the displacement of the check valve spool, Ftz is the transient hydrodynamic force of the check valve spool, F tz = L z C dz π D 3 sin γ 2 ρ ( p 1 p z ) d z d t , and Fsz is the steady-state hydrodynamic force of the check valve spool, F sz = C dz C ν z π D 3 ( p 1 p z ) z sin 2 γ .
  • The flow continuity equation for the main and pilot valve cavities can be described as follows:
    q 1 = q R 2 + q x + q z + V 1 E d p 1 d t + A 1 d x d t
    q R 1 + q R 2 = q y + V 2 E d p 2 d t + A 2 d y d t
    where q1 is the inlet flow rate of the main valve, qR1 is the flow rate through damping orifice R1 of the main valve, qR2 is the flow rate through damping orifice R2 of the pilot valve, qx is the outlet flow rate of the pilot valve, qy is the outlet flow of the pilot valve, qz is the outlet flow of the check valve, V1 is the volume of the front chamber of the main valve, V2 is the volume of the front chamber of the pilot valve, and E is the elastic modulus of the emulsion.
  • The continuity equation for the flow rate in the spring chamber of the main valve can be described as follows:
    q R 1 = A 0 d x d t V 0 E d p 0 d t
    where V0 is the volume of the spring chamber of the main valve.
  • The flow rate through the main valve damping orifice R1 and the pilot valve damping orifice R2 is described as, respectively:
    q R 1 = C d 1 π d R 1 2 4 2 ρ ( p 0 p 2 )
    q R 2 = C d 2 π d R 2 2 4 2 ρ ( p 1 p 2 )
    where Cd1 is the flow coefficient of the main valve damping orifice, Cd1 is the flow coefficient of the pilot valve damping orifice, ρ is the density of the emulsion, and dR1 and dR2 are the diameters of the damping orifices R1 and R2, respectively.
  • The flow rate of the pilot valve port, main valve port, and check valve port is described as follows:
    q x = C dx π D 1 x sin α 2 ρ p 1
    q y = C dy π D 2 y sin β 2 ρ p 2
    q z = C dz π D 3 z sin γ 2 ρ ( p 1 p z )
    where Cdx, Cdy, Cdz are the flow coefficients of the pilot valve port, main valve port, and check valve port, respectively.

2.2.2. Control Method of Digital Unloading Valve

The digital unloading valve is set at the outlet of the emulsion pump station, and its pilot valve is driven by a servo motor. The controller receives signals including the pump outlet pressure and flow rate signals, actuator load, system pipeline pressure, and the position of the reversing valve. Based on these feedback signals, the controller controls the amount of pre-compression of the pilot spring of the digital unloading valve, which is the main concern of this section.
Different from the traditional control method of unloading valves in previous research, the proposed digital unloading valve control method is more complex in design. This method does not simply control the unloading and loading of the pump according to the pressure limit but combines the valve control with the actual fluid demand of the actuator and comprehensively judges the opening and closing of the digital unloading valve according to whether the system needs fluid on the premise of ensuring the pressure stability and safety of the system.
The controller of the digital unloading valve is mainly composed of two parts, including a GRNN neural network prediction model and a digital unloading valve PID controller. Among them, the GRNN neural network prediction model calculates the output flow required by the emulsion pump and the most suitable working mode of the digital unloading valve according to the action type, action stroke, pipeline length, and actuator load of the current hydraulic support system. The selected mode determines the action of the digital unloading valve matching the flow of the emulsion pump so as to maximize the liquid supply of the system by the pump station and realize stable control of the system pressure under the condition of ensuring the safety of the hydraulic circuit. Wherein the mode selector comprises three working modes, namely unloading mode, overflow mode, and liquid supply mode. The most effective working mode is selected according to the current system pressure state and the motion state of the actuator, and in the selected operation mode, the digital unloading valve PID controller controls the pre-compression of the pilot valve spring and adjusts the opening pressure of the pilot valve to adapt to different working conditions, and feedback control is carried out. The schematic diagram of the digital unloading valve control system is shown in Figure 2.
In order to automatically select a suitable working mode in practical work, the mode is determined by the action type of hydraulic support, the system pressure, the working state of the unloading valve, and the adequacy of the flow rate of the pumping station. Among them, whether the flow rate of the pumping station is sufficient is determined by the difference between the liquid demand of the hydraulic support and the actual output flow rate of the pumping station. Taking the pressure control range of a traditional emulsion pump station from 28 MPa to 31.5 MPa as an example yields the following:
(1)
Unloading mode: During the period when the hydraulic support does not operate and the actuator does not need liquid, if the system pressure exceeds 31.5 MPa, the digital unloading valve will enter the unloading mode to reduce the pre-compression force of the pilot valve so that the pump outlet pressure will drop to approximately zero. Thereby the service life of the oil pump is prolonged and the power consumption is reduced.
(2)
Overflow mode: During the operation of the hydraulic support, if the flow output of the pumping station is too sufficient, the system pressure will rise, even exceeding the safety pressure limit. At this time, the digital unloading valve enters into the overflow mode, and the pre-compression force of the pilot valve is adjusted to make the pump outlet pressure reach 31.5 MPa. It can not only ensure that the system pressure stays below the safety limit but also avoid the pressure impact caused by the frequent action of the unloading valve.
(3)
Liquid supply mode: At the beginning of hydraulic support actuation, if the flow output of the pump station is insufficient, the system pressure will drop rapidly due to the use of liquid by the actuator. At this time, the digital unloading valve enters the liquid supply mode, and the pilot valve is controlled to be completely closed. Different from the traditional control mode, the emulsion pump station starts to supply liquid to the system before the system pressure drops to 28 MPa, which can slow down the pressure drop of the system.
The working mode of the digital unloading valve is determined by the mode switch, and the controller will output the pre-compression force of the pilot valve spring corresponding to the corresponding mode and adjust the opening pressure of the pilot valve through the PID controller. A PID controller has been widely used in industrial control and plays an important role because of its simple structure, adjustable parameters, and strong applicability [8]. A PID controller is a linear controller, and its control principle is shown in Figure 3. According to the given value, that is, the opening pressure pd(t) of the pilot valve determined by the mode switch, and the actual output value, that is, the outlet pressure p0(t) of the pumping station, the control deviation is formed as follows: e r r o r ( t ) = p d ( t ) p 0 ( t ) . Its control law is as follows:
u ( t ) = K p [ e r r o r ( t ) + 1 T i 0 t e r r o r ( t ) d t + T d d e r r o r ( t ) d t ]
where u(t) is PID output; Kp is the proportional coefficient; Ti is an integral constant; Td is a differential constant.

2.3. Establishment and Verification of the Simulation Platform

2.3.1. Experimental System

In order to verify the effectiveness of the control method, a multi-mode pressure-stabilizing control experimental platform with pump–valve cooperation was built, including three parts: an emulsion pump station equipped with a digital unloading valve, a hydraulic system for simulated support, and a control system. The schematic diagram of its hydraulic system is shown in Figure 4, and the field experimental equipment is shown in Figure 5.
The emulsion pump station adopts two sets of frequency converters to drive the 200 L/min and 80 L/min emulsion pumps in parallel, and the pump outlet is equipped with digital unloading valves. The pressure sensor and flow sensor are connected before and after the digital unloading valve, respectively. The hydraulic system for simulating support adopts two sets of jacking cylinders to simulate upright cylinders and one set of jacking cylinders to simulate pushing cylinders, and the cylinders are connected with displacement sensors and pressure sensors for feedback. Table 1 provides detailed information about the experimental equipment.

2.3.2. Establishment of Simulation Model

According to the established experimental platform, the collaborative simulation model of AMESim (Simcenter Amesim 2020.1) and Simulink (MATLAB R2018B) was established. The hydraulic system was modeled physically by AMESim software, the control system was modeled digitally by Simulink software, and the collaborative simulation of the system was realized by a data interface. The equipment parameters were set according to the actual experimental equipment parameters to ensure the authenticity and reliability of the calculation. The simulation model of the digital unloading valve is shown in Figure 6, and the simulation model of the hydraulic support system is shown in Figure 7. The calculated time step was 2 ms.
In order to avoid the interference of redundant factors, the following simplifications were made when establishing the AMESim simulation model:
(1)
The bulk modulus and absolute viscosity of the emulsion were constant;
(2)
The emulsion was an incompressible fluid, and its density was independent of temperature;
(3)
The leakage of each component in the system was not considered;
(4)
The outlet pressure of the unloading valve was assumed to be atmospheric.
Among them, the input variable of the Simulink control subsystem of the digital unloading valve was the pump outlet pressure measured by the pressure sensor, and the output variable was the pre-compression of the pilot valve spring. In order to simplify the analysis, a detailed mathematical model of the servo motor was not established. Assuming that the servo motor in the model was in an ideal working state, the linear stroke corresponding to the rotation angle of the servo motor was calculated by the number of pulses, and then the pre-compression amount of the pressure-regulating spring was obtained. The specific parameter settings of the digital unloading valve are shown in Table 2.
The servo motor gain was
g m = k x × s / ( N × P P R ) × A 2
where kx is the spring stiffness of the pilot valve, s is the screw pitch, N is the deceleration ratio, PPR is the number of encoder pulses, and A2 is the force area of the pilot seat hole. The calculated gain of the servo motor was 0.0012 MPa.
Because the trial-and-error method is a simple and effective PID parameter tuning method, PID parameter tuning is determined by the experimental trial and error method. Using the established digital unloading valve simulation model, the values of Kp, Ti and Td are repeatedly adjusted according to the dynamic response of the unloading valve, such as response speed and pressure overshoot, until the system response reaches the desired control effect, and finally, the proportional coefficient Kp was 80, the integral coefficient Ti was 40, and the differential coefficient Td was 3.

2.3.3. Verification of Simulation Model

(1)
Verification of simulation model of digital unloading valve.
Based on the Simulink/AMESim co-simulation model established above, the accuracy of the simulation model was verified by comparing the simulation results with the experimental results under the step pressure condition. As a comparison, the experimental system consisted of an emulsion pump, a safety valve, a flow sensor, a pressure sensor, a digital unloading valve, and an electromagnetic directional valve. The experimental equipment and schematic diagram are shown in Figure 8.
Before the operation experiment, the reversing valve (10) was turned off in the left position and the emulsion pump (3) was started. When the emulsion pump operated stably, the spring pre-compression of the pilot valve (8) was adjusted to 0 mm, and then the reversing valve (10) was turned on to make the pump station in the unloading state.
At the beginning of the experiment, the controller sent a pulse signal to the servo motor (8a) to change the set pressure of the pilot valve (8) through the rotation angle of the servo motor and collected the outlet pressure of the pumping station through the pressure sensor (5). The step and ramp signals were output to the digital unloading valve, respectively. The experimental and simulation results are shown in Figure 9.
Figure 9a compares the dynamic response curve of the pressure of the main valve inlet obtained by the experiment and simulation of the digital unloading valve under the step signal. The pressure of the main valve inlet reached a stable value of 76.2 ms; the pressure stable value was 31.51 MPa, with an overshooting amount of 6.3% and a response time of 28.4 ms. The designed digital unloading valve had the advantages of stable inlet pressure, a small amount of overshooting, short stabilization time, and good dynamic response characteristics.
Because the delay characteristics of the motor were ignored in the simulation process, the response speed obtained by the experiment was slower than that obtained by the simulation. The value of experimental results fluctuated around the steady pressure because of the existence of flow pulsation in the piston pump during the experiment, but the influence of flow pulsation in the hydraulic pump is not considered in the simulation process. As seen in Figure 9a, the relative error between the simulated data and the experimental results was within ±2.6%.
Figure 9b compares the experimental and simulated pressure values of the digital unloading valve under the slope signal. The relative error between the simulated data and the experimental results was within ±4.7%. The experimental results were in good agreement with the simulation results, which verified the effectiveness of the simulation model.
(2)
Verification of hydraulic support system model
Based on the simulation model of the hydraulic support system established above, the simulation results were compared with the experimental results. During the experiment, the emulsion pump station was set to supply liquid to the system at the rated liquid supply flow rate of 280 L/min. When the emulsion pump was running stably for 5 s, the hydraulic cylinder began to simulate the hydraulic support to perform the four actions in turn, namely lowering the column, moving the frame, lifting the column and pushing and sliding. The waiting time between each action was 1 s, and the system pressure data were collected and recorded. A comparison of the experimental and simulation results under the rated liquid supply condition is shown in Figure 10.
As seen from Figure 10, with the traditional rated liquid supply method, due to the constant liquid supply from the pumping station and the large difference in the amount of liquid required by the actuator during the action of each support, the supply and demand of the flow rate in the system are unbalanced, resulting in the system pressure fluctuating frequently within the pressure limit of the unloading valve during the column lowering and frame moving of the hydraulic support. During the lifting and pushing of the hydraulic support, the system pressure decreased greatly until it rose after the action was completed, and the system pressure was reduced to 8.9 MPa at the lowest, and the maximum amplitude of pressure fluctuation was 22.6 MPa.
A certain difference was observed between the experimental measured value and the simulation value. This difference might be attributed to the following points: (1) The emulsion pump was a three-piston pump, and the flow pulsation of the piston pump was ignored in the simulation process, which led to a slight extension of the stability time during the action of the digital unloading valve. (2) The resistance loss caused by the hydraulic pipeline, sensors, and valve parts in the test system and the error in the simulation software affected the prediction accuracy to some extent. (3) The response delay time of the control process of experimental equipment was ignored in the simulation process. But the overall change trend of system pressure measured under the rated liquid supply condition was in good agreement with the simulation results. The maximum relative error and average relative error between the true results and the experimental results were 16.70% and 3.73%, respectively. The experimental results were in good agreement with the simulation results, which verified the effectiveness of the simulation model of the simulated hydraulic support system.

3. Multi-Mode Pressure Stabilization Control Method for the Pump Valve in Liquid Supply System

3.1. Description of Control Method

A multi-mode pressure stabilization control method for pump–valve cooperation in the liquid supply system was designed to improve the liquid supply efficiency of the emulsion pump station. Based on the developed digital unloading valve and variable frequency pump, the flow and pressure output of the emulsion pump are controlled, and the control object is the flow of the emulsion pump and the pressure set by the pilot valve of the digital unloading valve. The specific process is shown in Figure 11. Firstly, the expansion and contraction of the servo motor shaft of the pilot valve and the optimal flow value [26] data of the test actuator under different working conditions were accumulated and recorded. Then, a GRNN neural network was used to train and verify the sample data, and the training results were saved. Finally, the trained neural network was used to judge the working condition of the actuator, predict the expansion and contraction of the servo motor shaft of the pilot valve and the output flow of the emulsion pump online, and intelligently control the emulsion pump station according to the prediction results.
The multi-mode pressure stabilization control method for the pump valve can be solved by the following controllers, as shown in Figure 12. The measured data are preprocessed, and the GRNN neural network prediction model is trained. According to the action type, action stroke, pipeline length, and actuator load of the current hydraulic support system, the current suitable output of the controlled object is calculated, including the most suitable working mode of the digital unloading valve and the output flow required by the emulsion pump. The selected mode determines the action of the digital unloading valve that matches the flow rate of the emulsion pump. In the selected operation mode, the PID controller of the digital unloading valve controls the pre-compression of the pilot valve spring and adjusts the opening pressure of the pilot valve to adapt to different working conditions. Therefore, under the condition of ensuring the safety of the hydraulic circuit, the liquid supply of the pumping station to the system is increased to the maximum extent, and the stable control of the system pressure is realized. Different from the emulsion pump station controller in many previous studies, this control design links the emulsion pump control with the unloading valve control, making the system pressure control faster and more stable.

3.2. GRNN Neural Network Control

This paper attempts to propose a new method of multi-mode voltage stabilization control for pump–valve cooperation. GRNN neural network is an improved form based on a radial basis function (RBF) network. Compared with RBF, GRNN has obvious advantages in nonlinear mapping, learning speed, and generalization ability [27]. Considering the actual working conditions of the underground working face, due to the harsh working environment, it is difficult to collect excellent data samples and other factors. Compared with other neural networks, such as the back propagation neural network (BP), the GRNN neural network has the advantages of strong robustness and faster training speed when dealing with unstable data and small sample data and has been widely used and recognized in many fields [28,29].

3.2.1. Composition of the GRNN Model

The GRNN model consists of four layers in structure, namely, the input layer, mode layer, summation layer, and output layer [30]. Figure 13 shows the structure of the GRNN model.
(1)
In the input layer, in view of the load characteristics of the support, Peng X et al. [26] put forward the theory based on the optimal flow rate of stabilized liquid supply, that is, the actuator outputs the corresponding optimal flow rate of stabilized liquid supply under different working conditions to ensure that the system pressure tended to be stable within the limited range. If the liquid supply amount was lower than the optimal flow rate, the pressure dropped. And if it was higher than this flow rate, the pressure fluctuated. Because the function of the unloading valve was to control the unloading and loading of the pump and ensure the pressure of the whole system remained stable, two parameters, namely, increasing the system pressure and the difference between the predicted optimal flow rate and the actual pump station output flow rate, were designated as the inputs of the GRNN model in this study.
(2)
Mode layer, the input parameters of 6 nodes in the input layer were transferred to the mode layer, which contained 357 neurons; the number of neurons was equal to the number of training samples, and the transfer function of neurons in this layer is [31,32]:
φ i = e x p D i 2 2 σ 2     i = 1 , 2 , , n
where φ i is the network output of each neuron in the mode layer, and the layer weight function is D i 2 = x x i T x x i , x is the input vector, xi is the ith training sample corresponding to the ith neuron, and σ is the smoothing factor.
(3)
The summation layer consisted of three neurons, wherein the first neuron is the arithmetic summation SD output by the mode layer, and the other neurons are the weighted sums SN1 and SN2 output by the mode layer.
S D = i = 1 n φ i = i = 1 n e x p D i 2 2 σ 2     i = 1 , 2 , , n
S N 1 = i = 1 n y i 1 φ i = i = 1 n y i 1 e x p D i 2 2 σ 2     i = 1 , 2 , , n
S N 2 = i = 1 n y i 2 φ i = i = 1 n y i 2 e x p D i 2 2 σ 2     i = 1 , 2 , , n
(4)
The output layer, consisting of two neurons, respectively, represents the predicted value Qp of the optimal emulsion pump flow output and the corresponding pilot valve setting pressure Ps when the digital unloading valve is under constant pressure control, and its value is equal to
y 1 = S N 1 S D = i = 1 n y i 1 e x p D i 2 / 2 σ 2 i = 1 n e x p D i 2 / 2 σ 2
y 2 = S N 2 S D = i = 1 n y i 2 e x p D i 2 / 2 σ 2 i = 1 n e x p D i 2 / 2 σ 2

3.2.2. Training and Testing of GRNN Model

Based on the built simulation platform, different working conditions were simulated according to the control rules mentioned above, and a total of 510 sets of available data sets were obtained. According to the main actions of the hydraulic support, 70% of the four action data of lowering, moving, lifting, and pushing were used as training data and the remaining 30% as test data, and the data were normalized by the method of Min-Max. The mapping range was [0, 1], and the conversion function was as follows:
x = x x m i n x m a x x m i n
where x* is the normalized data, xmax is the maximum value of sample data, and xmin is the minimum value of sample data.
Equations (17) and (18) show that once the basic structure of GRNN was determined by the training data set, the smoothing factor σ became the key to adjusting the complexity and generalization ability of the model. Therefore, in order to ensure the performance of the model and the accuracy of the prediction results, the cross-validation method [13] was adopted to obtain the GRNN, so as to avoid over-smoothing of data and loss of detailed information due to too large σ value, or over-fitting of data and poor generalization ability due to too small σ value, and the expected error percentage EEP [30] was determined according to the formula [19], and finally, the σ value was set to 0.07, and the minimum EEP value was 1.53%.
E E P = i = 1 357 y ^ i y i 2 / 357 y m a x × 100 %
where y ^ i is the ith predicted value, yi is the value in the ith data set, and ymax is the largest value in the 357 training data sets.
Through the established GRNN model, the training data under different working conditions were trained and fitted, and finally, the average relative error of the training set flow value was 0.94%, and the average relative error of the test set flow value was 1.03%, and the linear regression diagram of the pump flow output result is shown in Figure 14. The results show that the correlation coefficient between the ideal steady-pressure liquid supply flow value and the predicted flow value was R = 0.99913; that is, the linear fitting equation is Output = 0.99 × Target + 0.0035. Therefore, the established GRNN model has a high prediction accuracy for the optimal flow output value of the emulsion pump in the hydraulic support system and can meet the demand for liquid supply.
The average relative error between the predicted pre-compression force of the pilot spring of the digital unloading valve and the ideal pre-compression force was 0.92%, and the average relative error of the test flow was 0.99%. The linear regression diagram of the output result of the pre-compression force of the pilot spring is shown in Figure 15. The results show that the correlation coefficient between the ideal steady-pressure liquid supply flow value and the predicted flow value is R = 0.99944, that is, the linear fitting equation Output = 1 × Target + 0.00016. Therefore, the established GRNN model has high prediction accuracy for the working mode of the digital unloading valve, and the working state of the pumping station can well match the liquid demand of the hydraulic support system under different working conditions.

4. Numerical Study on the Method of Steady-Pressure Liquid Supply Method Based on Digital Unloading Valve

In the numerical research introduced in this section, using the AMESim/Simulink co-simulation model of the hydraulic support system, the steady-pressure liquid supply method based on a digital unloading valve was numerically realized. In this paper, the constant flow liquid supply and variable frequency steady-pressure liquid supply in the traditional electromagnetic unloading valve system were compared with the steady-pressure liquid supply method based on a digital unloading valve proposed in this paper, and the pressure fluctuation of the system was obtained.

4.1. Single-Cycle Constant Load Stabilized Liquid Supply Control

The hydraulic support was simulated to perform periodic actions such as lowering the column, lifting the column, moving the frame, and pushing the slip. A throttle port with an opening diameter of 1 mm was designed in the pipeline in the simulation model, and the hydraulic support was simulated to continuously perform the action of the fender and other small liquid consumption conditions. Assuming that the external load on the support cylinder was constant, periodic actions were carried out after the system was stabilized for 5 s, and the waiting time between each action was 1 s. Because different hydraulic support actions had great differences in the demand for liquid consumption, the imbalance between the pump station’s fluid supply flow and the hydraulic support’s fluid demand resulted in a large range of system pressure reduction or frequent fluctuations. The pressure curves of the system are shown in Figure 16, Figure 17 and Figure 18 through the constant flow liquid supply (the liquid supply flow rate of 280 L/min) in the traditional electromagnetic unloading valve system, the variable frequency stabilized pressure liquid supply and the stabilized pressure liquid supply method based on the digital unloading valve proposed in this paper.
As seen in Figure 16, with the traditional rated liquid supply method, the liquid supply of the pumping station was constant. However, the difference in the liquid consumption required by the actuators during the actions of each support was large, and the supply and demand of the flow rate in the system were unbalanced, resulting in the system pressure fluctuating frequently within the pressure limit of the unloading valve during the actions of lowering the column and moving the support. During the action of lifting the column and pushing the frame of the hydraulic support, the system pressure was greatly reduced until it rose after the action was completed.
As seen in Figure 17, the pressure working condition of the hydraulic system was obviously improved by controlling the liquid supply flow of the emulsion pump station to match the liquid consumption required by the actuator when each bracket moves. Through the control scheme of stabilizing pressure and supplying liquid, the number of pressure fluctuations in the process of column lowering and frame moving and the amplitude of pressure fluctuations in the process of column lifting and pushing action were effectively reduced, and the phenomenon of poor continuity of hydraulic support caused by pressure fluctuation was alleviated. At the same time, the action speed of the hydraulic support was improved, and one action period of the hydraulic support was reduced from 11.53 s to 10.02 s, saving time by 13.1%.
As shown in Figure 18, the pressure curve obtained by using the established formula for stabilizing the pressure and supplying liquid based on the digital unloading valve was further reduced compared with Figure 17. At 7.72 s, 11.2 s, and 13.38 s in Figure 14, since the system pressure was lower than the closing pressure limit of the unloading valve of 28 MPa, after the unloading valve was closed, the flow rate of the pumping station began to enter the system to supply liquid to the actuator. However, in Figure 18, the closing time of the unloading valve was 7.49 s, 10.91 s, and 12.98 s. At this time, the system pressure was higher than the closing pressure limit of the unloading valve by 28 MPa; that is, the liquid supply time of the pumping station was determined by the time when the actuator needed to use the liquid rather than by the traditional operating pressure of the unloading valve. This made up for the defect of delayed liquid supply caused by the traditional unloading valve controlling the pumping station when the system pressure was lower than the closing pressure limit of the unloading valve. One action period of hydraulic support was reduced to 9.66 s, and the amplitude of system pressure fluctuation was reduced from 5.5 MPa to 2.26 MPa, which improved the action speed of hydraulic support and made the system pressure more stable at the same time.

4.2. Pressure-Stabilized Liquid Supply Control Based on Digital Unloading Valve Under Variable Load Condition

Because the load on the actuator in the underground working face was random and irregular, and the load force had a great influence on the system pressure and the optimal flow rate of liquid supply, if the hydraulic support was subjected to a sudden increase in load force during the follow-up operation, the system pressure suddenly changed, resulting in frequent unloading of the unloading valve. Therefore, in view of the strong time-varying load condition, a control method of stabilizing the pressure supply of the hydraulic fluid based on a digital unloading valve was proposed. According to the neural network, the movement law of hydraulic support was learned. When the actuator did not reach the target position, the system pressure was higher than the upper limit of the system protection pressure, the digital unloading valve did not perform unloading action, and the system pressure was maintained within the safe pressure range through overflow action to ensure the stability of the system pressure.
In the simulation, the column lifting and column lowering actions were simulated based on the control method of constant pressure liquid supply. The emulsion pump supplied liquid at the optimal flow rate, and a sudden load was applied to the hydraulic cylinder 0.3 s before the hydraulic cylinder reached the target displacement. The load signal is shown in Figure 19. The steady-pressure supply method of the traditional electromagnetic unloading valve system and the digital unloading valve were simulated and compared, respectively, and the pressure curves of the simulated column lifting and column lowering stages were collected as shown in Figure 20. As seen in Figure 20, in the traditional electromagnetic unloading valve system, due to the sudden increase in external load force, the system pressure change rate suddenly increased, and at the same time, the moving speed of the oil cylinder decreased. The system pressure was higher than the upper limit of the system protection pressure before the oil cylinder reached the target position, which led to the unloading of the unloading valve and fluctuation of the system pressure. However, in the control process of the stabilized pressure liquid supply mode based on the digital unloading valve, due to the sudden increase in the external load, the change rate of the system pressure also increased suddenly. However, because the digital unloading valve kept the system pressure at 31.5 MPa through the overflow action, the system pressure did not fluctuate greatly, and the overall change trend was relatively stable. Therefore, the pressure-stabilizing liquid supply method based on a digital unloading valve could solve the problem of frequent pressure fluctuation caused by sudden changes in the external load.

5. Experimental Research

Through the built experimental platform, the two action processes of column lowering and frame moving were studied to further verify the enforceability of the control method. Due to the limitations of the experimental platform, only two emulsion pumps were used for the experiment, one with a theoretical flow rate of 200 L/min and the other with a theoretical flow rate of 80 L/min, and the nominal pressure was 31.5 MPa. Because the total flow rate of the two emulsion pumps in the experimental platform was 280 L/min, the experiment could not be carried out completely according to the simulation process, so only the two action processes of lowering the column and moving the frame with less liquid consumption were studied. The setting pressure of the proportional relief valve at the outlet of the loading pump was 20 MPa only during 6 s to 6.5 s and 9 s to 9.5 s, and the setting pressure in the rest time was 10 MPa, which was used to simulate the variable load force on the actuators. The flow output of the emulsion pumping station and the digital unloading valve were controlled by directly using the above training results based on simulation data and the established multi-mode pressure stabilization control method of pump–valve coordination. The system pressure curve during the operation of the hydraulic support measured by the pressure sensor is shown in Figure 21.
It could be seen from the pressure curve that during the movement of the support, the system pressure was not affected by the sudden change in load, and there was no unstable situation. The pressure curve of the experimental system had the same trend as the simulated pressure control curve. In the load change stage, the pressure rise rate slightly increased. The system pressure was stable throughout the process. There was only one pressure fluctuation during each action, and the maximum fluctuation amplitude was only 2.7 MPa. The system pressure stability was good, which was conducive to improving the stable operation of the hydraulic support system.

6. Conclusions

In this paper, on the basis of the process of stabilizing liquid supply in the fully mechanized mining face, a pump–valve cooperative multi-mode stabilized pressure control method based on a digital unloading valve is proposed. The GRNN neural network is used to predict the working state of the digital unloading valve and the stable liquid supply flow rate of the pumping station under different working conditions, which is used for tracking and control of the emulsion pumping station, and simulation and experimental verification are carried out. The following conclusions can be drawn:
(1)
The overall working characteristics of the developed digital unloading valve are good. By controlling the rotation angle of the servo motor and adjusting the pre-tightening force of the spring through the digital controller, the working pressure of the digital unloading valve can be controlled in real time with high control accuracy.
(2)
The GRNN model established based on the data set evaluated by the simulation platform of the simulated hydraulic support system has good prediction accuracy, and the working state of the digital unloading valve and the liquid supply flow rate of the emulsion pump station can be set according to different working conditions.
(3)
The multi-mode pressure stabilization control method of pump–valve coordination based on the GRNN neural network can adapt to the change in working face conditions. For the strongly time-varying load condition, it can well control the working face system pressure, effectively reduce the number and amplitude of system pressure fluctuations, and make the system pressure more stable, which has good practical performance.

Author Contributions

Conceptualization, P.X. and Z.K.; methodology, P.X. and Z.K.; software, P.X.; validation, P.X.; formal analysis, P.X.; investigation, P.X.; resources, Z.K.; data curation, P.X.; writing—original draft preparation, P.X.; writing—review and editing, P.X. and Z.K.; visualization, Z.K.; supervision, Z.K.; project administration, Z.K.; funding acquisition, Z.K. All authors have read and agreed to the published version of the manuscript.

Funding

This work was supported by the National Natural Science Foundation of China (U1910212).

Data Availability Statement

This data is provided upon request due to privacy or ethical restrictions.

Acknowledgments

The authors appreciate the Shanxi Boshitong Electromechanical Hydraulic Co., Ltd. for providing the test site.

Conflicts of Interest

The authors declare no conflicts of interest.

References

  1. Lim, G.H.; Chua, P.S.K.; He, Y.B. Modern Water Hydraulics—The New Energy-Transmission Technology in Fluid Power. Appl. Energy 2003, 76, 239–246. [Google Scholar] [CrossRef]
  2. Majdic, F.; Pezdirnik, J.; Kalin, M. An Analytical Comparison of Hydraulic Systems Based on Water and on Oil. Proc. JFPS Int. Symp. Fluid Power 2008, 2008, 679–684. [Google Scholar] [CrossRef]
  3. Su, J. Research on Constant Pressure Controlsystem in the Emulsion Pump Station; Taiyuan University of Technology: Taiyuan, China, 2012. [Google Scholar]
  4. Wang, G.; Xu, Y.; Ren, H. Intelligent and ecological coal mining as well as clean utilization technology in China: Review and prospects. Int. J. Min. Sci. Technol. 2019, 29, 161–169. [Google Scholar] [CrossRef]
  5. Fu, X. Research on Intelligent Hydraulic Fluid Supply Theory and Technology for Adapting Supports Operation; Taiyuan University of Technology: Taiyuan, China, 2017. [Google Scholar]
  6. Li, R.; Liu, B.; Wang, D.; Chen, J.; Wang, T.; Zhou, R.; Wang, J.; Zhao, K.; Yu, Y.; Qin, H.; et al. Progress and application of intelligent fluid supply technology in working face. Coal Sci. Technol. 2022, 50, 247–253. [Google Scholar]
  7. Wang, G.; Li, Z. Optimal design of variable frequency drive mode of emulsion pump station in large mining height face. Coal Sci. Technol. 2014, 42, 66–69. [Google Scholar]
  8. Si, M.; Wu, B.; Wang, Z. Research on large flow intelligent liquid supply system in fully mechanized working face. J. Mine Autom. 2022, 48, 66–72. [Google Scholar]
  9. Chao, T.; Nan, Q. A pressure control method for emulsion pump station based on elman neural network. Comput. Intell. Neurosci. 2015, 5, 684096. [Google Scholar]
  10. Tian, C.; Wei, X.W.; Zheng, Y. The intelligent control of emulsion pump station. J. Phys. Conf. Ser. 2021, 1881, 022044. [Google Scholar] [CrossRef]
  11. Tian, C.; Wei, X.W.; Yang, C.; Su, C. Optimization Technology of frequency conversion constant pressure control system of mine emulsion pump station in electrical engineering and automation Specialty. Adv. Civ. Eng. 2021, 2021, 5569994. [Google Scholar] [CrossRef]
  12. Li, R.; Wei, W.S.; Lai, Y.H. Long-distance intelligent liquid supply for coal mining faces based on liquid demand prediction. J. Phys. Conf. Ser. 2023, 2561, 012018. [Google Scholar] [CrossRef]
  13. Peng, Y.; Kou, Z.; Wu, J.; Luo, J.; Liu, H.; Zhang, B. Research on a Pressure Control Method for a Liquid Supply System Based on Online Updating of a Radial Basis Function Neural Network. Processes 2023, 12, 57. [Google Scholar] [CrossRef]
  14. Zhang, Z.; Lian, Z.; Han, H. Study on new flow regulation method of reciprocating displacement pump with multi-plunger valve. Hydraul. Pneum. 2018, 9, 98–102. [Google Scholar]
  15. Liao, Y.; Lian, Z.; Feng, J.; Yuan, H.; Zhao, R. Effects of Multiple Factors on Water Hammer Induced by a Large Flow Directional Valve. Stroj. Vestn. J. Mech. Eng. 2018, 64, 329–338. [Google Scholar]
  16. Yu, H.; Li, H. The energy saving research and design of automatic control of emulsion pump station. In Proceedings of the International Conference on Computational and Information Sciences (ICCIS’ 11), Chengdu, China, 21–23 October 2011; pp. 967–970. [Google Scholar]
  17. Xu, B.; Zhou, H.; Shi, X.; Sun, J. Design of frequencyconversion speed-regulation system of emulsion pump station. Ind. Mine Autom. 2012, 38, 87–89. [Google Scholar]
  18. Guo, Y.N.; Zhang, Z.; Liu, Q.Y.; Nie, Z.; Gong, D.W. Decoupling-based adaptive sliding-mode synchro-position control for a dual-cylinder driven hydraulic support with different pipelines. ISA Trans. 2022, 123, 357–371. [Google Scholar] [CrossRef]
  19. Zeng, Q.L.; Tian, M.Q.; Wan, L.R.; Dai, H.Z.; Yang, Y.; Sun, Z.Y.; Lu, Y.J.; Liu, F.Q. Characteristic analysis of digital large flow emulsion relief valve. Math. Probl. Eng. 2020, 2020, 5820812. [Google Scholar] [CrossRef]
  20. Wan, L.; Dai, H.; Zeng, Q.; Lu, Z.; Sun, Z.; Tian, M.; Lu, Y. Characteristic Analysis Of Digital Emulsion Relief Valve Based On The Hydraulic Loading System. Shock Vib. 2020, 2020, 8866919. [Google Scholar] [CrossRef]
  21. Georgy, M. Makaryants. Fatigue failure mechanisms of a pressure relief valve. J. Loss Prev. Process Ind. 2017, 48, 1–13. [Google Scholar]
  22. Liu, X.; Yang, X.; Li, S.; Liang, D. Design, Modelling, and Analysis of a Capacitive Reservoir Based PWM Digital Circuit of Electro-Hydraulic Proportional Valve. Appl. Sci. 2023, 13, 8825. [Google Scholar] [CrossRef]
  23. Tian, C.J.; Zhang, Y.W.; Wang, J.; Ru, G.F.; Yan, J.Q. Design and performance analysis of digital pressure relief valve of water-based hydraulic. Appl. Mech. Mater. 2013, 387, 369–373. [Google Scholar]
  24. Qiwei, Z.; Xiangdong, K.; Bin, Y.; Kaixian, B.; Zhengguo, J.; Yan, K. Review and Development Trend of Digital Hydraulic Technology. Appl. Sci. 2020, 10, 579. [Google Scholar] [CrossRef]
  25. Yang, S. Simulation of the unloading pressure and recovery pressure of internal unloading valve for emulsion pump station. Appl. Mech. Mater. 2011, 48–49, 531–536. [Google Scholar] [CrossRef]
  26. Xu, P.; Kou, Z. A Steady-Pressure Control Method for Emulsion Pump Station based on Online Updating of Optimal Flow. Rate Actuators 2024, 13, 247. [Google Scholar] [CrossRef]
  27. Bukhari, A.H.; Raja, M.A.Z.; Alquhayz, H.; Abdalla, M.Z.; Alhagyan, M.; Gargouri, A.; Shoaib, M. Design of intelligent hybrid NAR-GRNN paradigm for fractional order VDP chaotic system in cardiac pacemaker with relaxation oscillator. Chaos Solitons Fractals 2023, 175, 114047. [Google Scholar] [CrossRef]
  28. Lopez-Sanchez, I.; Rossomando, F.; Pérez-Alcocer, R.; Soria, C.; Carelli, R.; Moreno-Valenzuela, J. Adaptive trajectory tracking control for quadrotors with disturbances by using generalized regression neural networks. Neurocomputing 2021, 460, 243–255. [Google Scholar] [CrossRef]
  29. Li, C.; Bovik, A.C.; Wu, X. Blind image quality assessment using a general regression neural network. IEEE Trans. Neural Netw. 2011, 22, 793–799. [Google Scholar]
  30. Sun, Y.; Xue, H.; Wang, W.; Wu, S.; Wu, Y.; Hong, Y.; Deng, S. Development of an optimal control method of chilled water temperature for constant-speed air-cooled water chiller air conditioning systems. Appl. Therm. Eng. 2020, 180, 115802. [Google Scholar] [CrossRef]
  31. Specht, D.F. A general regression neural network. IEEE Trans. Neural Netw. 1991, 2, 568–576. [Google Scholar] [CrossRef]
  32. Xia, C.; Lei, B.; Wang, H.; Li, J. GRNN short-term load forecasting model and virtual instrument design. Energy Procedia 2011, 13, 9150–9158. [Google Scholar]
Figure 1. Schematic diagram of the working principle of the digital unloading valve.
Figure 1. Schematic diagram of the working principle of the digital unloading valve.
Electronics 13 04512 g001
Figure 2. Schematic diagram of the digital unloading valve control system.
Figure 2. Schematic diagram of the digital unloading valve control system.
Electronics 13 04512 g002
Figure 3. Principle block diagram of the PID control system.
Figure 3. Principle block diagram of the PID control system.
Electronics 13 04512 g003
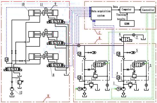
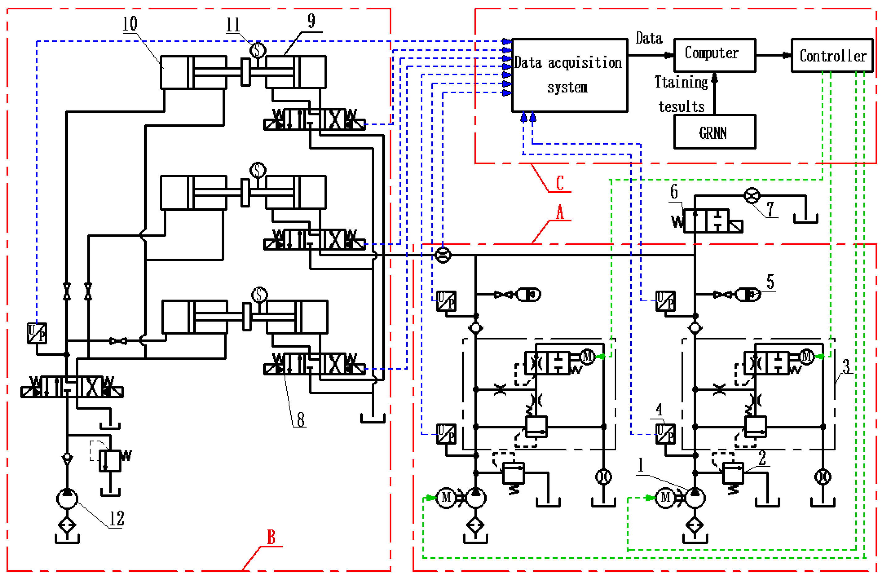
Figure 4. Schematic diagram of the experimental system. 1: emulsion pump; 2: safety valve; 3: digital unloading valve; 4: pressure sensor; 5: energy accumulator; 6: directional valve; 7: flow meter; 8: directional valve; 9: actuator cylinder; 10: loading cylinder; 11: displacement sensor; 12: loading pump; A: emulsion pumping station; B: simulated hydraulic support system; and C: control system.
Figure 4. Schematic diagram of the experimental system. 1: emulsion pump; 2: safety valve; 3: digital unloading valve; 4: pressure sensor; 5: energy accumulator; 6: directional valve; 7: flow meter; 8: directional valve; 9: actuator cylinder; 10: loading cylinder; 11: displacement sensor; 12: loading pump; A: emulsion pumping station; B: simulated hydraulic support system; and C: control system.
Electronics 13 04512 g004
Figure 5. The experimental platform.
Figure 5. The experimental platform.
Electronics 13 04512 g005
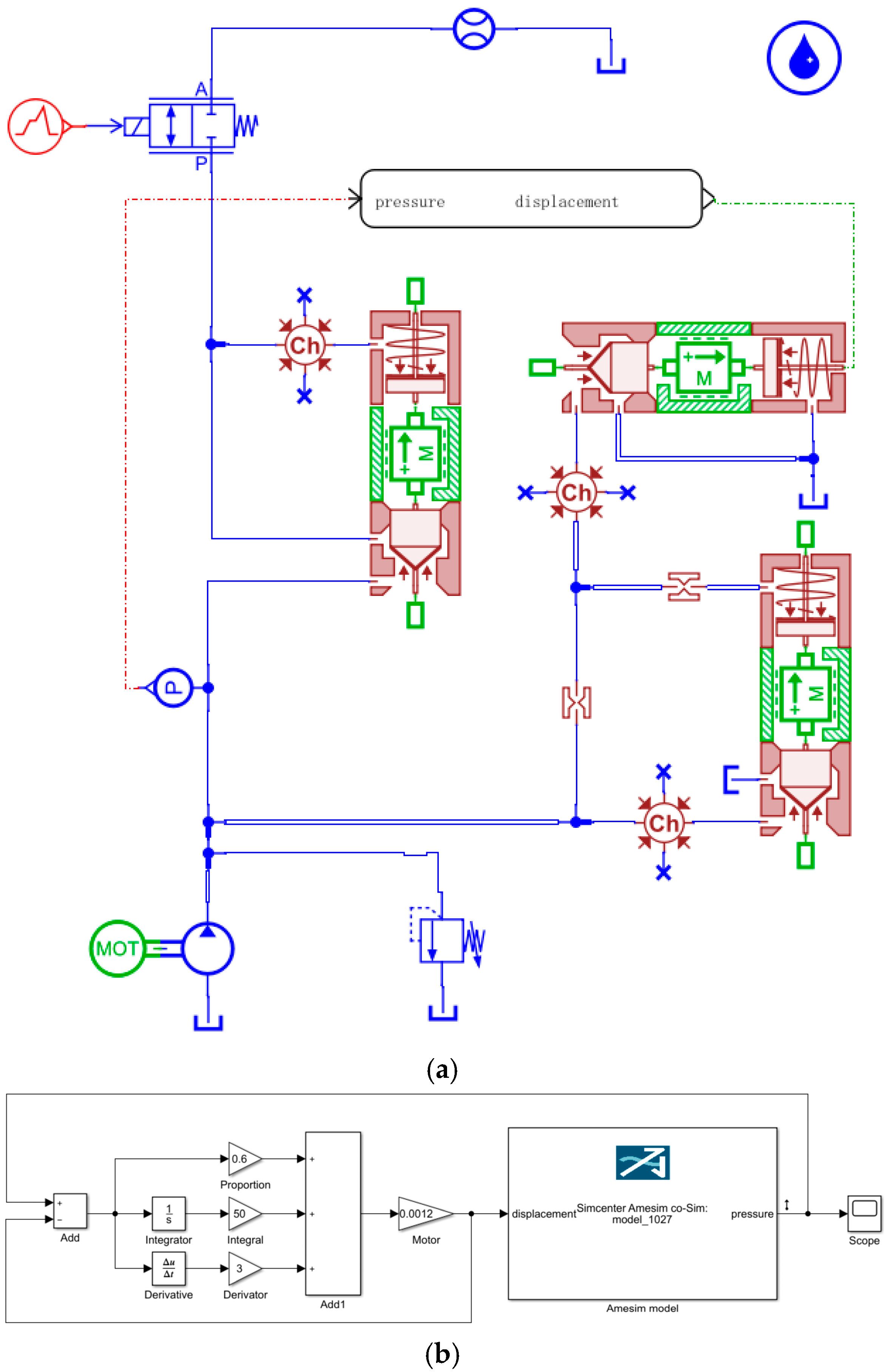
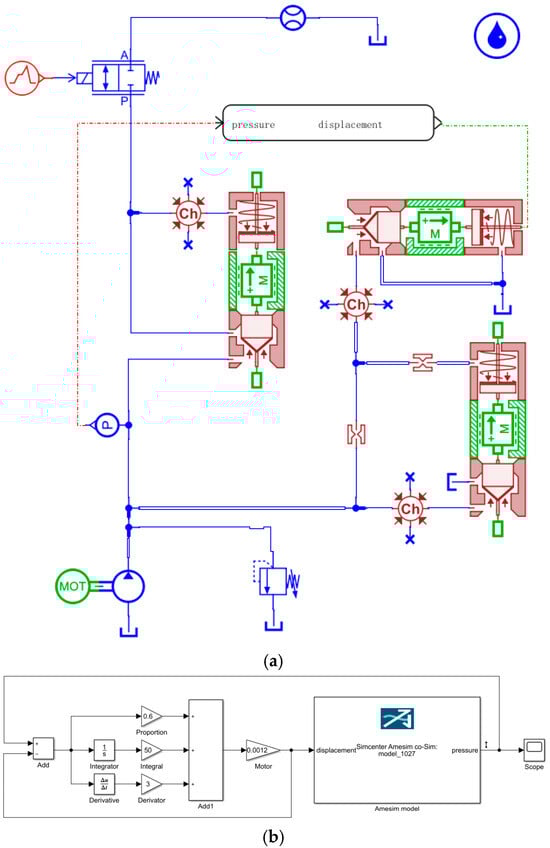
Figure 6. Co-simulation model of the digital unloading valve. (a) AMESim model of digital unloading valve. (b) Simulink control model.
Figure 6. Co-simulation model of the digital unloading valve. (a) AMESim model of digital unloading valve. (b) Simulink control model.
Electronics 13 04512 g006
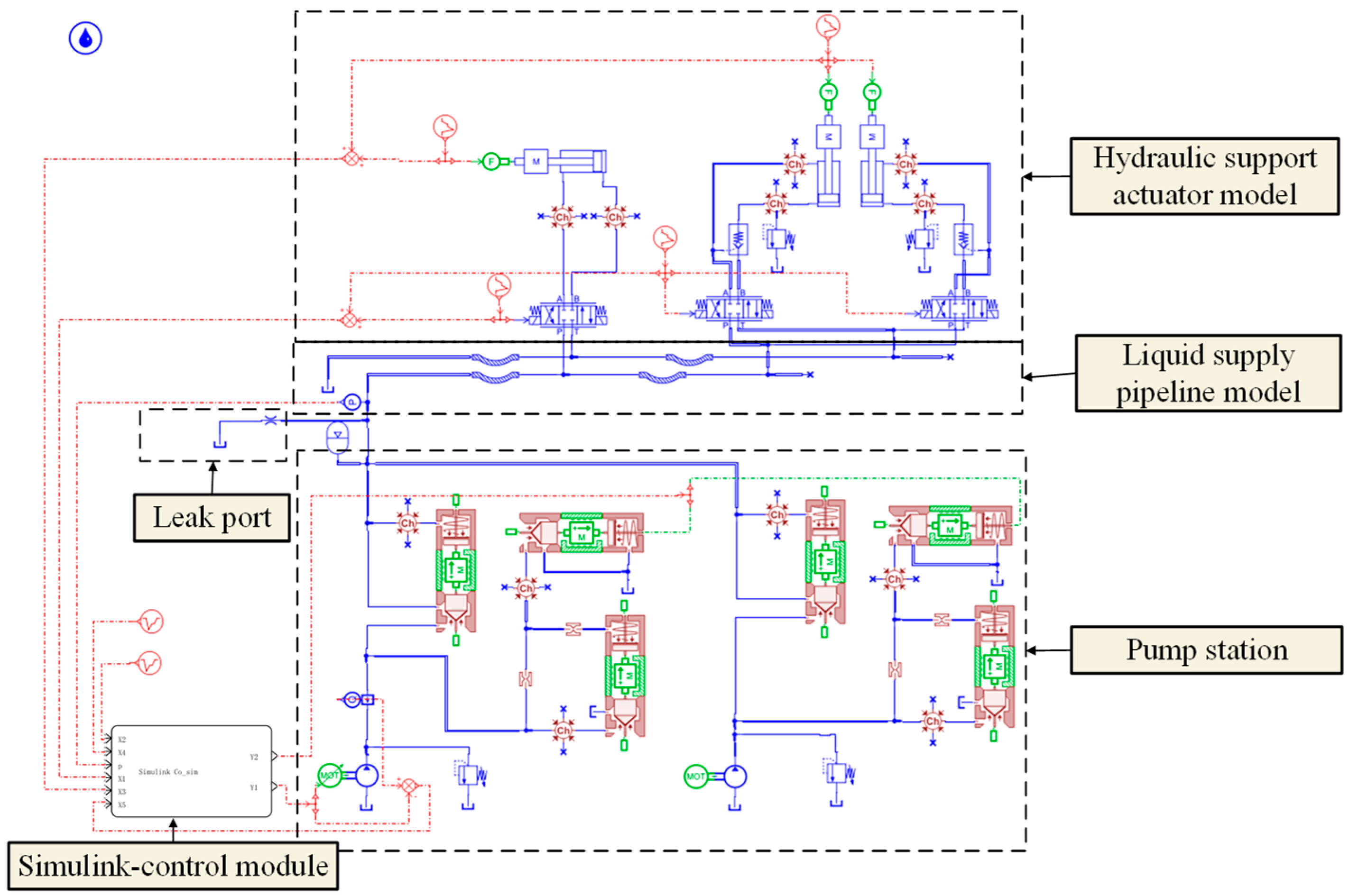
Figure 7. Co-simulation model of the hydraulic support system.
Figure 7. Co-simulation model of the hydraulic support system.
Electronics 13 04512 g007
Figure 8. Experimental equipment and principle of the hydraulic experimental system. 1: oil tank; 2: electric motor; 3: emulsion pump; 4: safety valve; 5,9: pressure sensor; 6: unloading valve; 7: main valve; 8: pilot valve; 8a: servo motors; 10: directional valve; 11, 12: flow meter; and 13: measuring instrument.
Figure 8. Experimental equipment and principle of the hydraulic experimental system. 1: oil tank; 2: electric motor; 3: emulsion pump; 4: safety valve; 5,9: pressure sensor; 6: unloading valve; 7: main valve; 8: pilot valve; 8a: servo motors; 10: directional valve; 11, 12: flow meter; and 13: measuring instrument.
Electronics 13 04512 g008
Figure 9. Simulation data, experimental results, and relative error of inlet pressure. (a) The pressure curve under the step signal. (b) Pressure curve under ramp signal.
Figure 9. Simulation data, experimental results, and relative error of inlet pressure. (a) The pressure curve under the step signal. (b) Pressure curve under ramp signal.
Electronics 13 04512 g009
Figure 10. Simulation data, experimental results, and relative error of system pressure.
Figure 10. Simulation data, experimental results, and relative error of system pressure.
Electronics 13 04512 g010
Figure 11. Flow chart for pressure stabilization control based on the generalized regression network.
Figure 11. Flow chart for pressure stabilization control based on the generalized regression network.
Electronics 13 04512 g011
Figure 12. Schematic diagram of the valve pump cooperative control system.
Figure 12. Schematic diagram of the valve pump cooperative control system.
Electronics 13 04512 g012
Figure 13. The structure of the GRNN model.
Figure 13. The structure of the GRNN model.
Electronics 13 04512 g013
Figure 14. Regression analysis diagram of neural network training (Qp).
Figure 14. Regression analysis diagram of neural network training (Qp).
Electronics 13 04512 g014
Figure 15. Regression analysis diagram of neural network training (Ps).
Figure 15. Regression analysis diagram of neural network training (Ps).
Electronics 13 04512 g015
Figure 16. Pressure fluctuation curve of rated fluid supply scheme.
Figure 16. Pressure fluctuation curve of rated fluid supply scheme.
Electronics 13 04512 g016
Figure 17. Pressure curve of steady-pressure fluid supply scheme.
Figure 17. Pressure curve of steady-pressure fluid supply scheme.
Electronics 13 04512 g017
Figure 18. Pressure curve of steady-pressure fluid supply scheme based on a digital unloading valve.
Figure 18. Pressure curve of steady-pressure fluid supply scheme based on a digital unloading valve.
Electronics 13 04512 g018
Figure 19. Load signals of the raising and descending stages.
Figure 19. Load signals of the raising and descending stages.
Electronics 13 04512 g019
Figure 20. Online updating of steady-pressure fluid supply pressure curve.
Figure 20. Online updating of steady-pressure fluid supply pressure curve.
Electronics 13 04512 g020
Figure 21. Pressure curve of steady-pressure fluid supply experiment.
Figure 21. Pressure curve of steady-pressure fluid supply experiment.
Electronics 13 04512 g021
Table 1. Parameters of the experimental platform.
Table 1. Parameters of the experimental platform.
NameParameterValueUnits
EmulsionDensity998kg/m3
Emulsion pumpFlow200/80L/min
Energy accumulatorCapacity20L
Loading cylinderAmount3/
Cylinder/rod diameter160/105mm
Column cylinderAmount2/
Cylinder/rod diameter110/80mm
Pushing cylinderAmount1/
Cylinder/rod diameter110/80mm
Table 2. List of simulation parameters.
Table 2. List of simulation parameters.
Element Structural ParameterNumerical Value
EmulsionTemperature (°C)40
Density (kg/m3)890
Dynamic viscosity (Pa·s)0.792 × 10−3
Main valve Spool mass (kg)0.06
Spool diameter (mm)54
Seat aperture (mm)52
Maximum displacement of the spool (mm)15
Spring stiffness (N/mm)8
Main valve front cavity volume (m3)3 × 10−4
Damping aperture (mm)1.6
Pilot valveSpool mass (kg)0.02
Spool diameter (mm)5
Seat aperture (mm)4
Maximum displacement of the spool (mm)8
Spring stiffness (N/mm)30
Pilot valve front cavity volume (m3)1.2 × 10−6
Damping aperture (mm)1.6
Disclaimer/Publisher’s Note: The statements, opinions and data contained in all publications are solely those of the individual author(s) and contributor(s) and not of MDPI and/or the editor(s). MDPI and/or the editor(s) disclaim responsibility for any injury to people or property resulting from any ideas, methods, instructions or products referred to in the content.

Share and Cite

MDPI and ACS Style

Xu, P.; Kou, Z. A Multi-Mode Pressure Stabilization Control Method for Pump–Valve Cooperation in Liquid Supply System. Electronics 2024, 13, 4512. https://doi.org/10.3390/electronics13224512

AMA Style

Xu P, Kou Z. A Multi-Mode Pressure Stabilization Control Method for Pump–Valve Cooperation in Liquid Supply System. Electronics. 2024; 13(22):4512. https://doi.org/10.3390/electronics13224512

Chicago/Turabian Style

Xu, Peng, and Ziming Kou. 2024. "A Multi-Mode Pressure Stabilization Control Method for Pump–Valve Cooperation in Liquid Supply System" Electronics 13, no. 22: 4512. https://doi.org/10.3390/electronics13224512

APA Style

Xu, P., & Kou, Z. (2024). A Multi-Mode Pressure Stabilization Control Method for Pump–Valve Cooperation in Liquid Supply System. Electronics, 13(22), 4512. https://doi.org/10.3390/electronics13224512

Note that from the first issue of 2016, this journal uses article numbers instead of page numbers. See further details here.

Article Metrics

Back to TopTop