Abstract
In analyzing the decoupling of emissions from economic growth, current literature foregoes the nonlinear complexities of macroeconomic systems, leading to ineffective energy transition policies, specifically for developing countries. This study focuses on the Indian energy–economy–emission nexus to establish a control system that internalizes inflation, trade openness, and fossil fuel imports with economic growth and macro-emissions to visualize the complex pathways of decoupling. Through long-term cointegration and vector error correction modeling, it was found that GDP and energy affect capital, inflation and energy imports, which are locked in a long-run negative feedback loop that ultimately increases emissions. Capital growth enables decoupling at 0.7% CO2 emissions reduction for every 1% capital growth, while 1% inflation growth inhibits decoupling by increasing CO2 emissions by 0.8%. A cybernetic fractional circuit of R-C elements and operational amplifiers was utilized to examine the delay of pulses from GDP to the loop elements, which revealed that capital is periodic with GDP pulses. However, inflation, being aperiodic with the clock pulses of GDP, causes the pulse-width of capital to decrease and fossil fuel imports to increase. Through the circuital model, it was possible to determine the exact policy intervention schedule in business cycle growth and recession phases that could build clean energy capital and limit inflation-induced recoupling.
1. Introduction
In the economics of transition from traditional fossil fuel (FF) energy to renewable (RE) energy, multifaceted decoupling has been the chief narrative in the current literature [1,2,3]. The concept of eco-economic decoupling was introduced by the International Resource Panel (IRP) of the UN Environment Programme (UNEP) in 2011, where an estimation is that 140 billion tons of minerals can be used by humans per year by 2050 if decoupling is not achieved [4]. This definition is tied to goal 12 of the sustainable development goal (SDG) framework of 2015, and is termed “resource decoupling” [5]. After the introduction of the 2015 Paris Agreement, “impact decoupling” was popularized, which implies that economic output is increased while environmental impacts are reduced in totality [3,6]. To actually measure decoupling, the two quasiquantitative terminologies were introduced: (a) Relative decoupling, which is the decline in ecological intensity per unit economic output [3,4,7], and (b) Absolute decoupling, where absolute decline in environmental burden is achieved by reducing emission intensity of the economy [3]. Thereafter, economists have proposed that the “inverted-U-shaped” environmental Kuznets’ curve (EKC) hypothesis is closely related to relative and absolute decoupling [3,8,9]: during the initial economic growth period emissions increase at a slower pace with economic output (relative decoupling), while continued economic growth eventually sees emissions decouple from economic output (absolute decoupling) [10].
While decoupling is closely associated with EKC, several developing countries are in the relative decoupling phase [3], while developed countries are in absolute decoupling [3,11]. This creates a sort of symmetry in decoupling policy-making that is focused on the traditional definition of the EKC. In fact, the EKC hypothesis has also been found to be nonexistent in several cases, mostly in developing economies [3,12,13,14]. While there is no consensus in the literature, nonlinear economic dynamics and rapid growth of developing countries like India (and, to some extent, although much more developed, China) are the main reasons why EKC has not been validated in the highest carbon emitters [3,13,15]. Decoupling has also suggested that emission intensity and energy intensity reductions are two key strategies that can lead to sustainable energy transition [3]. However, if nonlinear dynamics of economic growth are not complemented into the decoupling framework, true targets of a net-zero society cannot be met.
The basis of the EKC hypothesis is to determine a point of inflexion on the “inverted-U-shape” of CO2 emissions with respect to economic growth, which in most previous studies has been assumed to be gross domestic product (GDP) [3,9,16,17]. However, higher order phenomena are seen in GDP trends, most notably the business cycle, specifically prevalent in high-inflation emerging economies like India [7,13]. Business cycles are a result of complex interactions between GDP, interest rates, inflation, employment, and capital [18]. In some cases, trade cycles are also associated with these higher order phenomena [19,20]. Existing literature is mostly based on linear causality assumptions between GDP and macro-CO2-emissions [3,9,16,17,21], which have failed to capture the higher order dynamics that may affect the nature of decoupling frameworks themselves.
Another economic complexity that has been ignored in previous studies is the prevalence of economic shocks. Such shocks potentially reorient the very economic structure of nations and have major ramifications toward the progression of decoupling strategies. For example, the subprime mortgage crisis of 2008 was a global phenomenon, which changed the course of RE development sharply, with Chinese solar panels overtaking Japanese and European production sharply [22]. At the same time, developing nations’ carbon emissions and emission intensity of electricity use sharply increased post-2008 crisis [22,23], implying that there was a lesser incentive to generate clean power than FF power. While many previous studies have revealed how decarbonization patterns changed in the aftermath of the 2008 crisis [1,11,22,24], the macroeconomic linkages that cause CO2 emissions to rebound after shocks are not known. In the rebound of COVID-19, we have also seen a rebound in emissions [25]. This paper builds on the existing frameworks of decoupling and extends them to internalize the stochastic business cycle and economic shock phenomena.
This paper focuses on the energy sector in India, which is currently one of the fastest growing economies and the third-highest global CO2 emitter [25,26]. With the highest global population and the fastest population growth rate among the top five most-populated countries [27], more than 20% of India is below the globally agreed poverty level [28]. This means that any innovative RE or energy conservation technology may not percolate to the bottom hierarchy of society [29], thereby increasing the dependency on FF use. With FF penetration having increased by 250% in the last two decades, RE generation in the energy sector is only 20% compared to FF generation of 75% [30,31]. Similarly, the average annual GDP growth rate of 6% for the last 20 years is coupled with an inflation growth of 5.8% in the same period [32,33]. However, inflation in India rapidly switches between 4% and 6%, creating significant changes in consumerism, and hence, energy demand [34]. Accounting for the issue of business cycles’ impact on decarbonization policies, the third-highest global emitter does pose the perfect litmus to test existing pathways and propose novel directions in the aftermath of COVID-19, which is seeing unprecedented inflation levels.
In most existing studies, causality among GDP, CO2 emissions, and energy use has been analyzed, wherein the direction of causality is usually found to be unidirectional from GDP to CO2 emissions (or vice versa) or bidirectional [35,36,37,38]. These specific causality studies are usually limited to specific time periods, wherein a recent study found that these directionalities can change (or even reverse) in different economic regimes [7]. In more recent macroeconomic studies, capital [39,40], TROP [16,41,42], and financial development [7,9,16] have been used as extended proxies for economic growth, with varying causality to CO2 emissions. However, complex and nonlinear economic dynamics may not carry a simple causality from economic growth to environmental degradation (CO2 emissions), which is why the envelope of the EKC framework needs to be expanded.
A very interesting issue pops up once we start discussions on causalities among the variables in a 3E nexus. It is hypothesized, from the above modeling assumptions, that in a nonlinear economic system, the causality from GDP to emissions follows a complex pathway that resembles a network. The causality analysis is carried out through vector error correction modeling (VECM), which applies cointegration error correction to a vector autoregressive (VAR) system [9,13]. In existing literature, VECM systems are generally considered nonlinear due to the autoregressive properties, without the derivation of the complex pathway between target variables [9,43,44]. However, current studies have not analyzed how much delay a pulse experiences as it traverses the path of causality. The central motivation of this paper is to represent a VECM causal network in the cybernetic circuital model, such that the delay within the causal network can be analyzed. In economic policy analysis, cybernetics have enabled analysis of the memory of macroeconomic systems [45] and delays in supply chain management [46]. Using the cybernetic model, a fractional circuit [45] can enable the visualization of exactly how a macroeconomic 3E system responds to an economic shock. In a brief summary, the major novelties of this paper are:
- Introducing a novel EKC/decoupling framework that is capable of internalizing higher order economic phenomena, like business cycles.
- Uncovering the pathways of energy–economy–emission (3E) nexus resiliency in the face of exogenous economic shocks: Are shocks really exogenous?
- Introducing a novel econometric algorithm to analyze delays among interlinked variables within the 3E nexus frameworks for high-inflation developing economies.
Section 2 of this manuscript introduces a detailed literature review that leads up to this analysis. Section 3 introduces the methods and data that have been used to construct the empirical study, while Section 4 sheds light on the key results obtained. Section 5 is a transformative novel idea that bridges the gap between econometric studies and engineering applications to aid economic policy development for achieving net-zero targets. Section 6 provides a summary of the findings of this study.
2. Literature Review of Decoupling Frameworks
This section serves both as an introduction to existing EKC analysis frameworks and the knowledge gaps within the frameworks that this study targets. The first strand of EKC literature is limited to causality analysis among GDP, CO2 emissions, and energy use. The single leading hypothesis development has been used for a majority of the studies, by utilizing auto-regressive dynamic lag (ARDL) Granger causality [17,21,47,48], which is beneficial for long-run directionality determination. One particular recent study confirmed that both economic growth and energy use significantly degraded the environment in eight developing Asian nations, including India [49], but the main gap in this study is that the defining characteristics of fast growing emerging economies were not captured. This includes high inflation, energy security issues, and differences between power generation and nonelectricity sectors. As a result, other studies that employed this framework found no evidence of the EKC for other emerging economies [17,36,50,51].
The second strand extends the EKC envelope to Cobb–Douglas production functions (capital) and international trade (trade openness—TROP). Capital has been internalized as factor productivity [39,52,53,54] or labor productivity [39,51] and served to displace the inflationary growth aspect of developing economies with a more stable indicator. The issue arises with TROP. Although TROP is an important macroeconomic indicator and is not entirely internal to an economy [55], it is highly stochastic for reliably modeling it into EKC frameworks. Consequently, the outcomes of multiple studies using TROP found increased trade to promote decoupling [14,56,57,58] but were unable to comment on the energy security dynamics of decoupling.
This has led to multiple studies exploring individual sectors to extract the structure of decoupling with economic phases [1,3,17,59]. Electricity and carbon market designs have enabled macroeconomic researchers to extract the economic essence of power generation in developing economies through financial and socioeconomic parameters in constructed models [60,61,62]. This led to a recent seminal study on the Indian electricity decoupling status based on economic shock-induced regime change [7]. The authors of [7] built production, trade, and electricity trends into the framework and suggested that decoupling in the electricity sector changes from growth to recession phases, and decoupling does not primarily happen with gross domestic product (GDP) but with multifaceted economic indicators like capital and trade openness (TROP). A few other studies also analyzed how the EKC is prevalent in the electricity sectors of developing economies [25,63,64,65,66]. However, the main issue is yet to be explored in terms of the entire economic structure, that is, how the complete 3E behaves during economic cycles and shocks.
The final macroeconomic group of studies is neoclassical, where financial development is theorized to influence energy consumption, and thereby, emissions [65,67,68]. While financial development can be a proxy for investment [16], it is quite difficult to relate social behavior to it. Developing countries, including India, have an extensive middle class and suffer from poverty. From a socioeconomic perspective, social behavior is tied to inflation cycles, market variability, and economic volatility in emerging economies [25,69,70], so much so that the acceptance of decoupling can also be cyclic, a question which has to be addressed in future research. While a particular study focused on omitted variables in system considerations [71], social behavior was not considered, which can be a major determining factor for EKC’s existence in developing economies like India.
For these purposes, this paper proposes a framework with the following novelties:
- While TROP is a very stochastic indicator, it is not directly linked to the higher order behavior of business cycles [7,13]. India is a net importer of FF [7,72], and therefore, the alternating growths and recessions of business cycles affect energy imports as a control variable over TROP.
- Economic shocks are events that can alter the structural orientation of a macroeconomic system. Within this system, RE and FF have different dynamics and even differently affect electricity and nonelectric energy use. For example, after COVID-19, electricity generation in India fell by 6% in the fiscal year 2020–2021 [73]. Accounting both variables separately within the 3E nexus can accommodate the higher order behavior during periods of crisis.
- Inflation is a major cause of nonlinear causality, which has not been analyzed in past literature as to how it affects CO2 emissions. Moreover, inflation guides social behavior and consumer trends in the business cycle phases [69,70]. The consumer price index (CPI) is considered the proxy for inflation within the 3E nexus in this analysis [7,69].
Based on these knowledge gaps, this paper attempts to expand the applicability of EKC frameworks even further. On the aspect of resiliency in 3E systems, simply testing the fitting of predictors/indicators does not clarify the cause of the resiliency. Given the fast pace of economic growth in India, it is expected that the service sector has expanded tremendously over the past decade or two. This means GDP to CO2 emissions are not expected to have a direct causal relationship. Moreover, interest rate hikes are a reaction to high inflation, which is where the variables of the 3E nexus are expected to have a delay, which is impossible to analyze in traditional econometric vector models like VAR and VECM. This is why the interlinked variables are assumed to replicate a control system, where a cybernetic breakdown of the model should be capable of showing the delays among interlinked variables within the 3E nexus. As a result, the central hypothesis can be stated as “GDP to macro-CO2 emissions have an indirect causal pathway in a high-inflation economy that is delayed at every stage of the causal relationship”.
3. Materials and Methods
3.1. Modeling and Data Specifications
The 3E nexus model is built with long-run behavior being expressed by the cointegration approach and short-run behavior being expressed by VECM-modified VAR coefficients [74,75]. To measure the higher order and economic shock effects on decoupling, macro-CO2 emissions are the independent variable in the model. This is a vector model, wherein all variables are interdependent, making each variable capable of being independent, which is reliant on the purpose of the modeling [76]. To account for the higher order effects and integrate the economic shock resilience endogenously into the 3E nexus system, quarterly data is used from 1996 to 2020, encompassing both the 2008 financial crisis and the precrisis period for COVID-19. It has to be noted that the Indian macro data was properly reported from 1996 onwards as well [77]. All the series are first normalized to the base year 2015 = 100 and then transformed into a logarithmic form to eliminate heteroskedasticity in time-series modeling [78]. VECM incorporating long-run cointegration is quite prevalent in econometric studies [7,9,24,44,53], allowing the derivation of long-run and short-run coefficients to be straightforward. Equation (1) shows the format of the model.
The model is trained over the period from 1996Q1 to 2020Q3 and tested from 2020Q4 to 2024Q2. The level of decoupling against all the macroeconomic indicators are reported, simultaneously extracting the feedback and pathways from economic growth to CO2 emissions. The time-series data used to model the 3E nexus system is described in Table 1, along with the data sources.
Table 1.
Modeling variables and abbreviations, data sources, and units.
Figure 1 displays the data in the sampling period, and Table 2 gives the descriptive statistics of the data. E-El (electricity generation), E-NEl (nonelectricity use), E-Imp (energy imports), and C (CO2 emissions) are available as annual data and were disaggregated into quarterly data by the Denton–Cholette method [80]. TROP is calculated as the ratio of total trade (imports + exports) to GDP for each quarter. From Figure 1, it can be clearly delineated that there exist distinct higher order phenomena in the data, even after normalizing and taking the logarithm, specifically for GDP, K (capital), CPI (inflation), and C (CO2 emissions). TROP is a highly stochastic variable, while E-Imp is much less stochastic [41,81]. It is also seen that the COVID-19 shock is much larger than the 2008 financial crisis in India. Both electric and nonelectric energy and CPI are positively skewed, implying an absence of absolute decoupling in the Indian 3E nexus when considering inflation. The kurtosis of the first differenced GDP and K are unusually high, with a higher negative skew, which shows a significant business cycle movement, underscoring the importance of exploring the dynamics of decoupling from the standpoint of such higher order phenomena.
Figure 1.
Graphical representation of the normalized data of (top-left to bottom-right) GDP, K, CPI, TROP, E-El, E-NEl, C, E-Imp {in red—left y-axis}, and their first differences {in black—right y-axis} (modeling variables from Table 1), along with the units. The system is seen to be resilient against an economic shock (the 2008 financial crisis).
Table 2.
Descriptive statistics of the modeling variables from Figure 1.
3.2. VECM Modeling
The data is checked for stationarity using unit root tests of Augmented Dickey–Fuller (ADF) [82], Kwiatkowski–Phillips–Schmidt–Shin (KPSS) [83], and the Zivot–Andrews (ZA) [84] structural break tests. ADF and KPSS tests have been argued to be biased and spurious by previous studies, which is why the ZA test is also included in the analysis, which includes a structural break [84]. The Zivot–Andrews is built in three forms in this paper: (i) a one-time break in variables at level form Equation (2), (ii) a one-time break in the slope of the trend component Equation (3), and (iii) a one-time break both in intercept and trend function of the variables to be used for empirical analysis Equation (4).
where Y represents a time series, t is time period sampling interval, a0 is the intercept, b0, c0, and d0 are the coefficients for the time trend, and , is a dummy variable representing that there is a mean shift with the time break, while shows that there is a trend shift with the time break, µ is the coefficient of the lagged value of the time series at level, is the coefficient of the lagged value of the time series at first difference, k is the optimal lag length and is the random walk error term.
Autoregressive distributed lag (ARDL) models have been frequently used in recent literature to analyze the causalities in 3E systems [9,44,52], but the issue with distributed lags is that they break down when the impulse is greater than 2× standard deviation, as in the case of economic shocks. As a result, the VECM is chosen to highlight the interplay of nonlinear dynamics within the causalities in the 3E nexus. Akaike information criteria (AIC) and Bayesian information criteria (BIC) are used to determine the global lag order of the model [85,86]. Johansen cointegration is applied to determine the error correction and long-run dynamics of the VECM system [74]. Equation (5) represents the complete model for causality pathways determination in the 3E nexus.
where is the first difference operator with the optimal lags for the differenced terms being determined by the AIC and BIC. The coefficients of the differenced terms form the short-run analysis, while the ECT (error correction term) forms the long-run analysis. This study employs several diagnostic tests on the residuals of the models, starting with the test for normality by the Jarque–Bera (JB) goodness-of-fit test [87]. In the JB test, if the statistic is far from zero, the null hypothesis of normal distribution has to be rejected. The Gaussian autoregressive conditional heteroscedasticity (G-ARCH) test is used to test whether the residuals have constant variance (null hypothesis accepts constant variance) [78]. The Ljung–Box Q (LBQ) test is used to test whether the autocorrelations of the sample of residuals are different from zero [88]. The null hypothesis of the LBQ test means that the data are independently distributed. Cumulative sum (CUSUM) and cumulative sum of squares (CUSUM-sq) of the variables are also tested for their tolerance.
4. Results
4.1. Unit Root Tests Results
Table 3 shows the results of the unit root tests of ADF and KPSS, while Table 4 shows the results of the Zivot–Andrews structural break unit root test. Using the unit root tests, we determine whether the variables are stationary at their first difference and the order of integration of the explanatory and dependent variables.
Table 3.
The results of the unit root tests (ADF and KPSS).
Table 4.
The results of the unit root tests (ZA structural break test).
All the variables are nonstationary at their levels but stationary at their first differences, confirmed by both ADF and KPSS tests. Therefore, all the variables are integrated in the order I(1). The structural breaks are scattered across the time intervals at a level among the variables, while at first differences, the breaks are consistent with the 2008 financial crisis, eliminating the edge effects of COVID-19. TROP and E-Imp, being stochastic in nature, show minor deviation from the 2008 crisis for the breaks at first differences.
4.2. Model Lag Order Determination and Cointegrations
Table 5 shows the optimal lag for each of the models using the AIC and BIC criterion of the unrestricted vector autoregression (UVAR) for the models. A lag length of four is selected for the system based on the results.
Table 5.
Lag length selection of UVAR for the model of Equation (5) based on AIC and BIC tests.
Table 6 shows the complete Johansen cointegration results, where the model H1 is selected [74]. A full rank is visible for the complete model, showing that all the variables of the 3E nexus are cointegrated in the long run. This is quite significant in terms of the assumption of the system since all the variables play a part in the nonlinearity of the macroeconomic system, and thereby decoupling pathways will be complex.
Table 6.
Cointegration testing for the model of Equation (5) based on Johansen’s test.
4.3. VECM Cointegration Results and Feedback Pathways
Table 7 shows the long- and short-run results for the dependencies of emissions on macroeconomic variables from 1996Q2 to 2020Q3 in the first column. Since a VECM model is a vector model, all the other dependencies are shown in the rest of the columns. To examine the feedback pathways, the model is trained from the 1996Q2 to 2020Q3 time periods, along with the dependencies of every variable, as per Equation (5).
Table 7.
The a-VECM long- and short-run analysis for the five models from 1996Q2 to 2020Q3.
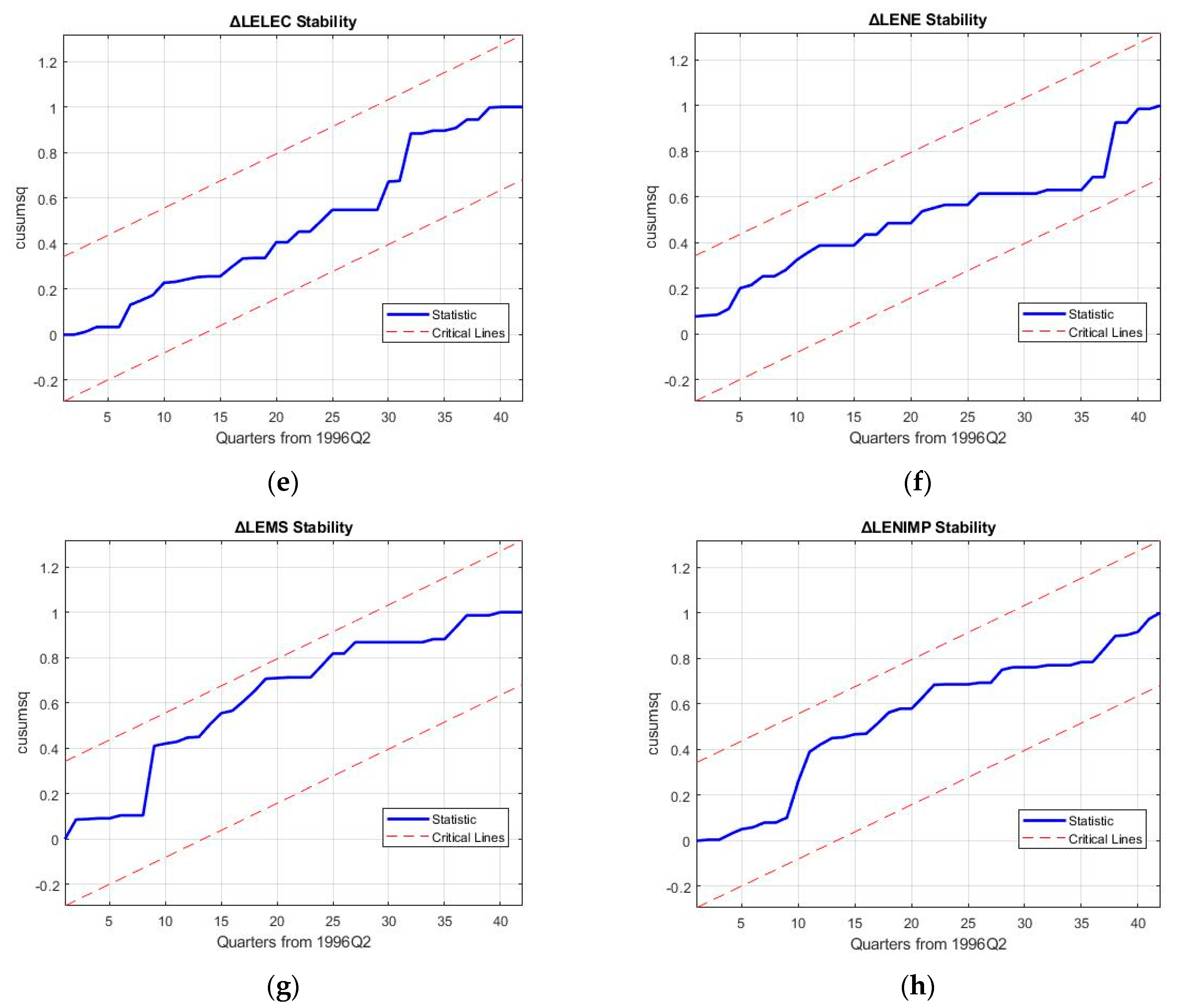
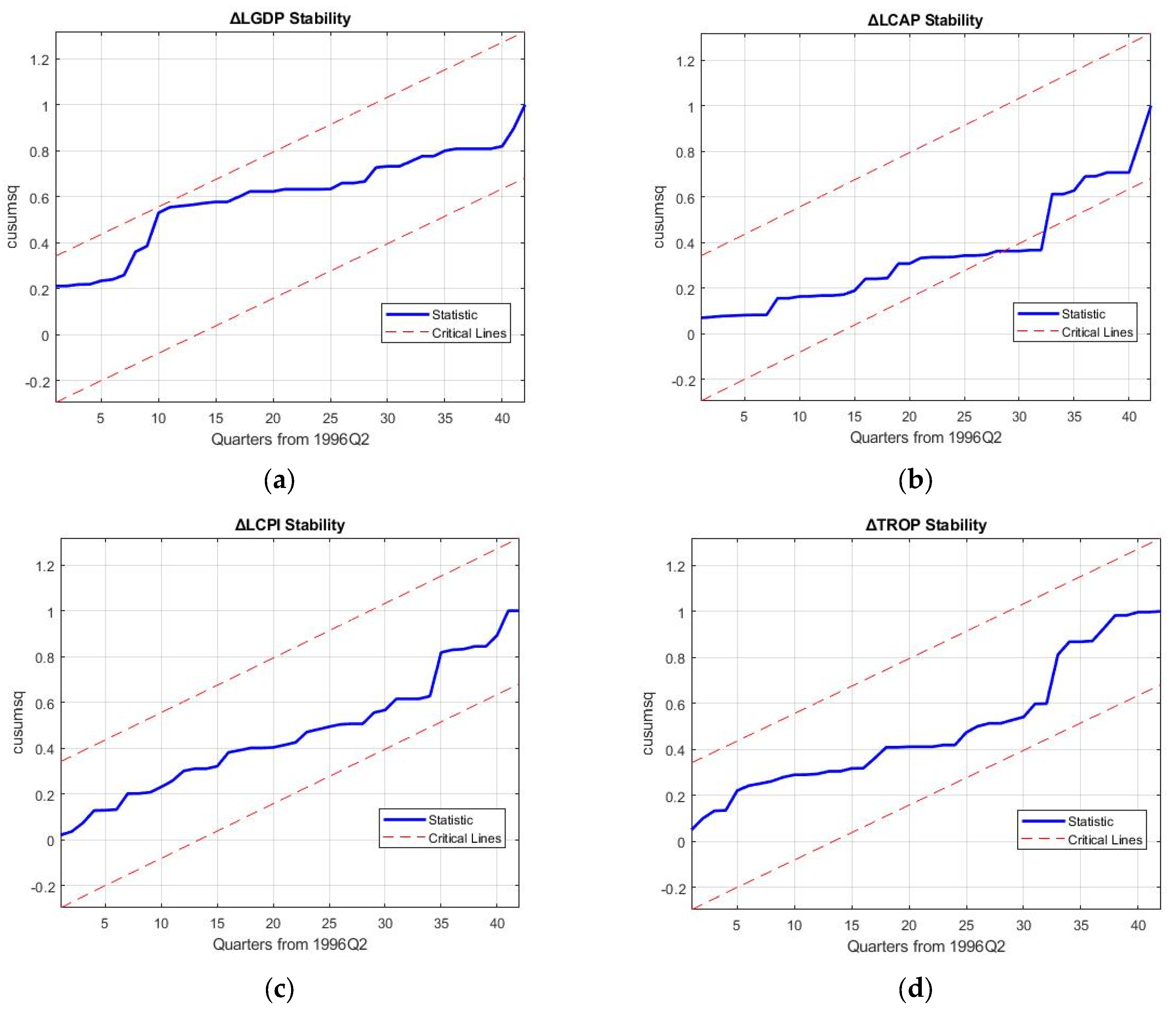
Appendix A shows the figures for the tolerance testing by CUSUM and CUSUM-sq plots for each of the variables. It is found that barring K in the CUSUM-sq plot, all the variables’ residuals are within the 5% error threshold throughout the testing period. With regards to diagnostic tests, only the residuals of TROP are not normally distributed, and the residuals of E-El show minimal serial autocorrelation. In a vector system of eight variables, this is an acceptable deviation, indicating that the model is stable enough to represent the 3E nexus economic complexities in India, across the economic shocks of the 2008 financial crisis and COVID-19.
If the traditional analysis of decoupling is applied to the VECM coefficients, in the long run, CO2 emissions are decoupled from capital but are coupled to GDP and CPI. In fact, coupling with CPI is much more intense; a 1% rise in inflation (CPI), causes a 0.805% rise in CO2 emissions, compared to 0.663% for a 1% GDP increase. It can be concluded that the initial hypothesis of this research is valid, as in high-inflation, emerging economies, macro-emission pathways are not directly causal from GDP to CO2. The importance of inflation to represent a 3E nexus is paramount since the directional relationship not only exists with GDP but is also multiplied with rising inflation.
A unique result is seen with foreign energy imports, as in the long run, E-Imp does not affect macro-emissions but is positively coupled to CO2 emissions in the short run (0.143). We can infer that previous results of TROP being beneficial for decoupling are only applicable to developed economies [16,35,55], whereas in the case of developing economies, this result is moot (TROP->C is not significant in both the long run and short run). This is because the short-run imports are embodied in inflation recovery, where the burden for decoupling is ultimately shifted to consumers (maximum coupling with CPI in the long run).
In terms of promoting decoupling, capital growth (K) increases by 1% and reduces C by 0.7%. This is specific to the coupling behavior since emissions will tend to be less in the recession phases than in the growth phases. This adds to the results of [7,63,68], proving that building capital and RE infrastructure can actually mitigate the coupling effects of GDP and inflation growth on emissions. However, complex decoupling pathways exist, as shown by the coefficients of the other variables.
Specifically, it is very interesting to see the disparity in E-El and E-NEl behaviors. In the long run, E-El is coupling to E-Imp, showing that electricity generation is dependent on foreign FF imports (0.248). In the short run, FF imports are in the form of products, as E-NEl use increases by 1.027% for a 1% rise in E-Imp. This again points to an asymmetry, as the price of carbon gets concentrated into inflation on the consumer side (CPI), while producers exhibit burden-transfer behavior towards decoupling action (short-run E-NEl increases by 1.637% for every percent rise in CPI). The results of the framework of inflation and E-El in [7] show only part of the issue, while the framework proposed here captures the socioeconomic realities of the 3E nexus. Finally, studies with only electricity as the variable in the framework [58,63,64] can be considered incomplete for developing economies since the differential effects of the 3E nexus need to be seen simultaneously in the end-use energy sectors.
There are two specific feedback pathways that can be noticed from the results that ultimately lead to CO2 emissions. In the first system, which is a long-run system, it can be seen that GDP, K, CPI, E-Nel, and E-Imp are part of an extensive macroeconomic network. A GDP increase of 1% has a positive effect on K (1.79% increase) while also increasing CPI to a lesser extent (0.57%). Capital and infrastructure of energy transition are surely a way forward as it decouples from inflation (CPI decrease of 0.9% for every 1% rise in K). The dynamic effects of inflation are again proved to be important within the 3E nexus, as a 1% CPI increase causes E-Imp to increase by 2.02%. Industrial development and inventories (K) lead to inflation reduction, while fuel imports reduce K (−0.82% for a 1% increase in E-Imp) (Table 7). This ultimately impacts long-run CO2 emissions, which are ultimately increased by E-Imp massively (3.34% C increase for 1% E-Imp increase). K to CPI to E-Imp to K forms a feedback loop, herein termed inventory-price-energy security (IPES) linkage loop, with GDP and E-NEl being inputs to the loop, which finally increases the macro-long-run emissions (shown in Figure 2).
Figure 2.
IPES feedback loop showing the long-run complex pathway from economic growth to CO2 emissions, derived from the VECM coefficients of Table 7. (Red: decreasing impact; Blue: increasing impact; Bold lines: long-run effect).
The second feedback pathway lies in short-run results with E-NEl, K, CPI, and E-Imp. The FF burden is quite concentrated in the nonelectric sector of India, as detrimental effects can be seen in the short run, with a 1% increase in E-NEl increasing CPI by 1.63%, E-Imp by 1.86%, and decreasing GDP by 0.5%, with C further increasing FF import dependency (E-Imp by 0.14%). On the contrary, a 1% increase in E-NEl reduces capital (K) by 1.68%, which is coupled with the fact that a 1% increase in C reduces K by 1.73%. We also see a marginal inflation reduction by increasing emissions due to power purchasing offset by C. Thus, inflation promotes E-NEl, which is supplied by fossil fuel imports. This drastically increases short-run emissions, which decreases inventories, subsequently driving inflation further. We can term this the “inflation-fossil imports whiplash” effect (Figure 3), which can also be traced from the IPES linkage.
Figure 3.
Inflation-fossil import whiplash loop showing the short-run complex pathway of degrowth effect of FF imports to CO2 emissions, derived from the VECM coefficients of Table 7. (Red: decreasing impact; Blue: increasing impact; Bold lines: long-run effect; Dashed lines: short-run effect).
5. Discussions: Delays in 3E Feedback Linkages via Cybernetic Analysis
This section dissects the results of the feedback pathways (specifically Figure 2) to analyze the delay among interlinked variables. In a way, this is a novel direction for VECM analysis, merging econometrics, and engineering applications.
Since short-run impacts are quite stochastic in nature, it has to be of economic interest to act upon long-run feedback pathways and break negative feedback loops to enable energy transition in developing economies. Therefore, the long-run IPES loop is of interest for the delay analysis. While Figure 2 shows decoupling to be an emergent and complex phenomenon in the Indian 3E nexus under higher order conditions, the propagation of an impulse in the IPES loop is necessary to be analyzed for determining appropriate net-zero policy interventions and the timing of the interventions. In the existing literature, long-run coefficients VECM systems do not reveal the information of delay among interlinked variables (inter alia, system memory), due to which higher order phenomena emerge in the 3E nexus. Recent cybernetic studies have replicated the memory (or delay) of macroeconomic systems [45] and supply chain systems [46]. Using cybernetic simulation of the long-run VECM coefficients, the following section introduces an econo-electronic engineering method that can analyze the propagation of an impulse in the long-run linkages, which gives rise to the higher order phenomenon in the 3E nexus modeling.
Following the discussions of [13,16,21,57,67,89,90,91], it is evident that there is no consensus on the reasons for causality in complex pathways among economic indicators to C. The authors of [7] propose that there might be indicator delays that are not captured by the system delay of AIC and BIC [57,85,92], and even ARDL models are single-stage delays [9,44,52], which may not reveal economic realities. The cybernetic circuital elements necessary to simulate an econometric model require time delays and multistaged inputs. For this reason, focus is given on fundamental circuit-building components:
- (a)
- Resistance–Capacitance (RC) circuit is known as a delay circuit (Equation (6) and Figure 4a), where, in principle, we can control the time period of delay by appropriating R and C values.
Figure 4. (a) Simple R–C Circuit; (b) An ideal operational amplifier (OP-AMP).
- (b)
- Ideal operational amplifier (Equation (7) and Figure 4b), where the negative and positive long-run a-VECM coefficients, in principle, are analogized to the inverting (V−) and non-inverting (V+) terminals, respectively.
The transfer function of the R-C circuit is:
where the time constant (T) can be expressed as .
The transfer function of the OP-AMP is:
where A is the open loop gain for the amplifier.
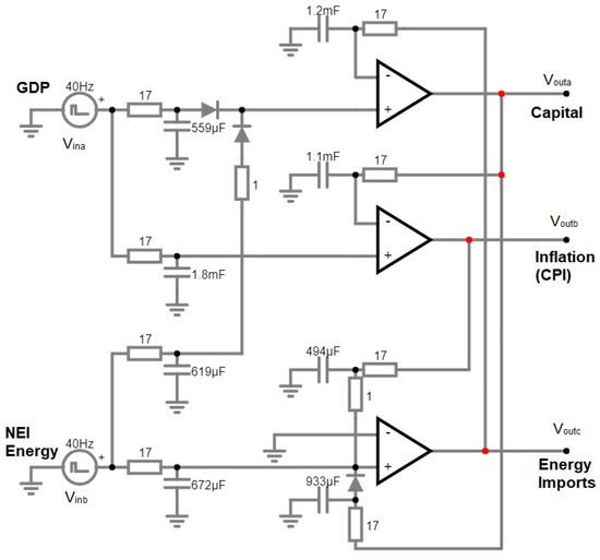
The IPES loop, with GDP and E-Nel, can be visualized as inputs, while K, CPI and E-Imp can be taken as individual nodes of the loop, represented in Equations (8)–(10). This approach is called segmenting in vector algebra.
The respective coefficients are the ones involved in the vectored expressions of the VECM relations. The above equations can be transformed as follows:
Analogous circuital equations for equations of the above are rewritten in the form of Equations (14)–(16). This is a simple analogy and not a representation of the entire 3E nexus, as the IPES loop itself is not a complete 3E nexus system but an interlinked variable complex. It should be noted that the coefficients are linear combinations of RC elements, while the voltages represent the respective variable.
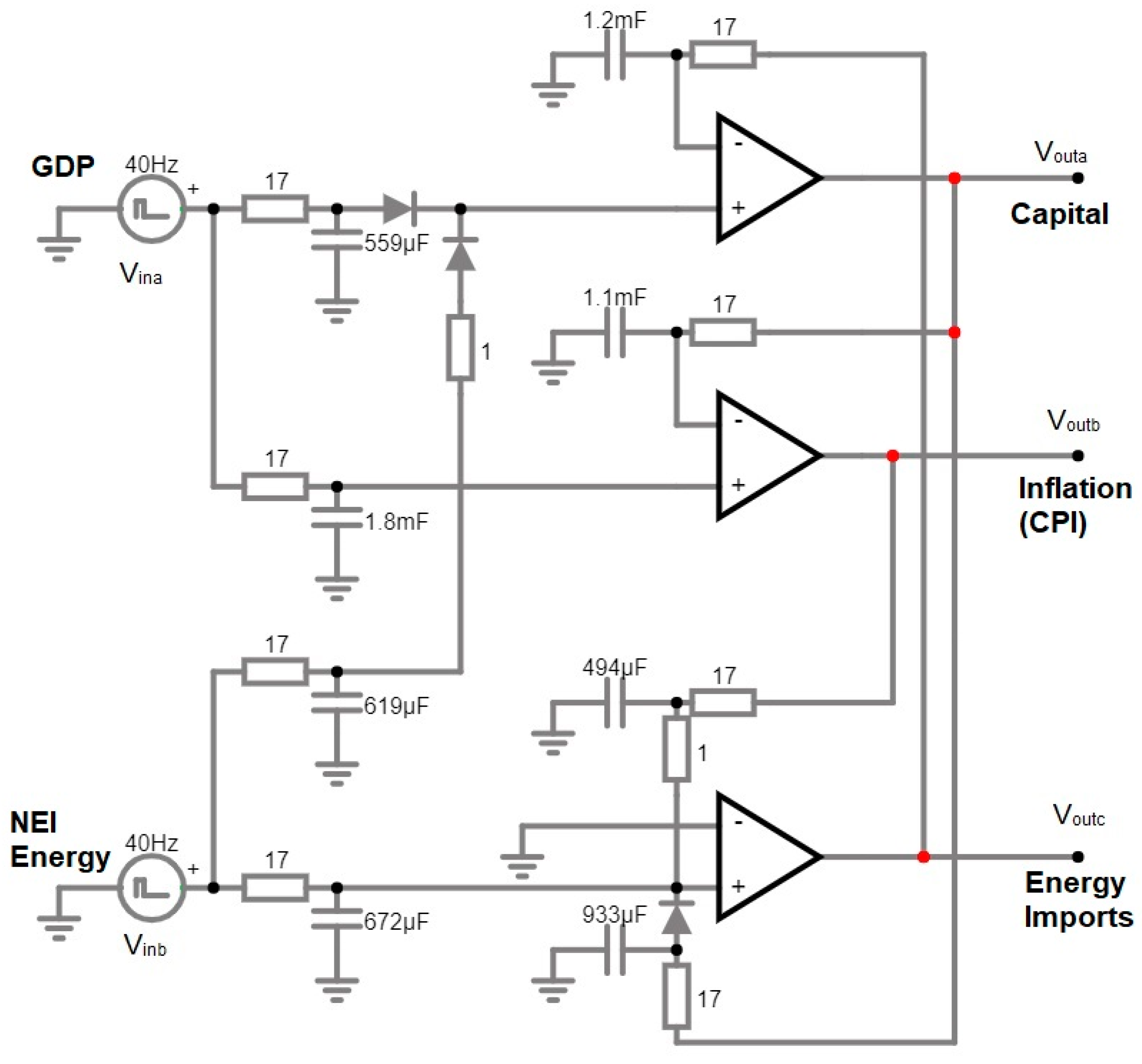
With respect to the coefficient values in Table 7, the capacitance values can be chosen to reflect the coefficient values, keeping resistance constant at 17 Ω. Figure 5 shows the equivalent circuit for Equations (14)–(16). The Vina and Vinb, representing GDP and E-NEl, respectively, are a train of pulses (duty cycle-26 and frequency-40 Hz). Thus, GDP and E-NEl represent a series of impulses. A low gain amplifier produces a characteristic R–C delay voltage–wave, analogous to economic propagation. A high gain with VCC set at +/−15 V renders amplifier outputs also as pulses, which can reveal the time delay from input to output per the sampling interval (quarterly). This circuit is the impulse response of K, CPI, and E-Imp to impulses of GDP and E-NEl within the higher order echelon. Table 8 gives a summary of the parameter specifications for Figure 5.
Figure 5.
Analogous circuit for IPES feedback linkage (Figure 2). The inputs represent Vina—GDP, Vinb—Nonelectric energy use. The outputs represent Vouta—Capital, Voutb—CPI, Voutc—Energy imports. (Please note the diodes are used to direct current flow and 1Ω resistors for preventing a zero-resistance capacitance loop).
Figure 6 shows the input voltage at Vina (for GDP and E-NEl) and the outputs of Vouta (K), Voutb (CPI), and Voutc (E-Imp). The x-axis divisions are 10 ms apart, interpreted to be analogous to the sampling interval of the 3E nexus model (one quarter). There are quantifiable delays in the feedback between capital, inflation, and energy imports. This cybernetic approach is shown to be quite useful in determining the propagation of macroeconomic impulses in a 3E nexus.
GDP growth is in tandem with inflation, exactly as business cycle movements, and when inflation peaks, capital growth reduces with further inflation. However, the positivity of inflation is far superior to that of equispaced K or GDP, showing that decoupling achievement has to be controlled by reducing inflation (which was already seen to be achievable by building RE capital). The mode of inflation increase is evident from the increased dependency on fossil fuel imports, where import dependency is one prime reason for the Kitchin cycle’s existence in India [70]. Due to this, we also see that K is increasingly out of phase with GDP. This is also evidence of the result achieved in the VECM coefficients: GDP and CPI are inhibitors of decoupling, while capital is a promoter.
While this delay can be the reason for higher order phenomena in modeled 3E systems, validation of this circuit to reproduce real business cycles is required. CPI is seen to increase with every GDP and E-NEl impulse and slowly approaches a steady state. Once Voutb attains equilibrium, it can indicate the peak of a business cycle (Kitchin), which is now fed to the positive terminal of another amplifier stage in Figure 7. Since the interest rate is an external determinant, it is assumed to be a constant DC voltage input (as shown in Figure 7), varying between 1 V and 5 V, and is fed to the negative terminal. This can be analogously thought of as an interest rate movement between 1% and 5%. Voutb′ shows the inflation with the interest rate effect considered. Figure 8 shows the change in CPI with interest rate considered (Voutb′).
Figure 7.
Analogous circuit for testing the business cycle variance of inflation (CPI). Voutb shows the output from the circuit of Figure 5, representing inflation (CPI). The constant DC input represents the interest rate, while Voutb′ represents inflation after interest.
Figure 8.
Comparison of the change in inflation (Voutb′) with respect to changing interest rate (DC offset).
In Figure 8, as the interest rate increases (increasing voltage), the positivity of inflation is seen to decrease, indicating a reduction in inflation, and upon decreasing interest rate (decreasing voltage), inflation increases. The policy intervention can be made exactly at this point wherein RE innovation, infrastructure, and capital building effectively increase interest rates due to spending, which causes inflation to decrease, which macroeconomically can then decrease FF import dependency, resulting in reduced emissions (whiplash effect). Thus, the circuit model mimics real business cycle movements, evidencing the inverse relationship between interest rates and inflation. This validates the reasons and the linkages within the 3E nexus VECM model that internalizes the higher order behavior in the VECM system.
The results of Figure 6 confirm the central hypothesis of the study, that the feedback pathway between GDP and emissions is indirect and multistaged, and that there are stage delays among interlinked variables, which is additional to the system delay. This is possible due to the cybernetic transformation of a VECM system, which was previously not possible by relying only on econometric methods. The algorithm for VECM–cybernetic analysis can be written as:
- Step 1: A qualitative analysis of the economic issue to be addressed and the selection of variables based on economic theories.
- Step 2: Transforming the variables to their stationary form through unit root tests and determining the system delay via AIC and BIC methods.
- Step 3: A cointegration analysis of the variables and constructing the error correction model via VECM or ARDL approaches.
- Step 4: A qualitative analysis of the coefficients, based on the socioeconomics of the study region, and determining the feedback loops in the long run.
- Step 5: Circuit elements like resistors, inductors, capacitors and op-amps should be utilized to represent an analogy of the feedback loop in Step 4.
- Step 6: Determining the voltage input values of the op-amps and the coefficients of the resistors, capacitors, and inductors based on the associated VECM coefficient values in the feedback loop. (Note: Resistor value might be fixed since the coefficient and R-C circuits form a single equation)
- Step 7: Performing a robustness analysis of the circuit by voltage or current testing, based on the economic analogy being explored.
It can be ascertained that a circuital representation can be an important economic policy tool for observing the delay among interlinked macroeconomic indicators explaining higher order behavior of economic systems, otherwise not analyzable using standard cointegration. It gives room for a diverse set of applications, as Step 1 and Step 4 are completely qualitative, showing the adaptability of this cybernetic approach. This also allows economists to socially engineer the point of policy introduction for a sustainable energy transition in developing economies despite economic shocks.
6. Conclusions and Implications
This paper can be distinctly divided into two important contributions and methodological angles: first, that decoupling is a dynamic process and causality in developing economies is not directly linked between economic growth and macrocarbon emissions; second, that modelled nexus systems contain feedback networks, which contain delays that can be represented by engineering analogous electronic circuits.
Decoupling is a dynamic and adaptive macroeconomic process, the causes of which are explored in this study in the context of the fast growing and high-inflation Indian economy. By tying together the Zivot–Andrews test, VECM, and long-run cointegration, the economic stress on decarbonization progress in the light of business cycle movements and economic shocks was analyzed from the period 1996 to 2020, with a quarterly time interval. It was found that internalizing inflation, trade openness, and FF imports into the same model can reveal linkages that can explain nonlinear economic complexities in 3E nexus systems. The main findings of this paper are as follows:
- (a)
- The IPES loop wherein inventories are depleted due to rising inflation, which causes the capital to be replenished by FF imports, which increases long-run CO2 emissions.
- (b)
- The whiplash effect wherein short-run emissions are increased by nonelectric, FF-intensive energy use, which further increases FF imports and inflation creating a multi-dimensional, short-run negative whiplash against decoupling.
- (c)
- Capital enables decoupling in the high-inflation economy of India, with a 0.7% reduction of macro-emissions, while inflation is the largest inhibitor increasing emissions by 0.8% for every 1% rise in CPI.
- (d)
- Electricity is coupled to FF imports in the long run with a coefficient of 0.248, while nonelectric energy is largely coupled to FF imports in the short run at 1.027.
The cybernetic analysis revealed that decoupling policies can be discretized. As a result, separate decoupling pathways can be followed during growth and recession periods in the macroeconomic cycles. Due to this, specific periods of policy interventions can be implemented that do not need to be perennial. In fact, perennial policies tend to be detrimental to energy transitions in the face of nonlinear economics, which can be mitigated by analogously transmuting the 3E system of any country to circuital form. In such a case, an input should always be assumed (either GDP or energy use) that can effectively control other macroeconomic factors preventing or propagating decoupling in respective business cycle phases. Some key policy implications from the cybernetic view are:
- (e)
- Import tariffs ultimately shift the burden of macro-embodied emissions to the consumer, which hurts decoupling. Carbon taxation at the source should be introduced to boost both energy-transition-induced decoupling and energy security in India (discouraging short-run spikes of FF imports).
- (f)
- When interest rates rise, FF imports should build capital for energy transition technologies. This will accelerate capital-based decoupling in recession phases and limit inflation-based coupling in growth phases. Capital building can be in the form of a domestic boost of RE technologies like giga-solar plants, electric vehicles in public transportation, smart cities, etc.
- (g)
- From a market perspective, growth phases should accompany risk hedges, which can be incentivized in the form of green bonds to investors, which can limit inflation-emissions coupling during growth phases.
- (h)
- Inflation control has to be tried by proactive and “early adjusted” decoupling resilient policies due to the macroeconomic system’s delay of effects. A policy tailored for growth, if implemented in a recession, can lead to the recoupling of emissions to the macroeconomy.
One limitation of the discretized cybernetic view of decoupling is that only delays among interlinked variables can be identified, while the magnitude cannot be replicated. Using these delay mechanisms, it can be easy for policymakers to examine the criticality of energy transition policies and enable control over an otherwise stochastic macroeconomic system. Immediate future studies could focus on how sectoral magnitudes of variables can be represented by cybernetic transformations of the economic systems with fewer variables. By merging electronics engineering with economic systems, studies can be employed to test various economic policies, such as waste management, auction dynamics for energy technologies, catalysis supply chain management for clean energy, etc.
Supplementary Materials
The following supporting information can be downloaded at: https://doi.org/10.17632/vyxs2c4nfw.1 (accessed on 26 May 2024) (contains codes and data for replication of the results).
Author Contributions
Conceptualization, S.B. and K.I.; methodology, S.B. and K.I.; software, S.B.; validation, S.B. and K.I.; formal analysis, S.B.; investigation, S.B.; resources, S.B.; data curation, S.B.; writing—original draft preparation, S.B.; writing—review and editing, S.B. and K.I.; visualization, S.B.; supervision, K.I.; project administration, K.I.; funding acquisition, S.B. All authors have read and agreed to the published version of the manuscript.
Funding
This work was supported by JST SPRING, Grant Number JPMJSP2110.
Data Availability Statement
The original contributions presented in the study are included in the article/Supplementary Material. Further inquiries can be directed to the corresponding author (Soumya Basu).
Acknowledgments
The authors are grateful to the data repository agencies in India for enabling the explorative analysis performed in this study. The authors are also grateful to the Japan Science and Technology Agency for their support of this work. The authors are also grateful to Khadija Usher (Usher K.) and Kavin Paul (Paul K.) for their valuable suggestions for improving the analysis.
Conflicts of Interest
The authors declare no conflicts of interest.
Appendix A
This section shows the CUSUM (Figure A1) and CUSUM-sq (Figure A2) plots for the residual diagnostics of the VECM 3E nexus model.

Figure A1.
A plot of the cumulative sum of the variable residuals for the VECM for India from 1996Q2 to 2020Q3 for (a) gross domestic product, (b) capital formation, (c) consumer price index, (d) trade openness, (e) electricity-use, (f) heat energy-use, (g) total CO2 emissions, (h) energy imports.

Figure A2.
A plot of the cumulative sum of squares of the variable residuals for the VECM for India from 1996Q2 to 2020Q3 for (a) gross domestic product, (b) capital formation, (c) consumer price index, (d) trade openness, (e) electricity-use, (f) heat energy-use, (g) total CO2 emissions, (h) energy imports.
References
- Pao, H.-T.; Chen, C.-C. Decoupling strategies: CO2 emissions, energy resources, and economic growth in the Group of Twenty. J. Clean. Prod. 2019, 206, 907–919. [Google Scholar] [CrossRef]
- Vogel, J.; Hickel, J. Is green growth happening? An empirical analysis of achieved versus Paris-compliant CO2–GDP decoupling in high-income countries. Lancet Planet. Health 2023, 7, e759–e769. [Google Scholar] [CrossRef] [PubMed]
- Basu, S.; Ogawa, T.; Ishihara, K.N. The methods and factors of decoupling energy usage and economic growth. In Waste-to-Energy Approaches Towards Zero Waste; Elsevier: Amsterdam, The Netherlands, 2022; pp. 269–313. [Google Scholar] [CrossRef]
- Fischer-Kowalski, M.; Swilling, M.; von Weizsäcker, E.U.; Ren, Y.; Moriguchi, Y.; Crane, W.; Krausmann, F.; Eisenmenger, N.; Giljum, S.; Hennicke, P.; et al. Decoupling Natural Resource Use and Environmental Impacts from Economic Growth, A Report of the Working Group on Decoupling to the International Resource Panel. 2011. Available online: https://www.resourcepanel.org/reports/decoupling-natural-resource-use-and-environmental-impacts-economic-growth (accessed on 20 September 2024).
- United Nations. The 17 Goals. Department of Economic and Social Affairs Sustainable Development. 2015. Available online: https://sdgs.un.org/goals (accessed on 20 October 2024).
- United Nations (UNFCCC). Adoption of the Paris Agreement: Draft Decision -/CP.21: Proposal/by the President. 2015. Available online: https://digitallibrary.un.org/record/831039 (accessed on 20 September 2024).
- Basu, S.; Ishihara, K.; Ogawa, T.; Okumura, H. Structural Effects of Economic Shocks on the Macroeconomic Economy–Electricity–Emissions Nexus in India via Long-Term Cointegration Approach. Energies 2024, 17, 4354. [Google Scholar] [CrossRef]
- Stern, D.I. Environmental Kuznets Curve. In Encyclopedia of Energy; Elsevier: Amsterdam, The Netherlands, 2004; pp. 517–525. [Google Scholar] [CrossRef]
- Bunnag, T. Analyzing Short-run and Long-run Causality Relationship among CO2 Emission, Energy Consumption, GDP, Square of GDP, and Foreign Direct Investment in Environmental Kuznets Curve for Thailand. Int. J. Energy Econ. Policy 2023, 13, 341–348. [Google Scholar] [CrossRef]
- Stern, D.I. The Rise and Fall of the Environmental Kuznets Curve. World Dev. 2004, 32, 1419–1439. [Google Scholar] [CrossRef]
- Piłatowska, M.; Włodarczyk, A. Decoupling Economic Growth From Carbon Dioxide Emissions in the EU Countries. Montenegrin J. Econ. 2018, 14, 7–26. [Google Scholar] [CrossRef]
- Işik, C.; Kasımatı, E.; Ongan, S. Analyzing the causalities between economic growth, financial development, international trade, tourism expenditure and/on the CO2 emissions in Greece. Energy Sources Part B Econ. Plan. Policy 2017, 12, 665–673. [Google Scholar] [CrossRef]
- Basu, S.; Ogawa, T.; Okumura, H.; Ishihara, K.N. Analysis of Socioeconomic Linkages Responsible for Higher-Order Phenomena and Resiliency in Economy-Energy-Emission Systems: Case Study on India. SSRN Electron. J. 2023, preprint. [Google Scholar] [CrossRef]
- Ben Jebli, M.; Ben Youssef, S. Renewable energy consumption and agriculture: Evidence for cointegration and Granger causality for Tunisian economy. Int. J. Sustain. Dev. World Ecol. 2017, 24, 149–158. [Google Scholar] [CrossRef]
- Lee, C.-C.; Chang, C.-P. The impact of energy consumption on economic growth: Evidence from linear and nonlinear models in Taiwan. Energy 2007, 32, 2282–2294. [Google Scholar] [CrossRef]
- Nepal, R.; Paija, N.; Tyagi, B.; Harvie, C. Energy security, economic growth and environmental sustainability in India: Does FDI and trade openness play a role? J. Environ. Manag. 2021, 281, 111886. [Google Scholar] [CrossRef] [PubMed]
- Mikayilov, J.I.; Hasanov, F.J.; Galeotti, M. Decoupling of CO2 emissions and GDP: A time-varying cointegration approach. Ecol. Indic. 2018, 95, 615–628. [Google Scholar] [CrossRef]
- Day, R.H.; Lin, T.Y. A Keynesian Business Cycle. In Nicholas Kaldor and Mainstream Economics; Palgrave Macmillan UK: London, UK, 1991; pp. 281–305. [Google Scholar] [CrossRef]
- Azcona, N. Trade and business cycle synchronization: The role of common trade partners. Int. Econ. 2022, 170, 190–201. [Google Scholar] [CrossRef]
- Vernon, R. International Investment and International Trade in the Product Cycle. Q. J. Econ. 1966, 80, 190. [Google Scholar] [CrossRef]
- Ozturk, I. A literature survey on energy–growth nexus. Energy Policy 2010, 38, 340–349. [Google Scholar] [CrossRef]
- Zhang, P.; Zhao, X.; Sun, L.; Zuo, J.; Wei, W.; Liu, X.; Peng, X.; Shan, Y.; Li, S.; Ge, L.; et al. What can we learn from the 2008 financial crisis for global power decarbonization after COVID-19? Fundam. Res. 2023, in press. [Google Scholar] [CrossRef]
- Heffron, R.J.; Sheehan, J. Rethinking international taxation and energy policy post COVID-19 and the financial crisis for developing countries. J. Energy Nat. Resour. Law 2020, 38, 465–473. [Google Scholar] [CrossRef]
- Shahbaz, M.; Lean, H.H.; Farooq, A. Natural gas consumption and economic growth in Pakistan. Renew. Sustain. Energy Rev. 2013, 18, 87–94. [Google Scholar] [CrossRef]
- Basu, S.; Ishihara, K.N. Multivariate time–frequency interactions of renewable and non-renewable energy markets with macroeconomic factors in India. Energy Syst. 2023; in press. [Google Scholar] [CrossRef]
- Worldometer. CO2 Emissions by Country (2023). 2023. Available online: https://www.worldometers.info/co2-emissions/co2-emissions-by-country/ (accessed on 24 September 2023).
- Gu, D.; Andreev, K.; E Dupre, M. Major Trends in Population Growth Around the World. China CDC Wkly. 2021, 3, 604–613. [Google Scholar] [CrossRef]
- World Bank. Poverty Headcount Ratio at National Poverty Lines (% of Population), India. World Development Indicators (WDI). 2023. Available online: https://data.worldbank.org/indicator/SI.POV.NAHC?locations=IN (accessed on 24 March 2024).
- Halkos, G.; Gkampoura, E.-C. Assessing Fossil Fuels and Renewables’ Impact on Energy Poverty Conditions in Europe. Energies 2023, 16, 560. [Google Scholar] [CrossRef]
- International Energy Agency. India Energy Outlook 2021. 2021. Available online: https://www.iea.org/reports/india-energy-outlook-2021 (accessed on 20 September 2024).
- IEA World Energy Outlook. International Energy Agency. 2020. Available online: https://www.iea.org/reports/world-energy-outlook-2020 (accessed on 24 September 2023).
- World Bank. Inflation, Consumer Prices (Annual%), India. World Development Indicators. Available online: https://data.worldbank.org/indicator/NY.GDP.MKTP.CD?locations=IN (accessed on 20 January 2024).
- Worldometer. GDP by Country (2023). 2023. Available online: https://www.worldometers.info/gdp/gdp-by-country/ (accessed on 20 September 2024).
- Ang, J.B. Finance and consumption volatility: Evidence from India. J. Int. Money Financ. 2011, 30, 947–964. [Google Scholar] [CrossRef]
- Shahbaz, M.; Hye, Q.M.A.; Tiwari, A.K.; Leitão, N.C. Economic growth, energy consumption, financial development, international trade and CO2 emissions in Indonesia. Renew. Sustain. Energy Rev. 2013, 25, 109–121. [Google Scholar] [CrossRef]
- Apergis, N.; Payne, J.E. CO2 emissions, energy usage, and output in Central America. Energy Policy 2009, 37, 3282–3286. [Google Scholar] [CrossRef]
- Yu, E.S.H.; Hwang, B.-K. The relationship between energy and GNP. Energy Econ. 1984, 6, 186–190. [Google Scholar] [CrossRef]
- Kraft, J.; Kraft, A. On the Relationship Between Energy and GNP. J. Energy Dev. 1978, 3, 401–403. [Google Scholar]
- Ghali, K.H.; El-Sakka, M.I.T. Energy use and output growth in Canada: A multivariate cointegration analysis. Energy Econ. 2004, 26, 225–238. [Google Scholar] [CrossRef]
- Stern, D.I. A multivariate cointegration analysis of the role of energy in the US macroeconomy. Energy Econ. 2000, 22, 267–283. [Google Scholar] [CrossRef]
- Nasreen, S.; Anwar, S. Causal relationship between trade openness, economic growth and energy consumption: A panel data analysis of Asian countries. Energy Policy 2014, 69, 82–91. [Google Scholar] [CrossRef]
- Zameer, H.; Yasmeen, H.; Zafar, M.W.; Waheed, A.; Sinha, A. Analyzing the association between innovation, economic growth, and environment: Divulging the importance of FDI and trade openness in India. Environ. Sci. Pollut. Res. 2020, 27, 29539–29553. [Google Scholar] [CrossRef]
- Mohamed, M.M.A.; Liu, P.; Nie, G. Causality between Technological Innovation and Economic Growth: Evidence from the Economies of Developing Countries. Sustainability 2022, 14, 3586. [Google Scholar] [CrossRef]
- Abbasi, K.R.; Shahbaz, M.; Jiao, Z.; Tufail, M. How energy consumption, industrial growth, urbanization, and CO2 emissions affect economic growth in Pakistan? A novel dynamic ARDL simulations approach. Energy 2021, 221, 119793. [Google Scholar] [CrossRef]
- David, S.A.; Fischer, C.; Machado, J.A.T. Fractional electronic circuit simulation of a nonlinear macroeconomic model. AEU Int. J. Electron. Commun. 2018, 84, 210–220. [Google Scholar] [CrossRef]
- Ding, Q.; Abba, O.A.; Jahanshahi, H.; Alassafi, M.O.; Huang, W.-H. Dynamical Investigation, Electronic Circuit Realization and Emulation of a Fractional-Order Chaotic Three-Echelon Supply Chain System. Mathematics 2022, 10, 625. [Google Scholar] [CrossRef]
- Marques, A.C.; Fuinhas, J.A.; Leal, P.A. The impact of economic growth on CO2 emissions in Australia: The environmental Kuznets curve and the decoupling index. Environ. Sci. Pollut. Res. 2018, 25, 27283–27296. [Google Scholar] [CrossRef] [PubMed]
- Adedoyin, F.F.; Zakari, A. Energy consumption, economic expansion, and CO2 emission in the UK: The role of economic policy uncertainty. Sci. Total Environ. 2020, 738, 140014. [Google Scholar] [CrossRef]
- Jamel, L.; Derbali, A. Do energy consumption and economic growth lead to environmental degradation? Evidence from Asian economies. Charfeddine L, ed. Cogent Econ. Financ. 2016, 4, 1170653. [Google Scholar] [CrossRef]
- Lean, H.H.; Smyth, R. On the dynamics of aggregate output, electricity consumption and exports in Malaysia: Evidence from multivariate Granger causality tests. Appl. Energy 2010, 87, 1963–1971. [Google Scholar] [CrossRef]
- Yu, E.S.H.; Jin, J.C. Cointegration tests of energy consumption, income, and employment. Resour. Energy 1992, 14, 259–266. [Google Scholar] [CrossRef]
- Abokyi, E.; Appiah-Konadu, P.; Sikayena, I.; Oteng-Abayie, E.F. Consumption of Electricity and Industrial Growth in the Case of Ghana. J. Energy 2018, 2018, 1–11. [Google Scholar] [CrossRef]
- Tiwari, A.K.; Shahbaz, M.; Adnan Hye, Q.M. The environmental Kuznets curve and the role of coal consumption in India: Cointegration and causality analysis in an open economy. Renew. Sustain. Energy Rev. 2013, 18, 519–527. [Google Scholar] [CrossRef]
- Shahbaz, M.; Zeshan, M.; Afza, T. Is energy consumption effective to spur economic growth in Pakistan? New evidence from bounds test to level relationships and Granger causality tests. Econ. Model. 2012, 29, 2310–2319. [Google Scholar] [CrossRef]
- Nguyen, V.M.H.; Ho, T.H.; Nguyen, L.H.; Pham, A.T.H. The Impact of Trade Openness on Economic Stability in Asian Countries. Sustainability 2023, 15, 11736. [Google Scholar] [CrossRef]
- Erkan, C.; Mucuk, M.; Uysal, D. The Impact of Energy Consumption on Exports: The Turkish Case. Asian J. Bus. Manag. 2010, 2, 17–23. [Google Scholar]
- Shahbaz, M.; Khraief, N.; Uddin, G.S.; Ozturk, I. Environmental Kuznets curve in an open economy: A bounds testing and causality analysis for Tunisia. Renew. Sustain. Energy Rev. 2014, 34, 325–336. [Google Scholar] [CrossRef]
- Cerdeira Bento, J.P.; Moutinho, V. CO2 emissions, non-renewable and renewable electricity production, economic growth, and international trade in Italy. Renew. Sustain. Energy Rev. 2016, 55, 142–155. [Google Scholar] [CrossRef]
- Dong, F.; Li, J.; Wang, Y.; Zhang, X.; Zhang, S.; Zhang, S. Drivers of the decoupling indicator between the economic growth and energy-related CO2 in China: A revisit from the perspectives of decomposition and spatiotemporal heterogeneity. Sci. Total Environ. 2019, 685, 631–658. [Google Scholar] [CrossRef]
- Xiao, D.; Chen, H.; Cai, W.; Wei, C.; Zhao, Z. Integrated risk measurement and control for stochastic energy trading of a wind storage system in electricity markets. Prot. Control Mod. Power Syst. 2023, 8, 60. [Google Scholar] [CrossRef]
- Xu, L.; Solangi, Y.A.; Wang, R. Evaluating and prioritizing the carbon credit financing risks and strategies for sustainable carbon markets in China. J. Clean. Prod. 2023, 414, 137677. [Google Scholar] [CrossRef]
- Basu, S.; Ogawa, T.; Okumura, H.; Ishihara, K.N. Assessing the geospatial nature of location-dependent costs in installation of solar photovoltaic plants. Energy Rep. 2021, 7, 4882–4894. [Google Scholar] [CrossRef]
- Ghosh, S. Electricity supply, employment and real GDP in India: Evidence from cointegration and Granger-causality tests. Energy Policy 2009, 37, 2926–2929. [Google Scholar] [CrossRef]
- Narayan, P.K.; Smyth, R. Electricity consumption, employment and real income in Australia evidence from multivariate Granger causality tests. Energy Policy 2005, 33, 1109–1116. [Google Scholar] [CrossRef]
- Raza Abbasi, K.; Hussain, K.; Abbas, J.; Adedoyin, F.F.; Shaikh, P.A.; Yousaf, H.; Muhammad, F. Analyzing the role of industrial sector’s electricity consumption, prices, and GDP: A modified empirical evidence from Pakistan. AIMS Energy 2021, 9, 29–49. [Google Scholar] [CrossRef]
- Phiri, A.; Nyoni, B. Clean versus dirty electricity generation and economic growth in South Africa: Time-frequency study. Econ. Change Restruct. 2023, 56, 2801–2824. [Google Scholar] [CrossRef]
- Abbasi, F.; Riaz, K. CO2 emissions and financial development in an emerging economy: An augmented VAR approach. Energy Policy 2016, 90, 102–114. [Google Scholar] [CrossRef]
- Yuan, J.-H.; Kang, J.-G.; Zhao, C.-H.; Hu, Z.-G. Energy consumption and economic growth: Evidence from China at both aggregated and disaggregated levels. Energy Econ. 2008, 30, 3077–3094. [Google Scholar] [CrossRef]
- King, R.G.; Watson, M.W. Money, Prices, Interest Rates and the Business Cycle. Rev. Econ. Stat. 1996, 78, 35. [Google Scholar] [CrossRef]
- Neumeyer, P.A.; Perri, F. Business cycles in emerging economies: The role of interest rates. J. Monet. Econ. 2005, 52, 345–380. [Google Scholar] [CrossRef]
- Glasure, Y.U. Energy and national income in Korea: Further evidence on the role of omitted variables. Energy Econ. 2002, 24, 355–365. [Google Scholar] [CrossRef]
- Verma, N. India’s May Oil Imports: Russia at Record High, Saudi Lowest in 10-mth. Reuters. 2024. Available online: https://www.reuters.com/markets/commodities/indias-may-oil-imports-russia-record-high-saudi-lowest-10-mth-2024-06-21/ (accessed on 30 June 2024).
- IEA. Global Energy Demand to Plunge This Year as a Result of the Biggest Shock Since the Second World War; IEA: Paris, France, 2020. [Google Scholar]
- Johansen, S. Estimation and Hypothesis Testing of Cointegration Vectors in Gaussian Vector Autoregressive Models. Econometrica 1991, 59, 1551. [Google Scholar] [CrossRef]
- Yussuf, Y.C. Cointegration test for the long-run economic relationships of East Africa community: Evidence from a meta-analysis. Asian J. Econ. Bank. 2022, 6, 314–336. [Google Scholar] [CrossRef]
- Jordan, S.; Philips, A.Q. Cointegration Testing and Dynamic Simulations of Autoregressive Distributed Lag Models. Stata J. Promot. Commun. Stat. Stata 2018, 18, 902–923. [Google Scholar] [CrossRef]
- Federal Bank of St. Louis (FRED). Economic Data for India. Available online: https://fred.stlouisfed.org/tags/series?t=india (accessed on 1 April 2024).
- Engle, R.F. Autoregressive Conditional Heteroscedasticity with Estimates of the Variance of United Kingdom Inflation. Econometrica 1982, 50, 987. [Google Scholar] [CrossRef]
- British Petroleum. BP Energy Outlook 2023. 2023. Available online: https://www.bp.com/content/dam/bp/business-sites/en/global/corporate/xlsx/energy-economics/energy-outlook/bp-energy-outlook-2023-chart-data-pack.xlsx (accessed on 20 September 2024).
- Sax, C.; Steiner, P. Temporal Disaggregation of Time Series. R J. 2013, 5, 80. [Google Scholar] [CrossRef]
- Bogdanov, D.; Oyewo, A.S.; Mensah TN, O.; Nishida, Y.; Saito, T.; Aikawa, T.; Kimura, S.; Gagnebin, M.; Pescia, D.; Shimoyama, T.; et al. Energy transition for Japan: Pathways towards a 100% renewable energy system in 2050. IET Renew. Power Gener. 2023, 17, 3298–3324. [Google Scholar] [CrossRef]
- Dickey, D.A.; Fuller, W.A. Distribution of the Estimators for Autoregressive Time Series With a Unit Root. J. Am. Stat. Assoc. 1979, 74, 427. [Google Scholar] [CrossRef]
- Kwiatkowski, D.; Phillips, P.C.B.; Schmidt, P.; Shin, Y. Testing the null hypothesis of stationarity against the alternative of a unit root. J. Econom. 1992, 54, 159–178. [Google Scholar] [CrossRef]
- Zivot, E.; Andrews, D.W.K. Further Evidence on the Great Crash, the Oil-Price Shock, and the Unit-Root Hypothesis. J. Bus. Econ. Stat. 2002, 20, 25–44. [Google Scholar] [CrossRef]
- Akaike, H. Fitting autoregressive models for prediction. Ann. Inst. Stat. Math. 1969, 21, 243–247. [Google Scholar] [CrossRef]
- Tang, C.; Aruga, K.; Hu, Y. The Dynamic Correlation and Volatility Spillover among Green Bonds, Clean Energy Stock, and Fossil Fuel Market. Sustainability 2023, 15, 6586. [Google Scholar] [CrossRef]
- Jarque, C.M.; Bera, A.K. A Test for Normality of Observations and Regression Residuals. Int. Stat. Rev./Rev. Int. Stat. 1987, 55, 163. [Google Scholar] [CrossRef]
- Ljung, G.M.; Box, G.E.P. On a Measure of Lack of Fit in Time Series Models. Biometrika 1978, 65, 297. [Google Scholar] [CrossRef]
- Rafindadi, A.A. Does the need for economic growth influence energy consumption and CO2 emissions in Nigeria? Evidence from the innovation accounting test. Renew. Sustain. Energy Rev. 2016, 62, 1209–1225. [Google Scholar] [CrossRef]
- Acaravci, A.; Ozturk, I. On the relationship between energy consumption, CO2 emissions and economic growth in Europe. Energy 2010, 35, 5412–5420. [Google Scholar] [CrossRef]
- Pata, U.K.; Yilanci, V.; Zhang, Q.; Shah, S.A.R. Does financial development promote renewable energy consumption in the USA? Evidence from the Fourier-wavelet quantile causality test. Renew. Energy 2022, 196, 432–443. [Google Scholar] [CrossRef]
- Tiwari, A.K.; Mutascu, M.I.; Albulescu, C.T. The influence of the international oil prices on the real effective exchange rate in Romania in a wavelet transform framework. Energy Econ. 2013, 40, 714–733. [Google Scholar] [CrossRef]
Disclaimer/Publisher’s Note: The statements, opinions and data contained in all publications are solely those of the individual author(s) and contributor(s) and not of MDPI and/or the editor(s). MDPI and/or the editor(s) disclaim responsibility for any injury to people or property resulting from any ideas, methods, instructions or products referred to in the content. |
© 2024 by the authors. Licensee MDPI, Basel, Switzerland. This article is an open access article distributed under the terms and conditions of the Creative Commons Attribution (CC BY) license (https://creativecommons.org/licenses/by/4.0/).