A Q-Learning-Based Approach to Design an Energy-Efficient MAC Protocol for UWSNs Through Collision Avoidance
Abstract
1. Introduction
- We have developed a new low-collision method and combined it with an energy-efficient MAC protocol using Q-learning.
- Our chosen methodology improves the system’s overall throughput.
- Our chosen methodology also improves the collision avoidance of data packets.
- We have proposed a new multi-cluster network for UWSNs to prove the theoretical analysis of our proposed system.
2. System Model with Collision Design and Analysis of Our Proposed System
2.1. Collision Avoidance
2.2. Avoiding Collisions Between Clusters
2.2.1. Problem of Spatial–Temporal Uncertainty
2.2.2. Problem of Hidden Terminals
2.2.3. Problems with Exposed Terminals
2.2.4. System Model
2.3. An In-Depth Overview of Our Proposed MAC Protocol: Enhancing Network Efficiency and Performance
2.4. Energy Model of Our Proposed System
3. Improved Q-Learning Algorithm for Better Management of Channel Utilization in UWCNs
3.1. State Space ()
- Battery level (): How much power the sensor node has left.
- Interference level (): The degree of interference in communication within the proximity of the node.
- Data packet queue length (Q): The quantity of data packets that are waiting for transmission.
- Recent collision history (C): A quantitative or binary metric showing the frequency of recent collisions. As a result, a vector S = (, , Q, C) may be used to describe a state .
3.2. Action Space ()
- Modify transmission energy (E): Data packets may be sent using varying transmission energy levels.
- Retransmission strategy (R): Chooses which packets to retransmit and at what time. A combination may be any action , such as a = (E, R).
3.3. Reward Function ()
- Energy consumption (): The energy used in a node to forward data packets at the transmission energy level. Nodes can be running at different energy levels, which impacts the achievable range and level of reliability. Transmission energy allows nodes to increase the coverage area of the communication and to conserve more energy by reducing the transmission power when interacting with other nearby nodes. This flexibility is particularly important in power-limited platforms such as UWSNs, where one has to be very careful when using both energy resources and communication subroutines.
- Collision occurrence (): Energy transmission: A node is also capable of varying the energy required for transmission over another node probably as a function of distance or the state of the network. Higher energy levels make the transmission more successful over longer distances but consume more energy. On the other hand, a reduced energy level is adopted every time nodes are nearby, or in cases where power usage is to be minimized.
- Successful transmission (): The simultaneous adjustment of transmission energy (E) and the selection of a retransmission strategy (R) makes the system much more dynamic. For example, a node can decide to boost the transmitted power level for urgent data frames for them to reach the intended destination intact, and decide on a retransmission technique for frames that were presumably not received at the intended destination due to interferences or collisions. These enable flexibility in the action space and lead to better energy management and overall network performance.
3.4. Rule for Q-Learning Updates
3.5. Description of the Q-Learning Formula
- Present Q-value : This represents an approximation of the projected benefits of action in state s.
- Learning rate : This indicates the degree to which recently learned knowledge supersedes previously learned information. When the value is 1, the agent only considers the most recent information; when the value is 0, the agent learns nothing at all.
- Discount factor : This establishes how important rewards in the future are. When the value is near 1, the agent will aim for long-term high rewards, but when the value is close to 0, the agent becomes short-sighted and only considers immediate benefits.
- Reward : Instant reward obtained after the change from state s to as a result of action a.
- Maximum reward in the future : The highest reward attainable from the newly created state , considering every action that might be taken.
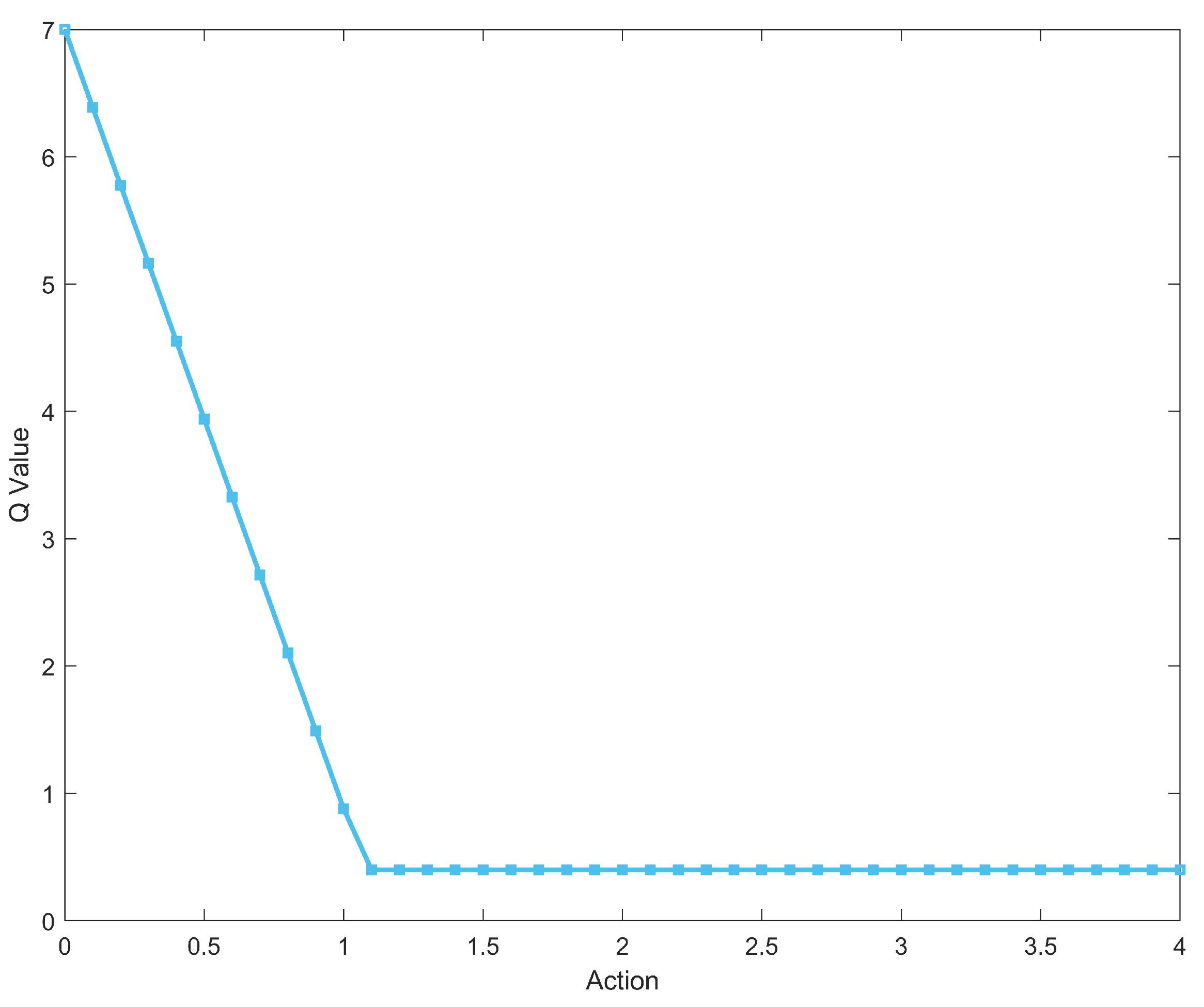
3.6. Explanation of Our Proposed Q-Learning Technique
4. Performance Evaluation
4.1. Simulation Design
4.2. Performance Metrics
4.3. Result Evaluation
4.3.1. Throughputs of the Network
4.3.2. Average Throughput vs. Different Number of Nodes
4.3.3. Network Throughput vs. Traffic Load
4.3.4. Average Delay
4.3.5. Different Traffic Loads vs. Average Delay
4.3.6. Average Traffic Time for Different Nodes
4.3.7. Channel Utilization vs. Slot Size
4.3.8. Energy Consumption
4.3.9. Comparison Analysis with Recent MAC Protocols
5. Conclusions
Author Contributions
Funding
Data Availability Statement
Conflicts of Interest
References
- Khan, S.U.; Khan, Z.U.; Alkhowaiter, M.; Khan, J.; Ullah, S. Energy-efficient routing protocols for UWSNs: A comprehensive review of taxonomy, challenges, opportunities, future research directions, and machine learning perspectives. J. King Saud Univ.-Comput. Inf. Sci. 2024, 36, 102128. [Google Scholar]
- Cuzme-Rodríguez, F.; Velasco-Suárez, A.; Domínguez-Limaico, M.; Suárez-Zambrano, L.; Farinango-Endara, H.; Mediavilla-Valverde, M. Application for the Study of Underwater Wireless Sensor Networks: Case Study. In Proceedings of the International Conference on Advances in Emerging Trends and Technologies, Riobamba, Ecuador, 26–28 October 2022; pp. 124–136. [Google Scholar]
- Zhang, Y.; Hong, Y.; Guizani, M.; Wu, S.; Zhang, P.; Liu, R. A Multi-Layer Information Dissemination Model and Interference Optimization Strategy for Communication Networks in Disaster Areas. IEEE Trans. Veh. Technol. 2024, 73, 1239–1252. [Google Scholar] [CrossRef]
- Sathish, K.; Hamdi, M.; Chinthaginjala, R.; Pau, G.; Ksibi, A.; Anbazhagan, R.; Abbas, M.; Usman, M. Reliable data transmission in underwater wireless sensor networks using a cluster-based routing protocol endorsed by member nodes. Electronics 2023, 12, 1287. [Google Scholar] [CrossRef]
- Anitha, D.; Karthika, R. DEQLFER—A Deep Extreme Q-Learning Firefly Energy Efficient and high performance routing protocol for underwater communication. Comput. Commun. 2021, 174, 143–153. [Google Scholar] [CrossRef]
- Zhao, D.; Mao, W.; Chen, P.; Hu, Y.; Liang, H.; Dang, Y. A Distributed and Parallel Accelerator Design for 3-D Acoustic Imaging on FPGA-Based Systems. IEEE Trans. Comput.-Aided Des. Integr. Circuits Syst. 2023, 43, 1401–1414. [Google Scholar] [CrossRef]
- Gazi, F.; Ahmed, N.; Misra, S.; Wei, W. Reinforcement learning-based MAC protocol for underwater multimedia sensor networks. ACM Trans. Sens. Netw. (TOSN) 2022, 18, 1–25. [Google Scholar] [CrossRef]
- Zhao, D.; Zhou, H.; Chen, P.; Hu, Y.; Ge, W.; Dang, Y. Design of Forward-Looking Sonar System for Real-Time Image Segmentation with Light Multi-Scale Attention Net. IEEE Trans. Instrum. Meas. 2023, 73, 4501217. [Google Scholar]
- Gang, Q.; Muhammad, A.; Khan, Z.U.; Khan, M.S.; Ahmed, F.; Ahmad, J. Machine learning-based prediction of node localization accuracy in IIoT-based MI-UWSNs and design of a TD coil for omnidirectional communication. Sustainability 2022, 14, 9683. [Google Scholar] [CrossRef]
- Nkenyereye, L.; Nkenyereye, L.; Ndibanje, B. Internet of Underwater Things: A Survey on Simulation Tools and 5G-Based Underwater Networks. Electronics 2024, 13, 474. [Google Scholar] [CrossRef]
- Alablani, I.A.; Arafah, M.A. EE-UWSNs: A joint energy-efficient MAC and routing protocol for underwater sensor networks. J. Mar. Sci. Eng. 2022, 10, 488. [Google Scholar] [CrossRef]
- Shen, Z.; Yin, H.; Jing, L.; Liang, Y.; Wang, J. A cooperative routing protocol based on Q-learning for underwater optical-acoustic hybrid wireless sensor networks. IEEE Sensors J. 2021, 22, 1041–1050. [Google Scholar] [CrossRef]
- Sun, W.; Sun, X.; Wang, B.; Wang, J.; Du, H.; Zhang, J. MR-SFAMA-Q: A MAC Protocol based on Q-Learning for Underwater Acoustic Sensor Networks. Diannao Xuekan 2024, 35, 51–63. [Google Scholar] [CrossRef]
- Chen, P.; Luo, L.; Guo, D.; Tang, G.; Zhao, B.; Li, Y.; Luo, X. Why and How Lasagna Works: A New Design of Air-Ground Integrated Infrastructure. IEEE Netw. 2024, 38, 132–140. [Google Scholar] [CrossRef]
- Ge, L.; Tu, S.; Dong, Y.; Chen, Y.; Wan, L. Meta-Learning Based Hyperparameter Reweighting MAC Protocol for Underwater Acoustic Networks. In Proceedings of the 17th International Conference on Underwater Networks & Systems, Shenzhen, China, 24–26 November 2023. [Google Scholar] [CrossRef]
- Luo, X.; Chen, L.; Zhou, H.; Cao, H. A survey of underwater acoustic target recognition methods based on machine learning. J. Mar. Sci. Eng. 2023, 11, 384. [Google Scholar] [CrossRef]
- Guo, J.; Song, S.; Liu, J.; Chen, H.; Lin, B.; Cui, J.-H. An efficient geo-routing-aware MAC protocol based on OFDM for underwater acoustic networks. IEEE Internet Things J. 2023, 10, 9809–9822. [Google Scholar] [CrossRef]
- Alhassan, I.B.; Mitchell, P.D. Packet flow based reinforcement learning MAC protocol for underwater acoustic sensor networks. Sensors 2021, 21, 2284. [Google Scholar] [CrossRef]
- Li, T.; Kouyoumdjieva, S.T.; Karlsson, G.; Hui, P. Data collection and node counting by opportunistic communication. In Proceedings of the 2019 IFIP Networking Conference (IFIP Networking), Warsaw, Poland, 20–22 May 2019. [Google Scholar] [CrossRef]
- Khan, Z.U.; Gang, Q.; Muhammad, A.; Muzzammil, M.; Khan, S.U.; Affendi, M.E.; Ali, G.; Ullah, I.; Khan, J. A comprehensive survey of energy-efficient MAC and routing protocols for underwater wireless sensor networks. Electronics 2022, 11, 3015. [Google Scholar] [CrossRef]
- Rahman, W.; Gang, Q.; Feng, Z.; Khan, Z.U. A Q-Learning-Based Multi-Hop Energy-Efficient and Low Collision MAC Protocol for Underwater Acoustic Wireless Sensor Networks. In Proceedings of the 2023 20th International Bhurban Conference on Applied Sciences and Technology (IBCAST), Bhurban, Pakistan, 22–25 August 2023. [Google Scholar]
- Balakiruthig, B.; Angayarkann, S.A.; Shekhawat, N.S.; Bathija, N.; Shrimali, K.S.; Gupta, N. Dynamic MAC Protocol for Layered Data Aggregation in Underwater Wireless Sensor Networks. In Proceedings of the 2024 Second International Conference on Intelligent Cyber Physical Systems and Internet of Things (ICoICI), Coimbatore, India, 28–30 August 2024. [Google Scholar]
- Chen, B.; Hu, J.; Zhao, Y.; Ghosh, B.K. Finite-time observer based tracking control of uncertain heterogeneous underwater vehicles using adaptive sliding mode approach. Neurocomputing 2022, 481, 322–332. [Google Scholar] [CrossRef]
- Ahmad, I.; Narmeen, R.; Kaleem, Z.; Almadhor, A.; Alkhrijah, Y.; Ho, P.-H.; Yuen, C. Machine Learning-Based Optimal Cooperating Node Selection for Internet of Underwater Things. IEEE Internet Things J. 2024, 11, 22471–22482. [Google Scholar] [CrossRef]
- Alsalman, L.; Alotaibi, E. A balanced routing protocol based on machine learning for underwater sensor networks. IEEE Access 2021, 9, 152082–152097. [Google Scholar] [CrossRef]
- Khan, Z.U.; Aman, M.; Rahman, W.U.; Khan, F.; Jamil, T.; Hashim, R. Machine Learning-based Multi-path Reliable and Energy-efficient Routing Protocol for Underwater Wireless Sensor Networks. In Proceedings of the 2023 International Conference on Frontiers of Information Technology (FIT), Islamabad, Pakistan, 11–12 December 2023. [Google Scholar]
- Huang, J.; Ye, X.; Fu, L. MAC Protocol for Underwater Acoustic Multi-Cluster Networks Based on Multi-Agent Reinforcement Learning. In Proceedings of the 17th International Conference on Underwater Networks & Systems, Shenzhen, China, 24–26 November 2023; pp. 1–5. [Google Scholar]
- Centelles, D.; Soriano, A.; Marti, J.V.; Sanz, P.J. Underwater multirobot cooperative intervention MAC protocol. IEEE Access 2020, 8, 60867–60876. [Google Scholar] [CrossRef]
- Chen, Y.; Jin, Z.; Xing, G.; Zeng, Q.; Chen, Y.; Zhou, Z.; Yang, Q. An Energy-Efficient MAC Protocol for Three-Dimensional Underwater Acoustic Sensor Networks With Time Synchronization and Power Control. IEEE Access 2023, 11, 20842–20860. [Google Scholar] [CrossRef]
- ur Rahman, W.; Gang, Q.; Feng, Z.; Khan, Z.U.; Aman, M.; Bilal, M. A MACA-Based Energy-Efficient MAC Protocol Using Q-Learning Technique for Underwater Acoustic Sensor Network. In Proceedings of the 2023 IEEE 11th International Conference on Computer Science and Network Technology (ICCSNT), Dalian, China, 21–22 October 2023; pp. 352–355. [Google Scholar]
- Rajasoundaran, S.; Kumar, S.S.; Selvi, M.; Thangaramya, K.; Arputharaj, K. Secure and optimized intrusion detection scheme using LSTM-MAC principles for underwater wireless sensor networks. Wirel. Netw. 2024, 30, 209–231. [Google Scholar] [CrossRef]
- Poudel, S.; Moh, S. Energy-efficient and fast MAC protocol in UAV-aided wireless sensor networks for time-critical applications. Sensors 2020, 20, 2635. [Google Scholar] [CrossRef]
- Kampen, A.-L.; Otnes, R. MAC and Network Layer Solutions for Underwater Wireless Sensor Networks. Int. J. Adv. Netw. Serv. 2022, 15, 18–28. [Google Scholar]
- Hota, L.; Nayak, B.P.; Kumar, A. Machine Learning Algorithms for Optimization and Intelligence in Wireless Networks: WSNs, MANETs, VANETs, and USNs. In 5G and Beyond Wireless Communications; CRC Press: Boca Raton, FL, USA, 2025; pp. 306–332. [Google Scholar]
- Shwetha, M.; Krishnaveni, S. A systematic analysis, outstanding challenges, and future prospects for routing protocols and machine learning algorithms in underwater wireless acoustic sensor networks. J. Interconnect. Netw. 2024, 2330001. [Google Scholar] [CrossRef]
- Zhu, R.; Boukerche, A.; Li, D.; Yang, Q. Delay-aware and reliable medium access control protocols for UWSNs: Features, protocols, and classification. Comput. Netw. 2024, 252, 110631. [Google Scholar] [CrossRef]
- Cheng, Y.; Deng, X.; Qi, Q.; Yan, X. Truthfulness of a Network Resource-Sharing Protocol. Math. Oper. Res. 2022, 48, 1522–1552. [Google Scholar] [CrossRef]
- Zhao, Z.; Liu, C.; Guang, X.; Li, K. MLRS-RL: An Energy-Efficient Multilevel Routing Strategy Based on Reinforcement Learning in Multimodal UWSNs. IEEE Internet Things J. 2023, 10, 11708–11723. [Google Scholar] [CrossRef]
- Bin, W.; Kerong, B.; Yixue, H.; Mingjiu, Z. SQMCR: Stackelberg Q-learning based Multi-hop Cooperative Routing Algorithm for Underwater Wireless Sensor Networks. IEEE Access 2024, 12, 56179–56195. [Google Scholar] [CrossRef]
- Ntabeni, U.; Basutli, B.; Alves, H.; Chuma, J. Device-Level Energy Efficient Strategies in Machine Type Communications: Power, Processing, Sensing, and RF Perspectives. IEEE Open J. Commun. Soc. 2024, 5, 5054–5087. [Google Scholar] [CrossRef]
- Aman, M.; Gang, Q.; Shang, Z.; Khan, Z.U.L.L.A.H.; Khan, M.S.; Ullah, I. Realization of RSSI Based, Three Major Components (Hx, Hy, Hz) of Magnetic Flux Created around the MI-TD Coil. In Proceedings of the 2023 IEEE International Conference on Electrical, Automation and Computer Engineering (ICEACE), Changchun, China, 29–31 December 2023. [Google Scholar]
- Huang, W.; Li, T.; Cao, Y.; Lyu, Z.; Liang, Y.; Yu, L.; Jin, D.; Zhang, J.; Li, Y. Safe-NORA: Safe reinforcement learning-based mobile network resource allocation for diverse user demands. In Proceedings of the 32nd ACM International Conference on Information and Knowledge Management, Birmingham, UK, 21–25 October 2023. [Google Scholar]
- Zheng, Z.; Jiang, S.; Feng, R.; Ge, L.; Gu, C. Survey of reinforcement-learning-based MAC protocols for wireless ad hoc networks with a MAC reference model. Entropy 2023, 25, 101. [Google Scholar] [CrossRef] [PubMed]
- Ma, Y.; Li, T.; Zhou, Y.; Yu, L. Depeng Jin Mitigating Energy Consumption in Heterogeneous Mobile Networks Through Data-Driven Optimization. IEEE Trans. Netw. Serv. Manag. 2024, 21, 4369–4382. [Google Scholar] [CrossRef]
- Hsu, C.-C.; Kuo, M.-S.; Chou, C.-F.; Lin, K.C.-J. The elimination of spatial-temporal uncertainty in underwater sensor networks. IEEE ACM Trans. Netw. 2012, 21, 1229–1242. [Google Scholar] [CrossRef]
- Hsu, C.-C.; Kuo, M.S.; Chou, C.-F.; Lin, K.C.-J. Collision-free and low delay MAC protocol based on multi-level quorum system in underwater wireless sensor networks. Comput. Commun. 2021, 173, 56–69. [Google Scholar]
- Bouabdallah, F.; Zidi, C.; Boutaba, R.; Mehaoua, A. Collision avoidance energy efficient multi-channel MAC protocol for underwater acoustic sensor networks. IEEE Trans. Mob. Comput. 2018, 18, 2298–2314. [Google Scholar] [CrossRef]
- Stojanovic, M. On the relationship between capacity and distance in an underwater acoustic communication channel. ACM Sigmobile Mob. Comput. Commun. Rev. 2007, 11, 34–43. [Google Scholar] [CrossRef]
- Lucani, D.E.; Stojanovic, M.; Médard, M. On the relationship between transmission power and capacity of an underwater acoustic communication channel. In Proceedings of the OCEANS 2008-MTS/IEEE Kobe Techno-Ocean, Kobe, Japan, 8–11 April 2008. [Google Scholar]
- Rizvi, H.H.; Khan, S.A.; Enam, R.N.; Nisar, K.; Haque, M.R. Analytical model for underwater wireless sensor network energy consumption reduction. Comput. Mater. Continua 2022, 72, 1611–1626. [Google Scholar] [CrossRef]
- Rachman, R.; Laksana, E.P.; Putra, D.S.; Sari, R.F. Energy consumption at the node in underwater wireless sensor network (UWSNs). In Proceedings of the 2012 Sixth UKSim/AMSS European Symposium on Computer Modeling and Simulation, Malta, Malta, 14–16 November 2012. [Google Scholar]
- Sun, G.; Zhu, G.; Liao, D.; Yu, H.; Du, X.; Guizani, M. Cost-efficient service function chain orchestration for low-latency applications in NFV networks. IEEE Syst. J. 2018, 13, 3877–3888. [Google Scholar] [CrossRef]
- Lurton, X. An Introduction to Underwater Acoustics: Principles and Applications; Springer Science Business Media: Berlin/Heidelberg, Germany, 2002. [Google Scholar]
- Leinhos, H.A. Capacity calculations for rapidly fading communications channels. IEEE J. Ocean. Eng. 1995, 21, 137–142. [Google Scholar] [CrossRef]
- Chen, Y.D.; Lien, C.Y.; Fang, Y.S.; Shih, K.P. TLPC: A two-level power control MAC protocol for collision avoidance in underwater acoustic networks. In Proceedings of the 2013 MTS/IEEE OCEANS-Bergen, Bergen, Norway, 10–14 June 2013; pp. 1–6. [Google Scholar]
- Shih, K.P.; Chen, Y.D. CAPC: A collision avoidance power control MAC protocol for wireless ad hoc networks. IEEE Commun. Lett. 2005, 9, 859–861. [Google Scholar] [CrossRef]
- Syed, A.A.; Ye, W.; Heidemann, J. Comparison and evaluation of the T-Lohi MAC for underwater acoustic sensor networks. IEEE J. Sel. Areas Commun. 2008, 26, 1731–1743. [Google Scholar] [CrossRef]
- Shi, J.J.; Ma, C.B.; Zuo, Y.; Li, J.C.; Ao, J. SD-CSMA/CA Underwater Optical Wireless Communication Access Protocol Incorporating Spatial Location Information. In Proceedings of the 2023 Cross Strait Radio Science and Wireless Technology Conference (CSRSWTC), Guilin, China, 10–13 November 2023; pp. 1–3. [Google Scholar]
- Molins, M.; Stojanovic, M. Slotted FAMA: A MAC protocol for underwater acoustic networks. In Proceedings of the OCEANS 2006-Asia Pacific, Singapore, 16–19 May 2006. [Google Scholar]
- Tomovic, S.; Radusinovic, I. DR-ALOHA-Q: A Q-learning-based adaptive MAC protocol for underwater acoustic sensor networks. Sensors 2023, 23, 4474. [Google Scholar] [CrossRef] [PubMed]

























| Ref. | Collision Rate | Energy Efficiency | Throughput | Latency | Adaptability |
|---|---|---|---|---|---|
| [21] | Reduced through Q-learning and multi-hop approach. | Improved by optimizing path selection via Q-learning. | Higher compared to traditional schemes. | Mitigates latency, but not fully optimized. | Adaptive via Q-learning based on real-time data. |
| [22] | Low collision rate through hybrid optimization techniques (COOT-HOA, PSO-ACO). | High energy efficiency through optimized base node selection and long short-term memory network (LSTM) predictions. | High throughput due to optimized data routing and active zone selection. | Moderate latency, optimized via signal parameter estimation (ESPRIT). | Highly adaptable with deep learning LSTM for mobile node prediction. |
| Present research | Significantly lower due to robust efficient design. | Enhanced through robust, more advanced mechanisms. | Achieves even better throughput due to reduced collisions. | Further reduction in latency with robust design of new algorithm. | More adaptable, with robust flexible and dynamic approach. |
| Parameter | Value |
|---|---|
| No. of clusters | 4 |
| Underwater sound speed | 1500 m/s |
| Communicating data packet | 1000 bits |
| Control data packet | 60 bits |
| Rx node range | 6.5 km |
| Channel range | 6.5 km |
| Bit error rate | 2200 bps |
| Radius of CH | 6.5 km |
| Size of RTS/CTS | 220 bits |
| value | 22 dB |
| Total simulation time | 23,000 s |
| Power of transmission | 2 watts |
| Power of receiver | 0.75 watts |
| Gross power | 8.5 mW |
| Bandwidth | 10 Kb/s |
| Traffic rate | 0.05 to 0.4 packets per s |
| Running rounds | 20 |
| Simulation area | 600 × 600 m |
| No. of nodes | 50 to 200 |
| No. of buoys | Uniform: 14 × 14 grid (approx.) |
| Learning rate | 0.01 |
| Offset time step | 6 ms |
| Scenario | Proposed System | CAPC-MAC | CSMA-MAC | SFAMA-MAC | T-LOHI-MAC |
|---|---|---|---|---|---|
| Mobile network | 127% | 110% | 112% | 107% | 103% |
| Static networks | 108% | 92% | 94% | 90% | 91% |
| Large network (mobile) | 125% | 107% | 103% | 112% | 119% |
| Large network (static) | 106% | 77% | 90% | 88% | 79% |
Disclaimer/Publisher’s Note: The statements, opinions and data contained in all publications are solely those of the individual author(s) and contributor(s) and not of MDPI and/or the editor(s). MDPI and/or the editor(s) disclaim responsibility for any injury to people or property resulting from any ideas, methods, instructions or products referred to in the content. |
© 2024 by the authors. Licensee MDPI, Basel, Switzerland. This article is an open access article distributed under the terms and conditions of the Creative Commons Attribution (CC BY) license (https://creativecommons.org/licenses/by/4.0/).
Share and Cite
Gang, Q.; Rahman, W.U.; Zhou, F.; Bilal, M.; Ali, W.; Khan, S.U.; Khattak, M.I. A Q-Learning-Based Approach to Design an Energy-Efficient MAC Protocol for UWSNs Through Collision Avoidance. Electronics 2024, 13, 4388. https://doi.org/10.3390/electronics13224388
Gang Q, Rahman WU, Zhou F, Bilal M, Ali W, Khan SU, Khattak MI. A Q-Learning-Based Approach to Design an Energy-Efficient MAC Protocol for UWSNs Through Collision Avoidance. Electronics. 2024; 13(22):4388. https://doi.org/10.3390/electronics13224388
Chicago/Turabian StyleGang, Qiao, Wazir Ur Rahman, Feng Zhou, Muhammad Bilal, Wasiq Ali, Sajid Ullah Khan, and Muhammad Ilyas Khattak. 2024. "A Q-Learning-Based Approach to Design an Energy-Efficient MAC Protocol for UWSNs Through Collision Avoidance" Electronics 13, no. 22: 4388. https://doi.org/10.3390/electronics13224388
APA StyleGang, Q., Rahman, W. U., Zhou, F., Bilal, M., Ali, W., Khan, S. U., & Khattak, M. I. (2024). A Q-Learning-Based Approach to Design an Energy-Efficient MAC Protocol for UWSNs Through Collision Avoidance. Electronics, 13(22), 4388. https://doi.org/10.3390/electronics13224388

