Next Article in Journal
Deep Learning-Based Stopped Vehicle Detection Method Utilizing In-Vehicle Dashcams
Next Article in Special Issue
Online Action Detection Incorporating an Additional Action Classifier
Previous Article in Journal
Smith Chart-Based Design of High-Frequency Broadband Power Amplifiers
Previous Article in Special Issue
Low-Light Image Enhancement Network Using Informative Feature Stretch and Attention
 
 
Font Type:
Arial Georgia Verdana
Font Size:
Aa Aa Aa
Line Spacing:
Column Width:
Background:
Article

Utilizing Convolutional Neural Networks for the Effective Classification of Rice Leaf Diseases Through a Deep Learning Approach

Institute of Digital Anti-Aging Healthcare, Inje University, Gimhae 50834, Republic of Korea
*
Author to whom correspondence should be addressed.
Electronics 2024, 13(20), 4095; https://doi.org/10.3390/electronics13204095
Submission received: 29 August 2024 / Revised: 14 October 2024 / Accepted: 15 October 2024 / Published: 17 October 2024

Abstract

Rice is the primary staple food in many Asian countries, and ensuring the quality of rice crops is vital for food security. Effective crop management depends on the early and precise detection of common rice diseases such as bacterial blight, blast, brown spot, and tungro. This work presents a convolutional neural network model for classifying rice leaf disease. Four distinct diseases, bacterial blight, blast, brown spot, and tungro, are the main targets of the model. Previously, leaf pathologies in crops were mostly identified manually using specialized equipment, which was time-consuming and inefficient. This study offers a remedy for accurately diagnosing and classifying rice leaf diseases through deep learning techniques. Using this dataset, the proposed CNN model was trained to identify complex patterns and attributes linked to each disease using its deep learning capabilities. This CNN model achieved an exceptional accuracy of 99.99%, surpassing the benchmarks set by existing state-of-the-art models. The proposed model can be a useful diagnostic and early warning system for rice leaf diseases. It could help farmers and other agricultural professionals reduce crop losses and enhance the quality of their yields.

1. Introduction

Rice is the main food source for more than half of the world’s population, and farmers everywhere suffer huge losses when their harvests are harmed, according to the Food and Agriculture Organization (FAO). These errors could have significant consequences for the environment, economy, and cultures, potentially undermining efforts to secure food supply, reduce poverty, and advance sustainable development. Furthermore, as the International Rice Research Institute (IRRI) points out, rice diseases can cut yields by up to 80%, which lowers farm revenue, reduces the amount of food available, and raises consumer costs. Pathogens are the primary cause of most plant diseases, and one important tool for identifying these diseases is leaf tissue. Common diseases that affect rice leaves include blast, brown spot, tungro, and bacterial blight, all of which have unique visual signs. However, the outward manifestations of several diseases can occasionally resemble one another, making it challenging for farmers to determine the exact ailment. These signs are typically detected manually; however, this process takes longer than computerized detection. Using machine learning and image processing techniques enables automatic diagnosis of diseases. With image processing, human labor is greatly reduced and outcomes are more accurate. Despite its importance, the many diseases commonly affecting plants, especially their leaves, make rice production difficult [1].
These diseases are primarily caused by fungi and bacteria, significantly reducing agricultural production. Rice farmers face severe financial risks due to these losses, especially those not well versed in recognizing and treating these diseases [2]. Farmers are particularly affected by this lack of experience, as they may find it difficult to diagnose diseases and choose the right course of action. Furthermore, to keep up with the rapidly approaching fourth industrial revolution, agriculture in Asia needs to work toward technological improvements involving intelligent systems that can make decisions without human interaction. We have developed an automated system employing deep learning techniques to achieve this. This system will aid in advancing agriculture by automatically recognizing and categorizing diseases from images of rice leaves. The cultivation of rice is essential to the agricultural economy of many Asian countries, as it provides nourishment for billions of people globally. Bacterial blight, blast, brown spot, and tungro are diseases that endanger food security and severely diminish crop yields and quality in rice fields. Manual inspection is a time-consuming, labor-intensive, and human error-prone method frequently used in traditional disease detection procedures. Farmers may quickly and accurately identify disease symptoms by utilizing cutting-edge technologies like convolutional neural networks (CNNs) for automatic and precise classification.
A large number of studies aimed at creating efficient classification techniques have been conducted in recent years. Conventional methods, including the k-nearest neighbor algorithm, have shown some efficacy in diagnosing diseases like brown spot and blast, with accuracy rates of about 76.59%. Other techniques, such as logistic regression, decision trees (DTs), and support vector machines, have also been used with differing degrees of effectiveness [3]. For example, SVMs produced an accuracy of 95.5% when used to diagnose brown spot and blast, whereas integrating k-means clustering produced an accuracy of 92.06% [4]. Higher accuracy may be limited by the need for intensive feature selection and preprocessing that these conventional approaches frequently entail. convolutional neural networks (CNNs) have greatly advanced image-based identification by removing the need for preprocessing and providing built-in feature selection for medical image processing [5,6]. To further enhance the classification of rice leaf diseases, it is still necessary to investigate and assess more recent CNN designs. By examining the efficacy of various cutting-edge CNN models, such as InceptionV3, ResNet50, InceptionResNetV2, DenseNet201, MobileNet, and EfficientNetB3, this work seeks to close this gap [7,8]. We specifically concentrate on categorizing four forms of rice leaf diseases: brown spot, blast, tungro, and bacterial leaf blight [9]. To enhance feature extraction and lessen redundancy, CATNet makes use of transformer modules and effective attention. CATNet performed better than current techniques in tests conducted on a new Marine Species Image Dataset (MSID) [10]. GACNet, or the “Generate Adversarial-Driven Cross-Aware Network”, proposed advanced feature extractors and expanders for point cloud data. By utilizing a Graph Attention Convolution module, GACNet enhances the efficacy and efficiency of feature extraction by dynamically combining spatial positions and feature properties [11]. We conducted a more detailed rice leaf diseases image analysis, resulting in a more accurate classification using an attention-based CNN model.
Multiple diseases can sometimes afflict a single plant at the same time. Rice infections typically appear as tiny, oval, or elongated patches that may be continuous. Because of this intricacy, classification algorithms find it difficult to identify every type of sickness correctly. In response, we provide a convolutional neural network (CNN) method based on deep learning that uses residual connections and various attention blocks to classify diseases in rice leaves.
To improve performance, we provided an improved CNN architecture incorporating attention processes and residual connections, greatly increasing the model’s accuracy in classifying rice leaf diseases compared with previous models. Effective preprocessing and data augmentation approaches should be used to address prevalent problems in agricultural disease diagnosis, such as noisy image data and overlapping disease symptoms, to assess a model’s applicability and scalability of actual farm contexts, guaranteeing its potential as a trustworthy resource for farmers and agricultural experts and contributing to precision agriculture by offering technology that can reduce reliance on manual inspections and excessive pesticide use, thus promoting sustainable and efficient farming practices. The advancement of smart agriculture and large-scale food security greatly depends on the development of automated technologies for rice disease categorization. Technological developments like deep learning-based classification systems have significant consequences for modern agriculture. Sustainable farming requires faster and more accurate disease diagnosis and reduced labor costs, less human error, and less overuse of pesticides, all of which are achieved by these technologies. convolutional neural networks (CNNs), techniques that enable early disease detection and better crop management, are essential to precision agriculture as the agricultural sector progresses toward automation.
In Section 3, the proposed model is explained in detail. The rest of this paper is organized as follows: The related work is covered in Section 2, the dataset and data augmentation techniques are described in Section 3, the experimental setup, findings, and comparative analysis are presented in Section 4, and the paper is concluded in Section 5. Our proposed CNN structure will increase the model’s feature extraction capacity and improve disease classification accuracy. It is enhanced with residual connections and various attention blocks. Our model has produced unsurpassed results with a training accuracy of 99.99 and a validation accuracy of 98.99. These outstanding measures establish a new rice leaf diseases classification of robustness and effectiveness standard. Beyond applications in research, this technological impact offers workable solutions that can be expanded for large-scale farming operations. Farmers may make well-informed, data-driven decisions that improve productivity and lessen environmental impact by incorporating CNN models into their workflows. This will directly contribute to sustainable development and global food security.

2. Related Work

Extensive research has been conducted on detecting and classifying rice leaf diseases due to rice’s critical role in global food security. Over the years, several methodologies have been developed, ranging from traditional image processing techniques to advanced machine learning and deep learning models. In the early stages of research, image processing techniques were commonly employed to detect rice leaf diseases. Pothen and Pai [12] achieved 94.6% accuracy in classifying rice leaf diseases using traditional methods like the HOG (Histogram of Oriented Gradients), Local Binary Patterns (LBP), and support vector machines (SVMs) after segmenting diseased areas with Otsu’s method. These methods targeted diseases like bacterial leaf blight, leaf smut, and brown spot. Tejaswini et al. [13] studied different deep learning and machine learning approaches to identify the diseases on the leaves by calculating their recall, accuracy, and precision. Medical image classification has greatly advanced in convolutional neural networks, which provide unmatched precision and dependability in identifying and diagnosing a wide range of human diseases [14,15]. After analyzing different deep learning models, they found that the 5-layer convolution model had the best accuracy of 78.2%. Rallapalli and Durai [16] proposed a technique called M-Net, an improved CNN architecture of ALexNet, to identify and classify plant disease.
The Rice Disease Image Dataset from Kaggle and the Rice Leaf Disease Dataset from the UCI Machine Learning repository were used, and the model attained an accuracy of 71%. Teja et al. [17] proposed a model to accelerate the detection of plant diseases, specifically focusing on three distinct types: brown spot, leaf spot, and bacterial leaf blight. The InceptionV3 architecture was employed for training, with categorical cross-entropy as the loss function. This approach achieved an impressive accuracy of 99.33% on the test dataset. Haque et al. [18] annotated 1500 collected datasets and developed a rice leaf disease classification and detection method using the YOLOv5 model. This method gave a recognition precision, recall, mAP value, and F1 score of 90%, 67%, 76%, and 81%, respectively. Islam et al. [19] proposed a segmentation-based method using deep neural networks to classify rice diseases from leaf images. The approach segmented disease-affected regions using local segmentation methods and trained three CNN architectures—VGG, ResNet, and DenseNet—on three datasets, including one from the Bangladesh Rice Research Institute (BRRI). The study analyzed and compared the classification performance across these models and datasets, demonstrating the method’s promise for accurate rice leaf disease detection, with the potential for real-time application in agriculture. Aggarwal et al. [20] presented an effective system for predicting rice leaf disease using different deep learning methods. The study utilized 32 pretrained models to extract features and classify diseases like bacterial blight, blast, and brown spot using multiple machine learning and ensemble classifiers. There is little variation in growth and physiological properties between weedy rice lineages that have been cultivated; uniform vegetative traits do not characterize weedy rice adaptability [21,22]. They achieved 94% accuracy after segmentation using the EfficientNetV2B3 model with ET and HGB classifiers. Krishnamoorthy et al. [21] used InceptionResNetV2, a type of CNN model utilizing a transfer learning approach, to recognize diseases in rice leaf images and achieved an accuracy of 95.67% for the classification task. Pandi et al. [22] address the challenges of plant leaf disease detection using deep learning by proposing a dilated convolutional neural network (DCNN) model with Global Average Pooling (GAP) to reduce computational costs and prevent overfitting [23]. The model was tested on four rice disease classes—bacterial blight, blast, brown spot, and tungro—achieving a 5.49% improvement in training accuracy compared with traditional CNNs [24]. The results, evaluated using precision, recall, F1 score, and accuracy, demonstrate the effectiveness of this approach over other learning and hybrid methods. Singh et al. [25] propose a custom CNN architecture to detect and classify four common rice plant diseases, focusing on reducing network parameters. Adaptive Moment Estimation (Adam) and Stochastic Gradient Descent with Momentum (SGDM) optimization techniques were used to assess the model, which was trained using datasets of healthy and damaged rice leaves. Results showed that Adam optimization achieved superior performance, with a maximum accuracy of 99.83% on the test set, particularly when healthy leaf images were included. It outperformed SGDM in both scenarios. Kumar and Kannan [26] developed a prototype for detecting and classifying rice leaf diseases using image processing and machine learning techniques. After preprocessing images with median filtering, features from the diseased areas were extracted using Discrete Wavelet Transform (DWT) based on color, shape, and texture.
The Adaptive Boosting SVM (AdaBoostSVM) classifier was employed for multiclass classification, achieving an accuracy of 98.8%. Ghyar and Birajdar [27] developed a computer vision-based system for diagnosing rice plant diseases caused by pests. The system extracts features such as diseased areas and textural descriptors using a gray-level co-occurrence matrix (GLCM) and color moments to create a 21-D feature vector. The selection of features was carried out using a genetic algorithm, reducing it to a 14-D vector. The system achieved classification accuracies of 92.5% with a support vector machine (SVM) and 87.5% with an artificial neural network (ANN). Bakar et al. [28] present an integrated method for detecting Rice Leaf Blast (RLB) using image processing techniques. The approach involves image preprocessing, segmentation using Hue Saturation Value (HSV) color space, and pattern recognition through Multi-Level Thresholding. The method classifies the severity of RLB into three categories: infection stage, spreading stage, and worst stage. The study shows that the ConvNext V2 model, which was modified for document image classification and was pretrained on ImageNet, performs well enough on the Tobacco-3482 dataset to attain a high accuracy of 92.25%, showing that additional domain-specific pretraining is not necessary [29]. This section covers the dataset’s specific and recommended methodologies in the relevant subsections. Table 1 thoroughly summarizes the most recent approaches to identifying rice leaf diseases, highlighting the various strategies and their efficacy in correctly identifying distinct disease kinds [30].

3. Materials and Method

This study phase used the dataset of rice leaf images annotated with the four disease classes—bacterial blight, blast, brown spot, and tungro. Figure 1 shows the series of data preprocessing operations, including separating the images for training and testing, class balance, noise and blur reduction, and shrinking the images. After classifying the diseases using a convolutional neural network (CNN), measures including accuracy, precision, recall, F1 score, and Cohen Kappa Score were evaluated.

3.1. Dataset

The collection comprises 5932 images of sick rice leaves, including brown spot, blast, bacterial blight, and tungro types [41]. First, a Nikon DSLR-D5600 with an 18–55 mm lens was used to take high-resolution images of rice fields in western Odisha. From the original big image, the sick portions were removed in patches. An image database of agricultural and insect pests contained several images of rice diseases. After being downsized to 300 × 300 pixels, each patch was handled as a data sample. Figure 2 depicts the four types of diseases that affect rice leaves. Eight hundred images, or two hundred for each category, were taken from the original dataset and saved for testing. To improve the dataset, augmentation was applied to the remaining 5132 images. All images underwent basic image rotation and flipping operations, including rotations of 90 degrees to the right and left, vertical and horizontal flips, and 180 degrees, as part of the augmentation process. As a result, the total number of images grew six times, including images that underwent augmentation. The network will likely pick up the right features due to the increased number of enhanced images. The data samples were randomly divided into 80:20 ratios for training and validation.

3.2. Data Preprocessing

To prevent the models’ performances from degrading, noise, blurriness, and irrelevant images in the dataset had to be eliminated. We assessed the models’ capacities to generalize when we used previously unseen test images by ensuring they were trained and tested successfully by cleaning up these images.
  • Noise and Blur Removal: This phase entails identifying and removing noisy or blurry images from the dataset to improve the data quality.
  • Data Augmentation: To broaden the dataset’s diversity, additional data samples are created utilizing methods such as rotation, cropping, and noise introduction.
  • Class Balance: To avoid class imbalance, which could distort the model’s performance, there must be an adequate number of samples for each class in classification tasks.
  • Data Splitting: The dataset is split into training, validation, and test sets to assess the model’s performance and avoid data leaks accurately. Successful machine learning model training and testing depend on preparing a strong and trustworthy dataset, which these data-cleaning procedures make possible.
  • Elimination of Duplicates: Finding and eliminating duplicate images from the dataset is essential to prevent bias and redundancy and ensure the model learns from distinct examples.

3.3. Methodology

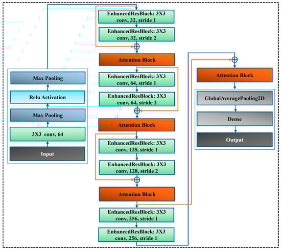
In the proposed method, convolution neural networks are integrated with residual and attention mechanisms to enhance the feature extraction capability and improve the classification accuracy. Integrating these advanced techniques enables the model to extract highly discriminative features while addressing common challenges, such as the vanishing gradient problem and the need for focused attention on critical regions of the input images. There were several convolutional layers, max pooling layers, and fully linked layers in our proposed CNN architecture, as shown in Figure 3. In this architecture, we used 8 EnhancedResBlock and 4 attention blocks. The architecture’s initial step involved preprocessing input images, resized to a standardized dimension of 224 × 224 pixels. Each image comprised three color channels corresponding to the RGB spectrum, which preserved the color information essential for disease classification. This preprocessing step ensured that the model received input in a consistent format, facilitating uniform learning across the dataset. The 64 filters that comprised the convolutional layer, the network’s initial layer, had a kernel size of 3 × 3 and a stride of 2. This layer extracted the input images’ basic visual features, such as edges, textures, and color gradients. The convolution operation effectively reduced the spatial dimensions of the input, which was crucial for managing computational complexity in deeper layers. The output from this layer was then passed through a batch normalization (BN) process to stabilize the learning process. Batch normalization normalized the inputs to a layer in a neural network across a mini batch. It involved scaling and shifting the inputs to have a mean of zero and a variance of one, followed by learning an optimal scale (gamma, γ ) and shift (beta, β ) for the normalized values. After batch normalization, the Rectified Linear Unit (ReLU) activation function was applied to introduce non-linearity.
B N = γ ( y μ σ 2 + ϵ ) + β
  R e L U ( z ) = max ( 0 , z )
where μ and σ 2   are the mean and variance of the batch, respectively, and γ and β are learnable parameters that allow the network to scale and shift the normalized output. After the initial convolutional layer, a max pooling operation was employed with a filter size of 3 × 3 and a stride of 2. This pooling layer was critical in down sampling the feature maps, effectively summarizing the most prominent features within each window. Through the window sliding over the feature map and taking the maximum value in each region, max pooling effectively captured the strongest features in a local area, which was beneficial for tasks like image classification and object detection. This operation reduced the dimensionality of the feature maps, making the network more efficient and less prone to overfitting.
z p o o l e d = m a x i , j w i n d o w ( z [ i , j ] )
z [ i , j ] represents the elements of the input feature map Z, where ii and i , j are the indices for the rows and columns of the feature map. z p o o l e d represents the resulting feature map after the max pooling operation has been applied.
The architecture incorporated two sets of residual blocks after the first layers. Each set consisted of two blocks with filter sizes from 32 to 256, respectively. Each residual block’s initial convolutional layer used stride 1 to maintain the spatial resolution, while the second used stride 2 to lower it. In mathematics, the residual block is expressed as the following equation.
R c = N = 1 n { B N { ( B N ( C o v ( x ) ) ( B N ( x ¯ ) ) } }
where x represents the input feature map while C o v ( x ) denotes the convolution operation applied to x . The term B N refers to the batch normalization process, which is crucial for stabilizing and accelerating the training process by normalizing the inputs to each layer. After passing through the batch normalization process, the notation signifies the element-wise addition between the output of the normalized convolution operation C o v ( x ) and residual connection x ¯ . During the second residual connection, the notation signifies the element-wise addition between the output of the normalized attention block A T and a normalized residual connection x ¯ in following equation. Where notation indicate the summation of
.
R A T = N = 1 n { B N { ( B N ( A T ) ( B N ( x ¯ ) ) } }
The Adam optimizer was used to train the model, which was efficient because it automatically adjusted the learning rate to ensure quick and stable training. This model can accurately identify and classify rice leaf diseases by combining residual learning with attention mechanisms and effective optimization methods.

3.3.1. Enhanced Res Block

An EnhancedResBlock architecture was incorporated into the proposed convolutional neural network (CNN) model to improve the classification accuracy of rice leaf diseases. In the EnhancedResBlock, we used two convolution layers with double the number of filters and a four batch normalization layer followed by regularization, as shown in Figure 4. This block was intended to make deep network training more efficient and solve the vanishing gradient issue that frequently arises in deep learning by using residual connections that avoid specific layers. The block works by maintaining the input tensor, which could then go through a convolutional transformation, if necessary, to fit the output tensor’s dimensions. The block’s primary path consisted of two convolutional layers, each followed by an activation function and batch normalization. A dropout layer was incorporated to lower the possibility of overfitting, randomly setting a portion of the input units to zero during training. Lastly, the outcome was subjected to a ReLu activation function when merging the shortcut connection and the main path’s output. To further reduce overfitting and guarantee strong learning, this architectural design used L2 regularization. These components were integrated into the residual block, which effectively helped the model capture intricate patterns and raise the accuracy of rice leaf disease classification.

3.3.2. Channel Attention Module

Following each set of leftover blocks, the network employed attention mechanisms to enhance its focus on the most relevant regions of the feature maps. Each attention module was designed with three convolutional layers, processing the feature maps to generate intermediate representations, as shown in Figure 5. The channel attention module began by refining the feature maps obtained from the preceding residual blocks through the series of convolution layers, i.e., three convolutional layers. These layers distilled spatial information by applying convolutions, batch normalization, and activation functions, ultimately producing intermediate feature representations. Element-wise, adding these three layers and applying Global Average Pooling (GAP) generated global attention maps. This pooling operation compressed each feature map into a single representative value, capturing the essence of the spatial information within the map. The resultant pooled features were then passed through a dense layer followed by a reshaping layer, producing an attention map highlighting the most relevant spatial regions in the feature maps. This attention map was multiplied element-wise with the original feature maps, amplifying the critical features and suppressing the less important ones. This refinement ensures that the model focused on the most informative aspects of the input, enhancing its ability to classify the input images accurately. The mathematical expression for the attention mechanism is as follows:
Y = X R e s h a p e ( D e n s e ( G A P ( X 1 X 2 X 3 ) ) )
where
X = Original   feature   map   ( Input )
X 1 = σ ( B N ( C o n v 1 × 1 ( X ) ) )
X 2 = σ ( B N ( C o n v 1 × 1 ( X ) ) )
X 3 = σ ( B N ( C o n v 1 × 1 ( X ) ) )
After applying the attention mechanism, the model processed the refined feature maps using Global Average Pooling. This step reduced the 2D feature maps into a 1D vector fed into the classification layer. In this layer, a dense network used a SoftMax activation function to calculate the probability of each disease class. The categorical cross-entropy loss function measured how well the predicted probabilities matched the labels to improve the model’s accuracy. Here ⨷, indicate the multiplication, ⊕ symbol indicate summation.

4. Experiment Setup

The experimental setup used an operating system running Windows 11 64-bit, a 12th-gen Intel® Core™ i5-12400 processor (2.50 GHz), and an NVIDIA GeForce RTX 3070 Ti GPU, 64GB RAM. The Keras 2.8.2 framework with a TensorFlow backend was used to train and validate the deep neural networks.

5. Ablation Experiments

We compared several models’ efficaciousness with our proposed methodology in this part. However, a total of 5132 224 × 224 color images from four different classes—blast, brown spot, tungro, and bacterial blight—were taken from Kaggle to carry out this experiment. Of these, 4105 images (or 80%) were used for training, while 1027 images (or 20%) were used for validation. As a result, using the validation dataset, a quality assessment was performed on the trained models, namely for the residual connection CNN architecture (Figure 3), EnhancedResBlock architecture (Figure 4), and attention block (Figure 5). The maximum accuracy in the CNN design with residual connections and channel attention module processes is shown in Table 2.
The contribution of important elements of our proposed CNN model, including residual connections, attention blocks, and data augmentation strategies, were assessed by integrating an extensive series of ablation studies. To further understand how they address the vanishing gradient issue and enhance feature extraction, we examined the performance; for example, when residual connections were eliminated, validation accuracy was 91%. Similarly, we assessed the model without attention processes to illustrate their contribution to improving focus on important areas of the input images. Additionally, the contribution of data augmentation strategies was investigated by contrasting the model’s accuracy, precision, recall, and F1 score with and without augmentation. These thorough experiments will provide more insight into how each architectural improvement contributes to the higher classification performance that our study reports.

6. Evaluation of Metrics

We used confusion matrices in conjunction with a set of related metric parameters, including accuracy (Acc), precision (Pre), recall (Rec), F1 score (F-Scr), and Cohen Kappa Score (Ckp), to quantify the performance of our model during the experiment of this work. The true positive (TP), false positive (FP), true negative (TN), and false negative (FN) parameters that were obtained from the confusion matrix were used to construct these measurements. The following formulas were used to compute the confusion metrics by the following equation.
A model’s accuracy refers to how well it can classify examples. It is defined as the proportion of all observations to accurately anticipated observations (true positives and true negatives combined). Accuracy is expressed mathematically as
A c c = TP + TN TP + TN + FP + FN
A statistic called precision is used to assess how accurate positive forecasts are. Its definition is the proportion of positive estimates to the model’s positive predictions. Precision in mathematics is represented as follows:
P r e = TP TP + FP
A metric called recall assesses how well a model can detect positive cases. Its definition is the proportion of actual positive cases to true positive expectations. Recall can be stated mathematically as follows:
R e c = TP TP + FN
F1-Scr evaluates the rates of accurately anticipated true positive samples. It goes by the names true positive rate and sensitivity as well.
F 1 S c r = 2 ( R e c P r e ) ( R e c + P r e )
A statistical indicator of inter-rater agreement for categorical categories, the Cohen Kappa Score is described as
C k p = P 0 P e 1 P e
P 0   is a high percentage of observed agreement between raters and classifiers.
P e is the hypothetical probability of chance agreement.

7. Experiment Result and Discussion

The proposed CNN model performs better than alternative deep learning models regarding rice leaf disease classification. Achieving a training accuracy of 99.98% and testing accuracy of 99.60%, the proposed model outperformed widely used architectures like ResNet-50, MobileNet, Inception V3, DenseNet, and Xception-Net. Along with the highest Ckp Score of 99.52%, it also recorded exceptional performance measures, such as a precision of 99.20%, recall of 99.07%, and F1 score of 99.10%, illustrated in Table 2. These findings demonstrate the robustness and efficacy of the proposed model in correctly identifying a range of rice leaf diseases, indicating its potential as a practical agricultural application.
The comparison is shown in Table 2; with a moderate number of parameters (1.26 million) and a training period of 23,500 s, the proposed CNN obtains the best testing accuracy (99.60%), demonstrating a solid balance between accuracy and computational efficiency. While more complicated models like XceptionNet have higher training times (55,000 s) despite reaching equivalent accuracy, quicker models like Mobile Net give slightly lower accuracy (99.40%) but faster training (11,000 s). The proposed CNN performs more accurately than most models while keeping a manageable processing load. Figure 6 shows the experimental findings. The training and testing accuracy graph shows that the proposed CNN model performs better than alternative deep learning models regarding rice leaf disease classification, achieving a training accuracy of 99.98% and a testing accuracy of 99.60%.
The confusion matrix shown in Figure 7 provides additional evidence for the effectiveness of the paradigm. The matrix displays the model’s output for the four classes, numbered 0 through 3. Every matrix element displays the number of occurrences in which the anticipated and actual labels (true labels) consider Class 0: only four occurrences were misclassified out of 316 real cases, with 312 instances properly classified; Class 1: there were no incorrect classifications among the 288 occurrences; Class 2: there were no incorrect classifications among the 320 occurrences; Class 3: there were no incorrect classifications among the 261 occurrences. The confusion matrix’s high diagonal values show that the model remarkably differentiates between the many types of rice leaf diseases. These findings support the usefulness of the CNN architecture’s integration of residual and attention blocks, which boosts feature learning and raises the model’s classification accuracy for rice leaf diseases.
Together, the obtained accuracy metrics and the confusion matrix show how stable and dependable the proposed CNN model is for real-world use in detecting agricultural diseases. This paper thoroughly reviews several deep learning models to classify rice leaf diseases, focusing on CNNs (convolutional neural networks) and their performances. The proposed CNN model outperformed well-known designs, such as ResNet50, MobileNet, InceptionV3, DenseNet, XceptionNet, EfficientNetB5, and AlexNet, attaining the highest training and testing accuracy. This proposed model that adds residual connection and attention blocks improves the model’s capacity to extract and rank pertinent features. Although other models, such as DenseNet and XceptionNet, also demonstrated impressive performances, the proposed CNN model appears durable and reliable in real-world applications based on its consistency and superior precision, recall, and F1 scores. These findings highlight the potential for enhancing early disease identification in agriculture through sophisticated CNN architectures, promoting improved crop management and food security. Future studies may concentrate on growing the dataset and improving the model to account for changing diseases patterns and environmental variables.
Our proposed CNN-based model works better than existing state-of-the-art models like ResNet-50, MobileNet, and InceptionV3, which obtained lower accuracy rates in similar tests, with a testing accuracy of 99.60%. For instance, earlier studies that used ResNet-50 to classify rice diseases found accuracy rates of about 87%, and while models such as DenseNet and XceptionNet achieved accuracy rates of over 99%, they were still not as good as our model. We also talked about the special contributions made by integrating the channel attention module and residual connections, which improved the model’s ability to differentiate between diseases that appear identical on the surface. We contrasted existing methods that extensively rely on feature selection and preprocessing with our usage of data augmentation techniques, elucidating how our approach has enabled more robust generalization across a range of field situations. This comparison highlights our model’s benefits and enhancements over current approaches.
As seen by the prediction results in Figure 8, the proposed CNN model was a reliable method for identifying four rice leaf diseases: bacterial blight, blast, brown spot, and tungro. Since most of the predicted labels matched the actual disease categories, the model performed with excellent accuracy. Despite potential differences in leaf image quality or environmental factors, the model’s capacity to generalize well to data that had not yet been seen was further demonstrated by the visual presentation of prediction results. These findings illustrate the model’s potential for early and accurate rice disease diagnosis in real-world agricultural settings, which could lead to better disease management and fewer crop losses.
We plan to integrate the model into mobile applications so farmers and other agricultural experts can take real-time pictures of rice leaves with their cellphones or portable cameras. The smartphone application will analyze the images locally or through cloud-based services, giving the user a quick disease diagnosis and useful insights. This strategy guarantees accessibility, particularly in isolated or resource-constrained locations where cutting-edge equipment is unavailable. We aim to incorporate the model into high-resolution camera-equipped drones or autonomous robotic systems. These devices will be placed in rice fields to continuously take pictures and check the health of the crops. To enable timely interventions like pesticide spraying or other crop management techniques, as well as real-time disease diagnosis, the automated devices will either process the data onboard or transfer it to centralized servers for analysis. This would improve disease monitoring efficiency and save manual labor significantly, benefiting precision agriculture. This research should have a big practical impact on agriculture, particularly through making it possible to identify rice leaf diseases early and accurately. The proposed CNN model can significantly lower crop losses from pathogens, including bacterial blight, blast, brown spot, and tungro, by giving farmers a trustworthy instrument for early diagnosis and treatment. Prompt intervention is expected to significantly reduce the total incidence of these diseases, perhaps reducing yield losses due to disease by 20–30%, as shown in recent studies on automated disease identification. Additionally, this decline in disease occurrence is anticipated to immediately enhance agricultural yields, maximizing the production and health of rice harvests. With time, this will also result in less pesticide use because early detection reduces the need for large-scale chemical interventions, which benefits farmers’ bottom lines and the sustainability of the environment. The improved preprocessing methods used by our model include class balance, noise and blur removal, and an optimized CNN architecture that keeps accuracy while cutting down on computational costs. Furthermore, our model was engineered to adjust to environmental factors like fluctuating light and moisture levels. As a response, we will present a more thorough comparison with earlier research, emphasizing the special improvements and wider applicability of our methodology.

8. Conclusions

In this work, we have effectively constructed a convolutional neural network (CNN) model that combines attention processes and residual connections to classify rice leaf diseases accurately. The model outperformed the current state-of-the-art models with a testing accuracy of 99.60% and a training accuracy of 99.98%. With the help of strong preprocessing and data augmentation approaches, the proposed model was able to extract important features from images of rice leaves while overcoming issues with noise and overlapping symptoms. This guarantees the model’s suitability for accurate disease classification, including bacterial blight, brown spot, blast, and tungro, and good generalization across many circumstances. The model has many practical promises for application in actual agriculture. Precision agriculture can benefit from reducing the need for manual inspections by utilizing this excellent tool as an automated method for early disease identification. Decreasing crop losses, increasing crop management, and reducing pesticide usage will support sustainable agricultural methods.
Our goal is to improve the generalization and robustness of the existing CNN model in the future by broadening the dataset to include images from other geographic regions and environmental situations. To increase the accuracy of disease predictions and provide a more complete crop management solution, we also intend to incorporate contextual data, such as soil and weather information. Furthermore, we will implement the model in real-time systems, like robotic platforms or drones, for ongoing field monitoring and early disease diagnosis. Simultaneously, we plan to create variations of the models that are lighter and more portable, enabling farmers in far-off places to use them. Finally, we want to expand the methodology to include additional significant crops, increasing the research’s influence and helping international initiatives to improve food security and agricultural production.

Author Contributions

Methodology, writing—original draft preparation, code, data curation, S.A.; conceptualization, methodology, writing—original draft preparation, code, formatting, data curation, R.I.S.; data curation, visualization, review, H.A.; supervision, project administration, data curation, H.-C.K. All authors have read and agreed to the published version of the manuscript.

Funding

This work was supported by the Institute of Information & Communications Technology Planning & Evaluation (IITP)-Innovative Human Resource Development for Local Intellectualization program grant funded by the Korea government (MSIT) (IITP-2024-RS-2024-00436773).

Data Availability Statement

5932 image of damaged rice leaves, including classifications for Brown Spot, Blast, Bacterial Blight, and Tungro, make up the ”Rice Leaves Disease Dataset”, which was used in this investigation. The following link will take you to this publicly accessible dataset: https://data.mendeley.com/datasets/fwcj7stb8r/1 (accessed on 28 August 2024).

Acknowledgments

I would like to thank Ariel Yan for allowing me to submit this paper.

Conflicts of Interest

The authors declare that they have no known competing financial interests or personal relationships that could have appeared to influence the work reported in this paper.

References

  1. Seck, P.A.; Diagne, A.; Mohanty, S.; Wopereis, M.C.S. Crops that feed the world 7: Rice. Food Secur. 2012, 4, 7–24. [Google Scholar] [CrossRef]
  2. Ahmad, D.; Afzal, M.; Rauf, A. Environmental risks among rice farmers and factors influencing their risk perceptions and attitudes in Punjab, Pakistan. Environ. Sci. Pollut. Res. 2020, 27, 21953–21964. [Google Scholar] [CrossRef]
  3. Dubey, R.K.; Choubey, D.K. Reliable detection of blast disease in rice plant using optimized artificial neural network. Agron. J. 2023, 116, 1099–1111. [Google Scholar] [CrossRef]
  4. Chamundeeswari, G.; Srinivasan, S.; Bharathi, S.P. Efficient Urban Green Space Destruction and Crop Stress Yield Assessment Model. Intell. Autom. Soft Comput. 2022, 33, 515–534. [Google Scholar] [CrossRef]
  5. Sumon, R.I.; Bhattacharjee, S.; Hwang, Y.-B.; Rahman, H.; Kim, H.-C.; Ryu, W.-S.; Kim, D.M.; Cho, N.-H.; Choi, H.-K. Densely Convolutional Spatial Attention Network for nuclei segmentation of histological images for computational pathology. Front. Oncol. 2023, 13, 1009681. [Google Scholar] [CrossRef]
  6. Sumon, R.I.; Mazumdar, A.I.; Uddin, S.M.I.; Joo, M.-I.; Kim, H.-C. Enhanced Nuclei Segmentation in Histopathology Image Leveraging RGB Channels through Triple-Encoder and Single-Decoder Architectures. In Proceedings of the 2023 IEEE 14th Annual Ubiquitous Computing, Electronics & Mobile Communication Conference (UEMCON), New York, NY, USA, 12–14 October 2023. [Google Scholar] [CrossRef]
  7. Dhanalakshmi, A.; Ponmozhi, K.; Ajmal, A. A Cutting Edge Deep Learning Models for Paddy Leaf Disease Detection and Classification. In Proceedings of the 2024 3rd International Conference on Artificial Intelligence For Internet of Things (AIIoT), Istanbul, Turkey, 26–27 December 2024. [Google Scholar] [CrossRef]
  8. Banerjee, D.; Kukreja, V.; Srivastava, P.; Bhattacherjee, A.; Joshi, K. Enhancing Rice Leaf Disease Classification: A CNN-SVM Approach. In Proceedings of the 2024 International Conference on Emerging Smart Computing and Informatics (ESCI), Pune, India, 5–7 March 2024. [Google Scholar] [CrossRef]
  9. Upadhyay, S.K. Rice leaves disease detection and classification using transfer learning technique. In Proceedings of the 2022 2nd International Conference on Advance Computing and Innovative Technologies in Engineering (ICACITE), Greater Noida, India, 28–29 April 2022; pp. 2151–2156. [Google Scholar] [CrossRef]
  10. Zhang, W.; Chen, G.; Zhuang, P.; Zhao, W.; Zhou, L. CATNet: Cascaded attention transformer network for marine species image classification. Expert Syst. Appl. 2024, 256, 124932. [Google Scholar] [CrossRef]
  11. Han, B.; Zhang, X.; Ren, S. PU-GACNet: Graph attention convolution network for point cloud upsampling. Image Vis. Comput. 2022, 118, 104371. [Google Scholar] [CrossRef]
  12. Pothen, M.E.; Pai, M.L. Detection of rice leaf diseases using image processing. In Proceedings of the 2020 Fourth International Conference on Computing Methodologies and Communication (ICCMC), Erode, India, 11–13 March 2020; pp. 424–430. [Google Scholar] [CrossRef]
  13. Tejaswini, P.; Singh, P.; Ramchandani, M.; Rathore, Y.K.; Janghel, R.R. Rice leaf disease classification using CNN. IOP Conf. Ser. Earth Environ. Sci. 2022, 1032, 012017. [Google Scholar] [CrossRef]
  14. Ahmed, K.; Shahidi, T.R.; Alam, S.M.I.; Momen, S. Rice leaf disease detection using machine learning techniques. In Proceedings of the 2019 International Conference on Sustainable Technologies for Industry 4.0 (STI), Dhaka, Bangladesh, 24–25 December 2019; pp. 1–5. [Google Scholar] [CrossRef]
  15. Sumon, R.I.; Mazumdar MA, I.; Uddin SM, I.; Kim, H.C. Exploring Deep Learning and Machine Learning Techniques for Histopathological Image Classification in Lung Cancer Diagnosis. In Proceedings of the 2024 International Conference on Electrical, Computer and Energy Technologies ICECET, Sydney, Australia, 25–27 July 2024; pp. 1–6. [Google Scholar] [CrossRef]
  16. Rallapalli, S.; Durai, M.A.S. A contemporary approach for disease identification in rice leaf. Int. J. Syst. Assur. Eng. Manag. 2021, 1–11. [Google Scholar] [CrossRef]
  17. Teja, K.U.V.R.; Reddy, B.P.V.; Kesara, L.R.; Kowshik, K.D.P.; Panchaparvala, L.A. Transfer Learning based Rice Leaf Disease Classification with Inception-V3. In Proceedings of the 2021 International Conference on Smart Generation Computing, Communication and Networking (SMART GENCON), Pune, India, 29–30 October 2021; pp. 1–6. [Google Scholar] [CrossRef]
  18. Haque, M.E.; Rahman, A.; Junaeid, I.; Ul Hoque, S.; Paul, M. Rice leaf disease classification and detection using yolov5. arXiv 2022, arXiv:2209.01579. [Google Scholar]
  19. Islam, A.; Islam, R.; Haque, S.M.R.; Islam, S.M.; Khan, M.A.I. Rice Leaf Disease Recognition using Local Threshold Based Segmentation and Deep CNN. Int. J. Intell. Syst. Appl. 2021, 13, 35–45. [Google Scholar] [CrossRef]
  20. Aggarwal, M.; Khullar, V.; Goyal, N.; Singh, A.; Tolba, A.; Thompson, E.B.; Kumar, S. Pre-Trained Deep Neural Network-Based Features Selection Supported Machine Learning for Rice Leaf Disease Classification. Agriculture 2023, 13, 936. [Google Scholar] [CrossRef]
  21. Huang, Z.; Rodriguez, J.A.; Matsuo, R.; Caicedo, A.L. Assessing Physiological and Genetic Evidence for Evolution of Shared Weedy Rice Traits at the Vegetative Growth Stage. Front. Agron. 2021, 3, 601414. [Google Scholar] [CrossRef]
  22. Sumon, R.I.; Uddin, S.M.I.; Akter, S.; Mozumder, M.A.I.; Khan, M.O.; Kim, H.-C. Natural Language Processing Influence on Digital Socialization and Linguistic Interactions in the Integration of the Metaverse in Regular Social Life. Electronics 2024, 13, 1331. [Google Scholar] [CrossRef]
  23. Krishnamoorthy, N.; Narasimha Prasad, L.V.; Pavan Kumar, C.S.; Subedi, B.; Abraha, H.B.; Sathishkumar, V.E. Rice leaf diseases prediction using deep neural networks with transfer learning. Environ. Res. 2021, 198, 111275. [Google Scholar] [CrossRef]
  24. Pandi, S.S.; Senthilselvi, A.; Gitanjali, J.; ArivuSelvan, K.; Gopal, J.; Vellingiri, J. Rice plant disease classification using dilated convolutional neural network with global average pooling. Ecol. Model. 2022, 474, 110166. [Google Scholar] [CrossRef]
  25. Singh, S.P.; Pritamdas, K.; Devi, K.J.; Devi, S.D. Custom Convolutional Neural Network for Detection and Classification of Rice Plant Diseases. Procedia Comput. Sci. 2023, 218, 2026–2040. [Google Scholar] [CrossRef]
  26. Kishore, K.K.; Kannan, E. Detection of rice plant disease using AdaBoostSVM classifier. Agron. J. 2022, 114, 2213–2229. [Google Scholar] [CrossRef]
  27. Ghyar, B.S.; Birajdar, G.K. Computer vision based approach to detect rice leaf diseases using texture and color descriptors. In Proceedings of the 2017 International conference on inventive computing and informatics (ICICI), Coimbatore, India, 23–24 November 2017; pp. 1074–1078. [Google Scholar] [CrossRef]
  28. Bakar, M.A.; Abdullah, A.H.; Rahim, N.A.; Yazid, H.; Misman, S.N.; Masnan, M.J. Rice leaf blast disease detection using multi-level colour image thresholding. J. Telecommun. Electron. Comput. Eng. (JTEC) 2018, 10, 1–6. [Google Scholar]
  29. Sajol, M.S.I.; Hasan, A.S.M.J.; Islam, M.S.; Rahman, M.S. A ConvNeXt V2 Approach to Document Image Analysis: Enhancing High-Accuracy Classification. In Proceedings of the 2024 IEEE 3rd Conference on Information Technology and Data Science (CITDS), Debrecen, Hungary, 26–28 August 2024. [Google Scholar] [CrossRef]
  30. Ritharson, P.I.; Raimond, K.; Mary, X.A.; Robert, J.E.; Andrew, J. DeepRice: A deep learning and deep feature based classification of Rice leaf disease subtypes. Artif. Intell. Agric. 2023, 11, 34–49. [Google Scholar] [CrossRef]
  31. Mekha, P.; Teeyasuksaet, N. Image classification of Rice leaf diseases using random Forest algorithm. In Proceedings of the 2021 Joint 6th International Conference on Digital Arts, Media and Technology with 4th ECTI Northern Section Conference on Electrical, Electronics, Computer and Telecommunication Engineering, ECTI DAMT and NCON 2021, Cha-am, Thailand, 3–6 March 2021; pp. 165–169. [Google Scholar] [CrossRef]
  32. Rawat, P.; Pandey, A.; Panaiyappan, K. Rice leaf diseases classification using deep learning techniques. In Proceedings of the 1st IEEE International Conference on Networking and Communications, Chennai, India, 5–6 April 2023. [Google Scholar]
  33. Thepade, S.D.; Abin, D.; Chauhan, K.H. Improved Rice leaf disease detection using fusion of Otsu thresholding and Thepade SBTC features. In Proceedings of the 2022 International Conference on Recent Trends in Microelectronics, Automation, Computing and Communications Systems, ICMACC 2022, Hyderabad, India, 28–30 December 2022; pp. 444–449. [Google Scholar] [CrossRef]
  34. Hossain, S.M.M.; Tanjil, M.M.M.; Ali, M.A.; Bin Islam, M.Z.; Islam, M.S.; Mobassirin, S.; Sarker, I.H.; Islam, S.M.R. Rice Leaf Diseases Recognition Using Convolutional Neural Networks; Lecture Notes in Computer Science (Including Subseries Lecture Notes in Artificial Intelligence and Lecture Notes in Bioinformatics); Springer: Cham, Switzerland, 2021; Volume 12447, pp. 299–314. [Google Scholar] [CrossRef]
  35. Haridasan, A.; Thomas, J.; Raj, E.D. Deep learning systemfor paddy plant disease detection and classification. Environ. Monit. Assess. 2023, 195, 120. [Google Scholar] [CrossRef]
  36. Kaur, P.; Harnal, S.; Tiwari, R.; Upadhyay, S.; Bhatia, S.; Mashat, A.; Alabdali, A.M. Recognition of leaf disease using hybrid convolutional neural network by applying feature reduction. Sensors 2022, 22, 575. [Google Scholar] [CrossRef]
  37. He, Y.; Zhang, W.; Ma, Y.; Li, J.; Ma, B. The classification of Rice blast resistant seed based on Ranman spectroscopy and SVM. Molecules 2022, 27, 4091. [Google Scholar] [CrossRef]
  38. Stephen, A.; Punitha, A.; Chandrasekar, A. Designing self attention-based ResNet architecture for rice leaf disease classification. Neural Comput. Applic. 2023, 35, 6737–6751. [Google Scholar] [CrossRef]
  39. Lwin, L.Y.W.; Htwe, A.N. Image classification for Rice leaf disease using AlexNet model. In Proceedings of the IEEE International Conference on Control and Automation, ICCA, Yangon, Myanmar, 27–28 February 2023; pp. 124–129. [Google Scholar] [CrossRef]
  40. Gopi, S.C.; Kishan Kondaveeti, H. Transfer learning for Rice leaf disease detection. In Proceedings of the 3rd International Conference on Artificial Intelligence and Smart Energy, ICAIS, Coimbatore, India, 2–4 February 2023; pp. 509–515. [Google Scholar] [CrossRef]
  41. Sethy, P.K. Rice Leaf Disease Image Samples. Mendeley Data, V1. 2020. Available online: https://data.mendeley.com/datasets/fwcj7stb8r/1 (accessed on 28 August 2024). [CrossRef]
Figure 1. Overview of the rice life disease classification method.
Figure 1. Overview of the rice life disease classification method.
Electronics 13 04095 g001
Figure 2. Image samples of rice leaf diseases. (a) Bacterial blight, (b) blast, (c) brown spot, and (d) tungro.
Figure 2. Image samples of rice leaf diseases. (a) Bacterial blight, (b) blast, (c) brown spot, and (d) tungro.
Electronics 13 04095 g002
Figure 3. Backbone architecture of the proposed CNN architecture.
Figure 3. Backbone architecture of the proposed CNN architecture.
Electronics 13 04095 g003
Figure 4. EnhancedResBlock architecture.
Figure 4. EnhancedResBlock architecture.
Electronics 13 04095 g004
Figure 5. Channel attention module.
Figure 5. Channel attention module.
Electronics 13 04095 g005
Figure 6. Comparison training and testing accuracy of (a) ResNet50, (b) Mobile Net, (c) InceptionV3, (d) DenseNet, (e) XceptionNet, (f) EfficientNetB5, (g) AlexNet, and (h) proposed model.
Figure 6. Comparison training and testing accuracy of (a) ResNet50, (b) Mobile Net, (c) InceptionV3, (d) DenseNet, (e) XceptionNet, (f) EfficientNetB5, (g) AlexNet, and (h) proposed model.
Electronics 13 04095 g006
Figure 7. Comparison confusion matrices of (a) ResNet50, (b) Mobile Net, (c) InceptionV3, (d) DenseNet, (e) XceptionNet, (f) EfficientNetB5, (g) AlexNet, and (h) proposed CNN model.
Figure 7. Comparison confusion matrices of (a) ResNet50, (b) Mobile Net, (c) InceptionV3, (d) DenseNet, (e) XceptionNet, (f) EfficientNetB5, (g) AlexNet, and (h) proposed CNN model.
Electronics 13 04095 g007
Figure 8. Prediction results of proposed CNN model.
Figure 8. Prediction results of proposed CNN model.
Electronics 13 04095 g008
Table 1. Summary of various existing classification techniques and results for rice leaf diseases.
Table 1. Summary of various existing classification techniques and results for rice leaf diseases.
Ref.Classifications of Leaf DiseasesFeature ExtractionDatasetEvaluation MetricClassification
Accuracy
Remark
(Mekha and Teeyasuksaet, 2021 [31])Healthy, brown spot, tungroRandom forestRice leaf disease dataset from UCI
repository
Precision, recall, accuracy69.4%The classification accuracy performance of the model is insufficient.
(Rawat et al., 2023 [32])Bacterial leaf blight,
brown spot, leaf smut
ResNet 50Self-generated rice leaf
database
Precision, recall, F1 score, accuracy, ROC area99.2%The model is not suitable for other kinds of illnesses that affect rice leaves.
(Thepade et al., 2022 [33])Bacterial leaf blight, hispa, leaf smutOtsu thresholding with Thepade ordered block truncation codingInternational Rice Research Institute (IRRI)Accuracy85.9%It is necessary to refine the classification of rice leaf diseases even more.
(Hossain et al., 2020 [34])Tungro, brown spot,
seath blight
CNNIRRI and Bangladesh
Rice Research Institute
(BRRI) rice leaf database
Precision, recall, F1 score,
accuracy
97.35%Unreliable and loses accuracy in recognition while dealing with complicated backgrounds.
(Haridasan et al., 2023 [35])False smut, bacterial
leaf blight, brown spot
CNNSelf-generated
database
Precision, recall, F1 score,
and support
88.93%Preprocessing with cutting-edge machine learning models could increase categorization accuracy.
(Kaur et al., 2022 [36])Leaf blight, black rot,
black measles, stable
Efficient Net B7Plant Village datasetPrecision, recall, F1 score,
and accuracy
98.7%There is no common strategy for selecting the most alluring qualities.
(He et al., 2022 [37])Rice blastSVMSelf-generatedClassification accuracy93%There is insufficient categorization accuracy.
(Stephen et al., 2023 [38])Brown spot, hispa,
leaf blast
Preprocessing ResNet34, ResNet 50,
ResNet 18
Rice leaf disease from
Kaggle
Identification rate, accuracy,
specificity, F1 score,
sensitivity, negative
predicted value
98.54%Benchmark databases can be used to validate additional models.
(Win Lwin and Htwe, 2023 [39])Brown, rice
leaf blight
VGG16Rice leaf disease from
Kaggle
Classification accuracy98.05%Produce more precise categorization using various diseases of rice leaves.
(Gopi and Kishan Kondaveeti, 2023 [40])Brown spot, leaf smut,
tungro, false smut
XceptionBenchmark datasets
from mendley data and
Kaggle repository
Classification accuracy99.66% and 99.9Improve the incremental learning techniques system.
Table 2. Performance comparison of various classification techniques with proposed models for rice leaf diseases.
Table 2. Performance comparison of various classification techniques with proposed models for rice leaf diseases.
Deep Learning ModelTraining
Accuracy
Testing
Accuracy
PrecisionRecallF1 ScoreCkp Score Number of ParametersComplexityTraining
Time
Res Net-5087.5276.5385.0787.5386.9086.512.60 mO(n2)15,000 s
Mobile Net96.7099.4097.0396.0097.5096.990.39 mO(n)11,000 s
Inception V393.2798.9994.2593.9795.0996.524.14 mO(n2)30,000 s
Dense Net 99.9999.3098.3099.1098.9999.300.77 mO(n2)32,000 s
Exception Net 98.9599.1098.9999.0099.0899.302.40 mO(n2)55,000 s
EfficientNetB553.8758.9053.1253.8954.1253.573.12 mO(n2)16,000 s
AlexNet26.9827.2526.8526.0127.0126.874.67 mO(n2)12,000 s
Proposed CNN99.9899.6099.2099.0799.1099.521.26 mO(n2)23,500 s
Disclaimer/Publisher’s Note: The statements, opinions and data contained in all publications are solely those of the individual author(s) and contributor(s) and not of MDPI and/or the editor(s). MDPI and/or the editor(s) disclaim responsibility for any injury to people or property resulting from any ideas, methods, instructions or products referred to in the content.

Share and Cite

MDPI and ACS Style

Akter, S.; Sumon, R.I.; Ali, H.; Kim, H.-C. Utilizing Convolutional Neural Networks for the Effective Classification of Rice Leaf Diseases Through a Deep Learning Approach. Electronics 2024, 13, 4095. https://doi.org/10.3390/electronics13204095

AMA Style

Akter S, Sumon RI, Ali H, Kim H-C. Utilizing Convolutional Neural Networks for the Effective Classification of Rice Leaf Diseases Through a Deep Learning Approach. Electronics. 2024; 13(20):4095. https://doi.org/10.3390/electronics13204095

Chicago/Turabian Style

Akter, Salma, Rashadul Islam Sumon, Haider Ali, and Hee-Cheol Kim. 2024. "Utilizing Convolutional Neural Networks for the Effective Classification of Rice Leaf Diseases Through a Deep Learning Approach" Electronics 13, no. 20: 4095. https://doi.org/10.3390/electronics13204095

APA Style

Akter, S., Sumon, R. I., Ali, H., & Kim, H.-C. (2024). Utilizing Convolutional Neural Networks for the Effective Classification of Rice Leaf Diseases Through a Deep Learning Approach. Electronics, 13(20), 4095. https://doi.org/10.3390/electronics13204095

Note that from the first issue of 2016, this journal uses article numbers instead of page numbers. See further details here.

Article Metrics

Back to TopTop