A Novel Deep Learning Framework Enhanced by Hybrid Optimization Using Dung Beetle and Fick’s Law for Superior Pneumonia Detection
Abstract
1. Introduction
2. Literature Review
3. Proposed Methodology
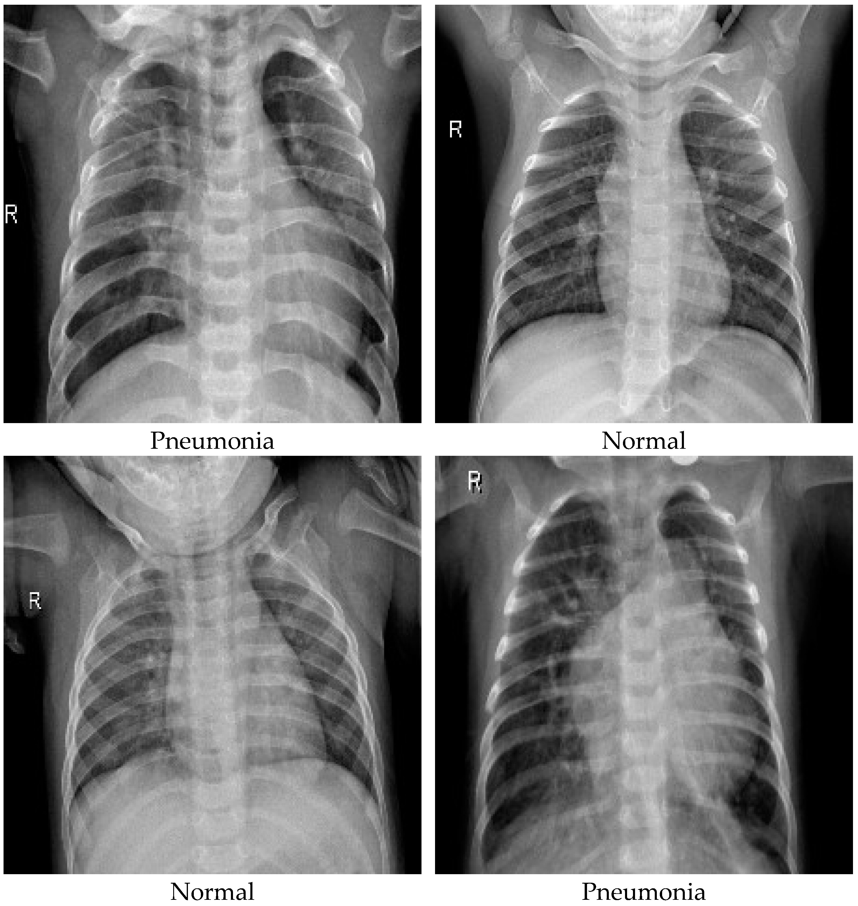
3.1. Data Overview
3.2. EDA and Preprocessing
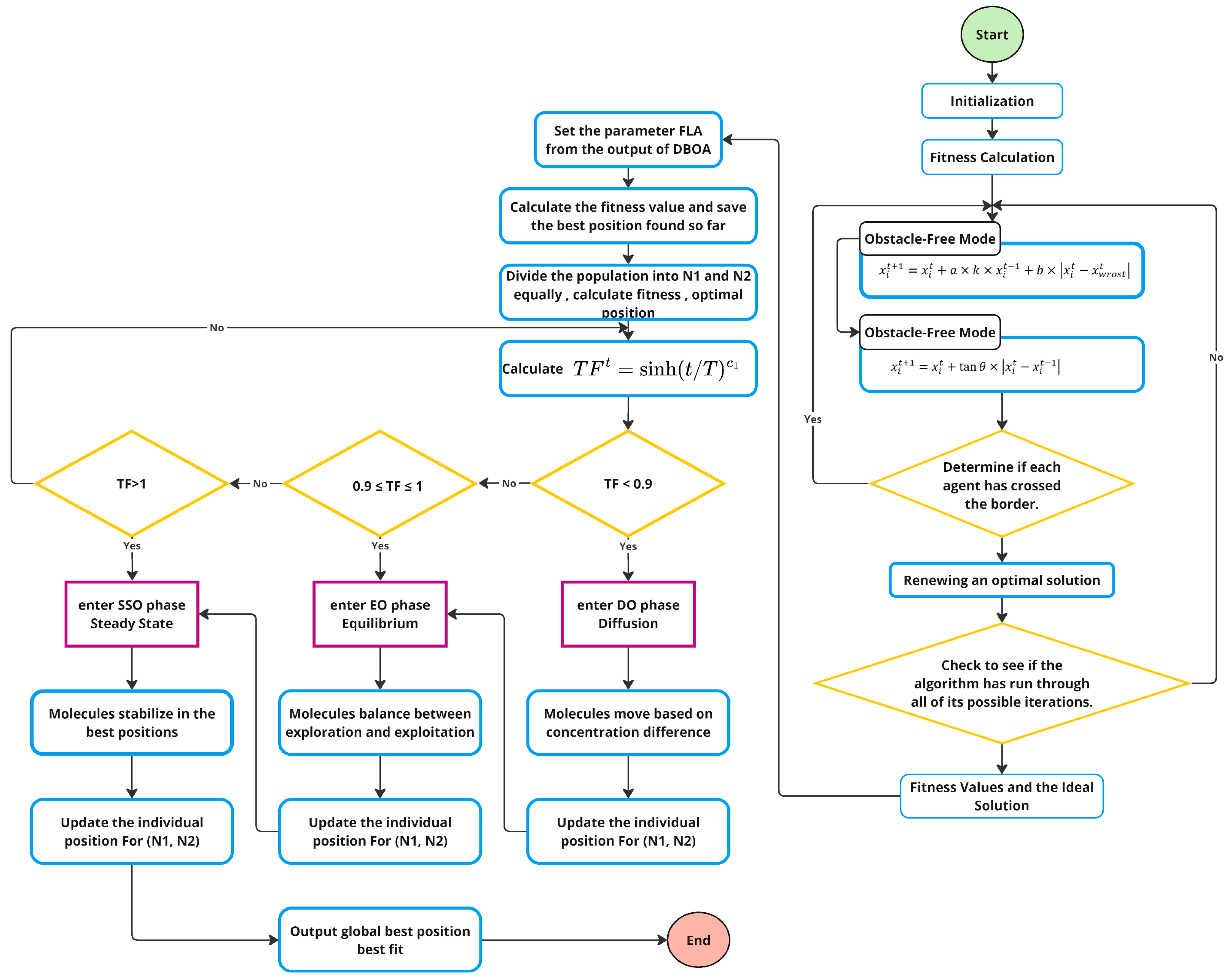
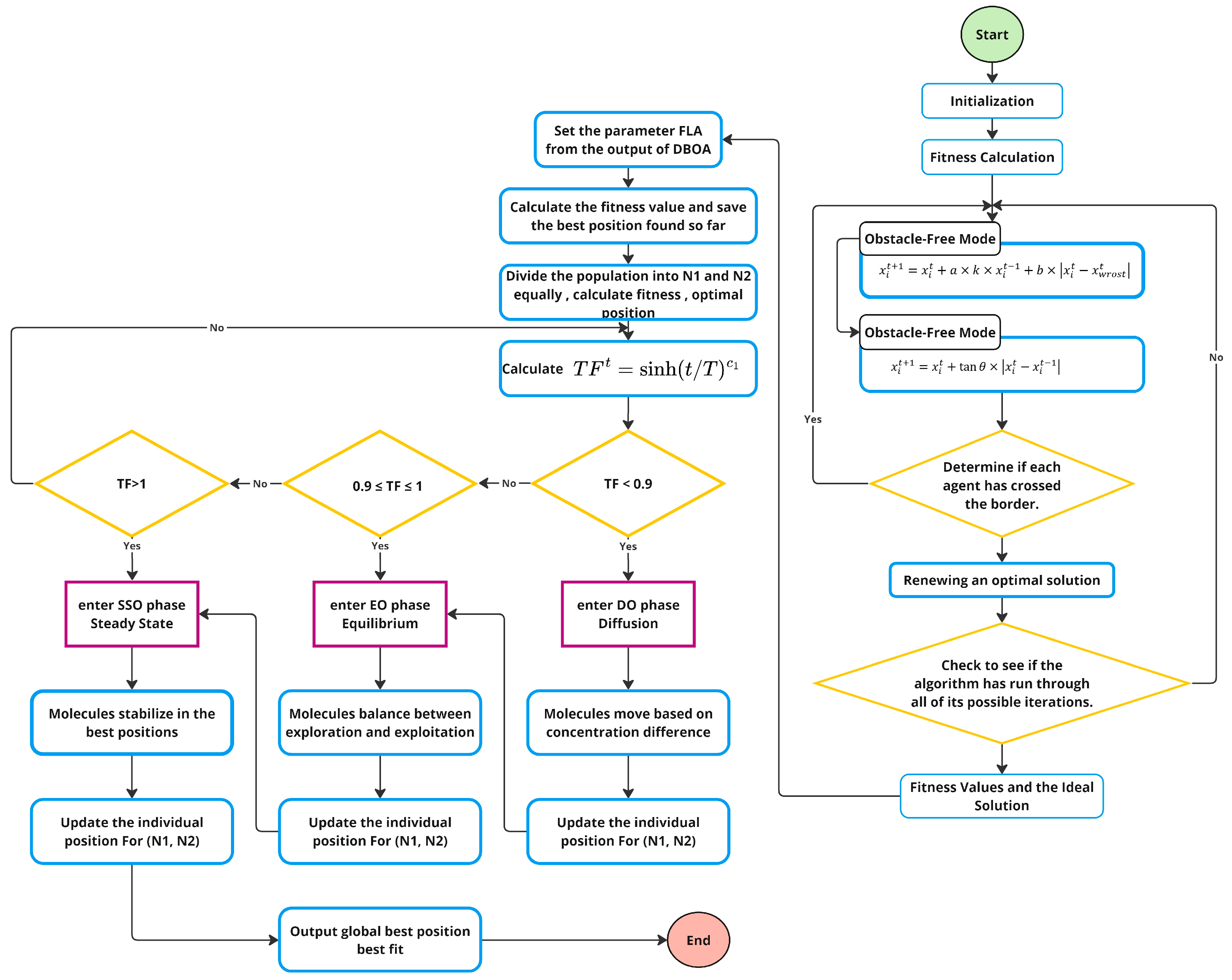
3.3. Dung Beetle Optimizer
- xi(t + 1) represents the position of the i-th dung beetle at the next iteration t + 1.
- xi(t) denotes the position of the i-th dung beetle at the iteration t.
- xi(t − 1) indicates the position of the i-th dung beetle at the previous iteration t − 1.
- k is the deflection coefficient, influencing how past movements affect current direction.
- b is a constant (0 < b < 1) that scales the influence of the distance from the worst position.
- α is a coefficient set to either 1 or −1, which adjusts the direction based on external factors like wind or uneven terrain.
- ∆x is the magnitude of the distance from the worst position in the search space, calculated as |∆x = xi(t) − Xw|, where Xw refers to the worst position observed.
3.3.1. Updating the Rolling Direction
3.3.2. Boundary Selection Strategy
- X* is the current position known to be the best in local search.
- Lb and U b represent, respectively, the lower and upper limits of the problem space.
- R = 1 − t/Tmax is adapted iteratively with the iteration number t and the maximum number of iterations Tmax.
3.4. Fick’s Law Optimization
3.4.1. Exploration Phase
3.4.2. Transition Phase from Exploration to Exploitation
3.4.3. Equilibrium Operator (EO)
- and denote the positions in groups p and g.
- represents the relative quantity of group g.
- is the diffusion rate factor for the region of group g, calculated as follows:
- is the directional factor (±1).
- is a random number between 0 and 1.
- represents the diffusion rate, defined by:
- is the flux, computed as
3.4.4. Optimization in Stable Phase
- Xe: represents the new position. This is the result of the equation and indicates the updated or new position after applying the transformation based on the other variables.
- Dalphs: This variable is a coefficient or parameter that scales the exponential and cosine functions. It could represent a distance factor, a scaling factor, or some characteristic value related to the system being modeled.
- e: This is the base of the natural logarithm (approximately equal to 2.71828). It is used here in an exponential function to model growth or decay.
- II: This is a random number that balances global and local search efforts. It is calculated as
- rand: A random number, typically between 0 and 1.
- Fc: A control factor used to balance the exploration (global search) and exploitation (local search) phases of an algorithm. It determines the extent to which the search process should focus on exploring new areas versus exploiting known good areas. When Fc is high, the algorithm tends to explore more globally; when Fc is low, it focuses more on local searches.
- cos(II 2π): This is the cosine function, which introduces oscillatory behavior into the equation. The argument II 2π ensures that the cosine function cycles through its periodic behavior, contributing to the new position Xe.
| Algorithm 1: Detailed hybrid DBO and FLA optimization process. |
| 1: Input: Population size N, parameter bounds parameter_bounds, objective function obj_func, maximum iterations max_iterations |
| 2: Output: Best found parameters and corresponding loss |
| 3: Initialize population with N individuals randomly within parameter_bounds 4: Evaluate fitness of each individual in population using obj_func 5: Identify best_idx with the lowest fitness 6: for iteration ← 1 to max_iterations do 7: Exploration phase using DBO 8: for i ← 1 to N do 9: Apply DBO update rule to population[i] using the best individual population[best_idx] See Equation (1) 10: Ensure population[i] respects parameter_bounds by clipping or wrapping 11: end for 12: Evaluate fitness of the updated population 13: Sort population by fitness ascending 14: Exploitation phase using FLA 15: for i ← 1 to N − 1 do 16: if fitness[i] > fitness[i + 1] then Condition for FLA interaction 17: Apply FLA update between population[i] and population[i + 1] based on their fitness See Equation (2) 18: end if 19: end for 20: Re-evaluate fitness of the modified population 21: Update current_best_idx if a new lower fitness is found 22: if fitness[current_best_idx] < fitness[best_idx] then 23: best_idx ← current_best_idx 24: Update global best solution with population[best_idx] and its fitness 25: end if 26: Optionally record history or intermediate outputs for analysis 27: end for 28: return population[best_idx], fitness[best_idx] |
3.5. CNN Architecture
4. MobileNet Architecture
5. Results and Discussion
6. Conclusions
Author Contributions
Funding
Data Availability Statement
Conflicts of Interest
References
- Rønn, C.; Sivapalan, P.; Eklöf, J.; Kamstrup, P.; Biering-Sørensen, T.; Bonnesen, B.; Harboe, Z.B.; Browatzki, A.; Kjærgaard, J.L.; Meyer, C.N. Hospitalization for Chronic Obstructive Pulmonary Disease and Pneumonia: Association with the Dose of Inhaled Corticosteroids. A Nation-Wide Cohort Study of 52,100 Outpatients. Clin. Microbiol. Infect. 2023, 29, 523–529. [Google Scholar] [CrossRef] [PubMed]
- Cillóniz, C.; Torres, A.; Niederman, M.S. Management of Pneumonia in Critically Ill Patients. BMJ 2021, 375, e065871. [Google Scholar] [CrossRef] [PubMed]
- Ferreira-Coimbra, J.; Sarda, C.; Rello, J. Burden of Community-Acquired Pneumonia and Unmet Clinical Needs. Adv. Ther. 2020, 37, 1302–1318. [Google Scholar] [CrossRef] [PubMed]
- Torres, F.A.; Orio, P.; Escobar, M.-J. Selection of Stimulus Parameters for Enhancing Slow Wave Sleep Events with a Neural-Field Theory Thalamocortical Model. PLoS Comput. Biol. 2021, 17, e1008758. [Google Scholar] [CrossRef] [PubMed]
- Puttagunta, M.; Ravi, S. Medical Image Analysis Based on Deep Learning Approach. Multimed. Tools Appl. 2021, 80, 24365–24398. [Google Scholar] [CrossRef]
- Suganyadevi, S.; Seethalakshmi, V.; Balasamy, K. A Review on Deep Learning in Medical Image Analysis. Int. J. Multimed. Inf. Retr. 2022, 11, 19–38. [Google Scholar] [CrossRef]
- Deo, R.C. Machine Learning in Medicine: Will This Time Be Different? Circulation 2020, 142, 1521–1523. [Google Scholar] [CrossRef]
- Funahashi, K. Big Data in Health Care-Predicting Your Future Health. S. Cal. L. Rev. 2020, 94, 355. [Google Scholar]
- Too, J.; Liang, G.X.; Chen, H.L. Memory-Based Harris Hawk Optimization with Learning Agents: A Feature Selection Approach. Eng. Comput. 2022, 38, 4457–4478. [Google Scholar] [CrossRef]
- Zhao, S.W.; Wang, P.J.; Heidari, A.A.; Zhao, X.; Ma, C.; Chen, H.L. An Enhanced Cauchy Mutation Grasshopper Optimization with Trigonometric Substitution: Engineering Design and Feature Selection. Eng. Comput. 2023, 38, 4583–4616. [Google Scholar] [CrossRef]
- Hussien, A.G.; Hassanien, A.E.; Houssein, E.H.; Bhattacharyya, S.; Amin, M. S-Shaped Binary Whale Optimization Algorithm for Feature Selection. In Recent Trends in Signal and Image Processing: ISSIP 2017; Springer: Singapore, 2019; pp. 79–87. [Google Scholar]
- Taradeh, M.; Mafarja, M.; Heidari, A.A.; Faris, H.; Aljarah, I.; Mirjalili, S.; Fujita, H. An Evolutionary Gravitational Search-Based Feature Selection. Inf. Sci. 2019, 497, 219–239. [Google Scholar] [CrossRef]
- Ghosh, M.; Guha, R.; Sarkar, R.; Abraham, A. A Wrapper-Filter Feature Selection Technique Based on Ant Colony Optimization. Neural Comput. Appl. 2020, 32, 7839–7857. [Google Scholar] [CrossRef]
- Zheng, Y.; Li, Y.; Wang, G.; Chen, Y.; Xu, Q.; Fan, J.; Cui, X. A Novel Hybrid Algorithm for Feature Selection Based on Whale Optimization Algorithm. IEEE Access 2019, 7, 14908–14923. [Google Scholar] [CrossRef]
- Mohamed, A.A.; Hassan, S.A.; Hemeida, A.M.; Alkhalaf, S.; Mahmoud, M.M.; Eldin, A.M. Parasitism—Predation Algorithm (Ppa): A Novel Approach for Feature Selection. Ain Shams Eng. J. 2020, 11, 293–308. [Google Scholar] [CrossRef]
- Cao, B.; Li, M.; Liu, X.; Zhao, J.; Cao, W.; Lv, Z. Many-Objective Deployment Optimization for a Drone-Assisted Camera Network. IEEE Trans. Netw. Sci. Eng. 2021, 8, 2756–2764. [Google Scholar] [CrossRef]
- Zhang, M.; Chen, Y.; Susilo, W. Ppo-Cpq: A Privacy-Preserving Optimization of Clinical Pathway Query for e-Healthcare Systems. IEEE Internet Things J. 2020, 7, 10660–10672. [Google Scholar] [CrossRef]
- Chao, M.; Kai, C.; Zhang, Z. Research on Tobacco Foreign Body Detection Device Based on Machine Vision. Trans. Inst. Meas. Control 2020, 42, 2857–2871. [Google Scholar] [CrossRef]
- Zhang, M.; Wu, Q.; Chen, H.; Heidari, A.A.; Cai, Z.; Li, J.; Abdelrahim, E.M.; Mansour, R.F. Whale Optimization with Random Contraction and Rosenbrock Method for COVID-19 Disease Prediction. Biomed. Signal Process. Control 2023, 83, 104638. [Google Scholar] [CrossRef]
- Sun, Y.; Chen, Y. Multi-Population Improved Whale Optimization Algorithm for High Dimensional Optimization. Appl. Soft Comput. 2021, 112, 107854. [Google Scholar] [CrossRef]
- Chen, H.; Yang, C.; Heidari, A.A.; Zhao, X. An Efficient Double Adaptive Random Spare Reinforced Whale Optimization Algorithm. Expert Syst. Appl. 2020, 154, 113018. [Google Scholar] [CrossRef]
- Kim, C.; Batra, R.; Chen, L.; Tran, H.; Ramprasad, R. Polymer Design Using Genetic Algorithm and Machine Learning. Comput. Mater. Sci. 2021, 186, 110067. [Google Scholar] [CrossRef]
- Ahmad, M.F.; Isa, N.A.M.; Lim, W.H.; Ang, K.M. Differential Evolution: A Recent Review Based on State-of-the-Art Works. Alex. Eng. J. 2022, 61, 3831–3872. [Google Scholar] [CrossRef]
- Sarfi, A.M.; Karimpour, Z.; Chaudhary, M.; Khalid, N.M.; Ravanelli, M.; Mudur, S.; Belilovsky, E. Simulated Annealing in Early Layers Leads to Better Generalization. In Proceedings of the IEEE/CVF Conference on Computer Vision and Pattern Recognition, Vancouver, BC, Canada, 17–24 June 2023; pp. 20205–20214. [Google Scholar]
- Gad, A.G. Particle Swarm Optimization Algorithm and Its Applications: A Systematic Review. Arch. Comput. Methods Eng. 2022, 29, 2531–2561. [Google Scholar] [CrossRef]
- Yi, R.; Tang, L.; Tian, Y.; Liu, J.; Wu, Z. Identification and Classification of Pneumonia Disease Using a Deep Learning-Based Intelligent Computational Framework. Neural Comput. Appl. 2023, 35, 14473–14486. [Google Scholar] [CrossRef] [PubMed]
- Kumar, S.; Mallik, A. COVID-19 Detection from Chest x-Rays Using Trained Output Based Transfer Learning Approach. Neural Process. Lett. 2023, 55, 2405–2428. [Google Scholar] [CrossRef] [PubMed]
- Manickam, A.; Jiang, J.; Zhou, Y.; Sagar, A.; Soundrapandiyan, R.; Dinesh Jackson Samuel, R. Automated Pneumonia Detection on Chest X-ray Images: A Deep Learning Approach with Different Optimizers and Transfer Learning Architectures. Meas. J. Int. Meas. Confed. 2021, 184, 109953. [Google Scholar] [CrossRef]
- Ieracitano, C.; Mammone, N.; Versaci, M.; Varone, G.; Ali, A.R.; Armentano, A.; Calabrese, G.; Ferrarelli, A.; Turano, L.; Tebala, C.; et al. A Fuzzy-Enhanced Deep Learning Approach for Early Detection of COVID-19 Pneumonia from Portable Chest X-ray Images. Neurocomputing 2022, 481, 202–215. [Google Scholar] [CrossRef] [PubMed]
- Alqudah, A.M.; Qazan, S.; Masad, I.S. Artificial Intelligence Framework for Efficient Detection and Classification of Pneumonia Using Chest Radiography Images. J. Med. Biol. Eng. 2021, 41, 599–609. [Google Scholar] [CrossRef]
- Szepesi, P.; Szilágyi, L. Detection of Pneumonia Using Convolutional Neural Networks and Deep Learning. Biocybern. Biomed. Eng. 2022, 42, 1012–1022. [Google Scholar] [CrossRef]
- Mannepalli, D.P.; Namdeo, V. A Cad System Design Based on HybridMultiscale Convolutional Mantaray Network for Pneumonia Diagnosis. Multimed. Tools Appl. 2022, 81, 12857–12881. [Google Scholar] [CrossRef]
- Punitha, S.; Stephan, T.; Kannan, R.; Mahmud, M.; Kaiser, M.S.; Belhaouari, S.B. Detecting COVID-19 from Lung Computed Tomography Images: A Swarm Optimized Artificial Neural Network Approach. IEEE Access 2023, 11, 12378–12393. [Google Scholar] [CrossRef]
- Ho, T.K.K.; Gwak, J. Feature-Level Ensemble Approach for COVID-19 Detection Using Chest X-ray Images. PLoS ONE 2022, 17, e0268430. [Google Scholar] [CrossRef] [PubMed]
- Trivedi, M.; Gupta, A. A Lightweight Deep Learning Architecture for the Automatic Detection of Pneumonia Using Chest X-Ray Images. Multimed. Tools Appl. 2022, 81, 5515–5536. [Google Scholar] [CrossRef] [PubMed]




| Ref. | Method | Accuracy | Precision | Recall | F1-Score |
|---|---|---|---|---|---|
| [26] | DCNN | 96.09% | 98.61% | 93.33% | - |
| [27] | Trained transfer learning models | 96.82% | 95.97% | 97.54% | 96.74% |
| [28] | U-Net architecture and transfer learning | 93.06% | 88.97% | 96.78% | 92.71% |
| [29] | Fuzzy-enhanced deep learning method | 80.9% | 85.2% | 82.5% | - |
| [30] | CNN with SVM | 94% | 96.68% | 93.3% | - |
| [31] | Novel dropout layer placement in the convolutional part | 97.21% | 97.40% | 97.34% | 97.37% |
| [32] | Hybrid multiscale convolutional network adaptive manta ray foraging optimization | 97% | 95% | - | 96% |
| [33] | ANN with ABC for region-based fractal analysis | 92.37% | - | - | - |
| [34] | Combines handcrafted, radiomic, deep features | 94.1% | 94.5% | 94.1% | 94.0% |
| [35] | DL-based on “MobileNet” | 94.23% | 97% | 98% | 97% |
| Parameter | Value |
|---|---|
| Input Image Size | 224 × 224 × 3 |
| Convolution Layers | 2 |
| Filters per Conv Layer | 32 |
| Filter Size | 3 × 3 |
| Activation Function (Conv Layers) | ReLU |
| Pooling Layers | 2 |
| Pooling Type | Max Pooling |
| Pooling Window Size | 2 × 2 |
| Dropout Rate | 0.8 |
| Dense Layers | 1 |
| Neurons in Dense Layer | 128 |
| Activation Function (Dense Layer) | ReLU |
| Output Layer Neurons | 2 |
| Activation Function (Output Layer) | Softmax |
| Optimizer | Adam |
| Learning Rate | 0.001 |
| Loss Function | Categorical Cross-entropy |
| Batch Size | 16 |
| Epochs | 25 |
| Data Augmentation | Rotation, Width and Height Shift, Horizontal Flip |
| Early Stopping Patience | 10 epochs |
| Reduce LR on Plateau Factor | 0.2 |
| Minimum LR | 0.0001 |
| Metric | CNN | MobileNet | Optimized MobileNet |
|---|---|---|---|
| Accuracy | 95.35 ± 1.48% | 97.94 ± 1.00% | 98.19 ± 0.94% |
| NORMAL | |||
| Precision | 96 ± 1.38% | 99 ± 0.70% | 100% |
| Recall | 94.38 ± 1.63% | 97 ± 1.20% | 97 ± 1.20% |
| F1-score | 95 ± 1.53% | 98 ± 0.99% | 98 ± 0.99% |
| Specificity | 96.38 ± 1.32% | 98.97 ± 0.71% | 99.74 ± 0.31% |
| PNEUMONIA | |||
| Precision | 94 ± 1.67% | 97 ± 1.20% | 97 ± 1.2% |
| Recall | 96.38 ± 1.32% | 99 ± 0.70% | 100% |
| F1-score | 95 ± 1.53% | 98 ± 0.99% | 98 ± 0.99% |
| Specificity | 94.33 ± 1.63% | 96.91 ± 1.22% | 96.65 ± 1.27% |
| Ref. | Method | Accuracy | Precision | Recall | F1-Score |
|---|---|---|---|---|---|
| [27] | Trained output-base transfer learning model | 96.82% | 95.97% | 97.54% | 96.74% |
| [28] | U-Net architecture and transfer learning | 93.06% | 88.97% | 96.78% | 92.71% |
| [29] | fuzzy-enhanced deep learning method called CovNNet | 80.9% | 85.2% | 82.5% | - |
| [33] | ANN with ABC for region-based fractal analysis | 92.37% | - | - | - |
| [34] | Combines handcrafted, radiomic, deep features | 94.1% | 94.5% | 94.1% | 94.0% |
| Proposed | hybrid model combining MobileNet with attention mechanism | 98.19 ± 0.94% | 98 ± 0.99% | 98 ± 0.99% | 98 ± 0.99% |
Disclaimer/Publisher’s Note: The statements, opinions and data contained in all publications are solely those of the individual author(s) and contributor(s) and not of MDPI and/or the editor(s). MDPI and/or the editor(s) disclaim responsibility for any injury to people or property resulting from any ideas, methods, instructions or products referred to in the content. |
© 2024 by the authors. Licensee MDPI, Basel, Switzerland. This article is an open access article distributed under the terms and conditions of the Creative Commons Attribution (CC BY) license (https://creativecommons.org/licenses/by/4.0/).
Share and Cite
Sabaawi, A.M.; Koyuncu, H. A Novel Deep Learning Framework Enhanced by Hybrid Optimization Using Dung Beetle and Fick’s Law for Superior Pneumonia Detection. Electronics 2024, 13, 4042. https://doi.org/10.3390/electronics13204042
Sabaawi AM, Koyuncu H. A Novel Deep Learning Framework Enhanced by Hybrid Optimization Using Dung Beetle and Fick’s Law for Superior Pneumonia Detection. Electronics. 2024; 13(20):4042. https://doi.org/10.3390/electronics13204042
Chicago/Turabian StyleSabaawi, Abdulazeez M., and Hakan Koyuncu. 2024. "A Novel Deep Learning Framework Enhanced by Hybrid Optimization Using Dung Beetle and Fick’s Law for Superior Pneumonia Detection" Electronics 13, no. 20: 4042. https://doi.org/10.3390/electronics13204042
APA StyleSabaawi, A. M., & Koyuncu, H. (2024). A Novel Deep Learning Framework Enhanced by Hybrid Optimization Using Dung Beetle and Fick’s Law for Superior Pneumonia Detection. Electronics, 13(20), 4042. https://doi.org/10.3390/electronics13204042

