PAL-YOLOv8: A Lightweight Algorithm for Insulator Defect Detection
Abstract
1. Introduction
- The C2f module is improved using the PKI Block, which reduces the model’s amount of computation and parameter count while enhancing feature extraction capabilities.
- The Adown downsampling module from YOLOv9 is introduced to replace the original CBS downsampling module, thereby obtaining richer feature information.
- The loss function is used to replace the loss function, enhancing the overall model performance.
- The Layer-Adaptive Magnitude-based Pruning (LAMP) algorithm is applied to further compress the model size.
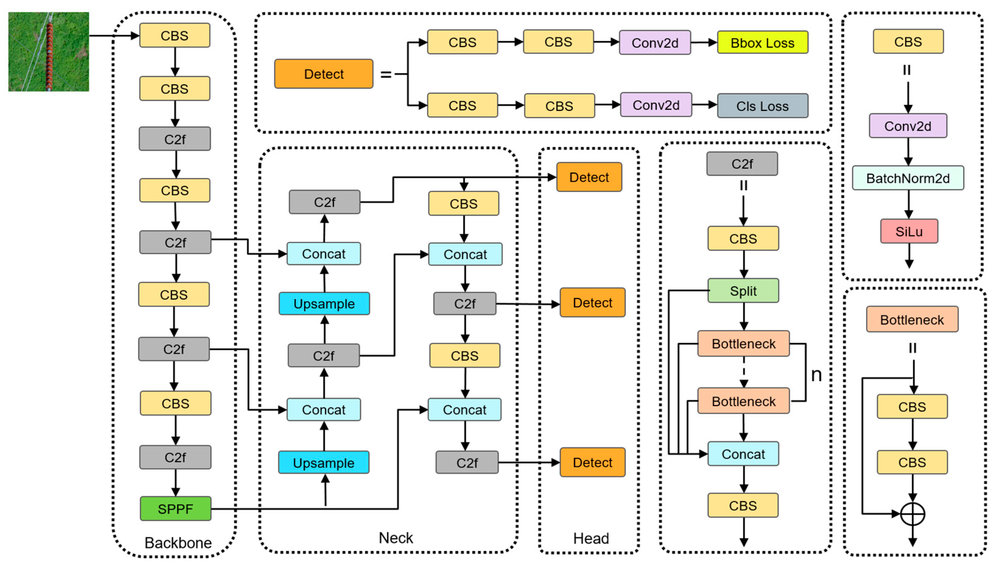
2. YOLOv8 Algorithm
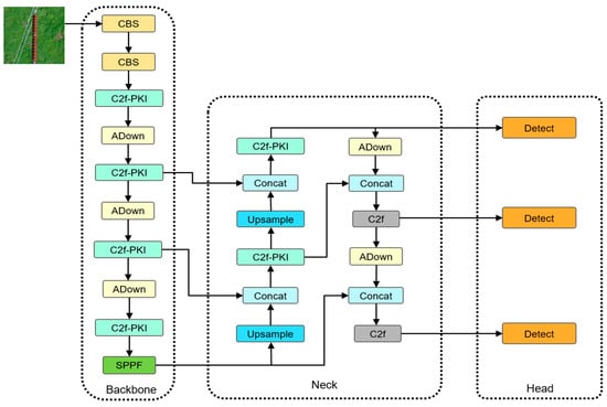
3. PAL-YOLOv8 Algorithm
3.1. C2f-PKI Module
3.2. Adown Downsampling Module
3.3. Optimizing the Loss Function
3.4. Model Pruning
4. Experiments
4.1. Dataset and Experimental Environment
4.2. Evaluation Metrics
4.3. Ablation Experiments
4.4. Comparison Experiments of Loss Functions
4.5. Comparison Experiments of Pruning Rates
4.6. Model Comparison Experiments
4.7. Generalization Experiments
4.8. Visualization Analysis
5. Conclusions
Author Contributions
Funding
Data Availability Statement
Acknowledgments
Conflicts of Interest
Abbreviations
| UAV | Unmanned Aerial Vehicle |
| PKINet | Poly Kernel Inception Network |
| LAMP | Layer-Adaptive Magnitude-based Pruning |
| PAN-FPN | Path Aggregation Network—Feature Pyramid Network |
| CAA | Context Anchor Attention |
| CioU | Complete IoU |
| GFLOPs | Giga Floating-Point Operations Per Second |
| FPS | Frames Per Second |
References
- Li, X.; Li, Z.; Wang, H.; Li, W. Unmanned aerial vehicle for transmission line inspection: Status, standardization, and perspectives. Front. Energy Res. 2021, 9, 713634. [Google Scholar] [CrossRef]
- Liu, Y.; Huang, X.; Liu, D. Weather-Domain Transfer-Based Attention YOLO for Multi-Domain Insulator Defect Detection and Classification in UAV Images. Entropy 2024, 26, 136. [Google Scholar] [CrossRef] [PubMed]
- Luo, X.; Wu, Y.; Zhao, L. YOLOD: A target detection method for UAV aerial imagery. Remote Sens. 2022, 14, 3240. [Google Scholar] [CrossRef]
- Wang, G.; Chen, Y.; An, P.; Hong, H.; Hu, J.; Huang, T. UAV-YOLOv8: A small-object-detection model based on improved YOLOv8 for UAV aerial photography scenarios. Sensors 2023, 23, 7190. [Google Scholar] [CrossRef]
- De Curtò, J.; De Zarza, I.; Calafate, C.T. Semantic scene understanding with large language models on unmanned aerial vehicles. Drones 2023, 7, 114. [Google Scholar] [CrossRef]
- Zhang, C.; Liu, X.; Chen, B.; Yin, P.; Li, J.; Li, Y.; Meng, X. Insulator profile detection of transmission line based on traditional edge detection algorithm. In Proceedings of the 2020 IEEE International Conference on Artificial Intelligence and Computer Applications (ICAICA), Dalian, China, 27–29 June 2020; pp. 267–269. [Google Scholar]
- Damodaran, S.; Shanmugam, L.; Swaroopan, N. Classification of insulators based on k-means and SVM. AIP Conf. Proc. 2023, 2917, 050010. [Google Scholar]
- Li, Z.; Liu, F.; Yang, W.; Peng, S.; Zhou, J. A survey of convolutional neural networks: Analysis, applications, and prospects. IEEE Trans. Neural Netw. Learn. Syst. 2021, 33, 6999–7019. [Google Scholar] [CrossRef] [PubMed]
- Liu, C.; Wu, Y.; Liu, J.; Han, J. MTI-YOLO: A light-weight and real-time deep neural network for insulator detection in complex aerial images. Energies 2021, 14, 1426. [Google Scholar] [CrossRef]
- Liang, F.; Zhou, Y.; Chen, X.; Liu, F.; Zhang, C.; Wu, X. Review of target detection technology based on deep learning. In Proceedings of the 5th International Conference on Control Engineering and Artificial Intelligence, Sanya, China, 14–16 January 2021; pp. 132–135. [Google Scholar]
- Liu, M.; Zhang, M.; Chen, X.; Zheng, C.; Wang, H. YOLOv8-LMG: An Improved Bearing Defect Detection Algorithm Based on YOLOv8. Processes 2024, 12, 930. [Google Scholar] [CrossRef]
- Li, C.; Li, L.; Jiang, H.; Weng, K.; Geng, Y.; Li, L.; Ke, Z.; Li, Q.; Cheng, M.; Nie, W. YOLOv6: A single-stage object detection framework for industrial applications. arXiv 2022, arXiv:2209.02976. [Google Scholar]
- Xu, S.; Deng, J.; Huang, Y.; Ling, L.; Han, T. Research on insulator defect detection based on an improved mobilenetv1-yolov4. Entropy 2022, 24, 1588. [Google Scholar] [CrossRef]
- Yi, W.; Ma, S.; Li, R. Insulator and defect detection model based on improved YOLO-S. IEEE Access 2023, 11, 93215–93226. [Google Scholar] [CrossRef]
- Hu, Y.; Wen, B.; Ye, Y.; Yang, C. Multi-Defect Detection Network for High-Voltage Insulators Based on Adaptive Multi-Attention Fusion. Appl. Sci. 2023, 13, 13351. [Google Scholar] [CrossRef]
- Zheng, J.; Wu, H.; Zhang, H.; Wang, Z.; Xu, W. Insulator-defect detection algorithm based on improved YOLOv7. Sensors 2022, 22, 8801. [Google Scholar] [CrossRef]
- Chang, R.; Zhou, S.; Zhang, Y.; Zhang, N.; Zhou, C.; Li, M. Research on insulator defect detection based on improved YOLOv7 and multi-UAV cooperative system. Coatings 2023, 13, 880. [Google Scholar] [CrossRef]
- He, Z.; Yang, W.; Liu, Y.; Zheng, A.; Liu, J.; Lou, T.; Zhang, J. Insulator Defect Detection Based on YOLOv8s-SwinT. Information 2024, 15, 206. [Google Scholar] [CrossRef]
- Chen, Y.; Liu, H.; Chen, J.; Hu, J.; Zheng, E. Insu-YOLO: An insulator defect detection algorithm based on multiscale feature fusion. Electronics 2023, 12, 3210. [Google Scholar] [CrossRef]
- Liu, D. Study on insulator defect detection based on improved YOLOv8. J. Phys. Conf. Ser. 2024, 2770, 012009. [Google Scholar] [CrossRef]
- Cai, X.; Lai, Q.; Wang, Y.; Wang, W.; Sun, Z.; Yao, Y. Poly kernel inception network for remote sensing detection. In Proceedings of the IEEE/CVF Conference on Computer Vision and Pattern Recognition, Seattle, WA, USA, 17–21 June 2024; pp. 27706–27716. [Google Scholar]
- Wang, C.Y.; Yeh, I.H.; Liao, H.Y.M. Yolov9: Learning what you want to learn using programmable gradient information. arXiv 2024, arXiv:2402.13616. [Google Scholar]
- Zheng, Z.; Wang, P.; Ren, D.; Liu, W.; Ye, R.; Hu, Q.; Zuo, W. Enhancing geometric factors in model learning and inference for object detection and instance segmentation. IEEE Trans. Cybern. 2021, 52, 8574–8586. [Google Scholar] [CrossRef]
- Zhang, H.; Zhang, S. Focaler-IoU: More Focused Intersection over Union Loss. arXiv 2024, arXiv:2401.10525. [Google Scholar]
- Gevorgyan, Z. SIoU loss: More powerful learning for bounding box regression. arXiv 2022, arXiv:2205.12740. [Google Scholar]
- Lee, J.; Park, S.; Mo, S.; Ahn, S.; Shin, J. Layer-adaptive sparsity for the magnitude-based pruning. arXiv 2020, arXiv:2010.07611. [Google Scholar]
- Zhang, J.; Hua, Y.; Chen, L.; Li, L.; Shen, X.; Shi, W.; Wu, S.; Fu, Y.; Lv, C.; Zhu, J. EMR-YOLO: A Study of Efficient Maritime Rescue Identification Algorithms. J. Mar. Sci. Eng. 2024, 12, 1048. [Google Scholar] [CrossRef]
- Zhang, Y.F.; Ren, W.; Zhang, Z.; Jia, Z.; Wang, L.; Tan, T. Focal and efficient IOU loss for accurate bounding box regression. Neurocomputing 2022, 506, 146–157. [Google Scholar] [CrossRef]
- Liu, C.; Wang, K.; Li, Q.; Zhao, F.; Zhao, K.; Ma, H. Powerful-IoU: More straightforward and faster bounding box regression loss with a nonmonotonic focusing mechanism. Neural Netw. 2024, 170, 276–284. [Google Scholar] [CrossRef]
- Siliang, M.; Yong, X. MPDIoU: A loss for efficient and accurate bounding box regression. arXiv 2023, arXiv:2307.07662. [Google Scholar]
- Wang, C.Y.; Bochkovskiy, A.; Liao, H.Y.M. YOLOv7: Trainable bag-of-freebies sets new state-of-the-art for real-time object detectors. In Proceedings of the IEEE/CVF Conference on Computer Vision and Pattern Recognition, Vancouver, BC, Canada, 17–24 June 2023; pp. 7464–7475. [Google Scholar]
- Wang, A.; Chen, H.; Liu, L.; Chen, K.; Lin, Z.; Han, J.; Ding, G. Yolov10: Real-time end-to-end object detection. arXiv 2024, arXiv:2405.14458. [Google Scholar]
- Su, B.; Zhou, Z.; Chen, H. PVEL-AD: A large-scale open-world dataset for photovoltaic cell anomaly detection. IEEE Trans. Ind. Inform. 2022, 19, 404–413. [Google Scholar] [CrossRef]

















| Parameter | Value |
|---|---|
| Image size | 640 × 640 |
| Batch size | 32 |
| Learning rate | 0.01 |
| Weight decay | 0.0005 |
| Momentum | 0.937 |
| Epochs | 500 |
| Optimizer | SGD |
| Workers | 8 |
| Pre-trained weights | No |
| A | B | C | D | E | |
|---|---|---|---|---|---|
| YOLOv8n | |||||
| C2f-PKI | |||||
| Adown | |||||
| Focaler-SIoU | |||||
| LAMP | |||||
| mAP50/% | 89.5 | 92.9 | 94.1 | 94.4 | 95.0 |
| mAP50–95/% | 59.9 | 62.5 | 64.1 | 64.2 | 64.5 |
| Precision/% | 92.2 | 93.5 | 94.7 | 94.9 | 94.6 |
| Recall/% | 85.6 | 89.1 | 90.6 | 91.6 | 92.4 |
| Parameters/ | 3.01 | 2.73 | 2.31 | 2.31 | 1.24 |
| Model Size/MB | 6.0 | 5.6 | 4.8 | 4.8 | 2.7 |
| GFLOPs | 8.1 | 7.6 | 6.9 | 6.9 | 3.9 |
| FPS | 303 | 246 | 233 | 230 | 257 |
| Precision/% | Recall/% | mAP50/% | mAP50–95/% | |
|---|---|---|---|---|
| ) | 94.6 | 92.4 | 95.0 | 64.5 |
| ) | 94.6 | 91.7 | 94.4 | 63.9 |
| Loss Function | Precision/% | Recall/% | mAP50/% | mAP50–95/% |
|---|---|---|---|---|
| 94.7 | 90.6 | 94.1 | 64.1 | |
| 94.5 | 90.4 | 93.5 | 63.2 | |
| 94.3 | 90.5 | 93.9 | 63.4 | |
| 95.0 | 90.2 | 94.3 | 63.9 | |
| 94.7 | 90.5 | 92.5 | 61.9 | |
| 93.8 | 89.2 | 93.0 | 62.8 | |
| 93.9 | 90.9 | 92.7 | 61.8 | |
| 94.9 | 91.6 | 94.4 | 64.2 |
| Precision/% | Recall/% | mAP50/% | mAP50–95/% | ||
|---|---|---|---|---|---|
| 0.05 | 0.95 | 92.9 | 90.1 | 93.2 | 62.8 |
| 0.04 | 0.95 | 94.0 | 88.8 | 93.1 | 62.3 |
| 0.03 | 0.95 | 93.9 | 91.1 | 93.7 | 63.5 |
| 0.02 | 0.95 | 93.7 | 91.8 | 94.1 | 63.8 |
| 0.01 | 0.95 | 95.2 | 88.5 | 93.7 | 62.5 |
| 0.0 | 0.95 | 94.9 | 91.6 | 94.4 | 64.2 |
| 0.0 | 0.94 | 94.8 | 88.4 | 92.3 | 61.9 |
| 0.0 | 0.93 | 93.4 | 92.7 | 93.4 | 62.9 |
| 0.0 | 0.92 | 94.8 | 89.5 | 93.7 | 63.4 |
| 0.0 | 0.96 | 94.7 | 90.6 | 92.9 | 62.3 |
| 0.0 | 0.97 | 94.7 | 89.8 | 93.5 | 63.7 |
| 0.0 | 0.98 | 93.2 | 90.6 | 93.2 | 63.3 |
| mAP50/% | mAP50–95/% | Parameters/106 | Model Size/MB | GFLOPs | |
|---|---|---|---|---|---|
| Base | 94.4 | 64.2 | 2.31 | 4.8 | 6.9 |
| 17 | 93.6 | 63.4 | 1.88 | 3.9 | 5.7 |
| 33 | 95.0 | 64.3 | 1.42 | 3.0 | 4.4 |
| 41 | 95.0 | 64.5 | 1.24 | 2.7 | 3.9 |
| 50 | 94.1 | 64.0 | 1.03 | 2.3 | 3.4 |
| 60 | 93.0 | 62.9 | 0.80 | 1.9 | 2.7 |
| 67 | 93.1 | 64.1 | 0.63 | 1.5 | 2.2 |
| 75 | 92.2 | 61.6 | 0.45 | 1.2 | 1.6 |
| Model | mAP50/% | mAP50–95/% | Parameters/106 | Model Size/MB | GFLOPs |
|---|---|---|---|---|---|
| YOLOv5s | 91.6 | 58.9 | 7.02 | 13.8 | 15.8 |
| YOLOv7-tiny | 91.9 | 58.1 | 6.01 | 11.7 | 13.0 |
| YOLOv8n | 89.5 | 59.9 | 3.01 | 6.0 | 8.1 |
| YOLOv8s | 90.7 | 61.8 | 11.13 | 21.5 | 28.4 |
| YOLOv9t | 92.4 | 63.0 | 1.88 | 4.3 | 7.1 |
| YOLOv9s | 93.3 | 64.1 | 7.08 | 14.3 | 26.2 |
| YOLOv10n | 89.9 | 59.0 | 2.70 | 5.6 | 8.2 |
| PAL-YOLOv8 | 95.0 | 64.5 | 1.24 | 2.7 | 3.9 |
| Dataset | Model | mAP50/% | Parameters/106 | GFLOPs |
|---|---|---|---|---|
| PVEL-AD | YOLOv8n | 69.8 | 3.01 | 8.1 |
| PAL-YOLOv8 | 77.5 | 1.24 | 3.9 | |
| Wind turbine blade | YOLOv8n | 39.4 | 3.01 | 8.1 |
| PAL-YOLOv8 | 42.4 | 1.24 | 3.9 |
Disclaimer/Publisher’s Note: The statements, opinions and data contained in all publications are solely those of the individual author(s) and contributor(s) and not of MDPI and/or the editor(s). MDPI and/or the editor(s) disclaim responsibility for any injury to people or property resulting from any ideas, methods, instructions or products referred to in the content. |
© 2024 by the authors. Licensee MDPI, Basel, Switzerland. This article is an open access article distributed under the terms and conditions of the Creative Commons Attribution (CC BY) license (https://creativecommons.org/licenses/by/4.0/).
Share and Cite
Zhang, D.; Cao, K.; Han, K.; Kim, C.; Jung, H. PAL-YOLOv8: A Lightweight Algorithm for Insulator Defect Detection. Electronics 2024, 13, 3500. https://doi.org/10.3390/electronics13173500
Zhang D, Cao K, Han K, Kim C, Jung H. PAL-YOLOv8: A Lightweight Algorithm for Insulator Defect Detection. Electronics. 2024; 13(17):3500. https://doi.org/10.3390/electronics13173500
Chicago/Turabian StyleZhang, Du, Kerang Cao, Kai Han, Changsu Kim, and Hoekyung Jung. 2024. "PAL-YOLOv8: A Lightweight Algorithm for Insulator Defect Detection" Electronics 13, no. 17: 3500. https://doi.org/10.3390/electronics13173500
APA StyleZhang, D., Cao, K., Han, K., Kim, C., & Jung, H. (2024). PAL-YOLOv8: A Lightweight Algorithm for Insulator Defect Detection. Electronics, 13(17), 3500. https://doi.org/10.3390/electronics13173500

