A Prosumer Hydro Plant Network as a Sustainable Distributed Energy Depot
Abstract
1. Introduction
- We propose engaging prosumer hydro plants with a peak power in the range of a few kW in order to form a distributed energy depot;
- We design an active control scheme, which allows for both increasing the revenue of the plant owners and reducing the load variability imposed on legacy thermal plants (“beheading the duck” [3]), thus achieving a win–win solution;
- Contrary to the typical approach, which focuses on a single hybrid generator, e.g., [4], we show how to co-ordinate a network of plants for a safe and efficient distributed system operation.


2. Control of Hydro Plants
3. Prosumer Hydro Plants
- (1)
- Geographical factor—the distance between the plants and the ensuing delay of water reflow;
- (2)
- Weather-related factor—the predicted precipitation level and uncertainty level;
- (3)
- Application-oriented factor—the use of the HP cascade as a distributed energy depot combined with the common function of power generation.
4. System Model
4.1. Single-Plant Depot
- k ∈ [1, m] is a time instant and m is a scheduling horizon;
- sj(k) is the amount of water stored in the reservoir near plant j (in Figure 3, plant j = 3 is shown in an enlarged view); sj(k) encompasses hydroengineering construction as well as nearby swamps and similar areas;
- fj(k) is the amount of water used to drive the power generators installed at dam j in the time between instants k and k + 1;
- rj(k) is the supply from external hydrological sources like rain (and its runoff), melting snow, uncontrolled tributaries, and vaporization. The rj(k) values can be obtained from the weather forecast and hydrological models within the planning horizon of m periods. rj(k) may be positive (prevalence of precipitation) or negative (prevalence of vaporization). rj(k) is assumed to be known in the model. When the true value of rj(k) differs from the forecast, the algorithm is run again, which does not involve complex computations, as discussed in Section 4.3.
- pj(k) is the energy price at instant k. The fact that all the HPs are connected to the same system does not induce the same price profile for each plant j. The owners may have a contract with different companies, use different tariffs, or have different consumption patterns themselves;
- ηj is the efficiency of power generators, incorporating the impact of the dam height. For the prosumer generators in the lowlands, the flow of 1 m3/s corresponds to the power generation of 5–7 kW.
4.2. Multi-Plant Depot
4.3. Control Algorithm
- Step 1, initialization:
- Step 2, local optimization:
- Step 3, global optimization:
- Final considerations
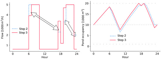
5. Evaluation

6. Implementation Aspects
- Legal issues. System deployment requires consent from the regulator of water resources and corresponding agreements from the grid operators.
- Information exchange. The designed algorithm requires a reliable communication platform among prosumer plants. We propose MQTT [35] for this purpose.
- Weather forecast. Next-day forecasting is currently not accurate enough to predict local storms several hours ahead. However, radar-based imaging provides thorough precipitation estimates in a timeframe of a few hours.
- Depots as a real-time system. Each HP’s controller operates independently from others. Hence, the system is potentially prone to unfavorable phenomena from distributed systems like rushes or deadlocks. The MQTT protocol solves this issue without increasing computational load as the schedule calculation takes only a fraction of a second, and the forecasting updates are infrequent.
- Depots as a control system. The system operates in an open loop. The updates to the schedule only impact the downstream HPs. The system is bounded-input bounded-output (BIBO) stable.
- Security. The proposed communication platform conforms to high industry security standards [35].
- Computational resources. The proposed algorithm does not require high-end computing resources to execute. It operates and communicates efficiently on low-end, inexpensive devices.
7. Conclusions
Author Contributions
Funding
Data Availability Statement
Conflicts of Interest
References
- Kolosok, S.; Bilan; Vasylieva, T.; Wojciechowski, A.; Morawski, M. A scoping review of renewable energy, sustainability and the environment. Energies 2021, 14, 4490. [Google Scholar] [CrossRef]
- Rahman, M.M.; Oni, A.O.; Gemechu, E.; Kumar, A. Assessment of energy storage technologies: A review. Energy Convers. Manag. 2020, 223, 113295. [Google Scholar] [CrossRef]
- Wirfs-Brock, J. IE Questions: Why Is California Trying to Behead the Duck? 2014. Available online: https://insideenergy.org/2014/10/02/ie-questions-why-is-california-trying-to-behead-the-duck/ (accessed on 12 May 2023).
- Borkowski, D.; Cholewa, D.; Korzeń, A. A run-of-the-river Hydro-PV battery hybrid system as an energy supplier for local loads. Energies 2021, 14, 5160. [Google Scholar] [CrossRef]
- PSE. Market Energy Prices. Available online: https://www.pse.pl/dane-systemowe/funkcjonowanie-rb/raporty-dobowe-z-funkcjonowania-rb/podstawowe-wskazniki-cenowe-i-kosztowe/rynkowa-cena-energii-elektrycznej-rce (accessed on 1 August 2023).
- Anaza, S.O.; Abdulazeez, M.S.; Yisah, Y.A.; Yusuf, Y.O.; Salawu, B.U.; Momoh, S.U. Micro Hydro-Electric Energy Generation—An Overview. Am. J. Eng. Res. 2017, 6, 5–12. [Google Scholar]
- Sachdev, H.; Akella, A.K.; Kumar, N. Analysis and evaluation of small hydropower plants: A bibliographical survey. Renew. Sustain. Energy Rev. 2015, 51, 1013–1022. [Google Scholar] [CrossRef]
- Yiwei, Q.; Jin, L.; Liu, F.; Dai, N.; Song, Y.; Chen, G.; Ding, L. Tertiary Regulation of Cascaded Run-of-the-River Hydropower in the Islanded Renewable Power System Considering Multi-Timescale Dynamics. IET Renew. Power Gener. 2021, 15, 1778–1795. [Google Scholar]
- Jamali, S.; Jamali, B. Cascade hydropower systems optimal operation: Implications for Iran’s Great Karun hydropower systems. Appl. Water Sci. 2019, 9, 66. [Google Scholar] [CrossRef]
- Wyszkowski, K.; Piwowarek, Z.; Pałejko, Z. Małe Elektrowne Wodne w Polsce. Technical Report, UN Global. 2022. Available online: https://ungc.org.pl/wp-content/uploads/2022/03/Raport_Male_elektrownie_wodne_w_Polsce.pdf (accessed on 1 June 2024). (In Polish).
- YouTube. Constriction General Channel. 2024. Available online: https://www.youtube.com/watch?v=MBDV_Xj6Dj8 (accessed on 1 June 2024).
- IEA Hydropower. Management Models for Hydropower Cascade Reservoirs, Compilation of Cases. Tech Report. 2021. Available online: https://www.ieahydro.org/media/02e6ec8e/EAHydro_AnnexXIV_Management%20Models%20for%20Hydropower%20Cascade%20Reservoirs_CASE%20COMPILATION.pdf (accessed on 1 June 2024).
- Yu, Y.; Wu, Y.; Sheng, Q. Optimal scheduling strategy of cascade hydropower plants under the joint market of day-ahead energy and frequency regulation. IEEE Access 2021, 9, 87749–87762. [Google Scholar] [CrossRef]
- Zhang, H.; Chang, J.; Gao, C.; Wu, H.; Wang, Y.; Lei, K.; Long, R.; Zhang, L. Cascade hydropower plants operation considering comprehensive ecological water demands. Energy Convers. Manag. 2019, 180, 119–133. [Google Scholar] [CrossRef]
- Thaeer Hammid, A.; Awad, O.I.; Sulaiman, M.H.; Gunasekaran, S.S.; Mostafa, S.A.; Manoj Kumar, N.; Khalaf, B.A.; Al-Jawhar, Y.A.; Abdulhasan, R.A. A Review of Optimization Algorithms in Solving Hydro Generation Scheduling Problems. Energies 2020, 13, 2787. [Google Scholar] [CrossRef]
- Mielczarski, W. Energy Systems & Markets; Association of Polish Electrical Engineers: Warszawa, Poland, 2018. [Google Scholar]
- Singh, V.K.; Singal, S. Operation of hydro power plants—A review. Renew. Sustain. Energy Rev. 2017, 69, 610–619. [Google Scholar] [CrossRef]
- Li, J.; Zhao, Z.; Li, P.; Mahmud, M.A.; Liu, Y.; Chen, D.; Han, W. Comprehensive benefit evaluations for integrating off-river pumped hydro storage and floating photovoltaic. Energy Convers. Manag. 2023, 296, 117651. [Google Scholar] [CrossRef]
- Wijesinghe, A.; Lai, L. Small hydro power plant analysis and development. In Proceedings of the 2011 4th International Conference on Electric Utility Deregulation and Restructuring and Power Technologies (DRPT), Weihai, China, 6–9 July 2011; pp. 25–30. [Google Scholar]
- Khomsah, A.; Laksono, A.S. Pico-hydro as A Renewable Energy: Local Natural Resources and Equipment Availability in Efforts to Generate Electricity. IOP Conf. Ser. Mater. Sci. Eng. 2018, 462, 012047. [Google Scholar] [CrossRef]
- Anderson, D.; Moggridge, H.; Warren, P.; Shucksmith, J. The impacts of ‘run-of-river’ hydropower on the physical and ecological condition of rivers. Water Environ. J. 2015, 29, 268–276. [Google Scholar] [CrossRef]
- Nguyen, A.; Vu, V.; Hoang, D.; Nguyen, T.; Nguyen, K.; Nguyen, P.; Ji, Y. Attentional ensemble model for accurate discharge and water level prediction with training data enhancement. Eng. Appl. Artif. Intell. 2023, 126, 107073. [Google Scholar] [CrossRef]
- Alvarez, G. An optimization model for operations of large scale hydro power plants. IEEE Lat. Am. Trans. 2020, 18, 1631–1638. [Google Scholar] [CrossRef]
- Shaw, A.R.; Sawyer, H.; LeBoeuf, E.; McDonald, M.; Hadjerioua, B. Hydropower optimization using artificial neural network surrogate models of a high-fidelity hydrodynamics and water quality model. Water Resour. Res. 2017, 53, 9444–9461. [Google Scholar] [CrossRef]
- Ahmadianfar, I.; Samadi-Koucheksaraee, A.; Asadzadeh, M. Extract nonlinear operating rules of multi-reservoir systems using an efficient optimization method. Sci. Rep. 2022, 12, 18880. [Google Scholar] [CrossRef]
- Bernardes, J., Jr.; Santos, M.; Abreu, T.; Prado, L., Jr.; Miranda, D.; Julio, R.; Viana, P.; Fonseca, M.; Bortoni, E.; Bastos, G.S. Hydropower operation optimization using machine learning: A systematic review. AI 2022, 3, 78–99. [Google Scholar] [CrossRef]
- Marcelino, C.G.; Leite, G.M.C.; Delgado, C.A.D.M.; de Oliveira, L.B.; Wanner, E.F.; Jiménez-Fernández, S.; Salcedo-Sanz, S. An efficient multi-objective evolutionary approach for solving the operation of multi-reservoir system scheduling in hydro-power plants. Expert Syst. Appl. 2021, 185, 115638. [Google Scholar] [CrossRef]
- Linke, H. A model-predictive controller for optimal hydro-power utilization of river reservoirs. In Proceedings of the 2010 IEEE International Conference on Control Applications, Yokohama, Japan, 8–10 September 2010; pp. 1868–1873. [Google Scholar]
- Morawski, M.; Ignaciuk, P. Balancing energy budget in prosumer water plant installations with explicit consideration of flow delay. IFAC-PapersOnLine 2023, 56, 11748–11753. [Google Scholar] [CrossRef]
- Ignaciuk, P.; Morawski, M. Optimal Control of Cascade Hydro Plants as a Prosumer-Oriented Distributed Energy Depot. Energies 2024, 17, 469. [Google Scholar] [CrossRef]
- Danielson, C.; Borrellia, F.; Oliver, D.; Anderson, D.; Phillips, T. Constrained flow control in storage networks: Capacity maximization and balancing. Automatica 2013, 49, 2612–2621. [Google Scholar] [CrossRef]
- Basin, M.V.; Guerra-Avellaneda, F.; Shtessel, Y.B. Stock management problem: Adaptive fixed-time convergent continuous controller design. IEEE Trans. Syst. Man Cybern. Syst. 2020, 50, 4974–4983. [Google Scholar] [CrossRef]
- Ignaciuk, P. Dead-time compensation in continuous-review perishable inventory systems with multiple supply alternatives. J. Process Control 2012, 22, 915–924. [Google Scholar] [CrossRef]
- Sengul, C. Message Queuing Telemetry Transport (MQTT) and Transport Layer Security (TLS) Profile of Authentication and Authorization for Constrained Environments (ACE) Framework; RFC 9431. 2023. Available online: https://datatracker.ietf.org/doc/rfc9431/ (accessed on 1 June 2024).
- Gu, Y.; Green, T.C. Power System Stability With a High Penetration of Inverter-Based Resources. Proc. IEEE 2023, 111, 832–853. [Google Scholar] [CrossRef]





| Profile | Plant 1 | Plant 2 | Plant 3 | Plant 4 | All Plants | Remark |
|---|---|---|---|---|---|---|
| Small-volume ponds (Scenario 1) | ||||||
| Sunny | 10.85 | 11.80 | 10.98 | 6.74 | 9.71 | |
| Partly cloudy | 4.52 | 4.80 | 6.95 | 1.69 | 4.44 | |
| Rainy | 2.54 | 2.41 | 6.62 | 198.52 | 34.55 | When Plant 4 is left uncontrolled, then the production drops below the minimum for 5 h. |
| 6 July 2023 | 10.13 | 10.35 | 13.39 | 28.16 | 17.30 | |
| 2 July 2023 | 29.25 | 33.81 | 59.53 | 46.64 | 47.30 | |
| Medium-volume ponds (Scenario 2) | ||||||
| Sunny | 20.13 | 19.38 | 15.91 | 11.44 | 15.65 | |
| Partly cloudy | 11.98 | 12.07 | 13.86 | 38.17 | 21.29 | When Plant 4 is left uncontrolled, then the production drops below the minimum for 3 h. |
| Rainy | 9.31 | 11.37 | 17.44 | 65.61 | 33.05 | When Plants 3 and 4 are left uncontrolled, then the production drops below the minimum for 5 h (both), and Plant 3 experiences a flood during 2 h. |
| 6 July 2023 | 14.47 | 13.77 | 14.25 | 49.92 | 25.15 | When Plant 4 is left uncontrolled, then the production drops below the minimum for 4 h. |
| 2 July 2023 | 68.50 | 68.34 | 69.79 | 82.83 | 74.03 | When Plant 4 is left uncontrolled, then the production drops below the minimum for 2 h. |
| Large-volume ponds (Scenario 3) | ||||||
| Sunny | 21.04 | 20.82 | 19.52 | 16.15 | 18.86 | |
| Partly cloudy | 14.73 | 14.72 | 14.43 | 19.43 | 16.76 | When Plant 4 is left uncontrolled, then the production drops below the minimum for 1 h. |
| Rainy | 6.93 | 6.79 | 6.61 | 5.78 | 6.41 | |
| 6 July 2023 | 15.39 | 15.18 | 13.83 | 12.36 | 13.82 | |
| 2 July 2023 | 59.52 | 56.83 | 80.13 | 65.47 | 67.83 | |
Disclaimer/Publisher’s Note: The statements, opinions and data contained in all publications are solely those of the individual author(s) and contributor(s) and not of MDPI and/or the editor(s). MDPI and/or the editor(s) disclaim responsibility for any injury to people or property resulting from any ideas, methods, instructions or products referred to in the content. |
© 2024 by the authors. Licensee MDPI, Basel, Switzerland. This article is an open access article distributed under the terms and conditions of the Creative Commons Attribution (CC BY) license (https://creativecommons.org/licenses/by/4.0/).
Share and Cite
Morawski, M.; Ignaciuk, P. A Prosumer Hydro Plant Network as a Sustainable Distributed Energy Depot. Electronics 2024, 13, 3043. https://doi.org/10.3390/electronics13153043
Morawski M, Ignaciuk P. A Prosumer Hydro Plant Network as a Sustainable Distributed Energy Depot. Electronics. 2024; 13(15):3043. https://doi.org/10.3390/electronics13153043
Chicago/Turabian StyleMorawski, Michał, and Przemysław Ignaciuk. 2024. "A Prosumer Hydro Plant Network as a Sustainable Distributed Energy Depot" Electronics 13, no. 15: 3043. https://doi.org/10.3390/electronics13153043
APA StyleMorawski, M., & Ignaciuk, P. (2024). A Prosumer Hydro Plant Network as a Sustainable Distributed Energy Depot. Electronics, 13(15), 3043. https://doi.org/10.3390/electronics13153043

