Systematic Review on Requirements Engineering in Quantum Computing: Insights and Future Directions
Abstract
:1. Introduction
2. Background
2.1. Quantum Computing—General Concepts
2.2. Milestones and Current State in Quantum Computing
2.3. Software Engineering and Quantum Software Engineering
2.4. Importance of Requirements Engineering in Software Development
2.5. Requirements Engineering and Software Quality
2.6. Requirements Engineering and Quantum Requirements Engineering
2.7. The Unique Aspects of Quantum Computing That Impact Requirements Engineering
2.8. Quantum Computing and Requirements Engineering—Case Studies
3. Related Work
4. Methodology
4.1. SLR Protocol
4.1.1. Aim and Need
4.1.2. Research Questions
4.1.3. Search String
- We extracted the keywords from the RQs.
- We considered synonyms for the keywords.
- We used the PICOC criterion to build the search string [72].
4.1.4. Inclusion and Exclusion Criteria
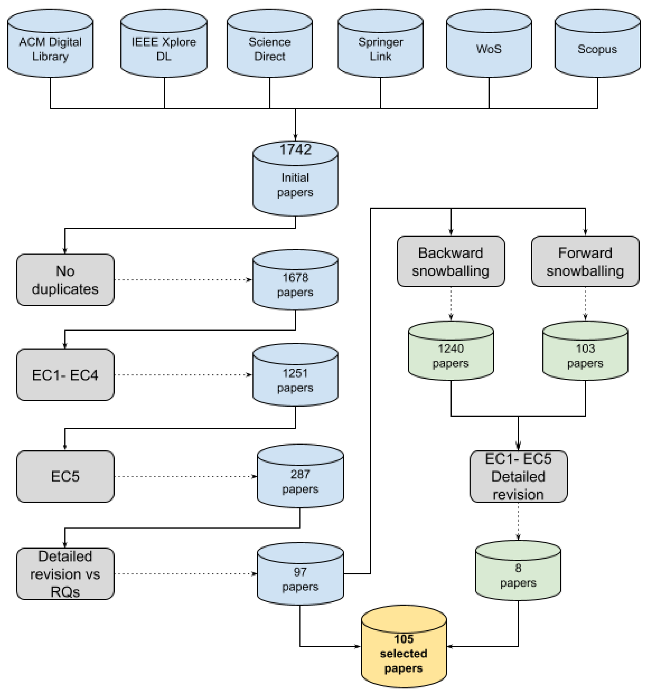
4.2. Study Selection and Data Extraction Process
4.2.1. Search Process
- Automatic search applying the search string on selected data sources, considering:
- different versions of the same paper (we keep the last one),
- eliminate duplicates.
- Snowballing process, using the list of selected papers as seed [75].
4.2.2. Pilot Selection
4.2.3. Data Extraction Protocol
4.3. SLR Tool Support
5. Results
5.1. RQ1: What Specific Challenges Are Currently Faced in RE for QC?
5.1.1. Specific RE Challenges on QC
- Defining Quantum-Specific Requirements: Quantum-specific requirements are challenging due to the unique properties of quantum mechanics, such as superposition and entanglement, which complicate the definition of clear and actionable requirements.
- Hybrid System Requirements: Integrating quantum and classical components is particularly challenging. Careful balancing is required to ensure seamless interaction between both components. Requirements must specify data transfer and handle computational paradigm differences.
- Absence of Established Standards: A significant gap in standardized requirement engineering processes tailored for QC complicates the gathering, analysis, and validation of requirements.
- Continuous Update of Requirements: The rapid evolution of quantum technology necessitates continuous updates to requirement specifications to keep them relevant and accurate.
- Knowledge and Awareness: There needs to be an educational gap among requirements engineers regarding QC principles, limiting their ability to translate quantum capabilities into software requirements effectively.
- Requirement Specification Challenges: Defining and managing requirements for quantum systems is complex due to the unique properties of QC, such as superposition and entanglement, requiring new approaches to RE.
- Quantum-Specific Security Requirements: Addressing new security threats QC poses, such as vulnerabilities in classical cryptographic methods, requires specifying quantum-resistant cryptographic protocols.
- Testing and Verification: The fundamental differences between quantum and classical computing make developing effective testing and verification processes for quantum software requirements difficult. The difficulty in developing effective testing and verification processes can be attributed to the unique characteristics of QC requirements.
5.1.2. RE Challenges vs. ISO25010
5.1.3. Other Challenges
- Hardware Challenges: The availability and stability of current quantum devices, such as NISQ systems, are inherently unstable, with high error and decoherence rates, which significantly limit the performance of quantum computations. Scaling quantum hardware to support fault-tolerant execution of quantum algorithms remains a critical challenge, including implementing robust error correction methods to handle the high error rates.
- Algorithm and Programming Challenges: Developing and optimizing efficient quantum algorithms is complex due to the need to handle quantum properties like superposition and entanglement. The lack of standardized and accessible quantum programming languages and the complexity of existing ones like Qiskit and Cirq pose significant obstacles for developers. Additionally, quantum programming requires developers to acquire new skills and knowledge, which can be lengthy and challenging due to the intrinsic complexity of quantum mechanics.
- Security Challenges: QC threatens classical cryptographic algorithms like RSA and ECC, which could become vulnerable to quantum attacks using algorithms like Shor’s. It is necessary to advance the creation of quantum-resistant cryptographic methods that can withstand potential quantum attacks. Integrating quantum-safe protocols into existing infrastructures is complex and requires considerations of compatibility and efficiency.
- Integration Challenges: Integrating quantum systems with classical computing infrastructures is a significant challenge due to fundamental differences in computational paradigms and the need to manage hybrid interfaces efficiently. Ensuring compatibility and effective integration between different quantum software platforms and quantum hardware is complex, especially given the rapid evolution of quantum technologies. The fast-paced evolution of quantum technology means that requirement specifications need continuous updates, presenting a significant challenge to maintain consistency and relevance.
- Quality and Maintenance Challenges: Ensuring the confidentiality and integrity of data in QC systems presents significant challenges. Testing and verifying quantum software is complex due to the fundamental differences between quantum and classical computing, necessitating new approaches and tools.
5.1.4. Answering the RQ1: What Specific Challenges Are Currently Faced in RE for QC?
- Complexity in Requirement Specification: Defining quantum-specific requirements is challenging due to the unique properties of quantum mechanics, such as superposition and entanglement. These properties make it difficult to define clear and actionable requirements for quantum software. Understanding how quantum operations differ fundamentally from classical ones is essential. For example, specifying how quantum algorithms should handle entangled states and superpositions in a way that aligns with expected outcomes is particularly complex.
- Integration with Classical Systems: Developing requirements for systems integrating both quantum and classical components presents significant challenges. These hybrid systems require a balance to ensure seamless interaction between both components. Requirements must specify how data will be transferred between quantum and classical systems and how to handle the differences in computational paradigms.
- Lack of Standardized Methodologies: A significant gap exists in standardized RE processes tailored for QC. This lack of established standards complicates the gathering, analyzing, and validating requirements. Developing standardized methods for eliciting requirements that consider quantum computational limitations and error rates is crucial.
- Rapid Technological Evolution: The fast-paced evolution of quantum technology necessitates continuous updates to requirement specifications to remain relevant and accurate. It is essential to keep requirements documents up-to-date with the latest quantum hardware capabilities and software improvements.
- Educational Gap: There is a significant educational gap among requirements engineers regarding QC principles. This gap limits their ability to translate quantum capabilities into software requirements effectively. Requirements engineers need training in quantum mechanics and QC concepts to develop accurate and feasible requirements.
- Security and Privacy Considerations: Quantum-specific security requirements are essential to address new security threats posed by QC, such as vulnerabilities in classical cryptographic methods. This challenge involves specifying requirements for integrating quantum-resistant cryptographic protocols to protect sensitive data within QC applications. The unique properties of QC necessitate that RE explicitly addresses these security concerns to ensure robust protection against quantum threats.
- Complexity of Testing and Validation: The fundamental differences between quantum and classical computing make developing effective testing and verification processes for quantum software requirements difficult. Defining test cases that can verify the correct implementation of quantum algorithms under the constraints of current quantum hardware is particularly challenging.
5.2. RQ2: What Opportunities Does QC Present for Advancements in RE?
5.2.1. Specific RE Advances on QC
- Specific Requirements Techniques for QC: Emerging techniques aim to adapt classical requirement engineering methods to the quantum context, defining quantum-specific functionalities more effectively. Advanced modeling tools are being developed to represent quantum algorithms and their integration with classical systems, aiding requirement analysts.
- Frameworks and Tools for Quantum Software RE: Developments in frameworks and tools facilitate the RE process for quantum software, addressing its unique needs. Integrating quantum and classical computing elements within software applications creates hybrid systems leveraging both paradigms’ strengths. Hybrid approaches combining classical and quantum methodologies bridge gaps between these realms. Standardization efforts and educational programs prepare requirement engineers for quantum-specific needs. New tools and frameworks enhance the precision and feasibility of modeling and specifying quantum software requirements.
- Hybrid RE Methods: Hybrid RE approaches combine classical and quantum methodologies, bridging gaps between these realms. Interdisciplinary collaborations lead to more robust strategies by incorporating insights from quantum physicists, software engineers, and blockchain experts, enhancing the overall requirement engineering process for quantum software.
- Requirements Modeling Techniques: Advances in modeling tools simulate quantum behaviors and integrate them with classical systems, providing new ways to specify quantum software requirements. Standardization efforts aim to create a common framework for these requirements. Educational programs prepare engineers with the necessary skills for handling quantum-specific needs. New tools and frameworks are being developed to enhance the precision and feasibility of specifying quantum software requirements.
5.2.2. RE Advances vs. ISO25010
5.2.3. Other Advances
- Development of new quantum algorithms: Algorithms utilizing quantum superposition, entanglement, and interference have been introduced to enhance ensemble methods, allowing for exponential expansion of ensemble size with only a linear increase in quantum circuit depth. However, the real game-changer has been the quantum search algorithms. These algorithms, explicitly optimized for structured datasets, have improved search efficiency and reduced quantum resource consumption.
- Development of specific Quantum Programming Languages: Quantum programming languages such as Q#, Qiskit, and Silq have emerged as powerful tools, simplifying the implementation of quantum algorithms. These languages are specifically designed to handle the intricacies of quantum logic and computation, empowering engineers and developers to delve into the world of QC with confidence. Moreover, quantum software development frameworks and SDKs provide a wealth of resources, enabling engineers and developers to experiment with and implement quantum algorithms more efficiently and effectively.
- Quantum simulation tools and techniques: These advances include the development of parametric compilation and active qubit reset methods, which allow rapid adjustments of quantum program parameters without complete recompilation and reduce latency by quickly resetting qubits to their ground state between computations. Additionally, modeling and simulation tools that integrate quantum behaviors with classical systems have progressed, offering new ways to visualize and specify requirements for quantum software.
- Quantum Hardware Development: Advances in quantum hardware design, such as increased qubit coherence times and improved qubit connectivity, allow for overcoming current limitations and enabling more efficient quantum computations. Additionally, innovations in the architectural design of QRAM enable more scalable and efficient designs, overcoming some of the current physical limitations in QC hardware.
- Quantum Information Theory: Quantum-resistant cryptographic algorithms have been developed to withstand attacks from both quantum and classical computers. These include lattice-based, hash-based, multivariate, and code-based cryptographic schemes. Many initiatives seek to standardize quantum-resistant cryptographic protocols, ensuring a robust and unified approach to protecting data against quantum threats.
- Practical Applications of QC in Machine Learning and Security: Developing specialized architectures for quantum machine learning supports the entire lifecycle of development, from data handling to model deployment. Implementations such as quantum reinforcement learning and quantum neural networks demonstrate the practical applicability of these architectures. Furthermore, quantum key distribution (QKD) and quantum-resistant algorithms safeguard IoT systems against emerging quantum threats.
- Interdisciplinary Collaborations and Research Projects: Collaboration among computer scientists, physicists, and engineers is leading to more comprehensive approaches in quantum requirements engineering (QRE), integrating knowledge from various disciplines to improve requirements gathering and analysis processes. Additionally, the integration of quantum cryptography and blockchain technology offers a dual layer of security, leveraging the unconditional security of quantum key distribution and the immutability of blockchain.
5.2.4. Answering RQ2: What Opportunities Does QC Present for Advancements in RE?
- Enhanced Specification Techniques: QC requires new RE techniques to address unique properties such as qubits and entanglement. Developing quantum-specific requirements ensures these aspects are accurately captured and managed. Adapting classical methods to define quantum functionalities helps align software with quantum operational paradigms.The following is an overview of the techniques used for RE within quantum software development projects based on the authors’ claims in the selected papers. To elicit information, the authors propose practical techniques such as interviews and questionnaires, literature reviews, and the analysis of repositories such as Stack Exchange and GitHub. Taxonomies, UML, and Q-UML can be mentioned for modeling and representing the problem domain. User stories are specifically mentioned for the system’s functionalities. In the particular case of non-functional requirements, the use of ISO-9126 [78] and ISO-25010 [47] quality frameworks is mentioned. Finally, agile QC practices and techniques, the Quingo framework, and the Talavera Manifesto, among others, are mentioned as reference frameworks that guide not only the RE but also the SE of the entire project.
- Improved Modeling and Simulation Tools: The complexity of quantum algorithms necessitates advanced modeling tools to represent quantum behaviors and their integration with classical systems. These tools enhance understanding and specification of requirements, facilitating the development of robust quantum software. Integrating quantum behaviors into modeling tools improves precision in requirement specification.
- Hybrid Requirement Engineering Approaches: Combining classical and quantum methodologies bridges the gap between the two paradigms, enabling comprehensive requirement engineering processes. Hybrid approaches leverage the strengths of both computing types, ensuring effective and integrated solutions. These methods address the unique challenges of both quantum and classical systems.
- Interdisciplinary Collaboration: QC is a field that necessitates collaboration among computer scientists, physicists, and engineers. Diverse expertises and perspectives are crucial in these interdisciplinary efforts, leading to robust requirement engineering strategies. This collaboration enhances the quality and completeness of requirement specifications.
- Standardization Efforts: Standardizing quantum software development practices, including requirement engineering processes, is a crucial step. It creates common frameworks for specifying and validating requirements, ensuring consistency and reliability across quantum software projects. These standardized practices foster high quality and interoperability in quantum-classical applications, providing a solid foundation for our work.
- Educational Programs: Educational programs and resources in QC equip requirement engineers with the knowledge to handle quantum-specific requirements. This training bridges the educational gap and fosters a skilled workforce capable of advancing RE in quantum contexts. Enhanced education ensures accurate specification of quantum software requirements.
- Security and Cryptography: Developing quantum-resistant cryptographic algorithms ensures robust security requirements against QC threats. This advancement is crucial for specifying quantum-safe security measures. Quantum-resistant schemes provide a foundation for secure requirements, protecting sensitive data from quantum threats.
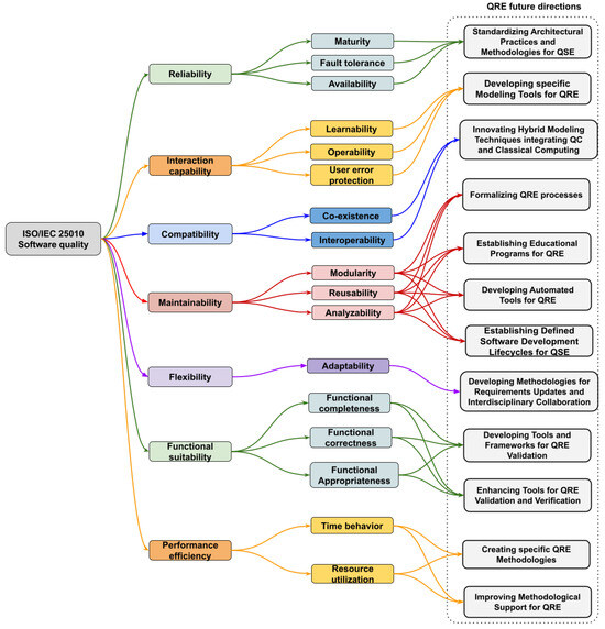
5.3. RQ3: What Future Directions or Trends Are Emerging in the Field of RE Specific to QC?
5.3.1. Specific RE Future Directions on QC
5.3.2. RE Future Directions vs. ISO25010
5.3.3. Other Future Research Directions
- Quantum Algorithms: Future research in quantum algorithms focuses on several key areas. Firstly, there is significant interest in optimizing algorithms to reduce quantum resource requirements and enhance efficiency, particularly for NP-complete problems and molecular simulation. Additionally, quantum algorithms are pushed to be extended to more complex and diverse problems, such as network optimization and energy systems. Integrating quantum algorithms with classical systems to maximize efficiency and applicability is also a crucial research direction.
- Quantum Hardware: Future research in quantum hardware highlights the need to improve qubits’ stability and coherence times, essential for reducing errors during quantum operations. There is also a focus on developing robust quantum hardware that can operate under real-world conditions and exploring new materials to construct more stable qubit systems. Additionally, integrating quantum hardware with classical systems to create scalable quantum-classical hybrid systems is a crucial area of interest.
- Error Correction: Error correction is a critical aspect of QC, and future research aims to develop more efficient and less resource-intensive error correction techniques. These techniques include exploring advanced quantum error correction methods and integrating them into the quantum software development lifecycle to manage inherent quantum errors more effectively.
- Quantum Security: Future research in quantum security focuses on optimizing quantum-resistant algorithms to enhance their efficiency and scalability. There is also a significant emphasis on developing comprehensive security frameworks that integrate quantum capabilities into existing IoT systems and other platforms, ensuring robust protection against classical and quantum threats.
- Applications in Physics and Chemistry: Future research directions for applications in physics and chemistry include developing quantum algorithms tailored for specific domains like molecular simulation and material science. These efforts aim to broaden the scope of QC applications and improve the accuracy and efficiency of simulations in these fields.
- Optimization and Logistics: Research in optimization and logistics focuses on enhancing the capabilities of quantum algorithms to solve complex scheduling and optimization problems. This optimization includes the development of hybrid algorithms that dynamically allocate tasks between quantum and classical systems to leverage their respective strengths.
- User Interface and Software Tools: Future research in user interfaces and software tools involves creating more sophisticated virtual instrument interfaces and enhancing real-time data processing capabilities. Developing robust tools seamlessly integrating quantum and classical computing elements is also a significant research focus.
- Education and Training in QC: Addressing the growing need for skilled professionals in QC is crucial. Future research emphasizes the development of comprehensive educational programs and training materials. These programs aim to equip engineers and developers with the necessary skills to navigate the complexities of QSE and integrate QC technologies effectively.
5.3.4. Answering the RQ3: What Future Directions or Trends Are Emerging in the Field of RE Specific to QC?
- Formalizing QRE Processes: Future research emphasizes formalizing the processes specific to quantum requirement engineering. This formalization includes developing standardized methodologies for specifying, modeling, and analyzing quantum software requirements. These methodologies aim to address the unique characteristics of QC, such as superposition and entanglement, which are not present in classical computing. The critical research focus involves developing comprehensive frameworks for quantum requirement engineering, creating standardized practices to ensure consistency and quality across projects and employing formal methods to handle quantum-specific phenomena.
- Development of Validation and Verification Tools: Another emerging trend is the development of sophisticated tools and frameworks for validating and verifying quantum software requirements. These tools ensure that the requirements specified are correct, complete, and feasible given the current state of quantum hardware and algorithms. Critical research efforts are directed towards building tools to validate quantum software requirements, ensuring alignment with intended functionalities, and leveraging simulations to test requirements against quantum phenomena.
- Standardizing Architectural Practices: There is a push towards standardizing architectural practices and methodologies specific to quantum software. This helps create mature, reliable, and fault-tolerant quantum systems, ensuring their stability and performance. The primary research objectives include developing best practices and standardized architectural methodologies and promoting consistency and integration efficiency across different quantum software projects.
- Methodologies for Dynamic Requirement Updates and Interdisciplinary Collaboration: QC evolves rapidly, necessitating methodologies that support dynamic requirements updates and encourage interdisciplinary collaboration. This trend focuses on creating adaptive tools and processes to handle the fast-paced advancements in quantum technologies. Key focus areas include developing tools for dynamic requirement updates and encouraging collaboration between quantum physicists, software engineers, and requirement engineers.
- Creation of specific QRE Methodologies: It is crucial to develop methodologies tailored specifically to QC. These methodologies must address QC’s probabilistic nature and rapid technological evolution. The primary research focus involves creating specific methodologies for quantum requirements and continuously refining approaches to keep pace with technological advancements.
- Sophisticated Modeling Tools: The development of advanced modeling tools for quantum requirements is essential. These tools should provide accurate modeling capabilities that account for the complex behaviors of quantum systems. Key research areas include enhancing existing modeling tools, creating new domain-specific languages, and providing tools that can effectively model and test quantum requirements.
- Educational Programs for QRE: There is a significant need for educational programs that equip engineers with the necessary skills and knowledge to handle quantum requirements. This trend focuses on developing curricula, workshops, and certification programs to bridge the knowledge gap. Critical efforts involve establishing comprehensive educational and training programs and equipping engineers with QC principles and practices.
- Automated Tools for RE: Another emerging trend is the development of automated tools to support the RE process. These tools aim to reduce manual effort and increase accuracy. Research focuses on creating AI-driven tools for requirement engineering and incorporating simulations and testing frameworks.
- Hybrid Modeling Techniques: Innovating hybrid modeling techniques that integrate quantum and classical computing elements is essential for seamless requirement modeling. This trend focuses on bridging the gap between different computational paradigms. Key research areas include developing hybrid models integrating quantum and classical computing and refining integration techniques for practical co-existence.
- Defined Software Development Lifecycles: Establishing well-defined software development lifecycles specific to quantum applications is crucial. This trend focuses on creating structured frameworks for developing, testing, and maintaining quantum software. The key focus areas include defining lifecycle phases for quantum software and integrating requirement engineering, testing, and maintenance processes.
- Improved Methodological Support: Enhancing methodological support for RE in QC is necessary to handle the complexities of quantum systems. This improvement involves refining existing methodologies and creating new approaches tailored to QC. The research aims to develop robust methodologies for quantum RE and create new approaches to address quantum-specific challenges.
5.4. Trends and Cataloging
Journals
Publishers and Sources
Temporal Analysis
5.5. Strenght of Evidence
6. Discussion
6.1. Interpreting the Answers to RQs
6.1.1. Interpreting the Answer to RQ1
- Inherent complexity of quantum systems,
- Lack of specific tools and methodologies,
- Uncertainty in the behavior of quantum systems,
- Standardized approaches for quantum systems.
6.1.2. Interpreting the Answer to RQ2
6.1.3. Interpreting the Answer to RQ3
6.1.4. Quality Attributes on Quantum Computing
6.1.5. Security and QRE
6.1.6. Summary
6.2. Bibliometric Analysis
6.2.1. Keywords and Relevant Concepts
6.2.2. Relationship—Most Relevant Terms
6.2.3. Relationship—Most Relevant Authors
6.3. Threats to Validity
6.3.1. Descriptive Validity
- The information to be collected was structured using various forms of data extraction through a Google Sheets data spreadsheet to support uniform data recording and ensure the objectivity of the data extraction process.
- We held weekly meetings to unify critical concepts with the research and classification criteria, answer any questions, and demonstrate how to carry out the process.
6.3.2. Theoretical Validity
- We built a search string and adapted it to the data sources defined.
- We defined exclusion and inclusion criteria to guarantee objectivity in the selection process.
- We performed cross-checks among researchers to visualize the criteria’s applicability.
- Including articles written in English and discarding studies in other languages could have a minimal impact on this criterion.
- We expanded the scope of the study with a first snowballing search review, according to Wohlin’s guidelines [75], obtaining eight additional papers for the study.
6.3.3. Generalizability
- We ensured that the scope of RQs was broad enough to identify and classify results on different QC and RE approaches, regardless of specific cases and domains, among others.
6.3.4. Interpretive Validity
- All researchers reviewed and validated the conclusions of the study.
- A researcher with expertise in the RE area assisted us in interpreting the data.
6.3.5. Repeatability
- We previously published an initial protocol through the arXiv platform [71].
- We designed a detailed protocol (see Section 4) so other researchers can repeat the process and corroborate the results.
- We validated the structure of our report using the 2020 PRISMA Statement (Preferred Reporting Items for Systematic reviews and Meta-Analyses (PRISMA), https://www.prisma-statement.org/ (Preferred Reporting Items for Systematic Reviews and Meta-Analyses). This statement is a checklist that contains the minimum set of items that should be reported in SLR and meta-analyses [98]. We accomplished all the items except those assessing quantitative survey data and comparing them (items n° 13a-13f, 19, 20a-20d, and 24a).
7. Conclusions
Supplementary Materials
Author Contributions
Funding
Institutional Review Board Statement
Informed Consent Statement
Data Availability Statement
Acknowledgments
Conflicts of Interest
Abbreviations
| ACM | Association for Computing Machinery |
| CORE | Computing Research and Education Association of Australasia |
| GRADE | Grading of Recommendations, Assessment, Development, and Evaluations |
| IEEE | Institute of Electrical and Electronics Engineers |
| ISO/IEC | International Organization for Standardization/International Electrotechnical Commission |
| PICOC | Population, Intervention, Comparison, Outcomes, Context |
| QA | Quality Assessment |
| QC | Quantum Computing |
| QRE | Quantum Requirements Engineering |
| QSE | Quantum Software Engineering |
| RE | Requirements Engineering |
| RQ | Research Question |
| SCI-JCR | Science Citation Index—Journal Citation Report |
| SE | Software Engineering |
| SLR | Systematic Literature Review |
| WoS | Web of Science |
Appendix A. Detailed RQs and Answers from Related Work
| Ref. | Goal | RQs | # Papers and Time Span | Results |
|---|---|---|---|---|
| [8] | Present a wide review on the particularities and characteristics of software that are developed for QC. |
|
| Identifying the main existing programming infrastructures for QC, some differences that QC can bring to software development, and presenting some application domains to which QC is more suited. |
| [1] | Bridge the gap,
starting with the QC workflow and by mapping
existing SE research to this workflow | How can current SE practices be adapted to efficiently and reliably develop quantum software applications? |
| Identification of directions for SE research for QC. |
Appendix B. Selected Papers—Final List
| ID | Title | Authors | Year |
|---|---|---|---|
| 3 | A comparative analysis of quantum-based approaches for scalable and efficient data mining in cloud environments | Sudharson, K.; Alekhya, B. | 2023 |
| 7 | A dynamic programming approach to multi-objective logic synthesis of quantum circuits | Rajaei, A.; Houshmand, M.; Hosseini, S. A. | 2023 |
| 8 | A Generic IoT Quantum-Safe Watchdog Timer Protocol | Eckel, M.; Gutsche, T.; Lauer, H.; Rein, A. | 2023 |
| 12 | A New Heuristic for N-Dimensional Nearest Neighbor Realization of a Quantum Circuit | Kole, A.; Datta, K.; Sengupta, I. | 2018 |
| 13 | A new post-quantum voting protocol based on physical laws | Sun, Z.; Gao, W.; Dong, H.; Xie, H.; Yang, L. | 2022 |
| 14 | A Novel Hierarchical Security Solution for Controller-Area-Network-Based 3D Printing in a Post-Quantum World | Cultice, T.; Clark, J.; Yang, W.; Thapliyal, H. | 2023 |
| 16 | A quantum deep convolutional neural network for image recognition | Li, Y.; Zhou, R.; Xu, R.; Luo, J.; Hu, W. | 2020 |
| 17 | A quantum inspired hybrid SSA-GWO algorithm for SLA based task scheduling to improve QoS parameter in cloud computing | Jain, R.; Sharma, N. | 2023 |
| 18 | A quantum-classical cloud platform optimized for variational hybrid algorithms | Karalekas, P. J.; Tezak, N. A.; Peterson, E. C.; Ryan, C. A.; da Silva, M. P.; Smith, R. S. | 2020 |
| 22 | A Software Architecting for Quantum Machine Learning Platform in Noisy Intermediate-Scale Quantum Era | Wenbin, Y.; Yuhao, C.; Chengjun, Z.; Yadang, C.; Hongyu, W.; Zongyuan, C.; Yifan, Z. | 2023 |
| 23 | A software methodology for compiling quantum programs | Häner, T.; Steiger, D. S.; Svore, K.; Troyer, M. | 2018 |
| 24 | A Third-Party Mobile Payment Scheme Based on NTRU Against Quantum Attacks | Xia, Y.; Ying, C.; Lin, G.; Sun, Z. | 2019 |
| 26 | Accelerating HPC With Quantum Computing: It Is a Software Challenge Too | Schulz, M.; Ruefenacht, M.; Kranzlmueller, D.; Schulz, L. B. | 2022 |
| 28 | Agile Meets Quantum: A Novel Genetic Algorithm Model for Predicting the Success of Quantum Software Development Project | Khan, A. A.; Akbar, M. A; Lahtinen, V.; Paavola, M.; Niazi, M.; Alatawi, M. N.; Alotaibi, S. D. | 2024 |
| 29 | Agile practices for quantum software development: practitioners’ perspectives | Khan, A. A.; Akbar, M. A.; Ahmad, A.; Fahmideh, M.; Shameem, M.; Lahtinen, V.; Waseem, M.; Mikkonen, T. | 2023 |
| 33 | An efficient quantum algorithm for ensemble classification using bagging | Macaluso, A.; Clissa, L.; Lodi, S.; Sartori, C. | 2024 |
| 34 | An enhanced architecture to resolve public-key cryptographic issues in the internet of things (IoT), Employing quantum computing supremacy | Shamshad, S.; Riaz, F.; Riaz, R.; Rizvi, S. S.; Abdulla, S. | 2022 |
| 38 | Analysis of physical requirements for simple three-qubit and nine-qubit quantum error correction on quantum-dot and superconductor qubits | Sohn, I.; Tarucha, S.; Choi, B. | 2017 |
| 39 | Approximating Decision Diagrams for Quantum Circuit Simulation | Hillmich, S.; Zulehner, A.; Kueng, R.; Markov, I. L.; Wille, R. | 2022 |
| 40 | Architecture Decisions in Quantum Software Systems: An Empirical Study on Stack Exchange and GitHub | Aktar, M. S.; Liang, P.; Waseem, M.; Tahir, A.; Ahmad, A.; Zhang, B.; Li, Z. | 2023 |
| 41 | Assertion-Based Optimization of Quantum Programs | Haener, T.; Hoefler, T.; Troyer, M. | 2020 |
| 43 | Barriers of adopting quantum technology in blockchain: a prioritization-based framework | Alahmari, M. | 2023 |
| 45 | Challenges and Opportunities in Quantum Software Architecture | Yue, T.; Mauerer, W.; Ali, S.; Taibi, D. | 2023 |
| 46 | Challenges and Opportunities of Near-Term Quantum Computing Systems | Corcoles, A. D.; Kandala, A.; Javadi-Abhari, A.; McClure, D. T.; Cross, A. W.; Temme, K.; Nation, P. D.; Steffen, M.; Gambetta, J. M. | 2020 |
| 47 | Challenges in making blockchain privacy compliant for the digital world: some measures | Bansod, S.; Ragha, L. | 2022 |
| 52 | Classical to quantum software migration journey begins: a conceptual readiness model | Akbar, M. A.; Rafi, S.; Khan, A. A. | 2022 |
| 56 | Comparative analysis of classical and post-quantum digital signature algorithms used in Bitcoin transactions | Noel, M. D.; Waziri, O. V.; Abdulhamid, M. S.; Ojeniyi, A. J.; Okoro, M. U. | 2020 |
| 62 | Continuous-Variable Deep Quantum Neural Networks for Flexible Learning of Structured Classical Information | Basani, J. R.; Bhattacherjee, A. | 2021 |
| 63 | Control and Readout Software for Superconducting Quantum Computing | Guo, C.; Liang, F.; Lin, J.; Xu, Y.; Sun, L.; Liu, W.; Liao, S.; Peng, C. | 2019 |
| 75 | Design of classical-quantum systems with UML | Pérez-Castillo, R.; Piattini, M. | 2022 |
| 85 | Engineering the development of quantum programs: Application to the Boolean satisfiability problem | Alonso, D.; Sánchez, P.; Sánchez-Rubio, F. | 2022 |
| 87 | Enhancing IoT Security: Quantum-Level Resilience against Threats | Alhakami, H. | 2024 |
| 89 | Epoque: practical end-to-end verifiable post-quantum-secure e-voting | Boyen, X.; Haines, T.; Müller, J. | 2021 |
| 93 | Experimental study on the quantum search algorithm over structured datasets using IBMQ experience | Das, K.; Sadhu, A. | 2022 |
| 95 | Extending the Frontier of Quantum Computers With Qutrits | Gokhale, P.; Baker, J. M.; Duckering, C.; Chong, F. T.; Brown, K. R.; Brown, N. C. | 2020 |
| 109 | Guidelines to use the incremental commitment spiral model for developing quantum-classical systems | Pérez-Castillo, R.; Serrano, M. A.; Cruz-Lemus, J. A.; Piattini, M. | 2024 |
| 118 | Hybrid Quantum-Classical Computing for Future Network Optimization | Fan, L.; Han, Z. | 2022 |
| 140 | Massively parallel quantum computer simulator, eleven years later | De Raedt, H.; Jin, F.; Willsch, D.; Willsch, M.; Yoshioka, N.; Ito, N.; Yuan, S.; Michielsen, K. | 2019 |
| 143 | Minimum hardware requirements for hybrid quantum-classical DMFT | Jaderberg, B.; Agarwal, A.; Leonhardt, K.; Kiffner, M.; Jaksch, D. | 2020 |
| 147 | Modeling Quantum programs: challenges, initial results, and research directions | Ali, S.; Yue, T. | 2020 |
| 152 | Navigating the Quantum Threat Landscape: Addressing Classical Cybersecurity Challenges | Sokol, S. | 2023 |
| 156 | Non-Functional Requirements for Quantum Programs | Saraiva, L.; Haeusler, E. H.; Costa, V.; Kalinowski, M. | 2021 |
| 159 | On testing and debugging quantum software | Miranskyy, A.; Zhang, L.; Doliskani, J. | 2021 |
| 160 | On the definition of quantum programming modules | Sánchez-Palma, P.; Alonso-Cáceres, D. | 2021 |
| 161 | On the Development of a Protection Profile Module for Encryption Key Management Components | Sun, N.; Li, C.; Chan, H.; Islam, M. Z.; Islam, M. R.; Armstrong, W. | 2023 |
| 162 | On the importance of cryptographic agility for industrial automation | Paul, S.; Niethammer, M. | 2019 |
| 166 | Optimizing DevOps Enablers for Quantum Software Development | Al-Sanad, A.; Akbar, M. | 2023 |
| 169 | Overview and Comparison of Gate Level Quantum Software Platforms | LaRose, R. | 2019 |
| 173 | Password authentication key exchange based on key consensus for IoT security | Zhao, Z.; Ma, S.; Qin, P. | 2023 |
| 179 | Prioritisation of research challenges in software technologie s: A multi-factor approach [version 1; peer review: awaiting | Alonso, J.; Ostolaza, E.; Sanchez, B. | 2023 |
| 182 | QFaaS: A Serverless Function-as-a-Service framework for Quantum computing | Nguyen, H. T.; Usman, M.; Buyya, R. | 2024 |
| 183 | Quantitative Assessment of Software Security by Quantum Technique Using Fuzzy TOPSIS | Nadeem, M.; Ahmad, M.; Ansar, S. A.; Pathak, P. C.; Khan, R. A. | 2023 |
| 193 | Quantum Computers and the Risks They Pose to Small and Medium-Sized Enterprises | Schindler, P. | 2022 |
| 194 | Quantum Computers for High-Performance Computing | Humble, T. S.; McCaskey, A.; Lyakh, D. I.; Gowrishankar, M.; Frisch, A.; Monz, T. | 2021 |
| 195 | Quantum computing for financial risk measurement | Wilkens, S.; Moorhouse, J. | 2023 |
| 196 | Quantum computing for social business optimization: a practitioner’s perspective | Aljaafari, M. | 2023 |
| 197 | Quantum computing platforms: assessing the impact on quality attributes and sdlc activities | Sodhi, B.; Kapur, R. | 2021 |
| 198 | Quantum computing threat modelling on a generic cps setup | Lee, C. C.; Tan, T. G.; Sharma, V.; Zhou, J. | 2021 |
| 202 | Quantum devops: Towards reliable and applicable nisq quantum computing | Gheorgue-Pop, I. D.; Tcholtchev, N.; Ritter, T.; Hauswirth, M. | 2020 |
| 203 | Quantum for 6G communication: A perspective | Ali, M. Z.; Abohmra, A.; Usman, M.; Zahid, A.; Heidari, H.; Imran, M. A.; Abbasi, Q. H. | 2023 |
| 204 | Quantum healthcare analysis based on smart IoT and mobile edge computing: way into network study | Zhang, J. | 2024 |
| 213 | Quantum power flows: From theory to practice | Liu, J.; Zheng, H.; Hanada, M.; Setia, K.; Wu, D. | 2022 |
| 214 | Quantum Program Synthesis Through Operator Learning and Selection | Lee, S.; Nam, S. Y. | 2023 |
| 215 | Quantum Random Access Memory for Dummies | Phalak, K.; Chatterjee, A.; Ghosh, S. | 2023 |
| 216 | Quantum Searchable Encryption for Cloud Data Based on Full-Blind Quantum Computation | Liu, W.; Xu, Y.; Liu, W.; Wang, H.; Lei, Z. | 2019 |
| 220 | Quantum Software Components and Platforms: Overview and Quality Assessment | Serrano, M. A.; Cruz-Lemus, J. A.; Perez-Castillo, R.; Piattini, M. | 2023 |
| 222 | Quantum software engineering landscape and challenges | Piattini, M.; Murillo, J. M. | 2022 |
| 223 | Quantum software engineering: a new genre of computing | Akbar, M. A.; Khan, A. A.; Mahmood, S.; Rafi, S. | 2022 |
| 224 | Quantum software engineering: Landscapes and horizons | Zhao, J. | 2020 |
| 227 | Quantum-based privacy-preserving sealed-bid auction on the blockchain | Abulkasim, H.; Mashatan, A.; Ghose, S. | 2021 |
| 228 | Quantum-Inspired Differential Evolution for Resource-Constrained Project-Scheduling: Preliminary Study | Saad, H. M.H.; Chakrabortty, R. K.; Elsayed, S. | 2021 |
| 231 | Quantum2FA: Efficient Quantum-Resistant Two-Factor Authentication Scheme for Mobile Devices | Wang, Q; Wang, D.; Cheng, C.; He, D. | 2023 |
| 234 | QUASIM: Quantum computing enhanced service ecosystem for simulation in manufacturing | Agrawal, A.; Stein, H.; Xu, S.; Janzen, S.; Maass, W. | 2023 |
| 235 | Quingo: A Programming Framework for Heterogeneous Quantum-Classical Computing with NISQ Features | Fu, X.; Yu, J.; Su, X.; Jiang, H.; Wu, H.; Cheng, F.; Deng, X.; Zhang, J.; Jin, L.; Yang, Y.; Xu, L.; Hu, C.; Huang, A.; Huang, G.; Qiang, X.; Deng, M.; Xu, P.; Xu, W.; Liu, W.; Zhang, Y.; Deng, Y.; Wu, J.; Feng, Y. | 2021 |
| 241 | Resilience Optimization of Post-Quantum Cryptography Key Encapsulation Algorithms | Farooq, S.; Altaf, A.; Iqbal, F.; Thompson, E. B.; Vargas, D. L.; Diez, I.; Ashraf, I. | 2023 |
| 244 | Review and analysis of classical algorithms and hash-based post-quantum algorithm | Noel, M. D.; Waziri, V. O.; Abdulhamid, S. M.; Ojeniyi, J. A. | 2021 |
| 253 | Society 5.0 and the future of work skills for software engineers and developers | Smuts, S.; Smuts, H. | 2022 |
| 255 | Solving optimization problems with Rydberg analog quantum computers: Realistic requirements for quantum advantage using noisy simulation and classical benchmarks | Serret, M. F.; Marchand, B.; Ayral, T. | 2020 |
| 256 | Space and Time-Efficient Quantum Multiplier in Post Quantum Cryptography Era | Putranto, D. S. C.; Wardhani, R. W.; Larasati, H. T.; Kim, H. | 2023 |
| 258 | Studying efficacy of traditional software quality parameters in quantum software engineering | Faryal, M.; Rubab, S.; Khan, M. M.; Khan, M. A.; Shebab, A.; Tariq, U.; Chelloug, S. A.; Osman, L. | 2022 |
| 261 | Technical debts and faults in open-source quantum software systems: An empirical study | Openja, M.; Morovati, M. M.; An, L.; Khomh, F.; Abidi, M. | 2022 |
| 262 | TensorFlow Quantum: Impacts of Quantum State Preparation on Quantum Machine Learning Performance | Sierra-Sosa, D.; Telahun, M.; Elmaghraby, A. | 2020 |
| 264 | The impact of hardware specifications on reaching quantum advantage in the fault tolerant regime | Webber, M.; Elfving, V.; Weidt, S.; Hensinger, W. K. | 2022 |
| 265 | The quantum computing business ecosystem and firm strategies | Jenkins, J.; Berente, N.; Angst, C. | 2022 |
| 266 | The Quantum software lifecycle | Weder, B.; Barzen, J.; Leymann, F.; Salm, M.; Vietz, D. | 2020 |
| 270 | Toward a quantum software engineering | Piattini, M.; Serrano, M.; Perez-Castillo, R.; Petersen, G.; Hevia, J. L. | 2021 |
| 275 | Towards near-term quantum simulation of materials | Clinton, L.; Cubitt, T.; Flynn, B.; Gambetta, F. M.; Klassen, J.; Montanaro, A.; Piddock, S.; Santos, R. A.; Sheridan, E. | 2024 |
| 276 | Towards Physical Implementation of Quantum Computation | Ugwuishiwu, C. H.; Ayegbusi, O. A.; Eneh, A. H.; Ujah, J. | 2020 |
| 277 | Towards Quantum Requirements Engineering | Spoletini, P. | 2023 |
| 278 | Towards Quantum Software Requirements Engineering | Yue, T.; Ali, S.; Arcaini, P. | 2023 |
| 279 | Towards requirements engineering for quantum computing applications in manufacturing | Stein, H.; Schröder, S.; Kienast, P.; Kuling, M. | 2024 |
| 280 | Towards security recommendations for public-key infrastructures for production environments in the post-quantum era | Yunakovsky, S. E.; Kot, M.; Pozhar, N.; Nabokov, D.; Kudinov, M.; Guglya, A.; Kiktenko, E. O.; Kolycheva, E.; Borisov, A.; Fedorov, A. K. | 2021 |
| 281 | Two-factor authentication using biometric based quantum operations | Sharma, M. K.; Nene, M. J. | 2020 |
| 283 | Unleashing quantum algorithms with Qinterpreter: bridging the gap between theory and practice across leading quantum computing platforms | Contreras-Sepúlveda, W.; Torres-Palencia, A. D.; Sánchez-Mondragón, J. J.; Villegas-Martínez, B. M.; Escobedo-Alatorre, J. J.; Gesing, S.; Lozano-Crisóstomo, N.; García-Melgarejo, J. C.; Sánchez-Pérez, J. C.; Palacios-Pérez, E. N.; Palillero-Sandoval, O. | 2023 |
| 284 | Using quantum annealers to calculate ground state properties of molecules | Copenhaver, J.; Wasserman, A.; Wehefritz-Kaufmann, B. | 2021 |
| 285 | Variational quantum compiling with double Q-learning | He, Z.; Li, L.; Zheng, S.; Li, Y.; Situ, H. | 2021 |
| 287 | When software engineering meets quantum computing | Ali, S.; Yue, T.; Abreu, R. | 2022 |
| fw1 | Quantum Computing: An Overview Across the System Stack | Resch, S.; Karpuzcu, U. R. | 2019 |
| fw3 | Quantum in the Cloud: Application Potentials and Research Opportunities | Leymann, F.; Barzen, J.; Falkenthal, M.; Vietz, D.; Weder, B.; Wild, K. | 2020 |
| fw4 | Patterns For Hybrid Quantum Algorithms | Weigold, M.; Barzen, J.; Leymann, F.; Vietz, D. | 2021 |
| fw6 | A systematic decision-making framework for tackling quantum software engineering challenges | Akbar, M. A.; Khan, A. A.; Rafi, S. | 2023 |
| fw7 | On decision support for quantum application developers: categorization, comparison, and analysis of existing technologies | Vietz, D.; Barzen, J.; Leymann, F.; Wild, K. | 2021 |
| bw1 | Open source software in quantum computing | Fingerhuth, M.; Babej, T.; Wittek, P. | 2018 |
| bw2 | Programming languages and compiler design for realistic quantum hardware | Chong, F. T.; Franklin, D.; Martonosi, M. | 2017 |
| bw3 | Quantum Computing in the NISQ era and beyond | Preskill, J. | 2018 |
References
- Haghparast, M.; Mikkonen, T.; Nurminen, J.K.; Stirbu, V. Quantum Software Engineering Challenges from Developers’ Perspective: Mapping Research Challenges to the Proposed Workflow Model. In Proceedings of the 2023 IEEE International Conference on Quantum Computing and Engineering (QCE), Bellevue, WA, USA, 17–22 September 2023; IEEE: Piscataway, NJ, USA, 2023; Volume 2, pp. 173–176. [Google Scholar]
- Sun, Z.; Gao, W.; Dong, H.; Xie, H.; Yang, L. A new post-quantum voting protocol based on physical laws. Quantum Inf. Process. 2022, 21, 289. [Google Scholar] [CrossRef]
- Sood, S.K.; Pooja. Quantum computing review: A decade of research. IEEE Trans. Eng. Manag. 2023, 71, 6662–6676. [Google Scholar] [CrossRef]
- Yue, T.; Mauerer, W.; Ali, S.; Taibi, D. Challenges and Opportunities in Quantum Software Architecture. In Software Architecture: Research Roadmaps from the Community; Springer: Cham, Switzerland, 2023; pp. 1–23. [Google Scholar]
- Piattini, M.; Serrano, M.; Perez-Castillo, R.; Petersen, G.; Hevia, J.L. Toward a quantum software engineering. IT Prof. 2021, 23, 62–66. [Google Scholar] [CrossRef]
- Ali, O.; Abdelbaki, W.; Shrestha, A.; Elbasi, E.; Alryalat, M.A.A.; Dwivedi, Y.K. A systematic literature review of artificial intelligence in the healthcare sector: Benefits, challenges, methodologies, and functionalities. J. Innov. Knowl. 2023, 8, 100333. [Google Scholar] [CrossRef]
- Zhao, J. Quantum software engineering: Landscapes and horizons. arXiv 2020, arXiv:2007.07047. [Google Scholar]
- Zanni Junior, P.E.; Vieira de Camargo, V. A systematic mapping on quantum software development in the context of software engineering. arXiv 2021, arXiv:2106.00926. [Google Scholar]
- Cartiere, C.R. Formal Methods for Quantum Software Engineering. In Quantum Software Engineering; Springer: Berlin/Heidelberg, Germany, 2022; pp. 85–101. [Google Scholar]
- Barbosa, L.S. Software engineering for ‘quantum advantage’. In Proceedings of the IEEE/ACM 42nd International Conference on Software Engineering Workshops, Seoul, Republic of Korea, 27 June–19 July 2020; pp. 427–429. [Google Scholar]
- Weder, B.; Barzen, J.; Leymann, F.; Vietz, D. Quantum software development lifecycle. In Quantum Software Engineering; Springer: Berlin/Heidelberg, Germany, 2022; pp. 61–83. [Google Scholar]
- Pérez-Castillo, R.; Serrano, M.A.; Piattini, M. Software modernization to embrace quantum technology. Adv. Eng. Softw. 2021, 151, 102933. [Google Scholar] [CrossRef]
- Akbar, M.A.; Khan, A.A.; Mahmood, S.; Rafi, S. Quantum software engineering: A new genre of computing. arXiv 2022, arXiv:2211.13990. [Google Scholar]
- Saraiva, L.; Haeusler, E.H.; Costa, V.G.; Kalinowski, M. Non-Functional Requirements for Quantum Programs. In Proceedings of the Q-SET@ QCE, Broomfield, CO, USA, 17–22 October 2021; pp. 89–73. [Google Scholar]
- Benioff, P. The computer as a physical system: A microscopic quantum mechanical Hamiltonian model of computers as represented by Turing machines. J. Stat. Phys. 1980, 22, 563–591. [Google Scholar] [CrossRef]
- Toffoli, T. Reversible computing. In Proceedings of the International Colloquium on Automata, Languages, and Programming, Noordweijkerhout, The Netherlands, 14–18 July 1980; Springer: Berlin/Heidelberg, Germany, 1980; pp. 632–644. [Google Scholar]
- Feynman, R.P. Simulating physics with computers. Int. J. Theor. Phys. 1982, 21, 467–488. [Google Scholar] [CrossRef]
- Deutsch, D.; Penrose, R. Quantum theory, the Church–Turing principle and the universal quantum computer. Proc. R. Soc. Lond. A Math. Phys. Sci. 1985, 400, 97–117. [Google Scholar] [CrossRef]
- Vedral, V. Introduction to Quantum Information Science; Oxford University Press: Oxford, UK, 2006. [Google Scholar]
- Horodecki, R.; Horodecki, P.; Horodecki, M.; Horodecki, K. Quantum entanglement. Rev. Mod. Phys. 2009, 81, 865. [Google Scholar] [CrossRef]
- Deutsch, D.; Jozsa, R. Rapid Solution of Problems by Quantum Computation. Proc. R. Soc. Lond. Ser. A 1992, 439, 553–558. [Google Scholar] [CrossRef]
- Simon, D.R. On the Power of Quantum Computation. SIAM J. Comput. 1997, 26, 1474–1483. [Google Scholar] [CrossRef]
- Shor, P. Algorithms for quantum computation: Discrete logarithms and factoring. In Proceedings of the 35th Annual Symposium on Foundations of Computer Science, Santa Fe, NM, USA, 20–22 November 1994; pp. 124–134. [Google Scholar] [CrossRef]
- Grover, L.K. A fast quantum mechanical algorithm for database search. In Proceedings of the STOC ’96: Twenty-Eighth Annual ACM Symposium on Theory of Computing, Philadelphia, PA, USA, 22–24 May 1996; pp. 212–219. [Google Scholar] [CrossRef]
- Quantum Computing|D-Wave—dwavesys.com. Available online: https://www.dwavesys.com/learn/quantum-computing/ (accessed on 2 June 2024).
- IBM Quantum Computing—ibm.com. Available online: https://www.ibm.com/quantum (accessed on 2 June 2024).
- IBM Quantum System Two: The Era of Quantum Utility is Here|IBM Quantum Computing Blog—ibm.com. Available online: https://www.ibm.com/quantum/blog/quantum-roadmap-2033 (accessed on 2 June 2024).
- Russell, J. IBM Quantum Update: Q System One Launch, New Collaborators, and QC Center Plans—hpcwire.com. Available online: https://www.hpcwire.com/2019/01/10/ibm-quantum-update-q-system-one-launch-new-collaborators-and-qc-center-plans/ (accessed on 2 June 2024).
- Servicio de Computación Cuántica en la Nube—Amazon Braket—AWS—aws.amazon.com. Available online: https://aws.amazon.com/es/braket/ (accessed on 2 June 2024).
- Luo, J.; Zhao, P.; Miao, Z.; Lan, S.; Zhao, J. A Comprehensive Study of Bug Fixes in Quantum Programs. In Proceedings of the 2022 IEEE International Conference on Software Analysis, Evolution and Reengineering (SANER), Honolulu, HI, USA, 15-18 March 2022; pp. 1239–1246. [Google Scholar] [CrossRef]
- Yang, Z.; Zolanvari, M.; Jain, R. A survey of important issues in quantum computing and communications. IEEE Commun. Surv. Tutorials 2023, 25, 1059–1094. [Google Scholar] [CrossRef]
- IEEE Std 610.12-1990; IEEE Standard Glossary of Software Engineering Terminology. IEEE: Piscataway, NJ, USA, 1990.
- Bourque, P.; Fairley, R.E. Guide to the Software Engineering Body of Knowledge-SWEBOK: v3.0; IEEE Computer Society Press: Washington, DC, USA, 2014. [Google Scholar]
- Brooks, F.P., Jr. No Silver Bullet Essence and Accidents of Software Engineering. Computer 1987, 20, 10–19. [Google Scholar] [CrossRef]
- Vukšić, V.B.; Ivančić, L.; Vugec, D.S. A Preliminary Literature Review of Digital Transformation Case Studies. Int. J. Comput. Inf. Eng. 2018, 12, 737–742. [Google Scholar]
- Felderer, M.; Taibi, D.; Palomba, F.; Epping, M.; Lochau, M.; Weder, B. Software Engineering Challenges for Quantum Computing: Report from the First Working Seminar on Quantum Software Engineering (WSQSE 22). ACM SIGSOFT Softw. Eng. Notes 2023, 48, 29–32. [Google Scholar] [CrossRef]
- Carleton, A.; Klein, M.; Robert, J.; Harper, E. Architecting the Future of Software Engineering. A National Agenda for Software Engineering Research & Development; Technical Report; Carnegie Mellon University, Software Engineering Institute: Pittsburgh, PA, USA, 2021. [Google Scholar]
- De Stefano, M.; Pecorelli, F.; Di Nucci, D.; Palomba, F.; De Lucia, A. Software engineering for quantum programming: How far are we? J. Syst. Softw. 2022, 190, 111326. [Google Scholar] [CrossRef]
- Alexeev, Y.; McCaskey, A.; De Jong, W. Introduction to the Special Issue on Software Tools for Quantum Computing: Part 1. ACM Trans. Quantum Comput. 2022, 3, 1–3. [Google Scholar] [CrossRef]
- Greiwe, F.; Krüger, T.; Mauerer, W. Effects of imperfections on quantum algorithms: A software engineering perspective. In Proceedings of the 2023 IEEE International Conference on Quantum Software (QSW), Chicago, IL, USA, 2–8 July 2023; IEEE: Piscataway, NJ, USA, 2023; pp. 31–42. [Google Scholar]
- Serrano, M.A.; Pérez-Castillo, R.; Piattini, M. Quantum Software Engineering; Springer Nature: Berlin/Heidelberg, Germany, 2022. [Google Scholar]
- Boehm, B. Software Engineering Economics; Prentice Hall: Upper Saddle River, NJ, USA, 1981. [Google Scholar]
- Daneva, M.; Pastor, O. Requirements Engineering: Foundation for Software Quality; Lecture Notes in Computer Science; Springer International Publishing: Cham, Switzerland, 2016; Volume 9619. [Google Scholar] [CrossRef]
- Noorin, U.; Sirshar, M. Quality Assurance in Requirement Engineering. Glob. J. Comput. Sci. Technol. 2017, 17, V1. [Google Scholar]
- Srivastava, P.R.; Kumar, K. An Approach towards Software Quality Assessment. In Information Systems, Technology and Management; Lecture Notes in Computer Science; Springer International Publishing: Cham, Switzerland, 2009; pp. 150–160. [Google Scholar] [CrossRef]
- Hofmann, H.F.; Lehner, F. Requirements Engineering as a Success Factor in Software Projects. IEEE Softw. 2001, 18, 58–66. [Google Scholar] [CrossRef]
- Standard ISO/IEC 25010:2023; Systems and Software Engineering—Systems and Software Quality Requirements and Evaluation (SQuaRE)—Product Quality Model. International Organization for Standardization: Geneva, Switzerland, 2023.
- Marir, T.; Mokhati, F.; Seridi-Bouchelaghem, H. Do we need specific quality models for multi-agent systems? Toward using the ISO/IEC 25010 quality model for MAS. In Proceedings of the 2014 9th International Conference on Software Engineering and Applications (ICSOFT-EA), Vienna, Austria, 29–31 August 2014; pp. 363–368. [Google Scholar] [CrossRef]
- Falcó, M.; Robiolo, G. Building a Catalogue of ISO/IEC 25010 Quality Measures Applied in an Industrial Context. J. Phys. Conf. Ser. 2021, 1828, 012077. [Google Scholar] [CrossRef]
- Murillo, J.M.; Garcia-Alonso, J.; Moguel, E.; Barzen, J.; Leymann, F.; Ali, S.; Yue, T.; Arcaini, P.; Pérez, R.; de Guzmán, I.G.R.; et al. Challenges of Quantum Software Engineering for the Next Decade: The Road Ahead. arXiv 2024, arXiv:2404.06825. [Google Scholar]
- Yue, T.; Ali, S.; Arcaini, P. Towards Quantum Software Requirements Engineering. In Proceedings of the 2023 IEEE International Conference on Quantum Computing and Engineering (QCE), Bellevue, WA, USA, 17–22 September 2023; IEEE: Piscataway, NJ, USA, 2023; Volume 2, pp. 161–164. [Google Scholar]
- Jantunen, S.; Dumdum, R.; Gause, D. Towards new requirements engineering competencies. In Proceedings of the 2019 IEEE/ACM 12th International Workshop on Cooperative and Human Aspects of Software Engineering (CHASE), Montreal, QC, Canada, 27 May 2019; IEEE: Piscataway, NJ, USA, 2019; pp. 131–134. [Google Scholar]
- Park, J.L. The Concept of Transition in Quantum Mechanics. Found. Phys. 1970, 1, 23–33. [Google Scholar] [CrossRef]
- Kumar Pati, A.; Braunstein, S.L. Impossibility of deleting an unknown quantum state. Nature 2000, 404, 164–165. [Google Scholar] [CrossRef]
- Nielsen, M.A.; Chuang, I.L. Programmable Quantum Gate Arrays. Phys. Rev. Lett. 1997, 79, 321–324. [Google Scholar] [CrossRef]
- Bae, J.; Kwek, L.C. Quantum state discrimination and its applications. J. Phys. A Math. Theor. 2015, 48, 083001. [Google Scholar] [CrossRef]
- System information|IBM Quantum Documentation—docs.quantum.ibm.com. Available online: https://docs.quantum.ibm.com/run/system-information (accessed on 2 June 2024).
- Holmes, A.; Johri, S.; Guerreschi, G.G.; Clarke, J.S.; Matsuura, A.Y. Impact of qubit connectivity on quantum algorithm performance. Quantum Sci. Technol. 2020, 5, 025009. [Google Scholar] [CrossRef]
- Yuan, P.; Allcock, J.; Zhang, S. Does Qubit Connectivity Impact Quantum Circuit Complexity? IEEE Trans. Comput.-Aided Des. Integr. Circuits Syst. 2024, 43, 520–533. [Google Scholar] [CrossRef]
- Cowtan, A.; Dilkes, S.; Duncan, R.; Krajenbrink, A.; Simmons, W.; Sivarajah, S. On the Qubit Routing Problem. arXiv 2019. [Google Scholar] [CrossRef]
- Shor, P. Fault-tolerant quantum computation. In Proceedings of the 37th Conference on Foundations of Computer Science, Burlington, VT, USA, 14–16 October 1996; pp. 56–65. [Google Scholar] [CrossRef]
- Devitt, S.J.; Munro, W.J.; Nemoto, K. Quantum error correction for beginners. Rep. Prog. Phys. 2013, 76, 076001. [Google Scholar] [CrossRef]
- Krüger, T.; Mauerer, W. Quantum Annealing-Based Software Components: An Experimental Case Study with SAT Solving. In Proceedings of the IEEE/ACM 42nd International Conference on Software Engineering Workshops, Seoul, Republic of Korea, 27 June 2020–19 July 2020; pp. 445–450. [Google Scholar] [CrossRef]
- Spoletini, P. Towards Quantum Requirements Engineering. In Proceedings of the 2023 IEEE 31st International Requirements Engineering Conference Workshops (REW), Hannover, Germany, 4–5 September 2023; IEEE: Piscataway, NJ, USA, 2023; pp. 371–374. [Google Scholar] [CrossRef]
- Upama, P.B.; Faruk, M.J.H.; Nazim, M.; Masum, M.; Shahriar, H.; Uddin, G.; Barzanjeh, S.; Ahamed, S.I.; Rahman, A. Evolution of quantum computing: A systematic survey on the use of quantum computing tools. In Proceedings of the 2022 IEEE 46th Annual Computers, Software, and Applications Conference (COMPSAC), Los Alamitos, CA, USA, 27 June–1 July 2022; IEEE: Piscataway, NJ, USA, 2022; pp. 520–529. [Google Scholar]
- Gill, S.S.; Kumar, A.; Singh, H.; Singh, M.; Kaur, K.; Usman, M.; Buyya, R. Quantum computing: A taxonomy, systematic review and future directions. Softw. Pract. Exp. 2022, 52, 66–114. [Google Scholar] [CrossRef]
- Almudever, C.G.; Lao, L.; Fu, X.; Khammassi, N.; Ashraf, I.; Iorga, D.; Varsamopoulos, S.; Eichler, C.; Wallraff, A.; Geck, L.; et al. The engineering challenges in quantum computing. In Proceedings of the Design, Automation & Test in Europe Conference & Exhibition (DATE), Lausanne, Switzerland, 27–31 March 2017; IEEE: Piscataway, NJ, USA, 2017; pp. 836–845. [Google Scholar]
- Khan, A.A.; Ahmad, A.; Waseem, M.; Liang, P.; Fahmideh, M.; Mikkonen, T.; Abrahamsson, P. Software architecture for quantum computing systems—A systematic review. J. Syst. Softw. 2023, 201, 111682. [Google Scholar] [CrossRef]
- Kitchenham, B.; Charters, S. Guidelines for Performing Systematic Literature Reviews in Software Engineering; Technical Report; Software Engineering Group School of Computer Science and Mathematics Keele University Keele: Staffs, UK, 2007. [Google Scholar]
- Brereton, P.; Kitchenham, B.A.; Budgen, D.; Turner, M.; Khalil, M. Lessons from applying the systematic literature review process within the software engineering domain. J. Syst. Softw. 2007, 80, 571–583. [Google Scholar] [CrossRef]
- Sepúlveda, S.; Cravero, A. Systematic Review Protocol: Requirements Engineering in Quantum Computing. arXiv 2023, arXiv:2311.12998. [Google Scholar]
- Petticrew, M.; Roberts, H. Systematic Reviews in the Social Sciences: A Practical Guide; John Wiley & Sons: Hoboken, NJ, USA, 2008. [Google Scholar]
- Chadegani, A.; Salehi, H.; Yunus, M.; Farhadi, H.; Fooladi, M.; Farhadi, M.; Ebrahim, N.A. A Comparison between Two Main Academic Literature Collections: Web of Science and Scopus Databases. Political Econ.—Dev. Public Serv. Deliv. 2013. [Google Scholar] [CrossRef]
- Zhu, J.; Liu, W. A tale of two databases: The use of Web of Science and Scopus in academic papers. Scientometrics 2020, 123, 321–335. [Google Scholar] [CrossRef]
- Wohlin, C. Guidelines for snowballing in systematic literature studies and a replication in software engineering. In Proceedings of the 18th international Conference on Evaluation and Assessment in Software Engineering, London, UK, 13–14 May 2014; pp. 1–10. [Google Scholar]
- Gwet, K. Inter-rater reliability: Dependency on trait prevalence and marginal homogeneity. Stat. Methods Inter-Rater Reliab. Assess. Ser. 2002, 2, 9. [Google Scholar]
- Fleiss, J.L.; Levin, B.; Paik, M.C. Statistical Methods for Rates and Proportions; John Wiley & Sons: Hoboken, NJ, USA, 2013. [Google Scholar]
- ISO/IEC 9126:2001; Software Engineering—Product Quality. International Organization for Standardization: Geneva, Switzerland, 2001.
- Yang, L.; Zhang, H.; Shen, H.; Huang, X.; Zhou, X.; Rong, G.; Shao, D. Quality assessment in systematic literature reviews: A software engineering perspective. Inf. Softw. Technol. 2021, 130, 106397. [Google Scholar] [CrossRef]
- Kitchenham, B.A.; Sjøberg, D.I.; Dybå, T.; Pfahl, D.; Brereton, P.; Budgen, D.; Höst, M.; Runeson, P. Three empirical studies on the agreement of reviewers about the quality of software engineering experiments. Inf. Softw. Technol. 2012, 54, 804–819. [Google Scholar] [CrossRef]
- Budgen, D.; Brereton, P. Performing systematic literature reviews in software engineering. In Proceedings of the 28th International Conference on Software Engineering, Shanghai, China, 20–28 May 2006; pp. 1051–1052. [Google Scholar]
- Dybå, T.; Dingsøyr, T. Empirical studies of agile software development: A systematic review. Inf. Softw. Technol. 2008, 50, 833–859. [Google Scholar] [CrossRef]
- Zhou, Y.; Zhang, H.; Huang, X.; Yang, S.; Babar, M.A.; Tang, H. Quality assessment of systematic reviews in software engineering: A tertiary study. In Proceedings of the EASE ’15: 19th International Conference on Evaluation and Assessment in Software Engineering, Nanjing, China, 27–29 April 2015. [Google Scholar] [CrossRef]
- Sepúlveda, S.; Cravero, A.; Cachero, C. Requirements modeling languages for software product lines: A systematic literature review. Inf. Softw. Technol. 2016, 69, 16–36. [Google Scholar] [CrossRef]
- Usman, M.; Bin Ali, N.; Wohlin, C. A Quality Assessment Instrument for Systematic Literature Reviews in Software Engineering. arXiv 2021, arXiv:2109.10134. [Google Scholar] [CrossRef]
- Dybå, T.; Dingsøyr, T. Strength of evidence in systematic reviews in software engineering. In Proceedings of the ESEM ’08: Second ACM-IEEE International Symposium on Empirical Software Engineering and Measurement, Lund, Sweden, 19–20 September 2008; pp. 178–187. [Google Scholar] [CrossRef]
- Chen, Y.; Zhang, Q.; Peng, W.; Liu, D.; You, Y.; Liu, X.; Tang, S.; Zhang, T.E. Efficacy and safety of mesenchymal stem cells for the treatment of patients infected with COVID-19: A systematic review and meta-analysis protocol. BMJ Open 2020, 10, e042085. [Google Scholar] [CrossRef] [PubMed]
- Darley, S.; Coulson, T.; Peek, N.; Moschogianis, S.; van der Veer, S.N.; Wong, D.C.; Brown, B. Understanding How the Design and Implementation of Online Consultations Affect Primary Care Quality: Systematic Review of Evidence With Recommendations for Designers, Providers, and Researchers. J. Med. Internet Res. 2022, 24, e37436. [Google Scholar] [CrossRef] [PubMed]
- Filho, C.A.T.T.; Junior, E.P.; Vendrame, J.W.; Silva, G.M.D.; Cavina, A.P.S.; Lemos, L.K.; Vanderlei, F. Effect of aerobic training with blood flow restriction on strength and hypertrophy: A meta-analysis. Int. J. Sport. Med. 2024. [Google Scholar] [CrossRef]
- Gagliardoni, T. Quantum Security of Cryptographic Primitives. arXiv 2017, arXiv:1705.02417. [Google Scholar]
- V, M.C.; N, N.A. A Hybrid Double Encryption Approach for Enhanced Cloud Data Security in Post-Quantum Cryptography. Int. J. Adv. Comput. Sci. Appl. 2023, 14, 242–248. [Google Scholar] [CrossRef]
- Takagi, T.; Peyrin, T. Advances in Cryptology–ASIACRYPT 2017: 23rd International Conference on the Theory and Applications of Cryptology and Information Security, Hong Kong, China, 3–7 December 2017; Proceedings, Part II. Springer: Berlin/Heidelberg, Germany, 2017; Volume 10625.
- Paul, S.; Scheible, P. Towards Post-Quantum Security for Cyber-Physical Systems: Integrating PQC into Industrial M2M Communication. IACR Cryptol. EPrint Arch. 2020, 2021, 1563. [Google Scholar] [CrossRef]
- Frantzi, K.; Ananiadou, S.; Mima, H. Automatic recognition of multi-word terms:. the c-value/nc-value method. Int. J. Digit. Libr. 2000, 3, 115–130. [Google Scholar] [CrossRef]
- Zhou, X.; Jin, Y.; Zhang, H.; Li, S.; Huang, X. A map of threats to validity of systematic literature reviews in software engineering. In Proceedings of the 2016 23rd Asia-Pacific Software Engineering Conference (APSEC), Hamilton, New Zealand, 6–9 December 2016; IEEE: Piscataway, NJ, USA, 2016; pp. 153–160. [Google Scholar]
- Ampatzoglou, A.; Bibi, S.; Avgeriou, P.; Verbeek, M.; Chatzigeorgiou, A. Identifying, categorizing and mitigating threats to validity in software engineering secondary studies. Inf. Softw. Technol. 2019, 106, 201–230. [Google Scholar] [CrossRef]
- Petersen, K.; Gencel, C. Worldviews, research methods, and their relationship to validity in empirical software engineering research. In Proceedings of the 2013 Joint Conference of the 23rd International Workshop on Software Measurement and the 8th International Conference on Software Process and Product Measurement, Ankara, Turkey, 23–26 October 2013; IEEE: Piscataway, NJ, USA, 2013; pp. 81–89. [Google Scholar]
- Page, M.J.; McKenzie, J.E.; Bossuyt, P.M.; Boutron, I.; Hoffmann, T.C.; Mulrow, C.D.; Shamseer, L.; Tetzlaff, J.M.; Akl, E.A.; Brennan, S.E.; et al. The PRISMA 2020 statement: An updated guideline for reporting systematic reviews. BMJ 2021, 372, n71. [Google Scholar] [CrossRef] [PubMed]



















| Ref. | Summary | Elicitation | Modeling | Analysis |
|---|---|---|---|---|
| [63] | Integration of quantum annealing for solving Boolean satisfiability problem (SAT). | Identifying specific needs for integrating quantum annealing with SAT solving, including performance metrics (e.g., cost, timing, and constraints). | Transforming the SAT problem into a format suitable for quantum annealers, ensuring the problem’s constraints and structure were appropriately represented. | Evaluating different ways of transforming SAT to quantum annealers and assessing their impact on performance. |
| [64] | Application of QRE methodologies for developing large-scale quantum applications. | Using innovative methodologies to gather and define requirements specific to QC applications. | Analyzing the unique characteristics of quantum software to address challenges in requirement elicitation, modeling, and analysis. | Developing models that capture the complexities of quantum software, ensuring that the requirements align with the intended functionalities and performance metrics. |
| RQ# | Research Question | Aim | Possible Classification Schema |
|---|---|---|---|
| RQ1 | What specific challenges are currently faced in RE for QC? | To identify and understand the unique challenges that QC poses to RE. |
|
| RQ2 | What opportunities does QC present for advancements in RE? | To explore how current RE methodologies are being adapted to suit the needs of QC. |
|
| RQ3 | What future
directions or trends
are emerging in the
field of RE specific to QC? | To identify and forecast potential innovations and future directions in RE specifically tailored for QC. |
|
| Criteria | Scope | Details in SE Domain | Application in Our Case |
|---|---|---|---|
| Population | Who?/What? | For SE, it should correspond to one of the following: (1) specific role, (2) a category of software engineer, (3) an application area or (4) an industry group. | QC software projects |
| Intervention | How? | Methodology,
tool, technology or procedure that
addresses a specific issue. | RE methodologies and approaches |
| Comparison | Compare to…? | N/A | Not applicable, the study does not compare interventions. |
| Outcomes | What …to accomplish?/effect? | Outcomes should relate to factors of
importance to practitioners such as
improved reliability, reduced
production costs, and reduced time to market. | Identified challenges, opportunities, and directions in RE for QC. |
| Context | Under what circumstances ? | This is the context in which the comparison takes place, the participants taking part in the study, and the tasks being performed. | The application in both academic research and industry practice. |
| Source | Link |
|---|---|
| ACM Digital Library | https://dl.acm.org/ |
| IEEE Xplore | https://ieeexplore.ieee.org/Xplore/home.jsp |
| Science Direct | https://www.sciencedirect.com/ |
| Springer Link | https://www.springer.com/ |
| WoS | https://www.webofscience.com |
| Scopus | https://www.scopus.com |
| Criteria# | Description |
|---|---|
| EC1 | The paper is not written in English. |
| EC2 | The paper is not peer-reviewed (posters, tutorials, slides, PhD or master thesis and any piece of work considered as grey literature). |
| EC3 | The paper is a secondary study (eventually considered in the related work section). |
| EC4 | The paper is a short paper (less than four pages). |
| EC5 | The focus of the paper is not on proposals treating SE, RE on QC. |
| Identified RE Challenge | Frequency | File IDs |
|---|---|---|
| Requirements Specification | 16 | 3, 41, 43, 45, 46, 47, 52, 75, 85, 89, 109, 118, 160, 277, 278, 279 |
| Hybrid System Requirements | 12 | 3, 41, 43, 45, 46, 52, 75, 85, 109, 160, 278, 279 |
| Absence of Established Standards | 11 | 43, 46, 47, 75, 85, 109, 118, 160, 277, 278, 279 |
| Defining Quantum-Specific Requirements | 10 | 13, 24, 34, 56, 87, 152, 161, 162, 227, 231 |
| Continuous Update of Requirements | 9 | 18, 47, 52, 89, 109, 160, 277, 278, 279 |
| Knowledge and Awareness | 9 | 3, 43, 85, 109, 118, 160, 277, 278, 279 |
| Quantum-Specific Security Requirements | 9 | 13, 24, 56, 87, 152, 161, 162, 227, 231 |
| Testing and Verification | 6 | 159, 160, 214, 223, 258, bw1 |
| Identified Challenge | Frequency | File IDs |
|---|---|---|
| Availability and Stability of Hardware | 27 | 3, 7, 8, 12, 16, 17, 18, 22, 33, 34, 38, 39, 63, 109, 118, 143, 214, 215, 220, 222, 266, 275, 276, bw3, fw1, fw3, fw4 |
| Integration of Quantum and Classical Systems | 16 | 18, 22, 23, 26, 33, 40, 45, 52, 62, 89, 109, 118, 222, 258, 264, fw4 |
| Security and Privacy Management in Quantum Systems | 15 | 13, 14, 24, 56, 87, 152, 161, 162, 183, 193, 203, 204, 227, 231, 281 |
| Scalability of Quantum Hardware | 14 | 7, 12, 16, 18, 33, 38, 63, 143, 214, 215, 220, 264, 275, bw3 |
| Compatibility and Efficiency | 14 | 18, 23, 26, 62, 87, 118, 161, 162, 216, 264, 270, 275, fw6, fw7 |
| Threats to Classical Cryptography | 10 | 13, 24, 34, 56, 87, 152, 173, 198, 203, 280 |
| Development of Quantum Cryptography | 9 | 13, 24, 34, 87, 152, 173, 198, 203, 280 |
| Quantum Programming Languages | 9 | 18, 23, 28, 29, 40, 85, 109, 224, 235 |
| Cost and Technical Complexity | 8 | 13, 24, 26, 56, 62, 87, 196, fw1 |
| Development and Optimization of Quantum Algorithms | 8 | 7, 12, 17, 18, 33, 214, 256, bw2 |
| Rapid Technological Evolution | 8 | 18, 29, 47, 52, 89, 224, 265, fw7 |
| Learning Curve | 6 | 18, 28, 29, 85, 224, 283 |
| Testing and Verifying Quantum Software | 6 | 159, 160, 214, 223, 258, bw1 |
| Integration of Quantum-Safe Protocols | 5 | 24, 56, 87, 161, 162 |
| Identified RE Advance | Frequency | File IDs |
|---|---|---|
| Specific requirements techniques for QC | 4 | 41, 45, 46, 47 |
| Frameworks and tools for quantum software RE | 4 | 3, 43, 46, 47 |
| Requirements modeling techniques | 3 | 45, 46, 47 |
| Hybrid RE methods | 1 | 43 |
| Identified Advance | Frequency | File IDs |
|---|---|---|
| Quantum-resistant cryptography | 7 | 56, 87, 152, 161, 162, 198, 280 |
| Development of quantum programming languages | 4 | 220, 223, 224, 287 |
| Quantum algorithms | 3 | bw3, fw1, fw4 |
| Quantum key distribution | 2 | 34, 183 |
| Quantum DevOps software development | 2 | 166, 202 |
| Hybrid quantum-classical algorithms | 2 | fw3, fw4 |
| Agile-Quantum software project success models | 2 | 28, 29 |
| Improvements in quantum hardware | 2 | bw3, fw1 |
| Categorization and taxonomy of technologies | 1 | fw7 |
| Strategic business approaches | 1 | 265 |
| Development of the quantum ecosystem | 1 | 265 |
| Introduction of the quantum software lifecycle | 1 | 266 |
| RE Future Directions | Frequency | File IDs |
|---|---|---|
| Establishing educational programs for quantum requirement engineering | 10 | 41, 43, 45, 46, 47, 85, 89, 277, 278, 279 |
| Formalizing quantum requirement engineering processes | 8 | 41, 43, 45, 46, 47, 52, 85, 89 |
| Developing tools and frameworks for quantum requirement validation | 7 | 41, 43, 45, 46, 47, 52, 85 |
| Enhancing tools for quantum requirement validation and verification | 7 | 41, 43, 45, 46, 47, 85 |
| Creating quantum-specific requirement engineering methodologies | 4 | 46, 47, 277, 278 |
| Standardizing architectural practices and methodologies for quantum software | 3 | 45, 85, 89 |
| Developing sophisticated modeling tools for quantum requirements | 3 | 89, 147, 277 |
| Developing methodologies for dynamic requirement updates and interdisciplinary collaboration | 2 | 46, 47 |
| Developing automated tools for quantum requirement engineering | 1 | 278 |
| Innovating hybrid modeling techniques that integrate quantum and classical computing elements | 1 | 277 |
| Establishing defined software development lifecycles for quantum applications | 1 | 279 |
| Improving methodological support for RE in QC | 1 | 279 |
| Identified Future Direction | Frequency | File IDs |
|---|---|---|
| Improving tools and methods for quantum software development | 15 | 3, 30, 31, 41, 43, 45, 46, 47, 85, 89, 202, 222, 277, 278, 279, 283 |
| Developing educational programs for QC | 14 | 41, 43, 45, 46, 47, 52, 85, 89, 166, 169, 222, 223, 253, 270 |
| Optimizing quantum-resistant algorithms for IoT devices | 9 | 8, 24, 152, 162, 223, 241, 244, 280, 281 |
| Optimizing algorithms for NP-complete problems and molecular simulation | 8 | 3, 12, 33, 39, 143, 147, 284, 285 |
| Enhancing algorithms for broader applicability | 8 | 16, 17, 34, 262, 270, 275, 283 |
| Developing comprehensive security frameworks | 6 | 13, 24, 89, 152, 173, 241 |
| Developing tools and platforms for quantum-classical integration | 6 | 18, 23, 25, 28, 62, 214 |
| Developing advanced quantum error correction techniques | 6 | 12, 13, 14, 16, 256, 276 |
| Developing educational programs for QC | 6 | 41, 43, 45, 46, 47, 85, 89 |
| Increasing qubit stability and scalability | 5 | 2, 3, 255, 256, 276 |
| Developing hybrid algorithms for broader applications | 4 | 9, 18, 118, 228 |
| Enhancing efficiency and scalability of quantum-inspired algorithms | 4 | 17, 28, 29, 263 |
| Improving coherence times and developing new materials | 4 | 10, 11, 143, 215 |
| Refining quantum algorithms for larger datasets | 4 | 12, 22, 33, 214 |
| Exploring quantum-inspired approaches for optimization problems | 4 | 8, 28, 29, 197 |
| Creating robust QSE practices | 3 | 277, 278, 279 |
| Expanding training initiatives and community collaboration | 3 | 253, 270, 275 |
| Integrating quantum capabilities for IoT security | 3 | 87, 194, 198 |
| Developing automated testing tools and integration strategies for hybrid systems | 2 | 159, 160 |
| Enhancing QEC codes for broader use | 2 | 38, 276 |
| Continuous experimental verification of theoretical models | 2 | 16, 276 |
| Enhancing compiler efficiency and extending software frameworks | 2 | 23, 32 |
| Integrating quantum hardware into scalable systems | 2 | 18, 194 |
| Expanding QC applications in manufacturing | 1 | 234 |
| Expanding dynamic programming techniques for quantum circuit designs | 1 | 7 |
| Refining approximation techniques and error-resilient schemes | 1 | 39 |
| ID | QA Question | Yes # (%) | Partially # (%) | No # (%) |
|---|---|---|---|---|
| QA1 | Is the aim of the research sufficiently explained? | 105 (100%) | 0 | 0 |
| QA2 | Is the paper based on research methodology? | 86 (82%) | 5 (5%) | 14 (13%) |
| QA3 | Is there an adequate description of the context in which the research was carried out? | 105 (100%) | 0 | 0 |
| QA4 | Are threats to validity taken into consideration? | 28 (27%) | 48 (46%) | 29 (27%) |
| QA5 | Is there a clear statement of findings? | 102 (97%) | 3 (3%) | 0 |
Disclaimer/Publisher’s Note: The statements, opinions and data contained in all publications are solely those of the individual author(s) and contributor(s) and not of MDPI and/or the editor(s). MDPI and/or the editor(s) disclaim responsibility for any injury to people or property resulting from any ideas, methods, instructions or products referred to in the content. |
© 2024 by the authors. Licensee MDPI, Basel, Switzerland. This article is an open access article distributed under the terms and conditions of the Creative Commons Attribution (CC BY) license (https://creativecommons.org/licenses/by/4.0/).
Share and Cite
Sepúlveda, S.; Cravero, A.; Fonseca, G.; Antonelli, L. Systematic Review on Requirements Engineering in Quantum Computing: Insights and Future Directions. Electronics 2024, 13, 2989. https://doi.org/10.3390/electronics13152989
Sepúlveda S, Cravero A, Fonseca G, Antonelli L. Systematic Review on Requirements Engineering in Quantum Computing: Insights and Future Directions. Electronics. 2024; 13(15):2989. https://doi.org/10.3390/electronics13152989
Chicago/Turabian StyleSepúlveda, Samuel, Ania Cravero, Guillermo Fonseca, and Leandro Antonelli. 2024. "Systematic Review on Requirements Engineering in Quantum Computing: Insights and Future Directions" Electronics 13, no. 15: 2989. https://doi.org/10.3390/electronics13152989
APA StyleSepúlveda, S., Cravero, A., Fonseca, G., & Antonelli, L. (2024). Systematic Review on Requirements Engineering in Quantum Computing: Insights and Future Directions. Electronics, 13(15), 2989. https://doi.org/10.3390/electronics13152989

