Color Image Encryption Based on a Novel Fourth-Direction Hyperchaotic System
Abstract
1. Introduction
- This paper presents an innovative encryption scheme that employs a fourth-direction (4D) hyperchaotic system. The encryption process involves the utilization of row and column scrambling as well as diffusion.
- A novel 4D hyperchaotic system is presented in this paper. Through dynamic analysis, it is found to exhibit highly complex dynamic characteristics. These dynamic characteristics include fourth-direction hyperchaos, third-direction hyperchaos, and second-direction hyperchaos.
- The encryption scheme under consideration has been evaluated and compared with other encryption methods based on criteria such as information entropy, histogram analysis, key sensitivity, pixel correlation, and key space. It has been confirmed in its ability to resist both cropping attacks and differential attacks, indicating its robust security characteristics. Moreover, a brief examination of the potential application scenarios for the proposed encryption scheme has been conducted.
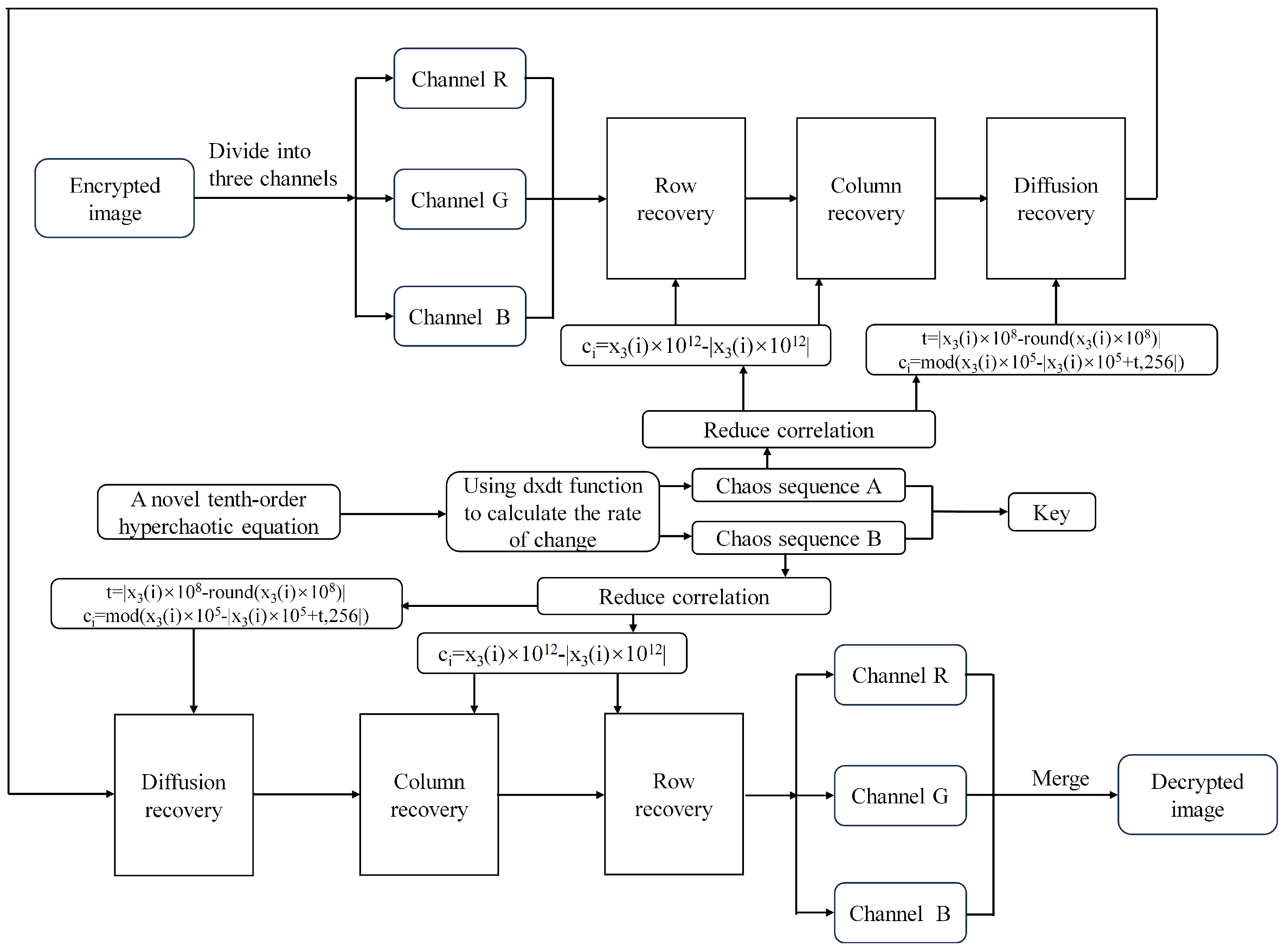
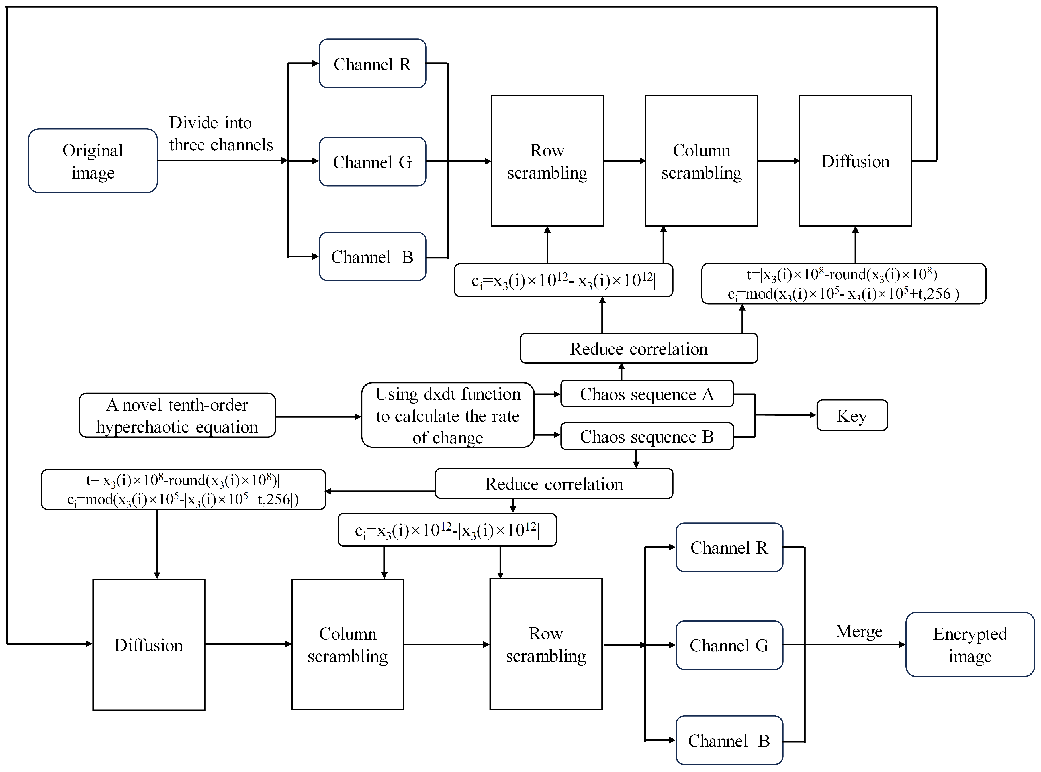
2. Overview of Encryption and Decryption Schemes
3. A Novel 4D Hyperchaotic System and Its Dynamic Behavior
3.1. Equations Describing a Novel 4D Hyperchaotic System
3.2. Dynamic Behavior of the 4D Hyperchaotic System
4. Detailed Encryption and Decryption Schemes
- : Pixel matrix of the original image.
- : Pixel matrix of the encrypted image.
- : The result of the first row scrambling.
- : The result of the first column scrambling.
- : The result of the first diffusion.
- : The result of the second row scrambling.
- : The result of the second column scrambling.
- : The result of the second diffusion.
- : The result of the first encryption.
| Algorithm 1 Pseudocode of the encryption process |
| Input value: Output value:
|
| Algorithm 2 Pseudocode of the decryption process |
| Input value: Output value:
|
| Algorithm 3 SEQA |
|
- <1>
- Determine the key by computing the mean value of pixels in the original image.
- <2>
- Divide the individual pixels in the original image based on three distinct color channels: red, green, and blue.
- <3>
- Calculate by applying mathematical operations to the chaotic sequence A following Algorithm 3.
- <4>
- Calculate through sequence B according to Algorithm 4.
- <5>
- Calculate through sequence C according to Algorithm 5.
- <6>
- Calculate through sequence D according to Algorithm 6.
- <7>
- Rearrange the three channels by applying row scrambling using sequence as described in <3>.
- <8>
- Rearrange the three channels by applying column scrambling using sequence as described in <3>.
- <9>
- Diffuse the three channels by employing the sequence denoted as as described in <4>.
- <10>
- Integrate the three channels to generate the first round encryption image.
- <11>
- Diffuse the three channels by employing the sequence denoted as as described in <6>.
- <12>
- Rearrange the three channels by applying column scrambling using sequence as described in <5>.
- <13>
- Rearrange the three channels by applying row scrambling using sequence as described in <5>.
- <14>
- Integrate the three channels to generate the second round encryption image.
| Algorithm 4 SEQB |
|
| Algorithm 5 SEQC |
|
| Algorithm 6 SEQD |
|
- <1>
- Rearrange the three channels by applying row scrambling using sequence .
- <2>
- Rearrange the three channels by applying column scrambling using sequence .
- <3>
- Diffuse the three channels by employing the sequence denoted as .
- <4>
- Integrate the three channels to generate the first round encryption image.
- <5>
- Diffuse the three channels by employing the sequence denoted as .
- <6>
- Rearrange the three channels by applying column scrambling using sequence .
- <7>
- Rearrange the three channels by applying row scrambling using sequence .
- <8>
- Integrate the three channels to generate the second round encryption image.
5. Experiments with Related Security Analysis
5.1. Encryption Results
5.2. Histogram Analysis
5.3. Key Space Analysis
5.4. Correlation Analysis
5.5. Information Entropy Analysis
5.6. Key Sensitivity Analysis
5.7. Differential Attack
5.8. Cropping Attack
5.9. Comparison with Existing Methods
6. Conclusions
Author Contributions
Funding
Data Availability Statement
Conflicts of Interest
References
- Ji, X.; Dong, Z.; Han, Y.; Lai, C.S.; Zhou, G.; Qi, D. EMSN: An Energy-Efficient Memristive Sequencer Network for Human Emotion Classification in Mental Health Monitoring. IEEE Trans. Consum. Electron. 2023, 69, 1005–1016. [Google Scholar] [CrossRef]
- Yang, Z.; Lian, J.; Liu, J. Infrared UAV Target Detection Based on Continuous-Coupled Neural Network. Micromachines 2023, 14, 2113. [Google Scholar] [CrossRef] [PubMed]
- Zheng, Y.; Yu, Z.; Wang, S.; Huang, T. Spike-based motion estimation for object tracking through bio-inspired unsupervised learning. IEEE Trans. Image Process. 2022, 32, 335–349. [Google Scholar] [CrossRef]
- Li, Y.; Fang, X.; Gao, Y.; Zhou, D.; Shen, J.; Liu, J.K.; Pan, G.; Xu, Q. Efficient Structure Slimming for Spiking Neural Networks. IEEE Trans. Artif. Intell. 2024, 1, 1–9. [Google Scholar] [CrossRef]
- Zhu, H.; Liu, C.; Wu, W.Z.; Xie, W.; Lao, T. Weakened fractional-order accumulation operator for ill-conditioned discrete grey system models. Appl. Math. Model. 2022, 111, 349–362. [Google Scholar] [CrossRef]
- Yao, Z.; Sun, K.; He, S. Firing patterns in a fractional-order FithzHugh–Nagumo neuron model. Nonlinear Dyn. 2022, 110, 1807–1822. [Google Scholar] [CrossRef]
- Mou, J.; Shin, D.H.; Cohen, J. Understanding trust and perceived usefulness in the consumer acceptance of an e-service: A longitudinal investigation. Behav. Inf. Technol. 2017, 36, 125–139. [Google Scholar] [CrossRef]
- Liu, J.; Lian, J.; Sprott, J.C.; Liu, Q.; Ma, Y. The butterfly effect in primary visual cortex. IEEE Trans. Comput. 2022, 71, 2803–2815. [Google Scholar] [CrossRef]
- Min, F.; Zhai, G.; Yin, S.; Zhong, J. Switching bifurcation of a Rulkov neuron system with ReLu-type memristor. Nonlinear Dyn. 2024, 112, 5687–5706. [Google Scholar] [CrossRef]
- Cheng, Y.; Min, F. Symmetry, Multistability and Antimonotonicity of a Shinriki Oscillator with Dual Memristors. Int. J. Bifurc. Chaos 2023, 33, 2350186. [Google Scholar] [CrossRef]
- Xu, Q.; Shen, J.; Ran, X.; Tang, H.; Pan, G.; Liu, J.K. Robust transcoding sensory information with neural spikes. IEEE Trans. Neural Netw. Learn. Syst. 2021, 33, 1935–1946. [Google Scholar] [CrossRef]
- Zhang, M.; Wang, J.; Wu, J.; Belatreche, A.; Amornpaisannon, B.; Zhang, Z.; Miriyala, V.P.K.; Qu, H.; Chua, Y.; Carlson, T.E.; et al. Rectified Linear Postsynaptic Potential Function for Backpropagation in Deep Spiking Neural Networks. IEEE Trans. Neural Netw. Learn. Syst. 2022, 33, 1947–1958. [Google Scholar] [CrossRef] [PubMed]
- Wu, J.; Xu, C.; Han, X.; Zhou, D.; Zhang, M.; Li, H.; Tan, K.C. Progressive tandem learning for pattern recognition with deep spiking neural networks. IEEE Trans. Pattern Anal. Mach. Intell. 2021, 44, 7824–7840. [Google Scholar] [CrossRef] [PubMed]
- Guo, M.; Yang, R.; Zhang, M.; Liu, R.; Zhu, Y.; Dou, G. A novel memcapacitor and its application in a chaotic circuit. Nonlinear Dyn. 2021, 105, 877–886. [Google Scholar] [CrossRef]
- Guo, M.; Xue, Y.; Gao, Z.; Zhang, Y.; Dou, G.; Li, Y. Dynamic analysis of a physical SBT memristor-based chaotic circuit. Int. J. Bifurc. Chaos 2017, 27, 1730047. [Google Scholar] [CrossRef]
- Li, H.L.; Cao, J.; Hu, C.; Jiang, H.; Alsaadi, F.E. Synchronization Analysis of Discrete-Time Fractional-Order Quaternion-Valued Uncertain Neural Networks. IEEE Trans. Neural Netw. Learn. Syst. 2023, 1–12. [Google Scholar] [CrossRef] [PubMed]
- Zhu, H.; Dai, L.; Liu, Y.; Wu, L. A three-dimensional bit-level image encryption algorithm with Rubik’s cube method. Math. Comput. Simul. 2021, 185, 754–770. [Google Scholar] [CrossRef]
- Wang, J.; Lian, J.; Ma, M.; Lei, J.; Li, C.; Li, B.; Liu, J. Chaos in Motion: Unveiling Robustness in Remote Heart Rate Measurement through Brain-Inspired Skin Tracking. arXiv 2024, arXiv:2404.07687. [Google Scholar]
- Niyat, A.Y.; Moattar, M.H.; Torshiz, M.N. Color image encryption based on hybrid hyper-chaotic system and cellular automata. Opt. Lasers Eng. 2017, 90, 225–237. [Google Scholar] [CrossRef]
- Kumar, A.; Dua, M. Novel pseudo random key & cosine transformed chaotic maps based satellite image encryption. Multimed. Tools Appl. 2021, 80, 27785–27805. [Google Scholar]
- Norouzi, B.; Mirzakuchaki, S. A fast color image encryption algorithm based on hyper-chaotic systems. Nonlinear Dyn. 2014, 78, 995–1015. [Google Scholar] [CrossRef]
- Kumar, A.; Dua, M. A GRU and chaos-based novel image encryption approach for transport images. Multimed. Tools Appl. 2023, 82, 18381–18408. [Google Scholar] [CrossRef]
- Zhang, X.; Sun, L.; Geng, X.; Yue, H.; Zhao, X.; Lei, J.; Liu, J. A novel image encryption scheme based on ccnn. Phys. Scr. 2024, 99, 025253. [Google Scholar] [CrossRef]
- Liu, J.; Tang, S.; Lian, J.; Ma, Y.; Zhang, X. A novel fourth order chaotic system and its algorithm for medical image encryption. Multidimens. Syst. Signal Process. 2019, 30, 1637–1657. [Google Scholar] [CrossRef]
- Zhu, H.; Ge, J.; Qi, W.; Zhang, X.; Lu, X. Dynamic analysis and image encryption application of a sinusoidal-polynomial composite chaotic system. Math. Comput. Simul. 2022, 198, 188–210. [Google Scholar] [CrossRef]
- Gao, X.; Mou, J.; Xiong, L.; Sha, Y.; Yan, H.; Cao, Y. A fast and efficient multiple images encryption based on single-channel encryption and chaotic system. Nonlinear Dyn. 2022, 108, 613–636. [Google Scholar] [CrossRef]
- Zhu, W.; Sun, K.; He, S.; Wang, H.; Liu, W. A class of m-dimension grid multi-cavity hyperchaotic maps and its application. Chaos Solitons Fractals 2023, 170, 113370. [Google Scholar] [CrossRef]
- Jin, M.; Sun, K.; He, S. A novel fractional-order hyperchaotic complex system and its synchronization. Chin. Phys. B 2023, 32, 060501. [Google Scholar] [CrossRef]
- Wang, X.; Gao, M.; Iu, H.H.C.; Wang, C. Tri-valued memristor-based hyper-chaotic system with hidden and coexistent attractors. Chaos Solitons Fractals 2022, 159, 112177. [Google Scholar] [CrossRef]
- Li, Y.; Li, C.; Lei, T.; Yang, Y.; Chen, G. Offset Boosting-Entangled Complex Dynamics in the Memristive Rulkov Neuron. IEEE Trans. Ind. Electron. 2024, 71, 9569–9579. [Google Scholar] [CrossRef]
- Shang, C.; He, S.; Rajagopal, K.; Wang, H.; Sun, K. Dynamics and chimera state in a neural network with discrete memristor coupling. Eur. Phys. J. Spec. Top. 2022, 231, 4065–4076. [Google Scholar] [CrossRef]
- Bao, B.; Rong, K.; Li, H.; Li, K.; Hua, Z.; Zhang, X. Memristor-coupled logistic hyperchaotic map. IEEE Trans. Circuits Syst. II Express Briefs 2021, 68, 2992–2996. [Google Scholar] [CrossRef]
- Yang, F.; Mou, J.; Sun, K.; Cao, Y.; Jin, J. Color image compression-encryption algorithm based on fractional-order memristor chaotic circuit. IEEE Access 2019, 7, 58751–58763. [Google Scholar] [CrossRef]
- Lin, Z.; Liu, J.; Lian, J.; Ma, Y.; Zhang, X. A novel fast image encryption algorithm for embedded systems. Multimed. Tools Appl. 2019, 78, 20511–20531. [Google Scholar] [CrossRef]
- Kamal, S.T.; Hosny, K.M.; Elgindy, T.M.; Darwish, M.M.; Fouda, M.M. A New Image Encryption Algorithm for Grey and Color Medical Images. IEEE Access 2021, 9, 37855–37865. [Google Scholar] [CrossRef]
- Wang, X.; Zhang, X.; Gao, M.; Tian, Y.; Wang, C.; Iu, H.H.C. A color image encryption algorithm based on hash table, hilbert curve and hyper-chaotic synchronization. Mathematics 2023, 11, 567. [Google Scholar] [CrossRef]
- Sun, K.; Liu, X.; Zhu, C.; Sprott, J. Hyperchaos and hyperchaos control of the sinusoidally forced simplified Lorenz system. Nonlinear Dyn. 2012, 69, 1383–1391. [Google Scholar] [CrossRef]
- Bao, B.; Zhao, Q.; Yu, X.; Wu, H.; Xu, Q. Complex dynamics and initial state effects in a two-dimensional sine-bounded memristive map. Chaos Solitons Fractals 2023, 173, 113748. [Google Scholar] [CrossRef]
- Wang, C.; Tang, D.; Lin, H.; Yu, F.; Sun, Y. High-dimensional memristive neural network and its application in commercial data encryption communication. Expert Syst. Appl. 2024, 242, 122513. [Google Scholar] [CrossRef]
- Mahmoud, G.M.; Mahmoud, E.E.; Ahmed, M.E. On the hyperchaotic complex Lü system. Nonlinear Dyn. 2009, 58, 725–738. [Google Scholar] [CrossRef]
- Liu, J.; Ma, J.; Lian, J.; Chang, P.; Ma, Y. An approach for the generation of an nth-order chaotic system with hyperbolic sine. Entropy 2018, 20, 230. [Google Scholar] [CrossRef] [PubMed]
- Yang, J.; Li, H.L.; Zhang, L.; Hu, C.; Jiang, H. Synchronization of discrete-time fractional fuzzy neural networks with delays via quantized control. ISA Trans. 2023, 141, 241–250. [Google Scholar] [CrossRef] [PubMed]
- Singh, J.P.; Roy, B. The nature of Lyapunov exponents is (+,+,-,-). Is it a hyperchaotic system? Chaos Solitons Fractals 2016, 92, 73–85. [Google Scholar] [CrossRef]
- Qiu, H.; Zhang, X.; Yue, H.; Liu, J. A Novel Eighth-Order Hyperchaotic System and Its Application in Image Encryption. Mathematics 2023, 11, 4099. [Google Scholar] [CrossRef]
- Li, X.; Zeng, J.; Ding, Q.; Fan, C. A novel color image encryption algorithm based on 5-D hyperchaotic system and DNA sequence. Entropy 2022, 24, 1270. [Google Scholar] [CrossRef] [PubMed]
- Alexan, W.; Elkandoz, M.; Mashaly, M.; Azab, E.; Aboshousha, A. Color image encryption through chaos and kaa map. IEEE Access 2023, 11, 11541–11554. [Google Scholar] [CrossRef]
- Hu, X.; Wei, L.; Chen, W.; Chen, Q.; Guo, Y. Color image encryption algorithm based on dynamic chaos and matrix convolution. IEEE Access 2020, 8, 12452–12466. [Google Scholar] [CrossRef]
- Iqbal, N.; Naqvi, R.A.; Atif, M.; Khan, M.A.; Hanif, M.; Abbas, S.; Hussain, D. On the image encryption algorithm based on the chaotic system, dna encoding, and castle. IEEE Access 2021, 9, 118253–118270. [Google Scholar] [CrossRef]
- Elkandoz, M.T.; Alexan, W. Image encryption based on a combination of multiple chaotic maps. Multimed. Tools Appl. 2022, 81, 25497–25518. [Google Scholar] [CrossRef]
- Gabr, M.; Younis, H.; Ibrahim, M.; Alajmy, S.; Khalid, I.; Azab, E.; Elias, R.; Alexan, W. Application of dna coding, the lorenz differential equations and a variation of the logistic map in a multi-stage cryptosystem. Symmetry 2022, 14, 2559. [Google Scholar] [CrossRef]
- Ye, G.; Jiao, K.; Huang, X. Quantum logistic image encryption algorithm based on SHA-3 and RSA. Nonlinear Dyn. 2021, 104, 2807–2827. [Google Scholar] [CrossRef]
- Liu, S.; Ye, G. Asymmetric image encryption algorithm using a new chaotic map and an improved radial diffusion. Optik 2023, 288, 171181. [Google Scholar] [CrossRef]
- Chai, X.; Gan, Z.; Yuan, K.; Chen, Y.; Liu, X. A novel image encryption scheme based on DNA sequence operations and chaotic systems. Neural Comput. Appl. 2019, 31, 219–237. [Google Scholar] [CrossRef]
- Chandrasekaran, J.; Thiruvengadam, S. A hybrid chaotic and number theoretic approach for securing DICOM images. Secur. Commun. Netw. 2017, 2017, 6729896. [Google Scholar] [CrossRef]
- Wang, X.; Liu, C. A novel and effective image encryption algorithm based on chaos and DNA encoding. Multimed. Tools Appl. 2017, 76, 6229–6245. [Google Scholar] [CrossRef]
- Pak, C.; Huang, L. A new color image encryption using combination of the 1D chaotic map. Signal Process. 2017, 138, 129–137. [Google Scholar] [CrossRef]
- Zhen, P.; Zhao, G.; Min, L.; Jin, X. Chaos-based image encryption scheme combining DNA coding and entropy. Multimed. Tools Appl. 2016, 75, 6303–6319. [Google Scholar] [CrossRef]
- Hua, Z.; Yi, S.; Zhou, Y. Medical image encryption using high-speed scrambling and pixel adaptive diffusion. Signal Process. 2018, 144, 134–144. [Google Scholar] [CrossRef]
- Alexan, W.; ElBeltagy, M.; Aboshousha, A. Rgb image encryption through cellular automata, s-box and the lorenz system. Symmetry 2022, 14, 443. [Google Scholar] [CrossRef]
- Zhou, Y.; Hua, Z.; Pun, C.M.; Philip Chen, C.L. Cascade Chaotic System with Applications. IEEE Trans. Cybern. 2015, 45, 2001–2012. [Google Scholar] [CrossRef] [PubMed]
- Wang, M.; Wang, X.; Zhang, Y.; Zhou, S.; Zhao, T.; Yao, N. A novel chaotic system and its application in a color image cryptosystem. Opt. Lasers Eng. 2019, 121, 479–494. [Google Scholar] [CrossRef]
- Alexan, W.; Alexan, N.; Gabr, M. Multiple-layer image encryption utilizing fractional-order chen hyperchaotic map and cryptographically secure prngs. Fractal Fract. 2023, 7, 287. [Google Scholar] [CrossRef]
- Wang, L.; Song, H.; Liu, P. A novel hybrid color image encryption algorithm using two complex chaotic systems. Opt. Lasers Eng. 2016, 77, 118–125. [Google Scholar] [CrossRef]
- Liu, J.; Ma, Y.; Li, S.; Lian, J.; Zhang, X. A new simple chaotic system and its application in medical image encryption. Multimed. Tools Appl. 2018, 77, 22787–22808. [Google Scholar] [CrossRef]















| Channel | Variance of the Original “Jetplane” | Variance of the Encrypted “Jetplane” |
|---|---|---|
| Red | 1,473,469 | 262,656 |
| Green | 1,804,092 | 262,656 |
| Blue | 3,220,626 | 262,670 |
| Variables | Quantity of Choices |
|---|---|
| Encryption Scheme | Key Space |
|---|---|
| Proposed Encryption Scheme | >2877 |
| Reference [35] | >2116 |
| Reference [46] | >2478 |
| Reference [47] | >2219 |
| Reference [48] | >2604 |
| Reference [49] | >2554 |
| Reference [50] | >2372 |
| Image | Original Image | 1st Round Encryption | 2nd Round Encryption | ||||||
|---|---|---|---|---|---|---|---|---|---|
| Horizontal | Vertical | Diagonal | Horizontal | Vertical | Diagonal | Horizontal | Vertical | Diagonal | |
| Monkey | R 0.9123 | 0.8625 | 0.8505 | 0.0045 | 0.0004 | −0.0002 | −0.0001 | −0.0016 | −0.0001 |
| G 0.8628 | 0.7811 | 0.7496 | −0.0003 | −0.0045 | 0.0045 | −0.0037 | −0.0008 | −0.0014 | |
| B 0.8965 | 0.8712 | 0.8314 | −0.0001 | −0.0021 | 0.0016 | −0.0051 | −0.0046 | −0.0018 | |
| Mountain | R 0.8417 | 0.8556 | 0.7818 | −0.0005 | 0.0006 | −0.0022 | 0.0029 | −0.0026 | 0.0022 |
| G 0.7543 | 0.7802 | 0.6769 | 0.0018 | 0.0007 | −0.0005 | −0.0010 | −0.0029 | 0.0022 | |
| B 0.6754 | 0.7083 | 0.5842 | 0.0015 | 0.0032 | −0.0023 | 0.0008 | 0.0030 | 0.0035 | |
| Ice | R 0.9194 | 0.8997 | 0.8538 | 0.0012 | 0.0002 | −0.0042 | −0.0001 | 0.0001 | −0.0012 |
| G 0.9189 | 0.9102 | 0.8596 | −0.0033 | −0.0018 | −0.0013 | 0.0006 | 0.0028 | −0.0016 | |
| B 0.8957 | 0.8888 | 0.8367 | −0.0017 | −0.0001 | 0.0017 | 0.0015 | 0.0049 | −0.0024 | |
| Apartment | R 0.9552 | 0.9591 | 0.9252 | −0.0008 | 0.0005 | −0.0003 | 0.0002 | −0.0032 | 0.0015 |
| G 0.9405 | 0.9445 | 0.8951 | −0.0001 | 0.0011 | 0.0014 | 0.0005 | 0.0030 | 0.0021 | |
| B 0.9728 | 0.9691 | 0.9456 | 0.0032 | −0.0008 | −0.0032 | −0.0004 | 0.0022 | 0.0019 | |
| Lake | R 0.9713 | 0.9697 | 0.9534 | 0.0018 | −0.0004 | 0.0009 | 0.0021 | 0.0014 | −0.0014 |
| G 0.9718 | 0.9666 | 0.9534 | −0.0005 | 0.0003 | −0.0002 | 0.0029 | 0.0020 | 0.0011 | |
| B 0.9713 | 0.9697 | 0.9534 | −0.0022 | 0.0010 | 0.0010 | 0.0015 | −0.0006 | 0.0037 | |
| spatter | R 0.9938 | 0.9953 | 0.9898 | 0.0019 | 0.0008 | −0.0006 | 0.0017 | −0.0005 | −0.0040 |
| G 0.9812 | 0.9872 | 0.9713 | 0.0019 | 0.0008 | −0.0006 | 0.0031 | −0.0047 | 0.0022 | |
| B 0.9826 | 0.9792 | 0.9653 | 0.0004 | 0.0007 | −0.0024 | 0.0040 | −0.0024 | −0.0004 | |
| Earth | R 0.9695 | 0.9737 | 0.9518 | −0.0013 | −0.0048 | 0.0020 | −0.0001 | −0.0012 | 0.0024 |
| G 0.9683 | 0.9734 | 0.9492 | 0.0022 | −0.0012 | 0.0013 | −0.0002 | −0.0033 | −0.0004 | |
| B 0.9572 | 0.9623 | 0.9337 | 0.0016 | 0.0012 | −0.0002 | 0.0041 | −0.0019 | −0.0049 | |
| Jetplane | R 0.9738 | 0.9593 | 0.9382 | 0.0019 | 0.0019 | 0.0019 | −0.0035 | 0.0023 | −0.0022 |
| G 0.9596 | 0.9691 | 0.9356 | 0.0005 | 0.0006 | 0.0013 | −0.0036 | −0.0010 | 0.0016 | |
| B 0.9673 | 0.9431 | 0.9249 | −0.0006 | 0.0001 | 0.0019 | 0.0007 | 0.0011 | 0.0004 | |
| Encryption Scheme | Horizontal | Vertical | Diagonal |
|---|---|---|---|
| Proposed Encryption Scheme | 0.0013 | −0.0021 | −0.0010 |
| Reference [35] | −0.0093 | 0.0025 | −0.0024 |
| Reference [53] | −0.0012 | 0.0099 | −0.0032 |
| Reference [54] | 0.0027 | 0.0015 | 0.0019 |
| Reference [55] | 0.0023 | −0.0010 | 0.0009 |
| Image | Original Image | 1st Round Encrypted | 2nd Round Encrypted | Ideal Value |
|---|---|---|---|---|
| Monkey | 7.1073 | 7.9998 | 7.9998 | 8 |
| Radar | 7.5787 | 7.9998 | 7.9998 | 8 |
| Ice | 7.3983 | 7.9997 | 7.9997 | 8 |
| Apartment | 7.4858 | 7.9998 | 7.9998 | 8 |
| Lake | 7.7622 | 7.9998 | 7.9998 | 8 |
| spatter | 7.2428 | 7.9998 | 7.9998 | 8 |
| Earth | 7.3983 | 7.9997 | 7.9997 | 8 |
| Jetplane | 6.6639 | 7.9997 | 7.9997 | 8 |
| Encryption Scheme | Information Entropy |
|---|---|
| Proposed Encryption Scheme | 7.9998 |
| Reference [35] | 7.9993 |
| Reference [58] | 7.9993 |
| Reference [50] | 7.9821 |
| Reference [48] | 7.9971 |
| Reference [59] | 7.9966 |
| Image | NPCR (%) Ideal Value: 99.60 | ||
|---|---|---|---|
| R | G | B | |
| Monkey | 99.5972 | 99.5983 | 99.6029 |
| Mountain | 99.6017 | 99.6075 | 99.6159 |
| Boat | 99.6006 | 99.5960 | 99.5972 |
| Apartment | 99.6132 | 99.6143 | 99.6044 |
| Lake | 99.5953 | 99.6071 | 99.6140 |
| spatter | 99.5934 | 99.5934 | 99.6086 |
| Earth | 99.5934 | 99.6123 | 99.5934 |
| Jetplane | 99.6140 | 99.6158 | 99.6075 |
| Image | UACI (%) Ideal Value: 33.46 (%) | ||
|---|---|---|---|
| R | G | B | |
| Monkey | 33.4656 | 33.4756 | 33.4610 |
| Mountain | 33.4671 | 33.4670 | 33.4788 |
| Boat | 33.4581 | 33.4607 | 33.4779 |
| Apartment | 33.4675 | 33.4680 | 33.4658 |
| Lake | 33.4721 | 33.4619 | 33.4553 |
| spatter | 33.4695 | 33.4635 | 33.4720 |
| Earth | 33.4643 | 33.4529 | 33.4711 |
| Jetplane | 33.4677 | 33.4611 | 33.4769 |
| Image | NPCR (%) Ideal Value: 99.60 | |||
|---|---|---|---|---|
| R | G | B | Average | |
| Monkey | 99.5998 | 99.5961 | 99.6127 | 99.6029 |
| Radar | 99.5930 | 99.6177 | 99.6159 | 99.6089 |
| Ice | 99.6181 | 99.6071 | 99.6147 | 99.6133 |
| Apartment | 99.6155 | 99.6044 | 99.6108 | 99.6102 |
| Lake | 99.6113 | 99.6189 | 99.6075 | 99.6126 |
| spatter | 99.6181 | 99.6132 | 99.6059 | 99.6124 |
| Earth | 99.6197 | 99.6168 | 99.5964 | 99.6110 |
| Jetplane | 99.6154 | 99.6107 | 99.5995 | 99.6085 |
| Image | UACI (%) Ideal Value: 33.46 | |||
|---|---|---|---|---|
| R | G | B | Average | |
| Monkey | 33.4645 | 33.4675 | 33.4741 | 33.4687 |
| Radar | 33.4694 | 33.4647 | 33.4638 | 33.4660 |
| Ice | 33.4727 | 33.4637 | 33.4728 | 33.4697 |
| Apartment | 33.4692 | 33.4623 | 33.4751 | 33.4689 |
| Lake | 33.4638 | 33.4687 | 33.4747 | 33.4691 |
| spatter | 33.4637 | 33.4698 | 33.4742 | 33.4692 |
| Earth | 33.4786 | 33.4765 | 33.4781 | 33.4777 |
| Jetplane | 33.4665 | 33.4673 | 33.4673 | 33.4670 |
Disclaimer/Publisher’s Note: The statements, opinions and data contained in all publications are solely those of the individual author(s) and contributor(s) and not of MDPI and/or the editor(s). MDPI and/or the editor(s) disclaim responsibility for any injury to people or property resulting from any ideas, methods, instructions or products referred to in the content. |
© 2024 by the authors. Licensee MDPI, Basel, Switzerland. This article is an open access article distributed under the terms and conditions of the Creative Commons Attribution (CC BY) license (https://creativecommons.org/licenses/by/4.0/).
Share and Cite
Lei, Z.; Yang, J.; Qiu, H.; Zhang, X.; Liu, J. Color Image Encryption Based on a Novel Fourth-Direction Hyperchaotic System. Electronics 2024, 13, 2229. https://doi.org/10.3390/electronics13122229
Lei Z, Yang J, Qiu H, Zhang X, Liu J. Color Image Encryption Based on a Novel Fourth-Direction Hyperchaotic System. Electronics. 2024; 13(12):2229. https://doi.org/10.3390/electronics13122229
Chicago/Turabian StyleLei, Zhuoyi, Jiacheng Yang, Hanshuo Qiu, Xiangzi Zhang, and Jizhao Liu. 2024. "Color Image Encryption Based on a Novel Fourth-Direction Hyperchaotic System" Electronics 13, no. 12: 2229. https://doi.org/10.3390/electronics13122229
APA StyleLei, Z., Yang, J., Qiu, H., Zhang, X., & Liu, J. (2024). Color Image Encryption Based on a Novel Fourth-Direction Hyperchaotic System. Electronics, 13(12), 2229. https://doi.org/10.3390/electronics13122229

