Distributed High-Density Anchor (Cable) Support Force Monitoring System Research
Abstract
1. Introduction
2. Anchor (Cable) Stress Monitoring Device
2.1. Data Acquisition Device
2.2. Anchor Stress Sensor
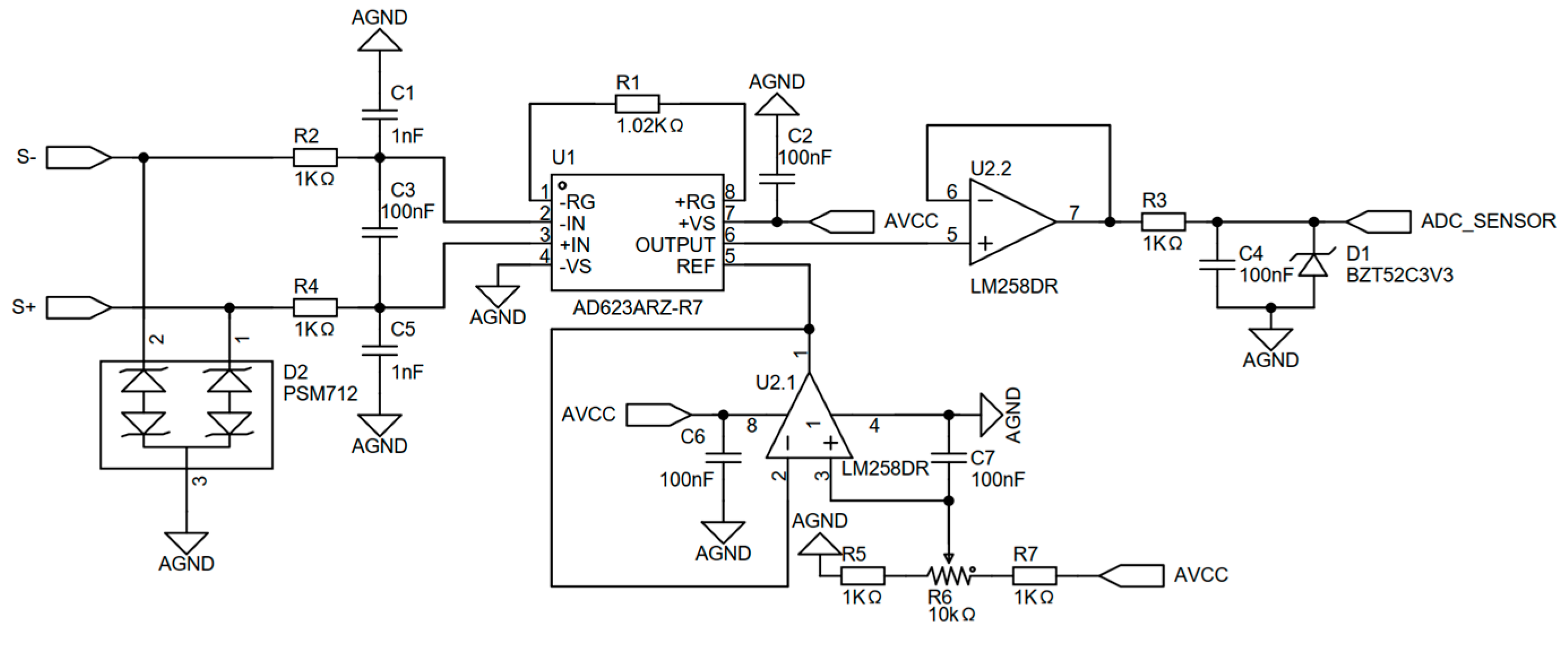
2.3. Monitoring and Amplification of Bridge Differential Signals during Low-Voltage Excitation
3. Data Processing
3.1. Data Preprocessing
- (1)
- Let a quantity be measured several times independently with equal precision:
- (2)
- If is considered coarse, calculate the average of the remaining data:
- (3)
- Set the error of the ith measurement , and calculate the standard deviation of the data:
- (4)
- Select the appropriate significance and data processing length n. Find the coefficient K(n, ) in the t-distribution table, with often taken as 0.01 or 0.05. The test coefficient K takes the values shown in Table 1 below.
- (5)
- Let satisfy the following relation:
3.2. Kalman Filter
4. Mine Tunnel Deformation Monitoring Substation
4.1. Hardware Design of Mine Tunnel Deformation Monitoring Substation
4.2. Substation Display and Control for Monitoring Deformation in Mine Roadways
5. Experiments
5.1. Field Test Installation
5.2. Cross-Sectional Monitoring and Analysis
5.3. Small Coal Pillar Side Monitoring Analysis
6. Conclusions
Author Contributions
Funding
Data Availability Statement
Conflicts of Interest
References
- Si, L.; Xi, Y.; Wei, J.; Li, B.; Wang, H.; Yao, B.; Liu, Y. Dissolution characteristics of gas in mine water and its application on gas pressure measurement of water-intrusion coal seam. Fuel 2022, 313, 123004. [Google Scholar] [CrossRef]
- Zhao, W.; Wang, K.; Ju, Y.; Dong, H.; Lou, Z.; An, F.; Feng, B. Influence of the roadway exposure time on the accuracy of gas content measurements in reconstructed and extended mines. Process Saf. Environ. Prot. 2020, 142, 109–117. [Google Scholar] [CrossRef]
- Yu, J.; Li, Z.; Liu, Y.; Dong, Z.; Sun, Y. Regularity of Mine Gas Flow Disaster Induced by Gas Natural Ventilation Pressure after Coal and Gas Outbursts. ACS Omega 2021, 6, 19867–19875. [Google Scholar] [CrossRef]
- Chen, Y.; Liu, J.; Zhou, Q.; Liu, L.; Wang, D. A study on rapid simulation of mine roadway fires for emergency decision-making. Sci. Rep. 2024, 14, 1674. [Google Scholar] [CrossRef] [PubMed]
- Wang, J.; Li, D.; Long, Q.; Zhao, Z.; Gao, X.; Chen, J.; Yang, K. Real-time semantic segmentation for underground mine tunnel. Eng. Appl. Artif. Intell. 2024, 133, 108269. [Google Scholar] [CrossRef]
- Jinpeng, Z.; Limin, L.; Futao, Z.; Junzhi, C. Development and application of new composite grouting material for sealing groundwater inflow and reinforcing wall rock in deep mine. Sci. Rep. 2018, 8, 5642. [Google Scholar] [CrossRef] [PubMed]
- Xie, S.; Li, H.; Chen, D.; Feng, S.; Yang, J.; Ma, X.; Jiang, Z.; Xing, S. Research on the Control Technology and Key Parameters of External Anchor-Internal Unloading of Surrounding Rock During Gob-Side Entry Driving Under Severe Mining of 1000-m-Deep Mine. Rock Mech. Rock Eng. 2024, 57, 2913–2932. [Google Scholar] [CrossRef]
- Bai, Q.; Tibbo, M.; Nasseri, M.H.B.; Young, R.P. True Triaxial Experimental Investigation of Rock Response Around the Mine-By Tunnel Under an In Situ 3D Stress Path. Rock Mech. Rock Eng. 2019, 52, 3971–3986. [Google Scholar] [CrossRef]
- Desbarats, A.J. A lumped-parameter model of groundwater influx to a mine adit in mountainous terrain. Water Resour. Res. 2002, 38, 1–11. [Google Scholar] [CrossRef]
- Bai, J.; Zhu, Z.; Liu, R.; Wang, M.; Zhang, Q.; Ma, H. Groundwater runoff pattern and keyhole grouting method in deep mines. Bull. Eng. Geol. Environ. 2021, 80, 5743–5755. [Google Scholar] [CrossRef]
- Xie, M.; Li, Y.; Zhang, H.; Yang, Z.; Ren, Z.; Nie, R. Analysis of drilling vibration characteristics of anchoring system in coal mine. Sci. Rep. 2023, 13, 19236. [Google Scholar] [CrossRef] [PubMed]
- Gao, J.; Li, S.; Wu, F.; Ma, L. Heat Transfer Model and Thermal Insulation Characteristics of Surrounding Rock of Thermal Insulation Roadway in a High-Temperature Mine. Sustainability 2023, 15, 12555. [Google Scholar] [CrossRef]
- Moridi, M.A.; Sharifzadeh, M.; Kawamura, Y.; Jang, H.D. Development of wireless sensor networks for underground communication and monitoring systems (the cases of underground mine environments). Tunn. Undergr. Space Technol. 2018, 73, 127–138. [Google Scholar] [CrossRef]
- Wu, Q.; Du, Z.; Zhao, Y.; Xu, H.; Zhang, X. Optimal location of water level sensors for monitoring mine water inrush based on the set covering model. Sci. Rep. 2021, 11, 2621. [Google Scholar] [CrossRef] [PubMed]
- Muduli, L.; Jana, P.K.; Mishra, D.P. Wireless sensor network based fire monitoring in underground coal mines: A fuzzy logic approach. Process Saf. Environ. Prot. 2018, 113, 435–447. [Google Scholar] [CrossRef]
- Zhang, Y.; Jiang, Y.; Wang, Z.; Yin, Q.; Chen, M. Anchorage effect of bolt on en-echelon fractures: A comparison between energy-absorbing bolt and conventional rigid bolt. Eng. Fail. Anal. 2022, 137, 106256. [Google Scholar] [CrossRef]
- Thirumal, G.; Kumar, C. Multilevel sensor deployment approach in IIoT-based environmental monitoring system in underground coal mines. Comput. Commun. 2022, 195, 1–13. [Google Scholar] [CrossRef]
- Ding, S.; Jing, H.; Chen, K.; Xu, G.; Meng, B. Stress evolution and support mechanism of a bolt anchored in a rock mass with a weak interlayer. Int. J. Min. Sci. Technol. 2017, 27, 573–580. [Google Scholar] [CrossRef]
- Cheng, Q.; Huang, G.; Li, Z.; Zheng, J.; Liang, Q. Effect of Coal Particle Breakage on Gas Desorption Rate during Coal and Gas Outburst. Appl. Sci. 2024, 14, 469. [Google Scholar] [CrossRef]
- Hu, S.; Li, Y.; Zhu, C.; Lin, B.; Li, Q.; Li, B.; Huang, Z. Investigating the Influence of Flue Gas Induced by Coal Spontaneous Combustion on Methane Explosion Risk. Fire 2024, 7, 105. [Google Scholar] [CrossRef]
- Farjow, W.; Raahemifar, K.; Fernando, X. Novel wireless channels characterization model for underground mines. Appl. Math. Model. 2015, 39, 5997–6007. [Google Scholar] [CrossRef]
- Hancke, G.P.; Silva, B.J. Wireless Positioning in Underground Mines: Challenges and Recent Advances. IEEE Ind. Electron. Mag. 2021, 15, 39–48. [Google Scholar] [CrossRef]
- Mishra, P.; Biancolillo, A.; Roger, J.M.; Marini, F.; Rutledge, D.N. New data preprocessing trends based on ensemble of multiple preprocessing techniques. TrAC Trends Anal. Chem. 2020, 132, 116045. [Google Scholar] [CrossRef]
- Bilalli, B.; Abelló, A.; Aluja-Banet, T.; Wrembel, R. Intelligent assistance for data pre-processing. Comput. Stand. Interfaces 2018, 57, 101–109. [Google Scholar] [CrossRef]
- Rahimnejad, A.; Gadsden, S.A.; Al-Shabi, M. Lattice Kalman Filters. IEEE Signal Process. Lett. 2021, 28, 1355–1359. [Google Scholar] [CrossRef]
- Kong, N.J.; Payne, J.J.; Council, G.; Johnson, A.M. The Salted Kalman Filter: Kalman filtering on hybrid dynamical systems. Automatica 2021, 131, 109752. [Google Scholar] [CrossRef]
- Li, J.; Wang, C.; Zhao, Y. A Long-Term Monitoring Method of Corrosion Damage of Prestressed Anchor Cable. Micromachines 2023, 14, 799. [Google Scholar] [CrossRef]



















| n = 11 | n = 12 | n = 13 | n = 14 | n = 15 | n = 16 | n = 17 | n = 18 | n = 19 | n = 20 | |
|---|---|---|---|---|---|---|---|---|---|---|
| 0.01 | 3.41 | 3.31 | 3.23 | 3.17 | 3.12 | 3.08 | 3.04 | 3.01 | 3.00 | 2.95 |
| 0.05 | 2.37 | 2.33 | 2.29 | 2.26 | 2.24 | 2.22 | 2.20 | 2.18 | 2.17 | 2.16 |
Disclaimer/Publisher’s Note: The statements, opinions and data contained in all publications are solely those of the individual author(s) and contributor(s) and not of MDPI and/or the editor(s). MDPI and/or the editor(s) disclaim responsibility for any injury to people or property resulting from any ideas, methods, instructions or products referred to in the content. |
© 2024 by the authors. Licensee MDPI, Basel, Switzerland. This article is an open access article distributed under the terms and conditions of the Creative Commons Attribution (CC BY) license (https://creativecommons.org/licenses/by/4.0/).
Share and Cite
Wang, L.; Sun, K.; Qi, J.; Yuan, R. Distributed High-Density Anchor (Cable) Support Force Monitoring System Research. Electronics 2024, 13, 2221. https://doi.org/10.3390/electronics13112221
Wang L, Sun K, Qi J, Yuan R. Distributed High-Density Anchor (Cable) Support Force Monitoring System Research. Electronics. 2024; 13(11):2221. https://doi.org/10.3390/electronics13112221
Chicago/Turabian StyleWang, Lei, Kai Sun, Junyan Qi, and Ruifu Yuan. 2024. "Distributed High-Density Anchor (Cable) Support Force Monitoring System Research" Electronics 13, no. 11: 2221. https://doi.org/10.3390/electronics13112221
APA StyleWang, L., Sun, K., Qi, J., & Yuan, R. (2024). Distributed High-Density Anchor (Cable) Support Force Monitoring System Research. Electronics, 13(11), 2221. https://doi.org/10.3390/electronics13112221
