Spacecraft Medium Voltage Direct-Current (MVDC) Power and Propulsion System
Abstract
1. Introduction
1.1. Spacecraft Electric Propulsion
1.2. Energy Sources for Spacecraft
- Primary batteries are suitable for short-duration missions or the initial stages of longer missions in space [32], such as small satellites orbiting the Earth or spacecraft with power requirements of less than 10 kW. Small satellites, including CubeSats [33] and other miniature spacecraft [34], often have limited space and weight capacity, making compact and lightweight primary batteries an attractive option for providing the necessary power for their operations. These satellites typically perform tasks such as Earth observation, scientific research, and communication relay for a limited period, ranging from a few days to a few years before their batteries are exhausted. For spacecraft with power needs of less than 10 kW, primary batteries can provide a simple and reliable power source for the initial stages of the mission. For example, they can be used to power the spacecraft’s systems during launch and deployment, after which the spacecraft might switch to a more long-term power source like solar panels or a secondary (rechargeable) battery system [35].
- 2.
- Fuel cells are a power source that may be used for missions that require more energy and longer durations than what primary batteries can provide [36]. Unlike batteries, which store chemical energy and convert it to electrical energy, fuel cells generate electricity through a chemical reaction between a fuel (usually hydrogen) and an oxidant (usually oxygen), with water and heat as byproducts. NASA’s fuel cell usage to date has consisted of Proton Exchange Membrane Fuel Cell (PEMFC) and Alkaline Fuel Cell (AFC) technology [37]. AFCs were first used in space on the Gemini missions, but their most notable application was on the Apollo spacecraft. The Apollo Service Module was equipped with three fuel cells, each capable of producing 1.5 kW of power [38]. The Space Shuttle orbiters had fuel cell power plants that supplied electricity and water during missions [39]. While fuel cells have been a valuable asset in spacecraft missions, they are not without limitations. Challenges such as the storage of volatile fuels, the complexity of thermal management in space, and the weight and volume constraints of spacecraft systems must be addressed. Additionally, the initial cost and maintenance of fuel cell systems can be high.
- 3.
- Solar (PV) sources, in combination with batteries, offer viable solutions for long-range missions with powers of up to a few hundred kWs, as long as they have a decent distance from the Sun. These systems are common for satellites and low earth orbit (LEO) missions. The International Space Station (ISS) is the largest spacecraft ever made to date that effectively utilizes solar arrays to generate approximately 105 kW of power. However, it is important to note that solar PV systems have their limitations, particularly in terms of scalability [40,41,42]. The ISS solar array surface area is 2500 square meters (27,000 square feet), which is enough to power 10 average-sized homes with 110 kilowatts of power [43,44]. The ISS power system consists of two major segments: a 160-Volt U.S.-built portion and a 28-Volt Russian-built portion. U.S. modules (wings) generate most of the power, around 76 KW, for maintaining the ISS in orbit and keeping its components working properly. These U.S. solar arrays are configured into eight solar array wings with two blankets per wing. In another definition used among ISS enthusiasts, two solar array wings form a photovoltaic module; hence, there are four modules on the ISS, which is equivalent to eight channels on ISS [45,46]. When completely extended, each is 35 m in length and 12 m wide. Each solar array wing can generate nearly 31 Kilowatts of DC power. Space-grade solar panels are generally not suitable for generating power levels beyond 200 kW, which restricts their application in larger-scale spacecraft. Additionally, the effectiveness of solar PV systems is highly dependent on the availability of sunlight. In environments where solar irradiance is limited, such as on Mars, where it is about 590 W/m2 compared to Earth’s 1366 W/m2, the efficiency of solar power generation is significantly reduced. This challenge is further exacerbated at greater distances from the Sun, where solar irradiance decreases even more, making solar PV systems less feasible as a primary power source for missions in those regions [47,48].
- 4.
- Radioisotope thermoelectric generators (RTGs) convert the heat released by the decay of radioactive materials into electricity. They are commonly used in deep space missions when solar power is not applicable. However, their power is limited, commonly below a few hundred watts. The authors in [49] designed a low-radiation, lightweight RTG for space exploration using a Monte Carlo model to evaluate alternative radioisotopes, proposing materials for housing and encapsulation. A historical review of RTGs and thermoelectric conversion is also presented for performance comparison in [49]. However, for a long-lived operation, the Multi-Mission Radioisotope Thermoelectric Generator (MMRTG) power system is a better option due to its power and long lifespan of at least 14 years [50], albeit at powers of up to sub-kW. Authors in [51] analyzed the performance of the MMRTG engineering unit (EU) to improve confidence in power predictions for the first flight unit (F1). The EU’s testing under simulated conditions similar to F1 on Mars showed a consistent degradation pattern, indicating robust MMRTG performance predictions.
- 5.
- The only two sources suitable for MW-scale spacecraft are chemical-based sources and heat source-based systems, i.e., nuclear power. While the chemical-based systems offer high power, they can only last for short missions, leaving nuclear power as the only viable energy source for MW-scale long missions. The MW-scale sources are described in detail in the following section.
2. The Role of MW-Scale Propulsion in Interplanetary Travel
- (i)
- Nuclear reactor system (RXS) as the power source, where the nuclear reactions provide the energy needed for the propulsion. The fuel of the reactor is Uranium. RXS generates heat as a result of nuclear fission, which will be converted to electrical power in the next stage of propulsion. It should be noted that the NEP shield in Figure 3 serves to protect the rest of the spacecraft from radiation emitted by the reactor.
- (ii)
- Power conversion system (PCS) that transforms nuclear heat into electrical power. The PCS’s main components include a heat cycle that takes the heat from the reactor and processes it to a turbine that spins a generator. Different heat cycles have been proposed for PSCs, including Rankine/Hern, Thermo-acoustic, Brayton, and Stirling [60,61,62]; however, the Brayton cycle has attracted more interest due to its high efficiency, long life, and scalability to high power [63]. The turbine in the PCS is designed to operate at temperatures above 1300 K [62], with a speed range of up to 75,000 rpm for the turbine [62]. The turbine provides mechanical power rotating the generator whose output is electrical power, i.e., AC voltage and current. The authors in [64] conclude that a Brayton cycle combined with a high-speed turbine and a permanent magnet (PM) synchronous generator is a promising approach for PCS for large spacecraft. Key performance parameters for the PCS that are appropriate for the human Mars mission have been mentioned in [65,66]. The summary of the findings mentioned the power level from 0.5 MW to 4 MW, a voltage level of 1 kV, and a frequency range of 2 kHz, which are included in Table 1.

- (iii)
- Power management and distribution (PMAD) that processes the generator’s electrical power and may include components such as power electronics converters, control, and monitoring systems that manage the electrical power supplied to the electric thrusters and other spacecraft electrical power systems. NASA’s PMAD requirement for NEP includes [67]: operating lifetime: 2 to 10 years; power level: 100 kW to 10 MW; and voltage level: 200 to 10,000 V. Note that the PMAD specifications need to match those of the electric generator output, which are ultimately defined based on the mission and spacecraft design.
- (iv)
- The electric propulsion subsystem (EPS), which includes the electric thruster, and its power processing unit, which is a power electronics converter that controls the voltage and current into the thruster. The thruster is chosen based on the specific impulse, efficiency, mission requirements, and spacecraft design. Three major electric thrusters are the Hall effect thruster, ion thruster, and MPD thruster [68,69,70].
- (v)
- The primary heat rejection system (PHRS), which is usually made of materials that are effective at absorbing radiation. The PHRS includes radiators that play a crucial role in the NEP’s heat rejection process by dissipating excess thermal energy into space to maintain optimal operating temperatures for the spacecraft’s components. There are seven critical technologies of radiator systems [71].
3. Current Medium Voltage DC (MVDC) System for Large Spacecraft
- (i)
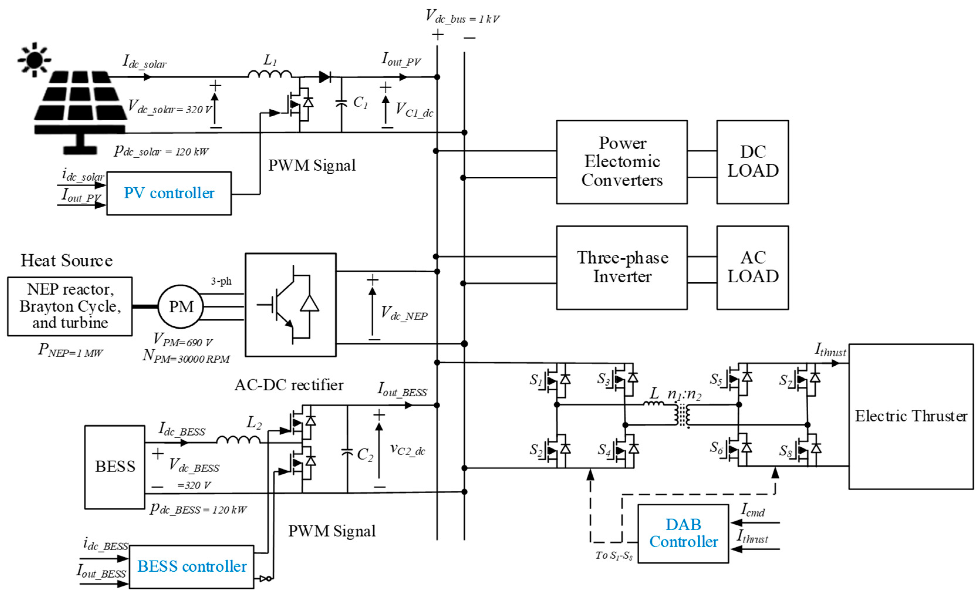
- A MVDC bus bar rate at 1 kV. The spacecraft legacy voltage is 28 V for most spacecraft with powers up to a few tens of kWs [22,34,70]. However, as the power levels increase, the spacecraft voltage increases. For instance, the ISS operates at a DC bus voltage of 160 V [70]. Generally, the spacecraft bus voltage has stayed below 300 V [70,72]. Figure 5 shows the breakdown voltage between two conductors for different gases as a function of pressure times the distance between the conductors; these curves are known as Paschen Curves. The reason for not going behind 300 V has been to stay below the breakdown voltage of most gases, as seen in Figure 5 [70]. However, for MW-scale spacecraft, higher voltages are required to maintain the losses and masses at reasonable levels. The higher voltages will increase the risk of voltage breakdown; therefore, considerations for insulations need to be made. The work of the authors in [73] discusses the requirements for high-voltage insulation in space. In this paper, a voltage of 1000 V is considered for the MVDC bus (i) to possess a balance between the high-voltage insulation and losses and mass [21]; (ii) the bus voltage of 1000 V is consistent with the literature and NASA’s recommendation for MW-scale spacecraft [62].
- (ii)
- An NEP that is the main source providing 1 MW of power. The NEP source drives a three-phase PM generator whose output is rectified and connected to the MVDC bus via an AC-to-DC converter. The PM generator is rated at 690 V (RMS line-to-line voltage), and 30,000 RPM.
- (iii)
- A solar PV source that provides a rated power of 120 kW at a rated voltage of 320 V. The solar PV source voltage is stepped up to 1000 V via a DC-DC boost converter before connecting to the MVDC bus. The DC-DC converter performs a closed-loop control adjusting the output current and maintaining a maximum power point tracking (MPPT) for the solar PV source as the sun’s intensity varies. In the development of the solar PV source, the ISS solar arrays were used as a benchmark, where each ISS’s solar array wing operates at a nominal voltage of 160 V and power of 30 kW [74]. Two of such wings are connected in series to provide a voltage of 320 V, and further two series-connected pairs are paralleled to provide a rated power of 120 kW for the proposed solar PV source in the scheme in Figure 4. Note that there are other DC-DC converters that have been proposed for space applications. The author in [75] proposed a two-stage DC-DC converter, where the first stage is a boost converter, and the second stage is a series connection of capacitors and diodes that steps up the solar PV voltage to 400 V for a spacecraft power system. Authors in [76] proposed a multiple buck–boost port DC-DC converter for the spacecraft in LEO. They offered two designs, a buck–boost converter with two embedded inductors and a secondary design that merges the inductors and becomes a buck–buck–boost converter as it steps up and down the solar PV voltage to the bus, and also steps down the voltage from the batteries to the bus. While authors in [77] studied a high-voltage high-gain DC-DC converter with two boosting stages and a number of voltage multipliers. In their approach, the proposed converter is used for solar PVs, where each panel is connected to the high-voltage DC bus. The authors in [78] proposed a three-level flying capacitor DC-DC converter that contributes to the fault tolerance and the reliability of the spacecraft power system. The power rating of the spacecraft for this proposed system is claimed to be greater than 100 kW, and the voltage level is around 1000 V. However, for the proposed system, a simple boost converter, which is similar in power level to the one used in the ISS would suffice due to robust and proven topology, facilitated control capability for disturbances (as will be discussed later), and low cost.
- (iv)
- A BESS with rated voltage and power of 320 V and 120 kW interfaced to the MVDC bus using a bidirectional DC-DC boost converter, allowing for charge and discharge modes. In this design, the BESS’s voltage and power match those of solar PV to streamline the backup system, reduce component count, and provide a dual backup (solar PV and BESS) for the spacecraft. This ensures seamless integration and compatibility with the MVDC bus, which serves as the central electrical distribution point within the spacecraft. The control strategy for the BESS regulates the output current of the bidirectional boost converter. By controlling the output current, the system can effectively manage the charge and discharge rates of the battery [79]. The ISS’s battery system is used as a benchmark, where they use lithium-ion cells with a nominal cell voltage of 3.95 V with a 10-year/60,000 cycle life target [80]. For BESS, different DC-DC converter topologies have been proposed. For instance, the authors in [81] proposed high a step-up three-port DC-DC converter that uses two coupled inductors as voltage gain extension cells that allow for high voltage output. The authors in [82] introduce a bidirectional DC-DC converter for BESS, featuring an active switched-inductor cell, a zero-current ripple cell, and an auxiliary capacitor cell. This design offers several advantages, including a high voltage conversion ratio, low power switch voltage stresses, zero ripple current on the low voltage side, and a constant potential difference between the grounds of the low and high voltage sides.
- (v)
- Spacecraft electric thrusters at a rated power of 1 MW and voltage of 1000 V [60] that are interfaced to the MVDC bus using a dual active bridge (DAB) DC-DC converter. The electric thruster is an ion thruster, an example that was developed by NASA, rated between 0.5 kW and 2.3 kW [83,84]. Therefore, there are a number of thrusters connected in parallel to achieve the required propulsion power of 1 MW. The DAB controls the thruster’s current as the spacecraft propulsion power varies during launch and landing, orbit change, and during the mission. Other approaches for controlling the thruster’s power and voltage have been proposed in the literature. The authors in [85] discussed a new method for combining multiple power supplies to enhance their performance in terms of power density, efficiency, and response time for a Hall thruster. The authors in [86] proposed a quasi-resonant DC-DC converter designed specifically for a PPT thruster. The converter utilizes a resonant tank that incorporates the leakage inductor, magnetizing inductor, and winding capacitor of a transformer. This design choice helps mitigate the negative effects that nonideal transformer characteristics might have on the circuit’s performance. The authors in [87] proposed a lightweight power converter providing high voltage and power output. It operates at around 500 kHz and achieves a specific power of 1.2 kW/kg. This converter includes a full-bridge series–parallel resonant inverter with a step-up transformer ratio, which is connected to the six-stage dual-polarity voltage multiplier. However, in the proposed scheme, a DAB is used to control the voltage and power for the thruster, which offers simplicity, robustness, and cost-effectiveness.
- (vi)
- AC/DC loads in the spacecraft, such as spacecraft low-voltage power systems, lights, monitoring and scientific equipment, and other loads. The loads are interfaced to the MVDC bus via their own individual or grouped power electronics converters.
4. Disturbances in the MVDC System
4.1. UDE for DC-DC Boost Converter for Solar PV and BESS
4.2. UDE for DAB Converter for Electric Thruster
- In Phase 1, switches S1, S4, S6, and S7 are turned on, while all other switches are off. It can be seen from the circuit shown in Figure 7 that the transformer voltages are V1 = Vbus and V2 = −Vthrust, and thus, the transformer leakage inductor voltage VL = Vbus + Vthrust.
- In Phase 2, switches S1, S4, S5, and S8 are turned on, while all other switches are off. The transformer voltages are V1 = Vbus and V2 = Vthrust, hence VL = Vbus -Vthrust.
- In Phase 3, switches S2, S3, S5, and S8 are turned on, while all other switches are off. The transformer voltages are V1 = −Vbus and V2 = Vthrust, thus VL = −Vbus − Vthrust.
- In Phase 4, switches S2, S3, S6, and S7 are turned on, while all other switches are off. The transformer voltages are V1 = −Vbus and V2 = −Vthrust, and thus VL = -Vbus + Vthrust.
5. Simulation Studies
6. Conclusions
Author Contributions
Funding
Data Availability Statement
Conflicts of Interest
References
- Arunan, S.; Satish, R. Mars Orbiter Mission spacecraft and its challenges. Curr. Sci. 2015, 109, 1061–1069. [Google Scholar] [CrossRef]
- Rivellini, T. The challenges of landing on Mars. In Frontiers in Engineering: Reports on Leading-Edge Engineering from the 2004 NAE Symposium on Frontiers of Engineering; National Academies Press: Washington, DC, USA, 2005. [Google Scholar]
- Starek, J.A.; Açıkmeşe, B.; Nesnas, I.A.; Pavone, M. Spacecraft autonomy challenges for next-generation space missions. In Advances in Control System Technology for Aerospace Applications; Springer: Berlin/Heidelberg, Germany, 2015; pp. 1–48. [Google Scholar]
- Loeb, H.; Petukhov, V.; Popov, G.; Mogulkin, A. A realistic concept of a manned Mars mission with nuclear–electric propulsion. Acta Astronaut. 2015, 116, 299–306. [Google Scholar] [CrossRef]
- Willson, D.; Clarke, J.D.A. A practical architecture for exploration-focused manned Mars missions using chemical propulsion, solar power generation and in-situ resource utilisation. In Proceedings of the 6th Australian Space Science Conference; 2006. Available online: https://marssociety.org.au/sites/default/files/library/willson-et-al.pdf (accessed on 4 May 2024).
- Barba, N.; Komarek, T.; Woolley, R.; Giersch, L.; Stamenkovic, V.; Gallagher, M.; Edwards, C.D. Mars Small Spacecraft Studies: Overview. In Proceedings of the 2019 IEEE Aerospace Conference, Big Sky, MT, USA, 2–9 March 2019; pp. 1–10. [Google Scholar]
- Balint, T.S. Comparison of power system options between future lunar and mars missions. In Proceedings of the International Lunar Conference 2005 Proceedings; 2005. Available online: https://www.semanticscholar.org/paper/Comparison-of-Power-System-Options-Between-Future-B%C3%A1lint/8fffc80ca18e3b19eea1fdd4588122b2a636e90a (accessed on 4 May 2024).
- Wallach, O. Comparing the Size of the World’s Rockets, Past and Present. Visual Capitalist. Available online: www.visualcapitalist.com/comparing-the-size-of-the-worlds-rockets-past-and-present/ (accessed on 27 August 2021).
- Brown, C.D. Spacecraft Propulsion; AIAA: Reston, VA, USA, 1996. [Google Scholar]
- Choueiri, E.Y. A Critical History of Electric Propulsion: The First 50 Years (1906–1956). J. Propuls. Power 2004, 20, 193–203. [Google Scholar] [CrossRef]
- Kankam, M.D.; Elbuluk, M.E. A survey of power electronics applications in aerospace technologies. In Proceedings of the 36th Intersociety Energy Conversion Engineering Conference, Savannah, GA, USA, 29 July–2 August 2001; Volume 1, pp. 147–153. [Google Scholar]
- Turner, M. Rocket and Spacecraft Propulsion: Principles, Practice and New Developments; Springer: Berlin/Heidelberg, Germany, 2009. [Google Scholar]
- Frisbee, R.H. Advanced Space Propulsion for the 21st Century. J. Propuls. Power 2003, 19, 1129–1154. [Google Scholar] [CrossRef]
- Jorns, B.; Mikellides, I.; Mazouffre, S.; Koizumi, H. Physics of electric propulsion. J. Appl. Phys. 2022, 132, 110401. [Google Scholar] [CrossRef]
- Martinez-Sanchez, M.; Pollard, J. Spacecraft Electric Propulsion—An Overview. J. Propuls. Power 1998, 14, 688–699. [Google Scholar] [CrossRef]
- Charles, C. Plasmas for spacecraft propulsion. J. Phys. D. Appl. Phys. 2009, 42, 163001. [Google Scholar] [CrossRef]
- Charles, C.; Boswell, R.W.; Takahashi, K. Investigation of radiofrequency plasma sources for space travel. Plasma Phys. Control. Fusion 2012, 54, 124021. [Google Scholar] [CrossRef]
- Goebel, D.; Katz, I. Fundamentals of Electric Propulsion: Ion and Hall Thrusters; John Wiley & Sons: Hoboken, NJ, USA, 2008. [Google Scholar]
- Garrigues, L.; Coche, P. Electric propulsion: Comparisons between different concepts. Plasma Phys. Control. Fusion 2011, 53, 124011. [Google Scholar] [CrossRef]
- Ahedo, E. Plasmas for space propulsion. Plasma Phys. Control. Fusion 2011, 53, 124037. [Google Scholar] [CrossRef]
- Patel, M.R.; Beik, O. Spacecraft Power Systems; CRC Press: Boca Raton, FL, USA, 2023. [Google Scholar]
- Krejci, D.; Lozano, P. Space Propulsion Technology for Small Spacecraft. Proc. IEEE 2018, 106, 362–378. [Google Scholar] [CrossRef]
- Djamal, D.; Mohamed, K.; Aslan, A.R. RESISTOJET Propulsion System for Small Satellite. In Proceedings of the 2019 9th International Conference on Recent Advances in Space Technologies (RAST), Istanbul, Turkey, 11–14 June 2019; pp. 159–166. [Google Scholar]
- Ranjan, R.; Chou, S.; Riaz, F.; Karthikeyan, K. Cold gas micro propulsion development for satellite application. Energy Procedia 2017, 143, 754–761. [Google Scholar] [CrossRef]
- Jovel, D.R.; Walker, M.L.R.; Herman, D. Review of High Power Electrostatic and Electrothermal Electric Propulsion. J. Propuls. Power 2022, 38, 1051–1081. [Google Scholar] [CrossRef]
- Notash, F.Y.; Luckett, B.; He, J. A Simplified Fixed Switching Frequency Model Predictive Control for an AFPM Motor Drive in a Distributed Electric Aircraft Propulsion System. In Proceedings of the 2023 IEEE Energy Conversion Congress and Exposition (ECCE), Nashville, TN, USA, 29 October–2 November 2023. [Google Scholar]
- Polzin, K.A. Comprehensive review of planar pulsed inductive plasma thruster research and technology. J. Propuls. Power 2011, 27, 513–531. [Google Scholar] [CrossRef]
- Polzin, K.; Rose, M.; Miller, R. Laboratory-model integrated-system FARAD thruster. In Proceedings of the 44th AIAA/ASME/SAE/ASEE Joint Propulsion Conference & Exhibit, Hartford, CT, USA, 21–23 July 2008. [Google Scholar]
- Ion Propulsion, NASA. Available online: https://www.nasa.gov/centers/glenn/about/fs21grc.html (accessed on 4 May 2023).
- Gholamian, M.; Beik, O. Coordinate Control of Wind Turbines in a Medium Voltage DC Grid. IEEE Trans. Ind. Appl. 2023, 59, 6480–6488. [Google Scholar] [CrossRef]
- Baranov, O.O.; Cvelbar, U.; Bazaka, K. Concept of a Magnetically Enhanced Vacuum Arc Thruster With Controlled Distribution of Ion Flux. IEEE Trans. Plasma Sci. 2018, 46, 304–310. [Google Scholar] [CrossRef]
- Krause, F.C.; Jones, J.-P.; Jones, S.C.; Pasalic, J.; Billings, K.J.; West, W.C.; Smart, M.C.; Bugga, R.V.; Brandon, E.J.; Destephen, M. High specific energy lithium primary batteries as power sources for deep space exploration. J. Electrochem. Soc. 2018, 165, A2312. [Google Scholar] [CrossRef]
- Asundi, S.A.; Fitz-Coy, N.G. CubeSat mission design based on a systems engineering approach. In Proceedings of the 2013 IEEE Aerospace Conference, Big Sky, MT, USA, 2–9 March 2013. [Google Scholar]
- Yeo, S.H.; Ogawa, H.; Kahnfeld, D.; Schneider, R. Miniaturization perspectives of electrostatic propulsion for small spacecraft platforms. Prog. Aerosp. Sci. 2021, 126, 100742. [Google Scholar] [CrossRef]
- Wang, Y.; Chung, S. A miniature quadrifilar helix antenna for global positioning satellite reception. IEEE Trans. Antennas Propag. 2009, 57, 3746–3751. [Google Scholar] [CrossRef]
- Bennett, W.; Manzo, M.; Carrara, S.; Stura, E.; Bavastrello, V.; Nicolini, C.; Lewis, H.; Cohen, F.; Dalton, P.; Amatucci, G.; et al. A review of batteries and fuel cells for space power systems. J. Spacecr. Rocket. 1967, 4, 833–838. [Google Scholar]
- Burke, K. Fuel cells for space science applications. In Proceedings of the 1st International Energy Conversion Engineering Conference (IECEC), Portsmouth, Virginia, 17–21 August 2003. [Google Scholar]
- Hacker, B.C.; Grimwood, J.M. On the Shoulders of Titans: A History of Project Gemini; National Aeronautics and Space Administration, Scientific and Technical Information Division, Office of Technology Utilization: Washington, DC, USA, 1977; Volume 4203.
- Siemers, P.M., III; Larson, T.J. Space shuttle orbiter and aerodynamic testing. J. Spacecr. Rocket. 1979, 16, 223–231. [Google Scholar] [CrossRef]
- Chen, W.; Zhang, S.; Dinavahi, V. Real-Time MLAssisted Hardware-in-the-Loop Electro-Thermal Emulation of LVDC Microgrid on the International Space Station. IEEE Open J. Power Electron. 2022, 3, 168–181. [Google Scholar] [CrossRef]
- Eghtesad, A.; Tabassum, F.; Isapour, Z.; Mankavi, F.; Hajimirza, S. A Techno-Economic Analysis and Optimization of a Hybrid Solar-Driven Desalination System: Multi-Stage Flash Distillation and Split-Feed Counterflow Reverse Osmosis. Available SSRN 4163359 2022. [Google Scholar] [CrossRef]
- Labrenz, J.; Burmeister, S.; Berger, T.; Heber, B.; Reitz, G. MATROSHKA DOSTEL measurements onboard the International Space Station (ISS). J. Space Weather. Space Clim. 2015, 5, A38. [Google Scholar] [CrossRef]
- International Space Station Basics, NASA. Available online: https://www.nasa.gov/wp-content/uploads/2012/01/179225main_iss_poster_back.pdf?emrc=c7bee6 (accessed on 26 February 2024).
- Johnson Space Center. International Space Station Familiarization; Johnson Space Center: Houston, TX, USA, 1998. [Google Scholar]
- Schwanbeck, Eugene R. “Advanced Solar Arrays on the ISS.” Association of Space Explorers (ASE) Planetary Congress 2019. No. JSC-E-DAA-TN74083. 2019.
- Vatalaro, F.; Corazza, G.; Caini, C.; Ferrarelli, C. Analysis of LEO, MEO, and GEO global mobile satellite systems in the presence of interference and fading. IEEE J. Sel. Areas Commun. 1995, 13, 291–300. [Google Scholar] [CrossRef]
- Saude, B.; LaSart, N.; Blair, J.; Beik, O. Microgrid Based Wind and Solar Power Generation on Moon and Mars. IEEE Trans. Smart Grid 2023, 14, 1329–1332. [Google Scholar] [CrossRef]
- Sarfi, G.; Beik, O. High Voltage Wind Turbine Conversion System with Dual DC Converter for MVDC Grids. In Proceedings of the 2023 IEEE Energy Conversion Congress and Exposition (ECCE), Nashville, TN, USA, 29 October–2 November 2023; pp. 563–567. [Google Scholar] [CrossRef]
- O’brien, R.; Ambrosi, R.; Bannister, N.; Howe, S.; Atkinson, H. Safe radioisotope thermoelectric generators and heat sources for space applications. J. Nucl. Mater. 2008, 377, 506–521. [Google Scholar] [CrossRef]
- Ritz, F.; Peterson, C.E. Multi-mission radioisotope thermoelectric generator (MMRTG) program overview. In Proceedings of the 2004 IEEE Aerospace Conference Proceedings (IEEE Cat. No. 04TH8720), Big Sky, MT, USA, 6–13 March 2004; Volume 5. [Google Scholar]
- Whiting, C.E. Empirical performance analysis of MMRTG power production and decay. In Proceedings of the 2020 IEEE Aerospace Conference, Big Sky, MT, USA, 7–14 March 2020. [Google Scholar]
- Rucker, M.A.; Craig, D.A.; Burke, L.M.; Chai, P.R.; Chappell, M.B.; Drake, B.G.; Edwards, S.J.; Hoffman, S.; McCrea, A.C.; Trent, D.J.; et al. NASA’s Strategic Analysis Cycle 2021 (SAC21) Human Mars Architecture. In Proceedings of the 2022 IEEE Aerospace Conference (AERO), Big Sky, MT, USA, 5–12 March 2022; pp. 1–10. [Google Scholar]
- Braun, B.; Myers, R. Space Propulsion for Human Mars Exploration. The National Academies of Sciences. 2021. Available online: https://nap.nationalacademies.org/resource/25977/SNP%20Briefing%2002-16-2021.pdf (accessed on 23 March 2024).
- Polzin, K.A.; Martin, A.K.; Curran, F.M.; Myers, R.M.; Rodriguez, M.A. Strategy for developing technologies for megawatt-class nuclear electric propulsion systems. In Proceedings of the 2022 International Electric Propulsion Conference, No. IEPC-2022-155. Boston, MA, USA, 19–23 June 2023. [Google Scholar]
- Duchek, M.; Clark, M.; Pensado, A.; Harnack, C.; Machemer, W.; Grella, E.; Qu, M. Hybrid NEP-Chemical Vehicle and Propulsion Technology Study for Crewed Mars Missions. In Proceedings of the 68th JANNAF Propulsion Meeting, Virtual, 7–11 June 2021. [Google Scholar]
- Merrill, R.G.; Strange, N.; Qu, M.; Hatten, N. Mars conjunction crewed missions with a reusable hybrid architecture. In Proceedings of the 2015 IEEE Aerospace Conference, Big Sky, MT, USA, 7–14 March 2015. [Google Scholar]
- Chai, P.; Qu, M.; Saputra, B. Human Mars Mission In-Space Transportation Sensitivity for Nuclear Electric/Chemical Hybrid Propulsion. In Proceedings of the AIAA Propulsion and Energy 2021 Forum, Virtual, 9–11 August 2021. [Google Scholar]
- Martin, A.K.; Polzin, K.A.; Curran, F.M.; Myers, R.M.; Rodriguez, M.A. A Technology Maturation Plan for the Development of Nuclear Electric Propulsion. In Proceedings of the Joint Army-Navy-NASA-Air Force (JANNAF) Meeting, Huntsville, AL, USA, 5–9 December 2022. [Google Scholar]
- Nikitaev, D.; Smith, D.C.; Duchek, M.; Harnack, C.; Machemer, W.; Emanuel, G. Nuclear Electric Propulsion Modular Power Conversion Model. In Proceedings of the Nuclear and Emerging Technologies for Space, Cleveland, OH, USA, 8–12 May 2022. [Google Scholar]
- Vasilieva, T.M.; Vasiliev, M.N. Hybrid Plasmas Generation Inside Dielectric Containers. IEEE Trans. Plasma Sci. 2021, 49, 3307–3316. [Google Scholar] [CrossRef]
- Bennett, G.L. Introduction to space nuclear power and propulsion. In Encyclopedia of Nuclear Energy; Elsevier: Amsterdam, The Netherlands, 2021; pp. 155–167. [Google Scholar]
- Dyson, R.; Rao, D.; Duchek, M.; Harnack, C.; Scheidegger, R.; Mason, L.; Juhasz, A.; Rodriguez, L.; Leibach, R.; Geng, S.; et al. Nuclear electric propulsion brayton power conversion working fluid considerations. In Proceedings of the Nuclear and Emerging Technologies for Space (NETS-2022), No. E-20018. Cleveland, OH, USA, 8–12 May 2022. [Google Scholar]
- Mason, L.S. Dynamic Energy Conversion: Vital Technology for Space Nuclear Power. J. Aerosp. Eng. 2014, 26, 352–360. [Google Scholar] [CrossRef]
- Wang, L.; Lin, X.; Zhang, H.; Peng, L.; Zhang, X.; Chen, H. Analytic optimization of Joule–Brayton cycle-based pumped thermal electricity storage system. J. Energy Storage 2022, 47, 103663. [Google Scholar] [CrossRef]
- Nikitaev, D.; Duchek, M.E.; Harnack, C.; Machemer, W.; Rao, D. Heat Pipe Heat Exchanger for Nuclear Electric Propulsion Power Conversion System. In Proceedings of the ASCEND 2022, Las Vegas, NV, USA, 24–26 October 2022. [Google Scholar]
- Harnack, C.; Machemer, W.; Nikitaev, D.; Duchek, M. Component-level Performance and Mass Sensitivity Analysis of NEP MW-class Power System. In Proceedings of the ASCEND 2022, Las Vegas, NV, USA, 24–26 October 2022. [Google Scholar]
- Reynolds, C.B.; Joyner, C.R.; Kokan, T.S.; Levack, D.J. Power Management and Distribution System Trades for an NEP-Based Human Mars Mission. In Proceedings of the ASCEND 2022, Las Vegas, NV, USA, 24–26 October 2022; p. 4217. [Google Scholar]
- Slough, J. Manned Spacecraft Propulsion through Direct Conversion of Nuclear Energy. In Proceedings of the 2022 IEEE Aerospace Conference (AERO), Big Sky, MT, USA, 5–12 March 2022; pp. 1–13. [Google Scholar]
- Lei, Y.; Han, Y.; Yang, Y. Design of Deep Space Electric Propulsion Spacecraft Power System. In Proceedings of the 2023 6th International Conference on Energy, Electrical and Power Engineering (CEEPE), Guangzhou, China, 12–14 May 2023; pp. 873–878. [Google Scholar]
- Scheidegger, R.; Soeder, J. Spacecraft bus voltage selection. In Proceedings of the Annual Space Power Workshop, No. GRC-E-DAA-TN22245. Manhattan Beach, CA, USA, 11 May 2015. [Google Scholar]
- CLIQUET-MORENO, Elisa, Frank Jansen, Gaetano POIDOMANI, Jean-Marc RUAULT, and Jean-Claude WORMS. “MEGAHIT: Megawatt Highly Efficient Technologies for Space Power and Propulsion Systems for Long-duration Exploration Missions-A Supporting Action for H2020 EC programme.” (2012).
- Iwai, S.; Cho, M.; Toyoda, K. On-orbit data analysis of high voltage technology demonstration satellite HORYU-II. In Proceedings of the 51st AIAA Aerospace Sciences Meeting including the New Horizons Forum and Aerospace Exposition, Grapevine, TX, USA, 7 January–10 January 2013. [Google Scholar]
- Lizcano, M.; Williams, T.S.; Shin, E.-S.E.; Santiago, D.; Nguyen, B. Aerospace environmental challenges for electrical insulation and recent developments for electrified aircraft. Materials 2022, 15, 8121. [Google Scholar] [CrossRef]
- Gietl, E.B.; Gholdston, E.W.; Manners, B.A.; Delventhal, R.A. The electric power system of the International Space Station-a platform for power technology development. In Proceedings of the 2000 IEEE Aerospace Conference. Proceedings (Cat. No. 00TH8484), Big Sky, MT, USA, 25 March 2000; Volume 4. [Google Scholar]
- Baddipadiga, B.P.; Strathman, S.; Ferdowsi, M.; Kimball, J.W. A high-voltage-gain DC-DC converter for powering a multi-mode monopropellant-electrospray propulsion system in satellites. In Proceedings of the 2018 IEEE Applied Power Electronics Conference and Exposition (APEC), San Antonio, TX, USA, 4–8 March 2018. [Google Scholar]
- Mourra, O.; Fernandez, A.; Tonicello, F.; Landstroem, S. Multiple port DC DC converter for spacecraft power conditioning unit. In Proceedings of the 2012 Twenty-Seventh Annual IEEE Applied Power Electronics Conference and Exposition (APEC), Orlando, FL, USA, 5–9 February 2012. [Google Scholar]
- Prabhala, V.A.K.; Fajri, P.; Gouribhatla, V.S.P.; Baddipadiga, B.P.; Ferdowsi, M. A DC–DC converter with high voltage gain and two input boost stages. IEEE Trans. Power Electron. 2015, 31, 4206–4215. [Google Scholar] [CrossRef]
- Li, H.; Gu, Y.; Zhang, X.; Liu, Z.; Zhang, L.; Zeng, Y. A Fault-Tolerant Strategy for Three-Level Flying-Capacitor DC/DC Converter in Spacecraft Power System. Energies 2023, 16, 556. [Google Scholar] [CrossRef]
- Lami, M.; Shamayleh, A.; Mukhopadhyay, S. Minimizing the state of health degradation of Li-ion batteries onboard low earth orbit satellites. Soft Comput. 2020, 24, 4131–4147. [Google Scholar] [CrossRef]
- Dalton, P.J.; Schwanbeck, E.; North, T.; Balcer, S. International Space Station Lithium-Ion Battery. In Proceedings of the NASA Aerospace Battery Workshop, No. GRC-E-DAA-TN36282. Huntsville, AL, USA, 15–17 November 2016. [Google Scholar]
- Chen, Y.; Huang, A.Q.; Yu, X. A high step-up three-port DC–DC converter for stand-alone PV/battery power systems. IEEE Trans. Power Electron. 2013, 28, 5049–5062. [Google Scholar] [CrossRef]
- Wang, Z.; Wang, P.; Li, B.; Ma, X.; Wang, P. A bidirectional DC–DC converter with high voltage conversion ratio and zero ripple current for battery energy storage system. IEEE Trans. Power Electron. 2020, 36, 8012–8027. [Google Scholar] [CrossRef]
- Fisher, J.; Ferriauolo, B.; Monheiser, J.; Barlog, C.; Allen, M.; Myers, R.; Hoskins, A.; Bontempo, J.; Nazario, M.; Shastry, R.; et al. NEXT-C Flight Ion Propulsion System Development Status IEPC-2017–218. In Proceedings of the 35th International Electric Propulsion Conference; Georgia Institute of Technology: Atlanta, GA, USA, 2017. [Google Scholar]
- Beik, O.; Patel, M.R.; Talebzadeh, S. Large Spacecraft Electric Propulsion Using Multiphase Generator. In Proceedings of the 2023 IEEE Aerospace Conference, Big Sky, MT, USA, 4–11 March 2023; pp. 1–8. [Google Scholar] [CrossRef]
- Fu, M.; Zhang, D.; Li, T. A novel coupling method of power supplies with high power density, efficiency, and fast dynamic response for spacecraft hollow cathode power supply applications. IEEE Trans. Power Electron. 2016, 32, 5377–5387. [Google Scholar] [CrossRef]
- Kang, B.; Low, K.-S.; Soon, J.J.; Tran, Q.-V. Single-Switch Quasi-Resonant DC–DC Converter for a Pulsed Plasma Thruster of Satellites. IEEE Trans. Power Electron. 2017, 32, 4503–4513. [Google Scholar] [CrossRef]
- He, Y.; Woolston, M.; Perreault, D. Design and implementation of a lightweight high-voltage power converter for electro-aerodynamic propulsion. In Proceedings of the 2017 IEEE 18th Workshop on Control and Modeling for Power Electronics (COMPEL), Stanford, CA, USA, 9–12 July 2017. [Google Scholar]
- Chen, W.-H.; Yang, J.; Guo, L.; Li, S. Disturbance-Observer-Based Control and Related Methods—An Overview. IEEE Trans. Ind. Electron. 2016, 63, 1083–1095. [Google Scholar] [CrossRef]
- Wu, Y.; Mahmud, M.H.; Zhao, Y.; Mantooth, H.A. Uncertainty and Disturbance Estimator-Based Robust Tracking Control for Dual-Active-Bridge Converters. IEEE Trans. Transp. Electrif. 2020, 6, 1791–1800. [Google Scholar] [CrossRef]
- Ren, J.; Ye, Y.; Xu, G.; Zhao, Q.; Zhu, M. Uncertainty-and-Disturbance-Estimator-Based Current Control Scheme for PMSM Drives With a Simple Parameter Tuning Algorithm. IEEE Trans. Power Electron. 2017, 32, 5712–5722. [Google Scholar] [CrossRef]
- Xie, L.L.; Guo, L. How much uncertainty can be dealt with by feedback? IEEE Trans. Autom. Control. 2000, 45, 2203–2217. [Google Scholar]
- Wu, Y.; Ye, Y. Internal model-based disturbance observer with application to CVCF PWM inverter. IEEE Trans. Ind. Electron. 2017, 65, 5743–5753. [Google Scholar] [CrossRef]
- Gao, Z. On the centrality of disturbance rejection in automatic control. ISA Trans. 2014, 4, 850–857. [Google Scholar] [CrossRef]
- Zhong, Q.-C.; Rees, D. Control of uncertain LTI systems based on an uncertainty and disturbance estimator. ASME J. Dyn. Syst. Meas. Control. 2004, 126, 905–910. [Google Scholar] [CrossRef]
- Mousavi, Y.; Zarei, A.; Kucukdemiral, I.B.; Fekih, A.; Alfi, A. Disturbance Observer and Tube-based Model Reference Adaptive Control for Active Suspension Systems with Non-ideal Actuators. IFAC-PapersOnLine 2023, 56, 1075–1081. [Google Scholar] [CrossRef]
- Zhu, Y.; Zhu, S. Adaptive sliding mode control based on uncertainty and disturbance estimator. Math. Probl. Eng. 2014, 2014, 982101. [Google Scholar] [CrossRef]
- Li, S.H.; Yang, J.; Chen, W.-H.; Chen, X.S. Disturbance Observer Based Control: Methods and Applications; CRC Press: Boca Raton, FL, USA, 2014. [Google Scholar]
- Wu, Y.; Mahmud, M.H.; Alhosaini, W.; Zhao, Y.; Mantooth, A.; Zhang, Y. An Uncertainty and Disturbance Estimator Based Voltage Control for Dual-Active-Bridge Converters. In Proceedings of the 2019 IEEE Energy Conversion Congress and Exposition (ECCE), Baltimore, MD, USA, 29 September–3 October 2019; pp. 5204–5209. [Google Scholar] [CrossRef]
- Zhuo, S.; Gaillard, A.; Xu, L.; Paire, D.; Gao, F. Extended state observer-based control of DC–DC converters for fuel cell application. IEEE Trans. Power Electron. 2020, 35, 9923–9932. [Google Scholar] [CrossRef]
- Han, J. From PID to active disturbance rejection control. IEEE Trans. Ind. Electron. 2009, 56, 900–906. [Google Scholar] [CrossRef]
- Johnson, C.D. Optimal control of the linear regulator with constant disturbances. IEEE Trans. Autom. Control 1968, 13, 416–421. [Google Scholar] [CrossRef]
- Johnson, C.D. Accommodation of external disturbances in linear regulator and servomechanism problems. IEEE Trans. Autom. Control 1971, 16, 635–644. [Google Scholar] [CrossRef]
- Kwon, S.; Chung, W.K. A discrete-time design and analysis of perturbation observer for motion control applications. IEEE Trans. Control. Syst. Technol. 2003, 11, 399–407. [Google Scholar] [CrossRef]
- She, J.H.; Xin, X.; Pan, Y.D. Equivalent-input-disturbance approach—Analysis and application to disturbance rejection in dual-stage feed drive control system. IEEE/ASME Trans. Mechatron. 2011, 16, 330–340. [Google Scholar] [CrossRef]
- Zhong, Q.; Kuperman, A.; Stobart, R.K. Design of UDE—Based controllers from their two-degree-of-freedom nature. Int. J. Robust Nonlinear Control. 2011, 21, 1994–2008. [Google Scholar] [CrossRef]
- Wang, Y.; Ren, B.; Zhong, Q.-C. Bounded UDE-Based Controller for Input Constrained Systems With Uncertainties and Disturbances. IEEE Trans. Ind. Electron. 2021, 68, 1560–1570. [Google Scholar] [CrossRef]
- Yi, X.; Guo, R.; Qi, Y. Stabilization of chaotic systems with both uncertainty and disturbance by the UDE-based control method. IEEE Access 2020, 8, 62471–62477. [Google Scholar] [CrossRef]
- Rafiq, U.; Murtaza, A.F.; Sher, H.A.; Gandini, D. Design and analysis of a novel high-gain dc-dc boost converter with low component count. Electronics 2021, 10, 1761. [Google Scholar] [CrossRef]
- Hasaneen, B.M.; Mohammed, A.A.E. Design and simulation of DC/DC boost converter. In Proceedings of the 12th International Middle-East Power System Conference, Aswan, Egypt, 12–15 March 2008. [Google Scholar]
- Yanarates, C.; Zhou, Z. Design and cascade PI controller-based robust model reference adaptive control of DC-DC boost converter. IEEE Access 2022, 10, 44909–44922. [Google Scholar] [CrossRef]
- Mondzik, A.; Stala, R.; Pirog, S.; Penczek, A.; Gucwa, P.; Szarek, M. High efficiency DC–DC boost converter with passive snubber and reduced switching losses. IEEE Trans. Ind. Electron. 2021, 69, 2500–2510. [Google Scholar] [CrossRef]
- Gadalla, B.; Schaltz, E.; Zhou, D.; Blaabjerg, F. Lifetime prediction of boost, z-source and y-source converters in a fuel cell hybrid electric vehicle application. Electr. Power Compon. Syst. 2018, 46, 1979–1991. [Google Scholar] [CrossRef]
- Marodkar, M.; Adhau, S.; Sabley, M.; Adhau, P. Design and simulation of DC-DC converters for Photovoltaic system based on MATLAB. In Proceedings of the 2015 International Conference on Industrial Instrumentation and Control (ICIC), Pune, India, 28–30 May 2015. [Google Scholar]
- Reatti, A.; Kazimierczuk, M.K. Small-signal model of PWM converters for discontinuous conduction mode and its application for boost converter. IEEE Trans. Circuits Syst. I Fundam. Theory Appl. 2003, 50, 65–73. [Google Scholar] [CrossRef]
- Sun, P.; Tian, Y.; Pou, J.; Konstantinou, G. Beyond the MMC: Extended modular multilevel converter topologies and applications. IEEE Open J. Power Electron. 2022, 3, 317–333. [Google Scholar] [CrossRef]
- Shao, S.; Chen, L.; Shan, Z.; Gao, F.; Chen, H.; Sha, D.; Dragičević, T. Modeling and advanced control of dual-active-bridge DC–DC converters: A review. IEEE Trans. Power Electron. 2021, 37, 1524–1547. [Google Scholar] [CrossRef]
- Choi, W.; Rho, K.-M.; Cho, B.-H. Fundamental duty modulation of dual-active-bridge converter for wide-range operation. IEEE Trans. Power Electron. 2015, 31, 4048–4064. [Google Scholar] [CrossRef]
- Alemanno, A.; Morici, R.; Pretelli, M.; Florian, C. Design of a 7.5 kW Dual Active Bridge Converter in 650 V GaN Technology for Charging Applications. Electronics 2023, 12, 1280. [Google Scholar] [CrossRef]
- Zhao, B.; Song, Q.; Liu, W.; Sun, Y. Overview of Dual-Active-Bridge Isolated Bidirectional DC–DC Converter for High-Frequency-Link Power-Conversion System. IEEE Trans. Power Electron. 2014, 29, 4091–4106. [Google Scholar] [CrossRef]
- Shah, S.S.; Bhattacharya, S. Reliability oriented design of dual active bridge converter for power supply on heavy-vehicles. In Proceedings of the 2018 IEEE Energy Conversion Congress and Exposition (ECCE), Portland, OR, USA, 23–27 September 2018. [Google Scholar]
- Alonso, A.R.; Sebastian, J.; Lamar, D.G.; Hernando, M.M.; Vazquez, A. An overall study of a dual active bridge for bidirectional dc/dc conversion. In Proceedings of the 2010 IEEE Energy Conversion Congress and Exposition, Atlanta, GA, USA, 12–16 September 2010; pp. 1129–1135. [Google Scholar]
- Li, L.; Xu, G.; Sha, D.; Liu, Y.; Sun, Y.; Su, M. Review of dual active bridge converters with topological modifications. IEEE Trans. Power Electron. 2023, 38, 9046–9076. [Google Scholar] [CrossRef]
- Sun, P.; Li, G.; Town, G.; Konstantinou, G. Identifying opportunities for medium voltage DC systems in Australia. In Proceedings of the 2022 IEEE PES 14th Asia-Pacific Power and Energy Engineering Conference (APPEEC), Melbourne, Australia, 20–23 November 2022; pp. 1–6. [Google Scholar]
- Sariyildiz, E.; Oboe, R.; Ohnishi, K. Disturbance observer-based robust control and its applications: 35th anniversary overview. IEEE Trans. Ind. Electron. 2019, 67, 2042–2053. [Google Scholar] [CrossRef]
- Chai, R.; Tsourdos, A.; Savvaris, A.; Chai, S.; Xia, Y.; Chen, C.P. Review of advanced guidance and control algorithms for space/aerospace vehicles. Prog. Aerosp. Sci. 2021, 122, 100696. [Google Scholar] [CrossRef]
- Chai, R.; Tsourdos, A.; Gao, H.; Xia, Y.; Chai, S. Dual-loop tube-based robust model predictive attitude tracking control for spacecraft with system constraints and additive disturbances. IEEE Trans. Ind. Electron. 2021, 69, 4022–4033. [Google Scholar] [CrossRef]
- Li, H.; Yan, W.; Shi, Y. Continuous-time model predictive control of under-actuated spacecraft with bounded control torques. Automatica 2017, 75, 144–153. [Google Scholar] [CrossRef]











| NEP | NTP |
|---|---|
|
|
| Parameters | Value |
|---|---|
| Vdc_bus | 1000 V |
| Vdc_solar, Vdc_BESS | 320 V |
| Pdc_solar, Pdc_BESS | 120 kW |
| Vpm | 690 V |
| Npm | 30,000 RPM |
| PNEP | 1 MW |
| Csolar | 10 mF |
| CBESS | 500 μF |
| LDAB | 50 μH |
| Lsolar, LBess | 100 μH |
| 100 Hz |
Disclaimer/Publisher’s Note: The statements, opinions and data contained in all publications are solely those of the individual author(s) and contributor(s) and not of MDPI and/or the editor(s). MDPI and/or the editor(s) disclaim responsibility for any injury to people or property resulting from any ideas, methods, instructions or products referred to in the content. |
© 2024 by the authors. Licensee MDPI, Basel, Switzerland. This article is an open access article distributed under the terms and conditions of the Creative Commons Attribution (CC BY) license (https://creativecommons.org/licenses/by/4.0/).
Share and Cite
Talebzadeh, S.; Beik, O. Spacecraft Medium Voltage Direct-Current (MVDC) Power and Propulsion System. Electronics 2024, 13, 1810. https://doi.org/10.3390/electronics13101810
Talebzadeh S, Beik O. Spacecraft Medium Voltage Direct-Current (MVDC) Power and Propulsion System. Electronics. 2024; 13(10):1810. https://doi.org/10.3390/electronics13101810
Chicago/Turabian StyleTalebzadeh, Sarah, and Omid Beik. 2024. "Spacecraft Medium Voltage Direct-Current (MVDC) Power and Propulsion System" Electronics 13, no. 10: 1810. https://doi.org/10.3390/electronics13101810
APA StyleTalebzadeh, S., & Beik, O. (2024). Spacecraft Medium Voltage Direct-Current (MVDC) Power and Propulsion System. Electronics, 13(10), 1810. https://doi.org/10.3390/electronics13101810

