A 64-MHz 2.15-µW/MHz On-Chip Relaxation Oscillator with 130-ppm/°C Temperature Coefficient
Abstract
1. Introduction
2. Overall Structure of the Proposed Relaxation Oscillator
3. Hysteresis Comparator
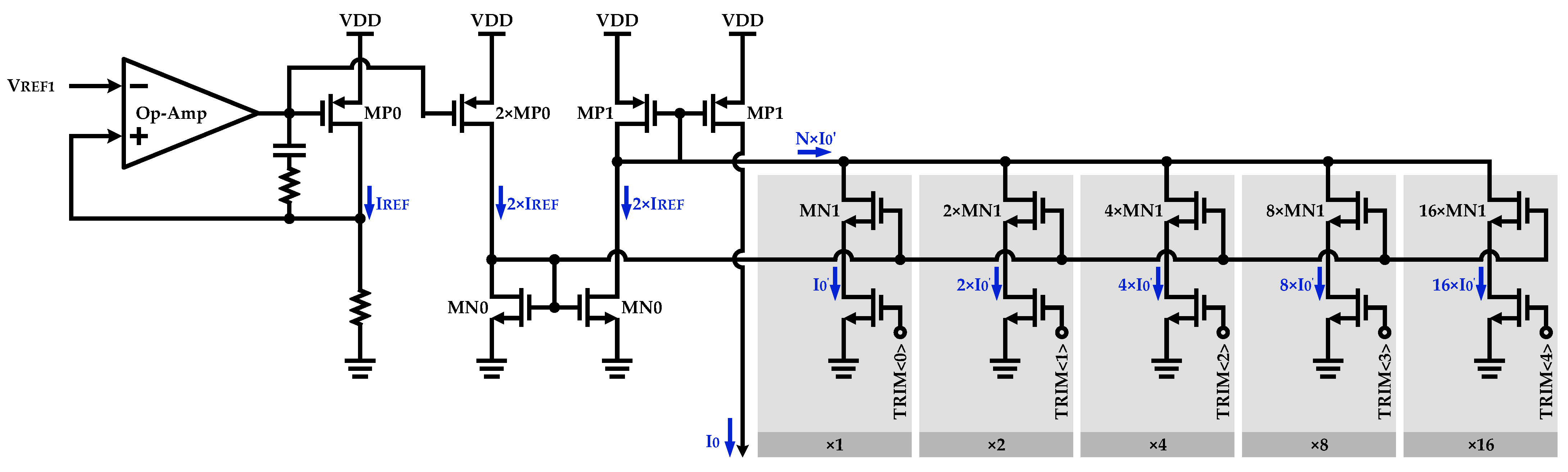
4. Programmable Current Source
5. Experimental Results
6. Conclusions
Author Contributions
Funding
Institutional Review Board Statement
Informed Consent Statement
Data Availability Statement
Acknowledgments
Conflicts of Interest
References
- Razavi, B. RF Microelectronics; Prentice Hall: Upper Saddel River, NJ, USA, 2011. [Google Scholar]
- Asl, S.A.H.; Rad, R.E.; Rikan, B.S.; Pu, Y.; Hwang, K.C.; Yang, Y.; Lee, K.-Y. A 1.8–2.7 GHz Triple-Band Low Noise Amplifier with 31.5 dB Dynamic Range of Power Gain and Adaptive Power Consumption for LTE Application. Sensors 2022, 22, 4039. [Google Scholar] [CrossRef] [PubMed]
- Rikan, B.S.; Kim, D.; Choi, K.-D.; Asl, S.A.H.; Yoo, J.-M.; Pu, Y.; Kim, S.; Huh, H.; Jung, Y.; Lee, K.-Y. A Low-Band Multi-Gain LNA Design for Diversity Receive Module with 1.2 dB NF. Sensors 2021, 21, 8340. [Google Scholar] [CrossRef] [PubMed]
- Hejazi, A.; Rikan, B.S.; Asl, S.A.H.; Lee, K.-Y. A Sub-1-mW Fractional-N Phase-Locked Loop For Mixer-Based Wake-up Receiver. In Proceedings of the Wireless Sensors. International SoC Design Conference (ISOCC), Yeosu, Republic of Korea, 21–24 October 2020; pp. 220–221. [Google Scholar] [CrossRef]
- Everard, J.; Burtichelov, T.; Ng, K. Ultralow Phase Noise 10-MHz Crystal Oscillators. IEEE Trans. Ultrason. Ferroelectr. Freq. Control. 2018, 66, 181–191. [Google Scholar] [CrossRef] [PubMed]
- Abbasizadeh, H.; Rikan, B.S.; Lee, K.-Y. A fully on-chip 25MHz PVT-compensation CMOS Relaxation Oscillator. In Proceedings of the IFIP/IEEE International Conference on Very Large Scale Integration (VLSI-SoC), Daejeon, Republic of Korea, 5–7 October 2015; pp. 241–245. [Google Scholar] [CrossRef]
- Paidimarri, A.; Griffith, D.; Wang, A.; Burra, G.; Chandrakasan, A.P. An RC Oscillator With Comparator Offset Cancellation. IEEE J. Solid-State Circuits 2016, 51, 1866–1877. [Google Scholar] [CrossRef]
- Liao, Y.; Chan, P.K. A 1.1 V 25 ppm/°C Relaxation Oscillator with 0.045%/V Line Sensitivity for Low Power Applications. J. Low Power Electron. Appl. 2023, 13, 15. [Google Scholar] [CrossRef]
- Tsubaki, K.; Hirose, T.; Kuroki, N.; Numa, M. A 32.55-kHz, 472-nW, 120 ppm/°C, fully on-chip, variation tolerant CMOS relaxation oscillator for a real-time clock application. In Proceedings of the 2013 Proceedings of the ESSCIRC (ESSCIRC), Bucharest, Romania, 16–20 September 2013; pp. 315–318. [CrossRef]
- McCorquodale, M.S.; Pernia, S.M.; O’Day, J.D.; Carchner, G.; Marsman, E.; Nguyen, N.; Kubba, S.; Nguyen, S.; Kuhn, J.; Brown, R.B. A 0.5-to-480 MHz Self-Referenced CMOS Clock Generator with 90ppm Total Frequency Error and Spread-Spectrum Capability. In Proceedings of the IEEE International Solid-State Circuits Conference-Digest of Technical Papers, San Francisco, CA, USA, 3–7 February 2008; pp. 350–619. [Google Scholar] [CrossRef]
- Sundaresan, K.; Allen, P.E.; Ayazi, F. Process and temperature compensation in a 7-MHz CMOS clock oscillator. IEEE J. Solid-State Circuits 2006, 41, 433–442. [Google Scholar] [CrossRef]
- Mehta, N.; Tell, S.; Turner, W.; Tatro, L.; Goh, G.; Gray, C.T. A 77 MHz Relaxation Oscillator in 5 nm FinFET with 3 ns TIE over 10 K cycles and ±0.3% Thermal Stability using Frequency-Error Feedback Loop. In Proceedings of the 2021 IEEE Asian Solid-State Circuits Conference (A-SSCC), Busan, Republic of Korea, 7–10 November 2021; pp. 1–3. [Google Scholar] [CrossRef]
- Chen, C.; Zhan, C.; Zhang, Z.; Zhang, N.; Wang, L. A 5.72-μW, 1.02-MHz, −40~125 °C, 1 μs-Startup Time Relaxation Oscillation with Fully-on-Chip Voltage Reference and LDO Regulator. In Proceedings of the 2021 IEEE International Conference on Integrated Circuits, Technologies and Applications (ICTA), Zhuhai, China, 24–26 November 2021; pp. 237–238. [Google Scholar] [CrossRef]
- Sebastiano, F.; Breems, L.; Makinwa, K.; Drago, S.; Leenaerts, D.; Nauta, B. A low-voltage mobility-based frequency reference for crystal-less ULP radios. In Proceedings of the ESSCIRC 2008-34th European Solid-State Circuits Conference, Scotland, UK, 15–19 September 2008; pp. 306–309. [Google Scholar] [CrossRef]
- Asl, S.A.H.; Lee, K.-Y. A 18.05 ppm/°C, 38.5 uW Bandgap Reference Based on Weak Inversion Region Operation Design. In Proceedings of the 2022 29th IEEE International Conference on Electronics, Circuits and Systems (ICECS), Glasgow, UK, 24–26 October 2022; pp. 1–4. [Google Scholar] [CrossRef]
- Chang, Y.-A.; Liu, S.-I. A 13.4-MHz Relaxation Oscillator With Temperature Compensation. IEEE Trans. Very Large Scale Integr. (VLSI) Syst. 2019, 27, 1725–1729. [Google Scholar] [CrossRef]
- Ko, J.; Lee, M. A 1.8 V 18.13 MHz Inverter-Based On-Chip RC Oscillator with Flicker Noise Suppression Using Logic Transition Voltage Feedback. Electronics 2019, 8, 1353. [Google Scholar] [CrossRef]
- Asl, S.A.H.; Rikan, B.S.; Hejazi, A.; Pu, Y.; Huh, H.; Jung, Y.; Hwang, K.C.; Yang, Y.; Lee, K.-Y. A Design of Analog Front-End with DBPSK Demodulator for Magnetic Field Wireless Network Sensors. Sensors 2022, 22, 7217. [Google Scholar] [CrossRef] [PubMed]
- Qian, X.; Teo, T.H. A low-power comparator with programmable hysteresis level for blood pressure peak detection. In Proceedings of the TENCON 2009—2009 IEEE Region 10 Conference, Singapore, 23–26 January 2009; pp. 1–4. [Google Scholar] [CrossRef]
- Sadeghi, N.; Sharif-Bakhtiar, A.; Mirabbasi, S. A 0.007-mm2 108-ppm/°C 1-MHz Relaxation Oscillator for High-Temperature Applications up to 180 °C in 0.13-μm CMOS. IEEE Trans. Circuits Syst. I Regul. Pap. 2013, 60, 1692–1701. [Google Scholar] [CrossRef]
- Gagliardi, F.; Manfredini, G.; Ria, A.; Piotto, M.; Bruschi, P. Low-Phase-Noise CMOS Relaxation Oscillators for On-Chip Timing of IoT Sensing Platforms. Electronics 2022, 11, 1794. [Google Scholar] [CrossRef]










| Parameter | This Work † | [12] † | [13] † | [16] † | [17] † | [20] † | [21] ‡ |
|---|---|---|---|---|---|---|---|
| Tech. (nm) | 90 | 5 | 180 | 180 | 180 | 130 | 180 |
| Approach | Relaxation oscillator | Relaxation oscillator | Relaxation oscillator | Switched capacitor | Inverter-based RC | Relaxation oscillator | CDS-like |
| Supply (V) | 1.2 | 1.2 | 1.1–2 | 1.2 | 1.8 | 2.5 | 1.8 |
| Freq. (MHz) | 64 | 77 | 1.02 | 13.4 | 18.13 | 1 | 10 |
| Power (µW) | 138 | 840 | 5.72 | 157.8 | 245.7 | 428 | 91.44 |
| Energy Efficiency (µW/MHz) | 2.15 | 10.9 | 5.6 | 11.77 | 13.55 | 428 | 9.14 |
| Temp. Range (°C) | −25–135 | −40–125 | −40–125 | −20–100 | N.A. | 25–200 | N.A. |
| Temp. Coeff. (ppm/°C) | 130 | 36.36 | 59 | 193.15 | N.A. | 108 | 20.8 |
| Area (mm2) | 0.0117 | 0.0077 | 0.0513 * | 0.039 * | 0.056 | 0.007 | N.A. |
| FoM (dB) | 175.96 | 151.3 | 175 | 166.4 | N.A. | 160 | N.A. |
Disclaimer/Publisher’s Note: The statements, opinions and data contained in all publications are solely those of the individual author(s) and contributor(s) and not of MDPI and/or the editor(s). MDPI and/or the editor(s) disclaim responsibility for any injury to people or property resulting from any ideas, methods, instructions or products referred to in the content. |
© 2023 by the authors. Licensee MDPI, Basel, Switzerland. This article is an open access article distributed under the terms and conditions of the Creative Commons Attribution (CC BY) license (https://creativecommons.org/licenses/by/4.0/).
Share and Cite
Hosseini Asl, S.A.; Rad, R.E.; Hejazi, A.; Pu, Y.; Lee, K.-Y. A 64-MHz 2.15-µW/MHz On-Chip Relaxation Oscillator with 130-ppm/°C Temperature Coefficient. Electronics 2023, 12, 1144. https://doi.org/10.3390/electronics12051144
Hosseini Asl SA, Rad RE, Hejazi A, Pu Y, Lee K-Y. A 64-MHz 2.15-µW/MHz On-Chip Relaxation Oscillator with 130-ppm/°C Temperature Coefficient. Electronics. 2023; 12(5):1144. https://doi.org/10.3390/electronics12051144
Chicago/Turabian StyleHosseini Asl, S. Ali, Reza E. Rad, Arash Hejazi, YoungGun Pu, and Kang-Yoon Lee. 2023. "A 64-MHz 2.15-µW/MHz On-Chip Relaxation Oscillator with 130-ppm/°C Temperature Coefficient" Electronics 12, no. 5: 1144. https://doi.org/10.3390/electronics12051144
APA StyleHosseini Asl, S. A., Rad, R. E., Hejazi, A., Pu, Y., & Lee, K.-Y. (2023). A 64-MHz 2.15-µW/MHz On-Chip Relaxation Oscillator with 130-ppm/°C Temperature Coefficient. Electronics, 12(5), 1144. https://doi.org/10.3390/electronics12051144

