Next Article in Journal
Wavelet Analysis to Detect Ground Faults in Electrical Power Systems with Full Penetration of Converter Interface Generation
Next Article in Special Issue
Frequency and Voltage Compliance Capabilities of Grid-Forming Wind Turbines in Offshore Wind Farms in Weak AC Grids
Previous Article in Journal
OCR Applied for Identification of Vehicles with Irregular Documentation Using IoT
Previous Article in Special Issue
A Novel Unidirectional Smart Charging Management Algorithm for Electric Buses
 
 
Font Type:
Arial Georgia Verdana
Font Size:
Aa Aa Aa
Line Spacing:
Column Width:
Background:
Article

Assessment of Voltage Fluctuations for Battery Storage Systems Providing Frequency Response Services †

Department of Electronic and Electrical Engineering, College of Engineering, Design and Physical Sciences, Brunel University London, Uxbridge UB8 3PH, UK
*
Author to whom correspondence should be addressed.
This paper Is an extended version of our paper published in IEEE.
Electronics 2023, 12(5), 1084; https://doi.org/10.3390/electronics12051084
Submission received: 30 January 2023 / Revised: 15 February 2023 / Accepted: 17 February 2023 / Published: 22 February 2023

Abstract

:
This paper investigates voltage fluctuations caused by the operation of battery energy storage (BES) units which provide frequency response (FR) and fast frequency response (FFR) services using a test network based on a typical part of the United Kingdom (UK) mainland system. This paper provides an overview of current FR/FFR services currently used in the UK, and a summary of their typical modes of operation. Using DIgSILENT Powerfactory, the paper introduces a simple frequency disturbance generator to mimic typical frequency disturbances that would occur in the UK network, and then subsequently uses a representative test distribution network to show how voltage disturbances associated with BES units can develop across the electrical network. The paper provides a contribution to knowledge by creating a systematic approach for assessing voltage disturbance and flicker concerns for BES units on island networks, using a simple control algorithm and novel frequency disturbance generator.

1. Introduction

Battery energy storage (BES) units are increasingly seen as performing a key role in managing the transition to zero-carbon renewable grids by transmission system operators (TSO) and distribution system operators (DSO). BES units can provide many services but are frequently used to provide post disturbance fast frequency response (FFR), and continually operating frequency response (FR) balancing services. These services are seen as a way of improving overall grid stability and security for future high renewable penetration and low inertia energy scenarios by providing fast power response to network frequency disturbances. Within the UK mainland system, there is rapid deployment of BES units connected to both the transmission network and distribution system. Several concerns have been raised by the DSO/TSO that these BES units could negatively affect distribution systems voltages and quality of supply (QoS) due to the frequent power swings associated with their operation. This has been shown, in [1], to cause potentially large voltage fluctuations in the network that could lead to unacceptable voltage disturbances to customers.
This concern is influenced by four main factors. Firstly, a BES unit has the ability to operate in all four quadrants, and is capable of both active and reactive power flow. Secondly, a BES unit can operate rapidly, moving from import to export within a <1 s timeframe. Thirdly, multiple large BES units (Considered to be 20 MW+ for this paper), will potentially all operate simultaneously and in-phase, leading to a cumulative effect of voltage change in the network. Fourthly, BES units are operated as a continual balancing service to meet temporary shortfalls in power; consequently, their power import/export is continually ramping during operation, potentially causing voltage disturbances of short term and long flicker (Pst and Plt) IEC 61000-3-7 [2].
Some countries use a central planning strategy to determine the location and rating of the BES units, whilst other countries with deregulated electricity markets such as the UK, Ireland, Australia and parts of the USA have adopted a more general strategy of allowing developers to connect to any available substation. In deregulated countries such as the UK, this has resulted in multiple BES units connected near each other, with only individual assessments carried out by the DSO/TSO. A concern has been raised by the DSO/TSO that if there are multiple BES units all providing similar services in proximity to each other, then potentially they could all respond simultaneously, leading to cumulative power swings and large voltage disturbances on the network.
The contribution to knowledge presented in this paper covers a few different areas. Firstly, the paper provides an overview of the current issues facing BES units providing FR/FFR services in relation to power quality. Secondly, a generic model of a 2-slope response controller is developed for use with control of the BES units. Thirdly, a novel controller is developed to mimic system frequency disturbances experienced by islanded networks. Fourthly, a generic model of an AC voltage source and disturbance model is developed to allow easy assessment of likely impacts of frequency fluctuations on BES response and system flicker.

2. Typical BES FFR and FR Services

BES FR/FFR services vary from country to country and are triggered based on different criteria. Some BES units operate on moving average rate of change of frequency (RoCoF)-based assessment, whilst others are operated based on measurement of the system frequency, which is usually a much slower response. At present, one of the challenges represented by BES units is that there are very few agreed principles or standards available, and these primarily focus on steady-state planning requirements or on slower acting services [3].
The UK mainland system represents an interesting example as the TSO (National Grid ESO) operates within a very dynamic regulated electricity market, and has currently requested several new services to the market, aiming to ensure that the UK mainland electrical system remains stable and within the required operating limits [4]. Two main fast-acting services are currently in use within the UK: dynamic containment (DC), which is a form of FFR intended to provide post-fault rapid support for large frequency deviations, and a slower dynamic regulation (DR) service, which is intended to operate continuously to help provide shortfalls of power due to frequency deviations. A future third service known as dynamic moderation (DM) is intended to be added; it is similar to the DR service but operates over a 1 s time period. A summary of the services can be seen in Table 1 and Figure 1 below. Other smaller islanded networks such as the Republic of Ireland follow similar principles (known as the DS3 service).

3. Background

3.1. Overview

As noted earlier, BES units are very flexible and can operate in several different quadrants and modes. At present, BES units tend to operate in distinct operating modes or services, depending on the asset owner and TSO requirement. Typical services include power arbitrage (behind the meter load shifting), continually acting MVAr control services to DSO/TSOs, or FR/FFR-type units. In principle, multiple services could be revenue stacked together, but this has so far been resisted by larger network operators due to the complexity of modelling and predicting the units’ behavior. For the purposes of this paper, BES units providing FR/FFR type services are reviewed.

3.2. Literature Review

A key issue with BES units is that they can operate as both a generator and a load and can swap between operating modes and quadrants quickly. As the BES changes from import to export, or export to import, there will be an instant when there is zero power flowing down the line, with the BES in a no-load condition. When considered as a slow-acting unit, the analysis methods and theory are well known and understood in terms of simple active and reactive power flows [5,6]. In shorter time periods of around a few seconds, the behavior can be analyzed with simple RMS methods, whilst when performing very fast-acting services, such as FFR, the behavior of the control systems becomes significant and the use of EMT methods may become necessary, particularly when considering the interaction between related control systems or units operating as grid forming inverters [7,8,9].
A general review of the literature was carried out and indicated that there is an extensive amount of high level literature related to battery energy storage systems in relation to frequency stability, voltage stability of renewable energy sources, inertia and FFR-type services [10,11,12,13], as well as a number of more general guides and application standards produced by CIGRE [3,7,8], NREL [9], IEEE [14,15], and NERC [16,17]. However, as noted in Section 2, there are at present very few unified and accepted standard practices for integrating BES units into a system network [3].
To date, very limited analysis of voltage QoS due to multiple BES operation in a whole system network appears to have been carried out [1]. One possible reason for the lack of literature on the subject is that in the majority of countries, BES deployment has been either in standalone large-scale projects, or at a smaller-scale microgrid level.

3.3. BES Power Swings

A key concept associated with a BES unit is that it can operate in any of the four quadrants associated with active and reactive power. Furthermore, depending on the control mode implemented, it can simultaneously alter both its active and reactive power settings from one quadrant to another. At present, operation of BES units within the UK mainland system providing FR/FFR services is based on receiving a frequency input signal to control the active power output (MW); the BES unit remains in constant Q operation mode, with the reactive power output (MVAr) remaining constant. It is noted, however, that the reactive power output needs to alter slightly during a power swing, as the controller will try and maintain an MVar setpoint at the system point of interface (PoI) between the BES and the host DSO/TSO.
Whilst constant Q operation mode of the BES is the most common mode within the UK, it is also possible to operate the BES in a voltage control mode with the reactive power (MVAr) output managed through a QV droop response-type curve. In QV control mode, the BES MVAr output is regulated to maintain the local bus voltage within the target levels. This can be seen diagrammatically in Figure 2.

3.4. Voltage Disturbance and Flicker

The voltage disturbance on a network is given by the RMS change in the system voltage during the disturbance. In IEC 61000-3-7 [2], voltage limits are defined as rapid voltage changes (RVC) for short-duration transient disturbances, or as a fluctuating load resulting in disturbance emissions for short-term duration Pst over a 10 min period or long-term duration Plt over a 2 h period.
The assessment of the magnitude of the voltage disturbance is covered extensively in various textbooks and relies on a simple circuit theory to assess [6]. The assessment of flicker for Pst and Plt values is slightly more complex and depends on the size, duration, and frequency of the system disturbances. IEC 61000-3-7 [2] adopts the use of shape factors to account for disturbances associated with step changes, pulses and ramps. The standard provides a detailed assessment method for analyzing the magnitude of voltage disturbances and frequency of occurrence as being acceptable for human perception.
For practical assessments of flicker, a flickermeter tool can also be used as defined in the IEC 61000-4-15 standard [18]. The DIgSILENT Powerfactory simulation software also has a flickermeter function available that can be used in conjunction with both RMS and EMT simulations to determine the values of Pst and Plt for dynamic time-based simulations.

4. Frequency Disturbances

4.1. System Frequency Disturbances

All system networks experience frequency disturbances in response to continual load demand changes, generation fluctuations and system disturbances. The magnitude, severity and frequency of these disturbances depend on several factors such as the overall system generation, inertia, generator controllers and settings, intermittency of renewable sources, etc. The UK mainland system (excluding Northern Ireland) can be considered an interesting test case due to its relatively large size and deregulated market. Currently, the National Grid ESO maintains a nominal system frequency of 50 Hz, with a typical variation limit of ±0.2 Hz and a target of absolute system frequency limits of ±0.5 Hz [4]. The UK demand is typically in the range of 25 GW to 40 GW [19], with an inertia of 140 GVA.s [4].
The National Grid ESO publishes monthly historical frequency data for the UK mainland on its website [19], with the frequency information provided as a CSV file and showing frequency values at a resolution of 1 s across the whole month. A detailed statistical analysis of the historical frequency trends of the UK mainland system is beyond the scope of this paper, but general trends of the number of significant frequency disturbance events in a time frame of the Pst (10-min) and Plt (2 h windows) can be obtained through qualitative means. A typical sample of a 1-day window in November 2022 is shown in Figure 3 for illustrative purposes.
From a high-level qualitative analysis of various months’ data, the UK mainland system behavior may be loosely defined with the following characteristics:
  • Frequency changes, even for large disturbances are gradual events, that occur over several minutes, due to the high system capacity load and generation (MW), along with high levels of system inertia;
  • RoCoF that does not vary noticeably between summer and winter months;
  • Lack of step changes in frequency;
  • Very significant frequency disturbances larger than ±0.5 Hz, which occur very occasionally, typically not more than once in every 12 months;
  • Significant frequency disturbances larger than ±0.3 Hz that occur occasionally, typically less than once per month;
  • Frequency disturbances of greater than ±0.2 Hz but less than ±0.3 Hz, whichoccur occasionally, typically several times per month;
  • Frequency disturbances of greater than ±0.1 Hz but less than ±0.2 Hz, which occur regularly, typically every few hours, of varying magnitude;
  • Minor frequency disturbances up to ±0.1 Hz, which occur very regularly, typically every few minutes, of varying magnitude; and
  • Very minor frequency disturbances of <0.015 Hz, which occur very regularly, typically every few seconds.

4.2. Frequency Disturbance Generator

The response of a BES unit providing FR/FFR-type services will depend on the system frequency of the host network. In most islanded networks, the system frequency changes continually in relation to changes in system demand, generation and outages. In a real system, these frequency deviations are almost completely random in relation to real time events of load and generation events. Therefore, to predict the behavior of a BES unit and its subsequent impact on the network voltage, it is necessary to try and replicate the frequency disturbances that are used as setpoints for the BES controller. Two methods were initially considered for this. Firstly, the historical frequency data could be downloaded, and then a simple script could be developed to control the system frequency in a simulation method. Secondly, an approximation of typical system frequency disturbances could be developed to give a representative example of the system behavior. Due to the large volume of data available from National Grid ESO, and the challenges of carrying out a detailed analysis of the data, the second solution was adopted, creating a system to replicate typical disturbances through using a noise generator. This approach also had the flexibility to increase the frequency and magnitude of events to cater for future energy scenarios.
A novel frequency disturbance generator was developed to replicate the typical behavior of the UK mainland system frequency using the DIgSILENT PowerFactory simulation package. The novel frequency disturbance generator design was based on a high-level qualitative analysis of typical historical frequency data, which identified that there were two main types of disturbance: regular micro frequency deviations caused due to small load fluctuations, and larger but less frequent disturbances due to major changes in generation or due to system outages. The frequency disturbance generator concept, therefore, was based on using two separate noise generators, one producing a larger-magnitude slow signal to represent significant events in the system frequency, and another producing a smaller-magnitude faster signal to represent smaller more frequent fluctuations in system frequency. The two signals are then passed through a moving average filter to smooth the signals out, before being summated together and then used to drive an AC voltage source to allow the system frequency to be disturbed. A model of the controller can be seen in Figure 4.
The slow speed noise generator was set to use a Gaussian distribution with a mean of 0, set at a slow speed to create a significant of around ±0.25 Hz disturbance approximately every 5 min, and then passed through a moving average filter with a time delay of 1 and a window length of 20. The fast speed noise generator was also set to a Gaussian distribution with a mean of 0, but set to create a much smaller but sharper disturbance of around ±0.025 Hz every 2 s, and then passed through a moving average filter with a time delay of 1 and a window length of 5. These values are slightly larger than those seen in typical disturbances seen in the UK mainland electrical network, but would be representative of future lower inertia cases. The resultant frequency disturbance can be seen in Figure 5.

5. Network Model

5.1. Overview

This section of the paper introduces the network model used to carry out the analysis of the BES behavior in the system. This section of the paper provides an overview of the test network used and the system controller used to control the BES units. The test network used is based on a typical UK distribution substation-type configuration. Consideration was given to using the IEEE 14-Bus network or IEEE 39-Bus network, but these systems were not considered too helpful due to the large amounts of distributed generation within the network.

5.2. Test Network

A test network similar to the one used in [1] was utilized to analyze the behavior of the BES units, as can be seen below in Figure 6. To represent the dynamics of a DSO network, a simplified representative model of a typical UK mainland series of substations was developed. The configuration is based on a typical sub-transmission network of two interconnected 132 kV substations, fed from an upstream 400 kV network, with each 132 kV substation supplying a downstream 33 kV and 11 kV switchboard to represent typical distribution customers.
The upstream system consisted of an incoming 400 kV grid element with a fixed fault rating of 20 kA, an X/R ratio of 20, and 2 × 400/132 kV, 280 MVA, Z = 18%, and transformers connected to the 132 kV busbar of Substation 1. Substation 1 consists of 2 × 132/33 kV, 90 MVA, Z = 12.5% transformers; 2 × 33 kV NERs; 2 × 33/11 kV, 25 MVA, Z = 10% transformers; 20 MW static 11 kV load and a 5 MW asynchronous machine load. For the purpose of this paper, these loads are set to constant operation and do not provide any background levels of voltage disturbance or flicker. These loads could, as part of further research, be expanded to include an existing background level of voltage disturbance with which to present a more realistic test network. All transformers are provided with a typical on load tap changer (OLTC) of ±10%, in 1.25% step taps, with the OLTC time constants set at 5 s for the 132 kV busbars, 10 s for the 33 kV busbars and 15 s for the 11 kV busbars. The cable line and parameters are set artificially, based on a DIgSILENT standard library configuration, to give a fault level of approximately 50% of Substation 1 132 kV busbar. Substation 2 is identical to Substation 1, but is supplied a via a single-circuit, 25 km, 132 kV cable to represent a substation further out on the transmission network with lower fault levels and X/R ratios.
The BES units are shown in a typical configuration of 2 × 50 MW BES units connected to each of the 132 kV busbars, and 2 × 20 MW BES units are connected to each of the 33 kV busbars. Each BES unit is set with a controller, as detailed in Figure 7, to operate in response to system frequency disturbances.
Maximum and minimum fault level cases are achieved by setting the various transformers out of service. The primary (33/11 kV) transformers are all left in service. The calculated fault levels for each of the main busbars is shown in Table 2, and the test network is shown in Figure 6.

5.3. System Controllers

The control systems used in a typical BES installation consist of multiple levels of control. At the field level, control algorithms in the BES units are responsible for functions such as current control, individual inverter setpoints and protection. The second layer of control is typically implemented by a power park controller (PPC) responsible for dispatching PQ setpoints to the inverters in the group and providing frequency response services. The third level is where the overall system controller is based, and can be implemented via a variety of methods, providing target MW and MVAr setpoints to the PPC.
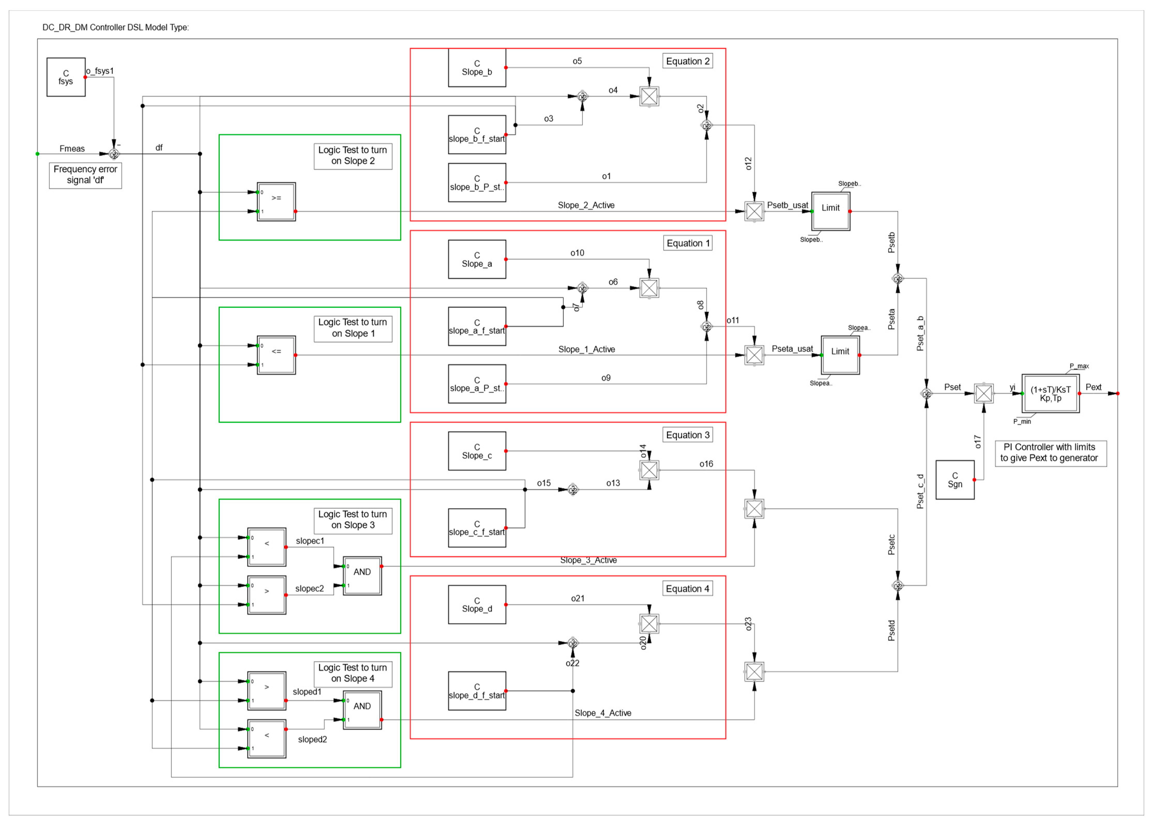
One of the problems faced by assessment of TSO/DSO networks is that commercial BES units’ controllers will all be different, and may be ‘black-boxed’ to hide key data. It was therefore decided to develop a novel, generic controller to allow implementation of any of the power ramps associated with the DC/DR/DM services indicated earlier. This allows a universal approach to be adopted when considering BES responses for a system, and allows any non-UK based applications to be implemented easily. Considering the response curves shown in Figure 1, although the response is symmetrical, the response curve can be fully defined by four simple linear equations to represent each slope of the graph and the deadband in the middle. The equations implemented for the DM service, as this is the most onerous condition, are shown below, where equation (1) represents the slope from −0.5 Hz to −0.2 Hz, Equation (2) represents the slope from +0.5 Hz to 0.2 Hz, Equation (3) represents the slope from −0.2 Hz to −0.015 Hz and Equation (4) represents the slope from +0.2 Hz to +0.015 Hz.
Slope 1 = −9.5 × (df + 0.2) + 0.05,
Slope 2 = −9.5 × (df − 0.2) − 0.05,
Slope 3 = −0.5 × (df + 0.015),
Slope 4 = −0.5 × (df − 0.025).
The controller model uses a standard Powerfactory library model of a phase locked loop (PLL) to track the system frequency from the 132 kV busbars and then produce an error signal, which is in turn fed into the control logic. The control logic consists of four equations (1 to 4) to represent each of the slope sections of the DC/DR/DM service, along with a simple logic selector gate to choose the required slope for activation. The output signals are then summated together and driven through limiters to prevent excess power overload of the BES units occurring, and then directly given to a PI controller to drive the BES setpoint. An implementation of the controller is shown below in Figure 7.

6. Analysis

6.1. Overview

To analyze the performance of the BES units providing FR services, the test network was used, with the BES units set to operate in the dynamic moderation configuration. The BES units should therefore track the system frequency changes and adjust their power export/import in relation to system disturbances. It is noted that the aim of the simulation is to show the BES units providing FR-type services responding to the frequency variations, rather than trying to manage and stabilize the system in response to a very large system disturbance.
The results of the BES unit power changes and the impact to the voltage profile of the test network were evaluated for a number of test cases, considering operation of a BES on a strong (high fault level) part of the network, as well as operation on a weaker (low fault level) part of the network, and then operation of multiple BES units together. The simulation time was set to just over 600 s (10 min), which is the minimum amount of time for which short term flicker (Pst) can be evaluated. In an actual network, the flicker would be evaluated continually over a 24 h period, but with the use of the simplified model and the frequency disturbance generator, use of a single 10 min simulation is sufficient to give an overview of the system behavior due to the BES operation.
It is also noted that the test network does not include any background flicker from other disturbing sources such as the upstream network or the static and motor loads shown in Figure 6. The flicker and voltage disturbance values shown are therefore only due to the operation of the BES units.

6.2. Case 1—BES Operation at 132 kV Busbar 1

In Case 1, the BES unit is operated at 132 kV Busbar 1; the other BES at 132 kV Busbar 2 is set out of service, and one of the 400/132 kV SGTs was set out of service to provide a minimum fault level. The frequency noise generator input was set to produce a representative frequency disturbance pattern, and the output of the system bus voltages was recorded and then assessed for the flicker value Pst. The output plots can be seen below in Figure 8 and the results in Table 3, where it is noted that the bus voltage disturbance is of a similar magnitude and shape on each of the busbars, even on the remote busbars. The magnitude of the voltage disturbances is relatively small at <1%. This result is largely as expected, as the upstream voltage disturbance is reflected directly onto the downstream network.

6.3. Case 2—BES Operation at 132 kV Busbar 2

In Case 2, the BES unit is operated at the 132 kV Busbar 2, and the BES unit at 132 kV Busbar 1 is set out of service; as before, one of the 400/132 kV SGTs was set out of service to provide a minimum fault level. The frequency noise generator input was set to produce a representative frequency disturbance pattern, and the output of the system bus voltages was recorded and then assessed for the flicker value Pst. The output plots can be seen below in Figure 9 and the results in Table 4, where it is noted that the bus voltage disturbance on the Substation 2 busbars (all voltages) is of a similar magnitude and shape, but the bus voltage disturbances on Substation 1 are significantly reduced. The values of flicker (Pst) are notably higher on the Substation 2 busbars, and the magnitude of the voltage disturbance is also higher, at around ±2%. As before, this result is largely expected.

6.4. Case 3—Operation of Both BES Units

In Case 3, both BES units are operated at the same time; as before, one of the 400/132 kV SGTs was set out of service to provide a minimum fault level. The frequency noise generator input was set to produce a representative frequency disturbance pattern, and the output of the system bus voltages was recorded and then assessed for the flicker value Pst. The output plots can be seen below in Figure 10 and the results in Table 5, where it is noted that the bus voltage disturbance on the Substation 2 busbars (all voltages) is of a similar magnitude and shape, but the bus voltage disturbances on Busbar 1 are significantly less. Interestingly, although several medium voltage deviations of ±3% occur, the calculated overall flicker for the system is still very low.

7. Conclusions & Future Research

The results of the analysis section showed that the voltage fluctuations on the network could be significant and close to the typical 3% voltage change limit required by IEC 61000-3-7 [2]. Interestingly, the resultant value of short-term flicker (Pst) experienced by the system was much smaller than expected, even on the weaker network (Substation 2). This was due to system frequency changes and therefore voltage changes occurring relatively slowly in the network, and the relatively small frequency deviations, mostly staying within ±0.2 Hz limit, thus not causing the BES to trigger its full output. As the BES units operate continually, their power output changes slowly over the course of several seconds, so large rapid power changes do not generally occur quickly and the resultant voltage fluctuations are limited. The slow change in frequency and the resulting slow change in the BES power output also allow for the transformer OLTCs to help manage the system voltage on the switchboards and prevent large voltage changes from occurring.
One of the most interesting results was that a BES operating on an upstream supply substation (Substation 1) caused an almost identical voltage disturbance on all of the downstream substations; conversely, BES operations on downstream substations were only minimally reflected on the upstream network. It was then identified that during operation of both BES units, their response was identical; therefore, the voltage disturbance on both systems was increased. This leads to the conclusion that large BES units on upstream substations could affect significant portions of the downstream network, and the response of multiple units will aggregate. This means that on a real network, BES units several nodes away from each other could interact with each other, producing significant voltage changes on downstream networks. As these units are all responding using a very similar control algorithm, they will all provide similar power swings, which will cause a direct summation of the voltage disturbances and voltage flicker. This could be problematic on networks with many distributed BES units present, or wherein the local network already has an existing voltage flicker problem.
At present, there is considerable variation in the methods that DSO/TSO use to assess the suitability of proposed BES units prior to connection to the system. These methods are currently very conservative, and there is a tendency to consider the worst-case events of a full export-to-import ramp, or import-to-export ramp, occurring over 1 s, but to only consider single BES units in isolation. This paper has shown that such events do not occur in practice, as the system frequency does not change quickly and the BES units respond more slowly over extended periods of time. This slower response means that the system transformer tap changers can help mitigate the system voltage disturbance and should not be ignored. It is therefore recommended that when assessing BES units for connection to a host DSO/TSO, a more realistic model is carried out, considering typical frequency variations and controller response as a dynamic RMS simulation. This gives a much more realistic behavior of the system network and allows both operators and developers to determine system capacity and suitability for large BES schemes.
The paper provided a novel way to simulate typical frequency disturbances that may occur on an island network system. This approach is an approximation, and by using random noise generators combining fast and slow frequency disturbances with smoothing filters, a good approximation of a real system was created. This approach then allowed the response of the BES unit to be replicated, and the voltage fluctuations and flicker assessed, for different system configurations and fault levels. The noise generator frequency and magnitude and the smoothing action of the filters can easily be adjusted to consider future energy cases wherein frequency disturbance events may be of a larger magnitude, occur more frequently, or occur with a greater RoCoF. A useful further work exercise would be to carry out a more detailed review of the historical frequency data of the UK mainland system, and compare these against the values used in the disturbance generator to provide a number of distinct future cases for reduced system strength and lower inertia.
Another area of future research is the potential of BES units creating system fluctuations and leading to increased small signal stability problems due to interaction with existing machines and new synchronous condensers. Further areas of work could include modelling the behavior of grid forming inverters to see how local terminal voltage control can be better utilized to help stabilize network voltage fluctuations.

Author Contributions

Writing—original draft, S.S.; Writing—review & editing, G.T. and M.A. All authors have read and agreed to the published version of the manuscript.

Funding

This research received no external funding.

Institutional Review Board Statement

Not applicable.

Informed Consent Statement

Not applicable.

Data Availability Statement

No new data were created.

Conflicts of Interest

The authors declare no conflict of interest.

References

  1. Sommerville, S.J.; Taylor, G.A.; Abbod, M. Voltage Fluctuations of Battery Storage Systems Providing Fast Frequency Response Services in the UK. In Proceedings of the 2022 57th International Universities Power Engineering Conference (UPEC), Istanbul, Turkey, 30 August–2 September 2022; pp. 1–6. [Google Scholar] [CrossRef]
  2. IEC 61000-3-7; Limits—Assessment of Emission Limits for the Connection of Fluctuating Installations to MV, HV and EHV Power Systems. International Electrotechnical Committee: Geneva, Switzerland, 2008.
  3. CIGRE Technical Brochure 721. The Impact of Battery Energy Storage Systems on Distribution Networks; CIGRE: Paris, France, 2018. [Google Scholar]
  4. National Grid: Security & Quality of Supply Standards. Frequency Risk and Control Report. 2021. Available online: https://www.nationalgrideso.com/industry-information/codes/security-and-quality-supply-standards/frequency-risk-control-report (accessed on 18 December 2022).
  5. Grainger, J.J.; Stevenson, W.D. Power System Analysis; McGraw Hill: New York, NY, USA, 1994. [Google Scholar]
  6. Kundur, P. Power System Stability and Control; McGraw Hill: New York, NY, USA, 1994. [Google Scholar]
  7. CIGRE Technical Brochure 727. Modelling of Inverter Based Generation for Power System Dynamic Studies; CIGRE: Paris, France, 2018. [Google Scholar]
  8. CIGRE Technical Brochure 851. Impact of High Penetration of Inverter-Based Generation on System Inertia of Networks; CIGRE: Paris, France, 2021. [Google Scholar]
  9. Lin, Y.; Eto, J.H.; Johnson, B.B.; Flicker, J.D.; Lasseter, R.H.; Villegas, P.H.N.; Seo, G.-S.; Pierre, B.J.; Ellis, A. Research Roadmap on Grid Forming Inverters, National Renewable Energy Laboratory (NREL). 2020. Available online: https://www.nrel.gov/research/publications.html (accessed on 20 December 2022).
  10. Alcaide-Godinez, I.; Bai, F. Frequency Support from Multiple Utility-Scale Grid-Forming Battery Energy Storage Systems. In Proceedings of the 2022 IEEE/IAS Industrial and Commercial Power System Asia (I&CPS Asia), Shanghai, China, 8–11 July 2022; pp. 1271–1276. [Google Scholar] [CrossRef]
  11. Alcaide-Godinez, I.; Bai, F.; Castellanos, R. Simulation-based FFR Requirement Identification Approach for Battery Energy Storage System. In Proceedings of the 2022 IEEE Sustainable Power and Energy Conference (iSPEC), Perth, Australia, 4–7 December 2022; pp. 1–5. [Google Scholar] [CrossRef]
  12. Cooke, A.; Strickland, D.; Forkasiewicz, K. Energy storage for enhanced frequency response services. In Proceedings of the 52nd International Universities Power Engineering Conference (UPEC), Heraklion, Greece, 28–31 August 2017; pp. 1–6. [Google Scholar] [CrossRef]
  13. Hollinger, R.; Cortes, A.M.; Erge, T. Fast Frequency Response with BESS: A Comparative Analysis of Germany, Great Britain and Sweden. In Proceedings of the 15th International Conference on the European Energy Market (EEM), Lodz, Poland, 27–29 June 2018; pp. 1–6. [Google Scholar] [CrossRef]
  14. Hatziagyriou, N.; Milanovic, J.; Rahmann, C.; Ajjarapu, V.; Canizares, C.; Erlich, I.; Hill, D.; Hiskens, I.; Kamwa, I.; Pal, B.; et al. Definition and Classification of Power System Stability Revisited. IEEE Trans. Power Syst. 2020, 36, 3271–3281. [Google Scholar] [CrossRef]
  15. IEEE 1547-2018; IEEE Standard for Interconnection and Interoperability of Distributed Energy Resources with Associated Electric Power Systems Interfaces. IEEE: Piscataway, NJ, USA, 2018.
  16. Reliability Guideline on Modeling Distributed Energy Resources in Dynamic Load Models, North American Electric Reliability Corporation (NERC). 2016. Available online: https://www.nerc.com/comm/RSTC_Reliability_Guidelines/Reliability_Guideline_-_Modeling_DER_in_Dynamic_Load_Models_-_FINAL.pdf#search=Modeling%20DER%20in%20Dynamic%20Load%20Models (accessed on 20 December 2022).
  17. Integrating Inverter-Based Resources into Low Short Circuit Strength Systems—Reliability Guide, North American Electric Reliability Corporation (NERC). 2017. Available online: https://www.nerc.com/comm/RSTC_Reliability_Guidelines/Item_4a._Integrating%20_Inverter-Based_Resources_into_Low_Short_Circuit_Strength_Systems_-_2017-11-08-FINAL.pdf (accessed on 20 December 2022).
  18. IEC 61000-4-15; Testing and Measurement Techniques—Flickermeter—Functional and Design Specifications. International Electroctechnical Committee: Geneva, Switzerland, 2010.
  19. National Grid, Grid Data. Available online: https://grid.iamkate.com/ (accessed on 3 January 2023).
Figure 1. Frequency response services in the UK mainland system.
Figure 1. Frequency response services in the UK mainland system.
Electronics 12 01084 g001
Figure 2. Battery storage 4-quadrant operation.
Figure 2. Battery storage 4-quadrant operation.
Electronics 12 01084 g002
Figure 3. UK mainland typical frequency data from November 2022.
Figure 3. UK mainland typical frequency data from November 2022.
Electronics 12 01084 g003
Figure 4. Frequency disturbance generator controller.
Figure 4. Frequency disturbance generator controller.
Electronics 12 01084 g004
Figure 5. Frequency disturbance results.
Figure 5. Frequency disturbance results.
Electronics 12 01084 g005
Figure 6. Representative test network of part of GB system.
Figure 6. Representative test network of part of GB system.
Electronics 12 01084 g006
Figure 7. Battery energy storage system frequency response controller model.
Figure 7. Battery energy storage system frequency response controller model.
Electronics 12 01084 g007
Figure 8. BES operation at 132 kV Busbar 1 results.
Figure 8. BES operation at 132 kV Busbar 1 results.
Electronics 12 01084 g008
Figure 9. BES operation at 132 kV Busbar 2 results.
Figure 9. BES operation at 132 kV Busbar 2 results.
Electronics 12 01084 g009
Figure 10. BES operation at both 132 kV Busbar results.
Figure 10. BES operation at both 132 kV Busbar results.
Electronics 12 01084 g010
Table 1. Frequency response and fast frequency response services in the UK mainland system.
Table 1. Frequency response and fast frequency response services in the UK mainland system.
RequirementDRDMDC
Speed of response 10 s1 s1 s
ServicePre-faultPre-faultPost-fault
Delivery rangedatadataData
Deadband±0.015 Hz±0.015 Hz±0.015 Hz
Initial linear range (delivery %)±0.015 Hz to 0.2 Hz±0.1 Hz to 0.2 Hz±0.015 Hz to 0.5 Hz
Knee pointNone±0.1 Hz±0.2 Hz
Second linear range (delivery %)±0.015 Hz to 0.2 Hz±0.015 Hz to 0.1 Hz±0.015 Hz to 0.2 Hz
Full delivery point±0.2 Hz±0.2 Hz±0.5 Hz
Max ramp start2 s0.5 s1 s
Table 2. Test network fault levels.
Table 2. Test network fault levels.
BusbarMaximum Fault
Level
Minimum Fault Level
132 kV Bus #114.5 kA8.1 kA
132 kV Bus #26.4 kA4.9 kA
33 kV Bus #119.5 kA12.1 kA
33 kV Bus #214.6 kA10.1 kA
11 kV Bus #121.7 kA18.2 kA
11 kV Bus #219.8 kA16.9 kA
Table 3. BES operation at 132 kV Busbar 1 results.
Table 3. BES operation at 132 kV Busbar 1 results.
BusbarShort Term Flicker (Pst)
132 kV Bus #10.0095
132 kV Bus #20.0095
33 kV Bus #10.0095
33 kV Bus #20.0095
11 kV Bus #10.0095
11 kV Bus #20.0095
Table 4. BES operation at 132 kV Busbar 2 results.
Table 4. BES operation at 132 kV Busbar 2 results.
BusbarShort Term Flicker (Pst)
132 kV Bus #10.094
132 kV Bus #20.0251
33 kV Bus #10.005
33 kV Bus #20.0252
11 kV Bus #10.0095
11 kV Bus #20.0256
Table 5. BES operation at both 132 kV Busbar results.
Table 5. BES operation at both 132 kV Busbar results.
BusbarShort Term Flicker (Pst)
132 kV Bus #10.0101
132 kV Bus #20.0279
33 kV Bus #10.0102
33 kV Bus #20.0281
11 kV Bus #10.0102
11 kV Bus #20.0284
Disclaimer/Publisher’s Note: The statements, opinions and data contained in all publications are solely those of the individual author(s) and contributor(s) and not of MDPI and/or the editor(s). MDPI and/or the editor(s) disclaim responsibility for any injury to people or property resulting from any ideas, methods, instructions or products referred to in the content.

Share and Cite

MDPI and ACS Style

Sommerville, S.; Taylor, G.; Abbod, M. Assessment of Voltage Fluctuations for Battery Storage Systems Providing Frequency Response Services. Electronics 2023, 12, 1084. https://doi.org/10.3390/electronics12051084

AMA Style

Sommerville S, Taylor G, Abbod M. Assessment of Voltage Fluctuations for Battery Storage Systems Providing Frequency Response Services. Electronics. 2023; 12(5):1084. https://doi.org/10.3390/electronics12051084

Chicago/Turabian Style

Sommerville, Stephen, Gareth Taylor, and Maysam Abbod. 2023. "Assessment of Voltage Fluctuations for Battery Storage Systems Providing Frequency Response Services" Electronics 12, no. 5: 1084. https://doi.org/10.3390/electronics12051084

APA Style

Sommerville, S., Taylor, G., & Abbod, M. (2023). Assessment of Voltage Fluctuations for Battery Storage Systems Providing Frequency Response Services. Electronics, 12(5), 1084. https://doi.org/10.3390/electronics12051084

Note that from the first issue of 2016, this journal uses article numbers instead of page numbers. See further details here.

Article Metrics

Back to TopTop